Inferring the Creep Settlement Behavior of Rockfill in Reclaimed Lands by Advanced SAR Interferometry and Numerical Modeling: An Example from Arabian Gulf
Abstract
1. Introduction
2. Site Description
2.1. General
- freshly placed rockfill zone where a recently placed rock bund between the year 2010 and 2011 and located at the eastern edge of the revetment where it is relatively sheltered from strong waves. The height of the rock bund in this zone is slightly smaller than other zones;
- old placed rockfill zone that represents the central part of the revetment (where rock bund was placed in 2008 or slightly early) keeping the rock exposed to waves and aging for several years before completion of construction;
- wave-exposed rockfill zone is a recently placed rock bund located at the eastern edge of the revetment, where it is relatively exposed to higher and stronger waves.
2.2. Island Construction Phases
- beginning of ground improvement by vibrocompaction behind the revetment for the sand fill from January 2012 to March 2012;
- placement of surcharging (preloading) fill embankment from March 2012 to May 2012, as shown in Figure 3;
- preloading from May 2012 to September 2012;
- removal of the preloading surcharge fill in September 2012;post-preloading stage: from September 2012 onward with typical final section is as shown in Figure 2b.
3. Regional Geological Setting
- artificial ground such as sand fill and rockfill;
- occasional caprock;
- marine silty sand/Cemented silty sand;
- calcarenite;
- calcisiltite.
4. Materials and Methods
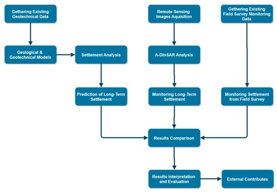
4.1. Study Methodology
4.2. Filling Materials Characteristics
4.3. Geological and Geotechnical Models
4.4. Ground Material Parameters
4.5. A-DInSAR Analysis
- Normalized reflectivity value of 1.5 was selected as threshold (i.e., the amplitude temporal average of all images in volts).
- The combination between Amplitude Stability Index (ASI) and spatial coherence (i.e., the average of the cross-correlation coefficients of the SAR image pairs estimated for each pixel using a multi-temporal adaptive filter). ASI is computed with the following formula:where σ and µ are respectively the standard deviation and the mean of amplitude for every pixel of the multi-image dataset and 0.7 was the threshold used for the PSCs selection.ASI = 1 − (σ/µ)
5. Results
5.1. Field Monitoring
5.2. Settlement Analysis and Geotechnical Modeling
5.3. A-DInSAR Results
5.4. Comparative Assessment
6. Discussion of the Results
6.1. General Observation
6.2. Land Survey versus A-DInSAR Measurements
6.3. Creep Assessment
6.4. Statistical Evaluation
6.5. Temperature Impact
6.6. Aging Effect
7. Conclusions
Author Contributions
Funding
Acknowledgments
Conflicts of Interest
References
- Fakhro, E. Land Reclamation in the Arabian Gulf: Security, Environment, and Legal Issues. J. Arab. Stud. 2013, 3, 36–52. [Google Scholar] [CrossRef]
- Martín-Antón, M.; Negro, V.; Del Campo, J.M.; López-Gutiérrez, J.S.; Esteban, M.D. Review of coastal Land Reclamation situation in the World. J. Coast. Res. 2016, 75, 667–671. [Google Scholar] [CrossRef]
- Ali, H.E.A.; Ancaja, J. Time-dependent deformational characteristics of marine-placed rockfill. In Proceedings of the 14th International Conference on Structural & Geotechnical Engineering, ICSGE-14, Cairo, Egypt, 20–22 December 2015. [Google Scholar]
- Jiang, L.; Lin, H. Integrated analysis of SAR interferometric and geological data for investigating long-term reclamation settlement of Chek Lap Kok Airport, Hong Kong. Eng. Geol. 2010, 110, 77–92. [Google Scholar] [CrossRef]
- Sharp, B.N. Consolidation settlement of quay wall, quay aprons and crane rails involving rockfill. In Proceedings of the Institution of Civil Engineers-Water Maritime and Energy, 1996; pp. 118, 177–188. [Google Scholar] [CrossRef]
- Hawkswood, M.; Alsop, N.W.H. Foundations to Precast Marine Structures; Institution of Civil Engineers, Coasts, Marine Structures and Breakwaters: Edinburgh, Scotland, 2009; pp. 16–18. Available online: https://proserveltd.co.uk/pdfs/Foundations-to-Precast-Marine-Structures.pdf (accessed on 29 January 2020).
- Athanasiu, C.; Schram Simonsen, A.; Soereide, O.K.; Tistel, J. Elastic and creep settlements of rock fills. In Proceedings of the 16th International Conference on Soil Mechanics and Geotechnical Engineering; Millpress Science Publishers/IOS Press: Amsterdam, The Netherlands, 2006. [Google Scholar] [CrossRef]
- Parkin, A.K. Creep of Rockfill. In Advances in Rockfill Structures; das Neves, E.M., Ed.; Springer Science+Business Media Dordrecht, B.V.: Berlin/Heidelberg, Germany, 1991; p. 200. [Google Scholar]
- Rocscience Inc. Settle3D—Settlement and Consolidation Analysis Theory Manual; Rocscience Inc.: Toronto, ON, Canada, 2009; Available online: https://www.rocscience.com/help/settle/pdf_files/theory/Settle3D_v4_Theory.pdf (accessed on 29 January 2020).
- Plaxis, Material Models Manual, Plaxis Connect Edition 19. 2019. Available online: https://www.google.com.hk/url?sa=t&rct=j&q=&esrc=s&source=web&cd=1&ved=2ahUKEwjt1Zu0_8jnAhUm-2EKHXwsCSkQFjAAegQIBRAB&url=https%3A%2F%2Fwww.plaxis.com%2F%3Fplaxis_download%3D2D-3-Material-Models.pdf&usg=AOvVaw2gtuJGen4jEwqWk1cpGVri (accessed on 29 January 2020).
- Terzaghi, K. Settlement of structures in Europe and methods of observations. Am. Soc. Civ. Eng. 1937, 1358–1374. Available online: https://cedb.asce.org/CEDBsearch/record.jsp?dockey=0288271 (accessed on 30 January 2020).
- Peck, R.B. Advantages and Limitations of the Observational Method in Applied Soil Mechanics. Géotechnique 1969, 19, 171–187. [Google Scholar] [CrossRef]
- Dunnicliff, J. Geotechnical Instrumentation for Monitoring Field Performance; John Wiley & Sons: Hoboken, NJ, USA, 1993. [Google Scholar]
- Dunnicliff, J. ICE Manual of Geotechnical Engineering; Institution of Civil Engineers: London, UK, 2012; Chapter 95; pp. 1379–1403. [Google Scholar] [CrossRef]
- Mazzanti, P. Geotechnical instrumentation news-Remote monitoring of deformation. An overview of the seven methods described in previous GINs. Geotech. News 2012, 30, 24. [Google Scholar]
- Mazzanti, P. Toward transportation asset management: what is the role of geotechnical monitoring? J. Civ. Struct. Heal. Monit. 2017, 7, 645–656. [Google Scholar] [CrossRef]
- Ferretti, A.; Prati, C.; Rocca, F. Nonlinear subsidence rate estimation using permanent scatterers in differential SAR interferometry. IEEE Trans. Geosci. Remote Sens. 2000, 38, 2202–2212. [Google Scholar] [CrossRef]
- Ferretti, A.; Prati, C.; Rocca, F. Permanent scatterers in SAR interferometry. IEEE Trans. Geosci. Remote Sens. 2001, 39, 8–20. [Google Scholar] [CrossRef]
- Berardino, P.; Fornaro, G.; Lanari, R.; Sansosti, E. A new algorithm for surface deformation monitoring based on small baseline differential SAR interferograms. IEEE Trans. Geosci. Remote Sens. 2003, 40, 2375–2383. [Google Scholar] [CrossRef]
- Hanssen, R.F. Satellite radar interferometry for deformation monitoring: a priori assessment of feasibility and accuracy. Int. J. Appl. Earth Obs. Geoinf. 2005, 6, 253–260. [Google Scholar] [CrossRef]
- Kampes, B.M. Radar Interferometry: Persistent Scatterer Technique. In Remote Sensing and Digital Image Processing; Springer: Dordrecht, The Netherlands, 2006; Available online: https://www.springer.com/gp/book/9781402045769 (accessed on 30 January 2020).
- Ferretti, A.; Fumagalli, A.; Novali, F.; Prati, C.; Rocca, F.; Rucci, A. A New Algorithm for Processing Interferometric Data-Stacks: SqueeSAR. IEEE Trans. Geosci. Remote Sens. 2011, 49, 3460–3470. [Google Scholar] [CrossRef]
- Perissin, D.; Wang, T. Repeat-Pass SAR Interferometry with Partially Coherent Targets. IEEE Trans. Geosci. Remote Sens. 2012, 50, 271–280. [Google Scholar] [CrossRef]
- Bozzano, F.; Esposito, C.; Franchi, S.; Mazzanti, P.; Perissin, D.; Rocca, A.; Romani, E. Understanding the subsidence process of a quaternary plain by combining geological and hydrogeological modelling with satellite InSAR data: The Acque Albule Plain case study. Remote Sens. Environ. 2015, 168, 219–238. [Google Scholar] [CrossRef]
- Bozzano, F.; Esposito, C.; Mazzanti, P.; Patti, M.; Scancella, S. Imaging Multi-Age Construction Settlement Behaviour by Advanced SAR Interferometry. Remote Sens. 2018, 10, 1137. [Google Scholar] [CrossRef]
- Bürgmann, R.; Rosen, P.A.; Fielding, E.J. Synthetic Aperture Radar Interferometry to Measure Earth’s Surface Topography and Its Deformation. Annu. Rev. Earth Planet. Sci. 2000, 28, 169–209. [Google Scholar] [CrossRef]
- Onuma, T.; Berteussen, K.; Fujita, N. Surface Deformation around the Musandam Peninsula Detected by Differential SAR Interferometry, Society of Petroleoum Engineers. In Proceedings of the Abu Dhabi International Petroleoum Exhibition and Conference, Abu Dhabi, UAE, 3–6 November 2008. [Google Scholar] [CrossRef]
- Liosis, N.; Marpu, P.R.; Pavlopoulos, K.; Ouarda, T.B. Ground subsidence monitoring with SAR interferometry techniques in the rural area of Al Wagan, UAE. Remote Sens. Environ. 2018, 216, 276–288. [Google Scholar] [CrossRef]
- Alzaylaie, M.; Abdelaziz, A. Pearl Jumeira project: a case study of land reclamation in Dubai, UAE. Jpn. Geotech. Soc. Spec. Publ. 2016, 2, 1778–1783. [Google Scholar] [CrossRef]
- Kassler, P. The Structural and Geomorphic Evolution of the Persian Gulf. Persian Gulf 1973, 11–32. [Google Scholar]
- Alsharhan, A.S.; Kendall, C.G.C. Holocene coastal carbonates and evaporites of the southern Arabian Gulf and their ancient analogues. Earth Sci. Rev. 2003, 61, 191–243. [Google Scholar] [CrossRef]
- Macklin, S.; Gaba, A. Engineering in the Barzaman formation, coastal Dubai, UAE. In Proceedings of the Institution of Civil Engineers; ICE Publishing: London, UK, 2009. [Google Scholar] [CrossRef]
- Macklin, S.; Ellison, R.; Manning, J.; Farrant, A.; Lorenti, L. Engineering geological characterisation of the Barzaman Formation, with reference to coastal Dubai, UAE. Bull. Eng. Geol. Environ. 2012, 71, 1–19. [Google Scholar] [CrossRef]
- Powers, R.W.; Ramirez, L.F.; Redmond, C.D.; Elberg, E.L. Geology of the Arabian Peninsula, Sedimentary Geology of Saudi Arabia. U.S. GEOLOGICAL SURVEY PROFESSIONAL PAPER 560-D. 1966. Available online: https://pubs.usgs.gov/pp/0560d/report.pdf (accessed on 16 August 2019).
- Shinn, E.A. Submarine lithification of Holocene carbonate sediments in the Persian Gulf. Sedimentology 1969, 12, 109–144. [Google Scholar] [CrossRef]
- Riegl, B.; Poiriez, A.; Janson, X.; Bergman, K.L. The gulf: Facies belts, physical, chemical, and biological parameters of sedimentation on a carbonate ramp. In Carbonate Depositional Systems: Assessing Dimensions and Controlling Parameters; Springer: Dordrecht, The Netherlands, 2010; Available online: https://link.springer.com/chapter/10.1007/978-90-481-9364-6_4#citeas (accessed on 29 October 2019).
- Ministry of Energy-Department of Geology and Mineral Resources - United Arab Emirates, Geology of Dubai, Sharjah and Sir Bu N’Air 1:100000 Map Sheet 100-5. 2012. Available online: https://www.moei.gov.ae/en/our-services/geological-reports/geological-reports.aspx (accessed on 27 October 2019).
- Alzaylaie, M.; Abdelaziz, A. Impact of various assessment procedures on liquefaction potential in reclaimed soil in the Pearl Jumeira project in Dubai. In Proceedings of the 19th Southeast Asian Geotechnical Conference & 2nd AGSSEA Conference (19SEAGC & 2AGSSEA), Kuala Lumpur, Malaysia, 31 May–3 June 2016. [Google Scholar]
- Rockworks, Rockware Earth Science & GIS Software 2221. East St., Suite 101. Available online: https://www.rockware.com/product/rockworks/ (accessed on 29 January 2020).
- Mesri, G.; Ajlouni, M.A.; Feng, T.W.; Lo, D.O.K. Surcharging of soft ground to reduce secondary settlement. In Proceedings of the 3rd International Conference on Soft Soil Engineering, Hong Kong, China, 6–8 December 2001; pp. 55–65. [Google Scholar]
- Crosetto, M.; Monserrat, O.; Gonzales, M.; Devanthery, N.; Crippa, B. Persistent Scatterer Interferometry: A review. ISPRS J. Photogramm. Remote Sens. 2016, 115, 78–79. [Google Scholar] [CrossRef]
- Perissin, D.; Wang, Z.; Wang, T. The SARPROZ InSAR tool for urban subsidence/manmade structure stability. In Proceedings of the 34th ISRSE 2011, Sidney, Australia, 10–15 April 2011. [Google Scholar]
- Ferretti, A.; Colesanti, C.; Perissin, D.; Prati, C.; Rocca, F. Evaluating the Effect of the Observation Time on the Distribution of SAR Permanent Scatterers. In Proceedings of the FRINGE Workshop, Frascati, Italy, 1–5 December 2003. [Google Scholar]






















| Unit | Thickness (m) | Description |
|---|---|---|
| Caprock | 0.0–1.0 | Caprock is occasionally encountered shortly beneath or just at the seabed level. It comprises very weak to moderately weak fine to coarse-grained calcarenite. |
| Marine silty sand (SSD) | 0.0–8.0 | Very loose to loose marine slightly silty to silty sand. This layer is generally encountered mainly at the seafloor or underneath the surficial caprock. |
| Cemented silty Sand (SSD1) | 0.5–3.5 | Slightly cemented to cemented calcareous silty sand; This layer is generally encountered beneath the caprock unit and/or the marine silty sand and normally encountered above the calcarenite layer and occasionally detected within the calcarenite |
| Calcarenite (CAL) | 6.0–29.0 | Very weak to weak fine to coarse-grained calcarenite to siliceous calcarenite occasionally become cemented carbonate sand |
| Calcisiltite (CLS) | >5.0 | Very weak to weak fine and medium grained calcisiltite. |
| Stratum- | Code- | Top Elevation (m DMD) | Thickness (m) |
|---|---|---|---|
| Sand | PRM | +5 | 1 |
| Rockfill | RFL | +4 | 13 |
| Silty sand | SSD | −9 | 3 |
| Cemented silty sand | SSD1 | −12 | 3 |
| Calcarenite | CAL | −15 | >15 |
| Stratum- | Code- | Top Elevation (m DMD) | Thickness (m) |
|---|---|---|---|
| Sand fill | SFL | +5 | 14 |
| Native Silty sand | SSD | −9 | 3 |
| Cemented silty sand | SSD1 | −12 | 3 |
| Calcarenite | CAL | −15 | >15 |
| No. | Layers | Unit Weight | E | Poisson Ratio | Cr | Cα | |||
|---|---|---|---|---|---|---|---|---|---|
| kN/m3 | - | MPa | MPa | - | - | - | - | ||
| 1 | Promenade | 18.5 | 35 | 15 | 35 | 0.3 | 0.019 | 0.004 | 0.00045 |
| 2a | Rockfill (post compaction) freshly placed | 20 | - | - | 40 | 0.3 | 0.045 | 0.0023 | 0.00138 |
| 2b | Rockfill (post compaction) Old placed | - | - | 0.029 | 0.0015 | 0.0009 | |||
| 2c | Rockfill (post compaction) Wave exposed | - | - | 0.013 | 0.00065 | 0.00032 | |||
| 3 | Native Silty sand | 17 | 22 | 9 | 30 | 0.2 | 0.030 | 0.006 | 0.0009 |
| 4 | Cemented silty sand | 20 | 75 | - | 125 | 0.3 | 0.006 | 0.001 | 0.0002 |
| 5 | Calcarenite | 20 | - | - | 400 | 0.3 | - | - | - |
| Layers | Unit Weight | E | Poisson Ratio | Cr | Cα | ||||
|---|---|---|---|---|---|---|---|---|---|
| - | kN/m3 | - | MPa | MPa | - | - | - | - | |
| 1 | Sand fill (post compaction) | 18.5 | 35 | 15 | 35 | 0.3 | 0.019 | 0.004 | 0.00045 |
| 2 | Native Silty sand | 17 | 22 | 9 | 30 | 0.2 | 0.030 | 0.006 | 0.0009 |
| 3 | Cemented silty sand | 20 | 75 | - | 125 | 0.3 | 0.006 | 0.001 | 0.0002 |
| 4 | Calcarenite | 20 | - | - | 400 | 0.3 | - | - | - |
| Area | Zone | Creep Settlement (mm) |
|---|---|---|
| Freshly placed rockfill | Internal | 30 |
| External | 14 | |
| Old placed rockfill | Internal | 24 |
| External | 13 | |
| Wave exposed rockfill | Internal | 16 |
| External | 12 | |
| Sand fill | - | 18 |
| Type of Analysis | Freshly Placed Rockfill | Old Placed Rockfill | Wave Exposed Rockfill | ||||
|---|---|---|---|---|---|---|---|
| Internal | External | Internal | External | Internal | External | ||
| Settlement (mm) | Settle 3D (Ali and Ancaja, 2015 [3]) | 12 | 8 | 9 | 8 | 6 | 5 |
| A-DInSAR | 11 to 37 (23) | 12 to 27 (19) | 1 to 19 (9) | 4 to 21 (11) | 0 to 20 (7) | 0 to 21 (9) | |
| Method | Freshly Placed Rockfill | Old Placed Rockfill | Wave Exposed Rockfill |
|---|---|---|---|
| Ali and Ancaja (2015) | 0.00138 | 0.0009 | 0.00032 |
| This study | 0.003 to 0.004 | 0.0009 | 0.00032 |
| Old Placed | Freshly Placed | |
|---|---|---|
| Mean (mm) | −22.0996 | −35.1035 |
| Variance | 62.4517 | 128.077 |
| No. of Observations | 61 | 136 |
| Degree of freedom | 60 | 135 |
| F | 0.48761 | |
| P(F <= f) one-tail | 0.00108 | |
| F Critical one-tail | 0.68529 | |
| Old Placed | Wave Exposed | |
|---|---|---|
| Mean (mm) | −22.0996 | −17.5719 |
| Variance | 62.45172031 | 46.28897746 |
| No. of Observations | 61 | 74 |
| Degree of freedom | 60 | 73 |
| F | 1.349170445 | |
| P(F <= f) one-tail | 0.110774859 | |
| F Critical one-tail | 1.497204014 | |
© 2020 by the authors. Licensee MDPI, Basel, Switzerland. This article is an open access article distributed under the terms and conditions of the Creative Commons Attribution (CC BY) license (http://creativecommons.org/licenses/by/4.0/).
Share and Cite
Di Lisa, M.; Ali, H.E.A.; Mazzanti, P.; Moretto, S. Inferring the Creep Settlement Behavior of Rockfill in Reclaimed Lands by Advanced SAR Interferometry and Numerical Modeling: An Example from Arabian Gulf. Remote Sens. 2020, 12, 527. https://doi.org/10.3390/rs12030527
Di Lisa M, Ali HEA, Mazzanti P, Moretto S. Inferring the Creep Settlement Behavior of Rockfill in Reclaimed Lands by Advanced SAR Interferometry and Numerical Modeling: An Example from Arabian Gulf. Remote Sensing. 2020; 12(3):527. https://doi.org/10.3390/rs12030527
Chicago/Turabian StyleDi Lisa, Michele, Hossam Eldin A. Ali, Paolo Mazzanti, and Serena Moretto. 2020. "Inferring the Creep Settlement Behavior of Rockfill in Reclaimed Lands by Advanced SAR Interferometry and Numerical Modeling: An Example from Arabian Gulf" Remote Sensing 12, no. 3: 527. https://doi.org/10.3390/rs12030527
APA StyleDi Lisa, M., Ali, H. E. A., Mazzanti, P., & Moretto, S. (2020). Inferring the Creep Settlement Behavior of Rockfill in Reclaimed Lands by Advanced SAR Interferometry and Numerical Modeling: An Example from Arabian Gulf. Remote Sensing, 12(3), 527. https://doi.org/10.3390/rs12030527

