Vegetation Expansion on the Tibetan Plateau and Its Relationship with Climate Change
Abstract
1. Introduction
2. Materials and Methods
2.1. Study Area
2.2. Land Cover Dataset
2.3. Gridded Climate and Elevation Datasets
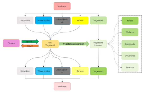
2.4. Definition of Vegetation Expansion
2.5. Statistical Analysis
3. Results
3.1. Land Cover Change on the TP
3.2. Vegetation Expansion on the TP
3.3. Vegetation Expansion in Climate and Geography
3.4. Temporal Relationship between Vegetation Expansion Rate and Climate
4. Discussion
4.1. Accuracy of the MODIS Land Cover Data
4.2. Land Cover Change on the TP
4.3. Vegetation Expansion under Climate Change
5. Conclusions
Author Contributions
Funding
Acknowledgments
Conflicts of Interest
Appendix A

| -NF | -DF | -MF | -SL | -OF | -GL | -WE | -CL | -SI | -BA | WB | |
|---|---|---|---|---|---|---|---|---|---|---|---|
| NF- | 12,976 | 13,961 | 2812 | ||||||||
| EF- | 2862 | 1179 | |||||||||
| DF- | 2123 | 4860 | 6418 | 1484 | |||||||
| MF- | 19,559 | 17,267 | 2644 | ||||||||
| SL- | 6219 | 2486 | |||||||||
| OF- | 16,017 | 2371 | 15,438 | 27,719 | |||||||
| GL- | 2026 | 1374 | 1923 | 12,208 | 73,600 | 1330 | 3489 | 3614 | 100,699 | ||
| WL- | 1759 | ||||||||||
| CL- | 10,527 | ||||||||||
| SI- | 3461 | 17,865 | |||||||||
| BA- | 5196 | 232,607 | 33,173 | 13,588 | |||||||
| WB- | 3627 |
| Climate Variable | Climate Zone | Model Type | Equation (x–Climate; y–VER) | SE | F Value | R2 | p Value | AIC |
|---|---|---|---|---|---|---|---|---|
| GST | Arid | Linear | y = a × x + b | 0.17 | 2.15 | 0.06 | 0.16 | −8.04 |
| Quadratic | y = a × x2 + bx + c | 0.15 | 4.80 | 0.39 | 0.03 | −12.67 | ||
| Natural log | y = a × ln(x) + b | 0.17 | 2.69 | 0.14 | 0.12 | −8.56 | ||
| Exponential | y = a × exp(b × x) + c | 0.15 | 4.06 | 0.35 | 0.04 | −11.55 | ||
| Semi-arid | Linear | y = a × x + b | 0.01 | 0.37 | 0.02 | 0.55 | −107.34 | |
| Quadratic | y = a × x2 + bx + c | 0.01 | 1.33 | 0.15 | 0.29 | −107.87 | ||
| Natural log | y = a × ln(x) + b | 0.01 | 0.30 | 0.02 | 0.59 | −107.26 | ||
| Exponential | y = a × exp(b × x) + c | nc | nc | nc | nc | nc | ||
| Semi-humid | Linear | y = a × x + b | 0.01 | 3.24 | 0.17 | 0.09 | −104.45 | |
| Quadratic | y = a × x2 + bx + c | 0.01 | 2.45 | 0.25 | 0.12 | −104.21 | ||
| Natural log | y = a × ln(x) + b | 0.01 | 3.08 | 0.16 | 0.10 | −104.29 | ||
| Exponential | y = a × exp(b × x) + c | nc | nc | nc | nc | nc | ||
| GSP | Arid | Linear | y = a × x + b | 0.15 | 7.10 | 0.01 | 0.02 | −12.37 |
| Quadratic | y = a × x2 + bx + c | 0.16 | 3.35 | 0.31 | 0.06 | −10.41 | ||
| Natural log | y = a × ln(x) + b | 0.15 | 7.15 | 0.31 | 0.02 | −12.42 | ||
| Exponential | y = a × exp(b × x) + c | 0.16 | 3.35 | 0.31 | 0.06 | −10.41 | ||
| Semi-arid | Linear | y = a × x + b | 0.01 | 3.47 | 0.18 | 0.08 | −110.46 | |
| Quadratic | y = a × x2 + bx + c | 0.01 | 2.28 | 0.23 | 0.13 | −109.7 | ||
| Natural log | y = a × ln(x) + b | 0.01 | 3.14 | 0.16 | 0.09 | −110.15 | ||
| Exponential | y = a × exp(b × x) + c | 0.01 | 2.23 | 0.23 | 0.14 | −109.61 | ||
| Semi-humid | Linear | y = a × x + b | 0.01 | 0.01 | 0.00 | 0.91 | −101.14 | |
| Quadratic | y = a × x2 + bx + c | 0.01 | 0.17 | 0.02 | 0.84 | −99.54 | ||
| Natural log | y = a × ln(x) + b | 0.01 | 0.01 | 0.00 | 0.92 | −101.14 | ||
| Exponential | y = a × exp(b × x) + c | nc | nc | nc | nc | nc | ||
| GSR | Arid | Linear | y = a × x + b | 0.19 | 0.01 | 0.00 | 0.93 | −5.77 |
| Quadratic | y = a × x2 + bx + c | 0.19 | 0.08 | 0.00 | 0.93 | −3.94 | ||
| Natural log | y = a × ln(x) + b | 0.19 | 0.01 | 0.00 | 0.94 | −5.78 | ||
| Exponential | y = a × exp(b × x) + c | nc | nc | nc | nc | nc | ||
| Semi-arid | Linear | y = a × x + b | 0.01 | 1.23 | 0.07 | 0.28 | −108.26 | |
| Quadratic | y = a × x2 + bx + c | 0.01 | 0.86 | 0.10 | 0.44 | −106.87 | ||
| Natural log | y = a × ln(x) + b | 0.01 | 1.26 | 0.07 | 0.28 | −108.3 | ||
| Exponential | y = a × exp(b × x) + c | nc | nc | nc | nc | nc | ||
| Semi-humid | Linear | y = a × x + b | 0.01 | 1.13 | 0.06 | 0.30 | −102.36 | |
| Quadratic | y = a × x2 + bx + c | 0.01 | 0.57 | 0.07 | 0.57 | −100.46 | ||
| Natural log | y = a × ln(x) + b | 0.01 | 1.14 | 0.07 | 0.30 | −102.37 | ||
| Exponential | y = a × exp(b × x) + c | nc | nc | nc | nc | nc |

References
- Pepin, N.C.; Lundquist, J.D. Temperature trends at high elevations: Patterns across the globe. Geophys. Res. Lett. 2008, 35. [Google Scholar] [CrossRef]
- Post, E.; Alley, R.B.; Christensen, T.R.; Macias-Fauria, M.; Forbes, B.C.; Gooseff, M.N.; Iler, A.; Kerby, J.T.; Laidre, K.L.; Mann, M.E.; et al. The polar regions in a 2 degrees C warmer world. Sci. Adv. 2019, 5. [Google Scholar] [CrossRef] [PubMed]
- Serreze, M.C.; Barry, R.G. Processes and impacts of Arctic amplification: A research synthesis. Glob. Planet. Chang. 2011, 77, 85–96. [Google Scholar] [CrossRef]
- You, Q.L.; Kang, S.C.; Pepin, N.; Flugel, W.A.; Yan, Y.P.; Behrawan, H.; Huang, J. Relationship between temperature trend magnitude, elevation and mean temperature in the Tibetan Plateau from homogenized surface stations and reanalysis data. Glob. Planet. Chang. 2010, 71, 124–133. [Google Scholar] [CrossRef]
- Myers-Smith, I.H.; Kerby, J.T.; Phoenix, G.K.; Bjerke, J.W.; Epstein, H.E.; Assmann, J.J.; John, C.; Andreu-Hayles, L.; Angers-Blondin, S.; Beck, P.S.A.; et al. Complexity revealed in the greening of the Arctic. Nat. Clim. Chang. 2020, 10, 106–117. [Google Scholar] [CrossRef]
- Chapin, F.S.; Sturm, M.; Serreze, M.C.; McFadden, J.P.; Key, J.R.; Lloyd, A.H.; McGuire, A.D.; Rupp, T.S.; Lynch, A.H.; Schimel, J.P.; et al. Role of land-surface changes in arctic summer warming. Science 2005, 310, 657–660. [Google Scholar] [CrossRef]
- Harsch, M.A.; Hulme, P.E.; McGlone, M.S.; Duncan, R.P. Are treelines advancing? A global meta-analysis of treeline response to climate warming. Ecol. Lett. 2009, 12, 1040–1049. [Google Scholar] [CrossRef]
- Brodie, J.F.; Roland, C.A.; Stehn, S.E.; Smirnova, E. Variability in the expansion of trees and shrubs in boreal Alaska. Ecology 2019, 100. [Google Scholar] [CrossRef]
- Myers-Smith, I.H.; Forbes, B.C.; Wilmking, M.; Hallinger, M.; Lantz, T.; Blok, D.; Tape, K.D.; Macias-Fauria, M.; Sass-Klaassen, U.; Levesque, E.; et al. Shrub expansion in tundra ecosystems: Dynamics, impacts and research priorities. Environ. Res. Lett. 2011, 6. [Google Scholar] [CrossRef]
- Blok, D.; Schaepman-Strub, G.; Bartholomeus, H.; Heijmans, M.M.P.D.; Maximov, T.C.; Berendse, F. The response of Arctic vegetation to the summer climate: Relation between shrub cover, NDVI, surface albedo and temperature. Environ. Res. Lett. 2011, 6. [Google Scholar] [CrossRef]
- Pearson, R.G.; Phillips, S.J.; Loranty, M.M.; Beck, P.S.A.; Damoulas, T.; Knight, S.J.; Goetz, S.J. Shifts in Arctic vegetation and associated feedbacks under climate change. Nat. Clim. Chang. 2013, 3, 673–677. [Google Scholar] [CrossRef]
- Natali, S.M.; Schuur, E.A.G.; Rubin, R.L. Increased plant productivity in Alaskan tundra as a result of experimental warming of soil and permafrost. J. Ecol. 2012, 100, 488–498. [Google Scholar] [CrossRef]
- Sistla, S.A.; Moore, J.C.; Simpson, R.T.; Gough, L.; Shaver, G.R.; Schimel, J.P. Long-term warming restructures Arctic tundra without changing net soil carbon storage. Nature 2013, 497, 615–618. [Google Scholar] [CrossRef] [PubMed]
- Davidson, E.A.; Janssens, I.A. Temperature sensitivity of soil carbon decomposition and feedbacks to climate change. Nature 2006, 440, 165–173. [Google Scholar] [CrossRef] [PubMed]
- Li, Q.; Xue, Y. Simulated impacts of land cover change on summer climate in the Tibetan Plateau. Environ. Res. Lett. 2010, 5. [Google Scholar] [CrossRef]
- Piao, S.; Liu, Z.; Wang, T.; Peng, S.; Ciais, P.; Huang, M.; Ahlstrom, A.; Burkhart, J.F.; Chevallier, F.; Janssens, I.A.; et al. Weakening temperature control on the interannual variations of spring carbon uptake across northern lands. Nat. Clim. Chang. 2017, 7, 359–363. [Google Scholar] [CrossRef]
- Yao, T.; Thompson, L.G.; Mosbrugger, V.; Zhang, F.; Ma, Y.; Luo, T.; Xu, B.; Yang, X.; Joswiak, D.R.; Wang, W.; et al. Third Pole Environment (TPE). Environ. Dev. 2012, 3, 52–64. [Google Scholar] [CrossRef]
- Kang, S.C.; Xu, Y.W.; You, Q.L.; Flugel, W.A.; Pepin, N.; Yao, T.D. Review of climate and cryospheric change in the Tibetan Plateau. Environ. Res. Lett. 2010, 5. [Google Scholar] [CrossRef]
- Kuang, X.X.; Jiao, J.J. Review on climate change on the Tibetan Plateau during the last half century. J. Geophys. Res. Atmos. 2016, 121, 3979–4007. [Google Scholar] [CrossRef]
- Bothe, O.; Fraedrich, K.; Zhu, X. Large-scale circulations and Tibetan Plateau summer drought and wetness in a high-resolution climate model. Int. J. Climatol. 2011, 31, 832–846. [Google Scholar] [CrossRef]
- Wu, G.X.; Liu, Y.M.; He, B.; Bao, Q.; Duan, A.M.; Jin, F.F. Thermal Controls on the Asian Summer Monsoon. Sci. Rep. 2012, 2. [Google Scholar] [CrossRef] [PubMed]
- Molnar, P.; Boos, W.R.; Battisti, D.S. Orographic Controls on Climate and Paleoclimate of Asia: Thermal and Mechanical Roles for the Tibetan Plateau. Annu. Rev. Earth Planet. Sci. 2010, 38, 77–102. [Google Scholar] [CrossRef]
- Ge, F.; Sielmann, F.; Zhu, X.H.; Fraedrich, K.; Zhi, X.F.; Peng, T.; Wang, L. The link between Tibetan Plateau monsoon and Indian summer precipitation: A linear diagnostic perspective. Clim. Dyn. 2017, 49, 4201–4215. [Google Scholar] [CrossRef]
- Zhou, J.; Wen, J.; Wang, X.; Jia, D.Y.; Chen, J.L. Analysis of the Qinghai-Xizang Plateau Monsoon Evolution and Its Linkages with Soil Moisture. Remote Sens. 2016, 8, 493. [Google Scholar] [CrossRef]
- Shen, M.; Piao, S.; Jeong, S.J.; Zhou, L.; Zeng, Z.; Ciais, P.; Chen, D.; Huang, M.; Jin, C.S.; Li, L.Z.; et al. Evaporative cooling over the Tibetan Plateau induced by vegetation growth. Proc. Natl. Acad. Sci. USA 2015, 112, 9299–9304. [Google Scholar] [CrossRef]
- Penuelas, J.; Rutishauser, T.; Filella, I. Phenology Feedbacks on Climate Change. Science 2009, 324, 887–888. [Google Scholar] [CrossRef]
- Yao, T.; Thompson, L.; Yang, W.; Yu, W.; Gao, Y.; Guo, X.; Yang, X.; Duan, K.; Zhao, H.; Xu, B.; et al. Different glacier status with atmospheric circulations in Tibetan Plateau and surroundings. Nat. Clim. Chang. 2012, 2, 663–667. [Google Scholar] [CrossRef]
- Li, X.; Cheng, G.; Jin, H.; Kang, E.; Che, T.; Jin, R.; Wu, L.; Nan, Z.; Wang, J.; Shen, Y. Cryospheric change in China. Glob. Planet. Chang. 2008, 62, 210–218. [Google Scholar] [CrossRef]
- Chen, H.; Zhu, Q.; Peng, C.; Wu, N.; Wang, Y.; Fang, X.; Gao, Y.; Zhu, D.; Yang, G.; Tian, J.; et al. The impacts of climate change and human activities on biogeochemical cycles on the Qinghai-Tibetan Plateau. Glob. Chang. Biol. 2013, 19, 2940–2955. [Google Scholar] [CrossRef]
- Li, L.; Yang, S.; Wang, Z.Y.; Zhu, X.D.; Tang, H.Y. Evidence of Warming and Wetting Climate over the Qinghai-Tibet Plateau. Arct. Antarct. Alp. Res. 2010, 42, 449–457. [Google Scholar] [CrossRef]
- Xie, H.; Ye, J.; Liu, X.; Chongyi, E. Warming and drying trends on the Tibetan Plateau (1971–2005). Theor. Appl. Climatol. 2010, 101, 241–253. [Google Scholar] [CrossRef]
- You, Q.L.; Min, J.Z.; Jiao, Y.; Sillanpaa, M.; Kang, S.C. Observed trend of diurnal temperature range in the Tibetan Plateau in recent decades. Int. J. Climatol. 2016, 36, 2633–2643. [Google Scholar] [CrossRef]
- Duan, A.; Wu, G. Change of cloud amount and the climate warming on the Tibetan Plateau. Geophys. Res. Lett. 2006, 33. [Google Scholar] [CrossRef]
- Piao, S.; Ciais, P.; Huang, Y.; Shen, Z.; Peng, S.; Li, J.; Zhou, L.; Liu, H.; Ma, Y.; Ding, Y.; et al. The impacts of climate change on water resources and agriculture in China. Nature 2010, 467, 43–51. [Google Scholar] [CrossRef]
- Sun, J.; Yang, K.; Guo, W.; Wang, Y.; He, J.; Lu, H. Why Has the Inner Tibetan Plateau Become Wetter since the Mid-1990s? J. Clim. 2020, 33, 8507–8522. [Google Scholar] [CrossRef]
- Zhang, G.; Zhang, Y.; Dong, J.; Xiao, X. Green-up dates in the Tibetan Plateau have continuously advanced from 1982 to 2011. Proc. Natl. Acad. Sci. USA 2013, 110, 4309–4314. [Google Scholar] [CrossRef]
- Yu, H.; Luedeling, E.; Xu, J. Winter and spring warming result in delayed spring phenology on the Tibetan Plateau. Proc. Natl. Acad. Sci. USA 2010, 107, 22151–22156. [Google Scholar] [CrossRef]
- Shen, M.; Piao, S.; Chen, X.; An, S.; Fu, Y.H.; Wang, S.; Cong, N.; Janssens, I.A. Strong impacts of daily minimum temperature on the green-up date and summer greenness of the Tibetan Plateau. Glob. Chang. Biol. 2016, 22, 3057–3066. [Google Scholar] [CrossRef]
- Li, M.; Wu, J.; He, Y.; Wu, L.; Niu, B.; Song, M.; Zhang, X. Dimensionality of grassland stability shifts along with altitudes on the Tibetan Plateau. Agric. For. Meteorol. 2020, 291. [Google Scholar] [CrossRef]
- Liu, H.; Mi, Z.; Lin, L.; Wang, Y.; Zhang, Z.; Zhang, F.; Wang, H.; Liu, L.; Zhu, B.; Cao, G.; et al. Shifting plant species composition in response to climate change stabilizes grassland primary production. Proc. Natl. Acad. Sci. USA 2018, 115, 4051–4056. [Google Scholar] [CrossRef]
- Piao, S.; Cui, M.; Chen, A.; Wang, X.; Ciais, P.; Liu, J.; Tang, Y. Altitude and temperature dependence of change in the spring vegetation green-up date from 1982 to 2006 in the Qinghai-Xizang Plateau. Agric. For. Meteorol. 2011, 151, 1599–1608. [Google Scholar] [CrossRef]
- Zhang, Y.; Qi, W.; Zhou, C.; Ding, M.; Liu, L.; Gao, J.; Bai, W.; Wang, Z.; Zheng, D. Spatial and temporal variability in the net primary production of alpine grassland on the Tibetan Plateau since 1982. J. Geogr. Sci. 2014, 24, 269–287. [Google Scholar] [CrossRef]
- Su, F.G.; Duan, X.L.; Chen, D.L.; Hao, Z.C.; Cuo, L. Evaluation of the Global Climate Models in the CMIP5 over the Tibetan Plateau. J. Clim. 2013, 26, 3187–3208. [Google Scholar] [CrossRef]
- Ni, J. A simulation of biomes on the Tibetan Plateau and their responses to global climate change. Mt. Res. Dev. 2000, 20, 80–89. [Google Scholar] [CrossRef]
- Zhao, D.; Wu, S.; Yin, Y.; Yin, Z.-Y. Vegetation distribution on Tibetan Plateau under climate change scenario. Reg. Envir. Chang. 2011, 11, 905–915. [Google Scholar] [CrossRef]
- Gao, Q.; Guo, Y.; Xu, H.; Ganjurjav, H.; Li, Y.; Wan, Y.; Qin, X.; Ma, X.; Liu, S. Climate change and its impacts on vegetation distribution and net primary productivity of the alpine ecosystem in the Qinghai-Tibetan Plateau. Sci. Total Environ. 2016, 554–555, 34–41. [Google Scholar] [CrossRef]
- Anderson, K.; Fawcett, D.; Cugulliere, A.; Benford, S.; Jones, D.; Leng, R.L. Vegetation expansion in the subnival Hindu Kush Himalaya. Glob. Chang. Biol. 2020, 26, 1608–1625. [Google Scholar] [CrossRef]
- Fensholt, R.; Proud, S.R. Evaluation of Earth Observation based global long term vegetation trends—Comparing GIMMS and MODIS global NDVI time series. Remote Sens. Environ. 2012, 119, 131–147. [Google Scholar] [CrossRef]
- Yao, T.; Wu, F.; Ding, L.; Sun, J.; Zhu, L.; Piao, S.; Deng, T.; Ni, X.; Zheng, H.; Ouyang, H. Multispherical interactions and their effects on the Tibetan Plateau’s earth system: A review of the recent researches. Natl. Sci. Rev. 2015, 2, 468–488. [Google Scholar] [CrossRef]
- You, Q.L.; Fraedrich, K.; Ren, G.Y.; Pepin, N.; Kang, S.C. Variability of temperature in the Tibetan Plateau based on homogenized surface stations and reanalysis data. Int. J. Climatol. 2013, 33, 1337–1347. [Google Scholar] [CrossRef]
- You, Q.L.; Min, J.Z.; Zhang, W.; Pepin, N.; Kang, S.C. Comparison of multiple datasets with gridded precipitation observations over the Tibetan Plateau. Clim. Dyn. 2015, 45, 791–806. [Google Scholar] [CrossRef]
- You, Q.; Sanchez-Lorenzo, A.; Wild, M.; Folini, D.; Fraedrich, K.; Ren, G.; Kang, S. Decadal variation of surface solar radiation in the Tibetan Plateau from observations, reanalysis and model simulations. Clim. Dyn. 2013, 40, 2073–2086. [Google Scholar] [CrossRef]
- Sulla-Menashe, D.; Gray, J.M.; Abercrombie, S.P.; Friedl, M.A. Hierarchical mapping of annual global land cover 2001 to present: The MODIS Collection 6 Land Cover product. Remote Sens. Environ. 2019, 222, 183–194. [Google Scholar] [CrossRef]
- Friedl, M.A.; Sulla-Menashe, D.; Tan, B.; Schneider, A.; Ramankutty, N.; Sibley, A.; Huang, X. MODIS Collection 5 global land cover: Algorithm refinements and characterization of new datasets. Remote Sens. Environ. 2010, 114, 168–182. [Google Scholar] [CrossRef]
- Abercrombie, S.P.; Friedl, M.A. Improving the Consistency of Multitemporal Land Cover Maps Using a Hidden Markov Model. IEEE Trans. Geosci. Remote Sens. 2016, 54, 703–713. [Google Scholar] [CrossRef]
- McIver, D.K.; Friedl, M.A. Using prior probabilities in decision-tree classification of remotely sensed data. Remote Sens. Environ. 2002, 81, 253–261. [Google Scholar] [CrossRef]
- Hutchinson, M. Anusplin Version 4.3; Centre for Resource and Environmental Studies, The Australian National University: Canberra, Australia, 2004. [Google Scholar]
- Chen, B.; Zhang, X.; Tao, J.; Wu, J.; Wang, J.; Shi, P.; Zhang, Y.; Yu, C. The impact of climate change and anthropogenic activities on alpine grassland over the Qinghai-Tibet Plateau. Agric. For. Meteorol. 2014, 189–190, 11–18. [Google Scholar] [CrossRef]
- Zhao, H.; Huang, W.; Xie, T.; Wu, X.; Xie, Y.; Feng, S.; Chen, F. Optimization and evaluation of a monthly air temperature and precipitation gridded dataset with a 0.025 degrees spatial resolution in China during 1951–2011. Theor. Appl. Climatol. 2019, 138, 491–507. [Google Scholar] [CrossRef]
- Wahba, G.; Wendelberger, J. Some new mathematical-methods for variational objective analysis using splines and cross validation. Mon. Weather Rev. 1980, 108, 1122–1143. [Google Scholar] [CrossRef]
- Chen, Y.; Yang, K.; He, J.; Qin, J.; Shi, J.; Du, J.; He, Q. Improving land surface temperature modeling for dry land of China. J. Geophys. Res. Atmos. 2011, 116. [Google Scholar] [CrossRef]
- Yang, K.; He, J.; Tang, W.; Qin, J.; Cheng, C.C.K. On downward shortwave and longwave radiations over high altitude regions: Observation and modeling in the Tibetan Plateau. Agric. For. Meteorol. 2010, 150, 38–46. [Google Scholar] [CrossRef]
- Reuter, H.I.; Nelson, A.; Jarvis, A. An evaluation of void-filling interpolation methods for SRTM data. Int. J. Geogr. Inf. Sci. 2007, 21, 983–1008. [Google Scholar] [CrossRef]
- An, S.; Zhu, X.; Shen, M.; Wang, Y.; Cao, R.; Chen, X.; Yang, W.; Chen, J.; Tang, Y. Mismatch in elevational shifts between satellite observed vegetation greenness and temperature isolines during 2000–2016 on the Tibetan Plateau. Glob. Chang. Biol. 2018, 24, 5411–5425. [Google Scholar] [CrossRef]
- Kadel, I.; Yamazaki, T.; Iwasaki, T.; Abdillah, M.R. Projection of future monsoon precipitation over the central Himalayas by CMIP5 models under warming scenarios. Clim. Res. 2018, 75, 1–21. [Google Scholar] [CrossRef]
- Li, L.; Zhang, Y.; Wu, J.; Li, S.; Zhang, B.; Zu, J.; Zhang, H.; Ding, M.; Paudel, B. Increasing sensitivity of alpine grasslands to climate variability along an elevational gradient on the Qinghai-Tibet Plateau. Sci. Total Environ. 2019, 678, 21–29. [Google Scholar] [CrossRef]
- Zhang, C.; Tang, Q.H.; Chen, D.L. Recent Changes in the Moisture Source of Precipitation over the Tibetan Plateau. J. Clim. 2017, 30, 1807–1819. [Google Scholar] [CrossRef]
- He, Y.T.; Kueffer, C.; Shi, P.L.; Zhang, X.Z.; Du, M.Y.; Yan, W.; Sun, W. Variation of biomass and morphology of the cushion plant Androsace tapete along an elevational gradient in the Tibetan Plateau. Plant Spec. Biol. 2014, 29, E64–E71. [Google Scholar] [CrossRef]
- Luan, W.; Li, X. Rapid urbanization and its driving mechanism in the Pan-Third Pole region. Sci. Total Environ. 2021, 750, 141270. [Google Scholar] [CrossRef]
- Liu, Y.; Zhang, Y.; Zhu, J.; Huang, K.; Zu, J.; Chen, N.; Cong, N.; Stegehuis, A.I. Warming slowdown over the Tibetan plateau in recent decades. Theor. Appl. Climatol. 2019, 135, 1375–1385. [Google Scholar] [CrossRef]
- Mi, H.; Fagherazzi, S.; Qiao, G.; Hong, Y.; Fichot, C.G. Climate change leads to a doubling of turbidity in a rapidly expanding Tibetan lake. Sci. Total Environ. 2019, 688, 952–959. [Google Scholar] [CrossRef]
- Lei, Y.; Yao, T.; Bird, B.W.; Yang, K.; Zhai, J.; Sheng, Y. Coherent lake growth on the central Tibetan Plateau since the 1970s: Characterization and attribution. J. Hydrol. 2013, 483, 61–67. [Google Scholar] [CrossRef]
- Shen, M.; Piao, S.; Cong, N.; Zhang, G.; Janssens, I.A. Precipitation impacts on vegetation spring phenology on the Tibetan Plateau. Glob. Change Biol. 2015, 21, 3647–3656. [Google Scholar] [CrossRef] [PubMed]
- Li, M.; Wu, J.; Song, C.; He, Y.; Niu, B.; Fu, G.; Tarolli, P.; Tietjen, B.; Zhang, X. Temporal Variability of Precipitation and Biomass of Alpine Grasslands on the Northern Tibetan Plateau. Remote Sens. 2019, 11, 360. [Google Scholar] [CrossRef]
- Huang, K.; Zhang, Y.; Zhu, J.; Liu, Y.; Zu, J.; Zhang, J. The Influences of Climate Change and Human Activities on Vegetation Dynamics in the Qinghai-Tibet Plateau. Remote Sens. 2016, 8, 876. [Google Scholar] [CrossRef]
- Hu, Q.; Jiang, D.; Fan, G. Climate Change Projection on the Tibetan Plateau: Results of CMIP5 Models. Chin. J. Atmos. Sci. 2015, 39, 260–270. [Google Scholar]









| Name | Vegetated/Non-Vegetated | Description |
|---|---|---|
| Evergreen broadleaf forests | Vegetated | Evergreen broadleaf tree dominated. Canopy > 2 m. Tree cover > 60%. |
| Deciduous broadleaf forests | Vegetated | Deciduous broadleaf tree dominated. Canopy > 2 m. Tree cover > 60%. |
| Needleleaf forests | Vegetated | Needleleaf trees dominated. Canopy > 2 m. Tree cover >60%. |
| Mix forests | Vegetated | Neither deciduous nor evergreen tree dominated. Canopy > 2 m. Tree cover >60%. |
| Shrublands | Vegetated | Woody perennials dominated. 1–2 m height. Cover > 10%. |
| Open forests (Savannas) | Vegetated | Canopy > 2 m. 10% < Tree cover < 60%. |
| Wetlands | Vegetated | 30% < Water cover < 60%. Vegetation > 10%. |
| Grasslands | Vegetated | Herbaceous annuals dominated. Canopy < 2 m. |
| Croplands | Vegetated | Cultivated cropland > 60%. |
| Urban and Built-up Lands | Non-vegetated | Building cover > 30%. |
| Snow and ice | Non-vegetated | Snow and ice cover > 60%. Time > 10 months. |
| Barren | Non-vegetated | Sand, rock, soil cover > 60%. Vegetation < 10%. |
| Water bodies | Non-vegetated | Permanent water bodies cover > 60%. |
| Transition Type | 2001–2005 | 2005–2009 | 2009–2013 | 2013–2018 |
|---|---|---|---|---|
| N | N | N | N | |
| NV–Grasslands | 69,292 | 46,699 | 40,223 | 71,738 |
| NV–Open Forests | 18 | 26 | 23 | 8 |
| NV–Shrublands | 750 | 674 | 665 | 2579 |
| NV–Forests | 5 | 2 | 6 | 0 |
| NV–Wetlands | 185 | 201 | 281 | 363 |
Publisher’s Note: MDPI stays neutral with regard to jurisdictional claims in published maps and institutional affiliations. |
© 2020 by the authors. Licensee MDPI, Basel, Switzerland. This article is an open access article distributed under the terms and conditions of the Creative Commons Attribution (CC BY) license (http://creativecommons.org/licenses/by/4.0/).
Share and Cite
Wang, Z.; Wu, J.; Niu, B.; He, Y.; Zu, J.; Li, M.; Zhang, X. Vegetation Expansion on the Tibetan Plateau and Its Relationship with Climate Change. Remote Sens. 2020, 12, 4150. https://doi.org/10.3390/rs12244150
Wang Z, Wu J, Niu B, He Y, Zu J, Li M, Zhang X. Vegetation Expansion on the Tibetan Plateau and Its Relationship with Climate Change. Remote Sensing. 2020; 12(24):4150. https://doi.org/10.3390/rs12244150
Chicago/Turabian StyleWang, Zhipeng, Jianshuang Wu, Ben Niu, Yongtao He, Jiaxing Zu, Meng Li, and Xianzhou Zhang. 2020. "Vegetation Expansion on the Tibetan Plateau and Its Relationship with Climate Change" Remote Sensing 12, no. 24: 4150. https://doi.org/10.3390/rs12244150
APA StyleWang, Z., Wu, J., Niu, B., He, Y., Zu, J., Li, M., & Zhang, X. (2020). Vegetation Expansion on the Tibetan Plateau and Its Relationship with Climate Change. Remote Sensing, 12(24), 4150. https://doi.org/10.3390/rs12244150

