An Ensemble Modeling Framework for Distinguishing Nitrogen, Phosphorous and Potassium Deficiencies in Winter Oilseed Rape (Brassica napus L.) Using Hyperspectral Data
Abstract
1. Introduction
2. Materials and Methods
2.1. Experiment Design
2.2. Data
2.3. Methodology
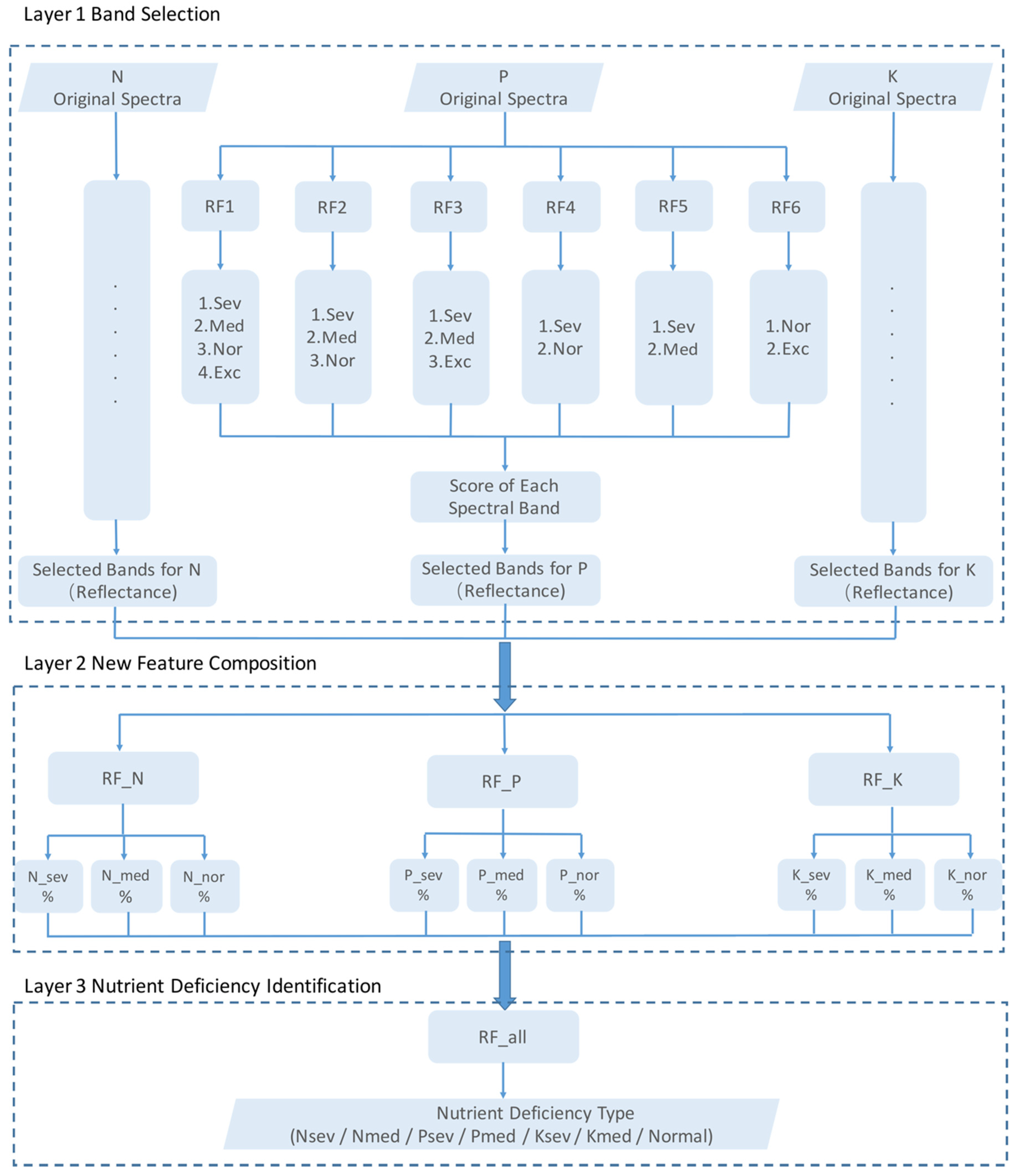
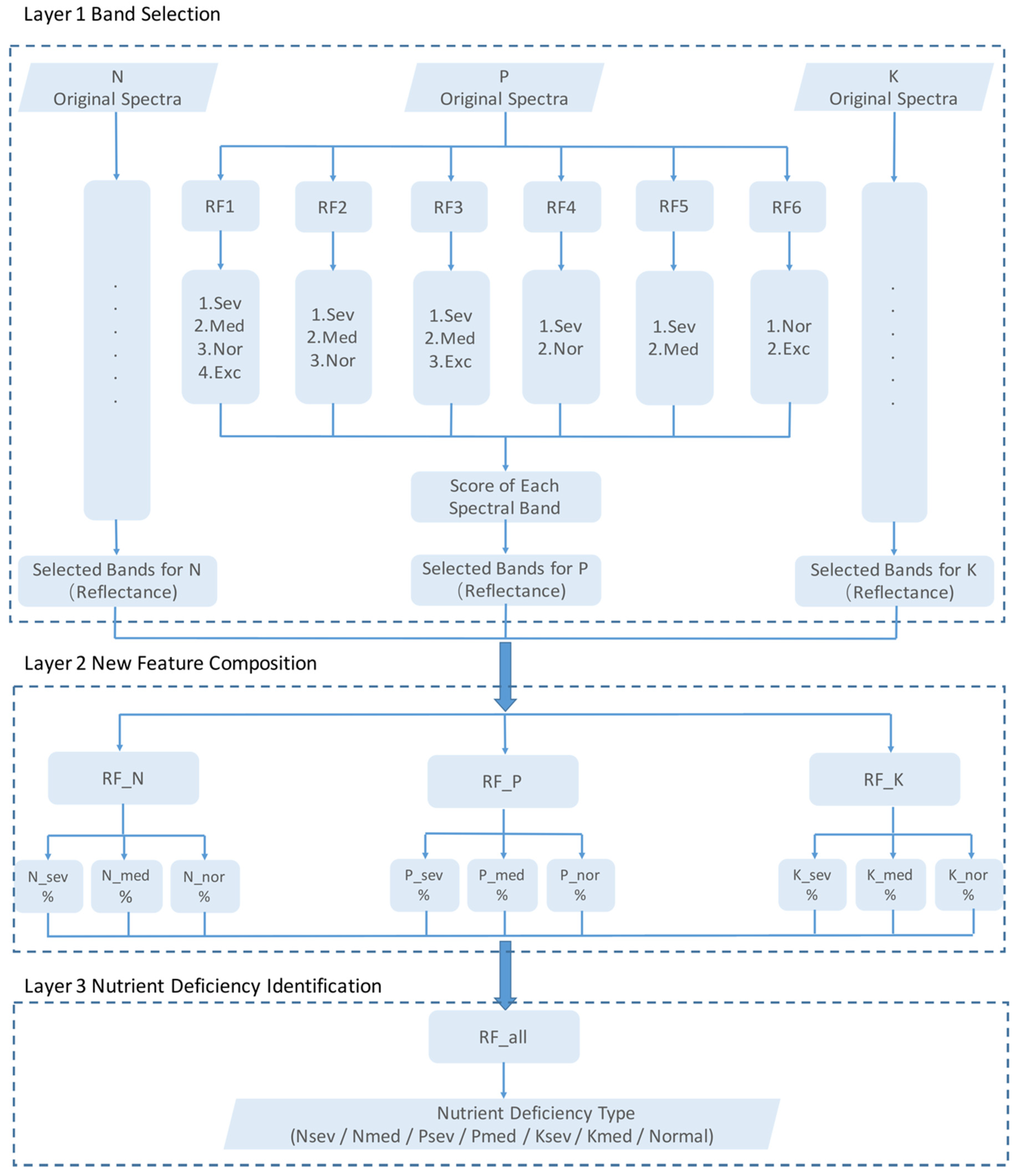
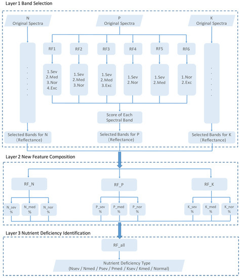
2.3.1. Framework Overview
2.3.2. Selecting Effective Spectral Bands
2.3.3. Composing New Features and Identifying Nutrient Deficiency
2.3.4. Evaluating the Performance of the Framework
3. Results
3.1. Leaf Nutrient Concentration and Canopy Spectra at Different Nutrient Fertilizer Levels
3.2. Selection of Spectral Bands
3.3. New Probability Features
3.4. Diagnosis of Nutrient Deficiency Levels
4. Discussion
4.1. Agreement of Band Selection With Known Spectral Features
4.1.1. Nitrogen
4.1.2. Phosphorous
4.1.3. Potassium
4.2. Diagnosis of Nutrient Deficiency Using Ensemble Modeling
5. Conclusions
Author Contributions
Funding
Acknowledgments
Conflicts of Interest
Appendix A
Appendix A.1. Yield Response Curve

Appendix A.2. Soil Test
References
- Welch, R.M. The impact of mineral nutrients in food crops on global human health. Plant. Soil 2002, 247, 83–90. [Google Scholar] [CrossRef]
- Zhao, B.; Zhang, J.; Flury, M.; Zhu, A.-N.; Jiang, Q.-A.; Bi, J.-W. Groundwater contamination with NO3-N in a wheat-corn cropping system in the North China plain. Pedosphere 2007, 17, 721–731. [Google Scholar] [CrossRef]
- Ishijima, K.; Sugawara, S.; Kawamura, K.; Hashida, G.; Morimoto, S.; Murayama, S.; Aoki, S.; Nakazawa, T. Temporal variations of the atmospheric nitrous oxide concentration and its δ15 N and δ18 O for the latter half of the 20th century reconstructed from firn air analyses. J. Geophys. Res. Space Phys. 2007, 112, 112. [Google Scholar] [CrossRef]
- Chen, P.; Haboudane, D.; Tremblay, N.; Wang, J.; Vigneault, P.; Li, B. New spectral indicator assessing the efficiency of crop nitrogen treatment in corn and wheat. Remote Sens. Environ. 2010, 114, 1987–1997. [Google Scholar] [CrossRef]
- Clevers, J.; Gitelson, A. Remote estimation of crop and grass chlorophyll and nitrogen content using red-edge bands on Sentinel-2 and -3. Int. J. Appl. Earth Obs. Geoinf. 2013, 23, 344–351. [Google Scholar] [CrossRef]
- Schlemmer, M.; Gitelson, A.; Schepers, J.; Ferguson, R.; Peng, Y.; Shanahan, J.; Rundquist, D. Remote estimation of nitrogen and chlorophyll contents in maize at leaf and canopy levels. Int. J. Appl. Earth Obs. Geoinf. 2013, 25, 47–54. [Google Scholar] [CrossRef]
- Pellissier, P.A.; Ollinger, S.V.; Lepine, L.C.; Palace, M.W.; McDowell, W.H. Remote sensing of foliar nitrogen in cultivated grasslands of human dominated landscapes. Remote Sens. Environ. 2015, 167, 88–97. [Google Scholar] [CrossRef]
- Li, L.; Liu, S.; Wang, S.; Lu, J.; Li, L.; Ma, Y.; Ming, J. Assessing plant nitrogen concentration in winter oilseed rape using hyperspectral measurements. J. Appl. Remote Sens. 2016, 10, 36026. [Google Scholar] [CrossRef]
- Kokaly, R. Spectroscopic determination of leaf biochemistry using band-depth analysis of absorption features and stepwise multiple linear regression. Remote Sens. Environ. 1999, 67, 267–287. [Google Scholar] [CrossRef]
- Masoni, A.; Ercoli, L.; Mariotti, M. Spectral properties of leaves deficient in iron, sulfur, magnesium, and manganese. Agron. J. 1996, 88, 937–943. [Google Scholar] [CrossRef]
- Ponzoni, F.J.; De, J.L.; Gonçalves, J.L.D.M. Spectral features associated with nitrogen, phosphorus, and potassium deficiencies in Eucalyptus saligna seedling leaves. Int. J. Remote Sens. 1999, 20, 2249–2264. [Google Scholar] [CrossRef]
- Ayala-Silva, T.; Beyl, C.A. Changes in spectral reflectance of wheat leaves in response to specific macronutrient deficiency. Adv. Space Res. 2005, 35, 305–317. [Google Scholar] [CrossRef] [PubMed]
- Pimstein, A.; Karnieli, A.; Bansal, S.K.; Bonfil, D.J. Exploring remotely sensed technologies for monitoring wheat potassium and phosphorus using field spectroscopy. Field Crop. Res. 2011, 121, 125–135. [Google Scholar] [CrossRef]
- Ramoelo, A.; Skidmore, A.K.; Schlerf, M.; Mathieu, R.; Heitkönig, I.M. Water-removed spectra increase the retrieval accuracy when estimating savanna grass nitrogen and phosphorus concentrations. ISPRS J. Photogramm. Remote Sens. 2011, 66, 408–417. [Google Scholar] [CrossRef]
- Pacumbaba, R.; Beyl, C. Changes in hyperspectral reflectance signatures of lettuce leaves in response to macronutrient deficiencies. Adv. Space Res. 2011, 48, 32–42. [Google Scholar] [CrossRef]
- Rustioni, L.; Grossi, D.; Brancadoro, L.; Failla, O. Iron, magnesium, nitrogen and potassium deficiency symptom discrimination by reflectance spectroscopy in grapevine leaves. Sci. Hortic. 2018, 241, 152–159. [Google Scholar] [CrossRef]
- Carter, G.A.; Knapp, A.K. Leaf optical properties in higher plants: Linking spectral characteristics to stress and chlorophyll concentration. Am. J. Bot. 2001, 88, 677–684. [Google Scholar] [CrossRef]
- Al-Abbas, A.H.; Barr, R.; Hall, J.D.; Crane, F.L.; Baumgardner, M.F. Spectra of normal and nutrient-deficient maize leaves 1. Agron. J. 1974, 66, 16–20. [Google Scholar] [CrossRef]
- Ciompi, S.; Gentili, E.; Guidi, L.; Soldatini, G.F. The effect of nitrogen deficiency on leaf gas exchange and chlorophyll fluorescence parameters in sunflower. Plant. Sci. 1996, 118, 177–184. [Google Scholar] [CrossRef]
- Lamb, D.W.; Steyn-Ross, M.; Schaare, P.; Hanna, M.M.; Silvester, W. Estimating leaf nitrogen concentration in ryegrass (Lolium spp.) pasture using the chlorophyll red-edge: Theoretical modelling and experimental observations. Int. J. Remote Sens. 2002, 23, 3619–3648. [Google Scholar] [CrossRef]
- Berger, K.; Verrelst, J.; Féret, J.-B.; Wang, Z.; Wocher, M.; Strathmann, M.; Danner, M.; Mauser, W.; Hank, T. Crop nitrogen monitoring: Recent progress and principal developments in the context of imaging spectroscopy missions. Remote Sens. Environ. 2020, 242, 111758. [Google Scholar] [CrossRef]
- Li, B.; Liew, O.W.; Asundi, A. Pre-visual detection of iron and phosphorus deficiency by transformed reflectance spectra. J. Photochem. Photobiol. B Biol. 2006, 85, 131–139. [Google Scholar] [CrossRef] [PubMed]
- Young, J.L.M.; Kanashiro, S.; Jocys, T.; Tavares, A.R. Silver vase bromeliad: Plant growth and mineral nutrition under macronutrients omission. Sci. Hortic. 2018, 234, 318–322. [Google Scholar] [CrossRef]
- Fanaei, H.R.; Galavi, M.; Kafi, M.; Ghanbari Bonjar, A. Amelioration of water stress by potassium fertilizer in two oilseed species. Int. J. Plant. Prod. 2009, 3. [Google Scholar] [CrossRef]
- Osborne, S.L.; Schepers, J.S.; Francis, D.D.; Schlemmer, M.R. Detection of phosphorus and nitrogen deficiencies in corn using spectral radiance measurements. Agron. J. 2002, 94, 1215–1221. [Google Scholar] [CrossRef]
- Li, L.; Jákli, B.; Lu, P.; Ren, T.; Ming, J.; Liu, S.; Wang, S.; Lu, J. Assessing leaf nitrogen concentration of winter oilseed rape with canopy hyperspectral technique considering a non-uniform vertical nitrogen distribution. Ind. Crop. Prod. 2018, 116, 1–14. [Google Scholar] [CrossRef]
- Jørgensen, R.N.; Christensen, L.K.; Bro, R. Spectral reflectance at sub-leaf scale including the spatial distribution discriminating NPK stress characteristics in barley using multiway partial least squares regression. Int. J. Remote Sens. 2007, 28, 943–962. [Google Scholar] [CrossRef]
- Du, P.; Xia, J.; Zhang, W.; Tan, K.; Liu, Y.; Liu, S. Multiple classifier system for remote sensing image classification: A review. Sensors 2012, 12, 4764–4792. [Google Scholar] [CrossRef]
- Feilhauer, H.; Asner, G.P.; Martin, R.E. Multi-method ensemble selection of spectral bands related to leaf biochemistry. Remote Sens. Environ. 2015, 164, 57–65. [Google Scholar] [CrossRef]
- Waske, B.; Van Der Linden, S. Classifying multilevel imagery from SAR and optical sensors by decision fusion. IEEE Trans. Geosci. Remote Sens. 2008, 46, 1457–1466. [Google Scholar] [CrossRef]
- Engler, R.; Waser, L.T.; Zimmermann, N.E.; Schaub, M.; Berdos, S.; Ginzler, C.; Psomas, A. Combining ensemble modeling and remote sensing for mapping individual tree species at high spatial resolution. For. Ecol. Manag. 2013, 310, 64–73. [Google Scholar] [CrossRef]
- Kao, M.C.J.; Boschetti, M.; Gheri, F. FAOSTAT: A Complementary Package to the FAOSTAT Database and the Statistical Yearbook of the Food and Agricultural Organization of the United Nations; FAO: Rome, Italy, 2014. [Google Scholar]
- Zhang, Q.-C.; Wang, G.; Xie, W.-X. Soil organic N forms and N supply as affected by fertilization under intensive rice cropping system. Pedosphere 2006, 16, 345–353. [Google Scholar] [CrossRef]
- Cong, R.; Li, H.; Zhang, Z.; Ren, T.; Li, X.; Lu, J. Evaluate regional potassium fertilization strategy of winter oilseed rape under intensive cropping systems: Large-scale field experiment analysis. Field Crop. Res. 2016, 193, 34–42. [Google Scholar] [CrossRef]
- Li, L.; Wang, S.; Ren, T.; Wei, Q.; Ming, J.; Li, J.; Li, X.; Cong, R.; Lu, J. Ability of models with effective wavelengths to monitor nitrogen and phosphorus status of winter oilseed rape leaves using in situ canopy spectroscopy. Field Crop. Res. 2018, 215, 173–186. [Google Scholar] [CrossRef]
- Liu, S.; Li, L.; Fan, H.; Guo, X.; Wang, S.; Lu, J. Real-time and multi-stage recommendations for nitrogen fertilizer topdressing rates in winter oilseed rape based on canopy hyperspectral data. Ind. Crop. Prod. 2020, 154, 112699. [Google Scholar] [CrossRef]
- Lu, Z.; Ren, T.; Li, J.; Hu, W.; Zhang, J.; Yan, J.; Li, X.; Cong, R.; Guo, S.; Lu, J. Nutrition-mediated cell and tissue-level anatomy triggers the covariation of leaf photosynthesis and leaf mass per area. J. Exp. Bot. 2020, 71, 6524–6537. [Google Scholar] [CrossRef]
- Liu, Q.; Ren, T.; Zhang, Y.; Li, X.; Cong, R.; Liu, S.; Fan, X.; Lu, J. Evaluating the application of controlled release urea for oilseed rape on Brassica napus in a regional scale: The optimal usage, yield and nitrogen use efficiency responses. Ind. Crop. Prod. 2019, 140, 111560. [Google Scholar] [CrossRef]
- Kampe, T.U.; Asner, G.P.; Green, R.O.; Eastwood, M.; Johnson, B.R.; Kuester, M. Advances in airborne remote sensing of ecosystem processes and properties: Toward high-quality measurement on a global scale. Remote Sens. Model. Ecosyst. Sustain. VII 2010, 7809, 78090J. [Google Scholar] [CrossRef]
- Hutengs, C.; Vohland, M. Downscaling land surface temperatures at regional scales with random forest regression. Remote Sens. Environ. 2016, 178, 127–141. [Google Scholar] [CrossRef]
- Huang, J.Z. An introduction to statistical learning: With applications in R by Gareth James, Trevor Hastie, Robert Tibshirani, Daniela Witten. J. Agric. Biol. Environ. Stat. 2014, 19, 556–557. [Google Scholar] [CrossRef]
- Schneider, A. Monitoring land cover change in urban and peri-urban areas using dense time stacks of Landsat satellite data and a data mining approach. Remote Sens. Environ. 2012, 124, 689–704. [Google Scholar] [CrossRef]
- Ingram, J.C.; Dawson, T.P.; Whittaker, R.J. Mapping tropical forest structure in southeastern Madagascar using remote sensing and artificial neural networks. Remote Sens. Environ. 2005, 94, 491–507. [Google Scholar] [CrossRef]
- Şahin, M. Modelling of air temperature using remote sensing and artificial neural network in Turkey. Adv. Space Res. 2012, 50, 973–985. [Google Scholar] [CrossRef]
- Liu, X.; Zhu, X.; Zhang, Q.; Yang, T.; Pan, Y.; Sun, P. A remote sensing and artificial neural network-based integrated agricultural drought index: Index development and applications. Catena 2020, 186, 104394. [Google Scholar] [CrossRef]
- Chauhan, S.; Sharma, M.; Arora, M.; Gupta, N. Landslide susceptibility zonation through ratings derived from Artificial Neural Network. Int. J. Appl. Earth Obs. Geoinformation 2010, 12, 340–350. [Google Scholar] [CrossRef]
- Shibata, K.; Ikeda, Y. Effect of Number of Hidden Neurons on Learning in Large-Scale Layered Neural Networks; Fukuoka International Congress Center: Fukuoka, Japan, 2009; pp. 5008–5013. [Google Scholar]
- Sun, W.; Du, Q. Hyperspectral band selection: A review. IEEE Geosci. Remote Sens. Mag. 2019, 7, 118–139. [Google Scholar] [CrossRef]
- Cartelat, A.; Cerovic, Z.; Goulas, Y.; Meyer, S.; Lelarge, C.; Prioul, J.-L.; Barbottin, A.; Jeuffroy, M.-H.; Gate, P.; Agati, G.; et al. Optically assessed contents of leaf polyphenolics and chlorophyll as indicators of nitrogen deficiency in wheat (Triticum aestivum L.). Field Crop. Res. 2005, 91, 35–49. [Google Scholar] [CrossRef]
- Merzlyak, M.N.; Solovchenko, A.E.; Gitelson, A.A. Reflectance spectral features and non-destructive estimation of chlorophyll, carotenoid and anthocyanin content in apple fruit. Postharvest Biol. Technol. 2003, 27, 197–211. [Google Scholar] [CrossRef]
- Mutanga, O.; Skidmore, A.K.; Van Wieren, S. Discriminating tropical grass (Cenchrus ciliaris) canopies grown under different nitrogen treatments using spectroradiometry. ISPRS J. Photogramm. Remote Sens. 2003, 57, 263–272. [Google Scholar] [CrossRef]
- Zhao, D.; Reddy, K.R.; Kakani, V.G.; Reddy, V. Nitrogen deficiency effects on plant growth, leaf photosynthesis, and hyperspectral reflectance properties of sorghum. Eur. J. Agron. 2005, 22, 391–403. [Google Scholar] [CrossRef]
- Asner, G.P.; Martin, R.E.; Tupayachi, R.; Emerson, R.; Martínez, P.; Sinca, F.; Powell, G.V.N.; Wright, S.J.; Lugo, A.E. Taxonomy and remote sensing of leaf mass per area (LMA) in humid tropical forests. Ecol. Appl. 2011, 21, 85–98. [Google Scholar] [CrossRef] [PubMed]
- Marschner’s Mineral. Nutrition of Higher Plants, 3rd ed.; Marschner, H., Marschner, P., Eds.; Elsevier: London, UK; Academic Press: Waltham, MA, USA, 2012. [Google Scholar]
- Cheema, M.A.; Malik, M.A.; Hussain, A.; Shah, S.H.; Basra, S.M.A. Effects of time and rate of nitrogen and phosphorus application on the growth and the seed and oil yields of canola (Brassica napus L.). J. Agron. Crop. Sci. 2001, 186, 103–110. [Google Scholar] [CrossRef]
- Oosterhuis, D.M.; Loka, D.A.; Kawakami, E.M.; Pettigrew, W.T. The physiology of potassium in crop production. Adv. Agron. 2014, 126, 203–233. [Google Scholar]
- Akhtar, M.E.; Khan, M.Z.; Ahmad, S.; Ashraf, S.; Sardar, A. Effect of potassium on micromorphological and chemical composition of three cotton (Gossypium Hirsutum L.) genotypes. Afr. J. Biotechnol. 2009, 8, 3511–3518. [Google Scholar]
- Gitelson, A.A.; Merzlyak, M.N.; Chivkunova, O.B. Optical properties and nondestructive estimation of anthocyanin content in plant leaves. Photochem. Photobiol. 2007, 74, 38–45. [Google Scholar] [CrossRef]
- Gamon, J.A.; Surfus, J.S. Assessing leaf pigment content and activity with a reflectometer. New Phytol. 1999, 143, 105–117. [Google Scholar] [CrossRef]
- Chandra, A.; Yao, X. Evolving hybrid ensembles of learning machines for better generalisation. Neurocomputing 2006, 69, 686–700. [Google Scholar] [CrossRef]
- Rahman, A.; Fairhurst, M.C. Serial combination of multiple experts: A unified evaluation. Pattern Anal. Appl. 1999, 2, 292–311. [Google Scholar] [CrossRef]
- Woźniak, M.; Graña, M.; Corchado, E. A survey of multiple classifier systems as hybrid systems. Inf. Fusion 2014, 16, 3–17. [Google Scholar] [CrossRef]
- Blackburn, G.A.; Ferwerda, J.G. Retrieval of chlorophyll concentration from leaf reflectance spectra using wavelet analysis. Remote Sens. Environ. 2008, 112, 1614–1632. [Google Scholar] [CrossRef]
- Schlerf, M.; Atzberger, C.; Hill, J.; Buddenbaum, H.; Werner, W.; Schüler, G. Retrieval of chlorophyll and nitrogen in Norway spruce (Picea abies L. Karst.) using imaging spectroscopy. Int. J. Appl. Earth Obs. Geoinf. 2010, 12, 17–26. [Google Scholar] [CrossRef]
- Cheng, T.; Rivard, B.; Sánchez-Azofeifa, A.G.; Feret, J.-B.; Jacquemoud, S.; Ustin, S. Deriving leaf mass per area (LMA) from foliar reflectance across a variety of plant species using continuous wavelet analysis. ISPRS J. Photogramm. Remote Sens. 2014, 87, 28–38. [Google Scholar] [CrossRef]
- Padilla, F.M.; Farneselli, M.; Gianquinto, G.; Tei, F.; Thompson, R.B. Monitoring nitrogen status of vegetable crops and soils for optimal nitrogen management. Agric. Water Manag. 2020, 241, 106356. [Google Scholar] [CrossRef]
- Wang, W.; Lu, J.; Ren, T.; Li, X.; Su, W.; Lu, M. Evaluating regional mean optimal nitrogen rates in combination with indigenous nitrogen supply for rice production. Field Crop. Res. 2012, 137, 37–48. [Google Scholar] [CrossRef]
- Soil Survey Staff. Keys to Soil Taxonomy, 11th ed.; USDA-NRCS US Government Print Office: Washington, DC, USA, 2010.
- Zou, J. Assessment of Soil Nutrient Critical Levels and the Effects of Fertilization on Winter Oilseed Rape; Huazhong Agricultural University: Wuhan, China, 2010. [Google Scholar]






| Exp. | Season | Site | Planting Patterns | Cultivar | N, P, or K Fertilizer Rates (kg ha−1) | No. of Samples | References |
|---|---|---|---|---|---|---|---|
| Experiments of N Fertilization | |||||||
| 1 | 2015–2016 | Shayang | Transplanting | Huayouza No. 9 | 0, 90, 180, 270 | 43 | [35,36] |
| 2 | 2017–2018 | Wuhan | Transplanting | Huayouza No. 9 | 0, 75, 180 | 120 | None |
| 3 a | 2017–2018 | Wuxue-Guotan | Transplanting | Huayouza No. 9 | 0, 90, 180, 270 | 44 | None |
| 4 | 2018–2019 | Wuhan | Transplanting | Huayouza No. 9 | 0, 75, 180 | 122 | None |
| 5 a | 2018–2019 | Wuxue- Guotan | Transplanting | Huayouza No. 9 | 0, 90, 180, 270 | 53 | None |
| 6 | 2019–2020 | Wuxue- Guotan | Transplanting | Huayouza No. 9 | 90, 180, 270 | 45 | None |
| Experiments of P Fertilization | |||||||
| 7 a | 2013–2014 | Wuxue-Guotan | Transplanting | Huayouza No. 9 | 0, 45, 90 | 9 | [35,36] |
| 8 | 2014–2015 | Wuhan | Direct sowing | Huayouza No. 62 | 0, 30, 90 | 180 | None |
| 9 a | 2017–2018 | Wuxue-Guotan | Transplanting | Huayouza No. 9 | 0, 45, 90, 135, 180 | 62 | None |
| 10 a | 2018–2019 | Wuxue-Guotan | Transplanting | Huayouza No. 9 | 0, 45, 90, 135, 180 | 35 | None |
| Experiments of K Fertilization | |||||||
| 11 a | 2017–2018 | Wuxue-Guotan | Transplanting | Huayouza No. 9 | 0, 60, 120, 180, 240 | 89 | [37] |
| 12 | 2017–2018 | Wuxue-Congzhen | Transplanting | Huayouza No. 9 | 0, 75 | 18 | None |
| 13 a | 2018–2019 | Wuxue-Guotan | Transplanting | Huayouza No. 9 | 0, 60, 120, 180, 240 | 77 | None |
| 14 | 2018–2019 | Wuxue-Congzhen | Transplanting | Huayouza No. 9 | 0, 75 | 18 | None |
| Site | pH | Organic Matter (g kg−1) | Total-N (g kg−1) | Olsen-P (mg kg−1) | Available-K (mg kg−1) | Available-B (mg kg−1) | Soil Texture | Classification |
|---|---|---|---|---|---|---|---|---|
| Shayang | 5.88 | 18.02 | 0.96 a | 11.79 a | 85.97 b | 0.39 b | Silt loam | Ultisols |
| Wuhan | 6.15–6.38 | 19.08–20.27 | 1.07–1.15 b | 5.09–5.12 a | 166.8–207.74 b,c | 0.51–0.68 b | Silt loam | Ultisols |
| Wuxue-Guotan | 5.73–5.96 | 25.2–36.53 | 1.54–2.19 b | 4.6–11.8 a | 36.25–81.8 a,b | 0.34–0.46 b | Sandy loam | Ultisols |
| Wuxue-Congzhen | 5.05–6.2 | 21.8–31.76 | 1.75–2.18 b | 3.78–8.4 a | 25.1–58.9 a | 0.19–0.36 b | Sandy loam | Ultisols |
| Nutrient | Severe | Medium | Normal | Excessive |
|---|---|---|---|---|
| N | 0 | 75, 90 | 180 | 270 |
| P | 0 | 30, 45 | 90 | 135, 180 |
| K | 0 | 60, 75 | 120 | 180, 240 |
Publisher’s Note: MDPI stays neutral with regard to jurisdictional claims in published maps and institutional affiliations. |
© 2020 by the authors. Licensee MDPI, Basel, Switzerland. This article is an open access article distributed under the terms and conditions of the Creative Commons Attribution (CC BY) license (http://creativecommons.org/licenses/by/4.0/).
Share and Cite
Liu, S.; Yang, X.; Guan, Q.; Lu, Z.; Lu, J. An Ensemble Modeling Framework for Distinguishing Nitrogen, Phosphorous and Potassium Deficiencies in Winter Oilseed Rape (Brassica napus L.) Using Hyperspectral Data. Remote Sens. 2020, 12, 4060. https://doi.org/10.3390/rs12244060
Liu S, Yang X, Guan Q, Lu Z, Lu J. An Ensemble Modeling Framework for Distinguishing Nitrogen, Phosphorous and Potassium Deficiencies in Winter Oilseed Rape (Brassica napus L.) Using Hyperspectral Data. Remote Sensing. 2020; 12(24):4060. https://doi.org/10.3390/rs12244060
Chicago/Turabian StyleLiu, Shishi, Xin Yang, Qingfeng Guan, Zhifeng Lu, and Jianwei Lu. 2020. "An Ensemble Modeling Framework for Distinguishing Nitrogen, Phosphorous and Potassium Deficiencies in Winter Oilseed Rape (Brassica napus L.) Using Hyperspectral Data" Remote Sensing 12, no. 24: 4060. https://doi.org/10.3390/rs12244060
APA StyleLiu, S., Yang, X., Guan, Q., Lu, Z., & Lu, J. (2020). An Ensemble Modeling Framework for Distinguishing Nitrogen, Phosphorous and Potassium Deficiencies in Winter Oilseed Rape (Brassica napus L.) Using Hyperspectral Data. Remote Sensing, 12(24), 4060. https://doi.org/10.3390/rs12244060

