Monitoring Wheat Fusarium Head Blight Using Unmanned Aerial Vehicle Hyperspectral Imagery
Abstract
1. Introduction
2. Materials and Methods
2.1. Study Area and Dataset
2.2. Data Preprocessing
2.3. Fusarium Head Blight Detection Using a Univariate Classification Approach
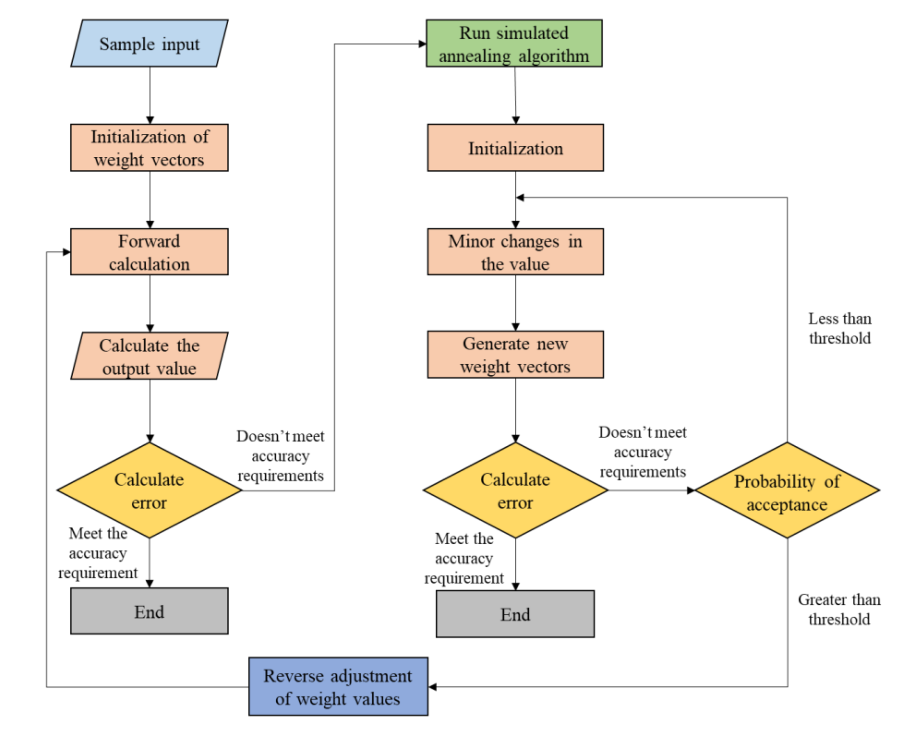
2.4. Fusarium Head Blight Detection Using a Multivariate Classification Approach
3. Results
3.1. Evaluation of the Univariate Monitoring Model
3.2. Evaluation of the Multivariate Monitoring Model
4. Discussion
5. Conclusions
Author Contributions
Funding
Conflicts of Interest
References
- Mutanga, O.; Dube, T.; Galal, O. Remote sensing of crop health for food security in Africa: Potentials and constraints. Remote Sens. Appl. Soc. Environ. 2017, 8, 231–239. [Google Scholar] [CrossRef]
- Rojas, E.C.; Sapkota, R.; Jensen, B.; Jørgensen, H.J.L.; Henriksson, T.; Jørgensen, L.N.; Nicolaisen, M.; Collinge, D.B. Fusarium Head Blight Modifies Fungal Endophytic Communities During Infection of Wheat Spikes. Microb. Ecol. 2020, 79, 397–408. [Google Scholar] [CrossRef] [PubMed]
- Ma, Z.; Xie, Q.; Li, G.; Jia, H.; Zhou, J.; Kong, Z.; Li, N.; Yuan, Y. Germplasms, genetics and genomics for better control of disastrous wheat Fusarium head blight. Theor. Appl. Genet. 2020, 133, 1541–1568. [Google Scholar] [CrossRef] [PubMed]
- Drakopoulos, D.; Kägi, A.; Gimeno, A.; Six, J.; Jenny, E.; Forrer, H.-R.; Musa, T.; Meca, G.; Vogelgsang, S. Prevention of Fusarium head blight infection and mycotoxins in wheat with cut-and-carry biofumigation and botanicals. Field Crop. Res. 2020, 246, 107681. [Google Scholar] [CrossRef]
- Bauriegel, E.; Herppich, W.B. Hyperspectral and Chlorophyll Fluorescence Imaging for Early Detection of Plant Diseases, with Special Reference to Fusarium spec. Infections on Wheat. Agriculture 2014, 4, 32–57. [Google Scholar] [CrossRef]
- Huang, L.; Li, T.; Ding, C.; Zhao, J.; Zhang, D.; Yang, G. Diagnosis of the Severity of Fusarium Head Blight of Wheat Ears on the Basis of Image and Spectral Feature Fusion. Sensors 2020, 20, 2887. [Google Scholar] [CrossRef]
- Zhang, J.; Huang, Y.; Pu, R.; Gonzalez-Moreno, P.; Yuan, L.; Wu, K.; Huang, W. Monitoring plant diseases and pests through remote sensing technology: A review. Comput. Electron. Agric. 2019, 165, 104943. [Google Scholar] [CrossRef]
- Jin, X.; Jie, L.; Wang, S.; Qi, H.J.; Li, S.W. Classifying Wheat Hyperspectral Pixels of Healthy Heads and Fusarium Head Blight Disease Using a Deep Neural Network in the Wild Field. Remote Sens. 2018, 10, 395. [Google Scholar] [CrossRef]
- Zhang, N.; Pan, Y.; Feng, H.; Zhao, X.; Yang, X.; Ding, C.; Yang, G. Development of Fusarium head blight classification index using hyperspectral microscopy images of winter wheat spikelets. Biosyst. Eng. 2019, 186, 83–99. [Google Scholar] [CrossRef]
- Zhang, D.-Y.; Chen, G.; Yin, X.; Hu, R.-J.; Gu, C.-Y.; Pan, Z.-G.; Zhou, X.; Chen, Y. Integrating spectral and image data to detect Fusarium head blight of wheat. Comput. Electron. Agric. 2020, 175, 105588. [Google Scholar] [CrossRef]
- Li, B.; Xu, X.; Zhang, L.; Han, J.; Bian, C.; Li, G.; Liu, J.; Jin, L. Above-ground biomass estimation and yield prediction in potato by using UAV-based RGB and hyperspectral imaging. ISPRS J. Photogramm. Remote Sens. 2020, 162, 161–172. [Google Scholar] [CrossRef]
- Zarco-Tejada, P.J.; Guillén-Climent, M.L.; Hernández-Clemente, R.; Catalina, A.; Gonzalez, M.R.; Martin, P.R. Estimating leaf carotenoid content in vineyards using high resolution hyperspectral imagery acquired from an unmanned aerial vehicle (UAV). Agric. For. Meteorol. 2013, 171, 281–294. [Google Scholar] [CrossRef]
- Zheng, H.; Ma, J.; Zhou, M.; Li, D.; Yao, X.; Cao, W.; Zhu, Y.; Cheng, T. Enhancing the Nitrogen Signals of Rice Canopies across Critical Growth Stages through the Integration of Textural and Spectral Information from Unmanned Aerial Vehicle (UAV) Multispectral Imagery. Remote Sens. 2020, 12, 957. [Google Scholar] [CrossRef]
- Guo, Y.; Wang, H.; Wu, Z.; Wang, S.; Sun, H.; Senthilnath, J.; Wang, J.; Bryant, C.R.; Fu, Y.H. Modified Red Blue Vegetation Index for Chlorophyll Estimation and Yield Prediction of Maize from Visible Images Captured by UAV. Sensors 2020, 20, 5055. [Google Scholar] [CrossRef] [PubMed]
- Ma, H.; Huang, W.; Jing, Y.; Pignatti, S.; Laneve, G.; Dong, Y.; Ye, H.; Liu, L.; Guo, A.; Jiang, J. Identification of Fusarium Head Blight in Winter Wheat Ears Using Continuous Wavelet Analysis. Sensors 2019, 20, 20. [Google Scholar] [CrossRef] [PubMed]
- Ye, H.; Huang, W.; Huang, S.; Cui, B.; Dong, Y.; Guo, A.; Ren, Y.; Jin, Y. Recognition of Banana Fusarium Wilt Based on UAV Remote Sensing. Remote Sens. 2020, 12, 938. [Google Scholar] [CrossRef]
- Yan, Z.; Zhang, H.; Van Der Lee, T.; Waalwijk, C.; Van Diepeningen, A.; Deng, Y.; Feng, J.; Liu, T.; Chen, W. Resistance to Fusarium head blight and mycotoxin accumulation among 129 wheat cultivars from different ecological regions in China. World Mycotoxin J. 2020, 13, 189–200. [Google Scholar] [CrossRef]
- Daryaei, A.; Sohrabi, H.; Atzberger, C.; Immitzer, M. Fine-scale detection of vegetation in semi-arid mountainous areas with focus on riparian landscapes using Sentinel-2 and UAV data. Comput. Electron. Agric. 2020, 177, 105686. [Google Scholar] [CrossRef]
- Hagen, N.; Kudenov, M.W. Review of snapshot spectral imaging technologies. Opt. Eng. 2013, 52, 090901. [Google Scholar] [CrossRef]
- Song, B.; Park, K.-H. Detection of Aquatic Plants Using Multispectral UAV Imagery and Vegetation Index. Remote Sens. 2020, 12, 387. [Google Scholar] [CrossRef]
- Wu, D.; Phinn, S.; Phinn, S.; Robson, A.; Johansen, K. Optimising drone flight planning for measuring horticultural tree crop structure. ISPRS J. Photogramm. Remote Sens. 2020, 160, 83–96. [Google Scholar] [CrossRef]
- Ishida, T.; Kurihara, J.; Viray, F.A.; Namuco, S.B.; Paringit, E.C.; Perez, G.J.; Takahashi, Y.; Marciano, J.J. A novel approach for vegetation classification using UAV-based hyperspectral imaging. Comput. Electron. Agric. 2018, 144, 80–85. [Google Scholar] [CrossRef]
- Song, P.; Zheng, X.; Li, Y.; Zhang, K.; Huang, J.; Li, H.; Zhang, H.; Liu, L.; Wei, C.; Mansaray, L.R.; et al. Estimating reed loss caused by Locusta migratoria manilensis using UAV-based hyperspectral data. Sci. Total Environ. 2020, 719, 137519. [Google Scholar] [CrossRef] [PubMed]
- Ivushkin, K.; Bartholomeus, H.; Bregt, A.K.; Pulatov, A.; Franceschini, M.H.D.; Kramer, H.; Van Loo, E.N.; Roman, V.J.; Finkers, R. UAV based soil salinity assessment of cropland. Geoderma 2019, 338, 502–512. [Google Scholar] [CrossRef]
- Zhang, N.; Zhang, X.; Yang, G.; Zhu, C.; Huo, L.; Feng, H. Assessment of defoliation during the Dendrolimus tabulaeformis Tsai et Liu disaster outbreak using UAV-based hyperspectral images. Remote Sens. Environ. 2018, 217, 323–339. [Google Scholar] [CrossRef]
- Abdulridha, J.; Ampatzidis, Y.; Roberts, P.D.; Kakarla, S.C. Detecting powdery mildew disease in squash at different stages using UAV-based hyperspectral imaging and artificial intelligence. Biosyst. Eng. 2020, 197, 135–148. [Google Scholar] [CrossRef]
- Yuan, L.; Yan, P.; Wen-Yan, H.; Huang, Y.; Wang, B.; Zhang, J.; Zhang, H.; Bao, Z. Detection of anthracnose in tea plants based on hyperspectral imaging. Comput. Electron. Agric. 2019, 167, 105039. [Google Scholar] [CrossRef]
- Huang, W.; Lamb, D.W.; Niu, Z.; Zhang, Y.; Liu, L.; Wang, J. Identification of yellow rust in wheat using in-situ spectral reflectance measurements and airborne hyperspectral imaging. Precis. Agric. 2007, 8, 187–197. [Google Scholar] [CrossRef]
- Shan, C.; Wang, W.; Liu, C.; Sun, Y.; Hu, Q.; Xu, X.; Tian, Y.; Zhang, H.; Morino, I.; Griffith, D.W.; et al. Regional CO emission estimated from ground-based remote sensing at Hefei site, China. Atmos. Res. 2019, 222, 25–35. [Google Scholar] [CrossRef]
- Tao, X.; Cui, J.; Dai, Y.; Wang, Z.; Xu, X. Soil respiration responses to soil physiochemical properties in urban different green-lands: A case study in Hefei, China. Int. Soil Water Conserv. Res. 2016, 4, 224–229. [Google Scholar] [CrossRef]
- Li, W.; Liu, Y.; Chen, H.; Zhang, C.C. Estimation model of winter wheat disease based on meteorological factors and spectral information. Food Prod. Process. Nutr. 2020, 2, 1–7. [Google Scholar] [CrossRef]
- Shuping, Y.; Hanyi, L.; Afeng, W. Coupling Induction of Wheat Scab, Gibberella zeae. Plant Dis. Pests 2017, 8, 34–36. [Google Scholar]
- Devadas, R.; Lamb, D.; Simpfendorfer, S.; Backhouse, D. Evaluating ten spectral vegetation indices for identifying rust infection in individual wheat leaves. Precis. Agric. 2008, 10, 459–470. [Google Scholar] [CrossRef]
- Zheng, Q.; Huang, W.; Cui, X.; Dong, Y.; Huang, W.; Ma, H.; Liu, L. Identification of Wheat Yellow Rust Using Optimal Three-Band Spectral Indices in Different Growth Stages. Sensors 2018, 19, 35. [Google Scholar] [CrossRef]
- Su, J.; Liu, C.; Hu, X.; Chen, W.-H.; Guo, L.; Chen, W.-H. Spatio-temporal monitoring of wheat yellow rust using UAV multispectral imagery. Comput. Electron. Agric. 2019, 167, 105035. [Google Scholar] [CrossRef]
- Huang, L.; Zhang, H.; Ruan, C.; Huang, W.; Hu, T.; Zhao, J. Detection of scab in wheat ears using in situ hyperspectral data and support vector machine optimized by genetic algorithm. Int. J. Agric. Biol. Eng. 2020, 13, 182–188. [Google Scholar] [CrossRef]
- Yuan, L.; Zhang, J.; Wang, J. Research progress of crop diseases and pests monitoring based on remote sensing. Trans. Chin. Soc. Agric. Eng. 2012, 28, 1–11. [Google Scholar]
- Yuan, L.; Huang, Y.; Loraamm, R.W.; Nie, C.; Wang, J.; Zhang, J. Spectral analysis of winter wheat leaves for detection and differentiation of diseases and insects. Field Crop. Res. 2014, 156, 199–207. [Google Scholar] [CrossRef]
- Cao, X.; Luo, Y.; Zhou, Y.; Fan, J.; Xu, X.; West, J.S.; Duan, X.; Cheng, D. Detection of Powdery Mildew in Two Winter Wheat Plant Densities and Prediction of Grain Yield Using Canopy Hyperspectral Reflectance. PLoS ONE 2015, 10, e0121462. [Google Scholar] [CrossRef]
- Huang, W.; Lu, J.; Ye, H.; Kong, W.; Mortimer, A.H.; Huang, W. Quantitative identification of crop disease and nitrogen-water stress in winter wheat using continuous wavelet analysis. Int. J. Agric. Biol. Eng. 2018, 11, 145–152. [Google Scholar] [CrossRef]
- Shi, Y.; Huang, W.; Luo, J.; Huang, L.; Zhou, X. Detection and discrimination of pests and diseases in winter wheat based on spectral indices and kernel discriminant analysis. Comput. Electron. Agric. 2017, 141, 171–180. [Google Scholar] [CrossRef]
- Zheng, Q.; Huang, W.; Cui, X.; Huang, W.; Liu, L. New Spectral Index for Detecting Wheat Yellow Rust Using Sentinel-2 Multispectral Imagery. Sensors 2018, 18, 868. [Google Scholar] [CrossRef] [PubMed]
- Liu, L.; Dong, Y.; Huang, W.; Du, X.; Ren, B.; Huang, L.; Zheng, Q.; Ma, H. A Disease Index for Efficiently Detecting Wheat Fusarium Head Blight Using Sentinel-2 Multispectral Imagery. IEEE Access 2020, 8, 52181–52191. [Google Scholar] [CrossRef]
- Guo, Z.; Zhang, L.; Zhang, D. A Completed Modeling of Local Binary Pattern Operator for Texture Classification. IEEE Trans. Image Process. 2010, 19, 1657–1663. [Google Scholar] [CrossRef]
- Yuan, L.; Pu, R.; Zhang, J.; Wang, J.; Yang, H. Using high spatial resolution satellite imagery for mapping powdery mildew at a regional scale. Precis. Agric. 2016, 17, 332–348. [Google Scholar] [CrossRef]
- Albetis, J.; Duthoit, S.; Guttler, F.N.; Jacquin, A.; Goulard, M.; Poilvé, H.; Feret, J.-B.; Dedieu, G. Detection of Flavescence dorée Grapevine Disease Using Unmanned Aerial Vehicle (UAV) Multispectral Imagery. Remote Sens. 2017, 9, 308. [Google Scholar] [CrossRef]
- Wang, Y.; Niu, D.; Ji, L. Short-term power load forecasting based on IVL-BP neural network technology. Syst. Eng. Procedia 2012, 4, 168–174. [Google Scholar] [CrossRef]
- Granville, V.; Krivanek, M.; Rasson, J.-P. Simulated annealing: A proof of convergence. IEEE Trans. Pattern Anal. Mach. Intell. 1994, 16, 652–656. [Google Scholar] [CrossRef]
- Aho, K.; Derryberry, D.; Peterson, T. Model selection for ecologists: The worldviews of AIC and BIC. Ecology 2014, 95, 631–636. [Google Scholar] [CrossRef]
- Zhang, J.-C.; Pu, R.-L.; Wang, J.-H.; Huang, W.-J.; Yuan, L.; Luo, J.-H. Detecting powdery mildew of winter wheat using leaf level hyperspectral measurements. Comput. Electron. Agric. 2012, 85, 13–23. [Google Scholar] [CrossRef]
- Huang, L.; Wu, Z.; Huang, W.; Ma, H.; Zhao, J. Identification of Fusarium Head Blight in Winter Wheat Ears Based on Fisher’s Linear Discriminant Analysis and a Support Vector Machine. Appl. Sci. 2019, 9, 3894. [Google Scholar] [CrossRef]
- Xu, W.; Wang, Q.; Chen, R. Spatio-temporal prediction of crop disease severity for agricultural emergency management based on recurrent neural networks. GeoInformatica 2017, 22, 363–381. [Google Scholar] [CrossRef]
- Adam, E.; Deng, H.; Odindi, J.; Abdel-Rahman, E.M.; Mutanga, O. Detecting the Early Stage of Phaeosphaeria Leaf Spot Infestations in Maize Crop Using In Situ Hyperspectral Data and Guided Regularized Random Forest Algorithm. J. Spectrosc. 2017, 2017, 1–8. [Google Scholar] [CrossRef]
- Aparecido, L.E.D.O.; Rolim, G.D.S.; Moraes, J.R.D.S.C.D.; Costa, C.T.S.; De Souza, P.S. Machine learning algorithms for forecasting the incidence of Coffea arabica pests and diseases. Int. J. Biometeorol. 2020, 64, 671–688. [Google Scholar] [CrossRef]
- Zhang, J.; Yuan, L.; Pu, R.; Loraamm, R.W.; Yang, G.; Wang, J. Comparison between wavelet spectral features and conventional spectral features in detecting yellow rust for winter wheat. Comput. Electron. Agric. 2014, 100, 79–87. [Google Scholar] [CrossRef]
- Liu, L.; Dong, Y.; Huang, W.; Du, X.; Luo, J.; Huang, W.; Ma, H. Enhanced Regional Monitoring of Wheat Powdery Mildew Based on an Instance-Based Transfer Learning Method. Remote Sens. 2019, 11, 298. [Google Scholar] [CrossRef]
- Vanegas, F.; Bratanov, D.; Powell, K.S.; Weiss, J.; Gonzalez, F. A Novel Methodology for Improving Plant Pest Surveillance in Vineyards and Crops Using UAV-Based Hyperspectral and Spatial Data. Sensors 2018, 18, 260. [Google Scholar] [CrossRef]
- Zhang, X.; Han, L.; Dong, Y.; Huang, W.; Huang, W.; Han, L.; González-Moreno, P.; Ma, H.; Ye, H.; Sobeih, T. A Deep Learning-Based Approach for Automated Yellow Rust Disease Detection from High-Resolution Hyperspectral UAV Images. Remote Sens. 2019, 11, 1554. [Google Scholar] [CrossRef]
- Abdulridha, J.; Batuman, O.; Ampatzidis, Y. UAV-based remote sensing technique to detect citrus canker disease utilizing hyperspectral imaging and machine learning. Remote Sens. 2019, 11, 1373. [Google Scholar] [CrossRef]
- Laguette, S.; MacRae, I.V. Potentials and limits of remote sensing data for detection of Fusarium head blight on hard red spring wheat in Minnesota. In Proceedings of the 7th International Conference on Precision Agriculture and Other Precision Resources Management, Minneapolis, MN, USA, 25–28 July 2004. [Google Scholar]
- Barbedo, J.G.A.; Tibola, C.S.; Fernandes, J.M. Detecting Fusarium head blight in wheat kernels using hyperspectral imaging. Biosyst. Eng. 2015, 131, 65–76. [Google Scholar] [CrossRef]
- Jaillais, B.; Roumet, P.; Pinson-Gadais, L.; Bertrand, D. Detection of Fusarium head blight contamination in wheat kernels by multivariate imaging. Food Control 2015, 54, 250–258. [Google Scholar] [CrossRef]
- Bauriegel, E.; Giebel, A.; Geyer, M.; Schmidt, U.; Herppich, W.B. Early detection of Fusarium infection in wheat using hyper-spectral imaging. Comput. Electron. Agric. 2011, 75, 304–312. [Google Scholar] [CrossRef]
- Bauriegel, E.; Giebel, A.; Herppich, W.B. Hyperspectral and Chlorophyll Fluorescence Imaging to Analyse the Impact of Fusarium culmorum on the Photosynthetic Integrity of Infected Wheat Ears. Sensors 2011, 11, 3765–3779. [Google Scholar] [CrossRef]
- Kang, Z.; Qu, Z. Application of BP neural network optimized by genetic simulated annealing algorithm to prediction of air quality index in Lanzhou. In Proceedings of the 2017 2nd IEEE International Conference on Computational Intelligence and Applications (ICCIA), Beijing, China, 8–11 September 2017; Institute of Electrical and Electronics Engineers (IEEE): Piscataway, NJ, USA, 2017; pp. 155–160. [Google Scholar]
- Li, C.; Xu, S.; Wen, X. Traffic flow forecasting algorithm using simulated annealing genetic BP network. In Proceedings of the 2010 International Conference on Measuring Technology and Mechatronics Automation, Changsha, China, 13–14 March 2010; Institute of Electrical and Electronics Engineers (IEEE): Piscataway, NJ, USA, 2010; Volume 3, pp. 1043–1046. [Google Scholar]
- Wang, Y.; Jiang, Y.; Lei, X.; Hao, W. Rainfall-runoff simulation using simulated annealing wavelet BP neural networks. In Proceedings of the 2010 International Conference on Intelligent Computation Technology and Automation, Changsha, China, 11–12 May 2010; Institute of Electrical and Electronics Engineers (IEEE): Piscataway, NJ, USA, 2010; Volume 2, pp. 963–967. [Google Scholar]
- Liu, B.; Wang, R.; Zhao, G.; Guo, X.; Wang, Y.; Li, J.; Wang, S. Prediction of rock mass parameters in the TBM tunnel based on BP neural network integrated simulated annealing algorithm. Tunn. Undergr. Space Technol. 2020, 95, 103103. [Google Scholar] [CrossRef]
- Ball, J.E.; Anderson, D.T.; Chan, C.S. Comprehensive survey of deep learning in remote sensing: Theories, tools, and challenges for the community. J. Appl. Remote Sens. 2017, 11, 042609. [Google Scholar] [CrossRef]
- Zhang, D.; Wang, D.; Gu, C.; Jin, N.; Zhao, H.; Chen, G.; Liang, H.; Liang, D. Using Neural Network to Identify the Severity of Wheat Fusarium Head Blight in the Field Environment. Remote Sens. 2019, 11, 2375. [Google Scholar] [CrossRef]
- Cambaza, E.; Koseki, S.; Kawamura, S. Why RGB Imaging Should be Used to Analyze Fusarium Graminearum Growth and Estimate Deoxynivalenol Contamination. Methods Protoc. 2019, 2, 25. [Google Scholar] [CrossRef]
- Qiu, R.; Yang, C.; Moghimi, A.; Jian, Y.; Steffenson, B.; Hirsch, C.D. Detection of Fusarium Head Blight in Wheat Using a Deep Neural Network and Color Imaging. Remote Sens. 2019, 11, 2658. [Google Scholar] [CrossRef]
- Dammer, K.-H.; Möller, B.; Rodemann, B.; Heppner, D. Detection of head blight (Fusarium ssp.) in winter wheat by color and multispectral image analyses. Crop. Prot. 2011, 30, 420–428. [Google Scholar] [CrossRef]








| Title | Definition | Description or Formula | Reference | 
|---|---|---|---|
| PRI | Photochemical reflectance index | (R570 − R531)/(R570 + R531) | [28] | 
| PhRI | Physiological reflectance index | (R550 − R531)/(R550 + R531) | [33] | 
| NRI | Nitrogen reflectance index | (R570 − R670)/(R570 + R670) | [34] | 
| NDVI | Normalized difference vegetation index | (R830 − R675)/(R830 + R675) | [35] | 
| MSR | Modified simple ratio | (R800/R670 − 1)/sqrt(R800/R670 + 1) | [36] | 
| MCARI | Modified chlorophyll absorption reflectance index | ((R701 − R671) − 0.2((R701 − R549))/(R701/R671) | [37] | 
| GI | Greenness index | R554/R677 | [38] | 
| TVI | Triangular vegetation index | 0.5(120(R750 − R550) − 200(R670 − R550)) | [39] | 
| TCARI | Transformed chlorophyll absorption in reflectance index | 3((R700 − R675) − 0.2(R700 − R500)/(R700/R670)) | [40] | 
| RVSI | Ratio vegetation structure index | ((R712 + R752)/2) − R732 | [41] | 
| PSRI | Plant senescence reflectance index | (R680 − R500)/R750 | [42] | 
| Reference | |||
|---|---|---|---|
| Slightly Diseased | Severely Diseased | ||
| Classification Result | Slightly diseased | True positive (Slightly diseased pixel classified as slightly diseased) | False positive (Severely diseased pixel classified as slightly diseased) | 
| Severely diseased | False negative (Slightly diseased pixel classified as severely diseased) | True negative (Severely diseased pixel classified as severely diseased) | |
| Abbreviation | Full Name | Description | Reference | 
|---|---|---|---|
| PLSR | Partial least square regression | A statistical method that identifies a linear regression model by projecting the predicted variables and the observable variables to a new space. It has proven to be the most widely used linear regression technique for estimating soil attributes, disease severity, photosynthetic capacity, etc. | [38,40] | 
| FLDA | Fisher’s linear discriminant analysis | A method used in statistics, pattern recognition, and machine learning to identify a linear combination of features that characterizes or separates two or more classes of objects. In recent studies, it has been used to model the relationship between spectral reflectance and crop disease severity. | [50,51] | 
| LR | Logistic regression | A statistical method that can be used to describe the relationship between a dependent variable and multiple independent variables. It is less affected by the non-normality of variables. Recently, some studies have found that models developed using logistic regression had a better performance in remote sensing monitoring of banana fusarium wilt and wheat yellow rust. | [16,52] | 
| RFs | Random Forests | An ensemble learning method for classification via constructing a multitude of decision trees in the training process and outputting the result according to the predictions of individual trees. It has proven to be an effective method in crop type mapping, vegetation biomass estimating, etc. | [53,54] | 
| SVM | Support vector machine | A supervised learning model that divides the examples of separate categories by a clear gap that should be as wide as possible. It has been used in wheat yellow rust detection, wheat powdery mildew monitoring, etc. | [55,56] | 
| Mean AUC | Std | Sens. | Spec. | ||
|---|---|---|---|---|---|
| Spectral bands | Band 50 (650 nm) | 0.99 | 0.01 | 0.94 | 0.98 | 
| Band 55 (670 nm) | 0.98 | 0.01 | 0.90 | 1.00 | |
| Band 60 (690 nm) | 0.99 | 0.01 | 0.94 | 0.94 | |
| Band 70 (730 nm) | 0.92 | 0.03 | 0.88 | 0.84 | |
| Band 80 (770 nm) | 0.82 | 0.04 | 0.82 | 0.74 | |
| Vegetation indexes | PRI | 0.19 | 0.04 | — | — | 
| PhRI | 0.06 | 0.02 | — | — | |
| NRI | 0.67 | 0.05 | 0.52 | 0.86 | |
| NDVI | 0.07 | 0.02 | — | — | |
| MSR | 0.07 | 0.02 | — | — | |
| MCARI | 1.00 | 0.00 | 0.98 | 1.00 | |
| GI | 0.75 | 0.05 | 0.58 | 0.84 | |
| TVI | 0.73 | 0.05 | 0.86 | 0.50 | |
| TCARI | 0.76 | 0.05 | 0.76 | 0.76 | |
| RVSI | 0.21 | 0.05 | — | — | |
| PSRI | 0.29 | 0.05 | — | — | |
| Texture features | LBP(8,1) | 0.40 | 0.06 | 0.18 | 0.94 | 
| LBP(8,2) | 0.47 | 0.06 | 0.22 | 0.92 | |
| LBP(16,2) | 0.40 | 0.06 | 0.12 | 0.94 | 
| Type of Model | List of Variables | Parameter | Value | 
|---|---|---|---|
| Model with all features | PRI + PhRI + NRI + NDVI + MSR + MCARI + GI + TVI + TCARI + RVSI + PSRI + Band 50 (650 nm) + Band 55 (670 nm) + Band 60 (690 nm)+Band 70 (730 nm) + Band 80 (770 nm) + LBP(8,1) + LBP(8,2) + LBP(16,2) | Mean AIC | −362.30 | 
| Number of variables | 19 | ||
| Model with simplified features | NRI + MCARI + MSR + GI + TVI + LBP(8,2) + Band 50 (650 nm) | Mean AIC | −500.64 | 
| Number of variables | 7 | ||
| Gain (% AIC reduction) | 38.1 | 
| Reference | User Accuracy (%) | Overall Accuracy (%) | Kappa | ||||
|---|---|---|---|---|---|---|---|
| Slightly Diseased | Severely Diseased | Sum | |||||
| Improved BP neural network | Slightly diseased | 49 | 1 | 50 | 98 | 98 | 0.96 | 
| Severely diseased | 1 | 49 | 50 | 98 | |||
| Sum | 50 | 50 | 100 | ||||
| Producer accuracy (%) | 98 | 98 | |||||
| PLSR | Slightly diseased | 45 | 4 | 49 | 92 | 91 | 0.82 | 
| Severely diseased | 5 | 46 | 51 | 90 | |||
| Sum | 50 | 50 | 100 | ||||
| Producer accuracy (%) | 90 | 92 | |||||
| FLDA | Slightly diseased | 45 | 0 | 45 | 100 | 95 | 0.9 | 
| Severely diseased | 5 | 50 | 55 | 91 | |||
| Sum | 50 | 50 | 100 | ||||
| Producer accuracy (%) | 90 | 100 | |||||
| LR | Slightly diseased | 45 | 5 | 50 | 90 | 90 | 0.8 | 
| Severely diseased | 5 | 45 | 50 | 90 | |||
| Sum | 50 | 50 | 100 | ||||
| Producer accuracy (%) | 90 | 90 | |||||
| RFs | Slightly diseased | 46 | 1 | 47 | 98 | 95 | 0.9 | 
| Severely diseased | 4 | 49 | 53 | 92 | |||
| Sum | 50 | 50 | 100 | ||||
| Producer accuracy (%) | 92 | 98 | |||||
| SVM | Slightly diseased | 46 | 1 | 47 | 98 | 95 | 0.9 | 
| Severely diseased | 4 | 49 | 53 | 92 | |||
| Sum | 50 | 50 | 100 | ||||
| Producer accuracy (%) | 92 | 98 | |||||
| Publisher’s Note: MDPI stays neutral with regard to jurisdictional claims in published maps and institutional affiliations. | 
© 2020 by the authors. Licensee MDPI, Basel, Switzerland. This article is an open access article distributed under the terms and conditions of the Creative Commons Attribution (CC BY) license (http://creativecommons.org/licenses/by/4.0/).
Share and Cite
Liu, L.; Dong, Y.; Huang, W.; Du, X.; Ma, H. Monitoring Wheat Fusarium Head Blight Using Unmanned Aerial Vehicle Hyperspectral Imagery. Remote Sens. 2020, 12, 3811. https://doi.org/10.3390/rs12223811
Liu L, Dong Y, Huang W, Du X, Ma H. Monitoring Wheat Fusarium Head Blight Using Unmanned Aerial Vehicle Hyperspectral Imagery. Remote Sensing. 2020; 12(22):3811. https://doi.org/10.3390/rs12223811
Chicago/Turabian StyleLiu, Linyi, Yingying Dong, Wenjiang Huang, Xiaoping Du, and Huiqin Ma. 2020. "Monitoring Wheat Fusarium Head Blight Using Unmanned Aerial Vehicle Hyperspectral Imagery" Remote Sensing 12, no. 22: 3811. https://doi.org/10.3390/rs12223811
APA StyleLiu, L., Dong, Y., Huang, W., Du, X., & Ma, H. (2020). Monitoring Wheat Fusarium Head Blight Using Unmanned Aerial Vehicle Hyperspectral Imagery. Remote Sensing, 12(22), 3811. https://doi.org/10.3390/rs12223811
 
        




 
                         
       