Next Article in Journal
Remote Sensing Materials for a Preliminary Archaeological Evaluation of the Giove Countryside (Terni, Italy)
Previous Article in Journal
From Monitoring to Forecasting Land Surface Conditions Using a Land Data Assimilation System: Application over the Contiguous United States
Previous Article in Special Issue
Impacts of Land Cover/Use on the Urban Thermal Environment: A Comparative Study of 10 Megacities in China
 
 
Font Type:
Arial Georgia Verdana
Font Size:
Aa Aa Aa
Line Spacing:
Column Width:
Background:
Article

Effects of Different Urbanization Levels on Land Surface Temperature Change: Taking Tokyo and Shanghai for Example

1
School of Geographic Science, Nantong University, Nantong, Jiangsu 226007, China
2
School of Environmental and Geographical Sciences, Shanghai Normal University, Shanghai 200234, China
*
Author to whom correspondence should be addressed.
Remote Sens. 2020, 12(12), 2022; https://doi.org/10.3390/rs12122022
Submission received: 18 May 2020 / Revised: 17 June 2020 / Accepted: 22 June 2020 / Published: 24 June 2020
(This article belongs to the Special Issue Geospatial Analysis of Urban Heat Island Phenomena in Megacities)

Abstract

The influence of different urbanization levels on land surface temperature (LST) has attracted extensive attention. Though both are world megacities, Shanghai and Tokyo have gone through different urbanization processes that urban sprawl characterized by impervious surfaces was more notable in Shanghai than in Tokyo over the past years. Here, annual and seasonal mean LST in daytime (LSTday), in nighttime (LSTnight), and LSTdiff (annual and seasonal mean difference of LST in daytime and nighttime) were extracted from the MODIS LST product, MYD11A2 006, for 9 typical sites in Shanghai and Tokyo from 2003 to 2018, respectively. Then the effects of the urbanization levels were analyzed through Mann-Kendall statistics and Sen’s slope estimator. The trends of change in LSTday and LSTdiff for most sites in Shanghai, an urbanizing region, rose. In addition, there was no obvious regularity when considering seasonal factors, which could be due to the increasing fragmentized landscapes and scattered water bodies produced by urbanization. By comparison, the change in LST in Tokyo, a post-urbanizing region, was regular, especially in the spring. In other seasons, there was no obvious trend in temperature change regardless of whether the land cover was impervious surface or mountain forest. On the whole, vegetation cover and water bodies can mitigate the urban heat island (UHI) effect in urban regions. For more scientific urban planning, further analysis about the effect of urbanization on LST should focus on the compound stress from climate change and urbanization.

Graphical Abstract

1. Introduction

Land surface temperature (LST), combining the results of all surface-atmosphere interactions and energy fluxes between the atmosphere and the ground, plays an important role in studying urban thermal environment and dynamics [1]. In pace with the socio-economic development, urbanization causes the expansion of artificial impervious surfaces at the cost of natural surfaces and a population shift from rural to urban areas [2]. The heterogeneity of land surface characteristics such as landscape composition and the spatial configuration in a city is getting more complicated under the urbanization process characterized by expansive impervious surfaces and shrinking croplands. Consequently, LST changes quickly in space and time, and urban heat island (UHI), higher temperatures occurring in urban areas than surrounding non-urban areas, will be more intense [3,4,5,6]. When pursuing strategic planning in heat mitigation and adaptation, an interesting study is to capture the responses of LST to different land cover elements at fine enough spatial and temporal scales [7,8].
Due to the broad coverage with comparable spatial scales and temporal consistency, LST offered by satellite thermal remote sensing is often used as a main indicator to understand the impact of land use and land cover change in an urbanized region [9]. Through reducing noise effectively from cloud contamination, zenith angle changes, and topographic differences, the retrieval error of MODIS LST product is within ±2 K [3]. More statistically meaningful results could be obtained with MODIS LST product, for it has longer time periods and moderate spatial resolution, compared to other images with high spatial resolution with trapped temporal resolution such as Landsat OLI and ASTER, or with high temporal resolution but low spatial resolution from COMS [10,11]. In addition, the daytime and nighttime LSTs from MODIS is assumed to correspond to maximum and minimum daily surface temperature as the viewing time of MODIS is midday and midnight [12,13], which makes the differential of MODIS diurnal cycle very useful in studying LST variations [14].
Like most Asian countries, China has been experiencing rapid urbanization in recent decades. Considerable attention has been paid to the urbanization effect on LST in China, especially when the comparisons among the major cities and the conclusions about the urbanization impact on temperature change were diverse [15,16,17,18,19,20,21,22,23,24]. Different climate zones for different cities and other factors such as data inhomogeneity, spatial variations, analysis methods, and variation in elevation should be responsible for the existing discrepancies of the impact of urbanization [25,26]. In addition, more researches should be conducted to accumulate information about how to address surface temperature change in a fast urbanized area of a developing country [27]. It is also important to quantify frequently the extent of the effect of urbanization on local temperature changes in different typical cities at different urbanization processes, especially for megacities because of their population being more than 10 million [2,10,28,29,30]. To date, main comparative monitoring of surface UHI in megacities in Asia was targeting capital cities such as Beijing and Tokyo using short-time data [10,31], without considering the effect of different climate conditions. With the highest urbanization level in China, more attention should be paid to the variations of LST in Shanghai, along with the comparison with other developed megacities such as Tokyo in East Asia. With more than 20 million in population in both cities, they have similar climate but are in different urbanization stages. Through studying the effects of the urbanization processes on LST for these megacities, it would help the understanding of the impact of land use and land cover change and to make more rational planning. Here, the spatio-temporal variations of LST over Shanghai and Tokyo, two megacities with similar climatic environments but at different urbanization levels, were analyzed using cloud-free MODIS/Aqua LST (MYD11A2) to minimize the effect of cloud. Firstly, differences of LST of selected typical sites, distant from the core centers, e.g., the Imperial Palace in Tokyo and the People’s Square in Shanghai, were analyzed based on elevation and land use. Then the impacts of land cover change on the variation of LST were investigated with Mann-Kendall method from 2003 to 2018.

2. Data and Methods

2.1. Study Areas

Shanghai, an international metropolis with rapid urbanization since the 1990s, is situated on the broad flat alluvial plain of the Yangtze River Delta of China and is in the subtropical marine monsoon climate. Thousands of streams and rivers flow through the region and a few remnant hills lie in the southwest. Shanghai has four distinct seasons, generous sunshine and abundant rainfall. The average annual temperature is 16 degrees Celsius. In this research, Chongming Island and other smaller islands apart from the mainland of Shanghai city were not considered (Figure 1).
As one of the world’s largest cities, Tokyo is a highly developed metropolis, composed of 23 more urbanized special zones in the east (Figure 1). Most of the area is a nearly flat plain with altitudes less than 70 m above sea level, except for the western mountain area and the flat-topped mountain areas in its south-eastern and north-eastern parts. Tokyo has a humid subtropical marine monsoon climate and four distinct seasons. The warmest month is August, averaging 27 °C, and the coolest month is January, averaging 6 °C.
Both cities are located near the shoreline with similar prevailing weather conditions. As a key indicator about urbanization, impervious surfaces can change the flows of energy and materials. The impervious surface areas (ISAs) for the two megacities since 2003 were derived (Figure 2). The urban sprawl was obvious in Shanghai city. In Tokyo, impervious surfaces expanded slightly, mainly in the west. The average annual rate of city population (city population 34.5 million in 2000 to 37.5 million in 2018) in Tokyo during 2000–2018 was 0.5 percent, while the rate was 3.3 percent for Shanghai (city population 14.25 million in 2000 to 25.6 million in 2018) during that period [2].

2.2. Data

2.2.1. MODIS Land Surface Temperature (LST) Data

The overpass time for MODIS-Aqua “LST_Day_1km” and MODIS-Aqua “LST_Night_1km” is 13:30 local solar time and 01:30 local solar time respectively, very close to local time of the highest and lowest temperature. MYD11A2 v006 product, the latest MODIS LST version, can provide a simple average of all the corresponding LST pixels within an 8-day period for each pixel with a 1 km spatial resolution. The LST data from March 2003 to February 2019 were selected via https://lpdaac.usgs.gov/.

2.2.2. Land Cover Data

FROM-GLC10, Finer Resolution Observation and Monitoring Global Land Cover dataset (FROM-GLC) depending on the 10-m resolution Sentinel-2 images with the computing support by Google Earth Engine, can provide more spatial details at 10 m spatial resolution [32]. Moreover, annual Global Artificial Impervious Areas (GAIA) from 2003 to 2018 with higher mapping accuracy is available [33]. These two datasets were downloaded for free from http://data.ess.tsinghua.edu.cn.

2.3. Methods

2.3.1. The Procedure for Selecting Typical Sites

According to the land cover data, GAIA data, and Google Earth Pro, there were little land cover changes for the Imperial Palace in Tokyo and the People’s Square in Shanghai (Figure 2). The land covers in these urban cores were assumed to be unchanged during the study period. Then representative sites distant from the core centers, i.e., Imperial Palace in Tokyo and People’s Square in Shanghai, were selected with auxiliary information such as elevation for studying the effects of different land cover changes on LST. A circle with a radius of 0.5 km centered at every site was used to determine land cover, which ensured the representative sites matching the spatial resolution of the MODIS LST product (Figure 2 and Figure 3 and Table 1 and Table 2). In this study, the spectral contribution of one land cover such as impervious surfaces were heavily weighted in a circle, which would be identified as impervious surface. Extreme cloudiness made it difficult and challenging to compare urbanization effects on LST variations in Tokyo and Shanghai. If any 8-day composite had a pixel contaminated by cloud for any site, the MODIS LST data would not be used for further analysis in this study. In other words, the variations of LST during the day, at night, and the difference of LST between day and night were analyzed when the LST values for both daytime and nighttime per site were normal. Practically, the prerequisite that the LST values for both daytime and nighttime for every site must be normal could partly ensure that the viewing time of the products used were in good weather condition in such subtropical marine monsoon climate. The original MODIS LST product gives temperature in degree Kelvin. In this study, the LST values in Kelvin was converted to Celcius temperature. In order to reduce the influence of singular values, the seasonal and annual mean LST were calculated. The research process is shown in Figure 3.
To calculate seasonal and annual mean LST and ensure data stability, seasons were defined as follows in accordance with the local traditional season division: spring = March, April, May; summer = June, July, August; autumn = September, October, November, and winter = December, January, and February. Details about the LST products downloaded are listed in Table 3. In fact, there were a few pairs of data with concurrent day and night LST for further analysis in the summertime due to the prevailing East Asian summer monsoon.

2.3.2. Trend Analysis Methods

The nonparameteric Mann-Kendall statistical test and Sen’s slope estimator, which are popular for detecting the trends of change in climate and hydrology study [34,35], were adopted to analyze the trends of LST changes.
(a)
Mann-Kendall Trend Test
Here, statistical significance of LST trends for those sites, test statistics S, was estimated by Mann-Kendall statistical test with Equation (1).
S = i = 1 n 1 j = i + 1 n s g n ( x j x i )
In Equation (1), n was the number of data points, x j and x i were the LST values in time series i and j ( j >   i ) for each site, and the sign function sgn ( x j x i ) was determined using Equation (2).
s g n ( x j x i ) = { + 1 ,   i f   x j x i > 0         0 ,   i f   x j x i = 0   1 ,   i f   x j x i < 0
Then the variance was estimated by Equation (3), where n was the number of data points, m the number of tied groups, and t i the number of ties of extent i .
V a r ( S ) = n ( n 1 ) ( 2 n + 5 ) i = 1 m t i ( t i 1 ) ( 2 t i + 5 ) 18
A tied group was a set of sample data with the same value. If the sample size n was greater than 10, the standard normal test, Z S , was obtained by Equation (4).
Z S = { S 1 V a r ( S ) ,   if   S > 0 0 ,       if   S = 0 S + 1 V a r ( S ) ,   if   S < 0
In this study, positive Z S values indicated increasing trends and negative Z S values indicated decreasing trends. The significance level, α of 0.05, was adopted to judge the testing trends. When | Z S | was greater than Z 1 α / 2 of 1.96 according to the standard normal distribution table, the null hypothesis was rejected and the trend was significant over time.
(b)
Sen’s Slope Estimator
The non-parametric procedure for estimating the slope of trend was calculated by the following Equation (5).
β = x j x k j k
where x j and x k were the LST values in time series j and k ( j > k ) for each site, respectively.
And the Sen’s slope estimator was computed as
β m e d = m e d i a n ( β )

3. Results

3.1. The LST Change in Shanghai City

From the Sen’s slope estimator, the seasonal and annual mean LST change in daytime for most sites showed a slight increase, while the trend at site 6 showed inconspicuous decrease except in the winter (Figure 4 and Table 4). Although impervious surface dominated site 6, other land covers introduced such as water body and vegetation cover accounted for the phenomenon. The trends of mean LST change in daytime for sites 1 and 2, which are located at the border of northeastern Shanghai and mostly covered by impervious surfaces, showed a statistically significant rise in the spring and the summer. For annual mean LSTday, the rising trend was obvious. For annual mean LSTnight change, the tendencies for the sites covered by impervious surface showed slight increase, while the trends of sites 3, 7 used for cropland, and sites 8, 9 used for rural settlement, were decreasing (Figure 4 and Table 5). If measured from the statistical tests, the decrease of the annual mean LSTnight for those sites could be negligible.
Similar to the trend of annual mean LSTday, the trend of annual mean LSTdiff was increasing for most sites except site 6 during the period (Figure 4 and Table 6). Unlike other sites, changes in LSTday and LSTdiff on the annual time scale for sites 1 and 2 were statistically significant, which might be caused by the growing air traffic and passenger flow. The change in LSTdiff change at those sites used as cropland was significant at the 5% significance level. Similar results could be obtained for sites 8 and 9, the rural settlement. At those sites, more vegetation cover and population outflow occurred, which could contribute to the decrease in the LSTnight change, causing LSTdiff on these sites amplified. For sites covered by croplands and site 9, the trends of LSTdiff were significant at the 5% significance level during the spring, summer and winter seasons. Though the trends of change of LSTday and LSTdiff for most sites during the period were rising, no obvious regularity existed when considering seasonal factors apart from sites 1, 2, and 3 in the spring.
To some extent, there were no obvious trends of annual mean LSTnight changes for most sites. To measure the impact of urbanization on annual mean LST in cities such as Shanghai, only annual mean LST in day could be sufficient.

3.2. The LST Change in Tokyo City

From Sen’s slope estimator and the Mann-Kendall test, there was slight increase of annual mean LSTday for most sites in Tokyo (Figure 5 and Table 7). The rising trend of annual mean LSTday was distinct for sites 3 and 6, which were mainly covered by impervious surfaces. Site 2 was a big park used for Japanese Imperial Palace with dense vegetation, and the change in annual mean LSTday was not significant. There was no obvious trend of change for annual mean LSTnight (Figure 5 and Table 8). To an extent, the annual mean LSTnight change in a developed megacity such as Tokyo kept relatively stable. The annual mean LSTdiff for most sites had the same trend similar to annual mean LSTday despite different land covers (Figure 5 and Table 9).
Yet, the responses of LST to the same land cover in different seasons were obviously different. The mean LSTday of nearly all sites showed an increasing trend in the spring according to the significance level. Though site 8 did not reject the null hypothesis, its Mann-Kendall test value was close to 1.96. Similarly, mean LSTnight change in the spring, for most sites except site 7, rose significantly. As for mean LSTdiff change in the spring, sites 3 and 6, covered by impervious surface, rejected the null hypothesis and had a rising trend due to fast heat loss at night. In the summer, sites, 3, 4, and 6, covered by impervious surface, had obvious rising trend related to mean LSTday, while the trend of change in mean LSTnight at those sites in the summer was inconspicuous. Mean LSTday and LSTnight change in the autumn and winter did not indicate significantly positive nor negative. Generally, the LST change in Tokyo rose regularly in the spring. During other seasons, there was no obvious trend of change whether land cover was impervious surface or vegetation.

3.3. Analysis of Urban Heat Island (UHI) for the Megacities

Due to the master planning in Shanghai, the newly urbanized regions were more spatially scattered when compared to the urbanized region before 2003 (Figure 1 and Figure 2). Fragmentized landscapes and scattered water bodies in Shanghai made LST change in different regions and seasons more irregular. To analyze the spatial variations of the UHIs roughly, the annual mean LSTs of sites 2, 5, 6, 8, and 9, transecting the city from the northeast to the southwest, were used (Figure 6). Covered by impervious surface, sites 2 and 8 had higher LST in daytime than other sites since 2007. The LST of site 2 was as low as site 5 during the first two years, implying site 2 experienced abrupt land cover change. Landscape reconstruction made site 6 having more vegetation cover and waters, causing the trend of change of LSTday decreasing slightly. Site 9, a residential area belonging to the suburbs of Shanghai, had lower LST in daytime and nighttime than other sites covered by impervious surface. All sites covered by impervious surface had lower LSTnight compared to the sites with other land covers. The diurnal temperature change of the sites covered by impervious surfaces was bigger than those sites with other land covers. With the increasing population and the sprawl of artificial impervious surfaces, the UHI effect is expected to keep mounting.
Although Tokyo has a climate similar to that of Shanghai, no acute land cover change occurred in Tokyo after having experienced a long-term urbanization. The sites 1, 2, 3, 6, and 7 in Tokyo from the east to the west with rising elevation were selected to analyze the UHI (Figure 6 and Table 2). The trend of LST change for these sites in Tokyo could be seen to level out regularly, with slow and possibly no increase. Sites 3 and 6, mainly being covered by impervious surface, had higher mean LSTday than the others, while the mean LST of the two sites in nighttime was lower than the LST of sites 1 and 2. The variations of the LSTdiff for the five sites further supported that UHI was obvious due to the effect of impervious surfaces. It should be noted that site 1 had no distinct higher temperature than other sites with impervious surface cover owing to the huge water body, Tokyo Bay. The annual mean LSTday, LSTnight, and LSTdiff for site 7 covered by mountain forest were all lower than other sites, indicating that LST decreased significantly as the altitude increased.

4. Discussion

4.1. Factors about LST Change for Two Megacities

The derived impervious surfaces reflected the urbanization process well for both cities. There was spatially notable urban expansion from the urban core in Shanghai, whereas few significant land use changes had occurred in Tokyo for the past decades [33,36]. For most urbanized areas, the spatial resolution of MODIS LST was 1km, meaning that a large proportion of pixels were a spectral mixture of impervious surface, green space, water, and soil cover types. The variation of LST increased with percent ISAs, and significantly higher variations in LST occurred in areas with high percent ISA [37]. From the comparison, the LST change in the developed urban environment was more regular than Shanghai under the fast urbanization process. To better quantify the effect of different urbanization processes on LST in the future, remote sensing data with higher spatial resolution should be taken into consideration.
Urbanization would change land surface, physical properties, and physical processes dramatically and the surface fabric of urbanized area served an essential role in the generation of the urban/rural temperature differences, i.e., the UHI effect. UHI could have negative impacts on society, economy, and ecology, and be harmful to human health [38,39]. Our research revealed that the sites covered by vegetation or mixed with huge water bodies had relatively lower LST than the sites covered by impervious surface, which is attributed to the cooling effect of urban green vegetation [40]. A consensus was that landscape composition could play a key role in affecting urban thermal comfort [40,41]. In the summer, water bodies could make urban regions cooler than the surrounding areas in the daytime, while water bodies would be warmer than the surrounding areas in nighttime. ISAs could be considered as heat-source, while vegetation and water as heat-sink in all seasons. Briefly, planning with more water bodies and higher percent of vegetation should be a favorable approach to mitigate the UHI for their cooling effect [41,42]. Expo 2010, a mega event for Shanghai, had caused the city area-based urban renewal and served a spatial platform for more massive development with more vegetation cover and improving urban air quality [43]. At the same time, more people would live in urban area and the proportion of industrial land and the density of buildings increased [2]. All these would enhance the UHI effect. Moreover, the upcoming Tokyo 2020 Olympic Games would certainly lead to land cover difference between pre-event and after the event. To develop an environmentally-benign living space, urban planning should pay more attention to quantify the contributions of local background climate and landscape characteristics [37,44].
Generally, vegetation could lower urban temperature through plant’s evapotranspiration and shading. When carrying out further analysis of different urbanization stages on LST, more factors such as dominant vegetation types, ecological homogenization in cities, wind speed etc. on both macro and micro scales should be considered, especially in coastal cities with sea wind.

4.2. Issues about the MODIS LST Product

Due to the limitations of valid pixels in the MODIS daily LST product, the MODIS LST 8-day composite product, integrating the average of daily LST observations in eight days, was used. However, cloud contamination still existed. In addition, the trend of Chinese Blue Days in Yangtze River Delta was decreasing as well [45]. Besides, the accuracy of MODIS LST product depended on the land cover classification [1], so there were uncertainties in the product. Even though interference brought by cloud on LST was minimized, other biases could be introduced by temporal gaps due to the inconstant overpass time of the satellite [46]. Note that the number of LST data points per site in different years was different due to unstable climatological factors such as wind speed, precipitation, humidity, and solar radiation and weather conditions such as precipitation and cloud, and the representation of data, was not optimal. However, the trend of annual mean LST change was rising in the mass, especially for Shanghai, the region with fast urbanization process. It is also important to note that the strength of the MODIS sensor was its regular image acquisition at the cost of reasonable spatial resolution [47]. In this study, the effects on LST of different land covers were characterized on the basis of investigating the LST change with elevation, land use datasets and Google Earth map information. Further research should be carried out to elucidate the effects of other factors including precipitation changes, topography or soil types with sensors having higher spatial resolution for LST changes.

5. Conclusions

In this study, the spatio-temporal variations of LST over Shanghai and Tokyo, two megacities with similar climates but with different urbanization processes, were analyzed using cloud-free MODIS/Aqua LST product from 2003 to 2018. Typical sites were selected on the basis of elevation and land use. Then Mann-Kendall method was adopted to investigate the impacts of land cover per site on the variation of LST.
The trend of annual mean LSTday and LSTdiff change in Shanghai showed rising for most sites except site 6 with obvious land use change during 2003–2018. The trend of change at the sites such as 1 and 2 covered by impervious surface showed statistically significant rise at the 0.05 significance level.in the spring and the summer during the period. The trend of LST at those sites with relatively invariant land use patterns had no obvious change when considering seasonal factors except in the spring. The diurnal temperature change of the sites covered by impervious surfaces was bigger than those sites with other land covers. By contrast, the trend of LST change in Tokyo was more regular especially in the spring. There was no obvious rising or cooling whether land cover was impervious surface or mountain forest.
With the comparisons of Shanghai and Tokyo, the trend of LST change in an urbanizing region was of great magnitude without obvious regularity, while the trend of LST change in a post-urbanizing region was rather moderate. The areas covered by impervious surfaces had higher LST than the surrounding with other land cover. The cooling effect of urban green space in any megacity was obvious. The study focused on the effect of different urbanization levels on the trend of change in LST. Actually, many aspects such as green space, ISA, and their compositions and structures as well as climatic factors should be responsible for the change in LST. Urban planning for a region under fast urbanization process should learn a lesson from a post-urbanizing region and clarify the contributions of local background climate and landscape characteristics.

Author Contributions

Conceptualization, Z.C. and A.I.J.M.v.D.; Investigation, M.C.; Visualization, S.H.; Writing–original draft, Z.C.; Writing–review & editing, L.W. All authors contributed critically to the drafts and gave final approval for publication.

Funding

This research was funded by the National Natural Science Foundation of China (No. 41730642), the National Key Research and Development Program of China (No. 2016YFC0502706), and the Nantong Key Laboratory Project (No. CP12016005).

Acknowledgments

We appreciated the released data by Finer Resolution Observation and Monitoring – Global Land Cover (http://data.ess.tsinghua.edu.cn/) and MODIS land team of NASA (https://modis.gsfc.nasa.gov/data/dataprod/mod11.php). We would like to express our gratitude for the help from Bin Lin (Fujian Normal University, China) and Yunsong Ji (Nantong University, China). We are also grateful for the anonymous reviewers’ constructive comments and suggestions.

Conflicts of Interest

The authors declare no conflict of interest. The funders had no role in the design of the study; in the collection, analyses, or interpretation of data; in the writing of the manuscript, or in the decision to publish the results.

References

  1. Duan, S.-B.; Li, Z.-L.; Li, H.; Göttsche, F.-M.; Wu, H.; Zhao, W.; Leng, P.; Zhang, X.; Coll, C. Validation of Collection 6 MODIS land surface temperature product using in situ measurements. Remote Sens. Environ. 2019, 225, 16–29. [Google Scholar] [CrossRef]
  2. UN DESA. Population Division. In World Urbanization Prospects: The 2018 Revision; UN DESA: New York, NY, USA, 2019. [Google Scholar]
  3. Wan, Z. New refinements and validation of the collection-6 MODIS land-surface temperature/emissivity product. Remote Sens. Environ. 2014, 140, 36–45. [Google Scholar] [CrossRef]
  4. Weng, Q. Thermal infrared remote sensing for urban climate and environmental studies: Methods, applications, and trends. ISPRS J. Photogramm. Remote Sens. 2009, 64, 335–344. [Google Scholar] [CrossRef]
  5. Li, Z.; Tang, B.; Wu, H.; Ren, H.; Yan, G.; Wan, Z.; Trigo, I.F.; Sobrino, J.A. Satellite-derived land surface temperature: Current status and perspectives. Remote Sens. Environ. 2013, 131, 14–37. [Google Scholar] [CrossRef]
  6. Wang, J.; Zhou, W.; Jiao, M.; Zheng, Z.; Ren, T.; Zhang, Q. Significant effects of ecological context on urban trees’ cooling efficiency. ISPRS J. Photogramm. Remote Sens. 2020, 159, 78–89. [Google Scholar] [CrossRef]
  7. Jamei, Y.; Rajagopalan, P.; Sun, Q.C. Spatial structure of surface urban heat island and its relationship with vegetation and built-up areas in Melbourne, Australia. Sci. Total Environ. 2019, 659, 1335–1351. [Google Scholar] [CrossRef] [PubMed]
  8. Bounoua, L.; Zhang, P.; Mostovoy, G.; Thome, K.; Masek, J.; Imhoff, M.; Shepherd, M.; Quattrochi, D.; Santanello, J.; Silva, J.; et al. Impact of urbanization on US surface climate. Environ. Res. Lett. 2015, 10, 084010. [Google Scholar] [CrossRef]
  9. Voogt, J.A.; Oke, T.R. Thermal reomte sensing of urban climates. Remote Sens. Environ. 2003, 86, 370–384. [Google Scholar] [CrossRef]
  10. Choi, Y.; Suh, M.; Park, K. Assessment of surface urban heat islands over three megacities in East Asia using land surface temperature data retrieved from COMS. Remote Sens. 2014, 6, 5852–5867. [Google Scholar] [CrossRef]
  11. Rajasekar, U.; Weng, Q. Urban heat island monitoring and analysis using a non-parametric model: A case study of Indianapolis. ISPRS J. Photogramm. Remote Sens. 2009, 64, 86–96. [Google Scholar] [CrossRef]
  12. Krehbiel, C.; Henebry, G. A comparison of multiple datasets for monitoring thermal time in urban areas over the U.S. Upper Midwest. Remote Sens. 2016, 8, 297. [Google Scholar] [CrossRef]
  13. Eleftheriou, D.; Kiachidis, K.; Kalmintzis, G.; Kalea, A.; Bantasis, C.; Koumadoraki, P.; Spathara, M.E.; Tsolaki, A.; Tzampazidou, M.I.; Gemitzi, A. Determination of annual and seasonal daytime and nighttime trends of MODIS LST over Greece-climate change implications. Sci. Total Environ. 2018, 616–617, 937–947. [Google Scholar] [CrossRef]
  14. Clinton, N.; Gong, P. MODIS detected surface urban heat islands and sinks: Global locations and controls. Remote Sens. Environ. 2013, 134, 294–304. [Google Scholar] [CrossRef]
  15. Ma, W.; Zhou, L.; Zhang, H.; Zhang, Y.; Dai, X. Air temperature field distribution estimations over a Chinese mega-city using MODIS land surface temperature data: The case of Shanghai. Front. Earth Sci. 2015, 10, 38–48. [Google Scholar] [CrossRef]
  16. Ren, G.; Zhou, Y.; Chu, Z.; Zhou, J.; Zhang, A.; Guo, J.; Liu, X. Urbanization effects on observed surface air temperature trends in north China. J. Clim. 2008, 21, 1333–1348. [Google Scholar] [CrossRef]
  17. Sun, Y.; Zhang, X.; Ren, G.; Zwiers, F.W.; Hu, T. Contribution of urbanization to warming in China. Nat. Clim. Chang. 2016, 6, 706–709. [Google Scholar] [CrossRef]
  18. Wang, Y.; Feng, J.; Gao, H. Numerical simulation of the impact of land cover change on regional climate in China. Theor. Appl. Climatol. 2013, 115, 141–152. [Google Scholar] [CrossRef]
  19. Yao, X.; Wang, Z.; Wang, H. Impact of urbanization and land-use change on surface climate in middle and lower reaches of the Yangtze River, 1988–2008. Adv. Meteorol. 2015, 2015, 1–10. [Google Scholar] [CrossRef]
  20. Yue, W.; Xu, J.; Tan, W.; Xu, L. The relationship between land surface temperature and NDVI with remote sensing: Application to Shanghai Landsat 7 ETM+ data. Int. J. Remote Sens. 2007, 28, 3205–3226. [Google Scholar] [CrossRef]
  21. Zhang, N.; Gao, Z.; Wang, X.; Chen, Y. Modeling the impact of urbanization on the local and regional climate in Yangtze River Delta, China. Theor. Appl. Climatol. 2010, 102, 331–342. [Google Scholar] [CrossRef]
  22. Zhou, D.; Zhao, S.; Zhang, L.; Liu, S. Remotely sensed assessment of urbanization effects on vegetation phenology in China’s 32 major cities. Remote Sens. Environ. 2016, 176, 272–281. [Google Scholar] [CrossRef]
  23. Zhou, D.; Zhao, S.; Zhang, L.; Sun, G.; Liu, Y. The footprint of urban heat island effect in China. Sci. Rep. 2015, 5, 11160. [Google Scholar] [CrossRef] [PubMed]
  24. Zhou, L.; Dickinson, R.E.; Tian, Y.; Fang, J.; Li, Q.; Kaufmann, R.K.; Tucker, C.J.; Myneni, R.B. Evidence for a significant urbanization effect on climate in China. Proc. Natl. Acad. Sci. USA 2004, 101, 9540–9544. [Google Scholar] [CrossRef] [PubMed]
  25. Jin, M.L.; Dickinson, R.E.; Zhang, D.L. The footprint of urban areas on global climate as characterized by MODIS. J. Clim. 2005, 18, 1551–1565. [Google Scholar] [CrossRef]
  26. Jones, P.D.; Lister, D.H.; Li, Q. Urbanization effects in large-scale temperature records, with an emphasis on China. J. Geophys. Res. 2008, 113. [Google Scholar] [CrossRef]
  27. Gu, C.; Hu, L.; Zhang, X.; Wang, X.; Guo, J. Climate change and urbanization in the Yangtze River Delta. Habitat Int. 2011, 35, 544–552. [Google Scholar] [CrossRef]
  28. Peng, S.; Piao, S.; Ciais, P.; Friedlingstein, P.; Ottle, C.; Breon, F.M.; Nan, H.; Zhou, L.; Myneni, R.B. Surface urban heat island across 419 global big cities. Environ. Sci. Technol. 2012, 46, 696–703. [Google Scholar] [CrossRef]
  29. Li, Y.; Zhu, L.; Zhao, X.; Li, S.; Yan, Y. Urbanization impact on temperature change in China with emphasis on land cover change and human activity. J. Clim. 2013, 26, 8765–8780. [Google Scholar] [CrossRef]
  30. Stewart, I.D.; Oke, T.R. Local climate zones for urban temperature studies. Bull. Am. Meteorol. Soc. 2012, 93, 1879–1900. [Google Scholar] [CrossRef]
  31. Tran, H.; Uchihama, D.; Ochi, S.; Yasuoka, Y. Assessment with satellite data of the urban heat island effects in Asian mega cities. Int. J. Appl. Earth Obs. Geoinf. 2006, 8, 34–48. [Google Scholar] [CrossRef]
  32. Gong, P.; Liu, H.; Zhang, M.; Li, C.; Wang, J.; Huang, H.; Clinton, N.; Ji, L.; Li, W.; Bai, Y.; et al. Stable classification with limited sample: Transferring a 30-m resolution sample set collected in 2015 to mapping 10-m resolution global land cover in 2017. Sci. Bull. 2019, 64, 370–373. [Google Scholar] [CrossRef]
  33. Gong, P.; Li, X.; Wang, J.; Bai, Y.; Chen, B.; Hu, T.; Liu, X.; Xu, B.; Yang, J.; Zhang, W.; et al. Annual maps of global artificial impervious area (GAIA) between 1985 and 2018. Remote Sens. Environ. 2020, 236, 111510. [Google Scholar] [CrossRef]
  34. Zhao, N.; Jiao, Y.; Ma, T.; Zhao, M.; Fan, Z.; Yin, X.; Liu, Y.; Yue, T. Estimating the effect of urbanization on extreme climate events in the Beijing-Tianjin-Hebei region, China. Sci. Total Environ. 2019, 688, 1005–1015. [Google Scholar] [CrossRef] [PubMed]
  35. Gocic, M.; Trajkovic, S. Analysis of changes in meteorological variables using Mann-Kendall and Sen’s slope estimator statistical tests in Serbia. Glob. Plan. Chang. 2013, 100, 172–182. [Google Scholar] [CrossRef]
  36. Gong, P.; Li, X.; Zhang, W. 40-Year (1978–2017) human settlement changes in China reflected by impervious surfaces from satellite remote sensing. Sci. Bull. 2019, 64, 756–763. [Google Scholar] [CrossRef]
  37. Li, J.; Song, C.; Cao, L.; Zhu, F.; Meng, X.; Wu, J. Impacts of landscape structure on surface urban heat islands: A case study of Shanghai, China. Remote Sens. Environ. 2011, 115, 3249–3263. [Google Scholar] [CrossRef]
  38. Zhang, Y.; Sun, L. Spatial-temporal impacts of urban land use land cover on land surface temperature: Case studies of two Canadian urban areas. Int. J. Appl. Earth Obs. Geoinf. 2019, 75, 171–181. [Google Scholar] [CrossRef]
  39. Jin, M.S.; Kessomkiat, W.; Pereira, G. Satellite-Observed Urbanization Characters in Shanghai, China: Aerosols, Urban Heat Island Effect, and Land–Atmosphere Interactions. Remote Sens. 2011, 3, 83–99. [Google Scholar] [CrossRef]
  40. Yu, Z.; Xu, S.; Zhang, Y.; Jorgensen, G.; Vejre, H. Strong contributions of local background climate to the cooling effect of urban green vegetation. Sci. Rep. 2018, 8, 6798. [Google Scholar] [CrossRef]
  41. Yu, Z.; Yang, G.; Zuo, S.; Jørgensen, G.; Koga, M.; Vejre, H. Critical review on the cooling effect of urban blue-green space: A threshold-size perspective. Urban For. Urban Gree. 2020, 49, 126630. [Google Scholar] [CrossRef]
  42. Feng, L.; Zhao, M.; Zhou, Y.; Zhu, L.; Tian, H. The seasonal and annual impacts of landscape patterns on the urban thermal comfort using Landsat. Ecol. Indic. 2020, 110, 105798. [Google Scholar] [CrossRef]
  43. Deng, Y.; Poon, S.W.; Chan, E.H.W. Planning mega-event built legacies–A case of Expo 2010. Habitat Int. 2016, 53, 163–177. [Google Scholar] [CrossRef]
  44. Xu, L.; Cui, S.; Tang, J.; Nguyen, M.; Liu, J.; Zhao, Y. Assessing the adaptive capacity of urban form to climate stress: A case study on an urban heat island. Environ. Res. Lett. 2019, 14, 044013. [Google Scholar] [CrossRef]
  45. Wang, S.; Huang, G.; Lin, J.; Hu, K.; Wang, L.; Gong, H. Chinese blue days: A novel index and spatio-temporal variations. Environ. Res. Lett. 2019, 14, 074026. [Google Scholar] [CrossRef]
  46. Hu, L.; Brunsell, N.A.; Monaghan, A.J.; Barlage, M.; Wilhelmi, O.V. How can we use MODIS land surface temperature to validate long-term urban model simulations? J. Geophys. Res. Atmos. 2014, 119, 3185–3201. [Google Scholar] [CrossRef]
  47. Tomlinson, C.J.; Chapman, L.; Thornes, J.E.; Baker, C. Remote sensing land surface temperature for meteorology and climatology: A review. Meteorol. Appl. 2011, 18, 296–306. [Google Scholar] [CrossRef]
Figure 1. The spatial locations and land cover map for Shanghai and Tokyo (Land cover data in 2017, FROM-GLC10, was downloaded for free from http://data.ess.tsinghua.edu.cn).
Figure 1. The spatial locations and land cover map for Shanghai and Tokyo (Land cover data in 2017, FROM-GLC10, was downloaded for free from http://data.ess.tsinghua.edu.cn).
Remotesensing 12 02022 g001
Figure 2. The spatial distribution of the representative sites and the artificial impervious surfaces change since 2003 for the megacities (a) Shanghai; (b) Tokyo.
Figure 2. The spatial distribution of the representative sites and the artificial impervious surfaces change since 2003 for the megacities (a) Shanghai; (b) Tokyo.
Remotesensing 12 02022 g002
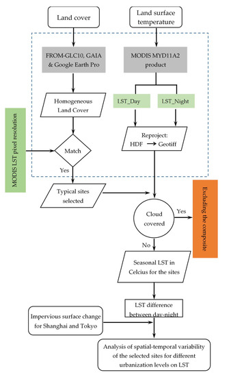
Figure 3. Flow chart for the study.
Figure 3. Flow chart for the study.
Remotesensing 12 02022 g003
Figure 4. Trends of LST change of the selected sites in Shanghai by the Mann-Kendall and Sen’s test during 2003-2018. (Here, ”Day-Night” stands for LSTdiff, same notation below).
Figure 4. Trends of LST change of the selected sites in Shanghai by the Mann-Kendall and Sen’s test during 2003-2018. (Here, ”Day-Night” stands for LSTdiff, same notation below).
Remotesensing 12 02022 g004
Figure 5. Trends of LST change of the selected sites in Tokyo by the Mann-Kendall and Sen’s test during 2003–2018.
Figure 5. Trends of LST change of the selected sites in Tokyo by the Mann-Kendall and Sen’s test during 2003–2018.
Remotesensing 12 02022 g005
Figure 6. Annual mean LST change of sites 2, 5, 6, 8, and 9 in the upper row for Shanghai and sites 1, 2, 3, 6, and 7 in the lower row for Tokyo during 2003–2018.
Figure 6. Annual mean LST change of sites 2, 5, 6, 8, and 9 in the upper row for Shanghai and sites 1, 2, 3, 6, and 7 in the lower row for Tokyo during 2003–2018.
Remotesensing 12 02022 g006
Table 1. Geographic characteristics about the selected sites for Shanghai city in 2018.
Table 1. Geographic characteristics about the selected sites for Shanghai city in 2018.
SiteLongitude (E)Latitude (N)Most Covered byElevation (m a.s.l.)
1121.80331.146Impervious5
2121.61531.312Impervious5
3121.27731.450Cropland5
4121.31331.246Impervious5
5121.47331.232Mixture9
6121.52331.221Impervious12
7121.57730.997Cropland5
8121.39331.003Rural settlement7
9121.23630.828Rural settlement5
Mixture: Mixture of impervious surface and vegetation; Rural settlement: impervious surfaces for rural settlement; a.s.l.: above sea level.
Table 2. Geographic characteristics about the selected sites for Tokyo city in 2018.
Table 2. Geographic characteristics about the selected sites for Tokyo city in 2018.
SiteLongitude (E)Latitude (N)Most Covered byElevation (m a.s.l.)
1139.77235.669Impervious25
2139.75335.685Vegetation40
3139.57135.739Impervious55
4139.63335.645Impervious45
5139.38335.639Mixture155
6139.32335.763Impervious153
7139.13935.796Mountain forest750
8139.10435.728Mountain forest550
9139.04535.843Mountain forest & Sparse Built-up730
Mixture: Mixture of impervious surface and vegetation; Mountain forest and sparse built-up: Mountain forest with sparse impervious surface areas; a.s.l.: above sea level.
Table 3. Details about the land surface temperature (LST) product used for the average seasonal LST.
Table 3. Details about the land surface temperature (LST) product used for the average seasonal LST.
SeasonMonths IncludedMYD LST Julian Day
Spring3–557–145
Summer6–8153–233
Autumn9–11241–329
Winter12–2337–49
Table 4. Results of the statistical tests for seasonal and annual mean day LST at 13:30 local solar time for Shanghai.
Table 4. Results of the statistical tests for seasonal and annual mean day LST at 13:30 local solar time for Shanghai.
SiteLONG (E)LAT (N)TestTrends
SpringSummerAutumnWinterAnnual
1121.80331.146ZS3.5568 *2.1161 *0.76541.48572.7464 *
βmed0.40210.25870.18610.14120.2322
2121.61531.312ZS2.5663 *2.5663 *1.21562.2061 *3.1966 *
βmed0.26650.30170.12880.18110.1981
3121.27731.450ZS1.93601.66580.67531.30572.4762 *
βmed0.18140.14560.11810.10010.1195
4121.31331.246ZS0.94551.71090.31521.30571.1256
βmed0.06060.10590.04620.13970.081
5121.47331.232ZS0.76541.30570.31521.84591.8459
βmed0.07150.1290.09410.14910.1376
6121.52331.221ZS−0.3152−0.8554−0.85540.6753−1.1256
βmed−0.0391−0.0957−0.11680.0546−0.0581
7121.57730.997ZS1.03551.44070.40521.57581.3957
βmed0.0910.09340.03470.08320.0863
8121.39331.003ZS0.13511.48570.76541.48571.0355
βmed0.02650.08650.11060.13040.0716
9121.23630.828ZS1.75590.94550.94551.62082.0260 *
βmed0.14860.09510.18460.10610.0993
ZS: Mann-Kendall test; βmed: Sen’s slope estimator; * Statistically significant trends at the 5% significance level.
Table 5. Results of the statistical tests for seasonal and annual mean night LST at 1:30 local solar time for Shanghai.
Table 5. Results of the statistical tests for seasonal and annual mean night LST at 1:30 local solar time for Shanghai.
SiteLONG (E)LAT (N)TestTrends
SpringSummerAutumnWinterAnnual
1121.80331.146ZS0.22511.03550.9455−0.58530.6753
βmed0.02440.10770.1166−0.05660.0406
2121.61531.312ZS0.76540.49520.9455−0.0451.3957
βmed0.05930.06330.0969−0.0040.0671
3121.27731.450ZS−1.03550−0.2251−1.3957−0.5853
βmed−0.06270.0025−0.016−0.0877−0.0115
4121.31331.246ZS0.76540.67530.9455−0.0451.4857
βmed0.05670.08620.0852−0.00260.0647
5121.47331.232ZS0.4052−0.0450.49520.49520.4952
βmed0.0204−0.00690.03610.03710.014
6121.52331.221ZS0.45020.49520.22510.31520.2251
βmed0.02530.02670.02930.01550.0036
7121.57730.997ZS−0.13510.22510.045−0.3152−0.045
βmed−0.01360.0550.014−0.0205−0.0036
8121.39331.003ZS−0.3152−0.0450.2251−0.4052−0.045
βmed−0.03−0.0050.0273−0.0243−0.0018
9121.23630.828ZS0.2251−0.22510.045−0.9455−0.6753
βmed0.0225−0.08640.0062−0.0472−0.0301
ZS: Mann-Kendall test; βmed: Sen’s slope estimator; * Statistically significant trends at the 5% significance level.
Table 6. Results of the statistical tests for seasonal and annual mean difference of LST between 13:30 local solar time and 01:30 local solar time for Shanghai.
Table 6. Results of the statistical tests for seasonal and annual mean difference of LST between 13:30 local solar time and 01:30 local solar time for Shanghai.
SiteLONG (E)LAT (N)TestTrends
SpringSummerAutumnWinterAnnual
1121.80331.146ZS−0.18010.22511.03551.39573.6468 *
βmed−0.00240.04930.0960.22860.1915 *
2121.61531.312ZS2.4762 *1.48570.94552.8364 *3.0165 *
βmed0.1838 *0.15010.0420.1802 *0.1431 *
3121.27731.450ZS3.1066 *0.31522.4762 *2.6563 *3.4667 *
βmed0.26290.04420.1225 *0.2248 *0.1528 *
4121.31331.246ZS−0.31520.4952−1.48571.84590.045
βmed−0.03420.0561−0.09720.11510.001
5121.47331.232ZS1.57581.12560.49522.11611.4857
βmed0.11710.11370.02690.11790.0967
6121.52331.221ZS−0.5853−1.5758−2.0260.7654−1.6658
βmed−0.0523−0.1592−0.13270.0336−0.0524
7121.57730.997ZS1.12562.026 *0.85542.5663 *2.2961 *
βmed0.09350.0979 *0.04350.1633 *0.0885 *
8121.39331.003ZS0.58530.31521.03551.9361.3957
βmed0.06130.03630.11510.10640.0805
9121.23630.828ZS1.9361.84591.03552.2061 *2.9265 *
βmed0.14260.17250.09580.1197 *0.1537 *
ZS: Mann-Kendall test; βmed: Sen’s slope estimator; * Statistically significant trends at the 5% significance level.
Table 7. Results of the statistical tests for seasonal and annual mean day LST at 13:30 local solar time for Tokyo.
Table 7. Results of the statistical tests for seasonal and annual mean day LST at 13:30 local solar time for Tokyo.
SiteLONG (E)LAT (N)TestTrends
SpringSummerAutumnWinterAnnual
1139.77235.669ZS2.7464 *0.9455−1.2156−0.49521.3057
βmed0.2165 *0.0967−0.1225−0.01670.0567
2139.75335.685ZS2.2961 *1.4857−1.5758−0.94550.7654
βmed0.1579 *0.1428−0.1469−0.06040.0371
3139.57135.739ZS3.5568 *2.4762 *−0.76540.22512.2061 *
βmed0.2766 *0.2201 *−0.08730.01580.1298 *
4139.63335.645ZS3.4667 *3.0165 *−1.0355−0.67531.8459
βmed0.1903 *0.1959 *−0.0888−0.0330.0737
5139.38335.639ZS2.8364 *1.5758−0.67530.0451.7559
βmed0.2394 *0.1558−0.07880.00140.092
6139.32335.763ZS3.5568 *2.6563 *−0.67530.67532.1161 *
βmed0.3044 *0.1927 *−0.09570.06930.1204 *
7139.13935.796ZS2.3862 *0.4052−1.3057−0.22510.3152
βmed0.1827 *0.0325−0.1141−0.01180.0194
8139.10435.728ZS1.9360.3602−1.66580.0450.8554
βmed0.15280.0256−0.12360.00790.0315
9139.04535.843ZS2.2061 *−0.9005−1.75590−0.3152
βmed0.1524 *−0.1492−0.12670.001−0.0125
ZS: Mann-Kendall test; βmed: Sen’s slope estimator; * Statistically significant trends at the 5% significance level.
Table 8. Results of the statistical tests for seasonal and annual mean night LST at 1:30 local solar time for Tokyo.
Table 8. Results of the statistical tests for seasonal and annual mean night LST at 1:30 local solar time for Tokyo.
SiteLONG (E)LAT (N)TestTrends
SpringSummerAutumnWinterAnnual
1139.77235.669ZS2.9265 *0.1351−0.8554−0.31521.1256
βmed0.2266 *0.0531−0.0683−0.02810.0544
2139.75335.685ZS3.3767 *0.6303−1.4857−0.94551.0355
βmed0.2117 *0.0484−0.1515−0.03870.0475
3139.57135.739ZS3.3767 *0.3152−1.3957−0.85541.0355
βmed0.2445 *0.0233−0.1065−0.01420.055
4139.63335.645ZS3.0165 *0.1351−1.6658−0.58530.6753
βmed0.1987 *0.01−0.1582−0.03410.0294
5139.38335.639ZS3.1066 *0.4502−0.8554−0.49520.9455
βmed0.186 *0.074−0.0752−0.02250.05
6139.32335.763ZS2.9265 *−0.7654−1.6658−1.3057−0.045
βmed0.1969 *−0.0431−0.1726−0.0776−0.003
7139.13935.796ZS1.9361.0355−1.21560.0450.7654
βmed0.12980.0616−0.07430.00360.0357
8139.10435.728ZS2.4762 *0.3152−1.0355−0.13510.5853
βmed0.163 *0.0255−0.0815−0.00560.0283
9139.04535.843ZS2.2961 *1.0355−1.57580.22510.2251
βmed0.1422 *0.0492−0.09440.02450.0091
ZS: Mann-Kendall test; βmed: Sen’s slope estimator; * Statistically significant trends at the 5% significance level.
Table 9. Results of the statistical tests for seasonal and annual mean difference of LST between 13:30 local solar time and 01:30 local solar time for Tokyo.
Table 9. Results of the statistical tests for seasonal and annual mean difference of LST between 13:30 local solar time and 01:30 local solar time for Tokyo.
SiteLONG (E)LAT (N)TestTrends
SpringSummerAutumnWinterAnnual
1139.77235.669ZS0.31520.13510.045−0.18010.4052
βmed0.01590.0040.0045−0.00240.0189
2139.75335.685ZS−0.49521.48570.7654−0.85540.7654
βmed−0.02230.04660.0165−0.02710.0201
3139.57135.739ZS2.1161 *2.4762 *−0.22511.48573.2866 *
βmed0.0763 *0.2418 *−0.00550.07640.109 *
4139.63335.645ZS0.67531.4857−0.2251−0.13511.1256
βmed0.05670.1505−0.0134−0.00660.0261
5139.38335.639ZS1.39570.58530.0450.31520.8554
βmed0.07890.08520.00250.01060.0473
6139.32335.763ZS2.6563 *2.1161 *−0.31522.5663 *3.1966 *
βmed0.1470 *0.2884 *−0.03270.1209 *0.1449 *
7139.13935.796ZS1.4857−0.3602−1.4857−0.4952−0.6753
βmed0.071−0.0271−0.0513−0.017−0.0073
8139.10435.728ZS0.0450.4052−1.66580.67530.5853
βmed0.00540.0269−0.05960.02080.017
9139.04535.843ZS0.4952−0.9455−0.40520.5853−1.2156
βmed0.0591−0.0906−0.05010.0319−0.0345
ZS: Mann-Kendall test; βmed: Sen’s slope estimator; * Statistically significant trends at the 5% significance level.

Share and Cite

MDPI and ACS Style

Chao, Z.; Wang, L.; Che, M.; Hou, S. Effects of Different Urbanization Levels on Land Surface Temperature Change: Taking Tokyo and Shanghai for Example. Remote Sens. 2020, 12, 2022. https://doi.org/10.3390/rs12122022

AMA Style

Chao Z, Wang L, Che M, Hou S. Effects of Different Urbanization Levels on Land Surface Temperature Change: Taking Tokyo and Shanghai for Example. Remote Sensing. 2020; 12(12):2022. https://doi.org/10.3390/rs12122022

Chicago/Turabian Style

Chao, Zhenhua, Liangxu Wang, Mingliang Che, and Shengfang Hou. 2020. "Effects of Different Urbanization Levels on Land Surface Temperature Change: Taking Tokyo and Shanghai for Example" Remote Sensing 12, no. 12: 2022. https://doi.org/10.3390/rs12122022

APA Style

Chao, Z., Wang, L., Che, M., & Hou, S. (2020). Effects of Different Urbanization Levels on Land Surface Temperature Change: Taking Tokyo and Shanghai for Example. Remote Sensing, 12(12), 2022. https://doi.org/10.3390/rs12122022

Note that from the first issue of 2016, this journal uses article numbers instead of page numbers. See further details here.

Article Metrics

Back to TopTop