Assessment of Coastal Aquaculture for India from Sentinel-1 SAR Time Series
Abstract
1. Introduction
2. Study Area Description
3. Data Used
3.1. Sentinel-1 Multi-Temporal Data
3.2. Auxiliary Geodata
- Elevation data for topographic masking of areas unfavorable for aquaculture cultivation, which is acquired for the whole study area from the Shuttle Radar Topographic Mission digital elevation model (SRTM DEM). A total of 441 tiles covering the whole study area were downloaded from the United States Geological Survey (USGS) web portal. The downloaded dataset has a resolution of 30 m and is freely available.
- A detailed coastline dataset for India for generating a land/water mask, which was provided by the Institute of Geographic Sciences and Natural Resources Research (IGSNRR), Chinese Academy of Sciences. This dataset gives more detailed and up-to-date shoreline vector data than other globally available datasets.
- Up-to-date shrimp production data for India from the Marine Products Export Development Authority (MPEDA), Government of India. The state-wise estimated shrimp production and the area under cultivation from the time period of 2001–2002 to 2015–2016 are available on the website of MPEDA [34].
- The global mangrove distribution from USGS at 30-m spatial resolution was generated from global land survey (GLS) data for 2000 (version 1.3); the Landsat archive was used for spatial profiling. Even though it was validated using existing datasets, this dataset has some limitations, such as misidentification of small patches of mangroves (less than 900–2700 m2), and errors due to cloud cover and noise [35].
- Administrative areas at the district level based on Census 2011, which were downloaded from http://projects.datameet.org/maps/.
4. Methodology
4.1. Processing of Sentinel-1 Data and Masking
4.2. Aquaculture Reference Samples
4.3. Object-Based Analysis of Sentinel-1 Median Image to Extract Aquaculture Ponds
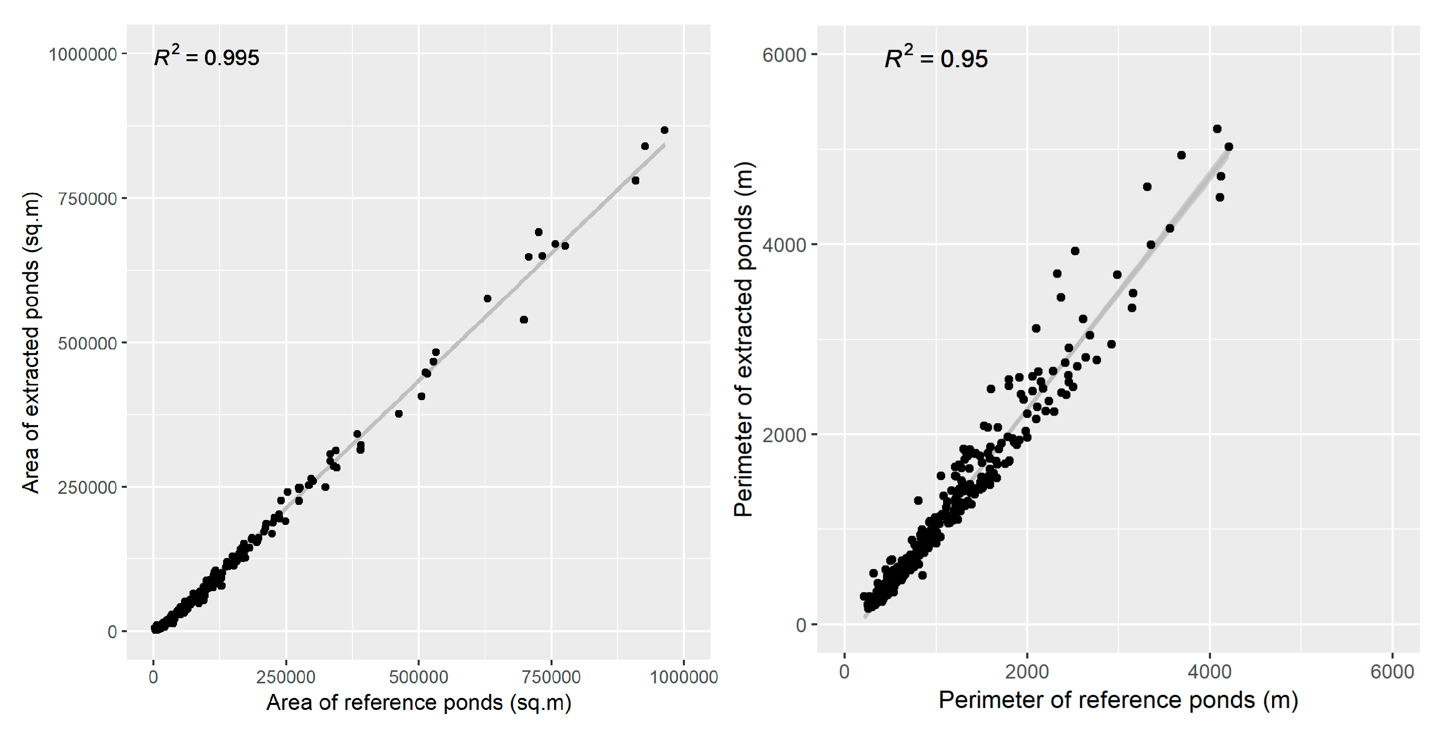
4.4. Validation of the Results
4.5. Quantification of Aquaculture Ponds
5. Results
5.1. Large-Scale Aquaculture Mapping Using Sentinel-1 Time Series
5.2. Spatial Patterns of Aquaculture in India’s Coastal Zone
5.2.1. Province/District-Wise Distribution of Aquaculture Ponds
5.2.2. Distribution Profile along the Coast
6. Discussion
7. Conclusions
Author Contributions
Funding
Acknowledgments
Conflicts of Interest
References
- Ottinger, M.; Clauss, K.; Kuenzer, C. Large-Scale Assessment of Coastal Aquaculture Ponds with Sentinel-1 Time Series Data. Remote Sens. 2017, 9, 440. [Google Scholar] [CrossRef]
- Kobayashi, M.; Msangi, S.; Batka, M.; Vannuccini, S.; Dey, M.M.; Anderson, J.L. Fish to 2030: The Role and Opportunity for Aquaculture. Aquac. Econ. Manag. 2015, 19, 282–300. [Google Scholar] [CrossRef]
- Venkataraman, K. Coastal and Marine Wetlands in India. Available online: https://www.researchgate.net/profile/Krishnamoorthy_Venkataraman/publication/303757779_Coastal_and_Marine_Wetlands_in_India/links/57510b5208ae1f765f946684.pdf (accessed on 2 February 2019).
- Gopakumar, K. Indian Aquaculture. J. Appl. Aquac. 2003, 13, 1–10. [Google Scholar] [CrossRef]
- Murthy, T.V.R.; Patel, J.G.; Panigrahy, S.; Parihar, J.S. National Wetland Atlas: Wetlands of International Importance Under Ramsar Convention; Murthy, T.V.R., Patel, J.G., Panigrahy, S., Parihar, J.S., Eds.; Space Application Centre (ISRO): Ahmedabad, India, 2013.
- Primavera, J.H. Global Voices of Science: Mangroves, Fishponds, and the Quest for Sustainability. Science 2005, 310, 57–59. [Google Scholar] [CrossRef] [PubMed]
- Alejandro, C.; Hernandez-Guzma, R.; Ruiz-Luna, A. Impact of Shrimp Farming on Mangrove Forest and Other Coastal Wetlands: The Case of Mexico. Aquac. Environ. 2011. [Google Scholar] [CrossRef]
- Ramasubramanian, R.; Gnanappazham, L.; Ravishankar, T.; Navamuniyammal, M. Mangroves of Godavari—Analysis Through Remote Sensing Approach. Wetland. Ecol. Manag. 2006, 14, 29–37. [Google Scholar] [CrossRef]
- Chaudhuri, P.; Ghosh, S.; Bakshi, M.; Bhattacharyya, S.; Nath, B. A Review of Threats and Vulnerabilities to Mangrove Habitats: With Special Emphasis on East Coast of India. J. Earth Sci. Climat. Chang. 2015. [Google Scholar] [CrossRef]
- Krishnan, M.; Birthal, P.S. Aquaculture development in India: An economic overview with special reference to coastal aquaculture. Aquac. Econ. Manag. 2002, 6, 81–96. [Google Scholar] [CrossRef]
- The State of World Fisheries and Aquaculture 2016. Available online: https://www.un-ilibrary.org/agriculture-rural-development-and-forestry/the-state-of-world-fisheries-and-aquaculture-2016_8e4e0ebf-en (accessed on 3 February 2019).
- Ottinger, M.; Clauss, K.; Kuenzer, C. Aquaculture: Relevance, distribution, impacts and spatial assessments—A review. Ocean Coast. Manag. 2016, 119, 244–266. [Google Scholar] [CrossRef]
- Sridhar, P.N.; Surendran, A.; Ramana, I.V. Auto-extraction technique-based digital classification of saltpans and aquaculture plots using satellite data. Int. J. Remote Sens. 2008, 29, 313–323. [Google Scholar] [CrossRef]
- Hazarika, M.K.; Samarakoon, L.; Honda, K.; Thanwa, J.; Pongthanapanich, T.; Boonsong, K.; Luang, K. Monitoring and Impact Assessment of Shrimp Farming in the East Coast of Thailand Using Remote Sensing and GIS. Archives 2000, XXXIII, 504–510. [Google Scholar]
- Disperati, L.; Virdis, S.G.P. Assessment of land-use and land-cover changes from 1965 to 2014 in Tam Giang-Cau Hai Lagoon, central Vietnam. Appl. Geogr. 2015, 58, 48–64. [Google Scholar] [CrossRef]
- Tsai, B.-W.; Chang, K.-T.; Chang, C.-Y.; Chu, C.-M. Analyzing Spatial and Temporal Changes of Aquaculture in Yunlin County, Taiwan. Prof. Geogr. 2006, 58, 161–171. [Google Scholar]
- Sudarshana, R.; Bhan, S.K.; Siddiqui, M.S.; Vohra, T.P.S.; Prasad, P.N.; Bhat, U.G.; Neelakantan, B. Experiments in site selection for coastal aquaculture using Indian remote sensing satellite: IRS-1A. Int. J. Remote Sens. 1993, 14, 2275–2284. [Google Scholar] [CrossRef]
- Nagabhatla, N.; Pattnaik, C.; Sellamuttu, S.S.; Prasad, S.N.; Wickramasuriya, R.; Finlayson, C. Investigation of aquaculture dynamics at a Ramsar site, using earth observation systems in conjunction with a socio-economic assessment. Lakes Reserv. Res. Manag. 2009, 14, 325–336. [Google Scholar] [CrossRef]
- Jayanthi, M.; Rekha, P.N.; Kavitha, N.; Ravichandran, P. Assessment of impact of aquaculture on Kolleru Lake (India) using remote sensing and Geographical Information System. Aquac. Res. 2006, 3.7, 1617–1626. [Google Scholar] [CrossRef]
- Dwivedi, R.S.; Kandrika, S. Delineation and monitoring of aquaculture areas using multi-temporal space-borne multispectral data. Curr. Sci. 2005, 9, 1414–1421. [Google Scholar]
- Rajitha, K.; Mukherjee, C.K.; Chandran, R.V.; Mohan, M.M.P. Land-cover change dynamics and coastal aquaculture development: A case study in the East Godavari delta, Andhra Pradesh, India using multi-temporal satellite data. Int. J. Remote Sens. 2010, 3.1, 4423–4442. [Google Scholar] [CrossRef]
- Zhang, T.; Yang, X.; Hu, S.; Su, F. Extraction of Coastline in Aquaculture Coast from Multispectral Remote Sensing Images: Object-Based Region Growing Integrating Edge Detection. Remote Sens. 2013, 5, 4470–4487. [Google Scholar] [CrossRef]
- Virdis, S.G.P. An object-based image analysis approach for aquaculture ponds precise mapping and monitoring: A case study of Tam Giang-Cau Hai Lagoon, Vietnam. Environ. Monit. Assess. 2013, 186, 117–133. [Google Scholar] [CrossRef]
- Kuenzer, C.; Guo, H.; Schlegel, I.; Tuan, V.Q.; Li, X.; Dech, S. Varying Scale and Capability of Envisat ASAR-WSM, TerraSAR-X Scansar and TerraSAR-X Stripmap Data to Assess Urban Flood Situations: A Case Study of the Mekong Delta in Can Tho Province. Remote Sens. 2013, 5, 5122–5142. [Google Scholar] [CrossRef]
- Manavalan, R.; Rao, Y.S.; Mohan, B.K. Comparative flood area analysis of C-band VH, VV, and L-band HH polarizations SAR data. Int. J. Remote Sens. 2017, 38, 4645–4654. [Google Scholar] [CrossRef]
- Dwivedi, R.S.; Rao, B.R.M.; Bhattacharya, S. Mapping wetlands of the Sundaban Delta and it’s environs using ERS-1 SAR data. Int. J. Remote Sens. 2010, 20, 2235–2247. [Google Scholar] [CrossRef]
- Greidanus, H.; Santamaria, C. First Analyses of Sentinel-1 Images for Maritime Surveillance. Luxembourg, 2014. Available online: https://core.ac.uk/download/pdf/38629108.pdf (accessed on 7 February 2019).
- Marini, Y.; Emiyati; Prayogo, T.; Hamzah, R.; Hasyim, B. Fishpond Aqiuaculture Inventory in Maros Regency of South Sulawesi Province. Int. J. Remote Sens. Earth Sci. 2013, 10, 25–35. [Google Scholar]
- Travaglia, C.; Profeti, G.; Aguilar-Manjarrez, J.; Lopez, N.A. Mapping Coastal Aquaculture and Fisheries Structures by Satellite Imaging Radar: Case Study of the Lingayen Gulf, the Philippines; FAO: Rome, Italy, 2004. [Google Scholar]
- de Jong, J. Aquaculture in India, Rijksdienst voor Ondernemend Nederland (RVO.nl). Netherlands, 2017. Available online: https://www.rvo.nl/sites/default/files/2017/04/aquaculture-in-india-report-2017.pdf (accessed on 7 February 2019).
- Manoj, V.R.; Vasudevan, N. Functional options for sustainable shrimp aquaculture in India. Rev. Fish. Sci. 2009, 17, 336–347. [Google Scholar] [CrossRef]
- Panigrahy, S.; Murthy, T.V.R.; Patel, J.G.; Singh, T.S. National Wetland Atlas; Space Application Centre (ISRO): Ahmedabad, India, 2011.
- Bassi, N.; Kumar, M.D.; Sharma, A.; Pardha-Saradhi, P. Status of wetlands in India: A review of extent, ecosystem benefits, threats and management strategies. J. Hyd. Reg. Stud. 2014, 2, 1–19. [Google Scholar] [CrossRef]
- Mpeda.gov.in. The Marine Products Exports Development Authority (MPEDA). 2019. Available online: http://mpeda.gov.in/MPEDA/cms.php?id=YXJlYS11bmRlci1jdWx0dXJl# (accessed on 24 January 2019).
- Giri, C.; Ochieng, E.; Tieszen, L.L.; Zhu, Z.; Singh, A.; Loveland, T.; Mašek, J.; Duke, N. Status and distribution of mangrove forests of the world using earth observation satellite data. Glob. Ecol. Biogeog. 2010, 20, 154–159. [Google Scholar] [CrossRef]
- OTB Team OTB CookBook Documentation. 2016. Available online: https://www.orfeo-toolbox.org/packages/OTBCookBook.pdf (accessed on 17 September 2018).
- Klein, I.; Dietz, A.; Gessner, U.; Dech, S.; Kuenzer, C. Results of the Global WaterPack: A novel product to assess inland water body dynamics on a daily basis. Remote Sens. Lett. 2015, 6, 78–87. [Google Scholar] [CrossRef]
- Sinha, M. Inland fisheries development achievements and Destination for Twenty-first century. In National Seminar on Eco-Friendly Management of Resources for Doubling Fish Production Strategies for 21 Century; CICFRI: Barrackpore, Kolkata West Bengal, India, 1999; pp. 25–35. [Google Scholar]
- Henn, H. Entwicklungspolitische Bewertung der Blauen Revolution: Wirkungen der Aquakultur in Indien. Ph.D. Thesis, Freie Universität Berlin, Berlin, Germany, 2002. [Google Scholar]











| Non-Aquaculture | Aquaculture | Producer Accuracy | |
|---|---|---|---|
| Non-Aquaculture | 978 | 22 | 97.8 |
| Aquaculture | 186 | 814 | 81.4 |
| User Accuracy | 84.02 | 97.36 | 89.6 |
© 2019 by the authors. Licensee MDPI, Basel, Switzerland. This article is an open access article distributed under the terms and conditions of the Creative Commons Attribution (CC BY) license (http://creativecommons.org/licenses/by/4.0/).
Share and Cite
Prasad, K.A.; Ottinger, M.; Wei, C.; Leinenkugel, P. Assessment of Coastal Aquaculture for India from Sentinel-1 SAR Time Series. Remote Sens. 2019, 11, 357. https://doi.org/10.3390/rs11030357
Prasad KA, Ottinger M, Wei C, Leinenkugel P. Assessment of Coastal Aquaculture for India from Sentinel-1 SAR Time Series. Remote Sensing. 2019; 11(3):357. https://doi.org/10.3390/rs11030357
Chicago/Turabian StylePrasad, Kumar Arun, Marco Ottinger, Chunzhu Wei, and Patrick Leinenkugel. 2019. "Assessment of Coastal Aquaculture for India from Sentinel-1 SAR Time Series" Remote Sensing 11, no. 3: 357. https://doi.org/10.3390/rs11030357
APA StylePrasad, K. A., Ottinger, M., Wei, C., & Leinenkugel, P. (2019). Assessment of Coastal Aquaculture for India from Sentinel-1 SAR Time Series. Remote Sensing, 11(3), 357. https://doi.org/10.3390/rs11030357

