Implementation of a Satellite Based Inland Water Algal Bloom Alerting System Using Analysis Ready Data
Abstract
1. Introduction
- Data deluge: the increasingly vast volumes of satellite data being offered, often free of charge from a variety of sensors.
- The need to develop sophisticated platforms and systems to handle the volumes of data and its complexities in preparation, handling, storage and analysis.
- The need to yield results with low latency: being able to rapidly process the frequently acquired data required to deliver a warning system with timely alerts, and for mitigation needs to be assessed.
- The need to effectively communicate information succinctly: being able to filter the vast quantity of data available to deliver relevant and timely information to water managers.
- Computational requirements, i.e., the characteristics of an appropriate implementation platform; these include the computational complexity of the method(s) used to generate the desired outputs, the desired spatial and temporal extents, software coding language and computing infrastructure.
- Data infrastructure requirements, including a) satellite sensor data suitability (with respect to spectral, spatial and temporal resolutions), availability and access, including to future data streams; b) data volume, storage and access; c) data pre-processing, i.e., the potentially complex process involving multiple steps such as orthorectification, cloud masking, reflectance calibration, terrain illumination correction, identification of corrupted pixels and compositing into mosaics. An algal bloom monitoring system typically needs fully-pre-processed/normalised surface reflectance data. Data latency is also relevant here.
- Desired outputs, i.e., the form of the resulting outputs (e.g., spatial maps, temporal animations and specific warnings for point locations), the users to be targeted, communication medium and update frequency.
2. Materials and Methods
2.1. Digital Earth Australia
- 1)
- Spatial alignment, where geometric corrections are applied such that pixels are stacked as time series of observations;
- 2)
- Radiometric correction involving the Nadir BRDF Adjusted Reflectance (NBAR) conversion of raw digital numbers (DNs) to consistent and comparable measurements of normalised surface reflectance [23];
- 3)
- Quality assessment, where all observations are retained but quality flags are applied at the dataset and pixel levels to allow for fitness for purpose determinations. Flags applied include cloud, cloud shadow, instrument saturation, [24], ACCA [25] and Fmask [26] cloud assessments, tests for sensor saturation, and zero values and sea/ocean flags;
- 4)
- Spatial partitioning, including tiling and NetCDF packaging for delivery, where the NetCDF format supports the efficient creation, access and sharing of array-oriented scientific data.
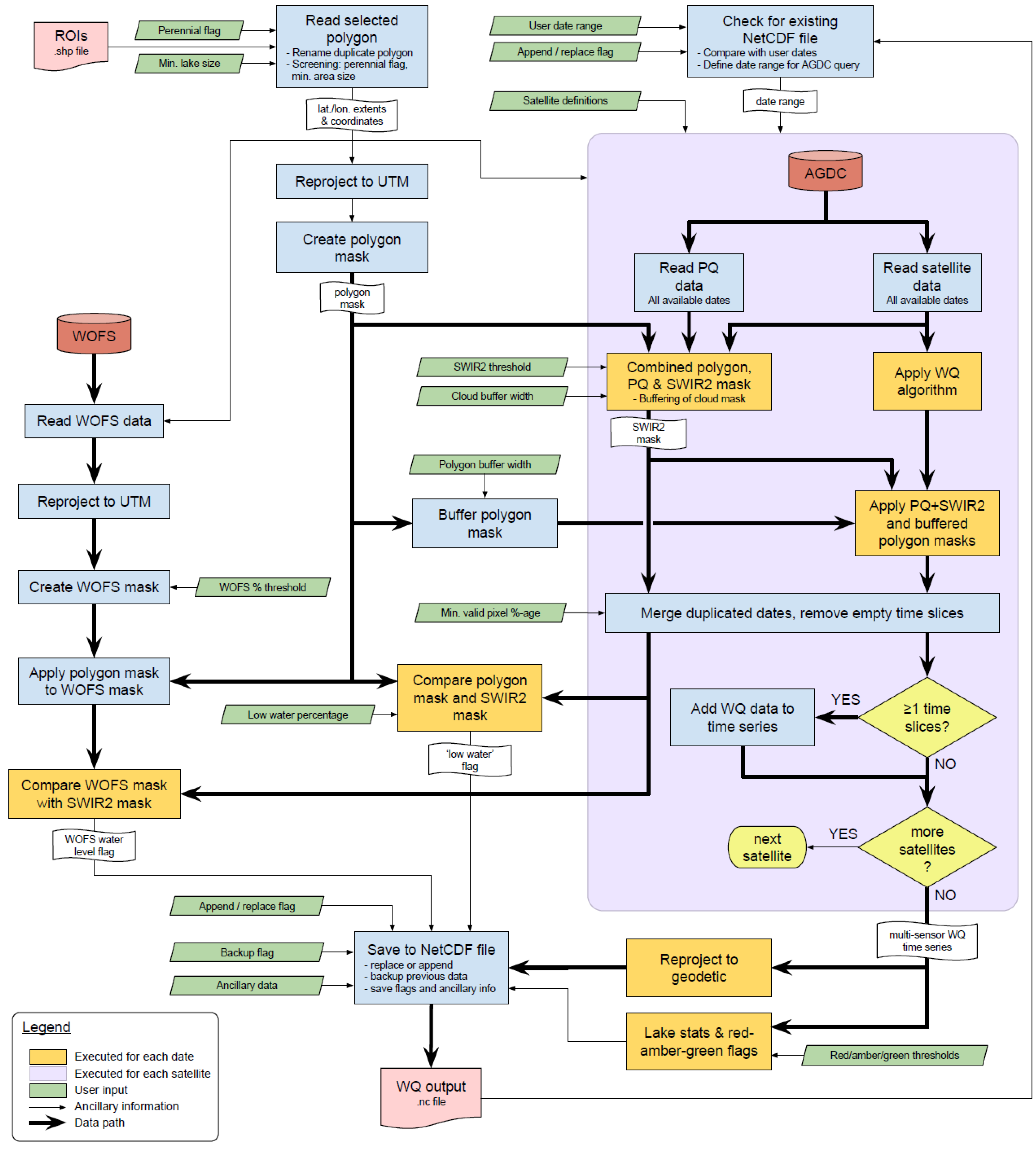
2.2. Algal Bloom Alerting Implementation
2.3. Main Processing Component
2.4. The Water Quality Algorithm
2.5. Translation to Algal Alert Modes
2.6. Visualisation of the Output
3. Results
4. Discussion
5. Conclusions
Author Contributions
Funding
Acknowledgments
Conflicts of Interest
References
- United Nations Development Program (UNDP). UNDP Support to the Implementation of Sustainable Development goal 6: Sustainable Management of Water and Sanitation. United Nations Development Program. Available online: http://www.undp.org/content/undp/en/home/librarypage/sustainable-development-goals/undp-support-to-the-implementation-of-the-2030-agenda/ (accessed on 30 October 2019).
- Damania, R.; Desbureaux, S.; Rodella, A.; Russ, J.; Zaveri, E. Quality Unknown: The Invisible Water Crisis; World Bank: Washington, DC, USA, 2019. [Google Scholar] [CrossRef]
- Dekker, A.G.; Hestir, E. Evaluating the Feasibility of Systematic Inland Water Quality Monitoring with Satellite Remote Sensing; CSIRO: Canberra, Australia, 2012. [Google Scholar]
- Emerson, J.; Hsu, A.; Levy, M.; de Sherbinin, A.; Mara, V.; Esty, D.; Jiteh, M. Environmental Performance Index and Pilot Trend Environmental Performance Index; Yale Center for Environmental Law and Policy: New Haven, CT, USA, 2012. [Google Scholar]
- Srebotnjak, T.; Carr, G.; de Sherbinin, A.; Rickwood, C.A. Global Water Quality Index and hot-deck imputation of missing data. Ecol. Indic. 2012, 17, 108–119. [Google Scholar] [CrossRef]
- Salmaso, N.; Mosello, R. Limnological research in the deep southern subalpine lakes: Synthesis, directions and perspectives. Adv. Oceanogr. Limnol. 2010, 1, 29–66. [Google Scholar] [CrossRef]
- Vorosmarty, C.J.; McIntyre, P.B.; Gessner, M.O.; Dudgeon, D.; Prusevich, A.; Green, P.; Glidden, S.; Bunn, S.E.; Sullivan, C.A.; Reidy Liermann, C.; et al. Global threats to human water security and river biodiversity. Nature 2010, 467, 555–561. [Google Scholar] [CrossRef] [PubMed]
- Hoagland, P.; Scatasta, S. The economic effects of harmful algal blooms. In Ecology of Harmful Algae; Graneéli, E., Turner, J.T., Eds.; Springer-Verlag Berlin Heidelberg: Heidelberg, Germany, 2006; Volume 189, pp. 391–402. [Google Scholar]
- Willis, C.; Papathanasopoulou, E.; Russel, D.; Artioli, Y. Harmful algal blooms—The impacts on cultural ecosystem services and human well-being in a case study setting, Cornwall, UK. Mar. Policy 2018, 97, 232–238. [Google Scholar] [CrossRef]
- Davis, J.; Koop, K. Eutrophication in Australian rivers, reservoirs and estuaries—A southern hemisphere perspective on the science and its implications. Hydrobiologia 2006, 559, 23–76. [Google Scholar] [CrossRef]
- Chorus, I.; Bartram, J. Toxic Cyanobacteria in Water: A Guide to Their Public Health Consequences, Monitoring and Management; Published on behalf of UNESCO, WHO and UNEP; E. & F.N. Spon: London, UK, 1999. [Google Scholar]
- Australian Government, National Health and Medical Research Council (NHMRC). Guidelines for Managing Risks in Recreational Water. 2008. Available online: https://www.nhmrc.gov.au/_files_nhmrc/publications/attachments/eh38.pdf (accessed on 30 October 2019).
- Matthews, M.W. A current review of empirical procedures of remote sensing in inland and near-coastal transitional waters. Int. J. Remote Sens. 2011, 32, 6855–6899. [Google Scholar] [CrossRef]
- Oyama, Y.; Matsushita, B.; Fukushima, T. Distinguishing surface cyanobacterial blooms and aquatic macrophytes using Landsat/TM and ETM + shortwave infrared bands. Remote Sens. Environ. 2015, 157, 35–47. [Google Scholar] [CrossRef]
- Stumpf, R.P.; Davis, T.W.; Wynne, T.T.; Graham, J.L.; Loftin, K.A.; Johengen, T.H.; Gossiaux, D.; Palladino, D.; Burtner, A. Review: Challenges for mapping cyanotoxin patterns from remote sensing of cyanobacteria. Harmful Algae 2016, 54, 160–173. [Google Scholar] [CrossRef]
- Lymburner, L.; Botha, E.; Hestir, E.; Anstee, J.; Sagar, S.; Dekker, A.; Malthus, T. Landsat 8: Providing continuity and increased precision for measuring multi-decadal time series of total suspended matter. Remote Sens. Environ. 2016, 185, 108–118. [Google Scholar] [CrossRef]
- Lewis, A.; Oliver, S.; Lymburner, L.; Evans, B.; Wyborn, L.; Mueller, N.; Raevksi, G.; Hooke, J.; Woodcock, R.; Sixsmith, J.; et al. The Australian Geoscience Data Cube — Foundations and lessons learned. Remote Sens. Environ. 2017, 202, 276–292. [Google Scholar] [CrossRef]
- Dwyer, J.L.; Roy, D.P.; Sauer, B.; Jenkerson, C.; Zhang, H.K.; Lymburner, L. Analysis ready data: enabling analysis of the Landsat archive. Remote Sens. 2018, 10, 1363. [Google Scholar]
- Lewis, A.; Lymburner, L.; Purss, M.B.J.; Brooke, B.; Evans, B.; Ip, A.; Dekker, A.G.; Irons, J.R.; Minchin, S.; Mueller, N.; et al. Rapid, high-resolution detection of environmental change over continental scales from satellite data — The earth observation data cube. Int. J. Digital Earth 2015, 9, 106–111. [Google Scholar] [CrossRef]
- Mueller, N.; Lewis, A.; Roberts, D.; Ring, S.; Melrose, R.; Sixsmith, J.; Lymburner, L.; McIntyre, A.; Tan, P.; Curnow, S.; et al. Water observations from space: Mapping surface water from 25 years of Landsat imagery across Australia. Remote Sens. Environ. 2016, 174, 341–352. [Google Scholar] [CrossRef]
- Giuliani, G.; Chatenoux, B.; De Bono, A.; Rodila, D.; Richard, J.-P.; Allenbach, K.; Dao, H.; Peduzzi, P. Building an earth observations data cube: Lessons learned from the Swiss Data Cube (SDC) on generating analysis ready data (ARD). Big Earth Data 2017, 1, 1–18. [Google Scholar] [CrossRef]
- Hestir, E.L.; Brando, V.E.; Bresciani, M.; Giardino, C.; Matta, E.; Villa, P.; Dekker, A.G. Measuring freshwater aquatic ecosystems: The need for a hyperspectral global mapping satellite mission. Remote Sens. Environ. 2015, 167, 181–195. [Google Scholar] [CrossRef]
- Li, F.; Jupp, D.L.B.; Thankappan, M.; Lymburner, L.; Mueller, N.; Lewis, A.; Held, A.A. Physics-based atmospheric and BRDF correction for Landsat data over mountainous terrain. Remote Sens. Environ. 2012, 124, 756–770. [Google Scholar] [CrossRef]
- Sixsmith, J.; Oliver, S.; Lymburner, L. A hybrid approach to automated Landsat pixel quality. In Proceedings of the IEEE International Geoscience and Remote Sensing Symposium – IGARSS, Melbourne, Australia, 21–26 July 2013; pp. 4146–4149. [Google Scholar]
- Irish, R.R.; Barker, J.L.; Goward, S.N.; Arvidson, T. Characterization of the Landsat-7 ETM+ automated cloud-cover assessment (ACCA) algorithm. Photogramm. Eng. Remote Sens. 2006, 72, 1179–1188. [Google Scholar] [CrossRef]
- Zhu, Z.; Woodcock, C.E. Object-based cloud and cloud shadow detection in Landsat imagery. Remote Sens. Environ. 2012, 118, 83–94. [Google Scholar] [CrossRef]
- Kutser, T. Passive optical remote sensing of cyanobacteria and other intense phytoplankton blooms in coastal and inland waters. Int. J. Remote Sens. 2009, 30, 4401–4425. [Google Scholar] [CrossRef]
- Dekker, A.G.; Pinnel, N.; Feasibility Study for an Aquatic Ecosystem Earth Observing System. Commonwealth Scientific and Industrial Research Organisation (CSIRO), Australia. 2018. Available online: http://ceos.org/document_management/Publications/Feasibility-Study-for-an-Aquatic-Ecosystem-EOS-v.2-hi-res_05April2018.pdf (accessed on 30 October 2019).
- Dekker, A.G.; Vos, R.J.; Peters, S.W.M. Analytical algorithms for lake water TSM estimation for retrospective analyses of TM and SPOT sensor data. Int. J. Remote Sens. 2002, 23, 15–35. [Google Scholar] [CrossRef]
- Kasprzak, P.; Padisak, J.; Koschel, R.; Krienitz, L.; Gervais, F. Chlorophyll concentration across a trophic gradient of lakes: An estimator of phytoplankton biomass. Limnologica 2008, 38, 327–338. [Google Scholar] [CrossRef]
- Malthus, T.J.; Botha, E.; Anstee, J. Early Warning System for Harmful Algal Blooms: Report on Work Package 1—Rapid Bloom Identification: Near Surface Sensing; CSIRO Land and Water Flagship: Canberra, Australia, 2015; Available online: http://hdl.handle.net/102.100.100/92466?index=1 (accessed on 30 October 2019).
- Joehnk, K.D.; Anstee, J.; Ford, P.; Botha, H.; Sherman, B. Lake Hume Blue-Green Algal Risk Minimisation—Unpublished Report Prepared for the Murray Darling Basin Authority; CSIRO Land and Water: Canberra, Australia, 2018. [Google Scholar]
- Baldwin, D.S.; Gigney, H.; Wilson, J.; Watson, G.; Boulding, A.N. Drivers of water quality in a large water storage reservoir during a period of extreme drawdown. Water Res. 2008, 42, 4711–4724. [Google Scholar] [CrossRef] [PubMed]
- Brezonik, P.L.; Bouchard, R.W.; Finlay, J.C.; Griffin, C.G.; Olmanson, L.G.; Anderson, J.P.; Arnold, W.A.; Hozalski, R. Color, chlorophyll a, and suspended solids effects on Secchi depth in lakes: Implications for trophic state assessment. Ecol. Appl. 2019, 29, e01871. [Google Scholar] [CrossRef] [PubMed]
- Vincent, R.K.; Qin, X.; Mckay, R.M.L.; Miner, J.; Czajkowski, K.; Savino, J.; Bridgeman, T. Phycocyanin detection from LANDSAT TM data for mapping cyanobacterial blooms in Lake Erie. Remote Sens. Environ. 2004, 89, 381–392. [Google Scholar] [CrossRef]
- Campbell, G.; Phinn, S.R.; Dekker, A.G.; Brando, V.E. Remote sensing of water quality in an Australian tropical freshwater impoundment using matrix inversion and MERIS images. Remote Sens. Environ. 2011, 115, 2402–2414. [Google Scholar] [CrossRef]
- Mishra, S.; Mishra, D.R.; Lee, Z. Bio-optical inversion in highly turbid and cyanobacteria-dominated waters. IEEE Trans. Geosci. Remote Sens. 2014, 52, 375–388. [Google Scholar] [CrossRef]
- Watanabe, F.; Alcaântara, E.; Imai, N.; Rodrigues, T.; Bernardo, N. Estimation of chlorophyll-a concentration from optimizing a semi-analytical algorithm in productive inland waters. Remote Sens. 2018, 10, 227. [Google Scholar] [CrossRef]
- Odermatt, D.; Giardino, C.; Heege, T. Chlorophyll retrieval with MERIS Case-2-Regional in perialpine lakes. Remote Sens. Environ. 2010, 114, 607–617. [Google Scholar] [CrossRef]





| Alert Level | Chlorophyll | TSM |
|---|---|---|
| Green surveillance mode | < 20 ug Chl l−1 | < 20 mg m−3 |
| Amber alert mode | >20 − 50 ug Chl l−1 | >20–70 mg m−3 |
| Red action mode | >50 ug Chl l−1 | >70 mg m−3 |
© 2019 by the authors. Licensee MDPI, Basel, Switzerland. This article is an open access article distributed under the terms and conditions of the Creative Commons Attribution (CC BY) license (http://creativecommons.org/licenses/by/4.0/).
Share and Cite
Malthus, T.J.; Lehmann, E.; Ho, X.; Botha, E.; Anstee, J. Implementation of a Satellite Based Inland Water Algal Bloom Alerting System Using Analysis Ready Data. Remote Sens. 2019, 11, 2954. https://doi.org/10.3390/rs11242954
Malthus TJ, Lehmann E, Ho X, Botha E, Anstee J. Implementation of a Satellite Based Inland Water Algal Bloom Alerting System Using Analysis Ready Data. Remote Sensing. 2019; 11(24):2954. https://doi.org/10.3390/rs11242954
Chicago/Turabian StyleMalthus, Tim J., Eric Lehmann, Xavier Ho, Elizabeth Botha, and Janet Anstee. 2019. "Implementation of a Satellite Based Inland Water Algal Bloom Alerting System Using Analysis Ready Data" Remote Sensing 11, no. 24: 2954. https://doi.org/10.3390/rs11242954
APA StyleMalthus, T. J., Lehmann, E., Ho, X., Botha, E., & Anstee, J. (2019). Implementation of a Satellite Based Inland Water Algal Bloom Alerting System Using Analysis Ready Data. Remote Sensing, 11(24), 2954. https://doi.org/10.3390/rs11242954

