Analysis of Spatial and Temporal Variability in Libya-4 with Landsat 8 and Sentinel-2 Data for Optimized Ground Target Location
Abstract
1. Introduction
2. Materials and Methods
2.1. Study Area
2.2. Satellite Sensors
2.3. Coefficient of Variation (CV)
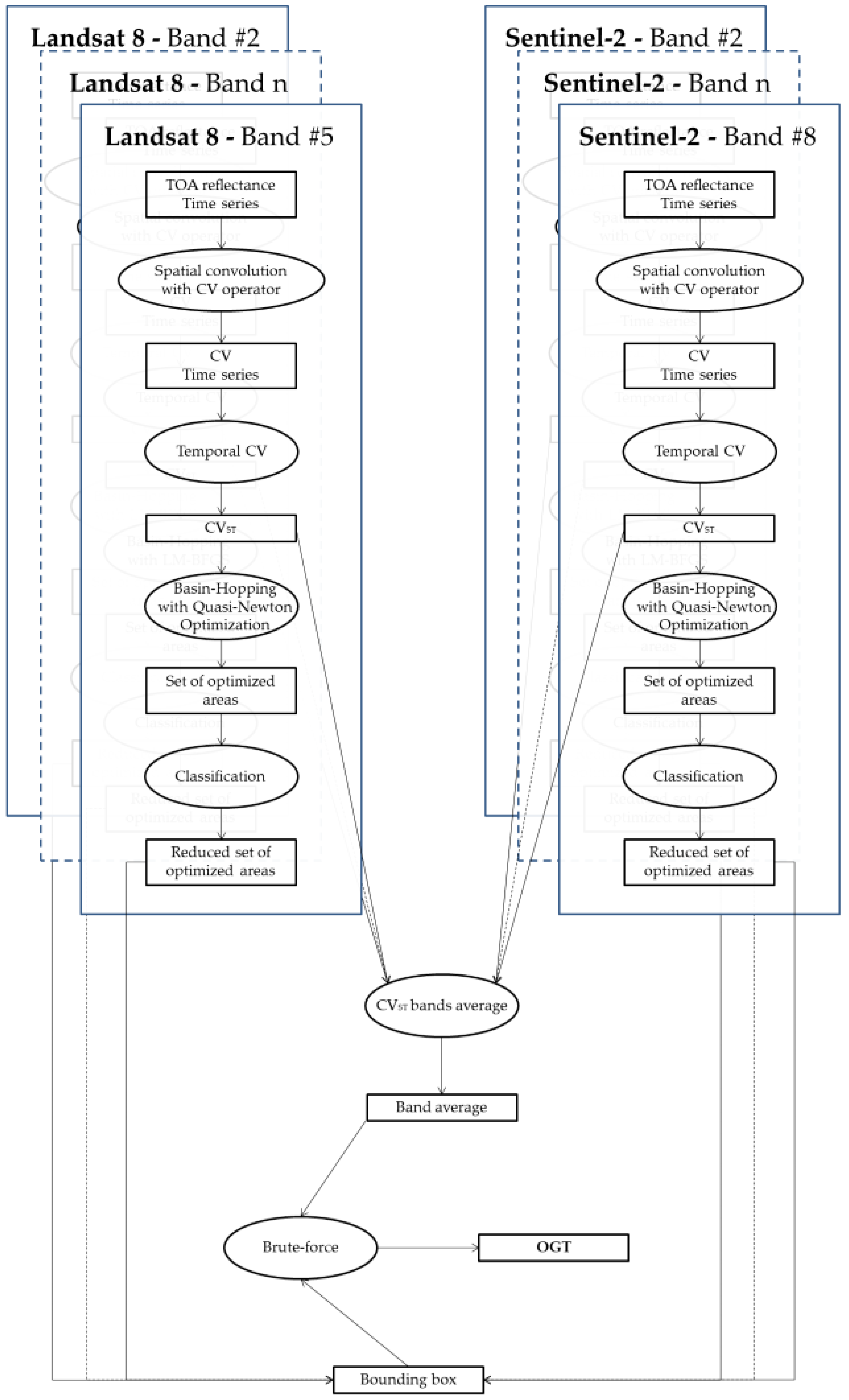
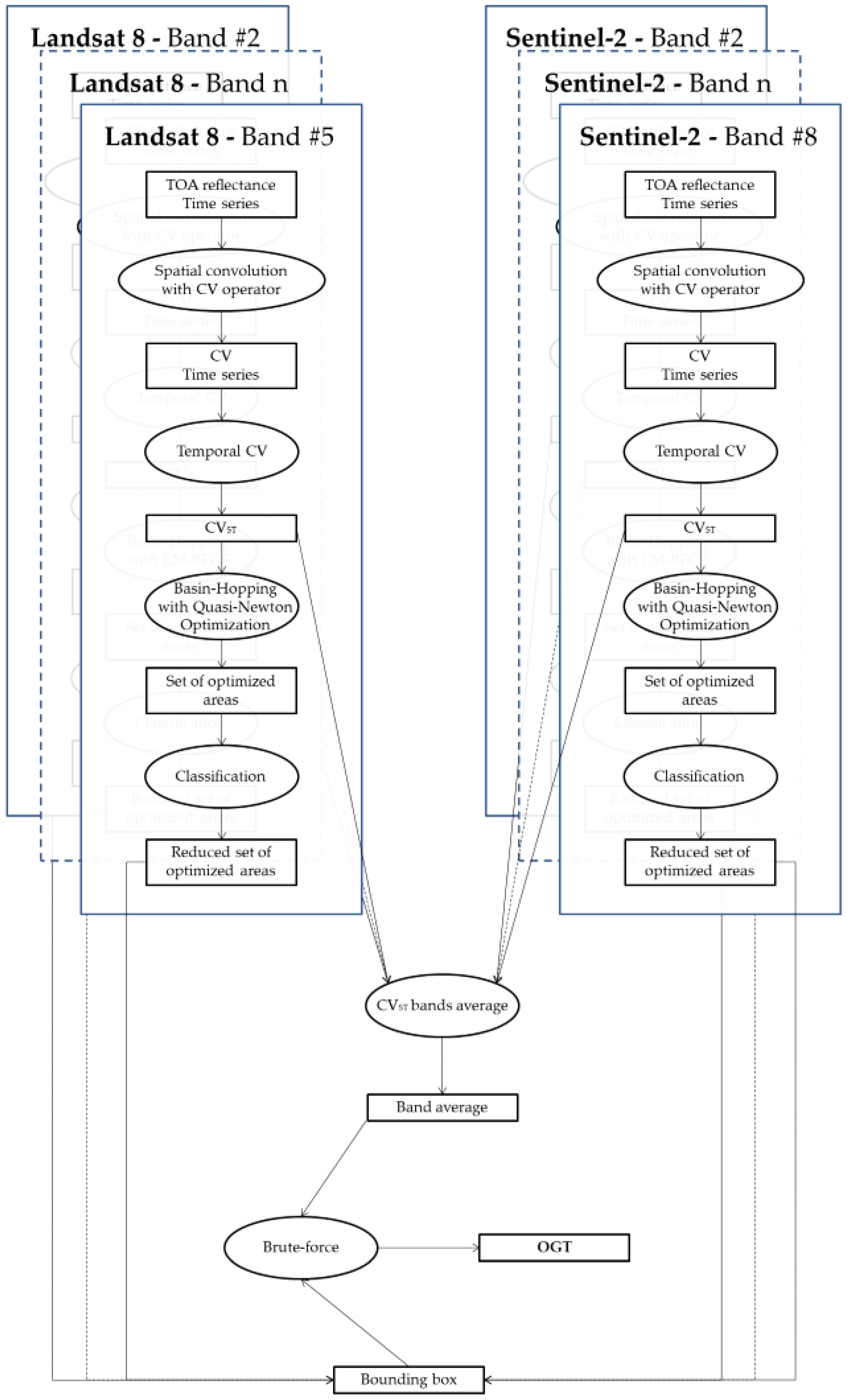
2.4. Spatial and Temporal Uniformity
3. Results
4. Discussion
5. Conclusions
Author Contributions
Funding
Acknowledgments
Conflicts of Interest
References
- NOAA. Advisory Committee on Commercial Remote Sensing (ACCRES). Available online: https://www.nesdis.noaa.gov/CRSRA/pdf/AACRES_meeting_2018_Euroconsult.pdf (accessed on 14 November 2019).
- Denis, G.; Claverie, A.; Pasco, X.; Darnis, J.P.; de Maupeou, B.; Lafaye, M.; Morel, E. Towards disruptions in Earth observation? New Earth Observation systems and markets evolution: Possible scenarios and impacts. Acta Astronaut. 2017, 137, 415–433. [Google Scholar] [CrossRef]
- Vescovi, F.D.; Lankester, T.; Coleman, E.; Ottavianelli, G. Harmonisation initiatives of Copernicus data quality control. In Proceedings of the International Archives of the Photogrammetry, Remote Sensing and Spatial Information Sciences; 36th International Symposium on Remote Sensing of Environment, Berlin, Germany, 11–15 May 2015; Volume XL-7/W3. [Google Scholar]
- Mhangara, P.; Mapurisa, W. Multi-Mission Earth Observation Data Processing System. Sensors 2019, 19, 3831. [Google Scholar] [CrossRef] [PubMed]
- Chander, G.; Haque, M.O.; Sampath, A.; Brunn, A.; Trosset, G.; Hoffmann, D.; Roloff, S.; Thiele, M.; Anderson, C. Radiometric and geometric assessment of data from the RapidEye constellation of satellites. Int. J. Remote Sens. 2013, 34, 5905–5925. [Google Scholar] [CrossRef]
- Lyapustin, A.; Wang, Y.; Xiong, X.; Meister, G.; Platnick, S.; Levy, R.; Hall, F. Scientific impact of MODIS C5 calibration degradation and C6+ improvements. Atmos. Meas. Tech. 2014, 7, 4353–4365. [Google Scholar] [CrossRef]
- Cosnefroy, H.; Leroy, M.; Briottet, X. Selection and characterization of Saharan and Arabian desert sites for the calibration of optical satellite sensors. Remote Sens. Environ. 1996, 58, 101–114. [Google Scholar] [CrossRef]
- Chander, G. Catalog of worldwide test sites for sensor calibration. In Proceedings of the JACIE Workshop 2008, Fairfax, VA, USA, 26–28 March 2008. [Google Scholar]
- Mishra, N.; Helder, D.; Angal, A.; Choi, J.; Xiong, X. Absolute calibration of optical satellite sensors using Libya 4 pseudo invariant calibration site. Remote Sens. 2014, 6, 1327–1346. [Google Scholar] [CrossRef]
- Mishra, N.; Haque, M.O.; Leigh, L.; Aaron, D.; Helder, D.; Markham, B. Radiometric cross calibration of Landsat 8 operational land imager (OLI) and Landsat 7 enhanced thematic mapper plus (ETM+). Remote Sens. 2014, 6, 12619–12638. [Google Scholar] [CrossRef]
- Angal, A.; Xiong, X.X.; Choi, T.; Chander, G.; Mishra, N.; Helder, D.L. Impact of Terra MODIS Collection 6 on long-term trending comparisons with Landsat 7 ETM+ reflective solar bands. Remote Sens. Lett 2013, 4, 873–881. [Google Scholar] [CrossRef]
- ESA. Radiometric Calibration Workshop for European Missions. Available online: https://earth.esa.int/documents/700255/3194632/B%2B%C2%AEatrice+Berthelot_PICSCAR-PPT-022-MAGv1.0_BBerthelot_PHenry_20170830.pdf/9ddad0e8-532c-4f6c-9f19-404c8280755c (accessed on 14 November 2019).
- Sterckx, S.; Livens, S.; Adriaensen, S. Rayleigh, deep convective clouds, and cross-sensor desert vicarious calibration validation for the PROBA-V mission. IEEE Trans. Geosci. Remote Sens. 2013, 51, 1437–1452. [Google Scholar] [CrossRef]
- Govaerts, Y.M.; Clerici, M.; Clerbaux, N. Operational calibration of the Meteosat radiometer VIS band. IEEE Trans. Geosci. Remote Sens. 2004, 42, 1900–1914. [Google Scholar] [CrossRef]
- Bhatt, R.; Doelling, D.R.; Wu, A.; Xiong, X.; Scarino, B.R.; Haney, C.O.; Gopalan, A. Initial stability assessment of S-NPP VIIRS reflective solar band calibration using invariant desert and deep convective cloud targets. Remote Sens. 2014, 6, 2809–2826. [Google Scholar] [CrossRef]
- Lacherade, S.; Fougnie, B.; Henry, P.; Gamet, P. Cross calibration over desert sites: Description, methodology, and operational implementation. IEEE Trans. Geosci. Remote Sens. 2013, 51, 1098–1113. [Google Scholar] [CrossRef]
- Govaerts, Y.M. Sand Dune Ridge Alignment Effects on Surface BRF over the Libya-4 CEOS Calibration Site. Sensors 2015, 15, 3453–3470. [Google Scholar] [CrossRef] [PubMed]
- Tuli, F.T.Z.; Pinto, C.T.; Angal, A.; Xiong, X.; Helder, D. New Approach for Temporal Stability Evaluation of Pseudo-Invariant Calibration Sites (PICS). Remote Sens. 2019, 11, 1502. [Google Scholar] [CrossRef]
- Broyden, C.G. The Convergence of a Class of Double-rank Minimization Algorithms 1. General Considerations. IMA J. Appl. Math. 1970, 6, 76–90. [Google Scholar] [CrossRef]
- Fletcher, R. A new approach to variable metric algorithms. Comput. J. 1970, 13, 317–322. [Google Scholar] [CrossRef]
- Shanno, D.F. Conditioning of Quasi-Newton methods for function minimization. Math. Comput. 1970, 24, 647–656. [Google Scholar] [CrossRef]
- Wales, D.J.; Doye, J.P.K. Global Optimization by Basin-Hopping and the Lowest Energy Structures of Lennard-Jones Clusters Containing up to 110 Atoms. J. Phys. Chem. A 1997, 101, 5111. [Google Scholar] [CrossRef]
- Teillet, P.; Chander, G. Terrestrial reference standard sites for postlaunch sensor calibration. Can. J. Remote Sens. 2010, 36, 437–450. [Google Scholar] [CrossRef]
- Choi, T.J.; Xiong, X.; Angal, A.; Chander, G.; Qu, J.J. Assessment of the spectral stability of Libya 4, Libya 1, and Mauritania 2 sites using Earth Observing One Hyperion. J. Appl. Remote Sens. 2014, 8, 083618. [Google Scholar] [CrossRef]
- USGS. Remote Sensing Technologies. CalVal Portal. Available online: https://calval.cr.usgs.gov/apps/libya-4 (accessed on 3 October 2019).
- USGS. Version 4.0 Landsat 8 Data Users Handbook. Available online: https://www.usgs.gov/media/files/landsat-8-data-users-handbook (accessed on 3 October 2019).
- Gascon, F.; Bouzinac, C.; Thépaut, O.; Jung, M.; Francesconi, B.; Louis, J.; Lonjou, V.; Lafrance, B.; Massera, S.; Gaudel-Vacaresse, A.; et al. Copernicus Sentinel-2A Calibration and Products Validation Status. Remote Sens. 2017, 9, 584. [Google Scholar] [CrossRef]
- USGS. Earth Observing 1 (EO-1). Available online: https://eo1.usgs.gov/ (accessed on 3 October 2019).
- Roy, D.; Wulder, M.; Loveland, T.; Woodcock, C.; Allen, R.; Anderson, M.; Helder, D.; Irons, J.; Johnson, D.; Kennedy, R.; et al. Landsat-8: Science and product vision for terrestrial global change research. Remote Sens. Environ. 2014, 145, 154–172. [Google Scholar] [CrossRef]
- USGS. Landsat Collection 1. Available online: https://www.usgs.gov/land-resources/nli/landsat/landsat-collection-1?qt-science_support_page_related_con=1#qt-science_support_page_related_con (accessed on 3 October 2019).
- Dwyer, J.L.; Roy, D.P.; Sauer, B.; Jenkerson, C.B.; Zhang, H.K.; Lymburner, L. Analysis Ready Data: Enabling Analysis of the Landsat Archive. Remote Sens. 2018, 10, 1363. [Google Scholar] [CrossRef]
- ESA. Sentinel-2. Available online: https://sentinel.esa.int/web/sentinel/missions/sentinel-2 (accessed on 4 October 2019).
- Kneubühler, M.; Schaepman, M.E.; Thome, K. Long-Term Vicarious Calibration Efforts of MERIS at Railroad Valley playa (Nevada)—An update. In Proceedings of the Second Working Meeting on MERIS and AATSR Calibration and Geophysical Validation (MAVT-2006), Frascati, Italy, 20–24 March 2006. [Google Scholar]
- Devries, C.; Danaher, T.; Denham, R.; Scarth, P.; Phinn, S. An operational radiometric calibration procedure for the Landsat sensors based on pseudo-invariant target sites. Remote Sens. Environ. 2007, 107, 414–429. [Google Scholar] [CrossRef]
- Gu, X.; Guyot, G.; Verbrugghe, M. Analyze de la variabilité spatiale d’un site-test: Exemple de “La Crau” (France). Photo Interpret. 1990, 1, 39–52. [Google Scholar]
- Helder, D.L.; Basnet, B.; Morstad, D.L. Optimized identification of worldwide radiometric pseudo-invariant calibration sites. Can. J. Remote Sens. 2010, 36, 527–539. [Google Scholar] [CrossRef]
- Gorelick, N.; Hancher, M.; Dixon, M.; Ilyushchenko, S.; Thau, D.; Moore, R. Google Earth Engine: Planetary-scale geospatial analysis for everyone. Remote Sens. Environ. 2017, 202, 18–27. [Google Scholar] [CrossRef]
- Coluzzi, R.; Imbrenda, V.; Lanfredi, M.; Simoniello, T. A first assessment of the Sentinel 2 Level 1-C cloud mask product to support informed surface analyses. Remote Sens. Environ. 2018, 217, 426–443. [Google Scholar] [CrossRef]
- Sun, L.; Mi, X.; Wei, J.; Wang, J.; Tian, X.; Yu, H.; Gan, P. A cloud detection algorithm-generating method for remote sensing data at visible to short-wave infrared wavelengths. ISPRS J. Photogramm. Remote Sens. 2017, 124, 70–88. [Google Scholar] [CrossRef]
- Helder, D.; Markham, B.; Morfitt, R.; Storey, J.; Barsi, J.; Gascon, F.; Clerc, S.; LaFrance, B.; Masek, J.; Roy, D.P.; et al. Observations and Recommendations for the Calibration of Landsat 8 OLI and Sentinel 2 MSI for Improved Data Interoperability. Remote Sens. 2018, 10, 1340. [Google Scholar] [CrossRef]
- Battiti, R.; Masulli, F. BFGS optimization for faster and automated supervised learning. In Proceedings of the International Neural Network Conference, Paris, France, 9–13 July 1990; Springer: Dordrecht, The Netherlands, 1990; pp. 757–760. [Google Scholar]
- Iwamatsu, M.; Okabe, Y. Basin hopping with occasional jumping. Chem. Phys. Lett. 2004, 399, 396–400. [Google Scholar] [CrossRef]
- Wales, D. Energy Landscapes: Applications to Clusters, Biomolecules and Glasses; Cambridge University Press: Cambridge, UK, 2003. [Google Scholar]
- Li, Z.; Scheraga, H.A. Monte Carlo-minimization approach to the multiple-minima problem in protein folding. Proc. Natl. Acad. Sci. USA 1987, 84, 6611–6615. [Google Scholar] [CrossRef] [PubMed]
- Wales, D.J.; Scheraga, H.A. Global Optimization of Clusters, Crystals, and Biomolecules. Science 1999, 285, 1368–1372. [Google Scholar] [CrossRef] [PubMed]
- Jenks, G.F. The data model concept in statistical mapping. Int. Yearb. Cartogr. 1967, 7, 186–190. [Google Scholar]
- Uprety, S.; Cao, C. Suomi NPP VIIRS reflective solar band on-orbit radiometric stability and accuracy assessment using desert and Antarctica Dome C sites. Remote Sens. Environ. 2015, 166, 106–115. [Google Scholar] [CrossRef]
- Chander, G.; Mishra, N.; Helder, D.L.; Aaron, D.B.; Amit, A.; Choi, T.; Doelling, D.R. Applications of Spectral Band Adjustment Factors (SBAF) for cross-calibration. IEEE Trans. Geosci. Remote Sens. 2013, 51, 1267–1281. [Google Scholar] [CrossRef]














| Band # | Band | Spatial Resolution (m) | Central Wavelength (nm) | |
|---|---|---|---|---|
| Landsat 8 OLI | 2 | Blue | 30 | 482.0 |
| 3 | Green | 30 | 561.4 | |
| 4 | Red | 30 | 654.6 | |
| 5 | NIR | 30 | 864.7 | |
| Sentinel 2 A MSI | 2 | Blue | 10 | 492.4 |
| 3 | Green | 10 | 559.8 | |
| 4 | Red | 10 | 664.6 | |
| 8 | NIR | 10 | 832.8 | |
| Sentinel 2 B MSI | 2 | Blue | 10 | 492.1 |
| 3 | Green | 10 | 559.0 | |
| 4 | Red | 10 | 664.9 | |
| 8 | NIR | 10 | 832.9 |
| Band | CVST Average (%) | CVST Standard Deviation (%) | |
|---|---|---|---|
| Landsat 8 | NIR | 3.576 | 1.808 |
| Red | 3.641 | 1.725 | |
| Green | 3.632 | 1.731 | |
| Blue | 3.147 | 1.661 | |
| Sentinel 2 | NIR | 4.184 | 2.552 |
| Red | 4.210 | 2.360 | |
| Green | 4.114 | 2.139 | |
| Blue | 3.734 | 1.965 |
| AOI | CVST Average (%) NIR Band | CVST Std. Dev. (%) NIR Band | CVST Average (%) Red Band | CVST Std. Dev. (%) Red Band | CVST Average (%) Green Band | CVST Std. Dev. (%) Green Band | CVST Average (%) Blue Band | CVST Std. Dev. (%) Blue Band | |
|---|---|---|---|---|---|---|---|---|---|
| Landsat 8 | 1 | 2.3510 | 1.1615 | 2.4431 | 1.0869 | 2.2977 | 1.0346 | 1.8308 | 0.7565 |
| 2 | 2.3573 | 1.1822 | 2.4473 | 1.0591 | 2.3040 | 0.9579 | 1.8334 | 0.8175 | |
| 3 | 2.3625 | 1.1671 | 2.4515 | 1.0350 | 2.3052 | 1.0286 | 1.8357 | 0.7658 | |
| 4 | 2.3681 | 1.1661 | 2.4535 | 1.0318 | 2.3106 | 1.0722 | 1.8361 | 0.8089 | |
| 5 | 2.3753 | 1.0799 | 2.4555 | 1.1019 | 2.3164 | 0.9422 | 1.8362 | 0.8332 | |
| Sentinel 2 | 1 | 2.6760 | 1.2922 | 2.7319 | 1.2942 | 2.5270 | 1.1236 | 2.1563 | 0.8760 |
| 2 | 2.6790 | 1.3244 | 2.7342 | 1.2216 | 2.5274 | 1.1132 | 2.1563 | 0.8793 | |
| 3 | 2.6799 | 1.3185 | 2.7347 | 1.1861 | 2.5299 | 1.1326 | 2.1575 | 0.9828 | |
| 4 | 2.6829 | 1.3274 | 2.7408 | 1.2067 | 2.5361 | 1.2476 | 2.1583 | 0.9207 | |
| 5 | 2.6836 | 1.3126 | 2.7412 | 1.3170 | 2.5394 | 1.2239 | 2.1583 | 0.8930 |
| AOI | Area km2 (Ellipsoidal, WGS84) NIR Band | Area km2 (Ellipsoidal, WGS84) Red Band | Area km2 (Ellipsoidal, WGS84) Green Band | Area km2 (Ellipsoidal, WGS84) Blue Band | |
|---|---|---|---|---|---|
| Landsat 8 | 1 | 423.693 | 401.722 | 416.296 | 408.967 |
| 2 | 404.103 | 416.332 | 406.534 | 413.851 | |
| 3 | 416.300 | 409.028 | 411.396 | 428.676 | |
| 4 | 446.283 | 433.745 | 404.106 | 411.407 | |
| 5 | 456.528 | 413.842 | 406.564 | 406.535 | |
| Sentinel 2 | 1 | 422.050 | 408.149 | 413.845 | 438.705 |
| 2 | 403.300 | 406.536 | 403.303 | 445.454 | |
| 3 | 425.354 | 408.151 | 437.021 | 402.498 | |
| 4 | 422.875 | 429.506 | 405.719 | 417.120 | |
| 5 | 435.345 | 413.844 | 431.163 | 416.306 |
| AOI | CVST Average (%) | CVST Standard Deviation (%) | Area km2 (Elipsoidal, WGS84) | AOI Side Size (km) | |
|---|---|---|---|---|---|
| AOIs Common Landsat 8 & Sentinel 2 | 1 | 2.3778 | 1.0368 | 400.000 | 20.000 |
| 2 | 2.3779 | 1.0366 | 401.201 | 20.030 | |
| 3 | 2.3780 | 1.0367 | 402.404 | 20.060 | |
| 4 | 2.3782 | 1.0368 | 403.608 | 20.090 | |
| 5 | 2.3783 | 1.0358 | 404.814 | 20.120 | |
| 6 | 2.3785 | 1.0360 | 406.023 | 20.150 | |
| 7 | 2.3786 | 1.0377 | 407.232 | 20.180 | |
| 8 | 2.3787 | 1.0376 | 408.444 | 20.210 | |
| 9 | 2.3789 | 1.0378 | 409.658 | 20.240 | |
| 10 | 2.3790 | 1.0372 | 410.873 | 20.270 |
| OGT Corner | Easting (m) | Northing (m) |
|---|---|---|
| Lower Left | 746,850 | 3,218,250 |
| Lower Right | 766,860 | 3,218,250 |
| Upper Right | 766,860 | 3,238,230 |
| Upper Left | 746,850 | 3,238,230 |
| NIR Band CVST (%) | Red Band CVST (%) | Green Band CVST (%) | Blue Band CVST (%) | |
|---|---|---|---|---|
| CEOS Zone Landsat 8 | 3.5151 | 3.3724 | 3.2194 | 2.7248 |
| OGT Landsat 8 | 2.3561 | 2.4539 | 2.3047 | 1.8308 |
| CEOS Zone Sentinel 2 | 4.1590 | 3.9481 | 3.6733 | 3.2507 |
| OGT Sentinel 2 | 2.6698 | 2.7297 | 2.5192 | 2.1585 |
© 2019 by the authors. Licensee MDPI, Basel, Switzerland. This article is an open access article distributed under the terms and conditions of the Creative Commons Attribution (CC BY) license (http://creativecommons.org/licenses/by/4.0/).
Share and Cite
Rodrigo, J.F.; Gil, J.; Salvador, P.; Gómez, D.; Sanz, J.; Casanova, J.L. Analysis of Spatial and Temporal Variability in Libya-4 with Landsat 8 and Sentinel-2 Data for Optimized Ground Target Location. Remote Sens. 2019, 11, 2909. https://doi.org/10.3390/rs11242909
Rodrigo JF, Gil J, Salvador P, Gómez D, Sanz J, Casanova JL. Analysis of Spatial and Temporal Variability in Libya-4 with Landsat 8 and Sentinel-2 Data for Optimized Ground Target Location. Remote Sensing. 2019; 11(24):2909. https://doi.org/10.3390/rs11242909
Chicago/Turabian StyleRodrigo, Juan Fernando, Jorge Gil, Pablo Salvador, Diego Gómez, Julia Sanz, and Jose Luis Casanova. 2019. "Analysis of Spatial and Temporal Variability in Libya-4 with Landsat 8 and Sentinel-2 Data for Optimized Ground Target Location" Remote Sensing 11, no. 24: 2909. https://doi.org/10.3390/rs11242909
APA StyleRodrigo, J. F., Gil, J., Salvador, P., Gómez, D., Sanz, J., & Casanova, J. L. (2019). Analysis of Spatial and Temporal Variability in Libya-4 with Landsat 8 and Sentinel-2 Data for Optimized Ground Target Location. Remote Sensing, 11(24), 2909. https://doi.org/10.3390/rs11242909

