Large Scale Agricultural Plastic Mulch Detecting and Monitoring with Multi-Source Remote Sensing Data: A Case Study in Xinjiang, China
Abstract
1. Introduction
2. Materials
2.1. Study Area
2.2. Remote Sensing Imagery Data
2.3. Other Auxiliary Data
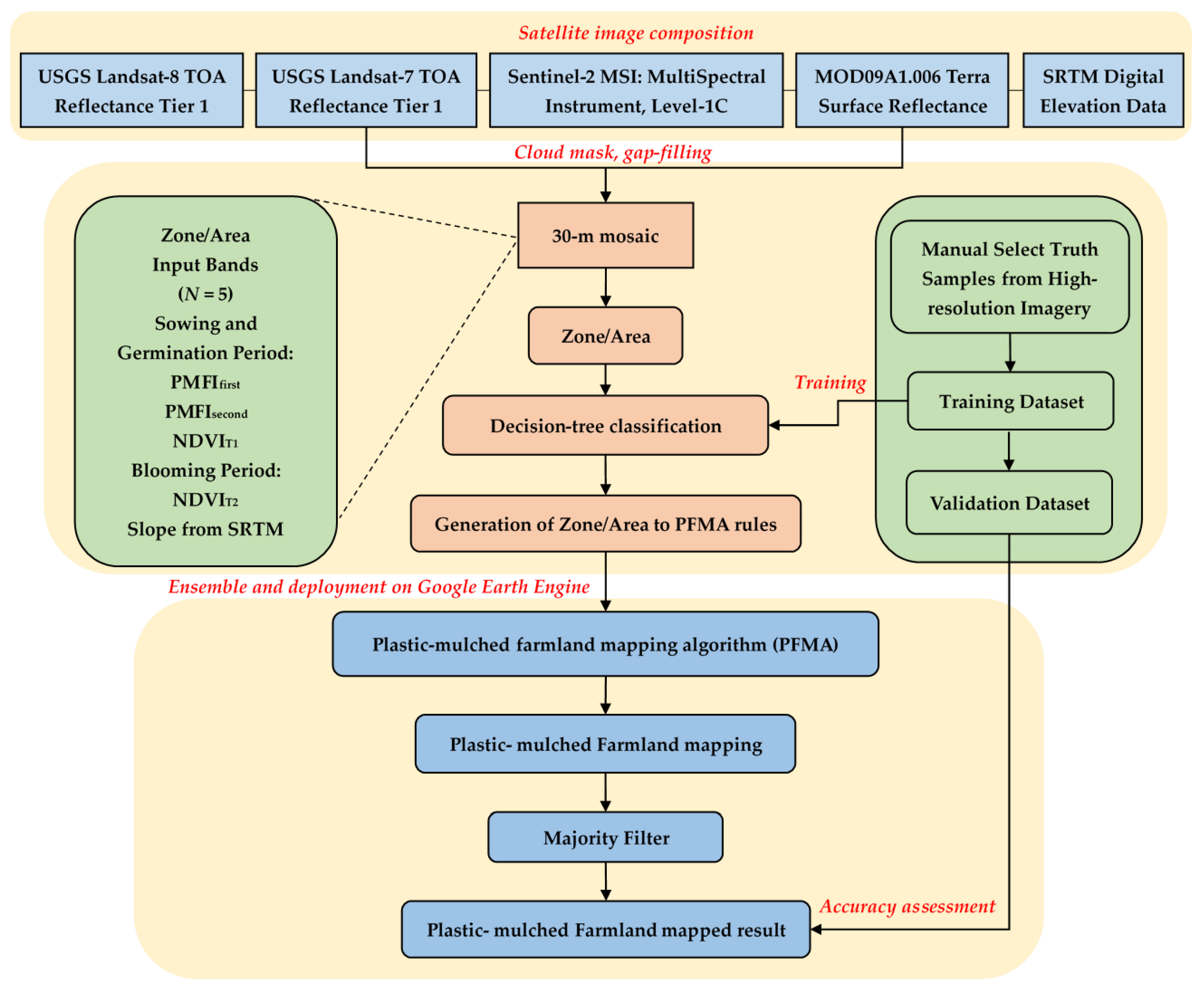
3. Methods
3.1. Overview of the Methodology
3.2. Classification Feature Extraction and Selection
3.2.1. Spectral Feature Extraction and Selection
3.2.2. Temporal Feature Extraction and Selection
3.2.3. Auxiliary Feature Extraction and Selection
3.3. Generation of Cloud-Free Image Composites
3.4. Classification Scheme and Ground Truth Samples
3.5. Generating PFMA Rules Through Decision Tree Classification
3.6. Implementing PFMA on the Google Earth Engine
3.7. Accuracy Assessment
4. Results and Discussion
4.1. Accuracy Assessment
4.2. Spatial Distribution of PMF in Xinjiang
- The spatial distribution of water resources and the pressure to preserve water: Xinjiang’s water resources’ regional distribution is very different, showing a characteristic as “north more and south less” and “west more and east less”. According to the Xinjiang Statistical Yearbook in 2016, cropland in the northern, southern and eastern Xinjiang accounts for 55.26%, 40.94%, and 3.26% of the total cropland area in Xinjiang, respectively. However, the water resources in the northern, southern and eastern Xinjiang accounts for 49.1%, 48.7%, and 2.2% of the total water resources in Xinjiang, respectively. The water resources in the northern Xinjiang and the southern Xinjiang were not significantly different, but there was more cropland in the northern Xinjiang, which led to wider coverage of the plastic mulch in northern Xinjiang. In the Northern Tianshan Economic Belt, which contributed to 56% of Xinjiang’s gross regional product, but only 7.4% of the region’s water resources, but its plastic mulch coverage rate was largest in Xinjiang (Figure 8).
- The crop planting structure: Major plastic-mulched crops in Xinjiang are cotton and corn. All cotton and most corn fields are mulched by transparent plastic mulch in Xinjiang. Therefore, the spatial distribution of plastic mulch has a great correlation with the spatial distribution of corn and cotton. The higher the ratio of cotton and corn planted in the region, the higher the coverage rate of the plastic mulch in the region (Figure 8).
- The spring gale: Since cold and warm air alternates frequently in spring and the pressure gradient between regions increases, strong winds are very common in May in Xinjiang. According to studies [69], most of the gale area is in the northern Xinjiang. Consequently, PMF2 was mainly concentrated in northern Xinjiang, accounting for 64.6% of the total PMF2 mapped. For example, around the Tarbagatay Prefecture wind district, the PMF2 had a wider distribution than PMF1, since farmers had to cover a lot of bare soil on the plastic mulch to prevent them from being blown away (Figure 8).
4.3. Long-Term Plastic-mulched Farmland Monitoring and Analyzing
4.4. Comparison with Other Methods
- The current study mainly focused on the extraction of PMF for spring-sown crops, such as corn, cotton, watermelon, vegetables, pepper, etc. Although these crops accounted for more than 95% [53] of the plastic mulch coverage in Xinjiang, plastic mulch information in other seasons was missing. Since plastic mulch in other seasons was mainly for vegetables, whose sowing dates depended on the farmers and were hard to estimate, it was difficult to monitor such plastic mulch use.
- PMF2 was very hard to detect with Sentinel-2 or Landsat data only considering spectral information at the 10 m or 30 m scale. Higher resolution imagery or thermal data (the internal temperature of the plastic mulch was higher than outside, so thermal data might improve the accuracy of PMF2 extraction) might be required for detecting PMF2. Furthermore, if most of the plastic mulch is covered with soil, models should be built in different regions to accurately estimate the area of PMF2.
- In the pivotal phenological identification period of PMF (mainly in April and May), snow began to melt and the vegetation was sparse on the mountain (e.g., grassland on the mountain), which was easy to be confused with PMF because it’s PMFI values were close to PMF. We developed the NDVI product from different times as the temporal feature to separate PMF from wet bare soil. Although they could be differentiated by the NDVI (If the NDVIT2 is greater than the specified threshold, 0.4 for each zone, it is PMF; otherwise, it is not) in July or August (the peak of the growing season about the crops), it could still cause omission errors if the plastic-mulched crops did not grow well.
- In the study area, 99% of the plastic mulch was transparent with only a few colored (e.g., some vegetable farmlands were covered with black plastic mulch, which could inhibit weed growth). However, we did not monitor the colored plastic mulch, so it also might bring about omission errors.
5. Conclusions
Author Contributions
Funding
Acknowledgments
Conflicts of Interest
References
- Dubois, P. Plastics in Agriculture; Applied Science Publishers: London, UK, 1978. [Google Scholar]
- Garnaud, J. “ Plasticulture” magazine: A milestone for a history of progress in plasticulture. Plasticulture 2000, 1, 30–43. [Google Scholar]
- Tadashi, T.; Fang, W. Climate under Cover; Kluwer Academic Publishers: Dordrecht, The Netherlands, 2002. [Google Scholar]
- Espi, E.; Salmeron, A.; Fontecha, A.; García, Y.; Real, A.I. Plastic films for agricultural applications. J. Plast. Film Sheeting 2006, 22, 85–102. [Google Scholar] [CrossRef]
- Bai, L.-T.; Hai, J.B.; Han, Q.F.; Jia, Z.K. Effects of mulching with different kinds of plastic film on growth and water use efficiency of winter wheat in Weibei Highland. Agric. Res. Arid Areas 2010, 28, 135–139. [Google Scholar]
- Yang, G.; Tang, H.; Nie, Y.; Zhang, X. Responses of cotton growth, yield, and biomass to nitrogen split application ratio. Eur. J. Agron. 2011, 35, 164–170. [Google Scholar] [CrossRef]
- Ma, D.; Chen, L.; Qu, H.; Wang, Y.; Misselbrook, T.; Jiang, R. Impacts of plastic film mulching on crop yields, soil water, nitrate, and organic carbon in Northwestern China: A meta-analysis. Agric. Water Manag. 2018, 202, 166–173. [Google Scholar] [CrossRef]
- Berger, S.; Kim, Y.; Kettering, J.; Gebauer, G. Plastic mulching in agriculture—Friend or foe of N2O emissions? Agric. Ecosyst. Environ. 2013, 167, 43–51. [Google Scholar] [CrossRef]
- Li, Z.; Zhang, R.; Wang, X.; Chen, F.; Lai, D.; Tian, C. Effects of plastic film mulching with drip irrigation on N 2 O and CH 4 emissions from cotton fields in arid land. J. Agric. Sci. 2014, 152, 534–542. [Google Scholar] [CrossRef]
- Chen, Z. Mapping plastic-mulched farmland with multi-temporal Landsat-8 data. Remote Sens. 2017, 9, 557. [Google Scholar]
- Bandopadhyay, S.; Martin-Closas, L.; Pelacho, A.M.; DeBruyn, J.M. Biodegradable plastic mulch films: Impacts on soil microbial communities and ecosystem functions. Front. Microbiol. 2018, 9, 819. [Google Scholar] [CrossRef]
- Chang-Rong, Y.; En-Ke, L.; Fan, S.; Liu, Q.; Liu, S.; Wen-Qing, H. Review of agricultural plastic mulching and its residual pollution and prevention measures in China. J. Agric. Resour. Environ. 2014, 31, 95–102. [Google Scholar]
- Liu, E.K.; He, W.Q.; Yan, C.R. ‘White revolution’to ‘white pollution’—Agricultural plastic film mulch in China. Environ. Res. Lett. 2014, 9, 091001. [Google Scholar] [CrossRef]
- Zhiguo, L.; Jing, Z.; Cong, Z. Pollution and control countermeasures of farmland mulching film. Hebei Ind. Sci. Technol. 2015, 2, 177–182. [Google Scholar]
- Feuilloley, P.; Cesar, G.; Benguigui, L.; Grohens, Y.; Pillin, I.; Bewa, H.; Lefaux, S.; Jamal, M. Degradation of polyethylene designed for agricultural purposes. J. Polym. Environ. 2005, 13, 349–355. [Google Scholar] [CrossRef]
- Li, J. Economic analysis of agro-film pollution in Xinjiang region. Bord. Econ. Cult. 2008, 1, 16–17. [Google Scholar]
- Lu, H.D.; Xue, J.Q.; Ma, G.S.; Hao, Y.C.; Zhang, R.H.; Ma, X.F. Soil physical and chemical properties and root distribution in high yielding spring maize fields in Yulin, Shaanxi Province. Chin. J. Appl. Ecol. 2010, 21, 895–900. [Google Scholar]
- Xie, H.E.; Li, Y.S.; Yang, S.Q.; Wang, J.J.; Wu, X.F.; Wu, Z.X. Influence of residual plastic film on soil structure, crop growth and development in fields. J. Agro-Environ. Sci. 2007, 26, 153–156. [Google Scholar]
- Gao, Q.-H.; Lu, X.-M. Effects of plastic film residue on morphology and physiological characteristics of tomato seedlings. J. Trop. Subtrop. Bot. 2011, 19, 425–429. [Google Scholar]
- Dong, H.; Liu, T.; Li, Y.; Liu, H.; Wang, D. Effects of plastic film residue on cotton yield and soil physical and chemical properties in Xinjiang. Trans. Chin. Soc. Agric. Eng. 2013, 29, 91–99. [Google Scholar]
- Rillig, M.C. Microplastic in Terrestrial Ecosystems and the Soil? ACS Publications: Washingdon, DC, USA, 2012. [Google Scholar]
- Dris, R.; Imhof, H.; Sanchez, W.; Gasperi, J.; Galgani, F.; Tassin, B.; Laforsch, C. Beyond the ocean: Contamination of freshwater ecosystems with (micro-) plastic particles. Environ. Chem. 2015, 12, 539–550. [Google Scholar] [CrossRef]
- Changrong, Y.; Xurong, M.; Wenqing, H.; Shenghua, Z. Present situation of residue pollution of mulching plastic film and controlling measures. Trans. Chin. Soc. Agric. Eng. 2006, 11, 058. [Google Scholar]
- Lu, L.; Di, L.; Ye, Y. A decision-tree classifier for extracting transparent plastic-mulched landcover from Landsat-5 TM images. IEEE J. Sel. Top. Appl. Earth Obs. Remote Sens. 2014, 7, 4548–4558. [Google Scholar] [CrossRef]
- Moreau, S.; Bosseno, R.; Gu, X.F.; Baret, F. Assessing the biomass dynamics of Andean bofedal and totora high-protein wetland grasses from NOAA/AVHRR. Remote Sens. Environ. 2003, 85, 516–529. [Google Scholar] [CrossRef]
- Nordberg, M.-L.; Evertson, J. Monitoring change in mountainous dry-heath vegetation at a regional ScaleUsing multitemporal landsat TM data. AMBIO A J. Hum. Environ. 2003, 32, 502–509. [Google Scholar] [CrossRef]
- Gao, J. Quantification of grassland properties: How it can benefit from geoinformatic technologies? Int. J. Remote Sens. 2006, 27, 1351–1365. [Google Scholar] [CrossRef]
- Carvajal, F.; Crisanto, E.; Aguilar, F.J.; Agüera, F.; Aguilar, M.A. Greenhouses detection using an artificial neural network with a very high resolution satellite image. ISPRS Tech. Comm. II Symp. Vienna 2006, 37–42. [Google Scholar]
- Carvajal, F.; Agüera, F.; Aguilar, F.J.; Aguilar, M.A. Relationship between atmospheric corrections and training-site strategy with respect to accuracy of greenhouse detection process from very high resolution imagery. Int. J. Remote Sens. 2010, 31, 2977–2994. [Google Scholar] [CrossRef]
- Levin, N.; Lugassi, R.; Ramon, U.; Braun, O.; Ben-Dor, E. Remote sensing as a tool for monitoring plasticulture in agricultural landscapes. Int. J. Remote Sens. 2007, 28, 183–202. [Google Scholar] [CrossRef]
- Agüera, F.; Aguilar, F.J.; Aguilar, M.A. Using texture analysis to improve per-pixel classification of very high resolution images for mapping plastic greenhouses. ISPRS J. Photogramm. Remote Sens. 2008, 63, 635–646. [Google Scholar]
- Agüera, F.; Liu, J. Automatic greenhouse delineation from QuickBird and Ikonos satellite images. Comput. Electron. Agric. 2009, 66, 191–200. [Google Scholar] [CrossRef]
- Koc-San, D. Evaluation of different classification techniques for the detection of glass and plastic greenhouses from WorldView-2 satellite imagery. J. Appl. Remote Sens. 2013, 7, 073553. [Google Scholar] [CrossRef]
- Novelli, A.; Tarantino, E. Combining ad hoc spectral indices based on LANDSAT-8 OLI/TIRS sensor data for the detection of plastic cover vineyard. Remote Sens. Lett. 2015, 6, 933–941. [Google Scholar] [CrossRef]
- Yang, D.; Chen, J.; Zhou, Y.; Chen, X.; Chen, X.; Cao, X. Mapping plastic greenhouse with medium spatial resolution satellite data: Development of a new spectral index. ISPRS J. Photogramm. Remote Sens. 2017, 128, 47–60. [Google Scholar] [CrossRef]
- Lanorte, A.; De Santis, F.; Nolè, G.; Blanco, I.; Loisi, R.V.; Schettini, E.; Vox, G. Agricultural plastic waste spatial estimation by Landsat 8 satellite images. Comput. Electron. Agric. 2017, 141, 35–45. [Google Scholar] [CrossRef]
- Tarantino, E.; Figorito, B. Mapping rural areas with widespread plastic covered vineyards using true color aerial data. Remote Sens. 2012, 4, 1913–1928. [Google Scholar] [CrossRef]
- Aguilar, M.; Nemmaoui, A.; Novelli, A.; Aguilar, F.; García Lorca, A. Object-based greenhouse mapping using very high resolution satellite data and Landsat 8 time series. Remote Sens. 2016, 8, 513. [Google Scholar] [CrossRef]
- Nemmaoui, A.; Aguilar, M.; Aguilar, F.; Novelli, A.; García Lorca, A. Greenhouse crop identification from multi-temporal multi-sensor satellite imagery using object-based approach: A case study from Almería (Spain). Remote Sens. 2018, 10, 1751. [Google Scholar] [CrossRef]
- Yao, Y.; Wang, S. Evaluating the Effects of Image Texture Analysis on Plastic Greenhouse Segments via Recognition of the OSI-USI-ETA-CEI Pattern. Remote Sens. 2019, 11, 231. [Google Scholar] [CrossRef]
- Wang, H. Study on the Polarized Reflectance Characteristics of Agricultural Thin Membrane. Master’s, Thesis, Northeast Normal University, Changchun, China, 2007. [Google Scholar]
- Lu, L.; Hang, D.; Di, L. Threshold model for detecting transparent plastic-mulched landcover using moderate-resolution imaging spectroradiometer time series data: A case study in southern Xinjiang, China. J. Appl. Remote Sens. 2015, 9, 097094. [Google Scholar] [CrossRef]
- Lu, L.; Huang, Y.; Di, L.; Hang, D. Large-scale subpixel mapping of landcover from MODIS imagery using the improved spatial attraction model. J. Appl. Remote Sens. 2018, 12, 046017. [Google Scholar] [CrossRef]
- Lu, L.; Tao, Y.; Di, L. Object-based plastic-mulched landcover extraction using integrated Sentinel-1 and Sentinel-2 data. Remote Sens. 2018, 10, 1820. [Google Scholar] [CrossRef]
- Chen, Z.; Wang, L.; Wu, W.; Jiang, Z.; Li, H. Monitoring plastic-mulched farmland by Landsat-8 OLI imagery using spectral and textural features. Remote Sens. 2016, 8, 353. [Google Scholar]
- Chen, Z.; Li, F. Mapping Plastic-Mulched Farmland with C-Band Full Polarization SAR Remote Sens. Data. Remote Sens. 2017, 9, 1264. [Google Scholar]
- Chen, Z.; Wang, L.; Liu, J. Selecting appropriate spatial scale for mapping plastic-mulched farmland with satellite remote sensing imagery. Remote Sens. 2017, 9, 265. [Google Scholar]
- Liu, C.A.; Chen, Z.; Wang, D.; Li, D. Assessment of the X-and C-Band Polarimetric SAR Data for Plastic-Mulched Farmland Classification. Remote Sens. 2019, 11, 660. [Google Scholar] [CrossRef]
- Gorelick, N.; Hancher, M.; Dixon, M.; Ilyushchenko, S.; Thau, D.; Moore, R. Google Earth Engine: Planetary-scale geospatial analysis for everyone. Remote Sens. Environ. 2017, 202, 18–27. [Google Scholar] [CrossRef]
- Dong, J.; Xiao, X.; Menarguez, M.A.; Zhang, G.; Qin, Y.; Thau, D.; Biradar, C.; Moore, B., III. Mapping paddy rice planting area in northeastern Asia with Landsat 8 images, phenology-based algorithm and Google Earth Engine. Remote Sens. Environ. 2016, 185, 142–154. [Google Scholar] [CrossRef]
- Xiong, J.; Thenkabail, P.S.; Gumma, M.K.; Teluguntla, P.; Poehnelt, J.; Congalton, R.G.; Yadav, K.; Thau, D. Automated cropland mapping of continental Africa using Google Earth Engine cloud computing. ISPRS J. Photogramm. Remote Sens. 2017, 126, 225–244. [Google Scholar] [CrossRef]
- Patel, N.N.; Angiuli, E.; Gamba, P.; Gaughan, A.; Lisini, G.; Stevens, F.R.; Tatem, A.J.; Trianni, G. Multitemporal settlement and population mapping from Landsat using Google Earth Engine. Int. J. Appl. Earth Obs. Geoinf. 2015, 35, 199–208. [Google Scholar] [CrossRef]
- Bureau, Xinjiang Statistical. Xinjiang Statistical Yearbook, Xinjiang Bureau of Statistics. 2016.
- Wenqing, H.; Changrong, Y.; Shuang, L. The use of plastic mulch film in typical cotton planting regions and the associated environmental pollution. J. Agro-Environ. Sci. 2009, 28, 1618–1622. [Google Scholar]
- Changrong, Y.; Xujian, W.; Wenqing, H. The residue of plastic film in cotton fields in Shihezi, Xinjiang. Acta Ecol. Sin. 2008, 28, 3470–3474. [Google Scholar]
- Liang, Z.-H.; Wang, Y. Research summary of damage and control of the remainder of plastic film in farmland in China. China Cotton 2012, 1, 2. [Google Scholar]
- Weibin, C.; Jiaodi, L.; Rong, M. Regional planning of Xinjiang cotton growing areas for monitoring and recognition using remote sensing. Trans. Chin. Soc. Agric. Eng. 2008, 2008. [Google Scholar] [CrossRef]
- Kokaly, R.F.; Clark, R.N.; Swayze, G.A.; Livo, K.E.; Hoefen, T.M.; Pearson, N.C.; Wise, R.A.; Benzel, W.M.; Lowers, H.A.; Driscoll, R.L.; et al. USGS Spectral Library Version 7; US Geological Survey: Reston, VA, USA, 2017.
- Tarpley, J.; Schneider, S.; Money, R.L. Global vegetation indices from the NOAA-7 meteorological satellite. J. Clim. Appl. Meteorol. 1984, 23, 491–494. [Google Scholar] [CrossRef]
- Rosenthal, W.D.; Blanchard, B.J.; Blanchard, A.J. Visible/infrared/microwave agriculture classification, biomass, and plant height algorithms. IEEE Trans. Geosci. Remote Sens. 1985, 84–90. [Google Scholar] [CrossRef]
- Townshend, J.R.; Goff, T.E.; Tucker, C.J. Multitemporal dimensionality of images of normalized difference vegetation index at continental scales. IEEE Trans. Geosci. Remote Sens. 1985, 888–895. [Google Scholar] [CrossRef]
- D’Odorico, P.; Gonsamo, A.; Damm, A.; Schaepman, M.E. Experimental evaluation of Sentinel-2 spectral response functions for NDVI time-series continuity. IEEE Trans. Geosci. Remote Sens. 2013, 51, 1336–1348. [Google Scholar] [CrossRef]
- Mandanici, E.; Bitelli, G. Preliminary comparison of Sentinel-2 and Landsat 8 Imagery for a combined use. Remote Sens. 2016, 8, 1014. [Google Scholar] [CrossRef]
- Roy, D.P.; Kovalskyy, V.; Zhang, H.K.; Vermote, E.F.; Yan, L.; Kumar, S.S.; Egorov, A. Characterization of Landsat-7 to Landsat-8 reflective wavelength and normalized difference vegetation index continuity. Remote Sens. Environ. 2016, 185, 57–70. [Google Scholar] [CrossRef]
- Congalton, R.G. A comparison of sampling schemes used in generating error matrices for assessing the accuracy of maps generated from remotely sensed data. Photogramm. Eng. Remote Sens. (USA) 1988, 54, 593–600. [Google Scholar]
- Congalton, R.G.; Green, K. Assessing the Accuracy of Remotely Sensed Data: Principles and Practices; CRC press: Boca Raton, FL, USA, 2008. [Google Scholar]
- Friedl, M.A.; Brodley, C.E. Decision tree classification of land cover from remotely sensed data. Remote Sens. Environ. 1997, 61, 399–409. [Google Scholar] [CrossRef]
- Xu, M.; Watanachaturaporn, P.; Varshney, P.K.; Arora, M.K. Decision tree regression for soft classification of remote sensing data. Remote Sens. Environ. 2005, 97, 322–336. [Google Scholar] [CrossRef]
- Xu, W.; Yu, M. Spatial and temporal statistical character of gale in Xinjiang. Xinjiang Meteorol 2002, 25, 1–3. [Google Scholar]










| Month | April | May | June | July | August | September | ||||||||||||
|---|---|---|---|---|---|---|---|---|---|---|---|---|---|---|---|---|---|---|
| Ten-day | E | M | L | E | M | L | E | M | L | E | M | L | E | M | L | E | M | L |
| Northern Xinjiang | ||||||||||||||||||
| Southern Xinjiang | ||||||||||||||||||
| Eastern Xinjiang | ||||||||||||||||||
| Sensors | Period | Bands | Use | WaveLength | Resolution | Data Availability |
|---|---|---|---|---|---|---|
| Sentinel-2, MSI | April–May July–August | B2 | Blue | 490 nm | 10 m | 23 June 2015 – Now |
| B4 | Red | 664 nm | 10 m | |||
| B8 | Near Infrared | 842 nm | 10 m | |||
| B12 | Short-wave Infrared 2 | 2190 nm | 20 m | |||
| Landsat-8, OLI | April–May July–August | B2 | Blue | 430–450 nm | 30 m | 11 April 2013 – Now |
| B4 | Red | 640–670 nm | 30 m | |||
| B5 | Near Infrared | 850–880 nm | 30 m | |||
| B7 | Short-wave Infrared 2 | 2110–2290 nm | 30 m | |||
| Landsat-7, ETM+ | April–May July–August | B1 | Blue | 450–520 nm | 30 m | 1 January 1999 – Now |
| B3 | Red | 630–690 nm | 30 m | |||
| B4 | Near Infrared | 770–900 nm | 30 m | |||
| B7 | Short-wave Infrared 2 | 2090–2350 nm | 30 m | |||
| Landsat-5, TM | April–May July–August | B1 | Blue | 450–520 nm | 30 m | 1 January 1984 – 5 May 2012 |
| B3 | Red | 630–690 nm | 30 m | |||
| B4 | Near Infrared | 760–900 nm | 30 m | |||
| B7 | Short-wave Infrared 2 | 2080–2350 nm | 30 m | |||
| MOD09A1.006 | April–May July–August | sur_refl_b03 | 459–479 nm | 500 m | 5 March 2000 – Now | |
| sur_refl_b01 | 620–670nm | 500 m | ||||
| sur_refl_b02 | 841–876 nm | 500 m | ||||
| sur_refl_b07 | 2105–2155 nm | 500 m |
| Years | Regions | Period | Sentinel-2 MSI | Landsat-8 OLI | Landsat-7 ETM+ | Landsat-5 TM | MOD09A1 V6 | The Number of Images |
|---|---|---|---|---|---|---|---|---|
| 2016 | Zone 1 | April | 284 | 106 | 95 | 3 | 488 | |
| July | 354 | 96 | 99 | 4 | 553 | |||
| Zone 2 | May | 251 | 134 | 127 | 3 | 515 | ||
| August | 606 | 112 | 90 | 4 | 812 | |||
| 2015 | Zone 1 | April | 110 | 99 | 4 | 213 | ||
| July | 104 | 92 | 4 | 200 | ||||
| Zone 2 | May | 129 | 121 | 3 | 254 | |||
| August | 127 | 121 | 4 | 252 | ||||
| 2010 | Zone 1 | April | 83 | 92 | 4 | 179 | ||
| July | 75 | 81 | 4 | 160 | ||||
| Zone 2 | May | 80 | 117 | 3 | 200 | |||
| August | 79 | 94 | 4 | 177 | ||||
| 2005 | Zone 1 | April | 84 | 58 | 4 | 146 | ||
| July | 71 | 48 | 4 | 123 | ||||
| Zone 2 | May | 91 | 47 | 3 | 141 | |||
| August | 94 | 25 | 4 | 123 | ||||
| 2000 | Zone 1 | April | 37 | 21 | 3 | 61 | ||
| July | 34 | 45 | 4 | 83 | ||||
| Zone 2 | May | 59 | 44 | 3 | 106 | |||
| August | 72 | 37 | 4 | 113 |
| Name | Time | Institution |
|---|---|---|
| Shuttle Radar Topography Mission (SRTM) 30 m | 2000 | NASA/USGS |
| National Land Use Dataset (NLUD) 30 m | 2000–2016 | Chinese Academy of Sciences |
| China Agricultural Yearbooks | 2000–2015 | Ministry of Agriculture of the People’s Republic of China |
| Annual by Province in Xinjiang | 2000–2015 | National Bureau of Statistics of China |
| Xinjiang Statistical Yearbook | 2016–2017 | Statistic Bureau of Xinjiang Uygur Autonomous Region |
| Initial Classes | Remarks | Values | Final Classes |
|---|---|---|---|
| Vegetation Cover | Winter Wheat, Vegetation | 0 | Non-PML |
| Bare Soil | Fallow Land, Gobi, Bare Land | ||
| Saline-alkali Soil | Saline-alkali Soil | ||
| Impervious Surface | Roads, Buildings, Factories | ||
| Water Body | Lakes, Rivers and Irrigation Canals | ||
| Snow | Snow | ||
| Plastic-Mulched Farmland | Bare Soil, Plastic Film, Dew | 1 | PMF |
| Class | PA% | UA% | PA (3 × 3 pixels) | UA (3 × 3 pixels) | |
| Zone 1 | PMF | 95.6% | 87.1% | 263/275 | 263/302 |
| PMF1 | 97.6% | 90.7 | 244/250 | 244/269 | |
| PMF2 | 76% | 57% | 19/25 | 19/33 | |
| Non_PML | 88.6% | 96.2% | 302/341 | 302/314 | |
| Overall accuracy | 91.7% | ||||
| F-score | 0.912 | ||||
| Zone 2 | Class | PA% | UA% | PA (3 × 3 pixels) | UA (3 × 3 pixels) |
| PMF | 97.7% | 86.3% | 296/303 | 296/343 | |
| PMF1 | 98.9% | 90% | 281/284 | 281/312 | |
| PMF2 | 78.9% | 48.4% | 15/19 | 15/31 | |
| Non_PML | 89% | 98.2% | 380/427 | 380/387 | |
| Overall accuracy | 92.6% | ||||
| F-score | 0.916 | ||||
| Zone 1 and 2 | Class | PA% | UA% | PA (3 × 3 pixels) | UA (3 × 3 pixels) |
| PMF | 96.7% | 86.7% | 559/578 | 559/645 | |
| PMF1 | 98.3% | 90.4% | 525/534 | 525/581 | |
| PMF2 | 77.3% | 53.1% | 34/44 | 34/64 | |
| Non_PML | 88.8% | 97.3% | 682/768 | 682/701 | |
| Overall accuracy | 92.2% | ||||
| F-score | 0.914 | ||||
| Regions | 2000 | 2005 | 2010 | 2015 | 2016 | Mean |
|---|---|---|---|---|---|---|
| Urumqi | 0.208 | 0.234 | 0.275 | 0.107 | 0.067 | 0.178 |
| Kelamayi | 0.825 | 0.627 | 0.612 | 0.898 | 0.911 | 0.775 |
| Changji Hui Autonomous Prefecture | 0.261 | 0.486 | 0.484 | 0.418 | 0.434 | 0.417 |
| Ili Kazak Autonomous Prefecture | 0.058 | 0.086 | 0.156 | 0.082 | 0.077 | 0.092 |
| Tarbagatay Prefecture | 0.459 | 0.506 | 0.486 | 0.467 | 0.549 | 0.493 |
| Altay Prefecture | 0.143 | 0.160 | 0.206 | 0.084 | 0.045 | 0.128 |
| Bortala Mongol Autonomous Prefecture | 0.623 | 0.527 | 0.772 | 0.533 | 0.411 | 0.573 |
| Bayingol Mongolian Autonomous Prefecture | 0.355 | 0.499 | 0.587 | 0.183 | 0.365 | 0.398 |
| Aksu Prefecture | 0.355 | 0.525 | 0.784 | 0.414 | 0.491 | 0.514 |
| Kizilsu Kirghiz Autonomous Prefecture | 0.162 | 0.093 | 0.125 | 0.089 | 0.075 | 0.109 |
| Kashgar Prefecture | 0.255 | 0.255 | 0.351 | 0.280 | 0.258 | 0.280 |
| Hotan Prefecture | 0.051 | 0.054 | 0.109 | 0.005 | 0.010 | 0.046 |
| Turpan | 0.042 | 0.146 | 0.299 | 0.023 | 0.019 | 0.106 |
| Hami | 0.180 | 0.329 | 0.586 | 0.345 | 0.334 | 0.355 |
| Production and Construction Corps | 0.530 | 0.575 | 0.599 | 0.459 | 0.478 | 0.528 |
| All Regions | 0.287 | 0.375 | 0.463 | 0.314 | 0.347 | 0.357 |
| Sensor | Region | Date | Entity ID | Cloud Cover | Methods |
|---|---|---|---|---|---|
| Landsat 5 TM, T1 | Northern Xinjiang | 10 May 2011 | LT51440292011130KHC00 | 2 | Lu et al. |
| 29 July 2011 | LT51440292011210IKR02 | 0 | |||
| Southern Xinjiang | 13 April 2011 | LT51470322011103IKR00 | 0 | ||
| 3 August 2011 | LT51470322011215KHC01 | 0 | |||
| Landsat 5 TM, TOA | Northern Xinjiang | 10 May 2011 | LT51440292011130KHC00 | 2 | This paper |
| 29 July 2011 | LT51440292011210IKR02 | 0 | |||
| Southern Xinjiang | 13 April 2011 | LT51470322011103IKR00 | 0 | ||
| 3 August 2011 | LT51470322011215KHC01 | 0 |
| Northern Xinjiang of Lu et al | Reference Data | ||||
| Non-PML | PMF | Total | User Accuracy | ||
| Map data | Non-PML | 29 | 11 | 40 32 | 72.5% 96.9% |
| PMF | 1 | 31 | |||
| Total Producer Accuracy Overall Accuracy | 30 96.7% | 42 73.8% | 72 | ||
| 83.3% | F-score | 83.8% | |||
| Southern Xinjiang of Lu et al | Reference Data | ||||
| Non-PML | PMF | Total | User Accuracy | ||
| Map data | Non-PML | 45 | 35 | 80 0 | 56.3% 0% |
| PMF | 0 | 0 | |||
| Total Producer Accuracy Overall Accuracy | 45 100% | 35 0 | 80 | ||
| 56.3% | F-score | 0 | |||
| Northern Xinjiang of this paper | Reference Data | ||||
| Non-PML | PMF | Total | User Accuracy | ||
| Map data | Non-PML | 40 | 3 | 43 29 | 93% 100% |
| PMF | 0 | 29 | |||
| Total Producer Accuracy Overall Accuracy | 40 100% | 32 90.6% | 72 | ||
| 95.8% | F-score | 95.1% | |||
| Southern Xinjiang of this paper | Reference Data | ||||
| Non-PML | PMF | Total | User Accuracy | ||
| Map data | Non-PML | 41 | 5 | 46 34 | 89.1% 88.2% |
| PMF | 4 | 30 | |||
| Total Producer Accuracy Overall Accuracy | 45 91.1% | 35 85.7% | 80 | ||
| 88.8% | F-score | 87% | |||
© 2019 by the authors. Licensee MDPI, Basel, Switzerland. This article is an open access article distributed under the terms and conditions of the Creative Commons Attribution (CC BY) license (http://creativecommons.org/licenses/by/4.0/).
Share and Cite
Xiong, Y.; Zhang, Q.; Chen, X.; Bao, A.; Zhang, J.; Wang, Y. Large Scale Agricultural Plastic Mulch Detecting and Monitoring with Multi-Source Remote Sensing Data: A Case Study in Xinjiang, China. Remote Sens. 2019, 11, 2088. https://doi.org/10.3390/rs11182088
Xiong Y, Zhang Q, Chen X, Bao A, Zhang J, Wang Y. Large Scale Agricultural Plastic Mulch Detecting and Monitoring with Multi-Source Remote Sensing Data: A Case Study in Xinjiang, China. Remote Sensing. 2019; 11(18):2088. https://doi.org/10.3390/rs11182088
Chicago/Turabian StyleXiong, Yuankang, Qingling Zhang, Xi Chen, Anming Bao, Jieyun Zhang, and Yujuan Wang. 2019. "Large Scale Agricultural Plastic Mulch Detecting and Monitoring with Multi-Source Remote Sensing Data: A Case Study in Xinjiang, China" Remote Sensing 11, no. 18: 2088. https://doi.org/10.3390/rs11182088
APA StyleXiong, Y., Zhang, Q., Chen, X., Bao, A., Zhang, J., & Wang, Y. (2019). Large Scale Agricultural Plastic Mulch Detecting and Monitoring with Multi-Source Remote Sensing Data: A Case Study in Xinjiang, China. Remote Sensing, 11(18), 2088. https://doi.org/10.3390/rs11182088

