Annual Cropland Mapping Using Reference Landsat Time Series—A Case Study in Central Asia
Abstract
1. Introduction
2. Study Area
3. Data Sets
3.1. Satellite Data
3.2. Existing Global Land Cover Maps
3.3. Digital Elevation Model (DEM) Data
4. Methods
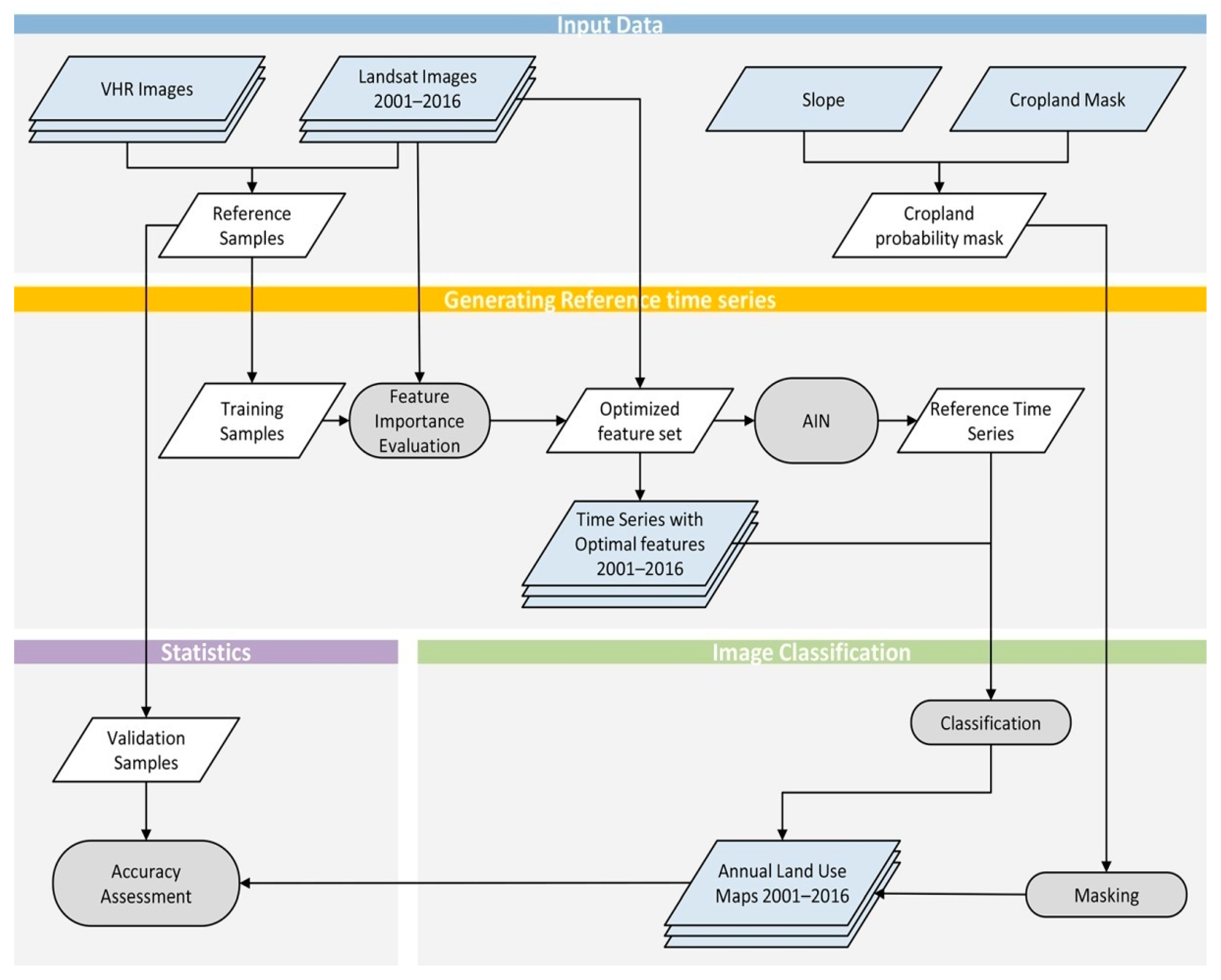
4.1. Methodological Overview
4.2. Compositing and Feature Extraction from Landsat Images
4.3. Collection of Reference Data
4.3.1. Collection of Training Data
4.3.2. Collection of Training Data
4.4. Feature Importance Estimation Using Random Forest
4.5. Generating Reference Landsat Time Series
4.6. Annual Cropland Identification
4.7. Generating Possible Cropland Layer
4.8. Accuracy Assessment
- No significance between classifiers 1 and 2 (N): −1.96 < Z < 1.96.
- Positive significance (classifier 1 has higher accuracy than classifier 2) (S+): Z > 1.96.
- Negative significance (classifier 1 has lower accuracy than classifier 2) (S−): Z < −1.96.
5. Results
5.1. Feature Selection
5.2. Accuracy Assessment of the Annual Crop Maps
5.3. Comparison with Existing 30-m Land-Cover Products
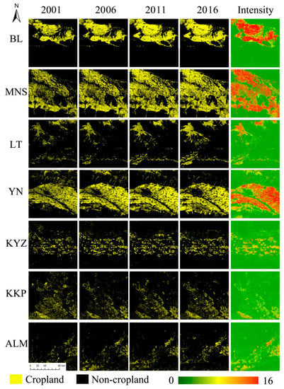
5.4. Land Use Intensity Change between 2001 and 2016
6. Discussion
7. Conclusions
- (1)
- The reference time series method showed good potential to identify “irregular” Landsat time series and generate annual cropland distribution. Classification accuracies of the Cropland are higher than 85% in most cases. However, mixed pixels caused by small field size, the loss of image at important temporal phases and signature confusion between “Cropland” and other land cover types led to misclassification.
- (2)
- The NDVI, NBR, NIR and SWIR2 bands were selected as optimal features for cropland mapping in 2016, and NDVI was selected as the most important feature.
- (3)
- The annual cropland maps created in this study are a useful basis for monitoring cropland distribution dynamics. Both wall-to-wall comparison and acreage statistics showed that the cropland expanded significantly in BL, MNS, and YN during the past 16 years, and the cropland in these four study regions had high cropland intensity. The cropland acreage in KYZ, KKP, and ALM have lower cropland intensity as the fields in these study regions were in rotation, and no clear expansion or shrinkage trends were observed.
Supplementary Materials
Author Contributions
Funding
Acknowledgments
Conflicts of Interest
References
- Lambin, E.F.; Meyfroidt, P. Global land use change, economic globalization, and the looming land scarcity. Proc. Natl. Acad. Sci. USA 2011, 108, 3465–3472. [Google Scholar] [CrossRef] [PubMed]
- Justice, C.O.; Becker-Reshef, I. Report from the Workshop on Developing a Strategy for Global Agricultural Monitoring in the Framework of Group on Earth Observations; FAO: Rome, Italy, 2007. [Google Scholar]
- Smaliychuk, A.; Müller, D.; Prishchepov, A.V.; Levers, C.; Kruhlov, I.; Kuemmerle, T. Recultivation of abandoned agricultural lands in Ukraine: Patterns and drivers. Glob. Environ. Chang. 2016, 38, 70–81. [Google Scholar] [CrossRef]
- JICA. The Study on Regional Development in Karakalpakstan in the Republic of Uzbekistan (Progress Report); JICA: Tokyo, Japan.
- Ramankutty, N.; Foley, J.A. Estimating historical changes in global land cover: Croplands from 1700 to 1992. Glob. Biogeochem. Cycles 1999, 13, 997–1027. [Google Scholar] [CrossRef]
- Löw, F.; Prishchepov, A.V.; Waldner, F.; Dubovyk, O.; Akramkhanov, A.; Biradar, C.; Lamers, J.P.A. Mapping cropland abandonment in the aral sea basin with modis time series. Remote Sens. 2018, 10, 159. [Google Scholar] [CrossRef]
- Prishchepov, A.V.; Müller, D.; Dubinin, M.; Baumann, M.; Radeloff, V.C. Determinants of agricultural land abandonment in post-soviet European Russia. Land Use Policy 2013, 30, 873–884. [Google Scholar] [CrossRef]
- Bahadur, K.C.K. Spatio-temporal patterns of agricultural expansion and its effect on watershed degradation: A case from the mountains of Nepal. Environ. Earth Sci. 2012, 65, 2063–2077. [Google Scholar] [CrossRef]
- Spera, S.A.; Galford, G.L.; Coe, M.T.; Macedo, M.N.; Mustard, J.F. Land-use change affects water recycling in brazil’s last agricultural frontier. Glob. Chang. Biol. 2016, 22, 3405–3413. [Google Scholar] [CrossRef] [PubMed]
- Bernauer, T.; Siegfried, T. Climate change and international water conflict in central Asia. J. Peace Res. 2012, 49, 227–239. [Google Scholar] [CrossRef]
- Friedl, M.A.; McIver, D.K.; Hodges, J.C.F.; Zhang, X.Y.; Muchoney, D.; Strahler, A.H.; Woodcock, C.E.; Gopal, S.; Schneider, A.; Cooper, A.; et al. Global land cover mapping from modis: Algorithms and early results. Remote Sens. Environ. 2002, 83, 287–302. [Google Scholar] [CrossRef]
- ESA Globcover. Available online: http://due.esrin.esa.int/page_globcover.php (accessed on 12 December 2018).
- Waldner, F.; Hansen, M.C.; Potapov, P.V.; Löw, F.; Newby, T.; Ferreira, S.; Defourny, P. National-scale cropland mapping based on spectral-temporal features and outdated land cover information. PLoS ONE 2017, 12, e0181911. [Google Scholar] [CrossRef] [PubMed]
- Gong, P.; Wang, J.; Yu, L.; Zhao, Y.C.; Zhao, Y.Y.; Liang, L.; Niu, Z.G.; Huang, X.M.; Fu, H.H.; Liu, S.; et al. Finer resolution observation and monitoring of global land cover: First mapping results with landsat tm and etm+ data. Int. J. Remote Sens. 2013, 34, 2607–2654. [Google Scholar] [CrossRef]
- NGCC. Global Land Cover Mapping at 30 m Resolution. Available online: http://ngcc.sbsm.gov.cn/article/en/ps/mp/201302/20130200001694.shtml (accessed on 12 December 2018).
- Xiong, J.; Thenkabail, P.; Tilton, J.; Gumma, M.; Teluguntla, P.; Oliphant, A.; Congalton, R.; Yadav, K.; Gorelick, N. Nominal 30-m cropland extent map of continental Africa by integrating pixel-based and object-based algorithms using sentinel-2 and landsat-8 data on google earth engine. Remote Sens. 2017, 9, 1065. [Google Scholar] [CrossRef]
- Ju, J.C.; Roy, D.P. The availability of cloud-free landsat etm plus data over the conterminous united states and globally. Remote Sens. Environ. 2008, 112, 1196–1211. [Google Scholar] [CrossRef]
- Löw, F.; Biradar, C.; Dubovyk, O.; Fliemann, E.; Akramkhanov, A.; Vallejo, A.N.; Waldner, F. Regional-scale monitoring of cropland intensity and productivity with multi-source satellite image time series. GIScience Remote Sens. 2017, 55. [Google Scholar] [CrossRef]
- Wu, M.; Wu, C.; Huang, W.; Niu, Z.; Wang, C.; Li, W.; Hao, P. An improved high spatial and temporal data fusion approach for combining landsat and modis data to generate daily synthetic landsat imagery. Inf. Fusion 2016, 31, 14–25. [Google Scholar] [CrossRef]
- Knauer, K.; Gessner, U.; Fensholt, R.; Forkuor, G.; Kuenzer, C. Monitoring agricultural expansion in Burkina Faso over 14 years with 30 m resolution time series: The role of population growth and implications for the environment. Remote Sens. 2017, 9, 132. [Google Scholar] [CrossRef]
- Liu, J.; Kuang, W.; Zhang, Z.; Xu, X.; Qin, Y.; Ning, J.; Zhou, W.; Zhang, S.; Li, R.; Yan, C.; et al. Spatiotemporal characteristics, patterns, and causes of land-use changes in china since the late 1980s. J. Geogr. Sci. 2014, 24, 195–210. [Google Scholar] [CrossRef]
- Zhong, L.H.; Gong, P.; Biging, G.S. Efficient corn and soybean mapping with temporal extendability: A multi-year experiment using landsat imagery. Remote Sens. Environ. 2014, 140, 1–13. [Google Scholar] [CrossRef]
- Yan, L.; Roy, D.P. Automated crop field extraction from multi-temporal web enabled landsat data. Remote Sens. Environ. 2014, 144, 42–64. [Google Scholar] [CrossRef]
- Hao, P.; Wang, L.; Zhan, Y.; Wang, C.; Niu, Z.; Wu, M. Crop classification using crop knowledge of the previous year: Case study in southwest Kansas, USA. Eur. J. Remote Sens. 2016, 49, 1061–1077. [Google Scholar] [CrossRef]
- Hao, P.; Wang, L.; Zhan, Y.; Niu, Z. Using moderate-resolution temporal Ndvi profiles for high-resolution crop mapping in years of absent ground reference data: A case study of bole and Manas counties in Xinjiang, China. ISPRS Int. Geo-Inf. 2016, 5, 67. [Google Scholar] [CrossRef]
- Zhong, L.; Hu, L.; Yu, L.; Gong, P.; Biging, G.S. Automated mapping of soybean and corn using phenology. ISPRS J. Photogramm. Remote Sens. 2016, 119, 151–164. [Google Scholar] [CrossRef]
- Waldner, F.ß.; Canto, G.S.; Defourny, P. Automated annual cropland mapping using knowledge-based temporal features. ISPRS J. Photogramm. Remote Sens. 2015, 110, 1–13. [Google Scholar] [CrossRef]
- Saiko, T.A.; Zonn, I.S. Irrigation expansion and dynamics of desertification in the circum-aral region of central Asia. Appl. Geogr. 2000, 20, 349–367. [Google Scholar] [CrossRef]
- Meyfroidt, P.; Schierhorn, F.; Prishchepov, A.V.; Müller, D.; Kuemmerle, T. Drivers, constraints and trade-offs associated with recultivating abandoned cropland in Russia, Ukraine and Kazakhstan. Glob. Environ. Chang. 2016, 37, 1–15. [Google Scholar] [CrossRef]
- Xu, Y.; Yang, J.; Li, W.; Fang, G.; Zhang, S.; Deng, H.; Dong, J. Spatial-temporal change in different vegetation growth of Xinjiang from 1982 to 2013. Acta Pratacult. Sin. 2016, 25, 47–63. [Google Scholar] [CrossRef]
- Yuan, Y.; Liu, H.; Li, B.; Gao, X.; Xu, L.; Dong, G. Study on the change of ecosystem in Xinjiang from 2000 to 2010. J. Geo-Inf. Sci. 2015, 17, 300–308. [Google Scholar]
- Lu, Q.; Liu, L.; Wang, Y.; Li, Y. Landscape pattern change and its driving forces in agricultural oasis of Sangong river basin in Xinjiang, northwest china in recent 30 years. Chin. J. Ecol. 2013, 32, 748–754. [Google Scholar]
- Wang, S.; Wang, S. Land use/land cover change and their effects on landscape patterns in the Yanqi basin, Xinjiang (China). Environ. Monit. Assess. 2013, 185, 9729–9742. [Google Scholar] [CrossRef] [PubMed]
- Zhao, Z.; Qiao, M.; Wu, S.; Tian, C. Cultivated land resources security of oases and its conservation strategies in Xinjiang. Arid. Land Geogr. 2010, 33, 1019–1025. [Google Scholar]
- Fan, Z.; Yu, P.; Qiao, M.; Xu, H.; Zhang, P.; Zhang, Q.; Fu, J. Comprehensive improvement of cultivated land for ecological protection to agriculture in arid areas: A case of Manasi river basin of Xinjiang. Arid. Land Geogr. 2012, 35, 772–777. [Google Scholar]
- Siegfried, T.; Bernauer, T.; Guiennet, R.; Sellars, S.; Robertson, A.W.; Mankin, J.; Bauergottwein, P.; Yakovlev, A. Will climate change exacerbate water stress in central Asia? Clim. Chang. 2012, 112, 881–899. [Google Scholar] [CrossRef]
- Yu, L.; Wang, J.; Clinton, N.; Xin, Q.; Zhong, L.; Chen, Y.; Gong, P. From-gc: 30 m global cropland extent derived through multisource data integration. Int. J. Digit. Earth 2013, 6, 521–533. [Google Scholar] [CrossRef]
- Chen, J.; Chen, J.; Liao, A.; Cao, X.; Chen, L.; Chen, X.; He, C.; Han, G.; Peng, S.; Lu, M. Global land cover mapping at 30 m resolution: A pok-based operational approach. ISPRS J. Photogramm. Remote Sens. 2015, 103, 7–27. [Google Scholar] [CrossRef]
- JAXA. Alos Global Digital Surface Model “Alos World 3d-30m” (aw3d30). Available online: http://www.eorc.jaxa.jp/ALOS/en/aw3d30/index.htm (accessed on 31 October 2018).
- Hu, Z.; Peng, J.; Hou, Y.; Shan, J. Evaluation of recently released open global digital elevation models of Hubei, china. Remote Sens. 2017, 9, 262. [Google Scholar] [CrossRef]
- Gorelick, N.; Hancher, M.; Dixon, M.; Ilyushchenko, S.; Thau, D.; Moore, R. Google earth engine: Planetary-scale geospatial analysis for everyone. Remote Sens. Environ. 2017, 202, 18–27. [Google Scholar] [CrossRef]
- Rouse, J.W.; Haas, R.H.; Schell, J.A.; Deering, D.W.; Harlan, J.C. Monitoring the Vernal Advancements and Retrogradation of Natural Vegetation; NASA/GSFC: Washiongton, DC, USA, 1974; pp. 1–137.
- Lopez Garcia, M.J.; Caselles, V. Mapping burns and natural reforestation using thematic mapper data. Geocarto Int. 1991, 6, 31–37. [Google Scholar] [CrossRef]
- Gao, B.C. Ndwi—A normalized difference water index for remote sensing of vegetation liquid water from space. Remote Sens. Environ. 1996, 58, 257–266. [Google Scholar] [CrossRef]
- Gitelson, A.A.; Kaufman, Y.J.; Stark, R.; Rundquist, D. Novel algorithms for remote estimation of vegetation fraction. Remote Sens. Environ. 2002, 80, 76–87. [Google Scholar] [CrossRef]
- Salomonson, V.V.; Appel, I. Estimating fractional snow cover from modis using the normalized difference snow index. Remote Sens. Environ. 2004, 89, 351–360. [Google Scholar] [CrossRef]
- Hawthorne, B. Hawth’s Analysis Tools for Arcgis. Available online: http://www.spatialecology.com/htools/overview.php (accessed on 30 January 2018).
- Breiman, L. Random forests. Mach. Learn. 2001, 45, 5–32. [Google Scholar] [CrossRef]
- Liaw, A.; Wiener, M. Randomforest: Breiman and Cutler’s Random Forests for Classification and Regression. Available online: http://cran.r-project.org/web/packages/randomForest/index.html (accessed on 15 December 2018).
- Loosvelt, L.; Peters, J.; Skriver, H.; Lievens, H.; Van Coillie, F.M.B.; De Baets, B.; Verhoest, N.E.C. Random forests as a tool for estimating uncertainty at pixel-level in sar image classification. Int. J. Appl. Earth Obs. Geoinf. 2012, 19, 173–184. [Google Scholar] [CrossRef]
- Gong, B.L.; Im, J.; Mountrakis, G. An artificial immune network approach to multi-sensor land use/land cover classification. Remote Sens. Environ. 2011, 115, 600–614. [Google Scholar] [CrossRef]
- Chang, P.C.; Lin, C.H.; Chen, M.H. A hybrid course recommendation system by integrating collaborative filtering and artificial immune systems. Algorithms 2016, 9, 47. [Google Scholar] [CrossRef]
- Zhong, Y.; Zhang, L. An adaptive artificial immune network for supervised classification of multi-/hyperspectral remote sensing imagery. IEEE Trans. Geosci. Remote Sens. 2012, 50, 894–909. [Google Scholar] [CrossRef]
- Lhermitte, S.; Verbesselt, J.; Verstraeten, W.W.; Coppin, P. A comparison of time series similarity measures for classification and change detection of ecosystem dynamics. Remote Sens. Environ. 2011, 115, 3129–3152. [Google Scholar] [CrossRef]
- NPC-PRC. People Republic of Soil and Water Conservation Low. Available online: http://www.npc.gov.cn/npc/xinwen/2010-12/25/content_1612679.htm (accessed on 17 March 2018).
- Ningxia, N.-P.O. Interpretion of “People Republic of Soil and Water Conservation Law” in Ningxia. Available online: http://www.nxrd.gov.cn/rdzt/zzqrdcwhhy/sbc/sqcmtbd/201508/t20150807_3453670.html (accessed on 17 March 2018).
- NARC. Technical Specification for Land Use Investigation; NARC: Beijing, China, 1984. [Google Scholar]
- Congalton, R.G. A review of assessing the accuracy of classifications of remotely sensed data. Remote Sens. Environ. 1991, 37, 35–46. [Google Scholar] [CrossRef]
- Foody, G.M. Thematic map comparison: Evaluating the statistical significance of differences in classification accuracy. Photogramm. Eng. Remote Sens. 2004, 70, 627–633. [Google Scholar] [CrossRef]
- Zhu, Z.; Woodcock, C.E. Continuous change detection and classification of land cover using all available landsat data. Remote Sens. Environ. 2014, 144, 152–171. [Google Scholar] [CrossRef]
- Wardlow, B.D.; Egbert, S.L. Large-area crop mapping using time-series modis 250 m ndvi data: An assessment for the U.S. Central great plains. Remote Sens. Environ. 2008, 112, 1096–1116. [Google Scholar] [CrossRef]
- Hao, P.; Wang, L.; Niu, Z. Potential of multitemporal gaofen-1 panchromatic/multispectral images for crop classification: Case study in xinjiang uygur autonomous region, China. J. Appl. Remote Sens. 2015, 9, 096035. [Google Scholar] [CrossRef]
- Low, F.; Duveiller, G. Defining the spatial resolution requirements for crop identification using optical remote sensing. Remote Sens. 2014, 6, 9034–9063. [Google Scholar] [CrossRef]












| Name of Study Site (Abbreviations) | Bole (BL) | Manas (MNS) | Luntai (LT) | Yining (YN) | Almaty (ALM) | Karakalpakstan (KKP) | Kyzl-Orda (KYZ) |
|---|---|---|---|---|---|---|---|
| Country | China | China | China | China | Kazakhstan | Kazakhstan | Uzbekistan |
| Centre coordinates | 82.54E, 44.52N | 86.50E, 44.54N | 84.51E, 41.53N | 81.13E, 43.89N | 74.72E, 43.48N | 64.39E, 44.99N | 59.18E, 42.98N |
| Elevation (meters above sea level) | 1057.84 | 480.29 | 943.88 | 772.43 | 949.67 | 105.47 | 64.89 |
| Major crops | Cotton | Cotton | Cotton, Maize Wheat | Cotton, Wheat | Wheat, Barley, Cotton | Wheat, Cotton, Alfalfa | Rice, Alfalfa Wheat |
| Length of growing season | April–October | April–October | March–September | April–October | April–October | April–October | April–October |
| Band/Vegetation Index | Band Number of the Sensor | Refs | |
|---|---|---|---|
| Median value | 2 (Landsat-8 OLI), 1 (Landsat-7 ETM+ and 5 TM) | ||
| 3 (Landsat-8 OLI), 2 (Landsat-7 ETM+ and 5 TM) | |||
| 4 (Landsat-8 OLI), 3 (Landsat-7 ETM+ and 5 TM) | |||
| 5 (Landsat-8 OLI), 4 (Landsat-7 ETM+ and 5 TM) | |||
| 6 (Landsat-8 OLI), 5 (Landsat-7 ETM+ and 5 TM) | |||
| 7 (Landsat-8 OLI), 7 (Landsat-7 ETM+ and 5 TM) | |||
| Median value | Normalized Difference Vegetation Index (NDVI) | [42] | |
| Normalized Burn Ratio (NBR) | [43] | ||
| Normalized Difference Moisture Index (NDMI) | [44] | ||
| Green Vegetation Index (VIGreen) | [45] | ||
| Normalized Difference Moisture Index (NDSI) | [46] |
| Class | BL | MNS | LT | YN | ALM | KKP | KYZ |
|---|---|---|---|---|---|---|---|
| Cropland | 3716 | 2968 | 3422 | 1465 | 2153 | 621 | 381 |
| Bareland | 1957 | 843 | 6006 | 273 | 427 | 537 | 1465 |
| Artificial surface | 920 | 511 | 427 | 321 | 273 | 321 | 356 |
| Shrub/Grass | 1660 | 542 | 3012 | 356 | 221 | 1144 | 346 |
| Water | 1628 | 509 | 643 | 221 | 319 | 315 | 205 |
| Year | BL | MNS | LT | YN | ALM | KKP | KYZ | |||||||
|---|---|---|---|---|---|---|---|---|---|---|---|---|---|---|
| C | N | C | N | C | N | C | N | C | N | C | N | C | N | |
| 2001 | 161 | 821 | 356 | 644 | 86 | 914 | 391 | 609 | 115 | 819 | 121 | 879 | 92 | 840 |
| 2002 | 164 | 818 | 350 | 650 | 87 | 913 | 396 | 604 | 169 | 819 | 116 | 884 | 136 | 824 |
| 2003 | 176 | 806 | 369 | 631 | 93 | 907 | 400 | 600 | 147 | 816 | 110 | 890 | 139 | 836 |
| 2004 | 179 | 803 | 381 | 619 | 93 | 907 | 415 | 585 | 169 | 821 | 99 | 901 | 130 | 844 |
| 2005 | 183 | 799 | 389 | 611 | 95 | 905 | 416 | 584 | 168 | 821 | 102 | 898 | 71 | 837 |
| 2006 | 190 | 792 | 396 | 604 | 92 | 902 | 426 | 574 | 167 | 818 | 101 | 899 | 114 | 808 |
| 2007 | 200 | 782 | 400 | 600 | 105 | 895 | 435 | 565 | 152 | 822 | 106 | 894 | 100 | 771 |
| 2008 | 199 | 783 | 411 | 589 | 111 | 889 | 439 | 561 | 147 | 830 | 104 | 896 | 69 | 882 |
| 2009 | 206 | 776 | 419 | 581 | 120 | 880 | 443 | 557 | 150 | 827 | 122 | 878 | 99 | 744 |
| 2010 | 212 | 770 | 430 | 570 | 126 | 874 | 446 | 554 | 207 | 789 | 116 | 884 | 111 | 766 |
| 2011 | 226 | 749 | 450 | 549 | 138 | 862 | 439 | 547 | 157 | 759 | 120 | 880 | 112 | 774 |
| 2012 | 237 | 745 | 456 | 544 | 149 | 851 | 457 | 543 | 205 | 790 | 112 | 888 | 61 | 778 |
| 2013 | 249 | 733 | 471 | 429 | 156 | 844 | 459 | 541 | 188 | 791 | 118 | 881 | 66 | 791 |
| 2014 | 255 | 726 | 484 | 516 | 165 | 835 | 458 | 542 | 196 | 794 | 135 | 865 | 56 | 798 |
| 2015 | 256 | 726 | 487 | 513 | 181 | 819 | 462 | 538 | 208 | 792 | 140 | 860 | 52 | 760 |
| 2016 | 256 | 726 | 492 | 508 | 184 | 816 | 469 | 531 | 202 | 798 | 149 | 851 | 108 | 758 |
| Study Site | RBM | FROM–GLC | GlobaLand30 | Study Site | RBM | FROM–GLC | Globaland30 | ||
|---|---|---|---|---|---|---|---|---|---|
| OA(%) | BL | 96.33 | 95.73 | 96.29 | MNS | 92.6 | 81.3 | 88.9 | |
| Kappa | 0.8928 | 0.8798 | 0.8911 | 0.8468 | 0.6202 | 0.8068 | |||
| C | PA(%) | 92.92 | 92.87 | 92.75 | 85.35 | 80 | 85.81 | ||
| UA(%) | 90.37 | 90.45 | 91.67 | 97.09 | 77.3 | 88.79 | |||
| N | PA(%) | 97.27 | 97.11 | 99.04 | 98.07 | 82.28 | 97.54 | ||
| UA(%) | 98.04 | 98.19 | 98.76 | 89.87 | 84.5 | 93.93 | |||
| OA(%) | LT | 97.9 | 91.7 | 95.1 | YN | 95.3 | 72.49 | 92.3 | |
| Kappa | 0.9043 | 0.8272 | 0.7639 | 0.9049 | 0.4363 | 0.8452 | |||
| C | PA(%) | 91.27 | 90.26 | 73.81 | 94.84 | 47.49 | 94.84 | ||
| UA(%) | 92 | 85.93 | 86.32 | 94.63 | 90 | 88.68 | |||
| N | PA(%) | 98.86 | 97.83 | 98.17 | 95.67 | 96.21 | 90.25 | ||
| UA(%) | 98.74 | 98.48 | 96.3 | 95.84 | 66.61 | 95.6 | |||
| OA(%) | KKP | 96 | 78.51 | 91.23 | KYZ | 95.68 | 94.8 | 70.68 | |
| Kappa | 0.8223 | 0.4763 | 0.8028 | 0.8766 | 0.8607 | 0.4143 | |||
| C | PA(%) | 93.97 | 81.64 | 88.28 | 98.07 | 91.39 | 100 | ||
| UA(%) | 76.76 | 48.99 | 75 | 83.88 | 82.81 | 41.48 | |||
| N | PA(%) | 96.27 | 77.69 | 95.7 | 95.06 | 97.51 | 62.99 | ||
| UA(%) | 99.18 | 94.16 | 99.76 | 99.47 | 98.85 | 100 | |||
| OA(%) | ALM | 96.92 | 85.52 | 78.34 | |||||
| Kappa | 0.8674 | 0.5008 | 0.4317 | ||||||
| C | PA(%) | 93.69 | 79.28 | 99.1 | |||||
| UA(%) | 83.87 | 45.83 | 36.79 | ||||||
| N | PA(%) | 97.39 | 86.42 | 75.33 | |||||
| UA(%) | 99.07 | 96.64 | 99.83 | ||||||
| BL | MNS | LT | YN | ALM | KKP | KYZ | |
|---|---|---|---|---|---|---|---|
| RBM vs. Globaland30 | 0.94 (N) | −0.14 (N) | 0.75 (N) | 0.93 (N) | 6.22 (S+) | 9.76 (S+) | 0.19 (N) |
| RBM vs. FROM–GLC | −0.29 (N) | 9.41 (S+) | 1.51 (N) | 5.17 (S+) | 1.97 (S+) | 6.64 (S+) | 1.01 (N) |
© 2018 by the authors. Licensee MDPI, Basel, Switzerland. This article is an open access article distributed under the terms and conditions of the Creative Commons Attribution (CC BY) license (http://creativecommons.org/licenses/by/4.0/).
Share and Cite
Hao, P.; Löw, F.; Biradar, C. Annual Cropland Mapping Using Reference Landsat Time Series—A Case Study in Central Asia. Remote Sens. 2018, 10, 2057. https://doi.org/10.3390/rs10122057
Hao P, Löw F, Biradar C. Annual Cropland Mapping Using Reference Landsat Time Series—A Case Study in Central Asia. Remote Sensing. 2018; 10(12):2057. https://doi.org/10.3390/rs10122057
Chicago/Turabian StyleHao, Pengyu, Fabian Löw, and Chandrashekhar Biradar. 2018. "Annual Cropland Mapping Using Reference Landsat Time Series—A Case Study in Central Asia" Remote Sensing 10, no. 12: 2057. https://doi.org/10.3390/rs10122057
APA StyleHao, P., Löw, F., & Biradar, C. (2018). Annual Cropland Mapping Using Reference Landsat Time Series—A Case Study in Central Asia. Remote Sensing, 10(12), 2057. https://doi.org/10.3390/rs10122057

