Abstract
This study aims to present an integrated theoretical framework of sustainable local and regional development with an emphasis on social economy theory. The theoretical literature on social economy and sustainable local and regional development are reviewed and integrated focusing on the obstacles of sustainability and the function of social economy in local and regional development. Conflict and competition among sustainability values necessitates agreement and cooperation among those who embrace such values. Social enterprises are the core components of a social economy that reflects local and regional needs and pursues complex goals. In the social innovation process, social enterprises collaborate with various stakeholders regarding their business and social goals. Social enterprises have positive effects that influence local and regional development by satisfying local and regional needs, creating jobs in the community, developing relational assets in business processes, and restoring community solidarity. In social economy theory, social enterprises can facilitate sustainable local and regional development by including relational assets which embody social capital in social innovation processes. In the context of local and regional development, relational assets are important reinforcements of institutional capabilities, networks, and community or regional cooperation. Although social enterprises are not the dominant resources in traditional local and regional development, they can solve problems related to collective actions by networking and applying social norms to the situation.
1. Introduction
For a long time, the meaning of local and regional development (LRD) has focused on local and regional economic growth, with market-driven strategies aimed at improving economic efficiency. LRD has historically been dominated by economic concerns such as the sustained increases in employment, income, and productivity integral to economic development [1,2,3,4]. The market-centered strategies of development have included import substitution industrialization, public investment, land reform, comparative advantage strategies, and export-oriented industrialization. However, this relatively narrow focus has been criticized because social demands and political motives tend to determine the direction of development strategies [4,5].
Stimulated by growing concerns about the character and quality of LRD, the economic focus of development has broadened in an attempt to embrace a wider range of considerations such as quality of life, social integration, and environmental protection [6,7,8]. The socially-oriented approaches emerged as part of alternative development strategies aimed at transcending the narrow focus on economic development by encouraging broader multi-dimensional conceptions of sustainable development which emphasize the interdependence and interaction between social, economic, and environmental issues. Hence, reducing social inequality, promoting environmental sustainability, encouraging inclusive government and governance, and recognizing cultural diversity have been emphasized to varying degrees within broadened definitions of LRD [4].
Social economy activity is a unique feature of the changing conceptions of LRD, in contrast to entirely market-centered development strategies. Social economy activity is concerned with creating an inclusive and more fully democratic society that promotes the social and economic well-being of local communities. The primary motivation of social economy activity is not maximizing profit but satisfying social needs [9]. Therefore, social economy activity is based on community-based practical value, which in this context means community-based value rather than monetary worth. Community-based practical value connects the typical hurdles addressed by LRD (such as job creation, wage inequality, and education) to community issues that are relevant to the relationships among stakeholders. A variety of stakeholders participate in the LRD process and represent a relational asset of social capital in the problem-solving process. In this new approach, community obstacles are considered within the framework of social economy activities, which are often associated with attempts to foster democratic engagement, collaborative governance, and participation within local communities as a means to generate self-help, counter social exclusion, and build grassroots empowerment [10].
Organizations that employ social economy activities include non-governmental organizations (NGOs), non-profit organizations (NPOs), voluntary groups, community businesses, and social enterprises. Among others, social enterprise has recently emerged along with social innovation processes, or social entrepreneurship [11,12]. Social enterprise is distinct from other organizations; it involves social entrepreneurship that concentrates on individual motivation and leadership and has a dual social and economic purpose [13,14,15]. Social enterprise is characterized by a business orientation and innovative approach focused on the delivery of social benefits through trading to ensure the financial sustainability of the organizations concerned [11,16]. In light of this, social enterprise is an important agent that can help realize a community’s practical value through social entrepreneurship [17].
This study aims to present a theoretical discussion on sustainability in LRD, with an emphasis on social economy theory. This study reviews the literature on social economy, social enterprise, and sustainable LRD, and then tries to draw the integrated framework, focusing on functions and values of social economy theory. Theoretical review is comprised of two parts: (i) social economy, social enterprise, and social capital; (ii) sustainable LRD in the social economy.
Building on social economy theory, social enterprise provides an alternative to the defects of the market-centered development model and can contribute to sustainable LRD through the production and promotion of social capital embedded within communities, groups, and the wider society. Thus, the present paper highlights the link of the functions of social enterprise to the problems of LRD, especially in relation to social capital and sustainability, and how this might expand our understanding of social enterprise as a catalyst of sustainable LRD.
2. Social Economy, Social Enterprise, and Social Capital
2.1. Social Economy and Social Enterprise
Social economy is comprehensively concerned with the constitution of society and economy, including NGOs, NPOs, and social enterprises, discussed as niche sectors between the government and market sectors [18,19]. The niches between the market and state emerge as the background for the transition to a global economy and diffusion of neoliberalist ideology and the financial crisis of welfare states [20,21,22]. In the social economy, the third sector is viewed as an independent sector, complementing the role of the government and the market [23,24].
Social enterprise is a typical organization in the social economy [25,26,27,28,29]. Social enterprise has two purposes: meeting the principle of profit maximization and addressing social and environmental purposes, which includes reinvesting in the community [26,30,31,32]. These two purposes are aimed to be fulfilled simultaneously, as both allow profit gain in a market economy [31,33]. The part of the profit distributed to several shareholders is the enterprise’s reinvestment for social and environmental purposes [34]. Social enterprise emphasizes that the main goal of a company or organization is for social purposes, such as providing social services for a low-income group, creating job opportunities for women, and caring for homeless people, juvenile delinquents, and disabled persons [31,35,36]. Social enterprises carry out these activities using the reinvestment for society instead of asking for government subsidy [33].
Social enterprises emerge and maintain company and social services through the social innovation process [13,15,37,38]. The social entrepreneur and social entrepreneurship constitute the majority of social innovations, that is, the innovative thoughts and decision-making process for social purposes [37,39,40,41]. To solve social problems, social entrepreneurs devise new products using appropriate technology. Moreover, new social service models and working processes are innovated [42]. Social innovation is possible in any government, economic and social institution, as well as any NGO, NPO, private company, and so on [43,44]. Among these institutions, the social enterprise is a typical organization that implements social innovation [25]. The social enterprise differs from other organizations of the public sector because it focuses on niche sectors existing in the ineffective parts of the market sector or those undersupplied by the government [13]. The innovative thoughts of a social entrepreneur should aim to discover the item in the niche sector between the market and the government, to supply goods and services through market mechanisms, and to reinvest in society [45,46,47].
Recently, some empirical studies have tried to measure these characteristics and performances of social enterprise. The dual purpose or value of social enterprise is discussed to verify the singularity of social enterprise [46,48]. The performance of social enterprise is evaluated by the holistic framework including input, organizational capacity, outputs, outcomes, and public value accomplishment [49,50] or by the financial framework such as the social return on investment [51,52] and operating cost [53]. In relation to social innovation, the process to solve the social problems [54,55], the role of innovation to social impact [56], internal implementation factors of social innovation [57,58], and externally environmental factors [59] are discussed.
2.2. Social Enterprise and Social Capital
Social enterprise composes the internal governance. The achievement of social purposes has the role of incentive, covering the economic aspect, on the members of the social enterprise [15,60,61,62]. The trust of governance is based on transparency, reliability, and democracy [63]. A social entrepreneur positively develops new social values in collaborating with employees, volunteers, and the target population, thereby enabling solidarity, collaboration, and social capital to sustain the organization of the social enterprise [22,31,64,65]. Social capital is defined as the relational structures and institutional norms of social bonds and behaviors [66,67,68,69,70]. Social capital promotes trust in organizations or communities, and is the foundation of the links between morality and internal norms [68]. The usefulness of social capital in social enterprise is verified by the relationship between employees for inducing the dual purpose [47], survival of social enterprise and form of employment [71], and making the intrinsic forces and searching the partner for social purposes [72].
In addition, the local and regional governance is constituted by the relational asset of the social enterprise. The social enterprise mobilizes resources by forming relational assets with external stakeholders [15,73,74]. Social ownership involves the collaboration between governance and the community [21,75,76]. In the privity of contract, a number of business enterprises, other social enterprises, subcontractors, financial institutions, and social investors are included in the economic activity [77,78,79]. Furthermore, in collaborative relationships, social enterprise contains several NGOs, NPOs, local and central governments, residents, and the media in social activity [26,80,81].
The social enterprise is the main object of the social economy paradigm; it uses social capital in the process of social innovation and makes social capital through collaboration and participation in the community [65,82,83]. Social capital in the social enterprise refers to the relational asset beyond the transaction cost. The relational asset is based on trust, common values, and norms of the community [84]. In the context of LRD, the relational asset is an important factor, reinforcing institutional capability, network, and collaboration in the community or region. The enhanced regional capability leads to regional competitiveness [85,86,87].
3. Sustainable Local and Regional Development in the Social Economy
3.1. Sustainability and Sustainable Development
Sustainability contains three main aspects: the economy, the environment, and society [88,89]. These concepts have a number of systematic relationships and are not separated from each other. In the economic perspective, sustainability is the provision of goods and services for human needs while minimizing environmental damage. Sustainability in the economic perspective covers all production processes, consumption, and distribution. In the environmental perspective, sustainability indicates maintaining the natural mechanism. Sustainability in the environmental perspective means that the diversity of species is conserved, the natural resources are maintained for biological systems, and the natural and human society have self-cleansing properties. In the societal perspective, sustainability aims to preserve the universal values of liberty, peace, and equity. It makes human societies sound and healthy. Sustainability in society aims to eradicate unequal social structure, improve redistribution of income, promote equality of opportunity, and provide consideration to socially disadvantaged people.
Sustainability is determined from the collaboration among person-made capital, natural resources, human capital, and social capital. The concept of sustainability is divided into weak sustainability and strong sustainability as equilibrium between values [90,91,92]. Weak sustainability regards the four resources as one mixed totality and as mutually substitutable concepts. In this framework, the importance of natural resources is relatively weak. On the other hand, strong sustainability treats the four resources as not substitutable but complementary. Natural resources have the possibility of extinction and irreversibility. Therefore, strong sustainability argues the extensive protection of natural resources.
Sustainable development comprises efforts and changes regarding the quantity and quality of conditions for sustainable economic, environmental, and social outcomes. Several conflicts may arise while pursuing sustainability values. The conflict and competition among values in academic discourse by Campbell [6], Connelly [8], and Godschalk [93] suggest several questions as to what the target of sustainable development is and how an entity can sustainably develop. The first question concerns nature, life support, and community [94]. Life support means the conditions that maintain human life, such as ecosystem services, resources, and the environment. The debate on the environment deals with natural resources for human life and ecosystem services in general, from the biological circumstances necessary for survival to cultural phenomena. The second question concerns development problems related to economic growth and social development, including education, inequality, social capital, human rights, and community [94].
3.2. The Role of Social Capital in Sustainable Local and Regional Development
The target of sustainable LRD is shifted from economic and physical objectives to social and community concerns. Hence, social capital performs an important part in sustainable LRD. However, the argument of sustainability is irreversibly focused on environmental value and is not easily connected with social value [95,96]. In terms of economic value, trade-off is present in using the natural resources directly. Social value is related to poverty, equity, and redistribution of wealth, thereby connecting the environmental value through the economic method. Social value exists in weak relationships among sustainability values. As interest in social capital has increased, social values have gained new roles in sustainable LRD [96,97,98].
The realization of sustainability is based on social consensus building. As suggested by Campbell [6] and Connelly [8], the conflict and competition of sustainability values require consensus and collaboration among the values. A great number of obstacles arise for consensus building due to the stance of stakeholders, the difference of information and knowledge, and the lack of mutual understanding [99,100,101]. The concepts of relationships in the social capital context are divided into two, namely, the bonding capital and the bridging capital. The bonding capital refers to relationships in the community or organization, whereas the bridging capital refers to networks between the organization and community [102]. The expansion of the bridging capital encourages various stakeholders to exchange information and alleviate the difference of opinion, thus generating a number of bases for interaction to ensure sustainable development in the community and region. Therefore, social capital has a key role in collaborating social consensus and realizing sustainable LRD [103,104].
The concept of social capital can be discussed in terms of “livability”, which Godschalk [93] proposed. Livability involves community life from the neo-Tocqueville perspective, as well as physical planning. The community, based on trust, is the base of a voluntary association in a region. The community develops civic virtues used to solve conflicts and “the tragedy of the commons”, a concept studied by Ostrom [105]. Moreover, positive externalities aimed at increasing productivity are enhanced. In the environmental perspective, the practice of sustainability is basically used via economic incentives [97]. Both the market and society obtain short-term effects to achieve the sustainable policy goal. However, this perspective on sustainability does not translate to fundamental changes and positive externalities. According to Ostrom [105], nature, as the sustainable resource for humans, is in a dilemma due to collective action problems. Social capital provides individual benefits and costs to transform civil participation [106]. Norms formed by social consensus and the relationship with trust comprise social reputation and moral responsibility at the community level [107].
As presented in Table 1, Rydin and Holman [98] pointed out the problems of sustainable practices, and the role that social capital plays in sustainable development. They proposed the following barriers to sustainable development: a lack of participation, will, cooperation, and resources, as well as conflict over the definition of the concept. These are the reasons why sustainable development does not materialize. Social capital can help people overcome these obstacles by providing an incentive to participate, persuading stakeholders, facilitating consensus building, distributing resources, and building capacity. The problem boils down to the people who generate their social capital in the community. If the actor who acquires social capital does not exist, its positive function is not authentic.
Table 1.
The role of social capital in sustainable development.
The type of collaborative network involved relates to the spatial scope of its members. This scope consists of social capital in sustainable LRD and the relationships that are built, depending on where the members live. Bonding capital forms in particular spaces such as communities, regions, or organizations. However, bridging capital is not limited by space [98,108]. Thus, some spatial boundaries are accepted based on trust in institutional limits [109]. Pretty and Ward [97] classify the relationships among individuals, internal organizations, and external organizations into five types: (i) intra-local connections; (ii) local-local connections; (iii) local-external connections; (iv) external-external connections; and (v) intra-external connections. A region or community might comprise the domain of public opinion, as well as contain the collaborative conditions of sustainability value [96]. It is easier to achieve local and regional sustainability when a territory is a community or region, rather than at the national or global level.
3.3. Social Enterprise as a Catalyst for Sustainable Local and Regional Development
Social economy theory uses social enterprise to respond to the needs of the new paradigm in LRD. In the context of LRD, scholars consider social enterprise a relatively new idea that provides sustainable goods and services [16,28,29,110,111,112]. Social enterprises provide regions with necessary assets and social infrastructure, such as an understanding of the region or community based on the context of social enterprises [113]. Table 2 presents the relationship between types of values and their functions in LRD. Bridge et al. [114] discussed the role of social enterprises in LRD based on the performance of these values. In business and entrepreneurship, performance is related to factors and values of LRD.
Table 2.
The types of social enterprise values and their functions in local and regional development (LRD).
Social enterprise is the main agent of social economy theory, which uses social capital in the process of creating social innovation; then, social capital is produced through collaboration and community participation [31,65,82]. In social enterprises, social capital refers to relational assets beyond transaction costs. Relational assets are based on trust, common values, and community norms [84,115]. In the context of LRD, relational assets are important reinforcements of institutional capabilities, networks, and community or regional cooperation. Enhanced regional capabilities lead to regional competitiveness [85,86].
Although social capital is not the dominant resource in traditional LRD, it can solve problems related to collective actions by networking and applying social norms to the situation. A social enterprise makes social capital a social value and is devoted to the community in question, or the regional processes of social innovation [9,116,117]. Birch and Whittam [11] proposed three dimensions of social capital that improve LRD: (i) organizational social capital; (ii) activity-based social capital; and (iii) motivation-based social capital. Organizational social capital refers to the stakeholders, groups, and group resources that help social enterprises meet their goals [9,118]. It creates regional assets by mobilizing internal resources and develops mutual solidarity within regions [119,120,121,122]. Activity-based social capital forms networks among organizations to help maintain social enterprises as businesses. It builds local governance, including informal networks among associations [84]. Motivation-based social capital emerges from social entrepreneurship, and it comprises organizational and activity-based social capital [32,123]. It especially deals with embedded characteristics to understand regional and community needs in the process of social innovation.
Rydin and Holman’s [98] discourse, which stresses the role of social capital in the practice of sustainable LRD, connects to the characteristics of social economy theory (such as relational assets, location, and social innovation). In this study, we can extend Rydin and Holman’s [98] position to social enterprises, as shown in Table 3. Firstly, social enterprises form active relationships with stakeholders in the social innovation process. We can, thus, solve the lack of participation, which is a sustainable obstacle. Secondly, social entrepreneurs create social purposes and values, which connect to regional sustainability. We can, thus, fix the problem of the will to achieve sustainability. Thirdly, the relational assets of social enterprises help settle conflicts among governments, businesses, and NPOs. In the business processes, social enterprises share sustainable purposes with stakeholders. Fourthly, social enterprises mobilize resources through market mechanisms and then reinvest those resources to serve their social purposes. In terms of obstacles to sustainability, we can use social entrepreneurship to find the solution to a lack of resources and capacity. Finally, we can solve the issue of collaboration among different sectors via social enterprises, which characteristically share their social purposes and participation with each other.
Table 3.
The role of social enterprise in sustainable LRD.
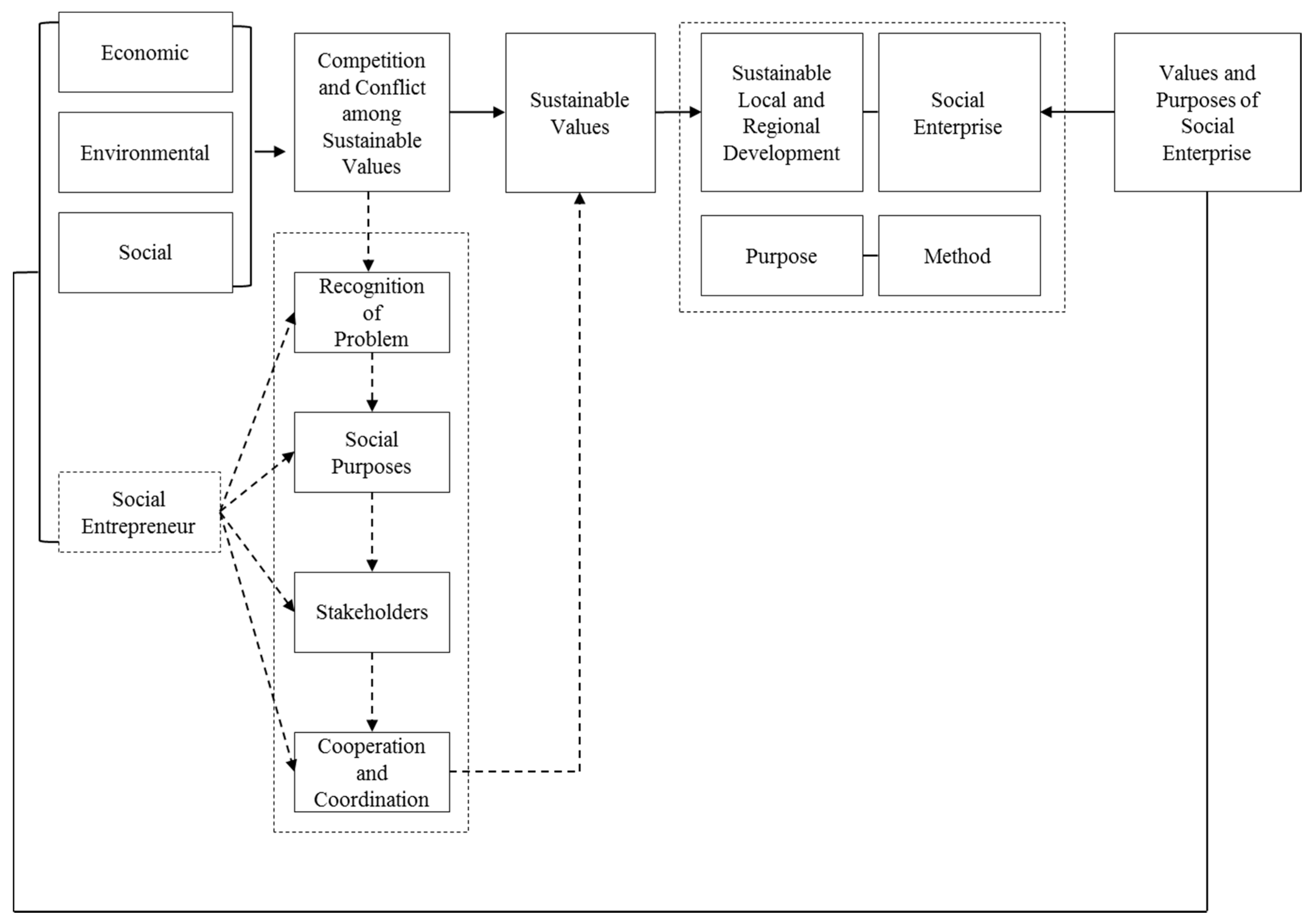
In order to achieve their dual economic and social purpose, social entrepreneurs go through a process whereby their sustainable values are in conflict with each other. In Figure 1, we can see the local and regional problems and their social purposes. We can identify stakeholders, who can coordinate their activities and strategies to sustain their organizations and purposes. We can understand the aims of social enterprises (in relation to sustainable values and collaborative processes with stakeholders) as a new method to achieve sustainable LRD. Social enterprises can give rise to relational assets, locality, and social innovation to create economic and social objectives. We can achieve sustainable development via social enterprises and innovation. Mobilizing regional resources to make a profit or create a business requires social capital, which includes a variety of regional or community stakeholders.
Figure 1.
Sustainable values, social enterprise, and LRD.
During the social innovation process, sustainability values are integrated as relational assets of social enterprises [11,119,120,124]. From this perspective, relational assets are a community’s or region’s bonding and bridging capital. “Social needs” refers to all a region’s or community’s needs in the context of a social enterprise. Social enterprises focus on such needs, which have remained ambiguous because the criteria for social enterprises do not explain them. Sustainability values can be a criterion for understanding them. Based on sustainability values (including locality), we can classify social needs into the following categories: economic, social, and environmental. Moreover, sustainability values comprise the framework needed to understand social entrepreneurship; it is important to grasp that framework in order to accurately identify the things that social entrepreneurs pursue.
4. Conclusions
In social economy theory, social enterprises can facilitate sustainable LRD by including relational assets (which embody social capital) in innovative processes. Social enterprises are the core components of a social economy that reflects local and regional needs and pursues complex goals. In the innovation process, social enterprises collaborate with various stakeholders regarding their business and social goals. This is the relational asset of social enterprises, which contributes to sustainable LRD. Thus, social enterprises are important to the success of sustainable LRD and for solving community problems.
The strategy of the social economy in LRD has focused on local and regional needs, community, and social values. The social economy has different conditions depending on the strategy. Historically, LRD policies have concentrated on external growth and development by focusing on the influx of capital, creating jobs, and attracting specialized industries. However, these strategies have an unintended negative effect on some aspects of people’s lives, such as destroying the community, neglecting local and regional problems, and weakening the community’s capacity. Too often, tax incentives intended to encourage investment, excessive competition meant to attract business, and ineffective subsidies exhaust local and regional resources through formal or informal political processes. Thus, these strategies do not support endogenous structures in local and regional communities. Rather, they encourage dependency on external resources. Dependency on external resources leads to the risk of losing development, because a region could lose its resources, or production could be restructured in ways that harm the community. Typical examples include the decline of brownfields in industrial developmental regions. In sum, when the sustainability of LRD depends on exogenous resources, regions are not sustainable except in the short term.
Previous studies on sustainability focused on the economic and environmental aspects of sustainability. However, a community’s social values are important, considering that the purposes of sustainability are broader than those of economics. Economic and environmental sustainability has no worth when we disregard the other elements that make up a community. Social enterprises might be the answer to integrating diverse traits of sustainability into LRD. Social enterprises have positive effects that influence LRD by satisfying local and regional needs, creating jobs in the community, developing relational assets in business processes, and restoring community solidarity. These effects are found in social innovation processes that are linked to endogenous development strategies.
This study examined the role of organization in the social economy, with an emphasis on social enterprises and their theoretical links to sustainability. Recently, many social economy organizations have emerged in the form of NPOs, social enterprises, community businesses, and enterprises. Many studies have investigated their roles, organizational typologies, institutional affiliations, and entrepreneurship. Despite this attention, current theories have yet to connect with LRD. This study argues that LRD should be connected to sustainability. Future research should consider the contributions of social innovation activities, empirical analyses of innovation processes and development, and empirical case studies.
Acknowledgments
This study was performed by the Korea Environment Institute (GP 2017-15-04).
Author Contributions
Donghyun Kim designed the research and drafted the manuscript. Up Lim guided this work and provided extensive revisions during the study. Both authors wrote, read, and approved the final manuscript.
Conflicts of Interest
The authors declare no conflict of interest.
References
- Storper, M. The Regional World: Territorial Development in a Global Economy; Guilford Press: New York, NY, USA, 1997. [Google Scholar]
- Armstrong, H.; Taylor, J. Regional Economics and Policy, 3rd ed.; Blackwell: London, UK, 2000. [Google Scholar]
- Beer, A.; Haughton, G.; Maude, A. Developing Locally: An International Comparison of Local and Regional Economic Development; Policy Press: Bristol, UK, 2003. [Google Scholar]
- Pike, A.; Rodríguez-Pose, A.; Tomaney, J. Local and Regional Development; Routledge: London, UK, 2006. [Google Scholar]
- Fasenfest, D.; Ciancanelli, P.; Reese, L.A. Value, exchange and the social economy: Framework and paradigm shift in urban policy. Int. J. Urban Reg. Res. 1997, 21, 7–22. [Google Scholar] [CrossRef]
- Campbell, S. Green cities, growing cities, just cities? Urban planning and the contradictions of sustainable development. J. Am. Plan. Assoc. 1996, 62, 296–312. [Google Scholar] [CrossRef]
- Geddes, M.; Neman, I. Evolution and conflict in local economic development. Local Econ. 1999, 13, 12–25. [Google Scholar] [CrossRef]
- Connelly, S. Mapping sustainable development as a contested concept. Local Environ. 2007, 12, 259–278. [Google Scholar] [CrossRef]
- Amin, A.; Cameron, A.; Hudson, R. Placing the Social Economy; Routledge: London, UK, 2002. [Google Scholar]
- Davies, A.R. Does sustainability count? Environmental policy, sustainable development and the governance of grassroots sustainability enterprise in Ireland. Sustain. Dev. 2009, 17, 174–182. [Google Scholar] [CrossRef]
- Birch, K.; Whittam, G. The third sector and the regional development of social capital. Reg. Stud. 2008, 42, 437–450. [Google Scholar] [CrossRef]
- Zachary, R.K.; Mishra, C.S. The future of entrepreneurship research: Calling all researchers. Entrep. Res. J. 2011, 1, 1. [Google Scholar] [CrossRef]
- Mair, J.; Marti, I. Social entrepreneurship research: A source of explanation, prediction, and delight. J. World Bus. 2006, 41, 36–44. [Google Scholar] [CrossRef]
- Newth, J.; Woods, C. Resistance to social entrepreneurship: How context shapes innovation. J. Soc. Entrep. 2014, 5, 192–213. [Google Scholar] [CrossRef]
- Newth, J. Social enterprise innovation in context: Stakeholder influence through contestation. Entrep. Res. J. 2016, 6, 369–399. [Google Scholar] [CrossRef]
- Budd, L. Can social enterprise succeed in building the regional agenda? Regions 2003, 243, 7–11. [Google Scholar]
- Seelos, C.; Mair, J. Sustainable development, sustainable profit. Eur. Bus. Forum 2005, 20, 49–53. [Google Scholar]
- Defourny, J.; Nyssens, M. Defining social enterprise. In Social Enterprise: At the Crossroads of Market, Public Policies and Civil Society; Nyssens, M., Ed.; Routledge: London, UK, 2006; pp. 3–26. [Google Scholar]
- Pearce, J. Social Enterprise in Anytown; Calouste Gulbenkian Foundation: London, UK, 2003. [Google Scholar]
- Amin, A. Locating the Social Economy, the Social Economy: International Perspectives on Economic Solidarity; Zed Books: New York, NY, USA, 2009. [Google Scholar]
- Sonnino, R.; Griggs-Trevarthen, C. A resilient social economy? Insights from the community food sector in UK. Entrep. Reg. Dev. 2013, 25, 272–292. [Google Scholar] [CrossRef]
- Borzaga, C.; Tortia, E. Worker motivations, job satisfaction, and loyalty in public and nonprofit social services. Nonprofit Volunt. Sect. Q. 2006, 34, 225–248. [Google Scholar] [CrossRef]
- Pestoff, V. Beyond the Market and State: Social Enterprises and Civil Democracy in a Welfare Society; Ashgate: Aldershot, UK, 1998. [Google Scholar]
- Laville, J.-L.; Evers, A. (Eds.) Defining the third sector in Europe. In The Third Sector in Europe; Edward Elgar: Cheltenham, UK, 2004; pp. 11–42. [Google Scholar]
- Alter, K. Social Enterprise Typology; Virtue Ventures: Washington, DC, USA, 2006. [Google Scholar]
- Muñoz, S.-A.; Tinsley, S. Selling to the public sectors-prospects and problems for social enterprise in the UK. J. Corp. Citizsh. 2008, 32, 43–62. [Google Scholar]
- Defourny, J.; Nyssens, M. Social innovation, social economy and social enterprise: What can the European debate tell us? In The International Handbook on Social Innovation; Moulaert, F., MacCallum, D., Mehmood, A., Hamdouch, A., Eds.; Edward Elgar: Cheltenham, UK, 2013; pp. 40–52. [Google Scholar]
- Popescu, D.; State, C.; Nicolae, V.; Pavel, I. Empirical research of the knowledge degree of social economy enterprises in stable micro-communities. Eur. J. Sustain. Dev. 2016, 5, 94–106. [Google Scholar]
- Hudon, M.; Huybrechts, B. From distant neighbours to bedmates: Exploring the synergies between the social economy and sustainable development. Ann. Public Coop. Econ. 2017, 88, 141–154. [Google Scholar] [CrossRef]
- Teasdale, S. Negotiating tensions: How do social enterprises in the homelessness field balance social and commercial consideration? Hous. Stud. 2012, 27, 514–532. [Google Scholar] [CrossRef]
- Doherty, B.; Foster, G.; Mason, K.; Rotheroe, N.; Royce, M. Management for Social Enterprise; Sage: London, UK, 2009. [Google Scholar]
- Wry, T.; York, J.G. An identity-based approach to social enterprise. Acad. Manag. Rev. 2017, 42, 437–460. [Google Scholar] [CrossRef]
- Peattie, K.; Morely, A. Social Enterprise: Diversity and Dynamics, Contexts and Contribution—A Research Monograph; ESRC Centre for BRASS: Cardiff, UK, 2008. [Google Scholar]
- Bull, M. Balance: The development of a social enterprise business performance analysis tool. Soc. Enterp. J. 2007, 3, 49–66. [Google Scholar] [CrossRef]
- Parch, A.C.; Santos, F. Inside the hybrid organization: Selective coupling as a response to competing institutional logics. Acad. Manag. J. 2013, 56, 972–1001. [Google Scholar]
- Zhao, E.Y.; Wry, T. Not all inequality is equal: Deconstructing the societal logic of patriarchy to understand microfinance lending to women. Acad. Manag. J. 2016, 59, 1994–2020. [Google Scholar] [CrossRef]
- Alvord, S.H.; Brown, L.D.; Letts, C.W. Social entrepreneurship and societal transformation. J. Appl. Behav. Sci. 2004, 40, 260–282. [Google Scholar] [CrossRef]
- Lim, S.H.; Endo, C. The development of the social economy in the welfare mix: Political dynamics between the state and the third sector. Soc. Sci. J. 2016, 53, 486–494. [Google Scholar] [CrossRef]
- Drayton, W. The citizen sector: Becoming as entrepreneurial and competitive as business. Calif. Manag. Rev. 2002, 44, 120–133. [Google Scholar] [CrossRef]
- Bornstein, D. How to Change the World: Social Entrepreneurs and the Power of New Ideas; Oxford University Press: New York, NY, USA, 2004. [Google Scholar]
- Blundel, R.; Lyon, F. Toward a long view: Historical perspectives on the scaling and replication of social ventures. J. Soc. Entrep. 2015, 6, 80–102. [Google Scholar] [CrossRef]
- Perrini, F.; Vurro, C.; Costanzo, L.A. A process-based view of social entrepreneurship: From opportunity identification to scaling-up social change in the case of San Patrignano. Entrep. Reg. Dev. 2010, 22, 515–534. [Google Scholar] [CrossRef]
- Mintrom, M.; Vergari, S. Advocacy coalitions, policy entrepreneurs, and policy change. Policy Stud. J. 1996, 24, 420–434. [Google Scholar] [CrossRef]
- Lee, E.S. Social enterprise, policy entrepreneurs, and the third sector: The case of South Korea. VOLUNTAS 2015, 26, 1084–1099. [Google Scholar] [CrossRef]
- Austin, J.; Stevenson, H.; Wei-Skillern, J. Social and commercial entrepreneurship: Same, different, or both? Entrep. Theory Pract. 2006, 30, 1–22. [Google Scholar] [CrossRef]
- López-Arceiz, F.J.; Pérezgrueso, A.J.B.; Torees, M.P.R. The effects of resources on social activity and economic performance in social economy organizations. Nonprofit Manag. Leadsh. 2016, 26, 499–511. [Google Scholar] [CrossRef]
- Furmańska-Maruszak, A.; Sudolska, A. Social innovations in companies and in social economy enterprises. Comp. Econ. Res. 2016, 19, 169–191. [Google Scholar] [CrossRef]
- Smith, B.R.; Cronley, M.L.; Barr, T.F. Funding implications of social enterprise: The role of mission, consistency, entrepreneurial, competence, and attitude toward social enterprise on donor behavior. J. Public Policy Mark. 2012, 31, 142–157. [Google Scholar] [CrossRef]
- Spencer, R.; Brueckner, M.; Wise, G.; Marika, B. Australian indigenous social enterprise: Measuring performance. J. Enterp. Communities 2016, 10, 397–424. [Google Scholar] [CrossRef]
- Lee, C.; Nowell, B. A framework for assessing the performance of nonprofit organization. Am. J. Eval. 2015, 36, 299–319. [Google Scholar] [CrossRef]
- Corde, J.J. Using cost-benefit analysis and social return on investment to evaluate the impact of social enterprise: Promises, implementation, and limitations. Eval. Program Plan. 2017, 64, 98–104. [Google Scholar] [CrossRef] [PubMed]
- Mook, L.; Chan, A.; Kershaw, D. Measuring social enterprise value creation. Nonprofit Manag. Leadsh. 2015, 26, 189–207. [Google Scholar] [CrossRef]
- Foster, W.; Bradach, J. Should non-profits seek profits? Harv. Bus. Rev. 2005, 83, 92–100. [Google Scholar] [PubMed]
- Teasdale, S. How can social enterprise address disadvantage? Evidence from an inner city community. J. Nonprofit Public Sect. Mark. 2010, 22, 89–107. [Google Scholar] [CrossRef]
- Sakata, H.; Prideaux, B. An alternative approach to community-based ecotourism: A bottom-up locally initiated non-monetised project in Papua New Guinea. J. Sustain. Tour. 2013, 21, 880–899. [Google Scholar] [CrossRef]
- Weerawarden, J.; Sullivan Mort, G. Competitive strategy in socially entrepreneurial non-profit organizations: Innovation and differentiation. J. Public Policy Mark. 2012, 31, 91–101. [Google Scholar] [CrossRef]
- Madill, J.; Brouard, F.; Hebb, T. Canadian social enterprises: An empirical exploration of social transformation, financial self-sufficiency, and innovation. J. Nonprofit Public Sect. Mark. 2010, 22, 135–151. [Google Scholar] [CrossRef]
- Von der Weppen, J.; Cochrane, J. Social enterprises in tourism: An exploratory study of operational models and success factors. J. Sustain. Tour. 2012, 20, 497–511. [Google Scholar] [CrossRef]
- Munro, M.M.; Belanger, C. Analyzing external environment factors affecting social enterprise development. Soc. Enterp. J. 2017, 13, 38–52. [Google Scholar] [CrossRef]
- Borzaga, C.; Mittone, L. The Multi-Stakeholder versus the Nonprofit Organisation; Department of Economics, University of Trento: Trento, Italy, 1997. [Google Scholar]
- Bachiega, A.; Borzaga, C. Social enterprise as incentive structures. In The Emergence of Social Enterprise; Borzaga, C., Defourny, J., Eds.; Routledge: New York, NY, USA, 2001; pp. 273–295. [Google Scholar]
- Nicholls, A. Social Entrepreneurship: New Model of Sustainable Social Change; Oxford University Press: New York, NY, USA, 2006. [Google Scholar]
- Tyler, T.R.; Blader, S.L. The group engagement model: Procedural justice, social identity, and cooperative behavior. Personal. Soc. Psychol. Rev. 2003, 7, 349–361. [Google Scholar] [CrossRef] [PubMed]
- Hansmann, H. The Ownership of Enterprise; The Belknap Press of Harvard University Press: Cambridge, MA, USA, 1996. [Google Scholar]
- Jenner, P.; Oprescu, F. The sectorial trust of social enterprise: Friend or foe? J. Soc. Entrep. 2016, 7, 236–261. [Google Scholar] [CrossRef]
- Bourdieu, P. The forms of capital. In Handbook of Theory and Research for the Sociology of Education; Richardson, J.G., Ed.; Greenwood: New York, NY, USA, 1986; pp. 241–258. [Google Scholar]
- Coleman, J.S. Social capital in the creation of human capital. Am. J. Sociol. 1988, 94, 95–120. [Google Scholar] [CrossRef]
- Coleman, J.S. Foundations of Social Theory; Harvard University Press: Cambridge, MA, USA, 1990. [Google Scholar]
- Putnam, R. The prosperous community: Social capital and economic growth. Am. Prospect 1993, 13, 35–42. [Google Scholar]
- Putnam, R. Bowling alone: America’s declining social capital. J. Democr. 1995, 6, 65–78. [Google Scholar] [CrossRef]
- Bouchard, M.J.; Rousselière, D. Do hybrid organizational forms of the social economy have a greater chance of Surviving? An examination of the case of Montreal. VOLUNTAS 2016, 27, 1894–1922. [Google Scholar] [CrossRef]
- Sdrali, D.; Goussia-Rizou, M.; Giannouli, P.; Makris, K. What motives employees to engage in the social economy sector? A case study of Greek cooperative enterprise. Int. J. Soc. Econ. 2016, 43, 1334–1350. [Google Scholar] [CrossRef]
- Birkhölzer, K. The Role of Social Enterprise in Local Economic Development. In Proceedings of the 2nd EMES International Conference on Social Enterprise, Trento, Italy, 1–4 July 2009. [Google Scholar]
- Noya, A. The Changing Boundaries of Social Enterprises; OECD Publishing: Paris, France, 2009.
- Social Enterprise Coalition. Social Enterprise in the English RDAs and in Wales, Scotland and Northern Ireland; The Social Enterprise Coalition: London, UK, 2003.
- Lyon, F.; Sepulveda, L. Mapping social enterprises: Past approaches, challenges and future directions. Soc. Enterp. J. 2009, 5, 83–94. [Google Scholar] [CrossRef]
- Westall, A. Value-Led, Market-Driven: Social Enterprise Solutions to Public Policy Goals; Institute for Public Policy Research: London, UK, 2001. [Google Scholar]
- Hines, F. Viable social enterprise: An evaluation of business support to social enterprise. Soc. Enterp. J. 2005, 1, 13–28. [Google Scholar] [CrossRef]
- Phillps, M. Growing pains: The sustainability of social enterprise. Int. J. Entrep. Innov. 2006, 7, 221–230. [Google Scholar] [CrossRef]
- Murdock, A. No man’s Land or Promised Land? The Lure of Local Public Service Delivery Contracts for Social Enterprise. In Proceedings of the 4th UK Social Enterprise Research Conference, London, UK, 4–5 July 2007. [Google Scholar]
- Nicholls, J.; Lawlor, E.; Neitzert, E.; Goodspeed, T. A Guide to Social Return on Investment; Office of the Third Sector, The Cabinet Office: London, UK, 2009. [Google Scholar]
- Kay, A. Social capital, the social economy and community development. Community Dev. J. 2005, 41, 160–173. [Google Scholar] [CrossRef]
- Shin, C. A conceptual approach to relationships between the social economy, social welfare, and social innovation. J. Sci. Technol. Policy Manag. 2016, 7, 154–172. [Google Scholar] [CrossRef]
- Evans, M.; Syrett, S. Generating social capital? The social economy and local economic development. Eur. Urban Reg. Stud. 2007, 14, 55–74. [Google Scholar] [CrossRef]
- Amin, A.; Thrift, N. Globalization, institutional thickness and the local economy. In Managing Cities: The New Urban Context; Healey, P., Cameron, S., Davoudi, S., Graham, S., Madani-Pour, A., Eds.; Wiley: Chichester, UK, 1995; pp. 91–108. [Google Scholar]
- Cooke, P.; Morgan, K. The Associational Economy: Firms, Regions and Innovation; Oxford University Press: Oxford, UK, 1998. [Google Scholar]
- Hudson, R. What Makes Economically Successful Regions in Europe Successful? Implications for Transferring Success from West to East; RGS-IBG Economic Geography Research Group Working Paper 99/01. In Proceedings of the 1999 Systems Analysis in Economics Conference, Taganrog, Russia, 3–5 June 1999. [Google Scholar]
- Edwards, A. The Sustainability Revolution: Portrait of a Paradigm Shift; New Society Publishers: Gabriola Island, BC, Canada, 2005. [Google Scholar]
- Rogers, P.P.; Jalal, K.F.; Boyd, J.A. An Introduction to Sustainable Development; Earthscan: London, UK, 2008. [Google Scholar]
- Turner, R.K. Sustainable Environmental Economics and Management: Principles and Practice; Belhaven Press: London, UK, 1993. [Google Scholar]
- Bell, S.; Morse, S. Sustainability Indicators: Measuring the Immeasurable? Earthscan Publication: London, UK, 1999. [Google Scholar]
- Rao, P.K. Sustainable Development: Economics and Policy; Blackwell Publisher: Oxford, UK, 2000. [Google Scholar]
- Godschalk, D.R. Land use planning challenges: Coping with conflicts in vision of sustainable development and livable communities. J. Am. Plan. Assoc. 2004, 70, 5–13. [Google Scholar] [CrossRef]
- Parris, T.M.; Kate, R.W. Characterizing and measuring sustainable development. Annu. Rev. Environ. Resour. 2003, 28, 559–586. [Google Scholar] [CrossRef]
- Dawe, N.K.; Ryan, K.L. The faulty three-legged-stool model of sustainable development. Conserv. Biol. 2003, 17, 1458–1460. [Google Scholar] [CrossRef]
- Lehtonen, M. The environmental-social interface of sustainable development: Capabilities, social capital, institutions. Ecol. Econ. 2004, 49, 199–214. [Google Scholar] [CrossRef]
- Pretty, J.; Ward, H. Social capital and the environment. World Dev. 2001, 29, 209–227. [Google Scholar] [CrossRef]
- Rydin, Y.; Holman, N. Re-evaluating the contribution of social capital in achieving sustainable development. Local Environ. 2004, 9, 117–133. [Google Scholar] [CrossRef]
- Young, O.; von Moltke, K. To Avoid Gridlock: Governance Without Government. In Work in Progress Newsletter; United Nations University Press: Tokyo, Japan, 1993; Volume 14, No. 2. [Google Scholar]
- Dale, A. At the Edge: Sustainable Development in the 21st Century; University of British Columbia Press: Vancouver, BC, Canada, 2001. [Google Scholar]
- Bradford, N. Why Cities Matter: Policy Research Perspectives for Canada; Discussion Paper No. F23; Canadian Policy Research Networks: Toronto, ON, Canada, 2002. [Google Scholar]
- Putnam, R. Bowling Alone: The Collapse and Revival of American Community; Simon and Schuster: New York, NY, USA, 2000. [Google Scholar]
- Dale, A.; Newman, L. Sustainable development, education and literacy. J. Sustain. High. Educ. 2005, 6, 351–362. [Google Scholar] [CrossRef]
- Dale, A.; Onyx, J.A. Dynamic Balance: Social Capital and Sustainable Community Development; University of British Columbia Press: Vancouver, BC, Canada, 2005. [Google Scholar]
- Ostrom, E. Collective action and the evolution of social norms. J. Econ. Perspect. 2000, 14, 137–158. [Google Scholar] [CrossRef]
- Fukuyama, F. Trust: Social Virtues and the Creation of Prosperity; Free Press: New York, NY, USA, 1995. [Google Scholar]
- Rydin, Y.; Pennington, M. Public participation and local environmental planning: The collective action problem and the potential of social capital. Local Environ. 2000, 5, 153–169. [Google Scholar] [CrossRef]
- Bærenholdt, J.O.; Aarsæther, N. Coping strategies, social capital and space. Eur. J. Urban Reg. Stud. 2002, 9, 151–165. [Google Scholar] [CrossRef]
- Healey, P.; De Magalhaes, C.; Madanipour, A.; Pendlebury, J. Place, identity and local politics: Analyzing initiatives in deliberative governance. In Deliberative Policy Analysis: Understanding Governance in the Network Society; Hajer, M.A., Wagenaar, H., Eds.; Cambridge University Press: Cambridge, UK, 2003; pp. 60–87. [Google Scholar]
- Munoz, S.-A.; Steiner, A.; Farmer, J. Processes of community-led social enterprise development: Learning from the rural context. Community Dev. J. 2015, 50, 478–493. [Google Scholar] [CrossRef]
- Paton, R. Managing and Measuring Social Enterprise; Sage: London, UK, 2003. [Google Scholar]
- Fyfe, N. Making space for ‘neo-communitarianism’? The third sector, state and civil society in the UK. Antipode 2005, 37, 536–557. [Google Scholar] [CrossRef]
- Ko, S. Viability of social enterprise: The spillover effect. Soc. Enterp. J. 2012, 8, 251–263. [Google Scholar] [CrossRef]
- Bridge, S.; Murtagh, B.; O’Neill, K. Understanding the Social Economy and the Third Sector; Palgrave Macmillan: New York, NY, USA, 2009. [Google Scholar]
- Huggins, R.; Thompson, P. Entrepreneurship and community culture: A place-based study of their interdependency. Entrep. Res. J. 2012, 2, 3. [Google Scholar] [CrossRef]
- Evers, A.; Schulze-Boeing, M. Germany: Social enterprises and transitional employment. In The Emergence of Social Enterprise; Borzaga, C., Defourney, J., Eds.; Routledge: London, UK, 2001; pp. 120–135. [Google Scholar]
- Seyfang, G. Spending time, building communities: Evaluating time banks and mutual volunteering as a tool for tackling social exclusion. Volunt. Action 2001, 4, 29–48. [Google Scholar]
- Jessop, B. Globalization, entrepreneurial cities and the social economy. In Urban Movements in a Global Environment; Hamel, P., Lustiger-Thaler, M., Mayer, M., Eds.; Routledge: London, UK, 2000; pp. 81–100. [Google Scholar]
- Thompson, J.; Alvy, G.; Lees, A. Social entrepreneurship: A new look at the people and the potential. Manag. Decis. 2000, 38, 328–338. [Google Scholar] [CrossRef]
- Moulaert, F.; Ailenei, O. Social economy, third sector and solidarity relations: A conceptual synthesis from history to present. Urban Stud. 2005, 42, 2037–2053. [Google Scholar] [CrossRef]
- Picciotti, A. Toward sustainability: The innovation paths of social enterprise. Ann. Public Coop. Econ. 2017, 88, 233–256. [Google Scholar] [CrossRef]
- Otaka, K. From employed work to associated work in a diverse society: A challenge of social enterprise in creating a new paradigm of community development learning through works with multi-stakeholders. Asia Pac. Educ. Rev. 2017, 18, 235–242. [Google Scholar] [CrossRef]
- Purdue, D. Neighborhood governance: Leadership, trust and social capital. Urban Stud. 2001, 36, 2211–2224. [Google Scholar] [CrossRef]
- Moore, M.; Westley, F. Surmountable chasms: Networks and social innovation for resilient systems. Ecol. Soc. 2011, 16, 5. [Google Scholar] [CrossRef]
© 2017 by the authors. Licensee MDPI, Basel, Switzerland. This article is an open access article distributed under the terms and conditions of the Creative Commons Attribution (CC BY) license (http://creativecommons.org/licenses/by/4.0/).
