A Decision Support System for Plant Optimization in Urban Areas with Diversified Solar Radiation
Abstract
:1. Introduction
2. Methodology
2.1. Solar Radiation Model
2.1.1. Expression of the Solar Radiation Model
2.1.2. Sunshine Simulation for Specific Plant Types
2.2. Model Calibration
2.2.1. Measurement of Shadow Range
2.2.2. Testing of Solar Radiation Intensity
2.3. Database Construction of Landscape Plants
2.3.1. Software Platform for Database
2.3.2. Plant Types and Classification
- According to the size and height of the plant body, plants can be divided into trees, shrubs, and herbs;
- According to the plant community structure, plants can be divided into the upper, middle and lower plants;
- According to the appearance characteristics, plants can be divided into bamboos, vines, palm, and aquatic plants;
- According to leaf characteristics and growth habit, plants can be divided into coniferous, broad-leaved, evergreen, and deciduous;
- Herbs, according to the life cycle of the plant, can be divided into annual plants, biennial plants, and perennials.
2.3.3. Table Structure
2.4. Logical Information Retrieval Model
2.4.1. Boolean Model for Plants Retrieval
2.4.2. Steps and Processes for the Plants Retrieval
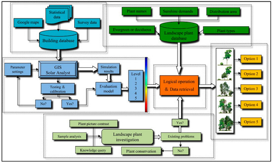
2.5. Structure of UP-DSS
2.5.1. Workflow of UP-DSS
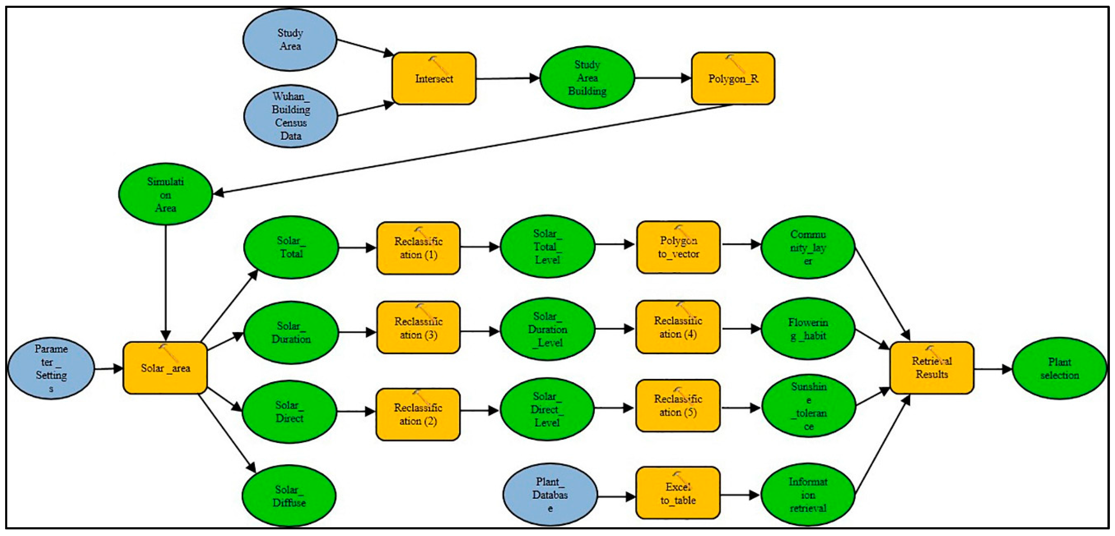
2.5.2. The Modeling Process of UP-DSS Based on Model Builder in GIS
2.5.3. The Graphical User Interface (GUI) of UP-DSS
3. Example of Use and Results
3.1. Study Area and Data
3.2. Adaptive Planning for the Shade Tolerance of Plants
3.3. Adaptive Planning for the Flowering Habits of Plants
3.4. Decision-Making for Specific Plant Species
3.5. Decision-Making for the Plant Community
4. Discussion
4.1. Application of the Solar Radiation Model in UP-DSS
4.2. The Influence of Other Ecological Factors on Plant Selection
4.3. Expansion and Improvement of Plants Database
5. Conclusions and Future Research
Supplementary Materials
Acknowledgments
Author Contributions
Conflicts of Interest
References
- Habitat, U.N. Cities and Climate Change: Global Report on Human Settlements; Earthscan: London, UK, 2011. [Google Scholar]
- Sæbø, A.; Borzan, Ž.; Ducatillion, C.; Hatzistathis, A.; Lagerström, T.; Supuka, J.; García-Valdecantos, J.L.; Rego, F.; van Slycken, J. The selection of plant materials for street trees, park trees and urban woodland. In Urban Forests and Trees; Springer: Berlin/Heidelberg, Germany, 2005; pp. 257–280. [Google Scholar]
- Sæbø, A.; Benedikz, T.; Randrup, T.B. Selection of trees for urban forestry in the Nordic countries. Urban For. Urban Green. 2003, 2, 101–114. [Google Scholar] [CrossRef]
- Yang, J.; McBride, J.; Zhou, J.; Sun, Z. The urban forest in Beijing and its role in air pollution reduction. Urban For. Urban Green. 2005, 3, 65–78. [Google Scholar] [CrossRef]
- Akbari, H.; Pomerantz, M.; Taha, H. Cool surfaces and shade trees to reduce energy use and improve air quality in urban areas. Sol. Energy 2001, 70, 295–310. [Google Scholar] [CrossRef]
- Nowak, D.J.; Crane, D.E.; Stevens, J.C. Air pollution removal by urban trees and shrubs in the United States. Urban For. Urban Green. 2006, 4, 115–123. [Google Scholar] [CrossRef]
- Goddard, M.A.; Dougill, A.J.; Benton, T.G. Scaling up from gardens: Biodiversity conservation in urban environments. Trends Ecol. Evolut. 2010, 25, 90–98. [Google Scholar] [CrossRef] [PubMed]
- Smith, R.M.; Thompson, K.; Hodgson, J.G.; Warren, P.H.; Gaston, K.J. Urban domestic gardens (IX): Composition and richness of the vascular plant flora, and implications for native biodiversity. Biol. Conserv. 2006, 129, 312–322. [Google Scholar] [CrossRef]
- Tzoulas, K.; Korpela, K.; Venn, S.; Yli-Pelkonen, V.; Kaźmierczak, A.; Niemela, J.; James, P. Promoting ecosystem and human health in urban areas using Green Infrastructure: A literature review. Landsc. Urban Plan 2007, 81, 167–178. [Google Scholar] [CrossRef]
- Yang, J. Assessing the Impact of Climate Change on Urban Tree Species Selection: A Case Study in Philadelphia. J. For. 2009, 107, 364–372. [Google Scholar]
- Santamour, F.S., Jr. Trees for urban planting: Diversity uniformity, and common sense. In The Overstory Book: Cultivating Connections with Trees; Permanent Agriculture Resources (PAR): Holualoa, HI, USA, 2004; pp. 396–399. [Google Scholar]
- Trowbridge, P.J.; Bassuk, N.L. Trees in the Urban Landscape: Site Assessment, Design, and Installation; John Wiley & Sons: Hoboken, NJ, USA, 2004. [Google Scholar]
- Ferguson, N. Right Plant, Right Place: Over 1400 Plants for Every Situation in the Garden; Simon and Schuster: New York, NY, USA, 2010. [Google Scholar]
- Ware, G.H. Ecological bases for selecting urban trees. J. Arboric. 1994, 20, 98–103. [Google Scholar]
- Bassuk, N. Recommended Urban Trees: Site Assessment and Tree Selection for Stress Tolerance; Cornell University, Urban Horticulture Institute: New York, NY, USA, 2003. [Google Scholar]
- Bassuk, N.; Towbridge, P. Woody Plants Database; Cornell University: New York, NY, USA, 2013. [Google Scholar]
- Phillips, L.E. Urban Trees: A Guide for Selection, Maintenance, and Master Planning; McGraw-Hill: New York, NY, USA, 1993. [Google Scholar]
- Vogt, J.; Gillner, S.; Hofmann, M.; Tharang, A.; Dettmann, S.; Gerstenberg, T.; Schmidt, C.; Gebauer, H.; van de Riet, K.; Berger, U.; et al. Citree: A database supporting tree selection for urban areas in temperate climate. Landsc. Urban Plan 2017, 157, 14–25. [Google Scholar] [CrossRef]
- Haynes, R.; Naidu, R. Influence of lime, fertilizer and manure applications on soil organic matter content and soil physical conditions: A review. Nutr. Cycl. Agroecosyst. 1998, 51, 123–137. [Google Scholar] [CrossRef]
- Wei, H.; Huang, Z. From experience-oriented to quantity-based: A method for landscape plant selection and configuration in urban built-up areas. J. Sustain. For. 2015, 34, 698–719. [Google Scholar] [CrossRef]
- Getter, K.L.; Rowe, D.B.; Cregg, B.M. Solar radiation intensity influences extensive green roof plant communities. Urban For. Urban Green. 2009, 8, 269–281. [Google Scholar] [CrossRef]
- Yu, B.; Liu, H.; Wu, J.; Lin, W.-M. Investigating impacts of urban morphology on spatio-temporal variations of solar radiation with airborne LIDAR data and a solar flux model: A case study of downtown Houston. Int. J. Remote Sens. 2009, 30, 4359–4385. [Google Scholar] [CrossRef]
- Wu, C.; Xiao, Q.; McPherson, E.G. A method for locating potential tree-planting sites in urban areas: A case study of Los Angeles, USA. Urban For. Urban Green. 2008, 7, 65–76. [Google Scholar] [CrossRef]
- Kirnbauer, M.C.; Kenney, W.A.; Churchill, C.J.; Baetz, B.W. A prototype decision support system for sustainable urban tree planting programs. Urban For. Urban Green. 2009, 8, 3–19. [Google Scholar] [CrossRef]
- Kaplan, B. Evaluating informatics applications—Clinical decision support systems literature review. Int. J. Med. Inform. 2001, 64, 15–37. [Google Scholar] [CrossRef]
- Dey, P.K. Decision support system for risk management: A case study. Manag. Decis. 2001, 39, 634–649. [Google Scholar] [CrossRef]
- Timmermans, H. Decision Support Systems in Urban Planning; E & FN SPON: London, UK, 2003. [Google Scholar]
- Yan, M.; Liu, X.; Zhang, W.; Li, X.; Liu, S. Spatio-temporal changes of ≥10 °C accumulated temperature in northeastern China since 1961. Chin. Geogr. Sci. 2011, 21, 17–26. [Google Scholar] [CrossRef]
- Liao, S.; Li, Z. Study on methodology for rasterizing accumulated temperature data. Geogr. Res. 2004, 5, 633–640. [Google Scholar]
- Hofierka, J.; Kanuk, J. Assessment of photovoltaic potential in urban areas using open-source solar radiation tools. Renew. Energy 2009, 34, 2206–2214. [Google Scholar] [CrossRef]
- Oquist, G.; Huner, N.P. Photosynthesis of overwintering evergreen plants. Annu. Rev. Plant Biol. 2003, 54, 329–355. [Google Scholar] [CrossRef] [PubMed]
- Adams, W.W.; Zarter, C.R.; Ebbert, V.; Demmig-Adams, B. Photoprotective strategies of overwintering evergreens. Bioscience 2004, 54, 41–49. [Google Scholar] [CrossRef]
- Zarter, C.R.; Demmig-Adams, B.; Ebbert, V.; Adams, W.W., III. Photosynthetic capacity and light harvesting efficiency during the winter-to-spring transition in subalpine conifers. New Phytol. 2006, 172, 283–292. [Google Scholar] [CrossRef] [PubMed]
- Jackson, S.D. Plant responses to photoperiod. New Phytol. 2009, 181, 517–531. [Google Scholar] [CrossRef] [PubMed]
- Shimai, H. Flowering responses of Petunia plants to photoperiod and irradiance. J. Jpn. Soc. Hortic. Sci. 2001, 70, 691–696. [Google Scholar] [CrossRef]
- Yeang, H.Y. Solar rhythm in the regulation of photoperiodic flowering of long-day and short-day plants. J. Exp. Bot. 2013, 64, 2643–2652. [Google Scholar] [CrossRef] [PubMed]
- Wisskirchen, R. An experimental study on the growth and flowering of riparian pioneer plants under long- and short-day conditions. Flora 2006, 201, 3–23. [Google Scholar] [CrossRef]
- Zheng, Z. Studies on the Resources of Landscape Plants and the Protection of Species Biodiversity in City Wuhan; Huazhong Agriculture University: Wuhan, China, 2005. [Google Scholar]
- Raven, P.H.; Zhang, L.; Al-Shehbaz, I.A.; Turland, N.J.; Zhu, G. Flora of China; Science Press: Beijing, China, 2013. [Google Scholar]
- McKinney, M.L. Effects of urbanization on species richness: A review of plants and animals. Urban Ecosyst. 2008, 11, 161–176. [Google Scholar] [CrossRef]
- Hostetler, M.; Allen, W.; Meurk, C. Conserving urban biodiversity? Creating green infrastructure is only the first step. Landsc. Urban Plan 2011, 100, 369–371. [Google Scholar]
- Stanhill, G.; Cohen, S. Solar radiation changes in the United States during the Twentieth Century: Evidence from sunshine measurements. J. Clim. 2005, 18, 1503–1512. [Google Scholar] [CrossRef]
- Michalsky, J.J. Comparison of a National Weather Service Foster sunshine recorder and the World Meteorological Organization standard for sunshine duration. Sol. Energy 1992, 48, 133–141. [Google Scholar] [CrossRef]
- Bush, B.C.; Valero, F.P.J.; Simpson, A.S. Characterization of Thermal Effects in Pyranometers: A Data Correction Algorithm for Improved Measurement of Surface Insolation. J. Atmos. Ocean. Technol. 2000, 17, 165–175. [Google Scholar] [CrossRef]
- Fu, P.; Rich, P.M. A geometric solar radiation model with applications in agriculture and forestry. Comput. Electron. Agric. 2002, 37, 25–35. [Google Scholar] [CrossRef]
- Huang, S.; Fu, P. Modeling small areas is a big challenge. ESRI 2009, 2831, 2013. [Google Scholar]
- Rich, P.; Dubayah, R.; Hetrick, W.; Saving, S.C. Using Viewshed Models to Calculate Intercepted Solar Radiation: Applications in Ecology. Available online: http://professorpaul.com/publications/rich_et_al_1994_asprs.pdf (accessed on 26 January 2017).
- Fu, P.; Rich, P.M. Design and implementation of the Solar Analyst: An ArcView extension for modeling solar radiation at landscape scales. In Proceedings of the Nineteenth Annual ESRI User Conference, San Diego, CA, USA, 26–30 July 1999; pp. 1–31.
- Fu, P.; Rich, P. The Solar Analyst 1.0 User Manual. Available online: http://professorpaul.com/publications/fu_rich_2000_solaranalyst.pdf (accessed on 26 January 2017).
- Šúri, M.; Hofierka, J. A new GIS-based solar radiation model and its application to photovoltaic assessments. Trans. GIS 2004, 8, 175–190. [Google Scholar] [CrossRef]
- Gagliano, A.; Patania, F.; Nocera, F.; Capizzi, A.; Galesi, A. GIS-based decision support for solar photovoltaic planning in urban environment. In Sustainability in Energy and Buildings; Springer: Berlin/Heidelberg, Germany, 2013; pp. 865–874. [Google Scholar]
- Santos, T.; Gomes, N.; Freire, S.; Brito, M.C.; Santos, L.; Tenedório, J.A. Applications of solar mapping in the urban environment. Appl. Geogr. 2014, 51, 48–57. [Google Scholar] [CrossRef]
- Jim, C.Y. Physical and chemical properties of a Hong Kong roadside soil in relation to urban tree growth. Urban Ecosyst. 1998, 2, 171–181. [Google Scholar] [CrossRef]
- Jim, C.Y. Urban soil characteristics and limitations for landscape planting in Hong Kong. Landsc. Urban Plan 1998, 40, 235–249. [Google Scholar] [CrossRef]
- Wang, P.; Hu, H.; Ding, Z. Physic-chemistry properties of soil from urban green space in Wuhan city. Hubei Agric. Sci. 2009, 1, 78–80. [Google Scholar]
- Store, R.; Kangas, J. Integrating spatial multi-criteria evaluation and expert knowledge for GIS-based habitat suitability modelling. Landsc. Urban Plan 2001, 55, 79–93. [Google Scholar] [CrossRef]
- Zhang, S.; He, Y.; Fang, H. Spatial variability of soil properties in the field based on GPS and GIS. Trans. Chin. Soc. Agric. Eng. 2003, 2, 39–44. [Google Scholar]
- McPherson, E.G.; van Doorn, N.S.; Peper, P.J. Urban Tree Database and Allometric Equations; U.S. Department of Agriculture, Forest Service, Pacific Southwest Research Station: Albany, CA, USA, 2016.
- Valladares, F.; Niinemets, Ü. Shade Tolerance, a Key Plant Feature of Complex Nature and Consequences. Ann. Rev. Ecol. Evolut. Syst. 2008, 39, 237–257. [Google Scholar] [CrossRef]
- Delagrange, S.; Messier, C.; Lechowicz, M.J.; Dizengremel, P. Physiological, morphological and allocational plasticity in understory deciduous trees: Importance of plant size and light availability. Tree Physiol. 2004, 24, 775–784. [Google Scholar] [CrossRef] [PubMed]
- Joesting, H.M.; McCarthy, B.C.; Brown, K.J. Determining the shade tolerance of American chestnut using morphological and physiological leaf parameters. For. Ecol. Manag. 2009, 257, 280–286. [Google Scholar] [CrossRef]
- Huang, D.; Wu, L.; Chen, J.R.; Dong, L. Morphological plasticity, photosynthesis and chlorophyll fluorescence of Athyrium pachyphlebium at different shade levels. Photosynthetica 2011, 49, 611–618. [Google Scholar] [CrossRef]
- Lin, S.; Zhang, Q.; Chen, Q. Shade-tolerance of Tem Species of Garden Plants. J. Northeast For. Univ. 2007, 7, 32–34. [Google Scholar]
- Stoecklein, M.C. The Complete Plant Selection Guide for Landscape Design; Purdue University Press: West Lafayette, IN, USA, 2001. [Google Scholar]
- Conway, T.M.; Vecht, J.V. Growing a diverse urban forest: Species selection decisions by practitioners planting and supplying trees. Landsc. Urban Plan 2015, 138, 1–10. [Google Scholar] [CrossRef]
- Ferrini, F.; Bussotti, F.; Tattini, M.; Fini, A. Trees in the urban environment: Response mechanisms and benefits for the ecosystem should guide plant selection for future plantings. Agrochimica 2014, 58, 234–246. [Google Scholar]
- Asgarzadeh, M.; Vandati, K.; Lotfi, M.; Arab, M.; Babaei, A.; Naderi, F.; Soufi, M.P.; Rouhani, G. Plant selection method for urban landscapes of semi-arid cities (a case study of Tehran). Urban For. Urban Green. 2014, 13, 450–458. [Google Scholar] [CrossRef]
- Sjoman, H.; Hirons, A.D.; Bassuk, N.L. Urban forest resilience through tree selection-Variation in drought tolerance in Acer. Urban For. Urban Green. 2015, 14, 858–865. [Google Scholar] [CrossRef]












| ID | Field | Field Type | Property Description or Value Set |
|---|---|---|---|
| 1 | CN_name_trade | Text | Chinese name: Trade name. Generic name |
| 2 | CN_name_alias | Text | Chinese name: Other names |
| 3 | Latin_name | Text | International generic name |
| 4 | Family_name | Text | Generic name |
| 5 | Genus_name | Text | Generic name |
| 6 | Plant_type | Text | {Tree, Shrub, Groundcover} |
| 7 | Deciduous_habit | Text | {Evengreen, Deciduous, Annual & biennial, Perennial} |
| 8 | Flowering_habit | Text | {Long day, Day-neutral, Short day} |
| 9 | Leaf_shape | Text | {Conifer, Broadleaf} |
| 10 | Fruit_seed | Boolean | {Yes, No} |
| 11 | Sunshine_demand | Text | {Sun-L, Sun-T, Sun-N, Shade-T, Shade-L} |
| 12 | Trans_coefficient | Text | Transmission coefficient {0 ≤ T < 0.2, 0.2, T < 0.4, 0.4, T} |
| 13 | Allergen | Boolean | {Yes, No} |
| 14 | Distribution_area | Text | list of provinces/regions |
| 15 | Anti-pollution | Boolean | {Yes, No} |
| 16 | Special_smell | Boolean | {Yes, No} |
| 17 | Flying_catkins | Boolean | {Yes, No} |
| 18 | Ornamental_value | Text | {Leaf, Flower, Fruit, Shape, Trunk} |
| Community Structure | Plant Types | Shade Tolerance | Flowering Habits | |||||
|---|---|---|---|---|---|---|---|---|
| Sun-L | Sun-T | Sun-N | Shade-T | Shade-L | Short-Day | Long-Day | ||
| Upper | Tree | 17 | 62 | 11 | 9 | 4 | --- | --- |
| Middle | Shrub | 4 | 37 | 6 | 9 | 7 | 1 | --- |
| Lower (Groundcover) | Annual/biennial | 9 | 10 | 1 | 2 | --- | 2 | 4 |
| Perennial | 11 | 15 | 9 | 4 | 5 | 1 | 1 | |
| Other | Climbing species | 2 | 4 | --- | --- | 2 | --- | --- |
| Bamboo species | --- | 5 | 1 | --- | --- | --- | --- | |
| Palm species | --- | 4 | --- | 1 | 1 | --- | --- | |
| Levels | Landscape Plant Community | ||||||||
|---|---|---|---|---|---|---|---|---|---|
| Upper (Trees) | Middle (Shrubs) | Lower (Groundcover Plants) | |||||||
| ① | ② | ③ | ① | ② | ③ | ① | ② | ③ | |
| I1 | ✹ | ☻☺ | --- | ✹✸✶✦ | ☻☺ | ![]() | ✹✸✶✦ ![]() | ☻☺ | ![]() |
| I2 | ✹ | ☻☺ | --- | ✹✸✶✦ | ☻☺ | ![]() | ✹✸✶✦ ![]() | ☻☺ | ![]() |
| II1 | ✸ | ☻☺ | --- | ✸✶✦ | ☻☺ | ![]() | ✸✶✦ ![]() | ☻☺ | ![]() |
| II2 | ✸ | ☻☺ | --- | ✸✶✦ | ☻☺ | ![]() | ✸✶✦ ![]() | ☻☺ | ![]() |
| III1 | ✶ | ☻☺ | --- | ✸✶✦ | ☻☺ | ![]() | ✶✦ ![]() | ☻☺ | ![]() |
| III2 | ✶ | ☻☺ | --- | ✸✶✦ | ☻☺ | ![]() | ✶✦ ![]() | ☻☺ | ![]() |
| IV1 | ✦ | ☻☺ | --- | ✦ ![]() | ☻☺ | ⚪ | ✦ ![]() | ☻☺ | ⚪ |
| IV2 | ✦ | ☻☺ | --- | ✦ ![]() | ☻☺ | ⚪ | ✦ ![]() | ☻☺ | ⚪ |
| V1 | ![]() | ☻☺ | --- | ![]() | ☻☺ | ⚪ | ![]() | ☻☺ | ⚪ |
| V2 | ![]() | ☻☺ | --- | ![]() | ☻☺ | ⚪ | ![]() | ☻☺ | ⚪ |
’ indicates ‘sun-loving’, ‘sun-tolerant’, ‘sun-neutral’, ‘shade-tolerant’, and ‘shade-loving’, respectively; The symbols ‘☻’ and ‘☺’ indicates ‘evergreen’ or ‘deciduous’; The symbols ‘⚪’, ‘
’ and ‘
’ indicates ‘short-day’, ‘day-neutral’, and ‘long-day’, respectively. Label ‘①’, ‘②’, ‘③’ indicates ‘sunshine requirements’, ‘deciduous habits’ and ‘flowering habits’ of landscape plant. The color strip corresponds to the legend of Figure 9.© 2017 by the authors. Licensee MDPI, Basel, Switzerland. This article is an open access article distributed under the terms and conditions of the Creative Commons Attribution (CC BY) license ( http://creativecommons.org/licenses/by/4.0/).
Share and Cite
Wei, H.; Huang, Z.; Lin, M. A Decision Support System for Plant Optimization in Urban Areas with Diversified Solar Radiation. Sustainability 2017, 9, 215. https://doi.org/10.3390/su9020215
Wei H, Huang Z, Lin M. A Decision Support System for Plant Optimization in Urban Areas with Diversified Solar Radiation. Sustainability. 2017; 9(2):215. https://doi.org/10.3390/su9020215
Chicago/Turabian StyleWei, Heyi, Zhengdong Huang, and Mu Lin. 2017. "A Decision Support System for Plant Optimization in Urban Areas with Diversified Solar Radiation" Sustainability 9, no. 2: 215. https://doi.org/10.3390/su9020215
APA StyleWei, H., Huang, Z., & Lin, M. (2017). A Decision Support System for Plant Optimization in Urban Areas with Diversified Solar Radiation. Sustainability, 9(2), 215. https://doi.org/10.3390/su9020215

