Abstract
The purpose of this paper is to study consumer acceptance of the Home Energy Management System, which is the next generation electronic management system that the Korean government plans to implement in households. The Home Energy Management System is a critical device in maximizing the efficiency of electric energy consumption for each household by using a smart grid. Because it can visualize real-time price information on the electricity, households can easily monitor and control the amount of electricity consumption. With this feature, the Home Energy Management System can contribute to consumers’ total energy savings. This is a major reason why the Korean government wishes to implement it nationwide. Since the Home Energy Management System is a product that applies new technology that has not yet been directly encountered by consumers, there may be a difference in the level of public perception of the Home Energy Management System. Therefore, the impact of consumers’ awareness of the Home Energy Management System on their intention to use is important. To do this, the Technology Acceptance Model is utilized in this study. Traditional research on the Technology Acceptance Model includes awareness of usefulness and ease of use as well as intention to use. In contrast, in this research, an extended Technology Acceptance Model with four additional factors—economic benefit, social contribution, environmental responsibility, and innovativeness—that may affect the consumer’s awareness of usefulness and ease of use, is proposed. To collect the data, the survey was conducted with 287 respondents. As a result, the proposed model proved to be suitable in explaining the intention to use with a 70.3% explanation power. It is found that economic benefit (0.231) and innovativeness (0.259) impact on usefulness of the Home Energy Management System. Moreover, usefulness (0.551) has a bigger effect on intention to use than ease of use (0.338) does. Based on this, it is desirable for the Korean government to pursue a public relations strategy that emphasizes the economic benefits, social contributions, and environmental responsibility that will be gained when introducing the Home Energy Management System. It is effective to focus on consumers who are inclined to accept innovation. In addition, more effective results can be obtained by referring to the usefulness of the Home Energy Management System rather than referring to ease of use.
1. Introduction
The Korean government is pursuing a plan to foster a smart grid aimed at exchanging information among its members in real time within the IT infrastructure after the electricity industry restructuring in 2001 [1]. A smart grid is an intelligent power supply network that can transmit information on power generation and consumption to power suppliers and consumers in real time by combining information and communication with the existing power grid [2]. The purpose of the Home Energy Management System (HEMS), which is a product utilizing the smart grid, is to induce consumers to select the cheapest time period based on real-time information of supplied electricity price [3]. To this end, HEMS provides information on the electricity consumption of each household and the electricity rate of each household that can be understood by the consumer in real time. In addition, when a limit value is set in advance for the amount of used electric power, it includes a function of generating a warning sound or automatically turning off the power to prevent unnecessary power use. With this function, the HEMS enables consumers to use electric power efficiently by inducing behavior that saves electricity consumption [4].
In 2009, the Korean government installed the Smart Grid Demonstration Complex on Jeju Island, which is promoting the construction of an eco-friendly living infrastructure, such as the activation of renewable energy and the popularization of electric vehicles. Through this, the government examined the operating infrastructure required for intelligent power grids such as technology and policy support for smart grid introduction and industry activation. As a result, the government decided to install the HEMS system nationwide [5].
HEMS has the potential to enable consumers to consume power efficiently and to reduce power generation costs based on this, but consumers must actually use HEMS to realize this effect. In addition, the more households use HEMS, the greater the effect [6]. Therefore, it is necessary to explain the functional merits of HEMS to consumers and to understand the acceptance intentions of consumers have in order to spread introduction of HEMS. Based on this, government efforts such as establishing an effective public relations strategy for the introduction and utilization of HEMS are required, but not much research has been conducted on this.
Recently, Kim [7] proposed a consumer acceptance model for HEMS. This study examined consumer acceptance intention based on two factors influencing consumer acceptance: belief in attitude and belief in norm. The attitudinal beliefs were largely classified into the factors that positively influence the acceptance of HEMS and those that negatively affect the acceptance of HEMS. Positive factors include suitability, economic benefits, usefulness, and ease of use. Negative factors include security risks and costs. In addition, beliefs about norms are divided into social influence and responsibility. These variables are independent of each other and only the relationship with the intention to accept, which is a dependent variable, is examined. In other words, there is no mediating relationship between these variables.
However, unlike Kim’s [7] study, where economic benefits and social roles and responsibilities are independent of usefulness, Meschtscherjakov, Wilfinger, Scherndl, and Tscheligi [8] reported that economic benefits affect usefulness. In addition, Brown and Dacin [9] found that corporate social responsibility affects consumers’ perceived product efficacy. In other words, consumers have a positive image of a company that performs social responsibility activities, and use this perception as a major measure in selecting products or services. Based on the results of previous studies, it is necessary to examine whether the economic benefits of consumers through HEMS and the social contribution of HEMS affect consumers’ usefulness to HEMS.
It is also important to understand the impact of HEMS’s environmental responsibility on usefulness, which has not been reviewed in the Kim’s [7] study. This is because HEMS can affect the environment by inducing consumers to save energy through reduced, autonomous electricity consumption. Averdung and Wagenfuehrer [10] found in their study on consumers’ acceptance of eco-friendly technology that consumers tend to appreciate the usefulness of eco-friendly technology and accept the technology.
Based on these prior studies, it can be seen that economic benefits, social contributions, and environmental responsibility can have a significant impact on usefulness. However, despite this importance, few studies have examined the relationship between these variables and usefulness in the HEMS consumer acceptance model.
On the other hand, one of the characteristics of IT products is that when new products are released, many consumers are uncomfortable about accessing them. In addition, there is a lack of time to make new attempts to process knowledge about new technologies and approaches [11]. In order for most of these consumers to go beyond the negative situation and attempt to exploit the benefits of the new product, the usefulness of the product must be known by acquaintances. In the case of IT products, early adopters are usually responsible for this role. Early adopters are consumers that are optimistic about new technologies or products and are willing to take risks [12,13]. Buss [14] argues that this personality trait—innovation acceptance—may be a factor in determining the rate of diffusion of new technologies and may be the reason consumers adopt technology. In addition to the motivational factors such as economic benefits, social role, and environmental responsibility, it is also important to note that the propensity for innovation acceptance is also an important factor in the study of HEMS acceptance intention.
In this study, we propose a new model for consumer’s intention to accept HEMS considering these points. To do this, we used the Technology Acceptance Model (TAM), which is a representative model for the intention of consumers to accept new technologies and was originally proposed by Davis [15]. TAM is easy to transform and expand the research model with the simple nature of the research model and the robust theoretical basis of many existing studies [16]. It also includes the perceived usefulness and ease of use as an important factor in considering consumers’ acceptance behavior. Therefore, in this study, we propose an extended Technology Acceptance Model that adds personal motivation, social motivation, and personal tendency to innovation in order to grasp acceptance of HEMS based on TAM. As a statistical analysis method, Partial Least Squares-Structural Equation Modeling (PLS-SEM) is utilized. This study aims to help the government to draw up policies to effectively disseminate and disseminate successful HEMS by identifying the acceptance factors of HEMS.
2. Literature Reviews
The smart grid is a system that supports HEMS operations. Various research on policy support and technology development aimed at smooth implementation of smart grid is underway. In a study on smart grid deployment policy, Eisen [17] pointed out that the lack of legislative steps to build a smart grid poses an initial entry barrier and absence of incentives for consumers. In addition, he analyzed the necessity of legal review to reduce the opposition within the local autonomous entities in the introduction of a smart grid, which is a leading government initiative. In his study, in order to expand the use of smart grid, the federal government established a bill to raise R&D funding of the smart grid required by each province and spread the introduction of a smart grid through sufficient incentive for consumers. He also concluded that the new legislation should be incorporated into the market entry of new smart grid operators. In addition, the study of Gungor, Sahin, Kocat, Ergut, Buccella, Cecati, and Hancke [18] discussed the advantages and disadvantages of the detailed technology of the smart grid, the security and reliability of the information generated in the smart grid and the preceding criteria were presented. In this way, studies are being actively pursued to supplement the policy and technology for the smooth distribution of the smart grid, but research to grasp the acceptability of the consumers who are using HEMS is rarely done
In the meantime, many studies have been conducted on the factors influencing the acceptance of new products or the direction of new technology development. These studies are applied to identify factors that determine consumer behavior in social psychology or to evaluate consumer acceptance of new information and technology. These research methods include the Theory of Reasoned Action (TRA), the Theory of Planned Behavior (TPB), and the Technology Acceptance Model (TAM). TAM, introduced by Davis [15], is a model applied to examine consumer acceptance of information technology, and is a model for assessing the effects of perceived usefulness and ease of use on consumers’ intention to accept [16]. Therefore, TAM is widely used for information technology acceptance and for empirical studies to grasp consumers’ willingness to accept new products.
Studies based on TAM can be divided into three categories as follows. The first category includes the analysis of the usefulness of TAM as to whether the intention of acceptance of each object to be studied is transferred to actual consumer behavior. The next is the study proving the advantages and disadvantages of TAM compared with other theories. Finally, it is a study to measure the effect of extended variables on existing variables by adding various variables to existing TAM [19].
The research that was done to analyze the usefulness of TAM was conducted primarily as a method to verify the influence of perceived usefulness and ease of use on various products’ acceptance intention of consumers. Taylor and Todd [20] analyzed the determinants that affect their intention to use by dividing them into experienced users and inexperienced users of specific information technology. The results showed that the usefulness and ease of use had a significant effect on the acceptance intention of both experienced and inexperienced users, and the acceptance intention was shifted to actual use behavior. Gillenson and Sherrell [12] analyzed consumers’ intention to accept virtual stores. The results of the analysis using TAM showed that using the virtual store influences the acceptance intention based on the consumers’ attitude and proves that the research method through TAM is useful for predicting consumer behavior.
A more sophisticated and extended form of Technology Acceptance Model (e-TAM) was proposed by Venkatesh and Davis [21], including various types of factors affecting information technology acceptance processes. The proposed extended Technology Acceptance Model added the subjective norm, social image, job relevance, result quality, and the possibility of proving the result to consumers as a factor affecting the usefulness of the existing TAM. In addition, experience and spontaneity were set as control variables. The results of their study are as follows: first, TAM has a significant effect on the acceptance process of the technology, and the experience and the spontaneity are control variables. Furthermore, this is an extended form of a Technology Acceptance Model that can measure other variables besides the recognized ease of use. Shih [22] analyzed the intention to accept the Internet by selecting users’ search ability that can reflect characteristics of the Internet as an extended variable. As a result of analysis, it was analyzed that large-scale corporate Internet users showed higher acceptance intention than individual and small-scale Internet users. In addition, Celik and Yilmaz [23] added variables such as information volume, service quality, system quality, reliability, and enjoyment of shopping to the existing TAM in order to measure the influence of the service dimension of Internet shopping in accommodating a new technology for Internet shopping. As a result of the analysis, it was found that all the external variables used had an influence on the intention of acceptance. The extended Technology Acceptance Model with external variables is used to develop concrete policy models.
Mert, Suschek-Berger, and Tritthart [24] found that economic benefits could be an important motive for using smart appliances. In addition, a study by Powers, Swan, and Lee [25] found that incentives for power savings could be a strategy that could save consumers electricity use and ultimately reduce energy consumption. Selman [26] analyzed in his research that individuals have a sense of belonging as members of society through socialization and that such social relationships are effective in changing individuals’ lifestyles and attitudes. Therefore, the individual pursues social contribution as well as individual economic benefit through such energy saving [27]. Kranz and Picot [28] studied consumers’ intention to accept information technology to help them live an eco-friendly life. According to the results of the study, consumers’ interest in eco-friendly information technology is influenced by their interest in environmental protection and the degree of influence they receive from society. Arkesteijn and Oerlemans [29] argue that although environmental awareness is crucial to environmental responsibility, if environmental information technology does not have a specific knowledge of the effects of energy conservation and climate change, environmental responsibility will influence the intention to adopt eco-friendly information technology. It was found that it was insufficient. As with personal or social motivation, personal inclination toward innovation acceptance also appears to influence the intention to accept information technology [30]. Lewis et al. [30] examined whether the willingness to accept information technology is influenced by the organization and social phenomena to which the individual belongs. As a result, the organizational and social situation did not have a major influence on the consumer’s intention to accept, but the individual’s tendency toward acceptance of innovation and self-efficacy were influenced. In addition, Leung and Wie [31] also showed that consumers’ high acceptance of innovation has a positive effect on acceptance of new technologies.
In summary, from the prior studies, it can be seen that economic benefits, social contributions, and environmental responsibility can have a significant impact on consumers’ acceptance of new technology. In addition to the motivational factors such as economic benefits, social role, and environmental responsibility, it is also important to note that the propensity for innovation acceptance is also an important factor in the study of HEMS acceptance intention. However, despite this importance, few studies have examined the relationship between these variables in the HEMS consumer acceptance model.
3. Methodology
3.1. Research Methods
The purpose of this study is to examine the effect of consumers’ economic benefits, social contribution, environmental responsibility, and innovativeness on the acceptance of HEMS through the usefulness and ease of use. HEMS is a device to induce consumers to select the cheapest time period based on real-time information of supplied electricity price. To this end, HEMS provides information on the electricity consumption of each household and the electricity rate of each household that can be understood by the consumer in real time. In addition, when a limit value is set in advance for the amount of used electric power, it includes a function of generating a warning sound or automatically turning off the power to prevent unnecessary power use. With this function, HEMS enables consumers to use electric power efficiently by inducing behavior that saves electricity consumption. Thus, the proposed model for this is shown in Figure 1.
Figure 1.
Proposed conceptual model.
In prior studies on technology acceptance intention, usefulness has a direct effect on attitude, and therefore usefulness and attitude have a significant relationship [15]. However, in recent studies on acceptance of technology, attitude has no direct effect on intention to accept, and therefore, only variables that directly affect intention to accept have been set up, such as usefulness and ease of use [21,32,33]. Therefore, in this study, we try to use a model that excludes the attitude variables to simplify the model.
3.2. Hypothesis
In this study, personal and social motives and consumers’ personal characteristics which are expected to affect HEMS’s usefulness and ease of use are added to the original TAM. In other words, personal motivation includes economic benefit, and social contribution and environmental responsibility mean social motivation. As a personal characteristics, innovativeness was considered. Based on this, the following hypotheses were set.
Economic Benefits → Usefulness: Meschtscherjakov et al. [8] addressed that potential consumers were attracted to eco-friendly in-car interfaces which enable users’ fuel efficient driving. That is, economic benefits caused by efficient driving impact significantly on consumer’s acceptance of the system through usefulness. In addition, Slavin, Wodarski, and Blackburn [34] interpret that the use of HEMS technology reduces the electricity used, resulting in a reduction in electricity bills. Economic benefits from monetary incentives are a major motivation for energy conservation. Therefore, the following hypothesis is established to examine whether this economic benefit affects the usefulness of HEMS.
Hypothesis 1 (H1).
Economic benefits will have a positive impact on usefulness.
Social contribution → Usefulness: Brown and Dacin [9] found that consumers have a positive image of services and products of social enterprises, and these images also affect consumers’ actual purchasing behavior. In other words, the social contribution pursued by the social enterprise influences the usefulness. In addition, according to Selman [26], an individual is effective in changing his or her behavior consciously to achieve a feeling of belonging as a part of society. McKenzi-Mohr [27] argues that, based on rationality, it is difficult to change energy use behavior only by seeking economic benefits, and that the social influence that individuals express must be combined to improve energy efficiency. The recognition of social contribution from the viewpoint of HEMS increases the usefulness of HEMS by encouraging the sense of belonging as a member of society as a positive recognition of the development of the industry caused by the use of technology and the reduction of social costs due to utilization of related technologies. Therefore, the following hypothesis is established to confirm that social contribution affects usefulness.
Hypothesis 2 (H2).
Social contributions will have a positive impact on usefulness.
Environmental Responsibility → Usefulness: Averdung and Wagenfuehrer [10] argued that the consumers who desire to preserve and improve the environment—that is, consumers who value environmental responsibility a great deal—are more positive about environment-friendly technology and have high usefulness. Also, according to Stern [35], energy saving behavior, which is a positive factor for the environment, is an environmental responsibility that consumers perceive, even if the incentive that brings economic benefits is excluded. Since HEMS is meaningful in reducing power consumption and producing less carbon dioxide [36], it can be judged that environmental responsibility positively affects the usefulness of HEMS. Therefore, the following hypothesis is set.
Hypothesis 3 (H3).
Environmental responsibility will have a positive impact on usefulness.
Innovativeness → Usefulness: Individual characteristics such as innovativeness have been important variables in measuring the usefulness of technology [13]. People with the ability to acquire new skills in research recognize the high usefulness of technology and are willing to accept it. In addition, according to Innovative Diffusion Theory, individuals with a high acceptance of innovation tend to be more active in finding information, exploring new ideas, and positively behaving in accepting technology [37]. In this study, the following hypothesis is set.
Hypothesis 4 (H4).
Innovativeness will have a positive impact on usefulness.
Innovativeness → Ease of Use: Innovativeness is a characteristic of individuals who want to acquire and use technology more quickly than others. Innovativeness is the tendency of individuals to use technology that is easy to use [38]. In the study of Agarwal and Prasad (1998), ease of use was utilized as an indicator of the cognitive effort needed to be expended to the innovation. This means that “ease of use” is an important factor resided in innovative product like the iPhone. That is, they consider the product that is easier to use as an innovative product. They also showed evidence for the relationships between “personal innovativeness” and other constructs including “ease of use” in information technology adoption. According to their conclusions, the innovators like the convenient product in use. In other words, consumers with this tendency to accept innovation tend to be more likely to opt for products that are easier to handle with the product in mind. Therefore, in this study, the following hypothesis is set.
Hypothesis 5 (H5).
Innovativeness will have a positive impact on ease of use.
Ease of Use → Usefulness: In the Technology Acceptance Model, ease of use is a variable that influences acceptance as well as affecting acceptance [39]. In this study, we also hypothesize that ease of use has a positive effect on efficacy as is proved in various studies [15,21].
Hypothesis 6 (H6).
Ease of uses will have a positive impact on usefulness.
Usefulness → Intention to Use: Compeau and Higgins [40] found that the higher the individual performance expectation, the more positive the effect of selecting and using the product. Positive expectations for these products are considered to be motivations for the purpose of obtaining certain rewards or avoiding damages [41]. Therefore, the following hypothesis is established based on the judgment that the usefulness of the HEMS product would increase the intention to use of the product.
Hypothesis 7 (H7).
Usefulness will have a positive impact on intention to use.
Ease of Use → Intention to use: Ease of use has already been demonstrated as a variable that influences acceptance intention through several studies [21,39]. The higher the ease of use, the more positive the consumer’s intention to use [39]. Therefore, the following hypothesis is set in this study.
Hypothesis 8 (H8).
Ease of uses will have a positive impact on intention to use.
All of the variables defined in this study were selected from the existing literature for validity, and were measured using a seven point scale based on three to five items for each selected variable. Each latent variable has the following metrics as in Table 1.
Table 1.
Latent variables composition for empirical analysis on the Home Energy Management System (HEMS).
4. Result
4.1. Data Collection
For this study, 337 men and women over 20 years of age were surveyed in March 2016, and 312 were collected. A total of 287 questionnaires were finally used for the analysis, except for the questionnaires that showed a low response pattern and missing values. Table 2 below shows the demographic characteristics of the collected data.
Table 2.
Demographic characteristics of respondents.
The gender distribution of male and female respondents was 51.9% and 48.1%, respectively. The distribution of the respondents in the age group was 39.7% in their 40s, 32% in their 30s, 20.6% in their 20s, and 7.7% in their 50s and over. By occupation, white-collar workers were the most common (48.8%), followed by students (17%), and housewives (10.4%). In addition, the monthly household income of $3000~$5999 was the highest with 49.5% of household income, 31.3% less than $3000, and 19.2% above $6000.
4.2. Reliability and Validity
Table 3 below contains the indicators for confirming the reliability of the collected questionnaire data, the construct validity of the concept, and the suitability of the study model.
Table 3.
Overall summary of Partial Least Squares-Structural Equation Modeling (PLS-SEM).
In order to measure internal consistency, Cronbach’s α and Composite Reliability (CR) were examined. As a result, all the measured variables showed a reliability of 0.7 or more. In addition, since the measured Average Variance Extracted (AVE) value is 0.5 or more, it can be said that the convergence validity is secured. As shown in Table 4, the communality is greater than 0.5, the square root of AVE is larger than the correlation index, and the value is greater than 0.7, so that the discriminant validity is satisfied [50]. As a result of confirmatory factor analysis, the explanatory power of each factor was found to be satisfied since factor loadings were found to be at least 0.792.
Table 4.
Latent variable correlations for discriminant validity.
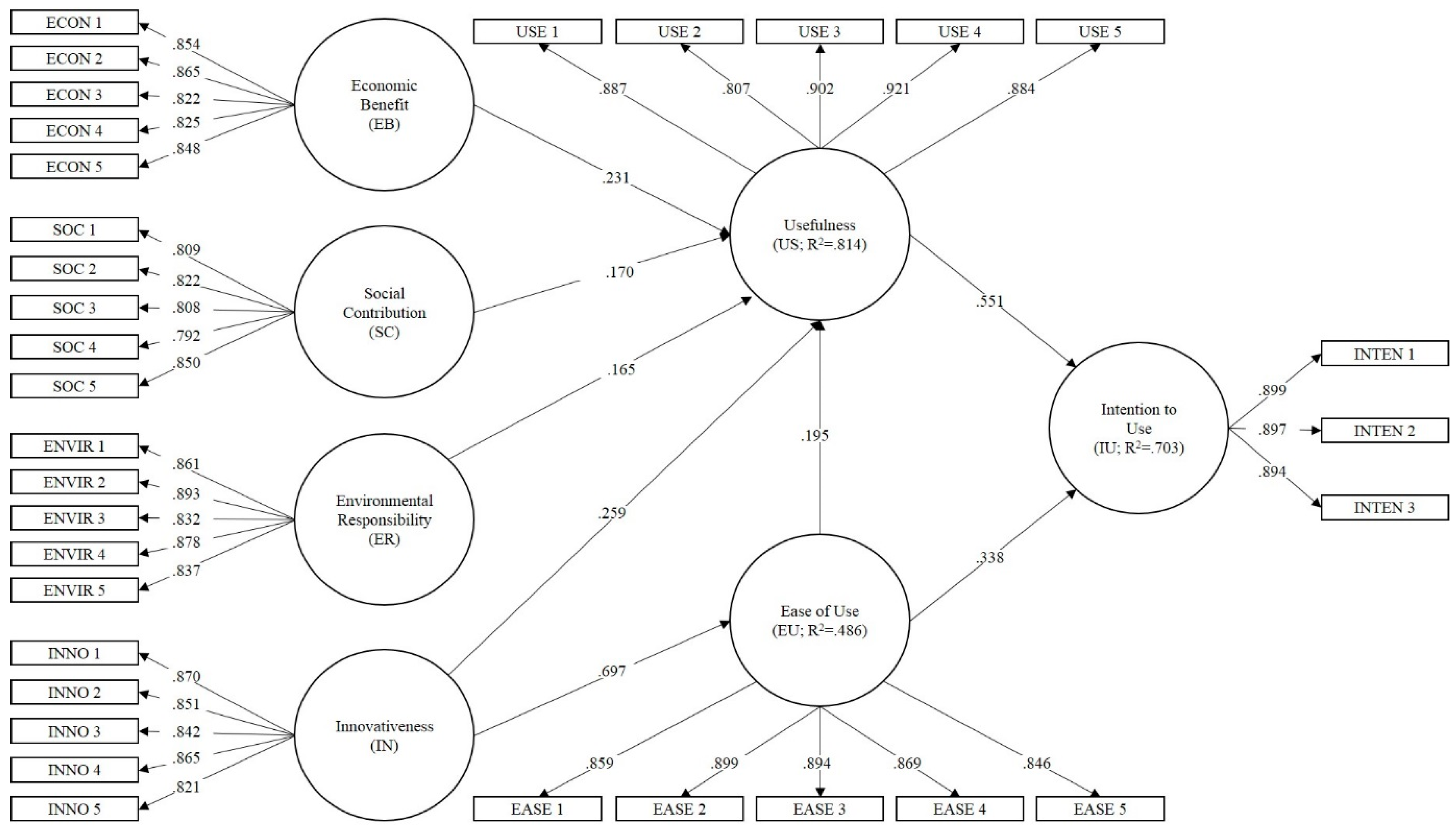
The fit of the research model can be judged by R2, which is the explanatory power of the model on the intention to use which is the dependent variable. As shown in Figure 2, the R2 of intention to use is 0.703, which represents a stable structural model. Redundancy is all positive and goodness of fit is 0.704 and shows a high fit of the model.
Figure 2.
Results of structural model.
4.3. Hypothesis Test
The results for the hypothesis of the research model are shown in Figure 2. As shown in the figure, economic benefits, social contribution, environmental responsibility, and innovation acceptance tend to have a positive impact on usefulness, and innovation acceptance has a positive effect on ease of use. In addition, ease of use has a positive effect on usefulness, and both usefulness and ease of use have positive effects on acceptance intention. As shown in Table 5, all hypotheses are significant (p < 0.01).
Table 5.
Latent variable correlations for discriminant validity.
The results show that the effect of usefulness on acceptance intention (H2; 0.551) is greater than the effect of ease of use on intention to use (H3; 0.338). It can be concluded that the usefulness of the product is more important than the consumers’ intention to use HEMS. In addition, the effects on usefulness were in the order of economic benefit (H4; 0.231), social contribution (H5; 0.170), and environmental responsibility (H6; 0.165). This result can be interpreted as recognizing that the economic benefit has the greatest effect on the usefulness of HEMS. That is, the economic benefit generated by the function of HEMS that automatically cuts off the power according to the power consumption in the home or grasps the power consumption in real time and induces power use at the low power time zone gives most significant effect on usefulness of HEMS.
In addition, innovativeness has a significant effect on usefulness (H7; 0.259) and ease of use (H8; 0.697). It can be concluded that the higher the consumer acceptance of innovation, the greater the usefulness and ease of use of HEMS. Therefore, it is necessary to build a strategy for enhancing the usefulness of HEMS, focusing on consumers with a tendency to accept innovation, and to develop product design and technology that can be used conveniently and functionally.
5. Conclusions
5.1. Discussion
In this study, we propose a new model that extends TAM to identify the factors affecting consumer intention to use HEMS. In other words, we have added economic benefit (individual motivation), social contribution and environmental responsibility (social motivation), and innovativeness (personal characteristics) to the two factors that influence the acceptance intention proposed by the existing TAM. The results of the analysis show that economic benefits, social contributions, and environmental responsibility affect usefulness. According to the research model of Kim [7] on the acceptance of HEMS, the economic benefits and social contribution are independent of usefulness. However, Meschtscherjakov et al. [8] and Brown and Dacin [9] found that economic benefits and social contributions have a causal relationship with usefulness rather than independence. This study confirms causality between economic benefit and social contribution and usefulness in HEMS acceptance. In addition, we examined the impact of environmental responsibility on the usefulness based on the results of Averdung and Wagenfuehrer’s [10] study on the effect of usefulness on acceptance of eco-friendly technology. HEMS is also an eco-friendly technology that enables consumers to use electric energy efficiently and positively impact environmental conservation. As a result of the analysis, it was found that environmental responsibility also had an effect on usefulness.
On the other hand, the innovative personal tendency was found to be a factor affecting usefulness and ease of use. In other words, the stronger the innovation propensity, the more meaningful the usefulness and ease of use of HEMS is.
5.2. Conclusion with Recommendations
Among the three variables including economic benefit, social contribution, and environmental responsibility that affect usefulness, economic benefit has the greatest impact on usefulness, and environmental responsibility has the least impact on it. In other words, it can be seen that the economic profit through the reduction of electric energy through saving electric energy is the most important issue to improve the usefulness of consumers. Therefore, it is most important to prepare the function collection and detailed explanatory materials and policies that can highlight the individual economic benefits of using HEMS. In particular, it is necessary to emphasize that the function of HEMS is effective in reducing electricity consumption for households considering HEMS acceptance. In addition, both social factors and environmental factors are considered to be benefits from the introduction of HEMS. Therefore, it is necessary to promote the positive characteristics of HEMS products and the social and environmental aspects of them.
As discussed above, HEMS can achieve higher electrical energy efficiency as the number of users increases, such as network effects. However, the characteristics of these IT application products are not readily accepted if they are not proven effective. Therefore, the role of early adopters who are innovative in using IT application products is important. Therefore, it is critical to establish measures to meet these expectations and to consider the ease of use in HEMS product design.
Author Contributions
E.P. and D.K. developed the concept and wrote the paper. B.H. and K.K. mainly designed and performed in-depth analysis of significant variables.
Conflicts of Interest
The authors declare no conflict of interest.
References
- Korea Smart Grid Institute. 2011. Available online: https://www.smartgrid.or.kr/page.php?id=sub3_2b (assessed on 28 April 2016).
- Fang, X.; Misra, S.; Xue, G.; Yang, D. Smart grid—The new and improved power grid: A survey. IEEE Commun. Surv. Tutor. 2012, 14, 944–980. [Google Scholar] [CrossRef]
- Niyato, D.; Xiao, L.; Wang, P. Machine-to-machine communications for home energy management systems in smart grid. IEEE Commun. Mag. 2011, 49, 53–59. [Google Scholar] [CrossRef]
- LaMarche, J.; Cheney, K.; Christian, S.; Roth, K. Home Energy Management Products & Trends; Fraunhofer Center for Sustainable Energy Systems: Boston, MA, USA, 2011. [Google Scholar]
- Kim, J.; Park, H.I. Policy directions for the smart grid in Korea. IEEE Power Energy Mag. 2011, 9, 40–49. [Google Scholar] [CrossRef]
- Zhu, K.; Kraemer, K.L.; Gurbaxani, V.; Xu, S.X. Migration to open-standard interorganizational systems: Network effects, switching costs, and path dependency. MIS Q. 2006, 30, 515–539. [Google Scholar] [CrossRef]
- Kim, S. A Study on the Consumer Acceptance Model of Home Energy Management Systems as a Demand Side Technology of Smart Grid. Ph.D. Thesis, Seoul National University, Seoul, Korea, 2011. [Google Scholar]
- Meschtscherjakov, A.; Wilfinger, D.; Scherndl, T.; Tscheligi, M. Acceptance of future persuasive in-car interfaces towards a more economic driving behaviour. In Proceedings of the 1st International Conference on Automotive User Interfaces and Interactive Vehicular Applications ACM, Essen, Germany, 21–22 September 2009; pp. 81–88. [Google Scholar]
- Brown, T.J.; Dacin, P.A. The company and the product: Corporate associations and consumer product responses. J. Mark. 1997, 61, 68–84. [Google Scholar] [CrossRef]
- Averdung, A.; Wagenfuehrer, D. Consumers acceptance, adoption and behavioural intentions regarding environmentally sustainable innovations. J. Bus. Manag. Econ. 2011, 2, 98–106. [Google Scholar]
- Mathieson, K. Predicting user intentions: Comparing the technology acceptance model with the theory of planned behavior. Inf. Syst. Res. 1991, 2, 173–191. [Google Scholar] [CrossRef]
- Gillenson, M.L.; Sherrell, D.L. Enticing online consumers: An extended technology acceptance perspective. Inf. Manag. 2002, 39, 705–719. [Google Scholar]
- Robinson, L.; Marshall, G.W.; Stamps, M.B. Sales force use of technology: Antecedents to technology acceptance. J. Bus. Res. 2005, 58, 1623–1631. [Google Scholar] [CrossRef]
- Buss, D.M. Selection, evocation, and manipulation. J. Personal. Soc. Psychol. 1987, 53, 1214–1221. [Google Scholar] [CrossRef]
- Davis, F.D. Perceived usefulness, perceived ease of use, and user acceptance of information technology. MIS Q. 1989, 13, 319–340. [Google Scholar] [CrossRef]
- Baek, S. In Search of Moderators in the Technology Acceptance Model with Meta-Analysis. Korea Bus. Rev. 2009, 38, 1353–1380. [Google Scholar]
- Eisen, J.B. Smart Regulation and Federalism for the Smart Grid. In Harvard Environmental Law Review, Forthcoming; Harvard Law School: Cambridge, MA, USA, 2013. [Google Scholar]
- Gungor, V.C.; Sahin, D.; Kocak, T.; Ergut, S.; Buccella, C.; Cecati, C.; Hancke, G.P. Smart grid technologies: Communication technologies and standards. IEEE Trans. Ind. Inf. 2011, 7, 529–539. [Google Scholar] [CrossRef]
- You, J.; Park, C. A Comprehensive Review of Technology Acceptance Model Researches. Entrue J. Inf. Technol. 2010, 8, 31–50. [Google Scholar]
- Taylor, S.; Todd, P.A. Understanding information technology usage: A test of competing models. Inf. Syst. Res. 1995, 6, 144–176. [Google Scholar] [CrossRef]
- Venkatesh, V.; Davis, F.D. A theoretical extension of the technology acceptance model: Four longitudinal field studies. Manag. Sci. 2000, 46, 186–204. [Google Scholar] [CrossRef]
- Shih, H.P. An empirical study on predicting user acceptance of e-shopping on the Web. Inf. Manag. 2004, 41, 351–368. [Google Scholar] [CrossRef]
- Çelik, H.E.; Yilmaz, V. Extending the technology acceptance model for adoption of e-shopping by consumers in Turkey. J. Electr. Commer. Res. 2011, 12, 152–164. [Google Scholar]
- Mert, W.; Suschek-Berger, J.; Tritthart, W. Consumer Acceptance of Smart Appliances; Smart domestic appliances in sustainable energy systems (Smart-A); European Commission: Brussels, Belgium, 2008. [Google Scholar]
- Powers, T.L.; Swan, J.E.; Lee, S.D. Identifying and understanding the energy conservation consumer: A macromarketing systems approach. J. Macromark. 1992, 12, 5–15. [Google Scholar] [CrossRef]
- Selman, P. Local Sustainability: Planning and Managing Ecologically Sound Places; Chapman: London, UK, 1996. [Google Scholar]
- McKenzie-Mohr, D. Social marketing for sustainability: The case of residential energy conservation. Futures 1994, 26, 224–233. [Google Scholar] [CrossRef]
- Kranz, J.; Picot, A. Why are consumers going green? The role of environmental concerns in private green-IS adoption. In Proceedings of the 19th European Conference on Information Systems (ECIS), Helsinki, Finland, 9–11 June 2011. [Google Scholar]
- Arkesteijn, K.; Oerlemans, L. The early adoption of green power by Dutch households: An empirical exploration of factors influencing the early adoption of green electricity for domestic purposes. Energy Policy 2005, 33, 183–196. [Google Scholar] [CrossRef]
- Lewis, W.; Agarwal, R.; Sambamurthy, V. Sources of influence on beliefs about information technology use: An empirical study of knowledge workers. MIS Q. 2003, 27, 657–678. [Google Scholar] [CrossRef]
- Leung, L.; Wei, R. Factors influencing the adoption of interactive TV in Hong Kong: Implications for advertising. Asian J. Commun. 1998, 8, 124–147. [Google Scholar] [CrossRef]
- Adams, D.A.; Nelson, R.R.; Todd, P.A. Perceived usefulness, ease of use, and usage of information technology: A replication. MIS Q. 1992, 16, 227–247. [Google Scholar] [CrossRef]
- Gefen, D.; Karahanna, E.; Straub, D.W. Trust and TAM in online shopping: An integrated model. MIS Q. 2003, 27, 51–90. [Google Scholar] [CrossRef]
- Slavin, R.E.; Wodarski, J.S.; Blackburn, B.L. A group contingency for electricity conservation in master-metered apartments. J. Appl. Behave. Anal. 1981, 14, 357–363. [Google Scholar] [CrossRef]
- Stern, P.C. What psychology knows about energy conservation. Am. Psychol. 1992, 47, 1224. [Google Scholar] [CrossRef]
- Wang, Y.; Lin, J.; Annavaram, M.; Jacobson, Q.A.; Hong, J.; Krishnamachari, B.; Sadeh, N. A framework of energy efficient mobile sensing for automatic user state recognition. In Proceedings of the 7th International Conference on Mobile Systems, Applications, and Services ACM, Kraków, Poland, 22–25 June 2009; pp. 179–192. [Google Scholar]
- Rogers, E.M. Diffusion of Innovations; Simon and Schuster: New York, NY, USA, 2010. [Google Scholar]
- Agarwal, R.; Prasad, J. A conceptual and operational definition of personal innovativeness in the domain of information technology. Inf. Syst. Res. 1998, 9, 204–215. [Google Scholar] [CrossRef]
- Davis, F.D.; Bagozzi, R.P.; Warshaw, P.R. User acceptance of computer technology: A comparison of two theoretical models. Manag. Sci. 1989, 35, 982–1003. [Google Scholar] [CrossRef]
- Compeau, D.R.; Higgins, C.A. Computer self-efficacy: Development of a measure and initial test. MIS Q. 1995, 19, 189–211. [Google Scholar] [CrossRef]
- Deci, E.L.; Ryan, R.M. The empirical exploration of intrinsic motivational processes. Adv. Exp. Soc. Psychol. 1980, 13, 39–80. [Google Scholar]
- Winett, R.A.; Kagel, J.H.; Battalio, R.C.; Winkler, R.C. Effects of monetary rebates, feedback, and information on residential electricity conservation. J. Appl. Psychol. 1978, 63, 73. [Google Scholar] [CrossRef]
- Oskamp, S.; Harrington, M.J.; Edwards, T.C.; Sherwood, D.L.; Okuda, S.M.; Swanson, D.C. Factors influencing household recycling behavior. Environ. Behave. 1991, 23, 494–519. [Google Scholar] [CrossRef]
- Darby, S. Energy Advice—What Is It Worth; Proceedings, Paper III, 5, 3-05; European Council for an Energy-Efficient Economy Summer Study: Stockholm, Sweden, 1999. [Google Scholar]
- Agarwal, R.; Karahanna, E. Time flies when you’re having fun: Cognitive absorption and beliefs about information technology usage. MIS Q. 2000, 24, 665–694. [Google Scholar] [CrossRef]
- Bhatti, T. Exploring factors influencing the adoption of mobile commerce. J. Int. Bank. Commer. 2007, 12, 1–13. [Google Scholar]
- Childers, T.L.; Carr, C.L.; Peck, J.; Carson, S. Hedonic and utilitarian motivations for online retail shopping behavior. J. Retail. 2002, 77, 511–535. [Google Scholar] [CrossRef]
- Van der Heijden, H.; Verhagen, T. Online store image: Conceptual foundations and empirical measurement. Inf. Manag. 2004, 41, 609–617. [Google Scholar] [CrossRef]
- Limayem, M.; Khalifa, M.; Frini, A. What makes consumers buy from Internet? A longitudinal study of online shopping. IEEE Trans. Syst. Man Cybern. A Syst. Hum. 2000, 30, 421–432. [Google Scholar] [CrossRef]
- Gefen, D.; Straub, D. A practical guide to factorial validity using PLS-Graph: Tutorial and annotated example. Commun. Assoc. Inf. Syst. 2005, 16, 5. [Google Scholar]
© 2017 by the authors. Licensee MDPI, Basel, Switzerland. This article is an open access article distributed under the terms and conditions of the Creative Commons Attribution (CC BY) license (http://creativecommons.org/licenses/by/4.0/).

