Analysis Framework of China’s Grain Production System: A Spatial Resilience Perspective
Abstract
1. Introduction
2. The Concept and Connotation of the GPS
2.1. Multiple Attributes of the GPS
2.2. Multi-Dimensional Functions of the GPS
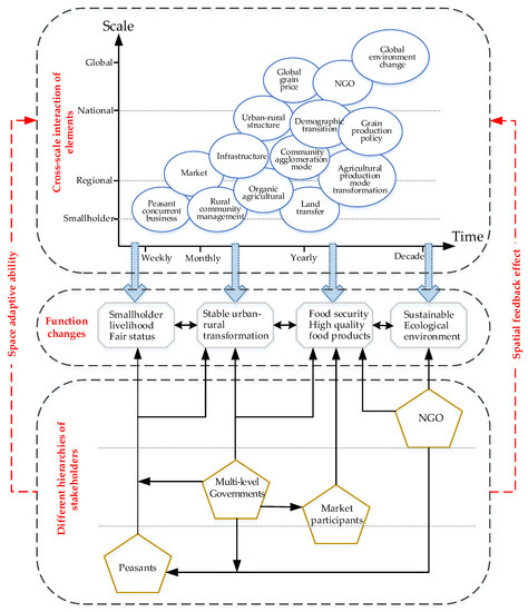
2.3. Cross-Scale Hierarchical Structure of the GPS
3. Spatial Resilience of the GPS
3.1. The Framework for the Spatial Resilience of the GPS
3.2. Internal Disturbance Factors of Spatial Resilience
3.3. External Disturbance Factors of Spatial Resilience
3.4. Cross-Scale Analysis of the Internal and External Disturbance Factors of Spatial Resilience
3.4.1. Cross-Scale Action of Internal and External Disturbance of Spatial Resilience
3.4.2. Spatial Heterogeneity of Disturbance Factors
3.4.3. Connectivity of Disturbance Factors
4. Optimization Strategy of Spatial Resilience for the GPS
4.1. The Hierarchical Structure of Spatial Resilience
4.2. Key Thresholds of Spatial Resilience
4.3. Optimization Strategy of Spatial Resilience
5. Discussion and Conclusions
5.1. Discussion
5.2. Conclusions
Acknowledgments
Author Contributions
Conflicts of Interest
References
- Long, H.; Zou, J. Grain production driven by variations in farmland use in China: An analysis of security patterns. J. Resour. Ecol. 2010, 1, 60–67. [Google Scholar]
- Li, T.; Long, H.; Zhang, Y.; Tu, S.; Ge, D.; Li, Y.; Hu, B. Analysis of the spatial mismatch of grain production and farmland resources in China based on the potential crop rotation system. Land Use Policy 2017, 60, 26–36. [Google Scholar] [CrossRef]
- World Bank. World Bank Open Data. Available online: https://data.worldbank.org.cn (accessed on 10 September 2017).
- Huang, J.; Yang, G. Understanding recent challenges and new food policy in China. Glob. Food Secur. 2017, 12, 119–126. [Google Scholar] [CrossRef]
- Wang, D.; Jiang, H. The implications on food security of china based on the reform of agricultural supply side structure. Economist 2017. (In Chinese) [Google Scholar] [CrossRef]
- Seto, K.C.; Ramankutty, N. Hidden linkages between urbanization and food systems. Science 2016, 352, 943–945. [Google Scholar] [CrossRef] [PubMed]
- Liu, Y.; Li, Y. Revitalize the world’s countryside. Nature 2017, 548, 275–277. [Google Scholar] [CrossRef] [PubMed]
- Xue, L.; Liu, G.; Parfitt, J.; Liu, X.; Van Herpen, E.; Stenmarck, A.; O’Connor, C.; Östergren, K.; Cheng, S. Missing food, missing data? A critical review of global food losses and food waste data. Environ. Sci. Technol. 2017, 51, 6618–6633. [Google Scholar] [CrossRef] [PubMed]
- Buzby, J.C.; Hyman, J. Total and per capita value of food loss in the United States. Food Policy 2012, 37, 561–570. [Google Scholar] [CrossRef]
- Lu, W.; Chen, N.; Qian, W. Modeling the effects of urbanization on grain production and consumption in China. J. Integr. Agric. 2017, 16, 1393–1405. [Google Scholar] [CrossRef]
- Long, H.; Tu, S.; Ge, D.; Li, T.; Liu, Y. The allocation and management of critical resources in rural China under restructuring: Problems and prospects. J. Rural Stud. 2016, 47, 392–412. [Google Scholar] [CrossRef]
- Ge, D.; Long, H.; Zhang, Y.; Ma, L.; Li, T. Farmland transition and its influences on grain production in China. Land Use Policy 2018, 70, 94–105. [Google Scholar] [CrossRef]
- Xiao, Y.; Wu, X.; Wang, L.; Liang, J. Optimal farmland conversion in China under double restraints of economic growth and resource protection. J. Clean Prod. 2017, 142, 524–537. [Google Scholar] [CrossRef]
- Holdaway, J. Urbanisation, Rural Transformations and Food Security: The View from China; International Institute for Environment and Development: London, UK, 2015. [Google Scholar]
- Gao, F. International experience to improve agricultural productivity and china’s choice. FuDan J. 2015, 57, 116–124. (In Chinese) [Google Scholar]
- Stehle, S.; Schulz, R. Agricultural insecticides threaten surface waters at the global scale. Proc. Natl. Acad. Sci. USA 2015, 112, 5750–5755. [Google Scholar] [CrossRef] [PubMed]
- Zhang, J. China’s success in increasing per capita food production. J. Exp. Bot. 2011, 62, 3707–3711. [Google Scholar] [CrossRef] [PubMed]
- West, P.C.; Gerber, J.S.; Engstrom, P.M.; Mueller, N.D.; Brauman, K.A.; Carlson, K.M.; Cassidy, E.S.; Johnston, M.; MacDonald, G.K.; Ray, D.K. Leverage points for improving global food security and the environment. Science 2014, 345, 325–328. [Google Scholar] [CrossRef] [PubMed]
- Chen, X.; Cui, Z.; Fan, M.; Vitousek, P.; Zhao, M.; Ma, W.; Wang, Z.; Zhang, W.; Yan, X.; Yang, J.; et al. Producing more grain with lower environmental costs. Nature 2014, 514, 486–489. [Google Scholar] [CrossRef] [PubMed]
- Zhang, D.; Shen, J.; Zhang, F.; Li, Y.; Zhang, W. Carbon footprint of grain production in China. Sci. Rep. 2017, 7, 4126. [Google Scholar] [CrossRef] [PubMed]
- Gu, B.; Leach, A.M.; Ma, L.; Galloway, J.N.; Chang, S.X.; Ge, Y.; Chang, J. Nitrogen footprint in China: Food, energy, and nonfood goods. Environ. Sci. Technol. 2013, 47, 9217–9224. [Google Scholar] [CrossRef] [PubMed]
- Grassini, P.; Cassman, K.G. High-yield maize with large net energy yield and small global warming intensity. Proc. Natl. Acad. Sci. USA 2012, 109, 1074–1079. [Google Scholar] [CrossRef] [PubMed]
- Guo, J.H.; Liu, X.J.; Zhang, Y.; Shen, J.L.; Han, W.X.; Zhang, W.F.; Christie, P.; Goulding, K.W.; Vitousek, P.M.; Zhang, F.S. Significant acidification in major Chinese croplands. Science 2010, 327, 1008–1010. [Google Scholar] [CrossRef] [PubMed]
- Liu, Y.; Wen, C.; Liu, X. China’s food security soiled by contamination. Science 2013, 339, 1382–1383. [Google Scholar] [CrossRef] [PubMed]
- Kong, X.; Zhang, X.; Lal, R.; Zhang, F.; Chen, X.; Niu, Z.; Han, L.; Song, W. Groundwater depletion by agricultural intensification in China’s HHH Plains, since the 1980s. Adv. Agron. 2016, 135, 59–106. [Google Scholar]
- Xie, Y.; Zhou, X. Income inequality in today’s China. Proc. Natl. Acad. Sci. USA 2014, 111, 6928–6933. [Google Scholar] [CrossRef] [PubMed]
- Tu, S.; Long, H. Rural restructuring in China: Theory, approaches and research prospect. J. Geogr. Sci. 2017, 27, 1169–1184. [Google Scholar] [CrossRef]
- Geertz, C. Agricultural Involution: The Process of Ecological Change in Indonesia; University of California Press: Berkeley, CA, USA, 1963. [Google Scholar]
- Zhang, Y.; Li, X.; Song, W.; Zhai, L. Land abandonment under rural restructuring in China explained from a cost-benefit perspective. J. Rural Stud. 2016, 47, 524–532. [Google Scholar] [CrossRef]
- Wang, X.; Huang, J.; Rozelle, S. Off-farm employment and agricultural specialization in China. China Econ. Rev. 2016, 42, 155–165. [Google Scholar] [CrossRef]
- Siciliano, G. Rural-urban migration and domestic land grabbing in china. Popul. Space Place 2014, 20, 333–351. [Google Scholar] [CrossRef]
- Zhan, S. Hukou reform and land politics in China: Rise of a tripartite alliance. China J. 2017, 78. [Google Scholar] [CrossRef]
- van der Ploeg, J.D. Peasant-driven agricultural growth and food sovereignty. J. Peasant Stud. 2014, 41, 999–1030. [Google Scholar] [CrossRef]
- Ye, J. Land transfer and the pursuit of agricultural modernization in China. J. Agrar. Chang. 2015, 15, 314–337. [Google Scholar] [CrossRef]
- Folke, C. Resilience (Republished). Ecol. Soc. 2016, 21, 44. [Google Scholar] [CrossRef]
- Hughes, T.P.; Barnes, M.L.; Bellwood, D.R.; Cinner, J.E.; Cumming, G.S.; Jackson, J.B.C.; Kleypas, J.; van de Leemput, I.A.; Lough, J.M.; Morrison, T.H.; et al. Coral reefs in the Anthropocene. Nature 2017, 546, 82–90. [Google Scholar] [CrossRef] [PubMed]
- Barrett, C.B.; Constas, M.A. Toward a theory of resilience for international development applications. Proc. Natl. Acad. Sci. USA 2014, 111, 14625–14630. [Google Scholar] [CrossRef] [PubMed]
- Béné, C.; Chowdhury, F.S.; Rashid, M.; Dhali, S.A.; Jahan, F. Squaring the circle: Reconciling the need for rigor with the reality on the ground in resilience impact assessment. World Dev. 2017, 97, 212–231. [Google Scholar] [CrossRef]
- Bullock, J.M.; Dhanjal-Adams, K.L.; Milne, A.; Oliver, T.H.; Todman, L.C.; Whitmore, A.P.; Pywell, R.F.; Bardgett, R. Resilience and food security: Rethinking an ecological concept. J. Ecol. 2017, 105, 880–884. [Google Scholar] [CrossRef]
- Tendall, D.M.; Joerin, J.; Kopainsky, B.; Edwards, P.; Shreck, A.; Le, Q.B.; Kruetli, P.; Grant, M.; Six, J. Food system resilience: Defining the concept. Glob. Food Secur. 2015, 6, 17–23. [Google Scholar] [CrossRef]
- Pelletier, B.; Hickey, G.M.; Bothi, K.L.; Mude, A. Linking rural livelihood resilience and food security: An international challenge. Food Secur. 2016, 8, 469–476. [Google Scholar] [CrossRef]
- Lu, Y.; Jenkins, A.; Ferrier, R.C.; Bailey, M.; Gordon, I.J.; Song, S.; Huang, J.; Jia, S.; Zhang, F.; Liu, X. Addressing China’s grand challenge of achieving food security while ensuring environmental sustainability. Sci. Adv. 2015, 1, e1400039. [Google Scholar] [CrossRef] [PubMed]
- Pinstrup-Andersen, P. Food security: Definition and measurement. Food Secur. 2009, 1, 5–7. [Google Scholar] [CrossRef]
- Tian, Q.; Holland, J.H.; Brown, D.G. Social and economic impacts of subsidy policies on rural development in the Poyang Lake Region, China: Insights from an agent-based model. Agric. Syst. 2016, 148, 12–27. [Google Scholar] [CrossRef]
- Schneider, U.A.; Havlík, P.; Schmid, E.; Valin, H.; Mosnier, A.; Obersteiner, M.; Böttcher, H.; Skalský, R.; Balkovič, J.; Sauer, T.; et al. Impacts of population growth, economic development, and technical change on global food production and consumption. Agric. Syst. 2011, 104, 204–215. [Google Scholar] [CrossRef]
- Wang, C.; Zhang, Y.; Yang, Y.; Yang, Q.; Kush, J.; Xu, Y.; Xu, L. Assessment of sustainable livelihoods of different farmers in hilly red soil erosion areas of southern China. Ecol. Indic. 2016, 64, 123–131. [Google Scholar] [CrossRef]
- Bennett, E.M. Changing the agriculture and environment conversation. Nat. Ecol. Evol. 2017, 1, 0018. [Google Scholar] [CrossRef] [PubMed]
- Cumming, G.S.; Buerkert, A.; Hoffmann, E.M.; Schlecht, E.; von Cramon-Taubadel, S.; Tscharntke, T. Implications of agricultural transitions and urbanization for ecosystem services. Nature 2014, 515, 50–57. [Google Scholar] [CrossRef] [PubMed]
- Zheng, L.; Liu, H. Increased farmer income evidenced by a new multifunctional actor network in China. Agron. Sustain. Dev. 2013, 34, 515–523. [Google Scholar] [CrossRef]
- Li, T.; Long, H.; Tu, S.; Wang, Y. Analysis of income inequality based on income mobility for poverty alleviation in rural China. Sustainability 2015, 7, 16362–16378. [Google Scholar] [CrossRef]
- Barrett, C.B.; Reardon, T.; Webb, P. Nonfarm income diversification and household livelihood strategies in rural Africa: Concepts, dynamics, and policy implications. Food Policy 2001, 26, 315–331. [Google Scholar] [CrossRef]
- Lewis, W.A. Economic development with unlimited supplies of labour. Manchester Sch. 1954, 22, 139–191. [Google Scholar] [CrossRef]
- Foley, J. Living by the lessons of the planet. Science 2017, 356, 251–252. [Google Scholar] [CrossRef] [PubMed]
- Seufert, V.; Ramankutty, N.; Foley, J.A. Comparing the yields of organic and conventional agriculture. Nature 2012, 485, 229–232. [Google Scholar] [CrossRef] [PubMed]
- Smith, A.; Snapp, S.; Chikowo, R.; Thorne, P.; Bekunda, M.; Glover, J. Measuring sustainable intensification in smallholder agroecosystems: A review. Glob. Food Secur. 2017, 12, 127–138. [Google Scholar] [CrossRef]
- Ebbesson, J. The rule of law in governance of complex socio-ecological changes. Glob. Environ. Chang. 2010, 20, 414–422. [Google Scholar] [CrossRef]
- Duru, M.; Therond, O. Livestock system sustainability and resilience in intensive production zones: which form of ecological modernization? Reg. Envir. Chang. 2014, 15, 1651–1665. [Google Scholar] [CrossRef]
- Darnhofer, I.; Bellon, S.; Dedieu, B.; Milestad, R. Adaptiveness to enhance the sustainability of farming systems. A review. Agron. Sustain. Dev. 2010, 30, 545–555. [Google Scholar] [CrossRef]
- Huang, J.; Wang, X.; Rozelle, S. The subsidization of farming households in China’s agriculture. Food Policy 2013, 41, 124–132. [Google Scholar] [CrossRef]
- Suweis, S.; Carr, J.A.; Maritan, A.; Rinaldo, A.; D’Odorico, P. Resilience and reactivity of global food security. Proc. Natl. Acad. Sci. USA 2015, 112, 6902–6907. [Google Scholar] [CrossRef] [PubMed]
- Ray, D.K.; Gerber, J.S.; MacDonald, G.K.; West, P.C. Climate variation explains a third of global crop yield variability. Nat. Commun. 2015, 6, 5989. [Google Scholar] [CrossRef] [PubMed]
- Morton, J.F. The impact of climate change on smallholder and subsistence agriculture. Proc. Natl. Acad. Sci. USA 2007, 104, 19680–19685. [Google Scholar] [CrossRef] [PubMed]
- Li, L.; Wang, C.; Segarra, E.; Nan, Z. Migration, remittances, and agricultural productivity in small farming systems in Northwest China. China Agric. Econ. Rev. 2013, 5, 5–23. [Google Scholar] [CrossRef]
- Lu, B.R. Challenges of transgenic crop commercialization in China. Nat. Plants 2016, 2, 16077. [Google Scholar] [CrossRef] [PubMed]
- Yang, J.; Huang, J.; Rozelle, S.; Martin, W. Where is the balance? Implications of adopting special products and sensitive products in Doha negotiations for world and China’s agriculture. China Econ. Rev. 2012, 23, 651–664. [Google Scholar] [CrossRef]
- Frantzeskaki, N.; Haase, D.; Fragkias, M.; Elmqvist, T. Editorial overview: System dynamics and sustainability: Urban transitions to sustainability and resilience. Curr. Opin. Environ. Sustain. 2016, 22. [Google Scholar] [CrossRef]
- Bodin, Ö.; Crona, B.I. The role of social networks in natural resource governance: What relational patterns make a difference? Glob. Environ. Chang. 2009, 19, 366–374. [Google Scholar] [CrossRef]
- Gurney, G.G.; Blythe, J.; Adams, H.; Adger, W.N.; Curnock, M.; Faulkner, L.; James, T.; Marshall, N.A. Redefining community based on place attachment in a connected world. Proc. Natl. Acad. Sci. USA 2017, 114, 10077–10082. [Google Scholar] [CrossRef] [PubMed]
- Cumming, G.S.; Morrison, T.H.; Hughes, T.P. New directions for understanding the spatial resilience of social-ecological systems. Ecosystems 2016, 20, 649–664. [Google Scholar] [CrossRef]
- Cumming, G.S. Spatial Resilience in Social-Ecological Systems; Springer: Cape Town, South Africa, 2011. [Google Scholar]
- Cumming, G.S. Heterarchies: Reconciling Networks and Hierarchies. Trends Ecol. Evol. 2016, 31, 622–632. [Google Scholar] [CrossRef] [PubMed]
- Ge, D.; Long, H.; Zhang, Y.; Tu, S. Analysis of the coupled relationship between grain yields and agricultural labor changes in China. J. Geogr. Sci. 2018, 28, 93–108. [Google Scholar]
- Liu, J.; Zhang, Z.; Xu, X.; Kuang, W.; Zhou, W.; Zhang, S.; Li, R.; Yan, C.; Yu, D.; Wu, S.; et al. Spatial patterns and driving forces of land use change in China during the early 21st century. J. Geogr. Sci. 2010, 20, 483–494. [Google Scholar] [CrossRef]
- Song, W.; Han, Z.; Deng, X. Changes in productivity, efficiency and technology of China’s crop production under rural restructuring. J. Rural Stud. 2016, 47, 563–576. [Google Scholar] [CrossRef]
- Zhan, S. Riding on self-sufficiency: Grain policy and the rise of agrarian capital in China. J. Rural Stud. 2017, 54, 151–161. [Google Scholar] [CrossRef]
- Zhang, Q.; Sun, Z.; Wu, F.; Deng, X. Understanding rural restructuring in China: The impact of changes in labor and capital productivity on domestic agricultural production and trade. J. Rural Stud. 2016, 47, 552–562. [Google Scholar] [CrossRef]
- Lipton, M. Migration from rural areas of poor countries: the impact on rural productivity and income distribution. World Devel. 1980, 8, 1–24. [Google Scholar] [CrossRef]
- Huang, J.; Pontius, R.G.; Li, Q.; Zhang, Y. Use of intensity analysis to link patterns with processes of land change from 1986 to 2007 in a coastal watershed of southeast China. Appl. Geogr. 2012, 34, 371–384. [Google Scholar] [CrossRef]
- Kwan, F.; Wu, Y.; Zhuo, S. Surplus agricultural labour and China’s Lewis turning point. China Econ. Rev. 2017. [Google Scholar] [CrossRef]
- van der Ploeg, J.D.; Ye, J.; Pan, L. Peasants, time and the land: The social organization of farming in China. J. Rural Stud. 2014, 36, 172–181. [Google Scholar] [CrossRef]
- Ye, J.; He, C.; Liu, J.; Wang, W.; Chen, S. Left-behind elderly: Shouldering a disproportionate share of production and reproduction in supporting China’s industrial development. J. Peasant Stud. 2016. [Google Scholar] [CrossRef]
- Chen, X. Review of China’s agricultural and rural development: policy changes and current issues. China Agric. Econ. Rev. 2009, 1, 121–135. [Google Scholar] [CrossRef]
- Ge, S.; Yang, D.T. Labor market developments in China: A neoclassical view. China Econ. Rev. 2011, 22, 611–625. [Google Scholar] [CrossRef]
- Bai, X.; Shi, P.; Liu, Y. Realizing China’s urban dream. Nature 2014, 509, 158–160. [Google Scholar] [CrossRef] [PubMed]
- Proctor, F.J.; Berdegué, J.A. Food Systems at the Rural-Urban Interface; Rimisp: Santiago, Chile, 2016. [Google Scholar]
- Su, S.; Xiao, R.; Zhang, Y. Multi-scale analysis of spatially varying relationships between agricultural landscape patterns and urbanization using geographically weighted regression. Appl. Geogr. 2012, 32, 360–375. [Google Scholar] [CrossRef]
- Nyström, M.; Folke, C. Spatial Resilience of Coral Reefs. Ecosystems 2001, 4, 406–417. [Google Scholar] [CrossRef]
- Huang, J.; Yang, J.; Msangi, S.; Rozelle, S.; Weersink, A. Biofuels and the poor: Global impact pathways of biofuels on agricultural markets. Food Policy 2012, 37, 439–451. [Google Scholar] [CrossRef]
- Flavell, R.B. Greener revolutions for all. Nat. Biotechnol. 2016, 34, 1106–1110. [Google Scholar] [CrossRef] [PubMed]
- Turner, B.L., II. Vulnerability and resilience: Coalescing or paralleling approaches for sustainability science? Glob. Environ. Chang. 2010, 20, 570–576. [Google Scholar] [CrossRef]
- Redo, D.J.; Grau, H.R.; Aide, T.M.; Clark, M.L. Asymmetric forest transition driven by the interaction of socioeconomic development and environmental heterogeneity in Central America. Proc. Natl. Acad. Sci. USA 2012, 109, 8839–8844. [Google Scholar] [CrossRef] [PubMed]
- Long, H.; Qu, Y. Land use transitions and land management: A mutual feedback perspective. Land Use Policy 2017. [Google Scholar] [CrossRef]
- Cinner, J.E.; McClanahan, T.R.; MacNeil, M.A.; Graham, N.A.; Daw, T.M.; Mukminin, A.; Feary, D.A.; Rabearisoa, A.L.; Wamukota, A.; Jiddawi, N.; et al. Comanagement of coral reef social-ecological systems. Proc. Natl. Acad. Sci. USA 2012, 109, 5219–5222. [Google Scholar] [CrossRef] [PubMed]
- Barnes, A.; Nel, V. Putting spatial resilience into practice. Urban Forum 2017, 28, 219–232. [Google Scholar] [CrossRef]
- Miller, H.J. Tobler’s first law and spatial analysis. Ann. Assoc. Am. Geogr. 2004, 94, 284–289. [Google Scholar] [CrossRef]
- Castells, M. Space of flows, space of places: Materials for a theory of urbanism in the information age. In The Cybercities Reader; Graham, S., Ed.; Routledge: London, UK, 2004; pp. 572–582. [Google Scholar]
- Hu, Z.; Zhang, Q.F.; Donaldson, J.A. Farmers’ cooperatives in China: A typology of fraud and failure. China J. 2017, 78, 1–24. [Google Scholar] [CrossRef]
- Cumming, G.S.; Olsson, P.; Chapin, F.S.; Holling, C.S. Resilience, experimentation, and scale mismatches in social-ecological landscapes. Land. Ecol. 2012, 28, 1139–1150. [Google Scholar] [CrossRef]
- Oberlack, C.; Tejada, L.; Messerli, P.; Rist, S.; Giger, M. Sustainable livelihoods in the global land rush? Archetypes of livelihood vulnerability and sustainability potentials. Glob. Environ. Chang. 2016, 41, 153–171. [Google Scholar] [CrossRef]
- Clark, W.C.; Tomich, T.P.; van Noordwijk, M.; Guston, D.; Catacutan, D.; Dickson, N.M.; McNie, E. Boundary work for sustainable development: Natural resource management at the Consultative Group on International Agricultural Research (CGIAR). Proc. Natl. Acad. Sci. USA 2016, 113, 4615–4622. [Google Scholar] [CrossRef] [PubMed]
- Foley, J.A.; Ramankutty, N.; Brauman, K.A.; Cassidy, E.S.; Gerber, J.S.; Johnston, M.; Mueller, N.D.; O’Connell, C.; Ray, D.K.; West, P.C.; et al. Solutions for a cultivated planet. Nature 2011, 478, 337–342. [Google Scholar] [CrossRef] [PubMed]
- Rozelle, S.; Taylor, J.E.; deBrauw, A. Migration, remittances, and agricultural productivity in China. Am. Econ. Rev. 1999, 89, 287–291. [Google Scholar] [CrossRef]
- Cai, F. Demographic transition, demographic dividend, and Lewis turning point in China. China Econ. J. 2010, 3, 107–119. [Google Scholar] [CrossRef]
- Shi, T.; Li, X.; Xin, L.; Xu, X. Analysis of Farmland Abandonment at Parcel Level: A Case Study in the Mountainous Area of China. Sustainability 2016, 8, 988. [Google Scholar] [CrossRef]
- Lambin, E.F.; Meyfroidt, P. Land use transitions: Socio-ecological feedback versus socio-economic change. Land Use Policy 2010, 27, 108–118. [Google Scholar] [CrossRef]
- Hughes, T.P.; Kerry, J.T.; Alvarez-Noriega, M.; Alvarez-Romero, J.G.; Anderson, K.D.; Baird, A.H.; Babcock, R.C.; Beger, M.; Bellwood, D.R.; Berkelmans, R.; et al. Global warming and recurrent mass bleaching of corals. Nature 2017, 543, 373–377. [Google Scholar] [CrossRef] [PubMed]
- Brondizio, E.S.; O’Brien, K.; Bai, X.; Biermann, F.; Steffen, W.; Berkhout, F.; Cudennec, C.; Lemos, M.C.; Wolfe, A.; Palma-Oliveira, J.; et al. Re-conceptualizing the Anthropocene: A call for collaboration. Glob. Environ. Chang. 2016, 39, 318–327. [Google Scholar] [CrossRef]
- Damastuti, E.; de Groot, R. Effectiveness of community-based mangrove management for sustainable resource use and livelihood support: A case study of four villages in Central Java, Indonesia. J. Environ. Manag. 2017, 203, 510–521. [Google Scholar] [CrossRef] [PubMed]
- Bell, J.; Morrison, T. A comparative analysis of the transformation of governance systems: Land-use planning for flood risk. J. Environ. Policy Plan. 2014, 17, 516–534. [Google Scholar] [CrossRef]
- Lindborg, R.; Gordon, L.J.; Malinga, R.; Bengtsson, J.; Peterson, G.; Bommarco, R.; Deutsch, L.; Gren, Å.; Rundlöf, M.; Smith, H.G. How spatial scale shapes the generation and management of multiple ecosystem services. Ecosphere 2017, 8, e01741. [Google Scholar] [CrossRef]
- Zhang, W.; Cao, G.; Li, X.; Zhang, H.; Wang, C.; Liu, Q.; Chen, X.; Cui, Z.; Shen, J.; Jiang, R. Closing yield gaps in China by empowering smallholder farmers. Nature 2016, 537, 671–674. [Google Scholar] [CrossRef] [PubMed]
- Mueller, N.D.; Gerber, J.S.; Johnston, M.; Ray, D.K.; Ramankutty, N.; Foley, J.A. Closing yield gaps through nutrient and water management. Nature 2012, 490, 254–257. [Google Scholar] [CrossRef] [PubMed]
- Zhang, X.; Davidson, E.A.; Mauzerall, D.L.; Searchinger, T.D.; Dumas, P.; Shen, Y. Managing nitrogen for sustainable development. Nature 2015, 528, 51–59. [Google Scholar] [CrossRef] [PubMed]
- Pittelkow, C.M.; Liang, X.; Linquist, B.A.; Van Groenigen, K.J.; Lee, J.; Lundy, M.E.; van Gestel, N.; Six, J.; Venterea, R.T.; van Kessel, C. Productivity limits and potentials of the principles of conservation agriculture. Nature 2015, 517, 365–368. [Google Scholar] [CrossRef] [PubMed]
- Challinor, A.J.; Koehler, A.K.; Ramirez-Villegas, J.; Whitfield, S.; Das, B. Current warming will reduce yields unless maize breeding and seed systems adapt immediately. Nat. Clim. Chang. 2016, 6, 954–958. [Google Scholar] [CrossRef]
- Edelman, M.; Oya, C.; Borras, S.M. Global Land Grabs: Historical processes, theoretical and methodological implications and current trajectories. Third World Q. 2013, 34, 1517–1531. [Google Scholar] [CrossRef]
- Ingram, J. Perspective: Look beyond production. Nature 2017, 544. [Google Scholar] [CrossRef] [PubMed]
- Davidson, D. Gaps in agricultural climate adaptation research. Nat. Clim. Chang. 2016, 6, 433–435. [Google Scholar] [CrossRef]








| Temporal Scale | Short-Time (Weekly-Monthly) | Medium-Time (Monthly-Yearly) | Long-Time (Yearly-Decade) | |
|---|---|---|---|---|
| Spatial Scale | ||||
| Transnational and Global |
|
|
| |
| Regional and National |
|
|
| |
| Smallholder and Local |
|
|
| |
© 2017 by the authors. Licensee MDPI, Basel, Switzerland. This article is an open access article distributed under the terms and conditions of the Creative Commons Attribution (CC BY) license (http://creativecommons.org/licenses/by/4.0/).
Share and Cite
Ge, D.; Long, H.; Ma, L.; Zhang, Y.; Tu, S. Analysis Framework of China’s Grain Production System: A Spatial Resilience Perspective. Sustainability 2017, 9, 2340. https://doi.org/10.3390/su9122340
Ge D, Long H, Ma L, Zhang Y, Tu S. Analysis Framework of China’s Grain Production System: A Spatial Resilience Perspective. Sustainability. 2017; 9(12):2340. https://doi.org/10.3390/su9122340
Chicago/Turabian StyleGe, Dazhuan, Hualou Long, Li Ma, Yingnan Zhang, and Shuangshuang Tu. 2017. "Analysis Framework of China’s Grain Production System: A Spatial Resilience Perspective" Sustainability 9, no. 12: 2340. https://doi.org/10.3390/su9122340
APA StyleGe, D., Long, H., Ma, L., Zhang, Y., & Tu, S. (2017). Analysis Framework of China’s Grain Production System: A Spatial Resilience Perspective. Sustainability, 9(12), 2340. https://doi.org/10.3390/su9122340

