The New Pyramid of Needs for the Digital Citizen: A Transition towards Smart Human Cities
Abstract
:1. Introduction
“Through the application of technology in different fields, places are changing to become more efficient regarding the use of resources, energy-saving, improving the services delivered and promoting a sustainable development, solving the main problems citizens have to face”.[12] (p. 3)
2. Framework
2.1. Bi-Dimensional Identity: The Concept of a Holistic and Eclectic Citizen
2.2. Challenges for Education in the Smart Human City
- Education decides to contribute to the success of the individual career of all the students, but is forced to evaluate the learning of the contents that it communicates, and its results are always uneven.
- On the one hand, education needs to consider the individualities of the students and take precautions with the diversity of aptitudes, vocations and expectations. Yet students must be treated like equals.
- The class is made collectively within the context of the classroom. It is made up of an indefinite quantity of individuals with different experiences, from different families, and with enclosed consciousness and, therefore, must follow the same content of the class.
- (a)
- The educational system is one space of multidimensional experiences of holistic citizens, and is not the center, but has the capacity to influence the rest of space.
- (b)
- Learning occurs in multiple real and virtual dimensions.
- (c)
- The educational system must adapt and answer to the learning needs of the holistic and eclectic citizen.
- (d)
- To diminish the educational gap, it is necessary to design inside the educational system multidimensional experiences of learning that recognize the personal surroundings of learning and management of knowledge of holistic and eclectic citizens.
- (e)
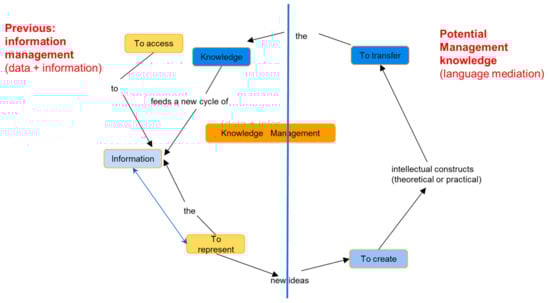
- It is necessary to consider three conceptions: 1. A new epistemological condition, in which the digital citizens know to resolve the border between how to access and represent information of how knowledge is created and transferred; 2. The recognition of a new digital citizen identity based on the notion of bi-dimensionality, that is, a citizen remitted to the real and to the virtual space, and; 3. The notion of a complex redesign of a new citizen that, according to Morin [24], is understood by its autonomy/dependency, individuality, and self-production.
2.3. The Adaptation
2.4. The Holistic and Eclectic Vision for Training the Digital Citizen
3. The New Pyramid of Needs for the Digital Citizen: A Proposal for Analysis
4. Conclusions
Acknowledgments
Author Contributions
Conflicts of Interest
References
- Martínez, M. Epistemología y Metodología Cualitativa en las Ciencias Sociales; Editorial Trillas: Ciudad de México, Mexico, 2008. [Google Scholar]
- Morin, E. El Método III: El Conocimiento del Conocimiento; Ediciones Cátedra: Madrid, Spain, 1999. [Google Scholar]
- Sarmiento, J. Ciudades y Ciudadanos Inteligentes. El Componente Humano de las Smart Cities. Telos Cuad. Comun. Innov. 2016, 105, 76–83. [Google Scholar]
- Conesa, P. Smart cities: Una visión integral para acelerar la innovación urbana, un camino a recorrer. Rev. Telos 2016, 105, 6–8. [Google Scholar]
- Organización de las Naciones Unidas, Departamento de Asuntos Económicos y Sociales. Más de la Mitad de la Población Vive en Áreas Urbanas y Seguirá Creciendo. Available online: http://www.un.org/es/development/desa/news/population/world-urbanization-prospects-2014.html (accessed on 19 November 2017).
- Ratti, C. Smart cities: Lo que de verdad importa. MIT Technol. Rev. 2013. Available online: https://www.technologyreview.es/s/3749/smart-cities-lo-que-de-verdad-importa (accessed on 19 November 2017).
- Harrison, C.; Eckman, B.; Hamilton, R.; Hartswickm, P.; Kalagnanam, J.; Paraszczak, J.; Williams, P. Foundations for smarter cities. J. Res. Dev. 2010, 54, 1–16. [Google Scholar]
- Colado, S.; Gutiérrez, A.; Vives, C.; Valencia, E. Smart City. Hacia la Gestión Inteligente; Marcombo: Barcelona, Spain, 2014. [Google Scholar]
- Ishida, T.; Isbister, K. Digital Cities: Technologies, Experiences, and Future Perspectives; Springer: Berlin, Germany, 2002. [Google Scholar]
- Albino, V.; Berardi, U.; Dangelico, R. Smart Cities: Definitions, dimensions, performance, and initiatives. J. Urban Technol. 2015, 22, 3–21. [Google Scholar] [CrossRef]
- Arizmendi, S.; Navío, J.; Portilla, J. Smart cities: ¿Cómo determinar el estado de desarrollo de una ciudad inteligente? Telos Cuad. Comun. Innov. 2016, 105, 49–65. [Google Scholar]
- Cohen, B.; Obediente, E. Estudio Ranking de Ciudades Inteligentes en Chile. Centro de Estudios Digitales, Fundación País Digital, 2014. Available online: http://dg6223fhel5c2.cloudfront.net/PD/wp-content/uploads/2014/06/Ranking-Ciudades-Inteligentes-en-Chile.pdf (accessed on 19 November 2017).
- Comisión de Ciudades Digitales y del Conocimiento. Estudio Internacional Sobre la Situación de las TIC, la Innovación y el Conocimiento en las Ciudades. 2012. Available online: http://www.uclg-digitalcities.org/la-comision-presenta-el-smart-cities-study-en-la-reunion-anual-celebrada-en-dakar/ (accessed on 1 October 2017).
- Olmedo, E.; López, A. De la smart city a la smart human city. Inclusión digital en aplicaciones. Rev. Fuentes 2015, 17, 41–65. [Google Scholar] [CrossRef]
- Savater, F. La Aventura del Pensamiento; Penguin Random House Grupo Editorial S. A: Santiago, Chile, 2014. [Google Scholar]
- Fromm, E. ¿Tener o Ser? Fondo de Cultura Económica: Ciudad de México, Mexico, 1978. [Google Scholar]
- Salazar, R. Quién es el Sujeto Insumiso. 2008. Available online: http://conceptos.sociales.unam.mx/conceptos_final/478trabajo.pdf (accessed on 19 November 2017).
- Careaga, M.; Avendaño, A. Currículum Cibernético y Gestión del Conocimiento. Fundamentos y Modelos de Referencia; RIL, Ed.; Editorial UCSC: Santiago, Chile, 2017. [Google Scholar]
- Careaga, M. Circuito Pedagógico de Gestión del Conocimiento. 2008. Available online: http://www.ucsc.cl/wp-content/uploads/2013/09/educacion-parte-2.pdf (accessed on 19 November 2017).
- Careaga, M.; Barnes, S. Actualización Circuito Pedagógico de Gestión del Conocimiento. 2015. Available online: http://marcelocareaga.blogspot.com/ (accessed on 19 November 2017).
- Reig, D.; Vílchez, L. Los Jóvenes en la Era de la Hiperconectividad: Tendencias, Claves y Miradas; Fundación Telefónica: Santiago, Chile, 2013; Available online: https://www.fundaciontelefonica.com/arte_cultura/publicaciones-listado/pagina-item-publicaciones/itempubli/182/ (accessed on 19 November 2017).
- García, N. Lectores, Espectadores e Internautas; Editorial Gedisa: Barcelona, Spain, 2007. [Google Scholar]
- Hannerz, U. Conexiones Transnacionales; Frónesis Cátedra Universitat de Valencia: Madrid, Spain, 1996. [Google Scholar]
- Morin, E. La Cabeza Bien Puesta. Repensar la Reforma. Reformar el Pensamiento; Nueva Visión: Buenos Aires, Argentina, 2002. [Google Scholar]
- Popper, K. Objective Knowledge: An Evolutionary Approach; Oxford University Press: Oxford, UK, 1972. [Google Scholar]
- Wiener, N. Cybernetics or Control and Communication in the Animal and the Machine; John Wiley and Sons: New York, NY, USA, 1961. [Google Scholar]
- Couffignal, L. Cibernética y Educación; Édition de Minuit: Paris, France, 1964. [Google Scholar]
- McLuhan, M.; Powers, B.R. La Aldea Global. Transformaciones en la Vida y Los Medios de Comunicación en el Siglo XXI; Editorial Gedisa: Barcelona, Spain, 1989. [Google Scholar]
- Wachter, S. La Ville Interactive: L’architecture et L’urbanisme au Risque du Numérique et de L’écologie; L’Harmattan: Paris, France, 2010. [Google Scholar]
- Rubio, J. Educar ciudadanos: El planteamiento republicano liberal de rousseau. Contrastes. Rev. Int. Filos. 2003, 8, 211–227. [Google Scholar]
- Gimeno, J. Educar y Convivir en la Cultura Global. Las Exigencias de la Ciudadanía; Morata: Madrid, Spain, 2001. [Google Scholar]
- Kymlicka, W. La Política Vernácula: Nacionalismo, Multiculturalismo y Ciudadanía; Paidós: Barcelona, Spain, 2003. [Google Scholar]
- Waissbluth, M. América Latina, un Continente de Analfabetos Funcionales. Fundacion Educacion 2020. 2016. Available online: http://www.flacso.edu.mx/sites/default/files/ponencia_mexico_final_abril_2016.pdf (accessed on 19 November 2017).
- Gentili, P. Marchas y Contramarchas. El Derecho a la Educación y las Dinámicas de Exclusión Incluyente en América Latina. Rev. Iberoam. Educ. 2009, 49, 19–57. Available online: https://dialnet.unirioja.es/servlet/autor?codigo=35994 (accessed on 19 November 2017).
- Foucault, M. Power Know Ledge: Selected Interviews and Other Writings 1972–1977; Pantheon Books: New York, NY, USA, 1981. [Google Scholar]
- De Corte, E. Una perspectiva innovadora de enseñanza y aprendizaje en la educación superior. In Proceedings of the Conferencia Presentada en el Lanzamiento de la Unidad de Innovación Educativa de la Universidad Nacional Agraria la Molina, Lima, Peru, 2011; Available online: http://www.lamolina.edu.pe/innovacioneducativa/images/files/libros/Art%C3%ADculo%20Peru%20Educa-%20Ambientes%20de%20aprendizaje%20-%20conferencia%20de%20Erik%20de%20Corte%20en%20la%20UNALM%20(Mayo%202011).pdf (accessed on 19 November 2017).
- Robles, F. Las Paradojas de la Educación Chilena y la Apología de las Máquinas Triviales. ¿Ha Llegado la Hora del Cambio en el Sistema Educacional? Facultad de Ciencias Sociales, Departamento de Antropología, Universidad de Chile: Santiago, Chile, 2010; Available online: http://www2.facso.uchile.cl/postgrado/mad/docs/Robles_Educacion_Chile.pdf (accessed on 19 November 2017).
- Bransford, J.; Stevens, R.; Schwartz, D.; Meltzoff, A.; Pea, R.; Roschelle, J.; Vye, N.; Kuhl, P.; Bell, P.; Barron, B.; et al. Learning theories and education: Toward a decade of synergy. In Handbook of Educational Psychology, 2nd ed.; Alexander, A., Winne, P.H., Eds.; Lawrence Erlbaum Associates: Mahwah, NJ, USA, 2006; pp. 209–244. [Google Scholar]
- De Corte, E. Learning from Instruction: The Case of Mathematics. Learn. Inq. 2007, 1, 19–30. [Google Scholar] [CrossRef]
- Hatano, G.; Oura, Y. Commentary: Reconceptualizing school learning using insight from expertise research. Educ. Res. 2003, 32, 26–29. [Google Scholar] [CrossRef]
- Bauman, Z. Liquid Modernity; Polity Press: Cambridge, UK, 2000. [Google Scholar]
- Álvarez, D. Entornos personales de aprendizaje para la gestión del conocimiento en tiempos líquidos. ikasnabar. Open Educ. Technol. 2014. Available online: http://ikasnabar.com/papers/wp-content/uploads/2014/12/DavidAlvarez.pdf (accessed on 19 November 2017).
- Siemens, G. Connectivism: Learning as Network-Creation. 2006. Available online: http://www.elearnspace.org/Articles/networks.htm (accessed on 19 November 2017).
- Zapata-Ros, M. Teorías y Modelos sobre el Aprendizaje en Entornos Conectados y Ubicuos. Bases para un nuevo modelo a partir de una visión crítica del conectivismo. Teoría Educ. Educ. Cult. Soc. Inf. 2015, 16, 69–102. [Google Scholar] [CrossRef]
- Bartolomé, A. Conectivismo: Aprender em rede e na rede. In Tecnologias na Educaçao: Uma Abordagem Crítica para Uma Atuaçao Práctica; Brito, M., Ed.; UFRPE: Recife, Brasil, 2011; pp. 71–86. [Google Scholar]
- Ruíz-Velasco, E. Cibertrónica: Aprendiendo con Tecnologías de la Inteligencia en la Web Semántica; Díaz de Santos: Ciudad de México, Mexico, 2013. [Google Scholar]
- Corona, J.M. La Construcción Social de Internet: Estrategias de Uso y Significación de la Información. Rev. Tecnol. Soc. Redes Soc. Divers. 2012, 3, 1–14. Available online: http://www.udgvirtual.udg.mx/paakat/index.php/paakat/article/view/176/244 (accessed on 19 November 2017).
- Castells, M. Flujos, redes e identidades: Una teoría crítica de la sociedad informacional. In Nuevas Perspectivas Críticas en Educación; Castells, M., Flecha, R., Freire, P., Giroux, H., Macedo, D., Willis, P., Eds.; Paidós: Barcelona, Spain, 1994; pp. 13–54. [Google Scholar]
- Prensky, M. Nativos e Inmigrantes Digitales. 2010. Available online: http://www.marcprensky.com/writing/Prensky-NATIVOS%20E%20INMIGRANTES%20DIGITALES%20(SEK).pdf (accessed on 19 November 2017).
- Negroponte, N. Ser Digital, 1st ed.; Ediciones B, S.A.: Barcelona, Spain, 1995; ISBN 84-406-5925-3. [Google Scholar]
- Dery, M. Velocidad de Escape; Síruela: Barcelona, Spain, 1998; pp. 9–10. [Google Scholar]
- Sibilla, P. El Hombre Postorgánico: Cuerpo, Subjetividad y Tecnologías Digitales, 1st Electronic ed.; Fondo de Cultura Económica: Buenos Aires, Argentina, 2012. [Google Scholar]
- Maslow, A. A theory of human motivation. Psychol. Rev. 1943, 50, 370–396. [Google Scholar] [CrossRef]
- Project Tomorrow. Speak Up 2016 Research Project For Digital Learning. 2016. Available online: http://www.tomorrow.org/speakup/index.html (accessed on 19 November 2017).
- Bouskela, M.; Casseb, M.; Bassi, S.; De Luca, C.; Facchina, M. La Ruta Hacia las Smart Cities: Migrando de una Gestión Tradicional a la Ciudad Inteligente; Banco Interamericano de Desarrollo: Washington, DC, USA, 2016; Available online: https://publications.iadb.org/bitstream/handle/11319/7743/La-ruta-hacia-las-smart-cities-Migrando-de-una-gestion-tradicional-a-la-ciudad-inteligente.pdf?sequence=10 (accessed on 19 November 2017).
- Bakici, T.; Almirrall, E.; Wareham, J.A. Smart city initiative: The case of Barcelona. J. Knowl. Econ. 2013, 4, 135–148. Available online: https://econpapers.repec.org/article/sprjknowl/v_3a4_3ay_3a2013_3ai_3a2_3ap_3a135-148.htm (accessed on 29 September 2017). [CrossRef]
- Pascual, A. Así es la Smart City Que Quiere Construir Bill Gates en Estados Unidos. Available online: http://www.quo.es/tecnologia/asi-es-la-smart-city-que-quiere-construir-bill-gates-en-estados-unidos (accessed on 11 November 2017).




© 2017 by the authors. Licensee MDPI, Basel, Switzerland. This article is an open access article distributed under the terms and conditions of the Creative Commons Attribution (CC BY) license (http://creativecommons.org/licenses/by/4.0/).
Share and Cite
Carrasco-Sáez, J.L.; Careaga Butter, M.; Badilla-Quintana, M.G. The New Pyramid of Needs for the Digital Citizen: A Transition towards Smart Human Cities. Sustainability 2017, 9, 2258. https://doi.org/10.3390/su9122258
Carrasco-Sáez JL, Careaga Butter M, Badilla-Quintana MG. The New Pyramid of Needs for the Digital Citizen: A Transition towards Smart Human Cities. Sustainability. 2017; 9(12):2258. https://doi.org/10.3390/su9122258
Chicago/Turabian StyleCarrasco-Sáez, José Luis, Marcelo Careaga Butter, and María Graciela Badilla-Quintana. 2017. "The New Pyramid of Needs for the Digital Citizen: A Transition towards Smart Human Cities" Sustainability 9, no. 12: 2258. https://doi.org/10.3390/su9122258
APA StyleCarrasco-Sáez, J. L., Careaga Butter, M., & Badilla-Quintana, M. G. (2017). The New Pyramid of Needs for the Digital Citizen: A Transition towards Smart Human Cities. Sustainability, 9(12), 2258. https://doi.org/10.3390/su9122258

