Abstract
This paper establishes a nonlinear carbon cycle model based on the analysis of the carbon flux relationship among the atmosphere cycle, soil cycle and land cycle. By using nonlinear dynamics method, we examine the regional carbon cycle evolution along with the temporal evolution of the regional carbon flux. A neural network has been employed to identify the parameters of the proposed model, accordingly. In the numerical study, we propose the atmosphere-soil-land cycle model for Nanjing city of China. Then, the carbon cycle evolution of Nanjing has been simulated with the given model and actual data.
1. Introduction
The carbon cycle system and its mechanism are the main contents of the Global Change and Terrestrial Ecosystem (GCTE), as well as many other core research plans in the International Geosphere-Biosphere Program (IGBP). The terrestrial carbon cycle is the most important constitution and plays the prominent position in the global carbon cycle.
The research on the terrestrial carbon cycle establishes the foundation of the prediction of atmospheric levels. Measuring the level of the carbon source and sink is not only helpful for understanding the evolution, but also offering the theoretical basis for the regulation and control of global climate change. It also contributes to the economic and social development strategy and environmental diplomatic policy for all countries.
Regarding China’s regional terrestrial ecosystem carbon system, establishing China’s regional carbon cycle evolution model will contribute to the identification of China’s regional carbon cycle system state, the analysis of the terrestrial carbon cycle mechanism, as well as policy making for carbon emission. The research shows in detail the exchange process of China’s regional carbon sink/source and its influence. It helps to understand the interaction and relationship of various factors and the impact of human activities, as well as to maintain the continuous and stable development of the terrestrial ecosystem by regulating human activities and adjusting the carbon cycle system. Therefore, it is important to study the features, structure and evolution of China’s regional carbon cycle and carbon balance in order to realize the sustainable development of China’s regional ecological environment system.
2. Literature Review
A great number of theoretical issues concerning the carbon cycle have been studied in many fields, i.e., geological sciences, geosciences, atmosphere science, ocean science, energy development and utilization of science from the perspective of terrestrial ecosystems, marine ecosystems and forest ecological systems. Research achievements mainly concentrate on the carbon source and sink, carbon footprint and carbon exchange. Most of them are related to professional techniques. This study establishes a dynamical model to analyze the evolution of the carbon cycle.
Michela et al. [1] established a carbon cycle dynamic model for Italy, Siena province, and examined the carbon footprint of six carbon emission scenarios. Leonid et al. [2] built a terrestrial ecosystem carbon life cycle model to study the intensity of carbon source and sink. Strhbach et al. [3] used the life cycle approach to survey the carbon footprint of urban green space. Pan et al. [4] assessed the global forest carbon balance. Luo et al. [5] proposed a dynamic imbalance framework on the terrestrial ecosystem carbon cycle, which has been used to forecast the dynamic process of the terrestrial carbon sink in the future. It was found that internal ecosystem processes will develop toward balance. Mattila et al. The work in [6] proposed a question of whether biology or straw constitutes a good carbon sink. Then, the generation and influence of biology and straw carbon are compared. Alexey et al. [7] used a conceptual linear coupling model to explain the ultimate saturability of climate-carbon cycle feedback. Andrew et al. [8] explained the relationship of weathering and the global carbon cycle from the view of the landform.
Enting [9] proposed the Laplace transform of carbon cycle analysis. Churkina [10] believed biophysical and human-related carbon flux should be added into the city carbon cycle model according a survey. Jackson et al. [11] integrated the carbon cycle, human activities and the climate system and examined the extent of carbon-climate feedback. King et al. [12] proposed a carbon cycle model, which is able to examine the sensitivity of the carbon cycle to climate and location factors. Nusbaumer et al. [13] studied the variation of climate and the carbon cycle under the critical situation. Joyita et al. [14] built a seven-dimension carbon cycle dynamic model for Hooghly-Matla region of India. They discussed the carbon cycle pattern and conversion mechanism of different carbon forms.
Wang et al. [15] discussed the necessity to start research on China’s regional terrestrial ecosystem carbon balance. Yu et al. [16] proposed the technical approaches and measures to control the balance of the regional ecosystem carbon budget. Piao et al. [17,18] firstly used a bottom-up atmospheric inversion model and a bottom-up process model, combing remote sensing data and a biogeochemical model, to describe China’s carbon budget and its change mechanism. Fang et al. [19] analyzed China’s grassland ecosystem carbon library and its dynamic change. Huang et al. [20] discussed the issues of China’s soil carbon reserve change, land utilization variation, the carbon source and sink effect and measures and estimations for deep soil organic carbon change. Luo et al. [21] studied the influence of different factors on the soil carbon cycle, i.e., the land utilization change during urbanization, management of soil and organisms, urban microclimates, atmospheric pollution settlement and soil pollution. Geng et al. [22] analyzed the important issue of premise-border demarcation in carbon footprint assessment. Yang [23] raised some recommendations on land resource management in order to reduce carbon emissions and realize a low carbon economy. Zhao et al. [24] explored the general characters of the city carbon cycle system and proposed an analysis framework based on system level division and the carbon circulation process. Li et al. [25] reviewed and summarized the key factors that influence the forest-soil carbon cycle. Lun et al. [26] studied the influence of the biological cycle and the industrial cycle on the forest carbon cycle and proposed measures for carbon emission reduction. He [27] explored China’s carbon cycle of the forest ecological system from the viewpoint of the reserve, dynamics and development pattern.
Qin et al. [28] built a coupling model of a regional carbon cycle and water cycle, which is used to study the endogenous factors and dynamic mechanism of the carbon cycle and water cycle system. Li et al. [29] compared various analogies and statistical approaches of the atmosphere carbon cycle. Tao et al. [30] presented the characteristics of different carbon pools, including the atmosphere, marine and terrestrial ecosystems. Liu et al. [31] studied the variation and spatial distribution of the wetland soil organic carbon of different climate zones in China. Fan et al. [32] explored the impact of climate warming on the grassland ecosystem carbon cycle. Huang et al. [33] built a carbon emissions model and carbon sequestration model based on regional human activities and established a carbon cycle pressure index model.
Jing et al. [34] surveyed the environmental control and secular change of the carbon cycle of oak temperate forest. Yang et al. [35] proposed the health threshold of carbon storage within a balance model of land, water, nitrogen and carbon cycle. Li et al. [36] built an eight-procedure mass balance equation to examine the evolution and long-term equilibrium mechanism of the carbon cycle in the past one hundred million years.
Based on the above analysis, the existing literature has provided a solid empirical investigation and a good reference for understanding the carbon cycle system, but some problems still need to be further examined. Firstly, there are no obvious strides in the research of China’s regional terrestrial ecosystem carbon source/sink and conversion mechanism. The function of the terrestrial carbon cycle system in the global carbon cycle is uncertain. Secondly, it is believed that the function of the terrestrial carbon cycle system in reducing concentration in the atmosphere is very important. Existing studies have linked the terrestrial atmospheric carbon flux with international politics and the economy. Therefore, it is urgent to build a credible terrestrial-atmospheric carbon flux exchange model for China. The carbon cycle is a complex dynamic changing process. Former studies mainly used the methods of scenario analysis, and the result is not desirable, because of too many uncertain factors. The evolution of the carbon cycle is not clear yet. There is still a lack of studies using a non-linear dynamic approach to research the evolution of the carbon cycle. Therefore, it is necessary to build a nonlinear carbon cycle evolution model based on the understanding of the complex relationship among atmosphere, soil and land, in order to study the evolution law systematically by using non-linear dynamic theory.
Different from the previous research, this paper uses nonlinear dynamics theory and nonlinear differential equation theory to put the atmosphere, soil and land cycle into a nonlinear system to analyze. This study will establish a regional dynamic desalination system model to examine the carbon flow of the regional atmosphere-soil-land cycle and exploring the desalt law of each carbon cycle. Moreover, we will study the dynamic law of systematic changes with time and apply our model to study the changes of the carbon cycle of Nanjing region in China.
The paper is organized as follows. The regional carbon cycle power system is established in Section 2. Section 3 is devoted to a dynamics analysis. Section 4 is model initialization. Section 5 carries out a numerical simulation of the Nanjing case. Section 6 concludes the study with some recommendations.
3. The Construction of the Model
We use to indicate the carbon flux with time t in the regional atmosphere. Variable is the carbon flux of regional soil. Variable is the carbon flux of regional animals and plants. Variable is the carbon inflows into cycle i of the outside and is outflows of cycle i. The flow function is the internal carbon flow from cycle i to cycle j, i, j = 1, 2, 3, where 1 is the regional atmosphere cycle, 2 is the regional soil cycle and 3 is the regional animals and plants’ cycle.
Based on the law of regional carbon flow, we propose the following assumptions:
Hypothesis 1: the balance of regional carbon flow of the inside and outside follows the rule of:
where inflow q and outflow f equal the total regional carbon flow y.
Hypothesis 2: the regional internal carbon flux is determined by the carbon flow of three cycles (atmosphere cycle, soil cycle and animals and plants’ cycle) in the region.
where indicates the carbon flow from cycle k to i and is the carbon flow from cycle i to k.
Hypothesis 3: carbon inflow is not dependent on a responding corresponding carbon reserve. Therefore, it could be considered as a constant number or time-varying function,
Hypothesis 4: the carbon outflow is positive correlated with the carbon inflow of the cycle.
where is the carbon inflow of cycle i at the beginning. Normally, . Therefore,
Hypothesis 5: the internal flow of each cycle in the region obeys the following three rules.
(a) Supply pattern: carbon flow has a linear relationship with carbon reserve ,
(b) Receive pattern: carbon flow depends on the receiver’s carbon reserve ,
(c) Lotka–Volterra pattern: carbon flow depends on the carbon reserve of cycle k and cycle i,
Based on Hypothesis 1–5, we could build the regional atmosphere-soil-land terrestrial ecosystem carbon cycle dynamic model as shown in Figure 1.
Figure 1.
Carbon cycle system.
In such regions, we assume the carbon inflow of the atmosphere cycle is constant. The carbon inflow of the land cycle is also constant.
As shown in Figure 1, a part of carbon flow of the atmosphere cycle escapes out of the region with the change of wind and temperature, except . Some of sinks into the land cycle , while some of it flows into the animal-plant cycle . In the solid cycle, a part of carbon flow goes into the atmosphere cycle by the respiration of the sand, ground or the grass, while another part goes out of the region with water flow. In the animal-plant cycle, a part of carbon flow goes into the atmosphere cycle by combustion and breathing; another part flows into the solid cycle by excretion and plant roots’ absorption, and the other part leaves the region.
Based on the hypothesis, we have:
where are positive constant.
Now, we can get the evolution of the dynamic system of the regional carbon cycle as follows:
where and are positive constants and are constants.
A simplified formula is as:
where:
The stability analysis of System (1) is given in the Appendix. The results of the theoretical analysis of the stability of System (1) indicate that the changes of the parameters in the atmosphere-soil-land cycle system will make the system exist in different states, which shows the complexity of the relationships among the atmosphere cycle, soil cycle and land cycle. It also shows the controllability of the relationship, as the states of the atmosphere-soil-land cycle system can be controlled by adjusting the parameters of the system.
In fact, based on the carbon flux relationship among the atmosphere cycle, soil cycle and land cycle, from Figure 1 and System (1), we can obtain the equivalent form of System (1),
System (1) and System (2) can both reflect the interactive relationships among the atmosphere cycle, soil cycle and land cycle. In the evolutionary process of both systems, there are complex dynamic characteristics existing between the variables and parameters of both systems. The dynamic evolution characteristics of System (2) were obtained by using numerical simulation methods.
We choose a set of parameters of System (2) as follows: , ,; set initial conditions as (0.5,0.2,0.08); a limit cycle can be observed in the system, as shown in Figure 2a,b. Let ; fix the other parameters as the above; the orbit of the atmosphere-soil-land cycle system is stable at the point, as shown in Figure 3a,b.
Figure 2.
Limit cycle of the atmosphere-soil-land cycle system.
Figure 3.
Stable point of the atmosphere-soil-land cycle system.
The numerical simulation results show that there is a rather complex nonlinear relationship among the atmosphere cycle, soil cycle and land cycle. It is closely related to the parameters in the model. These models will appear in different values, periods and backgrounds, which will lead to the periodically changing states (Figure 2) and the stable state (Figure 3) of the system. Therefore, for an actual system, we can identify the states that the system will finally reach according to the range of the parameters. If the system will be in a chaotic state, thus certain measures need to be taken to adjust the value of the parameter, making the system remain in a steady state. If we can find the means to control the values of the corresponding parameters according to the actual meaning of the parameters, we can carry out an evolutionary analysis with the various effects of regulation on the state of the system.
4. Parameter Estimation Based on the Neural Network Method
The interaction of different carbon cycle is complex. We use Model (1) to describe such relationships. Due to a large number of system parameters, we choose the neural network BP algorithm to identify the system parameters. The BP algorithm has the advantage of low error. For convenience, we choose Nanjing city as the object region of the empirical study. The objective is to obtain the evaluation law of the carbon cycle system of Nanjing region.
4.1. Discretization and Parameters Identification
Firstly, we discretize the three-dimensional regional carbon cycle system and get the differential equations as:
The carbon emissions statistics of Nanjing city are given by Table 1. Then, we identify the parameters of in Equation (3). We use data of 2000∼2005 as the input and the data of 2005∼2009 as the output, then normalize the data with following formula,
where is the input data, is the minimal value of and is the maximal value of . After normalization, we use the average value as the input and output of the neural network.
Table 1.
Carbon emissions statistics of Nanjing city.
Secondly, we use an appropriate feedforward neural network, as shown in Figure 4, and set the value of weights and thresholds as random numbers.
Figure 4.
Neural network for parameter identification.
We assume is the output layer, l is the hidden layer, is the output layer and n indicates the training. The calculation process is as follows:
(1) Feed-forward calculation:
Regarding the j unit of the layer, it satisfies , where is the working signal sent by unit i of the former input layer. The action function of unit j is an S-type transfer function, . The output of the hidden layer is , which is at the same time input of the output layer.
The same as for the above process, the output of the output layer is . Substituting the result into differential Equation (3), we get the error e between result and the target output, as well as:
(2) Back-forward calculation:
For the output unit: .
For the unit of the hidden layer: .
The modifier formulas for weights: .
The modifier formulas for thresholds: , where η is the learning rate, is the amount of weight change and is the amount of threshold change.
The flow chart for the BP neural network program, as shown in Figure 5.
Figure 5.
Flow chart for the BP neural network program.
The error is set less than . By multiple iterations, we get the parameters for the Nanjing carbon cycle evolution system, which has been shown in Table 2.
Table 2.
Parameters for the Nanjing carbon cycle evolution system.
Therefore, the evolution system is as:
5. Dynamics Analysis for the Nanjing Carbon Cycle Evolution System
5.1. Equilibrium Point
System (4) has the equilibrium point of , , , , .
(1) For equilibrium point , the eigenvalues of its linear approximation system are , , . Therefore, System (4) is stable at . This means that the carbon flux of the atmosphere cycle, soil cycle and animals and plants’ cycle around point is stable.
(2) For equilibrium point , its eigenvalues of the linear approximation system are , , . Thus, is unstable. This means that, around point , the carbon flow of the atmosphere cycle is unstable, while the carbon flow of the soil cycle and animals and plants’ cycle is stable. Therefore, part of the system is unstable.
(3) For equilibrium point , its eigenvalues of the linear approximation system are , , is unstable. The condition is the same as .
(4) For equilibrium point , its eigenvalues of linear approximation system are , , . is stable. The condition is the same as .
(5) For equilibrium point , its eigenvalues of the linear approximation system are , is unstable. This means that, around point , the carbon flow of the atmosphere cycle and animals and plants’ cycle is unstable, while the carbon flow of the soil cycle is stable.
To sum up, there are complex dynamic characteristics existing in the Nanjing carbon cycle evolution system. There are two stable points and three unstable points in the system, and this system will appear to have different states in different backgrounds. Therefore, we can use this system to simulate the evolution track of the carbon cycle in Nanjing city.
5.2. Bifurcation Analysis for a Single Parameter
From Figure 6, Figure 7 and Figure 8, it is worth noting that the red line indicates stable fixed points and the black line indicates unstable fixed points.

Figure 6.
Bifurcation diagram for , , , , .
Figure 7.
Bifurcation diagram for , , , .
Figure 8.
Bifurcation diagram for , , , .
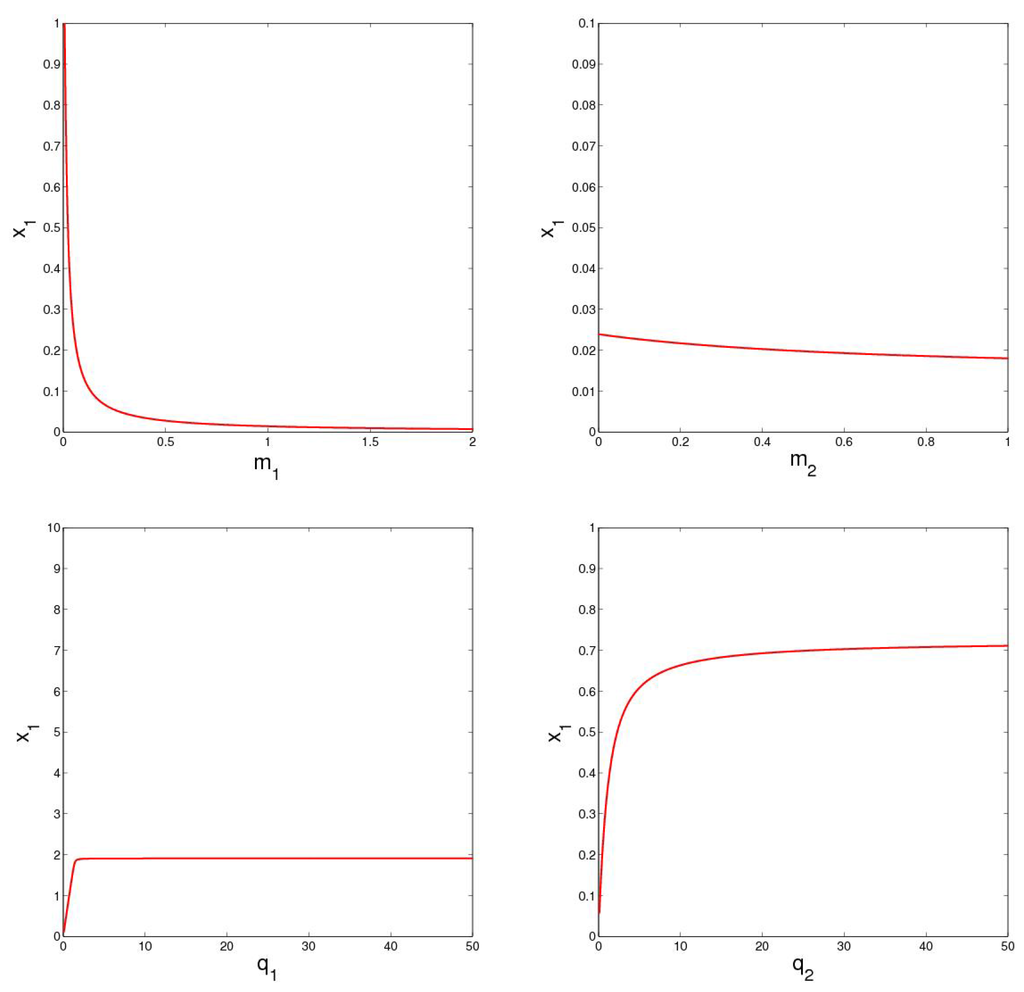
To begin with the single parameter bifurcation of while others keep constant, as shown in Table 2, we find the system has a stable fixed point and an unstable fixed point when varies from 0–51.16. These two points converge at the point of 51.16, which means there is no fixed point when is larger than 51.16.
Regarding the single parameter bifurcation of , we find the system has a stable fixed point with the increasing of , and the point is constant. This means the variation of has no influence on the fixed point of the system.
Regarding the single parameter bifurcation of , we find the system has a stable fixed point with the increasing of , and the point is constant. This means the variation of has no influence on the fixed point of the system.
Regarding the single parameter bifurcation of , the system has one stable fixed point. With the increasing of , the point decreases slightly at the beginning and becomes stable later.
Regarding the single parameter bifurcation of , the system has a stable fixed point with the increasing of , and the point is constant. This means the variation of has no influence on the fixed point of the system.
Regarding single parameter bifurcation of , the system has a stable fixed point with the increasing of , and the point is constant. This means the variation of has no influence on the fixed point of the system.
Regarding the single parameter bifurcation of , the system has a stable fixed point with the increasing of , and the point is constant. This means the variation of has no influence on the fixed point of the system.
Regarding single parameter bifurcation of , the system has a stable fixed point with the increasing of , and the point is constant. This means the variation of has no influence on the fixed point of the system.
Regarding the single parameter bifurcation of , the system has a stable fixed point with the increasing of , and the point is constant. This means the variation of has no influence on the fixed point of the system.
Regarding the single parameter bifurcation of , the system has a stable fixed point and an unstable fixed point. When = 0.3203, the stable fixed point becomes unstable and the unstable fixed point becomes stable.
Regarding the single parameter bifurcation of , the system has one stable fixed point. With the increasing of , the value of the fixed point decreases quickly.
Regarding the single parameter bifurcation of , the system has one stable fixed point. With the increasing of , the point decreases slightly at the beginning and becomes stable later.
Regarding the single parameter bifurcation of , the system has one stable fixed point. With the increasing of , the fixed point increases significantly at the beginning and becomes stable later.
Regarding the single parameter bifurcation of , the system has one stable fixed point. With the increasing of , the fixed point increases significantly at the beginning and becomes stable later.
The above results show that the states of the Nanjing carbon cycle evolution system are closely related to the parameters in System (4). The change of the values of some parameters, such as , will lead to the change of the state of the system, but some parameters, such as , do not. In practice, the model parameters can correspond to the actual policy; the evolution results of the actual system can help to investigate the influence of various regulatory policies on the variables in the systems and to analyze the strength and weakness of these policies quantitatively.
5.3. Numeric Simulation Results and Analysis
This section simulates the carbon cycling system of Nanjing by substituting actual data in System (4). Based on the data given in Table 1, we choose the average value of the first nine years as the input, (x, y, z) = (0.4809, 0.343, 0.7796). As shown in Figure 9, the carbon reserve of the atmosphere increases to a maximum value with time, then decreases to a stable level; the carbon reserve of the soil increases to a maximum value with time and then keeps steady; and the carbon reserve of the land cycle decreases to a minimal level and then keeps steady.
Figure 9.
Carbon evolution of the Nanjing atmosphere-soil-land cycle.
6. Conclusions
This study focuses on the carbon evolution rule of the regional atmosphere cycle, soil cycle and animals and plants’ cycle. Based on the characteristics of carbon activity, we established a regional dynamic carbon cycle system, which is able to explain the evolution rule of the regional terrestrial ecosystem carbon cycle. The dynamic performance of the system has been analyzed. At last, in a numerical case, we have simulated the carbon cycling of the Nanjing atmosphere-soil-land cycle. Moreover, the influence of main factors has been examined according to single parameter bifurcation analysis.
Acknowledgments
The research was supported by the National Natural Science Foundation of China (91546118, 71303095, 71503132, 61403171, 71403105), the Natural Science Foundation of the University of Jiangsu Province (14KJA110001, 14KJB120001,14KJD110005),the Natural Science Foundation of Jiangsu Province(BK20140569,1402077B), the Senior Talents Foundation of Jiangsu University (14JDG143, 14JDG144, 14JDG033,15JDG083,15JDG079), the Project Funded by the Priority Academic Program Development of Jiangsu Higher Education Institutions and the Advantages of Jiangsu Province and the Innovation Project for Graduate Student Research of Jiangsu Province CXLX12-0651.
Author Contributions
Min Fu and Linxin Tian analyzed the data and wrote this paper. Yang bai, Gaogao Dong, Ruijin Du, Peipei Zhou and Minggang Wang participated in planning the study, interpreting the data and editing the paper.
Conflicts of Interest
The authors declare no conflict of interest.
Appendix: System (1) Stability Analysis
(1) When , the steady-state solution satisfies the following rules:
(i) (0,0,0) is the steady-state solution. Then, the equilibrium point is O(0,0,0).
(ii) When , substituting into the dynamic model gives:
which is:
Then, we have the steady-state solution as:
which is the equilibrium point .
(2) When and , the steady-state solution satisfies the following rules:
(i) When =0, the equilibrium point is:
Then, we have:
where:
The equilibrium point is , .
(ii) When , substituting into the dynamic model gives:
The equilibrium point is .
A1. Stability of the Equilibrium Point
Regarding the steady-state solution , the coefficient matrix of the linear approximation system is given by:
The characteristic root of is:
For:
When , which means or .
The equilibrium point O(0,0,0) is a steady-state solution. Otherwise, it is unsteady.
A2. Stability of the Equilibrium Point
Regarding the steady-state solution , the coefficient matrix of linear approximation system is:
For the convenience of calculation, we set fixed the parameters as follows:
Then, the equilibrium point is .
The eigenvalue of is:
Therefore, is an unstable saddle point.
A3. Stability of the Equilibrium Point
Regarding the steady-state solution , the coefficient matrix of the linear approximation system is:
For the convenience of calculation, we set the fixed parameters as follows:
Then, the equilibrium point is .
The eigenvalue of is:
Therefore, is an unstable saddle point.
A4. Stability of the Equilibrium Point
Regarding the steady-state solution , the coefficient matrix of the linear approximation system is:
For the convenience of calculation, we set the fixed parameters as follows:
Then, the equilibrium point is .
The eigenvalue of is:
Therefore, is a stable point.
A5. Stability of the Equilibrium Point
Regarding the steady-state solution , the coefficient matrix of the linear approximation system is:
For the convenience of calculation, we set the fixed parameters as follows:
Then, the equilibrium point is .
The eigenvalue of is:
Therefore, is the unstable saddle point.
A6. Dissipation
The system is stable.
References
- Marchi, M.; Jørgensen, S.E.; Pulsellia, F.M.; Marchettinia, N.; Bastianonia, S. Modelling the carbon cycle of Siena Province (Tuscany, central Italy). Ecol. Model. 2012, 225, 40–60. [Google Scholar] [CrossRef]
- Golubyatnikov, L.L.; Svirezhev, Y.M. Life-cycle model of terrestrial carbon exchange. Ecol. Model. 2008, 213, 202–208. [Google Scholar] [CrossRef]
- Strhbach, M.W.; Arnold, E.; Haase, D. The carbon footprint of urban green space—A life cycle approach. Landsc. Urban Plan. 2012, 104, 220–229. [Google Scholar] [CrossRef]
- Pan, Y.D.; Birdsey, R.A.; Fang, J.Y.; Houghton, R.; Kauppi, P.E.; Kurz, W.A.; Phillips, O.L.; Shvidenko, A.; Lewis, S.L.; Canadell, J.G.; et al. A large and persistent carbon sink in the world’s forests. Science 2011, 333, 988–993. [Google Scholar] [CrossRef] [PubMed]
- Luo, Y.; Weng, E. Dynamic disequilibrium of the terrestrial carbon cycle under global change. Trends Ecol. Evolut. 2011, 26, 96–104. [Google Scholar] [CrossRef] [PubMed]
- Mattila, T.; Grönroos, J.; Judl, J.; Korhonen, M.R. Is biochar or straw-bale construction a better carbon storagefrom a life cycle perspective? Process Saf. Environ. Prot. 2012, 90, 452–458. [Google Scholar] [CrossRef]
- Eliseev, A.V.; Mokhov, I.I. Eventual saturation of the climate-carbon cycle feedback studied with a conceptual model. Ecol. Model. 2008, 213, 40–60. [Google Scholar] [CrossRef]
- Goudie, A.S.; Viles, H.A. Weathering and the global carbon cycle: Geomorphological perspectives. Earth-Sci. Rev. 2012, 113, 59–71. [Google Scholar] [CrossRef]
- Enting, I.G. Laplace transform analysis of the carbon cycle. Environ. Model. Softw. 2007, 22, 1488–1497. [Google Scholar] [CrossRef]
- Churkina, G. Modeling the carbon cycle of urban systems. Ecol. Model. 2008, 216, 107–113. [Google Scholar] [CrossRef]
- Canadell, J.G.; Ciais, P.; Dhakal, S.; Dolman, H.; Friedlingstein, P.; Gurney, K.R.; Held, A.; Jackson, R.B.; Le Quere, C.; Malone, E.L.; et al. Interactions of the carbon cycle, human activity, and the climate system: A research portfolio. Curr. Opin. Environ. Sustain. 2010, 2, 301–311. [Google Scholar] [CrossRef]
- King, D.A.; Turner, D.P.; Ritts, W.D. Parameterization of a diagnostic carbon cycle model for continental scale application. Remote Sens. Environ. 2011, 115, 1653–1664. [Google Scholar] [CrossRef]
- Nusbaumer, J.; Matsumoto, K. Climate and carbon cycle changes under the overshoot scenario. Glob. Planet. Chang. 2008, 62, 164–172. [Google Scholar] [CrossRef]
- Mukherjee, J.; Ray, S.; Ghosh, P.B. A system dynamic modeling of carbon cycle from mangrove litter to the adjacent Hooghly estuary, India. Ecol. Model. 2013, 252, 185–195. [Google Scholar] [CrossRef]
- Wang, Q.; Liu, Y.; He, N.; Fang, H.; Fu, Y.; Yu, G. Demands and key scientific issues in the synthesis research on regional terrestrial ecosystem carbon budget in china. Prog. Geogr. 2012, 31, 78–87. (In Chinese) [Google Scholar]
- Yu, G.R.; Li, X.R.; Wang, Q.F.; Li, S. Carbon storage and its spatial pattern of terrestrial ecosystem in China. J. Resour. Ecol. 2010, 1, 97–109. [Google Scholar]
- Piao, S.; Fang, J.; Ciais, P.; Peylin, P.; Huang, Y.; Sitch, S.; Wang, T. The carbon balance of terrestrial eco systems in China. Nature 2009, 458, 1009–1014. [Google Scholar] [CrossRef] [PubMed]
- Piao, S.; Fang, J.; Ciais, P.; Peylin, P.; Huang, Y.; Sitch, S.; Wang, T. The carbon balance of terrestrial eco systems in China. China Basic Sci. 2010, 2, 20–23. (In Chinese) [Google Scholar]
- Fang, J.; Yang, Y.; Ma, W.; Mohammat, A.; Shen, H. Ecosystem carbon stocks and their changes in China’s grasslands. Sci. China Life Sci. 2010, 53, 757–765. [Google Scholar] [CrossRef] [PubMed]
- Huang, Y.; Sun, W. Changes in soil organic carbon of terrestrial ecosystems in China: A mini-review. Sci. China Life Sci. 2010, 53, 766–775. [Google Scholar] [CrossRef] [PubMed]
- Luo, S.; Mao, Q.; Ma, K.; Wu, J. A review of carbon cycling and sequestration in urban soils. Acta Ecol. Sin. 2012, 32, 7177–7189. (In Chinese) [Google Scholar]
- Geng, Y.; Dong, H.J.; Xi, F.M.; Liu, Z. A Review of the Research on Carbon Footprint Responding to Climate Chang. China Popul. Resour. Environ. 2010, 20, 6–12. (In Chinese) [Google Scholar]
- Yang, Q. Land Use Changes and the Carbon Cycling. China Land Sci. 2010, 24, 7–12. (In Chinese) [Google Scholar]
- Zhao, R.; Huang, X. Carbon cycle of urban system: Characteristics, mechanism and theoretical framework. Acta Ecol. Sin. 2013, 33, 358–366. (In Chinese) [Google Scholar] [CrossRef]
- Li, F.; Wang, B.; Niu, X. Forest ecosystem carbon cycle researches: a survey. J. Zhejiang Agric. Sci. 2013, 3, 317–322. (In Chinese) [Google Scholar]
- Lun, F.; Li, W.; Liu, Y. Complete forest carbon cycle and budget in China, 1999–2008. For. Ecol. Manag. 2012, 264, 81–89. [Google Scholar] [CrossRef]
- He, J. Carbon cycling of Chinese forests: From carbon storage, dynamics to models. Sci. China Life Sci. 2012, 55, 188–190. [Google Scholar] [CrossRef] [PubMed]
- Qin, T.; Yan, D.; Xiao, W.; Wang, L.; Zhao, Z. Discussion of interactive and driving mechanism between regional terrestrial carbon cycle and “natural-artificial” binary water cycle. Energy Proced. 2011, 5, 196–203. [Google Scholar]
- Li, X.; Tan, Z. On the simulation studies of carbon cycle in the atmosphere. J. Meteorol. Sci. 2000, 20, 400–412. (In Chinese) [Google Scholar]
- Tao, B.; Ge, Q.S.; Li, K.R.; Shao, X.M. Progress in the studies on carbon cycle in terrestrial ecosystem. Geogr. Res. 2001, 20, 564–575. (In Chinese) [Google Scholar]
- Liu, C.; Zhou, W. Progress of research on carbon cycle of wetlands in China. Chin. J. Soil Sci. 2012, 43, 1264–1270. (In Chinese) [Google Scholar]
- Fan, Y.; Hou, X. Effect of carbon cycling in grass land ecosystems on climate warming. Acta Prat. Sin. 2012, 21, 294–302. (In Chinese) [Google Scholar]
- Huang, J.; Jin, X. Study on the creation of the regional carbon cycle pressure index model and its regulation mechanism. Ecol. Econ. 2009, 12, 43–46. (In Chinese) [Google Scholar]
- Xie, J.; Chen, J.; Sun, G.; Chu, H.; Noormets, A.; Ouyang, Z.; John, R.; Wan, S.; Guan, W. Long-term variability and environmental control of the carbon cyclein an oak-dominated temperate forest. For. Ecol. Manag. 2014, 313, 319–328. [Google Scholar] [CrossRef]
- Gao, Y.; Yu, G.; He, N. Equilibration of the terrestrial water, nitrogen, and carbon cycles: Advocating a health threshold for carbon storage. Ecol. Eng. 2013, 57, 366–374. [Google Scholar] [CrossRef]
- Li, G.; Elderfield, H. Evolution of carbon cycle over the past 100 million years. Geochim. Cosmochim. Acta 2013, 103, 11–25. [Google Scholar] [CrossRef]
© 2016 by the authors; licensee MDPI, Basel, Switzerland. This article is an open access article distributed under the terms and conditions of the Creative Commons by Attribution (CC-BY) license (http://creativecommons.org/licenses/by/4.0/).









