Abstract
The framework for life cycle sustainability analysis (LCSA) developed within the project CALCAS (Co-ordination Action for innovation in Life-Cycle Analysis for Sustainability) is introducing a truly integrated approach for sustainability studies. However, it needs to be further conceptually refined and to be made operational. In particular, one of the gaps still hindering the adoption of integrated analytic tools for sustainability studies is the lack of a clear link between the goal and scope definition and the modeling phase. This paper presents an approach to structure the goal and scope phase of LCSA so as to identify the relevant mechanisms to be further detailed and analyzed in the modeling phase. The approach is illustrated with an on-going study on a new technology for the production of high purity hydrogen from biomass, to be used in automotive fuel cells.
1. Introduction
Expanding environmental methodologies based on life cycle assessment of products in order to cope with sustainability issues is emerging as a challenging and timely topic, highly debated at the conceptual and methodological level. Different approaches to life cycle-based sustainability assessment have been developed, which reflect the diversity in the scientific paradigm and in the values adopted and considered [1,2,3,4,5,6].
Most of the approaches are reductionist in their nature, because they address the complexity of the investigated system by integrating and/or combining the results of separately applied analytic or modeling tools. Life cycle sustainability analysis (hereinafter LCSA) [5], instead, is a framework aiming at the integration at the phase of modeling. It provides a conceptual and methodological structure in order to:
- Broaden the object of the analysis. The analyzed system could be a product system, a sector or even a whole economy (the micro-, meso- and macro-level of analysis, respectively);
- Broaden the scope of indicators, so as to include environmental, economic and social impacts;
- Include a wide variety of models according to the types of causality mechanisms within the analyzed system(s) relevant for the assessment at hand.
The complexity of the sustainability analysis is embodied in the modeling phase, where an integrated view of the system under analysis needs to be defined for the subsequent interpretation phase. However, the modeling strongly depends on the goal and scope of the study, which needs to be defined with a high level of detail and completeness. As already recognized in literature [7], the goal and scope phase is at the core of the LCA application, and about one-third of the resources available for a study should be allocated to it. Moving from LCA to LCSA, the goal and scope becomes even more relevant and crucial: in fact, within this phase, the sustainability questions are defined, and the systems that need to be analyzed are represented in a structured way, allowing for a direct link with the subsequent modeling phase. Moreover, the intrinsic wicked nature of sustainability problems [8] requires an analysis from multiple perspectives, representing the views and values of the different stakeholders. Therefore, the goal and scope phase should be structured so as to consider them.
Building upon previous studies aimed at defining operational steps in performing LCSA ([5,9]), this paper presents an approach to structure the goal and scope phase (see Figure 1). It differs from Hu et al. [9] in two main characteristics:
- Identification of the mechanisms as the guiding principles for linking the goal and scope to the modeling phase. While Hu et al. [9] indirectly introduce the concept of mechanisms in the modeling phase, by selecting different analytical tools depending on the sustainability questions at hand, our approach considers the mechanisms as inherently rooted in the goal and scope.
- Adoption of a holistic approach; while [9] (even if built upon the same LCSA conceptual framework) adopts a rather reductionist approach: the modeling phase is dealt with in terms of the employment of individual analytic tools, shifting the complexity to the end of the analysis when the integration of the outcomes of such tools needs to be performed.
The proposed approach is illustrated with an on-going study on a new technology for the production of high purity hydrogen from biomass, to be used in automotive fuel cells (Section 1).
Figure 1.
Proposal for structuring the goal and scope within the life cycle sustainability analysis (LCSA) framework.
Figure 1.
Proposal for structuring the goal and scope within the life cycle sustainability analysis (LCSA) framework.

2. Case Study: Hydrogen from Biomass
The case study examines a new technology system for the production of high-purity hydrogen from biomass gasification, to be used in fuel cells for automotive transport. The technology is currently being developed in the UNIfHY (UNIque gasifier for HYdrogen production) project, funded by the Fuel Cells and Hydrogen Joint Undertaking (FCH JU) initiative within the 7th Framework Programme of the European Community [10].
The production system includes innovations regarding reactor design, as well as the materials employed. It consists of a gasifier, powered by lignocellulosic feedstock, which integrates both steam gasification, hot gas cleaning and conditioning systems in one reactor vessel. It is aimed at obtaining a clean syngas to be used, after gas composition adjustment, for the production of secondary energy carriers. For this reason, the gasifier is being coupled with water gas shift (WGS) and pressure swing adsorption (PSA) units. The high temperature and low temperature WGS reactors increase the hydrogen content of the syngas, whereas the PSA unit separates it, thus producing a pure hydrogen stream and a residual purge gas, containing the other minor gas components.
In Figure 2, a flowchart describing the UNIfHY technology system (according to an attributional perspective) is shown. It consists of the following phases: biomass feedstock pre-treatment; biomass transport; production and maintenance of capital goods; hydrogen production and purification phases; waste treatment.
Figure 2.
UNIfHY (UNIque gasifier for HYdrogen production) flowchart. WGS, water gas shift; PSA, pressure swing adsorption.
Figure 2.
UNIfHY (UNIque gasifier for HYdrogen production) flowchart. WGS, water gas shift; PSA, pressure swing adsorption.

3. Goal and Scope Structuring Method
In order to link with and facilitate the modeling phase of LCSA, an approach to structure the goal and scope phase is proposed. It consists of the identification of three main building blocks, as shown in Figure 1:
- Macro-goal definition.
- Mapping the technology system.
- Structuring the context representation where the system is embedded.
Firstly, the ultimate goals that the system at hand is addressing at the macro-level are defined (macro-goal definition). These allow one to define and identify a number of possible technological scenarios through which the technology system can be implemented (technology system map). Then, the environmental and socio-economic context in which the technological system will be embedded is defined in detail (context structuring), contributing to achieving a two-fold purpose: (i) a clear identification of the involved stakeholders and their sustainability questions to be addressed; and (ii) the identification of the relevant mechanisms (technological, environmental, socio-economic, cultural, normative) that need to be modeled in the subsequent phase of LCSA.
The approach presented here focuses on the notion of a technology systems map, which supports the identification of relevant technological mechanisms and corresponding technological scenarios.
The other two components are described in a simplified way, only to the extent that they support the understanding of the proposed approach.
3.1. Macro Goal Definition
UNIfHY technology is being developed with the ultimate goal to reduce the fossil-fuel dependency of Italy and Europe in the transport sector through the introduction of alternative fuel systems [10].
The dependency of Europe on imported fossil fuels is 55% (compared to 20% for the U.S.), with 60% in imported gas and 80% in imported oil [11]. The situation is even more critical in Italy, where fossil fuel dependency is almost 84% [12]. This problem is particularly evident in the transport sector, where the share of fossil fuels in Italy was more than 95% in 2010 [13]. According to the transport energy forecasts for 2030, the share of renewable energy accounts for about 9% of the energy supply in Italy (see [13]). In this scenario, the main contribution to reduce fossil fuel dependency is represented by bio-liquids (considered as the only alternatives until 2025). This share is assumed to be achieved with the technologies already available on the market and/or close-to-market, and therefore, new technologies with still a high level of uncertainty, such as UNIfHY, are not included into the official forecasts yet.
In this paper, the case study considers the potential for fossil-fuel dependency reduction and the sustainability of high purity hydrogen production derived from biomass gasification, when used as an alternative to fossil fuels in automotive transport.
The analysis of the macro-goal specification is sketched only for illustrative purposes, but it needs to be coupled with a comprehensive and prospective market analysis, which is a necessary step when the object of the study is the introduction of a new technological system into the market. To only illustrate this point, note that the Italian national scenario considered above assumes a reduction in fuel consumption in 2030 [14], which is due to efficiency improvements in transport technology and not to behavior changes (the transport demand being the same or even increased). Such a type of assumption implies certain market volumes and estimates of shares of the new technology, and therefore, these need to be considered explicitly within the LCSA study.
3.2. Technology System Map
A technology system map is similar to a decision tree, where abstract technology systems are linked together. The technology systems are abstract in the sense that they are analyzed independently from the context into which they are inserted. Moreover, they are not characterized by specific quantities, but rather in terms of relevant technological mechanisms.
The function of the map is to define, through the identification of technological mechanisms, a set of potentially relevant product systems (intended as in standard LCA), whose functions will be determined by the context in which the systems will be embedded. Differently from standard LCA, in LCSA, the context leads to the definition of the product system to be analyzed. Moreover, the function of the system is a stakeholder-dependent activity, and the influences of different stakeholders on the technology map are considered through the controlling function of the socio-economic context (see Section 3.2).
The technology systems in the technology map are linked together by means of three basic relations: is_a, part_of and mutual exclusion relations [15,16]). The is_a relation is a taxonomic (or sub-typing) relation. Namely, a technology system of a generic Type A can be further detailed through systems of Type A1, A2, …, An, in which possible technological choices have been embodied (e.g., the choice of a specific feedstock). The part_of relation is between a technology system and each of its subsystems, so that the behavior of the main system is expressed through the interactions of its sub-systems. Finally, the relation of mutual exclusion states that two technological choices cannot be implemented together (for example, the choice of a storage technology for hydrogen is excluding certain types of distribution technologies).
The technology map can be presented through a graphical language, borrowed from the field of information systems design [16]. Figure 3 illustrates the graphical representations used in this paper for the relations is_a and part_of, while the relation for mutual exclusion can be represented with different colors of the arcs in the corresponding graph-like structure.
Figure 3.
(a) Is_a; (b) Part_of.
Figure 3.
(a) Is_a; (b) Part_of.

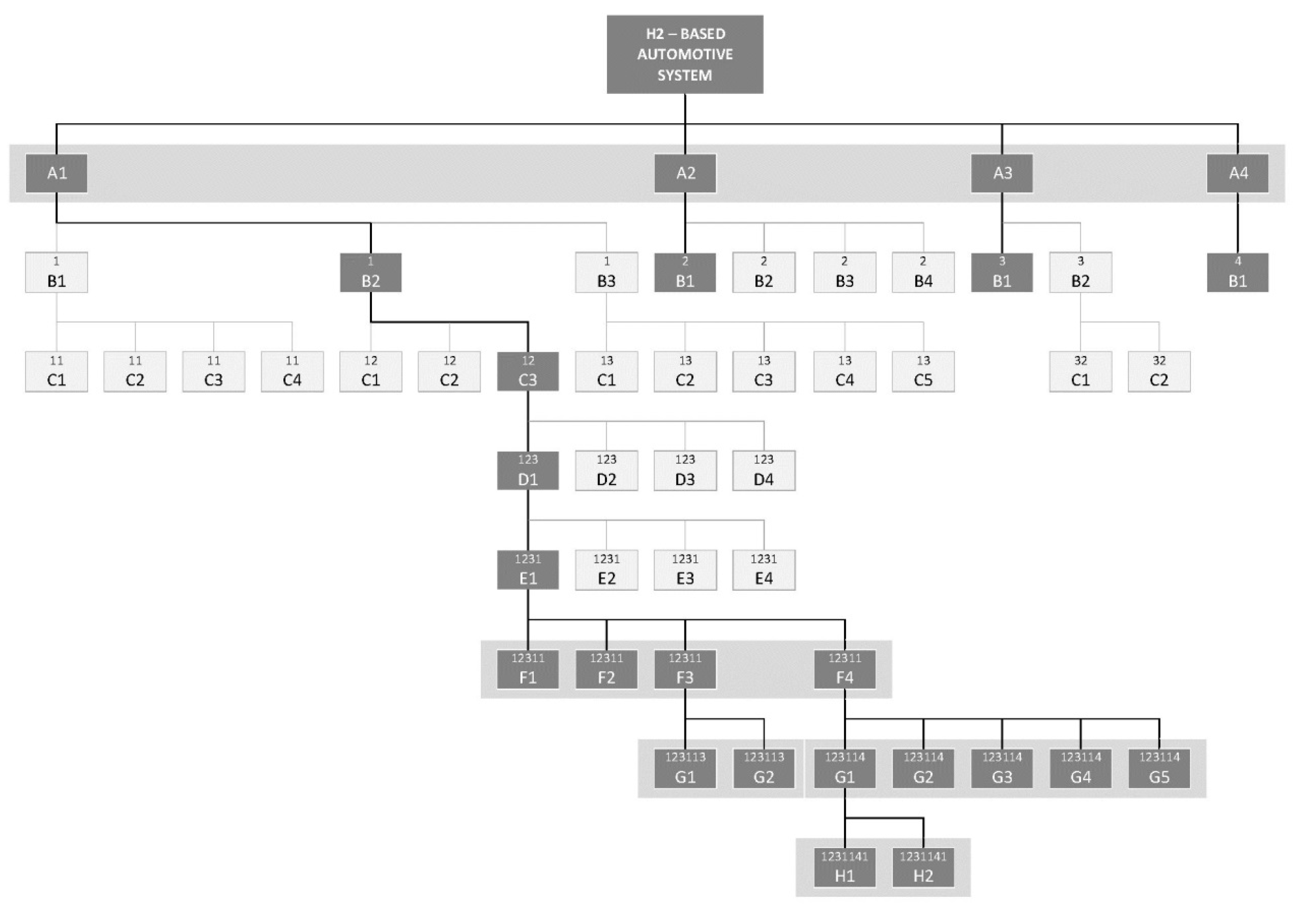
In order to ease the representation of the technology map, a coding convention has been adopted, illustrated in Figure 4. It refers to the H2-producing technology that is represented by the A1-box in Figure 5.
The following example provides an illustration of how to read the coding. The H2-producing systems can be differentiated on the basis of feedstock types: fossil, renewable or other electrolytic types. In this case, Box A1 can be branched according to these types of feedstock, which are marked as 1.B1-1.B2-1.B3, respectively. Each of these subsystems can be further classified into more specific technology systems: for example 11.C1-11.C2-11.C3-11.C4 are different types of fossil feedstock fuelled subsystems, 12.C1-12.C2-12.C3 are types of renewable feedstock fuelled subsystems, and 13.C1-13.C2-13.C3-13.C4-13.C5 are types of electrolytic-type subsystems. As a general rule, starting from the ijkl.Xm system, the ijklm.Y1-ijklm.Y2-ijklm.Y3-…-ijklm.YN subsystems will originate.
This coding system has a two-fold benefit:
- Starting from any node in the tree, it allows the backwards reconstruction of the path followed in the technology map. For example, it is inherent in its name that subsystem 1231141.H2 generates from 123114.G1-12311.F4-1231.E1- 123.D1-12.C3-1.B2-A1.
- It allows for subsequent updates of the technology map, due to the availability of additional information, without changing the code/structure of subsystems previously inserted. For example, considering the introduction of a new fossil feedstock fuelled H2 production technology into the market, it will be codified as 12.C4 (12.C3 being the last existing fossil feedstock fuelled H2 production technology), and it will originate a new branch not interfering with the existing ones.
Given that a technology map could include a high number of technology options, not all relevant for the sustainability study at hand, it is important to define control and restriction instruments, which allow for the identification of the relevant path(s) (from the root to the leaves), according to the macro-goal specification. Within this paper, and in accordance with the CALCAS proposal for LCSA [5], this is done through the introduction of the concept of “context”.
Figure 4.
Technology map: coding system.
Figure 4.
Technology map: coding system.

Figure 5.
Technology map: an example for the case study of a H2-based automotive system.
Figure 5.
Technology map: an example for the case study of a H2-based automotive system.

3.3. Context
The context represents the techno-socio-economic-environmental system into which the technology under consideration is or will be embedded. The definition of the context has a two-fold purpose:
- Control function, i.e., limiting the size of the technology mapping tree;
- Linking function, i.e., linking the goal and scope with the modeling phase of LCSA, by identifying the socio-economic and environmental mechanisms that are relevant to the study.
Through the control function, the technological mechanisms to be modeled are selected. This allows defining the path to be followed in the technology map, i.e., the branch of the tree. Within the UNIfHY case study, for example, the availability or not of a hydrogen distribution network (and the corresponding stakeholders) can affect the choice to produce hydrogen close to the biomass suppliers or to the final consumers (drivers). Furthermore, the choice about the feedstock to be used can be affected by its production costs and/or its availability, parameters that depend on, e.g., the geographic area, which is part of the context.
4. Discussion
To illustrate how the proposed structure for the goal and scope definition works in the LCSA framework, starting from the macro-goal and the technology map defined in Section 3.1 and Section 3.2, respectively, we consider the example of NO2 pollution in Italy as a reference context. NO2 air pollution is strictly related to the NOx emissions of automotive traffic in the country [17]. Italy and many other European countries have difficulties in achieving compliance with the limit values for NO2 air concentrations, as defined in the EC directive 2008/50/EC. In particular, the Po Valley is recognized as a critical area in Europe (Figure 6), and in 2011, Italy asked for a postponement of the deadline for attaining the annual limit value for NO2.
Figure 6.
NO2 mean concentrations in Italy in 2005 estimated with MINNI (National Integrated Model to support the International Negotiation on the issues of air pollution) (image elaborated from [18]).
Figure 6.
NO2 mean concentrations in Italy in 2005 estimated with MINNI (National Integrated Model to support the International Negotiation on the issues of air pollution) (image elaborated from [18]).

Note that the environmental hotspot of NO2 pollution in Italy is determined by both socio-economic (current state of the transport sector) and environmental aspects (geo-morphology of the Po Valley). In particular, road transport is a major contributor to such pollution, and as shown in Figure 7, it is concentrated along main road-networks or around metropolitan areas.
Figure 7.
Contribution of road transport (%) to NO2 concentrations in Northern Italy and the location of contributions (2008, image elaborated from [18]).
Figure 7.
Contribution of road transport (%) to NO2 concentrations in Northern Italy and the location of contributions (2008, image elaborated from [18]).

In this case, the context can require that only those H2-systems that allow for respecting the NO2 limit concentrations in air can be considered for further analysis in the modeling phase of LCSA, while truncating the branches of the technology map that do not lead to satisfying this environmental constraint.
Considering that a pipe-based H2-distribution network is not present in the current Italian context and considering also the costs (both economic and safety-related) for transporting H2, the near-to-consumer production of H2 seems to be one possible choice.
All the techno-socio-economic-environmental considerations have to be transferred in the technology map, since they support the choice between alternative branches. In Figure 5, the resulting scenario is marked with a black line. Starting from the producing technology system (A1), the selected path leads to the identification of renewable feedstock (1.B2) and, more specifically, biomass (12.C3), as well as to gasification technology (123.D1). Among the different kinds of feedstock, almond shells (1231.E1) have been selected as the most suitable one (from the technical point of view), from which a part_of system arises. It includes all production phases, namely biomass transport (12311.F1) and storage (12311.F2), as well as gasifier (12311.F3) and portable purification unit (12311.F4) construction/use. The last two, being both plant components, need to be further detailed through another level of part_of systems, as shown in Figure 4 and Figure 5.
Similarly, starting from the storage technology system (A2), distribution technology system (A3) and user system (A4), the path leads to compressed gas in cylinders (2.B1), integration of the system in the hydrogen filling stations (3.B1) and fuel cells (4.B1), respectively.
Given this context, one of the several sustainability questions that arise from the perspective of the public decision maker is how NO2 air concentrations in Italy change if X% of fossil fuel is substituted by Y% of hydrogen fuels by introducing H2-integrated production facilities along the highways or within metropolitan areas. In this case, the biomass necessary for the production of H2 needs to be transported to the production locations, placing additional demand on transport services.
5. Conclusions
This paper presents a proposal for structuring the goal and scope phase of LCSA, so as to facilitate the development of integrated models suitable for the analysis of sustainability problems related to the introduction of new technologies within techno-economic systems. The proposed approach consists of structuring the goal and scope phase into three main components: (i) macro-goal definition; (ii) technology map; and (iii) context description. The paper focuses on the conceptualization of the notion of the technology map, while the macro-goal definition and context description are developed mainly in terms of their functions with respect to the technology map. The concept of the technology map has been illustrated through the case study of high-purity hydrogen production and consumption technology for road transport utilization.
The analysis pointed out that the technology map is functional to the correct and comprehensive identification of the technology systems to be further modeled. However, the map needs to be coupled with the context analysis, in order to identify those mechanisms that are relevant to the system under study. The identification of the mechanisms has been recognized in the literature as a challenging aspect, as they can show up everywhere, involving several domains (socio-economic, environmental, cultural, etc.) [5,19]. Their identification passes through the analysis of the constraints (technical, political, natural, market-related) of the system [19], and the context description supports the specification of which constraints to impose and why (in the explanatory case study, the identification of threshold for NOx emissions, which represents an environmental constraint).
Mirroring the system thinking of consequential LCA, the proposed approach goes beyond by removing the simplification commonly adopted that considers constraints as fixed entities. As further steps of the research, significant work needs to be dedicated to the analysis of the context. In the framework of the European Energy Research Alliance, Joint Program on Economic, Environmental and Social Impacts of Energy Policies and Technologies, a detailed socio-economic analysis of the Italian transport sector will be performed, together with an analysis of the current context, in order to derive a proposal for a structured identification of the mechanisms to be modeled in the analyzed system.
Acknowledgments
The UNIfHY project, Grant Agreement 299732, is funded by the Fuel Cells and Hydrogen Joint Undertaking (FCH JU) initiative within the 7th Framework Programme of the European Community. We are grateful to Donatella Barisano of ENEA (Italian National Agency for new Technologies, Energy and Sustainable Economic Development) and to the other UNIfHY project partners for their support in the technical description of the system. The present work is part of the Economic, Environmental and Social Impacts Joint Program of the European Energy Research Alliance. We are also grateful to the Technical Unit for Models, Methods and Technologies for Environmental Assessments-Air Quality of ENEA, for their support with the MINNI model. Finally, we would like to thank Lada Stefanova for elaborating some of the images in the paper.
Author Contributions
These authors contributed equally to this work. All authors contributed to the research design. Milena Stefanova is the main writer of the paper. The research for the representation of the technology map, together with the technology description, was made by Concetta Tripepi, and for the parts on Life Cycle Sustainability Assessment methodology, by Alessandra Zamagni and Milena Stefanova. Milena Stefanova described also the context analysis. Paolo Masoni coordinated the research project and carried out a detailed revision. All authors proofread and approved the final manuscript.
Conflicts of Interest
The authors declare no conflict of interest.
References
- Kloepffer, W. Life cycle sustainability assessment of products. Int. J. Life Cycle Assess. 2008, 13, 89–95. [Google Scholar] [CrossRef]
- Guinée, J.B.; Heijungs, R.; Huppes, G.; Zamagni, A.; Masoni, P.; Buonamici, R.; Ekvall, T.; Rydberg, T. Life cycle assesment: Past, present, and future. Environ. Sci. Technol. 2011, 45, 90–96. [Google Scholar]
- Blok, K.; Huijbregts, M.; Roes, L.; van Haaster, B.; Patel, M.; Hertwich, E.; Wood, R.; Hauschild, M.Z.; Sellke, P.; Antunes, P.; et al. A Novel Methodology for the Sustainability Impact Assessment of New Technologies; EC 7th framework project. Utrecht, The Netherlands, 2013. Available online: http://www.prosuite.org/c/document_library/get_file?uuid=6550fd44-541a-4027-be75-cf339a19c5bb&groupId=12772 (accessed on 18 August 2014).
- Valdivia, S.; Ugaya, C.M.; Sonnemann, G.; Hildenbrand, G.J.; Ciroth, A.; Finkbeiner, M.; Klöpffer, W.; Mazijn, B.; Prakash, S.; Traverso, M.; et al. Towards a Life Cycle Sustainability Assessment: Making Informed Choices on Products; United Nations Environment Program: Nairobi, Kenya, 2012. [Google Scholar]
- Zamagni, A.; Buttol, P.; Buonamici, R.; Masoni, P.; Guinée, J.B.; Huppers, G.; Heijungs, R.; van der Voet, G.E.; Ekvall, T.; Rydberg, T. Blue Paper on Life Cycle Sustainability Analysis. CALCAS project deliverable. 2009. Available online: http://www.calcasproject.net/ (accessed on 22 July 2014).
- Zamagni, A.; Guinée, J.B.; Heijungs, R.; Masoni, P. Life cycle sustainability analysis. In Life Cycle assessment Handbook: A Guide for Environmentally Sustainable Products; Curran, M.A., Ed.; Wiley: Salem, MA, USA, 2012. [Google Scholar]
- Fullana, P.; Palmer, I.; Puig, R.; Bala, A.; Baquero, G.; Riba, J.; Raugei, M. From life cycle assessment to life cycle management. A case study on industrial waste management policy making. J. Ind. Ecol. 2011, 15, 458–475. [Google Scholar]
- Kates, R.W. What kind of science is sustainability science? Proc. Natl. Acad. Sci. USA 2011, 108, 19449–19450. [Google Scholar] [CrossRef]
- Hu, M.; Kleijn, R.; Bozhilova-Kisheva, K.P.; Di Maio, F. An approach to LCSA: The case of concrete recycling. Int. J. Life Cycle Assess. 2013, 18, 1793–1803. [Google Scholar] [CrossRef]
- UNIfHY Project, FP7. Available online: http://www.unifhy.eu/ (accessed on 21 July 2014).
- EC (European Commission). A Roadmap for Moving to a Competitive Low Carbon Economy in 2050: Impact Assesment; EC: Brussels, Belgium, 2011. [Google Scholar]
- Italian Government. Strategia Energetica Nazionale: Per un’Energia più Competitiva e Sostenibile; Italian Government: Roma, Italy, 2012. (In Italian)
- GAINS-Europe Model, PRIMES 2010 Baseline Scenario for Mobile Sources. Available online: http://gains.iiasa.ac.at/index.php/gains-europe (accessed on 18 July 2014).
- Baldissara, B.; Ciorba, U.; Gaeta, M.; Rao, M.; Virdis, M.R. Rapporto Energia e Ambiente; ENEA (Italian National Agency for new Technologies, Energy and Sustainable Economic Development): Roma, Italy, 2013. [Google Scholar]
- Guarino, N. Formal ontology in information systems. In Proceedings of the First International Conference of FOIS’98, Trento, Italy, 6–8 June 1998.
- Rumbauch, J.; Blaha, M.; Premerlani, W.; Eddy, F.; Lorensen, W. Object Oriented Modeling and Design; Prentice-Hall International: New York, NY, USA, 1991. [Google Scholar]
- ISPRA. Annuario dei Dati Ambientali, Tematiche in Primo Piano. Capitolo 3: Qualità dell’Aria; 2011. Available online: http://www.isprambiente.gov.it/files/pubblicazioni/statoambiente/tematiche2011/03_Qualita_dellaria_2011.pdf (accessed on 18 July 2014). [Google Scholar]
- Ciancarella, L.; Zanini, G. Progetto Minni: Sistema Modellistico per le Politiche di Qualità dell’Aria a Supporto di Governo e Regioni 2013. Available online: http://www.enea.it/it/produzione-scientifica/edizioni-enea/2013/progetto-minni (accessed on 18 July 2014).
- Zamagni, A.; Guinée, J.; Heijungs, R.; Masoni, P.; Raggi, A. Lights and shadows in Consequential LCA. Int. J. Life Cycle Assess. 2012, 17, 904–918. [Google Scholar] [CrossRef]
© 2014 by the authors; licensee MDPI, Basel, Switzerland. This article is an open access article distributed under the terms and conditions of the Creative Commons Attribution license (http://creativecommons.org/licenses/by/3.0/).