Efficiency, Safety Perception, and Technology Acceptance of Mixed Reality for Sustainable Construction Inspection
Abstract
1. Introduction
- To compare anticipated task performance, cognitive demand, and safety perception across different MR systems and paper-based methods.
- To identify which MR system yields the highest perceived technology acceptance and safety.
- To determine the key human-factor predictors of device preference among construction professionals.
- How do task performance, cognitive ergonomics, and user acceptance influence sustainable construction inspection practices?
- How does HoloLens MR compare to smart glasses, tablet (2D), and paper-based methods?
- How does human behaviour influence preference and adoption intentions for MR in construction?
- Based on these objectives and prior theoretical foundations, the following hypotheses are proposed:
2. Literature Review
2.1. Mixed Reality in Construction Inspection
2.2. Human Factors and Technology Acceptance
3. Methodology
3.1. Research Design and Participant Recruitment
3.2. Rationale for Scenario-Based Evaluation
3.3. Survey Stimuli and Scenario-Based Evaluation
3.4. Measures and Instruments
3.5. Ethical Considerations
3.6. Data Analysis
3.6.1. Descriptive and Reliability Analyses
3.6.2. Comparison of Device Ratings
3.6.3. Predicting Device Preference
3.6.4. Supplemental Analysis
4. Results
4.1. Performance, Cognitive Demand, and Safety Comparisons
4.2. Technology Acceptance Model Analysis
4.3. Device Preference and Predictor Analysis
4.4. User Segmentation Through Cluster Analysis
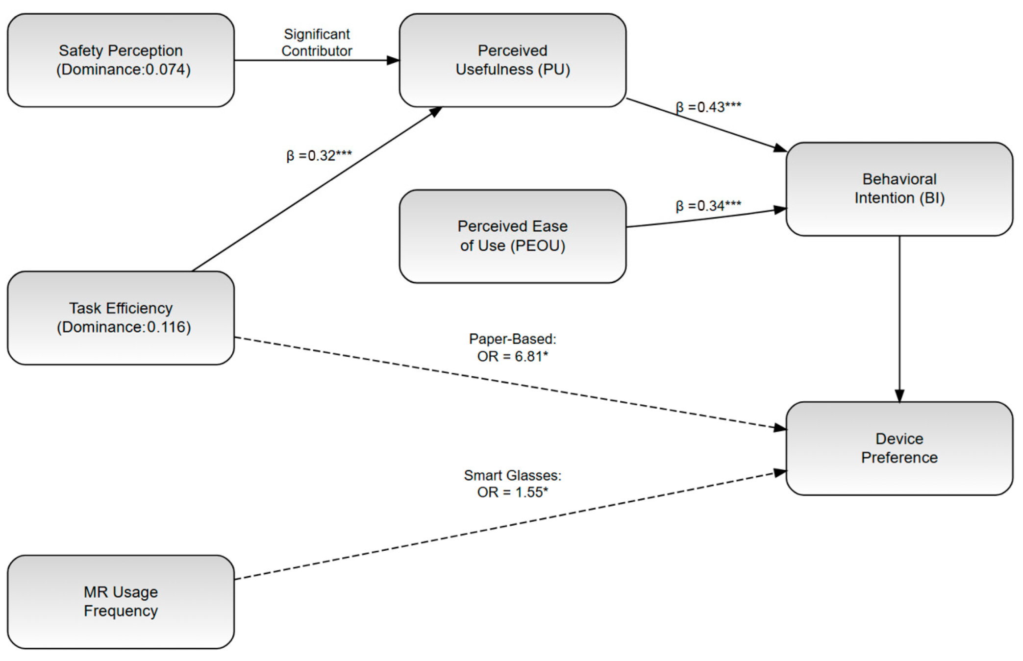
4.5. Mediation Analysis: Efficiency → Usefulness → Intention
5. Discussion
5.1. Theoretical Implications
5.2. Practical Implications for the Construction Industry
5.3. Methodological Contributions
5.4. Limitations and Future Research
6. Conclusions
Author Contributions
Funding
Institutional Review Board Statement
Informed Consent Statement
Data Availability Statement
Conflicts of Interest
References
- Yue, H.; Ye, G.; Liu, Q.; Yang, X.; Xiang, Q.; Luo, Y. Impact of cognitive fatigue on attention and the implications for construction safety: A neuroscientific perspective. J. Constr. Eng. Manag. 2024, 150, 04024102. [Google Scholar] [CrossRef]
- Buchner, J.; Buntins, K.; Kerres, M. The impact of augmented reality on cognitive load and performance: A systematic review. J. Comput. Assist. Learn. 2022, 38, 285–303. [Google Scholar] [CrossRef]
- Delgado, J.M.D.; Oyedele, L.; Demian, P.; Beach, T. A research agenda for augmented and virtual reality in architecture, engineering and construction. Adv. Eng. Inform. 2020, 45, 101122. [Google Scholar] [CrossRef]
- Sacks, R.; Girolami, M.; Brilakis, I. Building information modelling, artificial intelligence and construction tech. Dev. Built Environ. 2020, 4, 100011. [Google Scholar] [CrossRef]
- Xu, Z.; Feng, Z.; Jelodar, M.B.; Guo, B.H. Augmented reality applications in construction productivity: A systematic literature review. Adv. Eng. Inform. 2024, 62, 102798. [Google Scholar] [CrossRef]
- Cheng, J.C.; Chen, W.; Chen, K.; Wang, Q. Data-driven predictive maintenance planning framework for MEP components based on BIM and IoT using machine learning algorithms. Autom. Constr. 2020, 112, 103087. [Google Scholar] [CrossRef]
- Alizadehsalehi, S.; Yitmen, I. Digital twin-based progress monitoring management model through reality capture to extended reality technologies (DRX). Smart Sustain. Built Environ. 2023, 12, 200–236. [Google Scholar] [CrossRef]
- Anwar, R.M.I.; Azhar, S. Mixed Reality in Building Construction Inspection and Monitoring: A Systematic Review. Virtual Worlds 2024, 3, 319–332. [Google Scholar] [CrossRef]
- Gutierrez-Bucheli, L.; Goh, J.T.; Rashidi, A.; Maxwell, D.; Digby, R.; Fang, Y.; Pook, H.; Arashpour, M. Adopting immersive technologies in construction training: Determining educational decision-making criteria through a Delphi technique. Smart Sustain. Built Environ. 2024, 14, 1434–1458. [Google Scholar] [CrossRef]
- Coito, T.; Firme, B.; Martins, M.S.E.; Vieira, S.M.; Figueiredo, J.; Sousa, J.M. Intelligent sensors for real-Time decision-making. Automation 2021, 2, 62–82. [Google Scholar] [CrossRef]
- Miranda, A.; Vallejo, A.M.; Ayala, P.; Garcia, M.V.; Naranjo, J.E. Enhancing Industrial Processes Through Augmented Reality: A Scoping Review. Futur. Internet 2025, 17, 358. [Google Scholar] [CrossRef]
- Eltahan, A.; Lee, G.; Hamzeh, F. A human-centered framework for assessing task complexity in construction: A cognitive load perspective. Eng. Constr. Arch. Manag. 2025, 33, 963–984. [Google Scholar] [CrossRef]
- Chi, H.-L.; Kim, M.-K.; Liu, K.-Z.; Thedja, J.P.P.; Seo, J.; Lee, D.-E. Rebar inspection integrating augmented reality and laser scanning. Autom. Constr. 2022, 136, 104183. [Google Scholar] [CrossRef]
- Ogunseiju, O.; Akanmu, A.; Bairaktarova, D.; Bowman, D.; Jazizadeh, F. Cognitive Load within Mixed Reality Learning Environment in Construction Education. In Proceedings of the Construction Research Congress, Des Moines, Iowa, 20–23 March 2024; ASCE: Reston, VA, USA, 2024; pp. 466–475. [Google Scholar]
- Tomori, M.; Ogunseiju, O. Investigating the Relationship Between Situational Awareness and Cognitive Load in a Mixed Reality Learning Environment for Construction Education. J. Inf. Technol. Constr. 2025, 30, 1459–1477. [Google Scholar] [CrossRef]
- Luo, Y.; Abbas, A.; Seo, J.; Ahn, S.; Cha, S.H. Understanding hazard recognition behaviors through situational awareness assessment in virtual construction environments. J. Manag. Eng. 2025, 41, 04025017. [Google Scholar] [CrossRef]
- Pereira, F.; González García, M.D.L.N.; Poças Martins, J. BIM for Safety: Applying Real-Time Monitoring Technologies to Prevent Falls from Height in Construction. Appl. Sci. 2025, 15, 2218. [Google Scholar] [CrossRef]
- Chen, X.; Chang-Richards, A.; Ling, F.Y.Y.; Yiu, T.W.; Pelosi, A.; Yang, N. Digital technologies in the AEC sector: A comparative study of digital competence among industry practitioners. Int. J. Constr. Manag. 2025, 25, 63–76. [Google Scholar] [CrossRef]
- Tomori, M.; Ogunseiju, O. Assessment of Situational Awareness in the Implementation of Sensing Technologies on a Virtual Construction Site within a Mixed Reality Environment. In Proceedings of the International Conference of Sustainable Development and Smart Built Environments, Jakarta, Indonesia, 7–9 November 2024; Springer Nature: Singapore, 2024; pp. 349–358. [Google Scholar]
- Hajirasouli, A.; Banihashemi, S.; Drogemuller, R.; Fazeli, A.; Mohandes, S.R. Augmented reality in design and construction: Thematic analysis and conceptual frameworks. Constr. Innov. 2022, 22, 412–443. [Google Scholar] [CrossRef]
- Liu, J.; Yan, X.; Gao, W. A Dualistic Perspective of Opportunity and Risk: The Impact of Head-Mounted Augmented Reality on Construction Onsite Hazard Identification of Workers. J. Constr. Eng. Manag. 2024, 150, 04024160. [Google Scholar] [CrossRef]
- Im, J.-B.; Joo, M.; Lee, K.-T.; Kim, J.-H. A mixed reality approach to identify cognitive performance and mental states in preferred vs. non-preferred individual and collaborative work environments. Build. Environ. 2025, 274, 112806. [Google Scholar] [CrossRef]
- Liu, L.; Huang, Y. A review of ar applications in construction management: 2018–2022. In Proceedings of the 60th Annual Associated Schools of Construction International Conference, Auburn, Alabama, 3–5 April 2024; EasyChair: Stockport, UK, 2024; pp. 495–504. [Google Scholar]
- Nassereddine, H.; Hanna, A.S.; Veeramani, D.; Lotfallah, W. Augmented reality in the construction industry: Use-cases, benefits, obstacles, and future trends. Front. Built Environ. 2022, 8, 730094. [Google Scholar] [CrossRef]
- Pedram, S.; Ogie, R.; Palmisano, S.; Farrelly, M.; Perez, P. Cost–benefit analysis of virtual reality-based training for emergency rescue workers: A socio-technical systems approach. Virtual Real. 2021, 25, 1071–1086. [Google Scholar] [CrossRef]
- Choi, B.; Hwang, S.; Lee, S. What drives construction workers’ acceptance of wearable technologies in the workplace?: Indoor localization and wearable health devices for occupational safety and health. Autom. Constr. 2017, 84, 31–41. [Google Scholar] [CrossRef]
- Ahankoob, A.; Abbasnejad, B.; Aranda-Mena, G. Building Information Modelling (BIM) Acceptance and Learning Experiences in Undergraduate Construction Education: A Technology Acceptance Model (TAM) Perspective—An Australian Case Study. Buildings 2025, 15, 1804. [Google Scholar] [CrossRef]
- Davis, F.D. Perceived usefulness, perceived ease of use, and user acceptance of information technology. MIS Q. 1989, 13, 319–340. [Google Scholar] [CrossRef]
- Elshafey, A.; Saar, C.C.; Aminudin, E.B.; Gheisari, M.; Usmani, A. Technology acceptance model for Augmented Reality and Building Information Modeling integration in the construction industry. J. Inf. Technol. Constr. 2020, 25, 161–172. [Google Scholar] [CrossRef]
- Venkatesh, V.; Davis, F.D. A Theoretical extension of the technology acceptance model: Four longitudinal field studies. Manag. Sci. 2000, 46, 186–204. [Google Scholar] [CrossRef]
- Podsakoff, P.M.; MacKenzie, S.B.; Podsakoff, N.P. Sources of method bias in social science research and recommendations on how to control it. Annu. Rev. Psychol. 2012, 63, 539–569. [Google Scholar] [CrossRef]
- Abbas, A.; Seo, J.; Kim, M. Impact of mobile augmented reality system on cognitive behavior and performance during rebar inspection tasks. J. Comput. Civ. Eng. 2020, 34, 04020050. [Google Scholar] [CrossRef]
- Hart, S.G.; Staveland, L.E. Development of NASA-TLX (Task Load Index): Results of empirical and theoretical research. Adv. Psychol. 1988, 52, 139–183. [Google Scholar]
- Selcon, S.J.; Taylor, R.M. Evaluation of the Situational Awareness Rating Technique (SART) as a tool for aircrew systems design. In Situational Awareness in Aerospace Operations; AGARD-CP-478; AGARD: Neuilly-sur-Seine, France, 1990; pp. 8/1–8/17. [Google Scholar]
- Endsley, M.R.; Jones, D.G. Situation awareness oriented design: Review and future directions. Int. J. Hum.–Comput. Interact. 2024, 40, 1487–1504. [Google Scholar] [CrossRef]
- Seong, S.; Park, S.; Ahn, Y.H.; Kim, H. Development of an integrated fatigue measurement system for construction workers: A feasibility study. BMC Public Health 2022, 22, 1593. [Google Scholar] [CrossRef] [PubMed]
- Bates, D.; Mächler, M.; Bolker, B.; Walker, S. Fitting linear mixed-effects models using lme4. J. Stat. Softw. 2015, 67, 1–48. [Google Scholar] [CrossRef]
- Kuznetsova, A.; Brockhoff, P.B.; Christensen, R.H.B. lmerTest package: Tests in linear mixed effects models. J. Stat. Softw. 2017, 82, 1–26. [Google Scholar] [CrossRef]
- MacKinnon, D.P.; Krull, J.L.; Lockwood, C.M. Equivalence of the mediation, confounding and suppression effect. Prev. Sci. 2000, 1, 173–181. [Google Scholar] [CrossRef]
- Jiang, Q.; Chen, J.; Wu, Y.; Gu, C.; Sun, J. A study of factors influencing the continuance intention to the usage of augmented reality in museums. Systems 2022, 10, 73. [Google Scholar] [CrossRef]
- Cohen, J. Set correlation and contingency tables. Appl. Psychol. Meas. 1988, 12, 425–434. [Google Scholar] [CrossRef]
- Sepasgozar, S.M.E.; Khan, A.A.; Smith, K.; Romero, J.G.; Shen, X.; Shirowzhan, S.; Li, H.; Tahmasebinia, F. BIM and digital twin for developing convergence technologies as future of digital construction. Buildings 2023, 13, 441. [Google Scholar] [CrossRef]
- MacKinnon, D.P.; Fairchild, A.J.; Fritz, M.S. Mediation analysis. Annu. Rev. Psychol. 2007, 58, 593–614. [Google Scholar] [CrossRef]
- Taherdoost, H. Development of an adoption model to assess user acceptance of e-service technology: E-Service Tech-nology Acceptance Model. Behav. Inf. Technol. 2018, 37, 173–197. [Google Scholar] [CrossRef]












| Technology | Confidence M (SD) | Efficiency M (SD) | Mental Demand M (SD) | Safety M (SD) | Time M (SD) |
|---|---|---|---|---|---|
| HoloLens | 3.78 (0.77) | 4.35 (0.54) | 2.69 (0.58) | 3.78 (0.77) | 4.22 (0.58) |
| Paper-Based | 3.12 (0.73) | 2.86 (0.63) | 4.33 (0.49) | 2.99 (0.73) | 2.01 (0.68) |
| Smart Glasses | 3.58 (0.65) | 3.48 (0.57) | 3.03 (0.57) | 3.47 (0.72) | 3.56 (0.59) |
| Tablet | 3.15 (0.73) | 3.74 (0.54) | 3.90 (0.68) | 3.29 (0.78) | 3.47 (0.50) |
| ANOVA F (3, 408) | 21.12 | 119.70 | 174.60 | 42.14 | 258.10 |
| η2 | 0.134 | 0.468 | 0.562 | 0.237 | 0.655 |
| Comparison | Confi. | Eff. | Mental | Safety | Time |
|---|---|---|---|---|---|
| HoloLens vs. Tablet | 6.28 *** (0.94) | 7.68 *** (1.14) | −16.58 *** (−2.47) | 6.86 *** (1.02) | 10.51 *** (1.57) |
| HoloLens vs. Smart Glasses | 1.93 (0.29) | 10.98 *** (1.67) | −4.96 *** (−0.74) | 4.29 *** (0.64) | 8.07 *** (1.20) |
| HoloLens vs. Paper-Based | 6.57 *** (0.98) | 18.66 *** (2.78) | −23.90 *** (−3.56) | 10.94 *** (1.63) | 27.71 *** (4.13) |
| Tablet vs. Smart Glasses | −4.36 *** (−0.65) | 3.29 ** (0.49) | 11.62 *** (1.73) | −2.58 † (−0.38) | −1.19 (−0.18) |
| Tablet vs. Paper-Based | 0.29 (0.04) | 10.98 *** (1.64) | −7.32 *** (−1.09) | 4.08 *** (0.61) | 17.20 *** (2.56) |
| Smart Glasses vs. Paper-Based | 4.65 *** (0.69) | 7.68 *** (1.15) | −18.94 *** (−2.82) | 6.66 *** (0.99) | 18.39 *** (2.74) |
| Construct | HoloLens M (SD) | Paper-Based M (SD) | Smart Glasses M (SD) | Tablet M (SD) | F (3, 408) | p | η2 |
|---|---|---|---|---|---|---|---|
| Perceived Usefulness | 5.54 (0.66) | 4.77 (0.57) | 5.18 (0.70) | 5.03 (0.72) | 24.48 | <0.001 | 0.153 |
| Perceived Ease of Use | 2.98 (0.67) | 2.29 (0.70) | 2.81 (0.65) | 2.50 (0.72) | 20.71 | <0.001 | 0.132 |
| Behavioural Intention | 6.63 (0.54) | 6.19 (0.61) | 6.44 (0.71) | 6.30 (0.64) | 9.25 | <0.001 | 0.064 |
| Predictor | Paper-Based OR [95% CI] | Smart Glasses OR [95% CI] | Tablet (2D) OR [95% CI] |
|---|---|---|---|
| Efficiency | 6.81 [1.85, 25.0] * | 0.37 [0.07, 1.95] | 0.47 [0.08, 2.70] |
| Perceived Usefulness | 7.27 [1.82, 29.0] ** | 1.92 [0.60, 6.16] | 3.64 † [0.92, 14.4] |
| MR Usage Frequency | 1.36 [0.90, 2.06] | 1.55 [1.02, 2.34] * | 1.11 [0.71, 1.72] |
| Confidence | 0.39 [0.10, 1.54] | 1.45 [0.53, 3.99] | 1.18 [0.45, 3.12] |
| Safety | 0.71 [0.35, 1.45] | 0.96 [0.54, 1.72] | 0.63 [0.35, 1.13] |
| Experience Years | 1.41 [0.97, 2.05] | 0.95 [0.66, 1.35] | 1.01 [0.69, 1.47] |
| Cluster | n | % | Efficiency M | Confidence M | Mental Demand M | Safety M | Usefulness M | Experience M |
|---|---|---|---|---|---|---|---|---|
| 1 | 20 | 19.42 | 3.53 | 3.64 | 3.36 | 3.56 | 5.13 | 3.09 |
| 2 | 2 | 1.94 | 2.25 | 3.00 | 4.00 | 2.99 | 4.69 | 2.00 |
| 3 | 11 | 10.68 | 3.47 | 3.42 | 3.58 | 3.21 | 5.15 | 3.11 |
| 4 | 6 | 5.83 | 3.78 | 3.60 | 3.10 | 3.27 | 5.71 | 3.50 |
| 5 | 11 | 10.68 | 3.41 | 4.01 | 3.84 | 3.16 | 5.13 | 3.05 |
| 6 | 18 | 17.47 | 3.49 | 3.23 | 3.67 | 3.17 | 4.88 | 4.28 |
| 7 | 6 | 5.83 | 3.95 | 3.66 | 2.91 | 3.67 | 5.34 | 4.00 |
| 8 | 7 | 6.8 | 3.90 | 3.08 | 3.42 | 3.48 | 5.12 | 3.08 |
| 9 | 12 | 11.64 | 3.71 | 2.95 | 3.62 | 3.41 | 5.40 | 3.43 |
| 10 | 10 | 9.71 | 3.66 | 3.06 | 3.38 | 3.62 | 4.92 | 3.50 |
Disclaimer/Publisher’s Note: The statements, opinions and data contained in all publications are solely those of the individual author(s) and contributor(s) and not of MDPI and/or the editor(s). MDPI and/or the editor(s) disclaim responsibility for any injury to people or property resulting from any ideas, methods, instructions or products referred to in the content. |
© 2026 by the authors. Licensee MDPI, Basel, Switzerland. This article is an open access article distributed under the terms and conditions of the Creative Commons Attribution (CC BY) license.
Share and Cite
Khurram, S.H.; Miao, S.; Khan, K.I.A.; Siddique, A.; Akhtar, N.; Shang, X. Efficiency, Safety Perception, and Technology Acceptance of Mixed Reality for Sustainable Construction Inspection. Sustainability 2026, 18, 3111. https://doi.org/10.3390/su18063111
Khurram SH, Miao S, Khan KIA, Siddique A, Akhtar N, Shang X. Efficiency, Safety Perception, and Technology Acceptance of Mixed Reality for Sustainable Construction Inspection. Sustainability. 2026; 18(6):3111. https://doi.org/10.3390/su18063111
Chicago/Turabian StyleKhurram, Saddam Hussain, Shengjun Miao, Khurram Iqbal Ahmad Khan, Aboubakar Siddique, Naheed Akhtar, and Xiangfan Shang. 2026. "Efficiency, Safety Perception, and Technology Acceptance of Mixed Reality for Sustainable Construction Inspection" Sustainability 18, no. 6: 3111. https://doi.org/10.3390/su18063111
APA StyleKhurram, S. H., Miao, S., Khan, K. I. A., Siddique, A., Akhtar, N., & Shang, X. (2026). Efficiency, Safety Perception, and Technology Acceptance of Mixed Reality for Sustainable Construction Inspection. Sustainability, 18(6), 3111. https://doi.org/10.3390/su18063111

