Next Article in Journal
High-Resolution Geochemical Characteristics of Agricultural Soils: Implications for Fertility Enhancement and Heavy Metal Risk Management in Eastern China
Previous Article in Journal
Efficiency, Safety Perception, and Technology Acceptance of Mixed Reality for Sustainable Construction Inspection
 
 
Font Type:
Arial Georgia Verdana
Font Size:
Aa Aa Aa
Line Spacing:
Column Width:
Background:
Article

Artificial Intelligence and Corporate Sustainability: Evidence from China’s National Artificial Intelligence Innovation and Development Pilot Zone Policy

Faculty of Business and Technology, University of Cyberjaya, Cyberjaya 63000, Malaysia
*
Author to whom correspondence should be addressed.
Sustainability 2026, 18(6), 3113; https://doi.org/10.3390/su18063113
Submission received: 29 January 2026 / Revised: 16 March 2026 / Accepted: 20 March 2026 / Published: 22 March 2026
(This article belongs to the Topic Artificial Intelligence and Sustainable Development)

Abstract

Artificial intelligence (AI) is increasingly reshaping corporate production and governance, raising the question of how policy can steer corporations toward sustainable development. This study treats the staggered implementation of China’s National Artificial Intelligence Innovation and Development Pilot Zone policy (AI Pilot Zone policy) as a quasi-natural experiment. Using data from Chinese listed companies from 2014 to 2024, we employ a multi-period difference-in-differences approach to identify the impact of the policy on corporate sustainable development performance (SDP) and to explore the underlying mechanisms. The results show that the AI Pilot Zone policy significantly improves corporate SDP, and this finding remains robust to a series of checks, including parallel trend tests, placebo tests, PSM-DID estimations, and tests addressing potential biases under staggered policy adoption. Heterogeneity analysis based on the TOE framework indicates that the policy effect is more pronounced among firms with higher R&D intensity, stronger internal control, and those located in regions with higher levels of digital inclusive finance. Mechanism analysis further suggests that dynamic capabilities, including innovation capability, adaptation capability, and absorptive capability, play important mediating roles in the relationship between the policy and corporate SDP. Overall, this study provides micro-level evidence on the sustainability effects of AI-oriented public policies and offers insights for improving policy design and corporate capability development.

1. Introduction

Energy scarcity and environmental degradation are increasingly challenging the pursuit of sustainable development [1]. In line with its “dual-carbon” agenda, China aims to peak its CO2 emissions by 2030 and realize carbon neutrality by 2060. The China Sustainable Development Indicator System (2024) reports that the national sustainability index has risen for eight consecutive years, totaling a 47.8% increase [2]. However, while the outlook appears positive, China is still a developing country, and advancement is still uneven in many areas and industries. For example, innovation inputs are concentrated in a small number of provinces. In 2024, China’s total R&D funding reached RMB 3632 billion, with Guangdong, Jiangsu, Beijing, Zhejiang, Shandong, and Shanghai alone contributing 57.3% of the total [3]. With only four years remaining until the 2030 Agenda for Sustainable Development, these goals and policy priorities are reshaping expectations and influencing how firms operate and govern themselves. This creates real pressure for Chinese enterprises, which are expected to deliver economic growth while also showing credible commitment to environmental protection and social responsibility [4].
As digital technologies continue to advance, artificial intelligence (AI) has emerged as a central topic in both research and practice. Rather than a single technique, AI represents a collection of computational approaches that emulate aspects of human cognition and enable intelligent support for complex decision processes [5]. There has been a steady increase in scholarly attention to AI applications in the workplace. Studies increasingly examine whether AI can take on certain job functions and reshape organizational processes [6,7]. What remains unclear is how far this trend will push firms toward sustainability goals, rather than simply improving productivity.
Existing research points to two competing possibilities. On the one hand, AI can strengthen organizational resilience, improve asset allocation, and enhance operational efficiency, ultimately raising productivity [8,9,10,11]. On the other hand, performance gains from digital and AI advances are not always realized, and evidence on the broader economic benefits remains mixed [12]. Concurrently, enterprises may incur significant costs during adoption, including ongoing expenditures for system upgrades and the environmental footprint associated with expanding digital infrastructure [13]. To navigate these concerns, China established the National Artificial Intelligence Innovation and Development Pilot Zone policy (AI Pilot Zone policy) in 2019. This policy advances government-led demonstration applications and pilot projects to explore replicable and scalable pathways for the deployment of intelligent systems in sustainability-related sectors. A small number of authorized cities are the focus of policy support and demonstration projects in order to produce scalable models and repeatable implementation experience. If the policy delivers measurable sustainability improvements at the firm level, it will provide empirical support for pilot-based governance as a pathway for broader diffusion beyond Pilot Zones.
This study treats the staggered establishment of the AI Pilot Zone policy as a quasi-natural experiment and employs a multi-period DID approach, using panel data from Chinese listed companies from 2014 to 2024, to evaluate the impact of this policy on corporate sustainable development performance (SDP). The core objectives of this paper are as follows: first, to assess whether the AI Pilot Zone policy significantly improves corporate SDP, thereby providing micro-level empirical evidence for understanding the sustainability value of AI-oriented public policy; second, grounded in dynamic capability theory, we examine how the policy improves corporate SDP by strengthening innovation, adaptation, and absorptive capabilities; third, integrating the TOE framework, it examines the heterogeneous effects of the policy on corporate SDP across the technology, organization, and environment dimensions, thereby enriching the understanding of differential policy effects in the literature. Overall, this study offers valuable insights for policymakers and corporate managers on how AI policies can be used to enhance firms’ sustainable development strategies.
This manuscript is structured as follows. Section 2 sets out the theoretical arguments and hypotheses; Section 3 introduces the dataset and identification strategy; Section 4 presents the empirical evidence and discussion; Section 5 summarizes the main conclusions and policy implications.

2. Theoretical Analysis and Research Hypotheses

2.1. Literature Review

The concept of artificial intelligence was first introduced at the 1956 Dartmouth conference and gradually became a hot topic in the late twentieth century [14]. In the management field, AI is increasingly viewed as an organizational technology that reshapes processes and managerial decision-making. Firms are more likely to capture value from AI when they build complementary assets and adapt routines around it [15,16]. Prior studies suggest that artificial intelligence can generate a range of positive organizational outcomes, including improvements in productivity, operational efficiency, innovation capability, financial performance, and ESG governance [17,18,19,20,21,22]. Evidence also points to adjustment costs. AI investment does not always translate into immediate productivity gains [23], and AI use can increase technostress even when productivity improves [24]. Zhang et al. [25] use 151 renewable energy companies as samples and find a U-shaped link between robot installation and financial performance, while the effect of robot stock is positive but diminishing. The mixed findings indicate that the outcomes depend on how these technologies are embedded and governed inside firms. However, existing studies mainly focus on the economic consequences of AI adoption, while relatively little attention has been paid to whether policy-driven AI diffusion can generate measurable improvements in corporate sustainable development performance. In particular, empirical evidence that exploits AI pilot policies as an identification strategy remains scarce.
Corporate sustainable development performance has become a major research outcome, but the literature still wrestles with clarity and identification. A common framing is the triple bottom line, where economic, environmental, and social dimensions may respond differently to the same governance arrangements [26]. Related studies indicate that regulatory and reporting demands can encourage highly visible decarbonization actions, while leaving underlying emissions outcomes largely unchanged [27]. In China, oversight pertaining to disclosure may also lead to strategic reactions. Liao et al. [28] show that Chinese listed companies increased greenwashing in their ESG disclosures in response to questions about financial reports. In firm-level studies, innovation is repeatedly identified as an important route through which organizational conditions translate into stronger sustainability performance. Digital strategy and capability, service innovation capability, stakeholder pressure, and green management are often linked to SDP through their influence on green innovation [29,30,31,32]. Policy pilots are also used to steer corporate behavior toward sustainable development, but the effects can be context-dependent and shaped by attention allocation [33]. For example, Li et al. [34] find that the carbon emissions trading policy only produced positive effects in the short term after implementation. Moreover, the effectiveness of environmental policies such as carbon trading pilot programs and new energy demonstration programs often varies significantly across different regions [35,36]. Despite growing policy attention, there is still little empirical evidence on whether policy-driven AI diffusion, such as government AI pilot programs, improves corporate SDP.
Although AI has attracted growing scholarly interest, research addressing its role in SDP remains limited. The current literature primarily investigates the economic benefits of AI adoption, with far less attention devoted to its implications for corporate sustainability, particularly in policy-driven diffusion environments. Moreover, even when policies improve local AI development conditions, the link between these external changes and firms’ SDP remains unclear, and the underlying transmission mechanisms are still underexplored. Building on these research gaps, this study examines the staggered implementation of China’s AI Pilot Zone policy as a quasi-natural experiment and applies a multi-period difference-in-differences approach to evaluate how the policy influences firms’ SDP. In addition, mechanism analyses and heterogeneity tests are conducted to identify the channels through which the policy operates and to explore how its effects vary across firms and institutional contexts.

2.2. AI Innovation and Development Pilot Zone Policy and Sustainable Development Performance

In 2019, China’s Ministry of Science and Technology launched the National Artificial Intelligence Innovation and Development Pilot Zone policy. The selection process emphasized balanced regional distribution and multi-level coverage, including both highly developed AI cities and less advanced ones. The selection of pilot cities was mainly based on objective conditions such as industrial development, digital infrastructure, and innovation capacity, while also considering the overall layout of national regional development strategies. By the end of 2021, 18 cities and regions had been approved. The policy aims to accelerate nationwide AI adoption by supporting demonstration projects, policy experimentation, and institutional innovations, ultimately creating scalable models that can be replicated across the country.
The resource-based theory posits that due to the heterogeneity of resources and capabilities, enterprises can often develop relative advantages and, to a certain extent, achieve sustainable competitive advantages [37]. From an institutional perspective, firms often adapt their strategic behavior to the institutional environment shaped by government policies, particularly in emerging markets where institutional conditions play an important role in shaping organizational decisions [38]. Government-led AI pilot policies function as institutional mechanisms that promote the diffusion of AI technologies by providing regulatory support, demonstration projects, and innovation platforms. In this context, the AI Pilot Zone policy can be viewed as a scarce institutional resource that strengthens local AI ecosystems and facilitates the adoption and integration of AI technologies, thereby creating favorable conditions for firms to improve their sustainable development performance.
AI Pilot Zone policy may improve firm SDP by strengthening the local conditions for AI adoption and integration. As an institutional innovation, the policy encourages businesses to integrate AI into operations and governance by lowering uncertainty through complementary support and demonstration projects. These changes optimize resource allocation by improving monitoring and forecasting, strengthening risk and compliance management, and tightening control over workflows and resource allocation. In practice, AI replaces low-efficiency routines with data-driven automation, generating a substitute effect that reduces energy and material waste and improves emissions and pollution management. AI also has a matching effect, improving coordination and decision quality to make sustainability improvements more credible and easier to verify through stronger transparency and governance. Consistent with this reasoning, prior studies found that AI-related policies are associated with improved pollution control and lower carbon emissions [39,40]. AI capabilities can support sustainability improvements by strengthening innovation activity and building resilience in how firms manage resources and risks [41]. In supply-chain and operations contexts, generative AI can improve forecasting and coordination, supporting process optimization [42].
The AI Pilot Zone policy provides a supportive institutional framework for firms by advancing demonstration applications and reinforcing them with complementary policy instruments, which helps align economic activities with sustainability targets. Based on this rationale, we propose the following hypothesis:
H1: 
The establishment of the AI Pilot Zone policy will enhance corporate sustainable development performance.

2.3. The Mediating Effect of Dynamic Capabilities

Dynamic capability refers to the core capacity of an enterprise to rapidly respond to changes by integrating and adjusting internal and external resources in an uncertain market environment, thereby sustaining its competitive advantage [43]. Following Wang and Ahmed [44], this paper divides dynamic capability into three dimensions: innovation capability, adaptation capability, and absorptive capability. In our research context, the significance of AI Pilot Zone policy lies in its ability to accelerate the diffusion of artificial intelligence through demonstration applications and support and gradually covers more approved areas in batches. For the policy to be truly effective, it depends on whether enterprises can integrate new digital opportunities into their organizational practices, and this transformation essentially depends on the capabilities of the enterprises themselves [45].
Innovation capability emphasizes management and products developed by enterprises based on market demand. By establishing the AI Pilot Zone policy, resources have been centralized to further enhance the development of new infrastructure and build an institutional framework conducive to innovation in AI technology. On the one hand, enterprises can more easily access the AI applications and related resources that can be implemented, thereby reducing the threshold for trial and error [19]. On the other hand, in highly competitive environments, enterprises actively recruit professionals with strong technical backgrounds or enhance existing employees’ digital skills through universal training programs. This enables AI technologies to deliver higher value across various operational segments. Stronger innovation capability allows firms to develop green technologies, engage in eco-innovation activities, and improve resource utilization efficiency, which in turn enhances environmental performance and supports sustainable development [46,47,48].
Adaptation capability is the ability of enterprises to seize opportunities and resolve potential risks by swiftly adjusting their structure and processes, in response to dynamic changes in their internal and external environments [44]. AI enhances enterprises’ ability to rapidly detect and predict risks, improves resource coordination efficiency, and helps businesses respond to regulatory requirements and stakeholder pressures [49], which strengthens their adaptation capability. Stronger adaptation capability can enhance organizational flexibility [50], enabling firms to respond more effectively to environmental regulations and sustainability pressures and align operational decisions with long-term sustainability goals, thereby improving sustainable development performance [51,52].
Absorptive capability describes the extent to which an organization can acquire, internalize, and leverage knowledge from outside sources. It is instrumental in spotting market opportunities and converting new knowledge into innovation [53]. The AI Pilot Zone policy can leverage policy advantages to help enterprises broaden access channels for AI-related resources and deepen cross-institutional collaboration, such as industry–academia–research partnerships and corporate synergies. However, access does not guarantee effective use. Enterprises need to develop the absorptive capacity to analyze, interpret, and contextualize the information acquired externally [54], thereby avoiding the waste of knowledge resources [55]. Firms can identify application scenarios that align with their sustainability goals and quickly develop replicable solutions that can be scaled up for wider rollout. With stronger absorptive capability, firms are better positioned to identify application scenarios aligned with sustainability goals and quickly develop replicable solutions that can be scaled up for broader rollout.
Building on the above analysis, we propose the following hypothesis:
H2: 
The effect of the AI Pilot Zone policy on corporate sustainable development performance is mediated by innovation capability.
H3: 
The effect of the AI Pilot Zone policy on corporate sustainable development performance is mediated by adaptation capability.
H4: 
The effect of the AI Pilot Zone policy on corporate sustainable development performance is mediated by absorptive capability.
Figure 1 illustrates the theoretical framework of this article and serves as a guide for the subsequent empirical analysis.

3. Research Design

3.1. Data Sources

This study uses Chinese A-share listed firms on the Shanghai and Shenzhen stock exchanges from 2014 to 2024 as the research sample. The starting year of 2014 allows the inclusion of several pre-policy years prior to the implementation of the AI Pilot Zone policy, which enables us to conduct parallel trend tests and strengthens the identification of the DID strategy. The sample period ends in 2024 due to data availability. Information on approved AI Pilot Zones was hand-collected from the Ministry of Science and Technology website, local government websites, and relevant news reports, based on the Guidelines for Establishing National New Generation Artificial Intelligence Innovation and Development Pilot Zones issued by the Ministry of Science and Technology in 2019. Measures of SDP include return on assets (ROA) from the China Stock Market and Accounting Research (CSMAR) database and corporate social responsibility (CSR) ratings from Hexun. All other firm-level variables were obtained from the CSMAR and Chinese Research Data Services Platform (CNRDS) databases. The sample was processed as follows: (1) firms with a debt-to-asset ratio above 1 were excluded; (2) financial firms were excluded; (3) firms listed after 2019 were excluded; (4) firms with fewer than two years of observations were excluded; and (5) firms that were designated as special treatment (ST, *ST, or PT) during the sample period were excluded. To limit the influence of extreme values, all key variables were winsorized at the 1st and 99th percentiles. Differences in sample size across regressions are mainly driven by missing values in some firm-level variables. We conducted statistical analysis using Stata 17.0.

3.2. Variable Definitions

3.2.1. Explained Variable

Corporate sustainable development performance. In line with the triple bottom line perspective, corporate SDP is operationalized in this study using three indicators: financial performance, environmental responsibility, and social responsibility. Consistent with Hu and Zhao [56], we use return on assets (ROA) as the proxy for financial performance, and Hexun’s CSR rating score to capture firms’ environmental and social responsibility performance. To remove scale differences, both indicators are normalized using a 0–1 transformation. Further, to reflect whether firms can achieve synergistic optimization of financial objectives and environmental and social responsibilities under resource constraints, we follow prior studies and construct a composite index that integrates normalized financial performance and environmental and social responsibility performance. The specific formula is as follows:
S D P i t = ( 1 R O A C S R ) × R O A × C S R
This formulation incorporates two considerations in measuring corporate sustainability. The term (1 − |ROA − CSR|) captures the degree of balance between financial performance and CSR performance. When the gap between the two dimensions is small, the firm demonstrates a more balanced development pattern, whereas a larger gap leads to a lower SDP value. The term R O A × C S R captures the joint level of financial and CSR performance. Because the product increases only when both components are relatively high, the index assigns higher values to firms that perform well in both dimensions. Therefore, the measure emphasizes that corporate sustainability depends not only on individual performance in each dimension but also on the coordination between economic and social outcomes. This construction is in line with the materiality perspective, which suggests that sustainability outcomes should be considered together with firms’ economic performance when evaluating corporate sustainability [57].

3.2.2. Explanatory Variable

AI Pilot Zone policy. We measure this variable by whether a firm is located in a region approved under the AI Pilot Zone policy. Firm location is identified based on the registered location of the listed company. The treatment variable is defined as the interaction between the Pilot Zone dummy and the policy-time dummy. The list of AI Pilot Zones and their approval dates is reported in Table 1. Following OUYANG et al. [58], because some cities were approved late in the year and policy effects may take time to materialize, cities approved after September are treated as entering the policy in the following year.

3.2.3. Mechanism Variables

We examine the mechanisms through three dimensions of dynamic capabilities, namely innovation capability, adaptation capability, and absorptive capability, as parallel channels. Previous studies have usually used questionnaire surveys to measure dynamic capabilities; however, cross-sectional data have limitations in capturing the evolution of corporate dynamic capabilities over time. Therefore, we adopt the approach in Guo et al. [59] to construct panel-based measures of dynamic capabilities. (1) Innovation capability (DCIN) is proxied by two indicators: R&D investment intensity and the proportion of technical personnel. We standardize these two indicators and then sum them to obtain a composite innovation capability index. (2) Adaptation capability (DCAD) is measured using the coefficients of variation of three key annual expenditures: R&D, capital investment, and advertising. These coefficients reflect the flexibility of corporate resource allocation and thus their adaptation capability. To align the coefficient of variation with adaptation capability, we multiply it by −1, so that a larger adjusted value indicates stronger adaptation capability. (3) Absorptive capability (DCAB) is measured by R&D expenditure intensity, defined as annual R&D expenditure divided by operating revenue. This indicator reflects firms’ efficiency in absorbing and transforming external knowledge and technological resources through R&D activities. The mediating effect is examined using the two-step approach suggested by Jiang [60], and the theoretical relationship between the mediators and the dependent variable is well documented in prior research.

3.2.4. Control Variables

Drawing on prior studies [56,61], we control for firm attributes that may correlate with sustainable development performance (SDP), covering financial conditions, governance structure, and basic firm characteristics. Specifically, Size is the log of total assets; Lev equals total liabilities divided by total assets at year-end; Cashflow is the net increase in cash and cash equivalents scaled by total assets; and Growth is the growth rate of operating revenue. For governance-related controls, Board is the log of the number of directors, Indep is the share of independent directors, Top1 captures the largest shareholder’s ownership stake, and Dual is an indicator for CEO–chair duality. In addition, FirmAge is the log of years since establishment. All specifications include year fixed effects, firm fixed effects, and industry-by-year fixed effects.

3.3. Model Design

We employ a multi-period difference-in-differences approach to evaluate the impact of establishing AI Pilot Zone policy on corporate SDP, as specified in Equation (2). i denotes firms, and t denotes years. S D P i t represents firm i SDP in year t . The treatment variable D I D i t is constructed as the interaction between the treatment indicator T r e a t i and the post-policy time indicator T i m e t . The coefficient α 1 captures the policy effect on corporate SDP. A significantly positive α 1 indicates that the AI Pilot Zone policy can improve firm’s SDP, whereas a significantly negative α 1 implies a negative effect. C o n t r o l i t includes the set of firm-level covariates. μ i , λ t and θ t j denote firm fixed effects, year fixed effects, and industry–year fixed effects, respectively. ε i t is the error term. Standard errors are clustered at the firm level.
S D P i t = α 0 + α 1 D I D i t + α 2 C o n t r o l i t + μ i + λ t + θ j t + ε i t
The traditional three-step mediation approach may suffer from endogeneity concerns. To address this issue, we follow Jiang [60] and adopt a two-step procedure for the mechanism analysis. We begin by examining the effect of the policy on the mechanism variable(s), as specified in Equation (3).
M e d i t = β 0 + β 1 D I D i t + β 2 C o n t r o l i t + μ i + λ t + θ t j + ε i t

4. Empirical Results

4.1. Descriptive Statistics

Table 2 summarizes the descriptive statistics for all variables. The dependent variable, corporate sustainable development performance (SDP), ranges from 0 to 0.831, with a standard deviation of 0.204. The key explanatory variable has a mean of 0.214, suggesting that 21.4% of the firm-year observations are in the treated post-policy period.

4.2. Benchmark Regression Analysis

Table 3 presents the baseline results. The coefficient on the DID term is consistently positive and significant at the 1% level, suggesting that the AI Pilot Zone policy enhances corporate SDP, in line with H1. In the most stringent specification, the coefficient equals 0.0196 (p < 0.01), corresponding to an average increase of about 1.96 percentage points in SDP after a city is designated as a Pilot Zone. With a sample mean of 0.438 for SDP, the estimated effect corresponds to roughly a 4.5% increase relative to the mean, highlighting the economic relevance of the policy impact.
Among the controls, Size, Cashflow, Growth, Indep, and FirmAge are positively associated with SDP, while Lev and Dual show negative coefficients; Board is not statistically significant, and Top1 is positive in Column (3). The results indicate that the financial capacity and governance structures are associated with corporate SDP. The pre-policy coefficients in the event-study analysis are insignificant, suggesting similar trends between the treated and control groups before the policy.

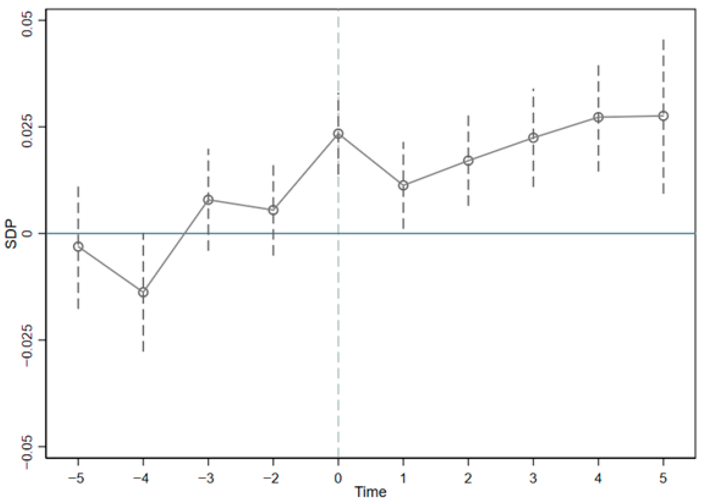
4.3. Parallel Trend Test

Figure 2 reports the event-study results. The pre-policy coefficients are statistically insignificant, indicating similar trends between treated and control firms before the policy. In contrast, the post-policy coefficients become significantly positive, suggesting that the AI Pilot Zone policy leads to a widening SDP gap between the two groups.

4.4. Robustness Analysis

4.4.1. Placebo Tests

Figure 3 reports the placebo test based on 1000 random assignments of the treatment status. The simulated coefficients cluster around zero, and most p-values are above 0.1. None of the placebo estimates exceed the benchmark coefficient of 0.0196, indicating that the baseline effect is unlikely to be driven by random noise.

4.4.2. PSM-DID Test

To mitigate potential sample self-selection bias, this study further employs propensity score matching (PSM) for causal inference. The procedure proceeds as follows. First, a set of X i covariates is selected. To satisfy the conditional independence assumption, these covariates are chosen to include as many factors as possible that may affect corporate sustainable development. Second, we use nearest-neighbor matching to match treated and control firms, as specified in Equation (4).
P i X = P f p = 1 X i ) = F [ f X i ]
Among them, X i denotes a set of explanatory variables that may affect corporate sustainable development performance. f X i is a linear function. Using a Logit model, we estimate the probability that observation i is assigned to the treatment group, that is, being selected into the AI Pilot Zone; this predicted probability is the propensity score P i X .
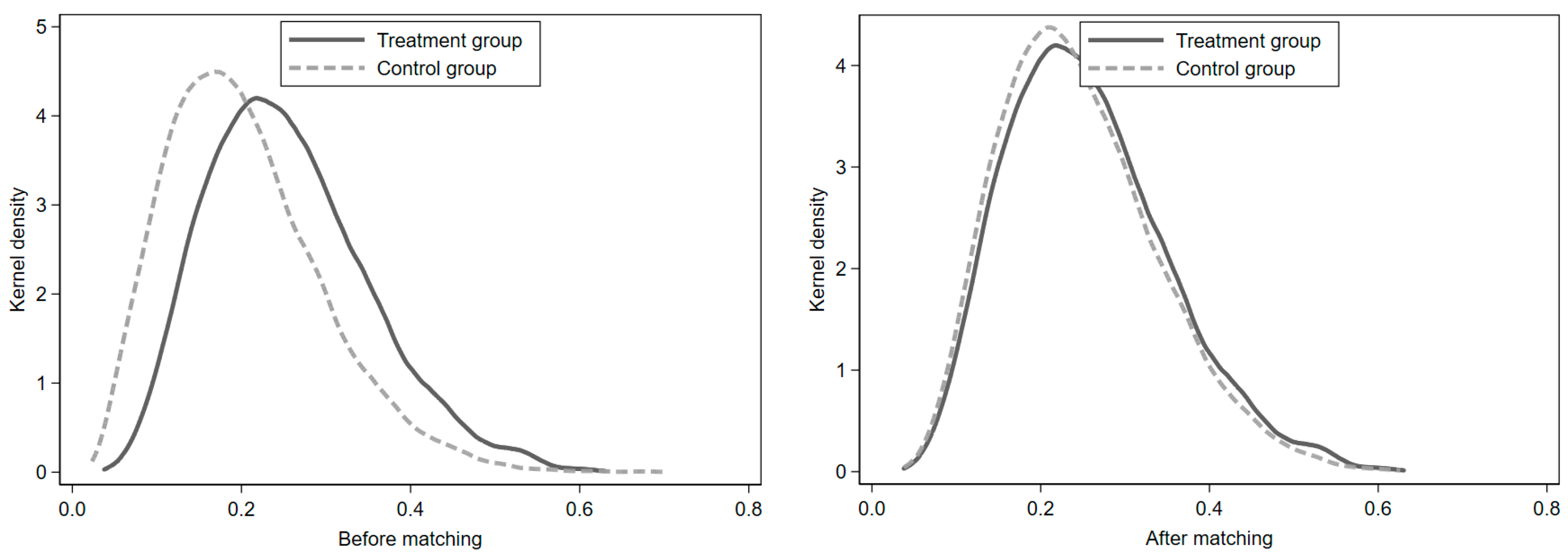
To assess the matching quality of PSM, this study first plots the density distribution of propensity scores (Figure 4). The results show that, after matching, the overlap in propensity score distributions between the treated and control groups increases markedly, indicating improved common support and stronger comparability. We further conduct covariate balance tests (Figure 5 and Table 4). After matching, the standardized biases of covariates decline substantially and are generally below the commonly used 20% threshold; the pseudo R2 and LR test statistic also drop markedly, suggesting improved covariate balance between the treated and control groups. Overall, the matched sample appears well balanced, lending further support to the baseline results.
Using the 1:1 nearest-neighbor matched sample, we reran the main DID specification (Table 5). The estimated effect of the AI Pilot Zone policy remained positive and statistically significant, reinforcing the credibility of our core findings.

4.4.3. Heterogeneous Treatment Effects

Goodman–Bacon Decomposition
(In the baseline estimation using a multi-period DID model, potential heterogeneity in treatment effects warrants careful attention, as it affects the credibility of policy evaluation and causal inference. Because the AI Pilot Zone policy was rolled out in different cities at different times, pilot cities vary in baseline industrial structure, factor endowments, and market development, and they face different macro conditions at implementation. These differences imply that the policy impact on corporate SDP may vary across cohorts and over time. Treating the effect as homogeneous may mask meaningful cross-city and intertemporal heterogeneity.
According to Goodman-Bacon [62], in staggered-adoption DID settings the TWFE estimator can be decomposed into a weighted average of underlying 2 × 2 DID comparisons and may therefore be sensitive to treatment-effect heterogeneity (including cases with negative weights). We conduct a Goodman-Bacon decomposition to assess the influence of the potentially problematic later-treated versus earlier-treated comparison. Figure 6 shows that this component receives little weight, indicating that it is unlikely to materially drive our baseline estimate.
Additional decomposition statistics are summarized in Table 6. The TWFE estimate is dominated by comparisons that contrast treated units with the never-treated group, which contribute 91.9% of the total weight. Only 3.5% of the total weight comes from comparisons that treat earlier-treated units as controls, indicating that their influence on the overall estimate is minimal. Overall, these results provide reassurance that the multi-period DID estimates in this study are not driven by problematic comparisons.
Borusyak et al. [63] propose an imputation-based counterfactual approach (DID-imputation) to address potential bias in TWFE estimation under staggered treatment adoption. This method estimates the outcome process using untreated observations and then imputes counterfactual outcomes for treated units, thereby identifying the average treatment effect. As reported in Table 7, the imputation-based estimate remains significantly positive at the 1% level (ATT = 0.0157), consistent with the baseline results.
Doubly Robust DID
To address potential biases of the traditional TWFE estimator in staggered DID settings, we adopt the doubly robust difference-in-differences (CSDID) estimator proposed by Callaway and Sant’Anna [64]. Table 8 shows that the estimated average treatment effects remain significantly positive, consistent with the baseline results and indicating the robustness of the findings.

4.4.4. Additional Robustness Checks

To assess the robustness of our findings, we conduct six additional tests. The results reported below consistently show that the positive effect of AI development on corporate SDP remains robust.
Subsidiaries of listed firms. Some listed firms have parent companies and subsidiaries located in different cities. Even if the parent company is not registered in a pilot city, its subsidiaries may operate in pilot cities. This may lead to mismatches between firms’ actual policy exposure and their registered locations and may violate the SUTVA assumption in the DID framework. To address this concern, we identify firms whose subsidiaries are located in pilot cities while their parent firms are not and remove these observations from the sample. The results are reported in Table 9 Column (1).
Alternative definition of the treatment variable. In the baseline specification, cities approved after September are treated as entering the policy in the following year to allow for potential policy lags. We redefine the treatment variable using the actual approval year of each city. The results are presented in Table 9, Column (2).
Anticipation effect test. If firms anticipate the policy in advance, they may adjust their behavior before its implementation. Following Song et al. [65], we include an interaction term between the Pilot Zone dummy and a one-year lead indicator. The results in Table 9 Column (3) show that the lead term is insignificant, suggesting that firms did not respond to the policy before it was implemented.
Controlling concurrent policies. Other policies implemented during the sample period may also affect corporate sustainable development. We therefore exclude firms affected by two related policies, the Smart City Pilot Policy and the National Big Data Comprehensive Pilot Zone Policy. The results are reported in Table 9 Column (4).
Lagged control variables. To mitigate potential endogeneity concerns, we lag all control variables by one year and re-estimate the model. The results are reported in Table 9 Column (5).
Alternative clustering level. In the baseline regressions, standard errors are clustered at the firm level. Since the policy is implemented at the city level, we also cluster the standard errors at the city level. The results in Table 9 Column (6) show that the main findings remain unchanged.

4.5. Heterogeneity Analysis

4.5.1. Technological Heterogeneity

Based on the average share of R&D personnel, firms are classified into high R&D and low R&D groups. Columns (1) and (2) of Table 10 show that the AI Pilot Zone policy has a significantly positive effect on SDP for high R&D firms (0.0244, p < 0.01), while the coefficient for low R&D firms is not statistically significant. This pattern suggests that the policy’s impact depends critically on firms’ ability to absorb and translate AI-related technologies. Firms with stronger R&D human capital are better able to identify and assimilate frontier AI technologies, integrate local innovation resources provided by the Pilot Zones, and convert policy-induced opportunities into sustainable development momentum through product upgrading and efficiency improvements. In contrast, firms with weaker R&D capacity face constraints such as limited technical talent and a thin R&D base, making it difficult to overcome the adoption barriers of AI applications and to benefit from the technology spillovers generated by the Pilot Zones.

4.5.2. Organizational Heterogeneity

This study splits the full sample into high and low internal-control groups based on the sample mean of the DIB internal control index. The estimates in Table 10 (Columns 3–4) indicate that the AI Pilot Zone policy raises the corporate SDP in both subsamples, with a larger effect among firms with stronger internal controls. A Chow test rejects the equality of the coefficients across groups, confirming that the difference is statistically significant. Overall, the results imply that robust internal control systems help firms better convert Pilot Zone policy support into sustainability performance. Firms with stronger internal control, supported by more standardized decision-making procedures and more effective resource allocation systems, are better able to align with Pilot Zone innovation resources, manage the uncertainty associated with AI adoption, and use the policy more efficiently, thereby amplifying the improvement in corporate SDP. From a governance perspective, stronger internal control systems can enhance monitoring and discipline managerial decision-making. Prior research suggests that governance and monitoring mechanisms can influence corporate behavior and encourage firms to adopt decisions that better serve long-term organizational interests [66]. In this context, firms with stronger internal control may be better positioned to translate policy support into improvements in sustainable development performance.

4.5.3. Environmental Heterogeneity

To explore regional heterogeneity, the sample is divided according to the sample mean of the Peking University Digital Inclusive Finance Index. Columns (5) and (6) of Table 10 show that the AI Pilot Zone policy significantly increases the corporate SDP in regions with higher digital inclusive finance (0.0233, p < 0.01), while the effect is insignificant in regions with lower levels. This finding highlights the role of digital inclusive finance in facilitating firms’ access to AI-related innovation resources. In regions with stronger digital inclusive finance, more developed financial service networks and more efficient capital allocation help ensure funding for firms’ participation in Pilot Zone innovation activities and AI R&D and application, thereby easing financing constraints during technology upgrading and allowing the policy effect to be fully realized. In contrast, regions with weaker digital inclusive finance tend to face insufficient financial service provision, which limits firms’ ability to finance AI-enabled upgrading and prevents them from fully leveraging the policy and technological resources offered by the Pilot Zones.

4.6. Mechanism Analysis

Our mechanism analysis suggests that the AI Pilot Zone policy strengthens dynamic capabilities along three dimensions (Table 11). Specifically, the DID coefficient is 0.0475 for innovation capability (DCIN), significant at the 1% level, indicating that the policy is associated with a meaningful improvement in corporate innovation capability, thus supporting H2. The DID coefficient for adaptation capability (DCAD) is 0.0173 (p < 0.01), which lends support to H3, suggesting that firms become more responsive and better able to adjust to changing environments after their regions enter the pilot program. The effect on absorptive capability (DCAB) is also significantly positive, with a coefficient of 0.0056 at the 1% level, which is consistent with H4; this result suggests that the policy is associated with stronger absorptive capability. We examine multicollinearity among the mechanism variables using VIF tests. All VIF values remain low, suggesting that multicollinearity does not affect the regression results.
Based on the above empirical evidence, this study further elaborates on the underlying mechanisms to discuss potential pathways through which the Pilot Zone policy promotes corporate sustainable development performance. As an institutional policy designed to promote the development and diffusion of artificial intelligence, the AI Pilot Zone policy provides demonstration projects, innovation platforms, and supportive policy instruments. These arrangements improve the regional innovation environment and expand firms’ access to technological resources and collaborative networks. In this context, firms located in Pilot Zones may have more opportunities to develop capabilities related to innovation, adaptation, and knowledge absorption.
Innovation capability: The AI Pilot Zone policy may enhance corporate innovation capability through two channels. First, agglomeration effects and demonstration support reduce trial-and-error costs in adopting AI for innovation. Second, talent attraction and training strengthen firms’ technical workforce and digital skills. Specifically, Pilot Zones help firms access upstream and downstream partners’ technologies and innovation experience, facilitating learning and follow-up innovation while lowering the costs of searching for and acquiring innovative knowledge. Stronger skills and technical personnel also improve firms’ ability to absorb and translate these resources into innovative outcomes, thereby supporting improvements in corporate SDP.
Adaptation capability: By accelerating the adoption and embedding of AI within firms’ routines, the AI Pilot Zone policy may strengthen firms’ adaptive capability in turbulent settings. Pilot Zone designation also improves regional data connectivity by linking internal datasets with external information sources, which helps firms detect environmental changes more promptly and reconfigure resources and collaborative arrangements to reduce setbacks from market volatility or shifts in partnerships. In addition, the advancement of AI technologies strengthens the corporate ability to identify and exploit emerging market opportunities, reduces information frictions and trust barriers among regional actors, and supports the effective integration and optimization of internal and external resources, ultimately improving corporate SDP.
Absorptive capability: The knowledge spillovers generated by the AI Pilot Zone policy may strengthen corporate absorptive capability further by improving the processing and conversion of external information into usable inputs. AI-enabled data processing helps corporations to screen and integrate large amounts of external information more efficiently, reducing the inefficiencies involved in identifying relevant knowledge. AI applications also facilitate coordination between partners and reduce transaction costs associated with information asymmetry, enabling the conversion of externally sourced knowledge into internal innovation outcomes. By improving the conversion of external knowledge into actionable solutions, corporations can build up strategic resources that support long-term improvements in corporate SDP.

5. Conclusions and Policy Recommendations

5.1. Conclusions

This study treats the staggered rollout of the National Artificial Intelligence Innovation and Development Pilot Zone policy as a quasi-natural experiment. Using Chinese A-share listed companies from 2014 to 2024, we apply a multi-period DID model to examine the policy effect on corporate sustainable development performance and further assess the robustness, heterogeneity, and mechanisms. The main findings are as follows:
First, the AI Pilot Zone policy significantly improves corporate SDP. The estimated coefficient is 0.0196 (p < 0.01), corresponding to an increase of about 1.96% in SDP after the policy implementation. This finding supports H1.
Second, robustness checks yield consistent results, including placebo tests, PSM-DID estimations, and tests for heterogeneous treatment effects. Together, these analyses reinforce the robustness of the baseline findings.
Third, the policy effects are heterogeneous across the TOE dimensions. The impact is primarily concentrated among firms with stronger R&D capabilities, which suggests their superior absorptive capacity is critical for adopting AI technologies. Organizationally, although firms with both high and low internal control quality benefit, the effect is significantly stronger for those with robust internal governance. This underscores the role of internal governance as an amplifier for policy outcomes. Environmentally, the policy only yields significant effects in cities with more advanced digital inclusive finance, implying that a mature digital financial ecosystem serves as essential infrastructure and a resource base for enabling AI transformation.
Finally, the mechanism analysis shows that the AI Pilot Zone policy improves the corporate SDP by strengthening dynamic capabilities. The policy significantly increases corporate innovation capability, with a coefficient of 0.0475 and also enhances adaptation capability and absorptive capability, with coefficients of 0.0173 and 0.0056, respectively. These findings indicate that the policy promotes corporate SDP by improving firms’ ability to innovate, adapt, and absorb external knowledge.
Taken together, these findings contribute to the literature on AI and corporate sustainability. First, the findings lend empirical support to the resource-based view by showing that policy-driven AI resources enhance firms’ capabilities and contribute to improved sustainability performance. Second, the evidence indicates that institutional support plays an important role in facilitating the diffusion of emerging technologies and shaping corporate sustainability outcomes. Third, the heterogeneous effects suggest that the impact of AI policies varies across firms with different technological capabilities, organizational conditions, and external environments. Finally, the mechanism results are consistent with the dynamic capability perspective and suggest that policy driven AI diffusion helps firms respond more effectively to technological change and sustainability challenges.

5.2. Policy Recommendations

Based on the empirical results, the AI Pilot Zone policy improves corporate sustainable development performance, though the effect varies across firms with different technological capability, internal governance, and financial environments. Policymakers should therefore adopt more targeted policy design to improve the effectiveness of AI Pilot Zones. In regions with stronger digital conditions, governments can set up special funds for corporate sustainable development projects and build project pipelines to expand applications that improve corporate SDP. In regions with weaker digital foundations, policy attention should focus on digital and data infrastructure and on better access to digital inclusive finance. Governments can support fintech platforms, expand digital credit services, and create financing programs that support firms adopting AI technologies. These measures can ease financing constraints when firms upgrade production and adopt AI applications. Firms with stronger internal control benefit more from the policy; so, governments can use incentive policies to encourage firms to include sustainability goals in internal control and risk management systems. For example, governments can provide subsidies, tax incentives, or special support programs to encourage firms to place more weight on sustainable development performance in management decisions and performance evaluation.
At the corporate level, the evidence suggests that policy benefits materialize primarily through capability building. Corporations can strengthen innovation capability by investing in R&D personnel and AI-related skills training, strengthen adaptation capability by integrating AI tools into risk monitoring, forecasting, and resource coordination, and strengthen absorptive capability by creating routines that translate external knowledge into internal practices. Firms are also encouraged to make full use of Pilot Zone platforms, such as industry–university collaboration and inter-firm cooperation networks, to access relevant resources and convert them into scalable solutions that help move the firm toward a sustainable future. In addition, the heterogeneity results suggest that firms may adopt different strategies according to their technological capabilities and organizational conditions. Firms with stronger R&D capabilities can increase investment in AI technologies, while firms with weaker technological capabilities can rely more on cooperation with universities and technology partners to obtain relevant knowledge and support. Firms with stronger internal governance can further apply AI tools in risk monitoring, resource allocation, and managerial decision making.

5.3. Limitations

The results of this study suggest that the AI Pilot Zone policy improves corporate sustainable development performance. However, several measurement considerations may affect the interpretation of the results. Some dynamic capabilities are measured using proxy variables derived from firm-level financial data. For example, the absorptive capability is proxied by R&D intensity, which may not fully capture firms’ ability to absorb external knowledge. In addition, the CSR ratings used in this study are obtained from the Hexun database, which relies partly on firms’ disclosed information. Although this dataset is widely used in studies of Chinese listed companies, it may still involve potential reporting bias. Future research could employ more detailed firm-level data or alternative indicators to better measure policy exposure and dynamic capabilities.
The dynamic capability perspective provides one possible explanation for the policy effect. However, the policy may also influence corporate sustainability through other channels. For example, AI Pilot Zones may improve regional innovation conditions, generate knowledge spillovers, or expand firms’ access to digital infrastructure and financial resources. These alternative channels deserve further attention in future research.

Author Contributions

Conceptualization, Y.S., K.L. and L.L.; Methodology, Y.S. and K.L.; Software, Y.S.; Formal analysis, Y.S.; Resources, Y.S.; Writing—original draft, Y.S., K.L. and L.L.; Writing—review & editing, Y.S. All authors have read and agreed to the published version of the manuscript.

Funding

This research did not receive any specific grant from funding agencies in the public, commercial, or not-for-profit sectors.

Institutional Review Board Statement

Not applicable.

Informed Consent Statement

Not applicable.

Data Availability Statement

The data are available upon reasonable request from the corresponding author.

Conflicts of Interest

The authors declare that there are no competing interests.

References

  1. Xu, Z.C.; Chen, X.Z.; Jiang, Q.T.; Wu, X.T.; Bhattarai, N.; Mullen, J.; Li, Z.B.; Gurney, G.G.; Li, S.X.; Li, C.B.; et al. Assessing global sustainability performance, imbalance, and coordination over space and time. Nat. Commun. 2025, 16, 9186. [Google Scholar] [CrossRef] [PubMed]
  2. Earth Institute, Columbia University; China Center for International Economic Exchanges. China Sustainable Development Indicator System: 2024 Report. 2024. Available online: https://spm.ei.columbia.edu/sites/spm.ei.columbia.edu/files/content/Publications/EI-CCIEE-CSDIS-2024-Report.pdf (accessed on 18 January 2026).
  3. National Bureau of Statistics of China; Ministry of Science and Technology of the People’s Republic of China; Ministry of Finance of the People’s Republic of China. Communiqué on National Expenditures on Science and Technology in 2024. Available online: https://www.stats.gov.cn/english/PressRelease/202510/t20251010_1961462.html (accessed on 18 January 2026).
  4. Amoako, G.K.; Doe, J.K.; Dzogbenuku, R.K. Perceived firm ethicality and brand loyalty: The mediating role of corporate social responsibility and perceived green marketing. Soc. Bus. Rev. 2021, 16, 398–419. [Google Scholar] [CrossRef]
  5. Xu, L.D.; Lu, Y.; Li, L. Embedding Blockchain Technology Into IoT for Security: A Survey. IEEE Internet Things J. 2021, 8, 10452–10473. [Google Scholar] [CrossRef]
  6. Enholm, I.M.; Papagiannidis, E.; Mikalef, P.; Krogstie, J. Artificial Intelligence and Business Value: A Literature Review. Inf. Syst. Front. 2022, 24, 1709–1734. [Google Scholar] [CrossRef]
  7. von Krogh, G. Artificial Intelligence in Organizations: New Opportunities for Phenomenon-Based Theorizing. Acad. Manag. Discov. 2018, 4, 404–409. [Google Scholar] [CrossRef]
  8. Li, Y.; Zhong, H.Y.; Tong, Q.Y. Artificial intelligence, dynamic capabilities, and corporate financial asset allocation. Int. Rev. Financ. Anal. 2024, 96, 103773. [Google Scholar] [CrossRef]
  9. Przegalinska, A.; Triantoro, T.; Kovbasiuk, A.; Ciechanowski, L.; Freeman, R.B.; Sowa, K. Collaborative AI in the workplace: Enhancing organizational performance through resource-based and task-technology fit perspectives. Int. J. Inf. Manag. 2025, 81, 102853. [Google Scholar] [CrossRef]
  10. Carayannis, E.G.; Dumitrescu, R.; Falkowski, T.; Papamichail, G.; Zota, N.R. Enhancing SME resilience through artificial intelligence and strategic foresight: A framework for sustainable competitiveness. Technol. Soc. 2025, 81, 102835. [Google Scholar] [CrossRef]
  11. Xie, X.Y.; Yan, J. How does artificial intelligence affect productivity and agglomeration? Evidence from China’s listed enterprise data. Int. Rev. Econ. Financ. 2024, 94, 103408. [Google Scholar] [CrossRef]
  12. Parteka, A.; Kordalska, A. Artificial intelligence and productivity: Global evidence from AI patent and bibliometric data. Technovation 2023, 125, 102764. [Google Scholar] [CrossRef]
  13. Li, X.; Yue, S. Blessing or curse? The role of digital technology innovation in carbon emission efficiency. J. Environ. Manag. 2024, 365, 121579. [Google Scholar] [CrossRef]
  14. Zhang, C.M.; Lu, Y. Study on artificial intelligence: The state of the art and future prospects. J. Ind. Inf. Integr. 2021, 23, 100224. [Google Scholar] [CrossRef]
  15. Berg, J.M.; Raj, M.; Seamans, R. Capturing Value from Artificial Intelligence. Acad. Manag. Discov. 2023, 9, 424–428. [Google Scholar] [CrossRef]
  16. Wamba-Taguimdje, S.L.; Wamba, S.F.; Kamdjoug, J.R.K.; Wanko, C.E.T. Influence of artificial intelligence (AI) on firm performance: The business value of AI-based transformation projects. Bus. Process Manag. J. 2020, 26, 1893–1924. [Google Scholar] [CrossRef]
  17. Zhai, S.X.; Liu, Z.P. Artificial intelligence technology innovation and firm productivity: Evidence from China. Financ. Res. Lett. 2023, 58, 104437. [Google Scholar] [CrossRef]
  18. Yao, N.Z.; Bai, J.H.; Yu, Z.H.; Guo, Q.Z. Does AI orientation facilitate operational efficiency? A contingent strategic orientation perspective. J. Bus. Res. 2025, 186, 114994. [Google Scholar] [CrossRef]
  19. Füller, J.; Hutter, K.; Wahl, J.; Bilgram, V.; Tekic, Z. How AI revolutionizes innovation management—Perceptions and implementation preferences of AI-based innovators. Technol. Forecast. Soc. Change 2022, 178, 121598. [Google Scholar] [CrossRef]
  20. Cheng, X.M.; Du, A.M.; Yan, C.N.; Goodell, J.W. Internal business process governance and external regulation: How does AI technology empower financial performance? Int. Rev. Financ. Anal. 2025, 99, 103927. [Google Scholar] [CrossRef]
  21. Li, J.Y.; Ding, D. Reinforcement or deterioration?Unraveling how employee and AI collaboration impacts service innovation. Int. J. Inf. Manag. 2026, 87, 103018. [Google Scholar] [CrossRef]
  22. Luo, K.; Xue, J.L.; Rassiah, P.; Lim, E.K. Smart accountability: Leveraging AI to align ESG disclosure with practice. Int. J. Account. Inf. Syst. 2026, 57, 100773. [Google Scholar] [CrossRef]
  23. Khalil, A.; Agarwal, R.; Yaqub, M.Z.; Papa, A. Unlocking the AI-Productivity paradox in HR: Qualitative insights across organizational levels. J. Bus. Res. 2025, 199, 115456. [Google Scholar] [CrossRef]
  24. Chuang, Y.T.; Chiang, H.L.; Lin, A.P. Insights from the Job Demands-Resources Model: AI’s dual impact on employees’ work and life well-being. Int. J. Inf. Manag. 2025, 83, 102887. [Google Scholar] [CrossRef]
  25. Zhang, W.W.; Fu, S.; Chiu, Y.B.; Hsiao, C.Y.L. Artificial intelligence, digital inclusive finance, and financial performance: Dynamic threshold insights from renewable energy enterprises. Energy Econ. 2025, 148, 108687. [Google Scholar] [CrossRef]
  26. Hussain, N.; Rigoni, U.; Orij, R.P. Corporate Governance and Sustainability Performance: Analysis of Triple Bottom Line Performance. J. Bus. Ethics 2018, 149, 411–432. [Google Scholar] [CrossRef]
  27. Haque, F.; Ntim, C.G. Environmental Policy, Sustainable Development, Governance Mechanisms and Environmental Performance. Bus. Strategy Environ. 2018, 27, 415–435. [Google Scholar] [CrossRef]
  28. Liao, F.M.; Sun, Y.H.; Xu, S.L. Financial report comment letters and greenwashing in environmental, social and governance disclosures: Evidence from China. Energy Econ. 2023, 127, 107122. [Google Scholar] [CrossRef]
  29. Khalid, Z.; Zhao, L.D.; Elahi, E.; Chang, X.L. The impact of green management on green innovation in sustainable technology: Moderating roles of executive environmental awareness, regulations, and ownership. Environ. Dev. Sustain. 2024. [Google Scholar] [CrossRef]
  30. Xu, J.W.; Yu, Y.B.; Zhang, M.; Zhang, J.Z. Impacts of digital transformation on eco-innovation and sustainable performance: Evidence from Chinese manufacturing companies. J. Clean. Prod. 2023, 393, 136278. [Google Scholar] [CrossRef]
  31. Fernando, Y.; Jabbour, C.J.C.; Wah, W.X. Pursuing green growth in technology firms through the connections between environmental innovation and sustainable business performance: Does service capability matter? Resour. Conserv. Recycl. 2019, 141, 8–20. [Google Scholar] [CrossRef]
  32. Singh, S.K.; Del Giudice, M.; Jabbour, C.J.C.; Latan, H.; Sohal, A.S. Stakeholder pressure, green innovation, and performance in small and medium-sized enterprises: The role of green dynamic capabilities. Bus. Strategy Environ. 2022, 31, 500–514. [Google Scholar] [CrossRef]
  33. Dai, J.P. Is policy pilot a viable path to sustainable development? Attention allocation perspective. Int. Rev. Financ. Anal. 2025, 98, 103923. [Google Scholar] [CrossRef]
  34. Li, C.S.; Qi, Y.P.; Liu, S.H.; Wang, X. Do carbon ETS pilots improve cities’ green total factor productivity? Evidence from a quasi-natural experiment in China. Energy Econ. 2022, 108, 105931. [Google Scholar] [CrossRef]
  35. Feng, X.C.; Zhao, Y.P.; Yan, R.Y. Does carbon emission trading policy has emission reduction effect?—An empirical study based on quasi-natural experiment method. J. Environ. Manag. 2024, 351, 119791. [Google Scholar] [CrossRef] [PubMed]
  36. Wang, Q.; Yi, H.T. New energy demonstration program and China’s urban green economic growth: Do regional characteristics make a difference? Energy Policy 2021, 151, 112161. [Google Scholar] [CrossRef]
  37. Barney, J.B.; Ketchen, D.J., Jr.; Wright, M. Resource-Based Theory and the Value Creation Framework. J. Manag. 2021, 47, 1936–1955. [Google Scholar] [CrossRef]
  38. Marquis, C.; Raynard, M. Institutional Strategies in Emerging Markets. Acad. Manag. Ann. 2015, 9, 291–335. [Google Scholar] [CrossRef]
  39. Nie, C.F.; Huang, Z.M.; Feng, Y. Evaluating the pollution abatement effect of artificial intelligence policy: Evidence from a quasi-natural experiment in China. Urban Clim. 2025, 61, 102402. [Google Scholar] [CrossRef]
  40. Zhang, K.; Kou, Z.X.; Zhu, P.H.; Qian, X.Y.; Yang, Y.Z. How does AI affect urban carbon emissions? Quasi-experimental evidence from China’s AI innovation and development pilot zones. Econ. Anal. Policy 2025, 85, 426–447. [Google Scholar] [CrossRef]
  41. Li, J.J.; Wu, T.; Hu, B.Q.; Pan, D.L.; Zhou, Y.Q. Artificial intelligence and corporate ESG performance. Int. Rev. Financ. Anal. 2025, 102, 104036. [Google Scholar] [CrossRef]
  42. Jackson, I.; Ivanov, D.; Dolgui, A.; Namdar, J. Generative artificial intelligence in supply chain and operations management: A capability-based framework for analysis and implementation. Int. J. Prod. Res. 2024, 62, 6120–6145. [Google Scholar] [CrossRef]
  43. Teece, D.J. Business models and dynamic capabilities. Long Range Plan. 2018, 51, 40–49. [Google Scholar] [CrossRef]
  44. Wang, C.L.; Ahmed, P.K. Dynamic capabilities: A review and research agenda. Int. J. Manag. Rev. 2007, 9, 31–51. [Google Scholar] [CrossRef]
  45. Kou, G.; Lu, Y. FinTech: A literature review of emerging financial technologies and applications. Financ. Innov. 2025, 11, 1. [Google Scholar] [CrossRef]
  46. Cai, W.G.; Li, G.P. The drivers of eco-innovation and its impact on performance: Evidence from China. J. Clean. Prod. 2018, 176, 110–118. [Google Scholar] [CrossRef]
  47. Reyes-Santiago, M.D.; Sánchez-Medina, P.S.; Díaz-Pichardo, R. The influence of environmental dynamic capabilities on organizational and environmental performance of hotels: Evidence from Mexico. J. Clean. Prod. 2019, 227, 414–423. [Google Scholar] [CrossRef]
  48. Javed, H.; Du, J.G.; Islam, M.F. Unpacking organizational capabilities and green Innovation for sustainable Performance: The role of environmental regulations in manufacturing industry. J. Clean. Prod. 2025, 507, 145453. [Google Scholar] [CrossRef]
  49. Zhao, L.; Xu, J.W.; Zhang, B.F.; Lu, J.J. Leveraging AI to enhance firms’ resource efficiency: Ecological modernization theory and resource-based view perspectives. Int. J. Prod. Econ. 2026, 291, 109723. [Google Scholar] [CrossRef]
  50. Guo, R.P.; Lu, P.; Zhang, J.; Feng, Z.Q. How does digital new venture’s customer orientation enhance strategic agility? The roles of strategic learning. Long Range Plan. 2025, 58, 102527. [Google Scholar] [CrossRef]
  51. Khan, A.N.; Kwan, H.K. AI, Agility, and Environmental Performance: A New Framework for Construction Project Managers. J. Constr. Eng. Manag. 2025, 151, 04025003. [Google Scholar] [CrossRef]
  52. Jiao, J.X.; Liu, C.G.; Xu, Y.; Hao, Z.R. Effects of strategic flexibility and organizational slack on the relationship between green operational practices adoption and firm performance. Corp. Soc. Responsib. Environ. Manag. 2022, 29, 561–577. [Google Scholar] [CrossRef]
  53. Xie, X.M.; Zou, H.L.; Qi, G.Y. Knowledge absorptive capacity and innovation performance in high-tech companies: A multi-mediating analysis. J. Bus. Res. 2018, 88, 289–297. [Google Scholar] [CrossRef]
  54. Zahra, S.A.; George, G. Absorptive capacity: A review, reconceptualization, and extension. Acad. Manag. Rev. 2002, 27, 185–203. [Google Scholar] [CrossRef]
  55. Huber, G.P. Transfer of knowledge in knowledge management systems: Unexplored issues and suggested studies. Eur. J. Inf. Syst. 2001, 10, 72–79. [Google Scholar] [CrossRef]
  56. Hu, H.; Zhao, C. Patient Capital and Corporate Sustainable Development Performance Enhancement: From the Perspective of Insurance Capital Holdings. Macroeconomics 2025, 9, 94–113. [Google Scholar] [CrossRef]
  57. Khan, M.; Serafeim, G.; Yoon, A. Corporate Sustainability: First Evidence on Materiality. Account. Rev. 2016, 91, 1697–1724. [Google Scholar] [CrossRef]
  58. Ouyang, J.; Wei, D.; Wang, Y. The Impact of Artificial Intelligence on New Qualitative Productivity: Based on New Generation of Artificial Intelligence Innovation and Development Pilot Zone Policy Effects. Soft Sci. 2024, 39, 28–36. [Google Scholar] [CrossRef]
  59. Guo, R.; Wang, K.; Lu, X.; Jiang, H. AI Adoption, Dynamic Capabilities and the New Quality Productivity of Manufacturing Enterprises. Manag. Rev. 2025, 37, 81–93. [Google Scholar] [CrossRef]
  60. Jiang, T. Mediating Effects and Moderating Effects in Causal Inference. China Ind. Econ. 2022, 5, 100–120. [Google Scholar] [CrossRef]
  61. Mijit, R.; Hu, Q.L.; Xu, J.X.; Ma, G.R. Greening through AI? The impact of Artificial Intelligence Innovation and Development Pilot Zones on green innovation in China. Energy Econ. 2025, 146, 108507. [Google Scholar] [CrossRef]
  62. Goodman-Bacon, A. Difference-in-differences with variation in treatment timing. J. Econom. 2021, 225, 254–277. [Google Scholar] [CrossRef]
  63. Borusyak, K.; Jaravel, X.; Spiess, J. Revisiting Event-Study Designs: Robust and Efficient Estimation. Rev. Econ. Stud. 2024, 91, 3253–3285. [Google Scholar] [CrossRef]
  64. Callaway, B.; Sant’Anna, P.H.C. Difference-in-Differences with multiple time periods. J. Econom. 2021, 225, 200–230. [Google Scholar] [CrossRef]
  65. Song, H.; Sun, Y.; Chen, D. Assessment for the Effect of Government Air Pollution Control Policy: Empirical Evidence from “Low-carbon City” Construction in China. J. Manag. World 2019, 35, 95–108+195. [Google Scholar] [CrossRef]
  66. Dressler, E.; Mugerman, Y. Doing the Right Thing? The Voting Power Effect and Institutional Shareholder Voting. J. Bus. Ethics 2023, 183, 1089–1112. [Google Scholar] [CrossRef] [PubMed]
Figure 1. Theoretical framework.
Figure 1. Theoretical framework.
Sustainability 18 03113 g001
Figure 2. Results of parallel trend test. Note: Circles represent point estimates, dashed lines indicate confidence intervals, and the solid line connects the estimates over time.
Figure 2. Results of parallel trend test. Note: Circles represent point estimates, dashed lines indicate confidence intervals, and the solid line connects the estimates over time.
Sustainability 18 03113 g002
Figure 3. Results of placebo test. Note: The solid vertical line indicates the zero benchmark, and the dashed horizontal line represents the baseline of the probability density.
Figure 3. Results of placebo test. Note: The solid vertical line indicates the zero benchmark, and the dashed horizontal line represents the baseline of the probability density.
Sustainability 18 03113 g003
Figure 4. Density plot before and after PSM.
Figure 4. Density plot before and after PSM.
Sustainability 18 03113 g004
Figure 5. Balancing test of PSM.
Figure 5. Balancing test of PSM.
Sustainability 18 03113 g005
Figure 6. Goodman-Bacon decomposition. Note: The red horizontal line represents the zero benchmark of the DID estimate.
Figure 6. Goodman-Bacon decomposition. Note: The red horizontal line represents the zero benchmark of the DID estimate.
Sustainability 18 03113 g006
Table 1. Approval schedule of national AI Pilot Zones.
Table 1. Approval schedule of national AI Pilot Zones.
City CodeCityApproval DateCity CodeCityApproval Date
1Beijing20 February 201910Xi’an23 January 2020
2Shanghai22 May 201911Jinan23 January 2020
3Tianjin17 October 201912Guangzhou3 September 2020
4Shenzhen17 October 201913Wuhan3 September 2020
5Hangzhou17 October 201914Suzhou24 March 2021
6Hefei17 October 201915Changsha24 March 2021
7Huzhou2 November 202016Zhengzhou13 November 2021
8Chongqing23 January 202017Shenyang13 November 2021
9Chengdu23 January 202018Harbin13 November 2021
Table 2. Descriptive statistics of main variables.
Table 2. Descriptive statistics of main variables.
VariableObservationsMeanStdMinMax
SDP29,9500.4380.20400.831
DID29,9500.2140.41001
Treat29,9500.4410.49601
Post29,9500.2140.41001
Size29,95022.4581.32520.02926.435
Lev29,9500.4420.2010.0680.922
Cashflow29,9500.0480.065−0.1420.237
Growth29,9500.1260.355−0.5722.028
Board29,9502.1110.1961.6092.639
Indep29,9500.3780.0530.3330.571
Dual29,9500.2670.4420.0001.000
Top129,9500.3270.1460.0790.720
FirmAge29,9503.0400.2862.1973.611
Table 3. Baseline regression.
Table 3. Baseline regression.
(1)(2)(3)
SDPSDPSDP
DID0.0235 ***0.0224 ***0.0196 ***
(0.0054)(0.0052)(0.0053)
Size 0.0508 ***0.0521 ***
(0.0042)(0.0043)
Lev −0.2388 ***−0.2464 ***
(0.0150)(0.0150)
Cashflow 0.3486 ***0.3431 ***
(0.0219)(0.0218)
Growth 0.0423 ***0.0418 ***
(0.0033)(0.0034)
Board −0.00010.0014
(0.0157)(0.0156)
Indep 0.1424 ***0.1452 ***
(0.0436)(0.0434)
Dual −0.0103 **−0.0099 **
(0.0044)(0.0044)
Top1 0.03720.0524 **
(0.0266)(0.0266)
FirmAge 0.2609 ***0.1822 ***
(0.0425)(0.0437)
Constant0.4330 ***−1.4806 ***−1.2760 ***
(0.0012)(0.1598)(0.1651)
N29,95029,95029,950
Year FEYesYesYes
Firm FEYesYesYes
Ind × Year FENoNoYes
R2_Adjusted0.43530.47080.4785
Notes: t-statistics in parentheses. *** and ** indicate significance at the 1% and 5% levels.
Table 4. Balancing test results of explanatory variables before and after PSM.
Table 4. Balancing test results of explanatory variables before and after PSM.
SamplePseudo R2LR chi2Mean Bias
Unmatched0.0531657.2816.1
Matched0.0005.001.0
Table 5. Estimation results after PSM-DID.
Table 5. Estimation results after PSM-DID.
(1)(2)
PSM: 1:1 Nearest Neighbor Matching
Non-Missing WeightsCommon Support
SDPSDP
DID0.0144 *0.0199 ***
(0.0078)(0.0053)
Size0.0473 ***0.0516 ***
(0.0073)(0.0043)
Lev−0.2480 ***−0.2468 ***
(0.0244)(0.0150)
Cashflow0.3515 ***0.3420 ***
(0.0334)(0.0218)
Growth0.0665 ***0.0423 ***
(0.0050)(0.0034)
Board0.0532 **0.0022
(0.0217)(0.0157)
Indep0.1934 ***0.1429 ***
(0.0646)(0.0435)
Dual−0.0045−0.0104 **
(0.0061)(0.0044)
Top10.05390.0548 **
FirmAge0.10750.1789 ***
(0.0763)(0.0436)
Constant−1.0654 ***−1.2565 ***
(0.2920)(0.1641)
N989929,888
Year FEYesYes
Firm FEYesYes
Ind × Year FEYesYes
R2_Adjusted0.52940.4793
Notes: t-statistics in parentheses. ***, **, and * indicate significance at the 1%, 5%, and 10% levels.
Table 6. Goodman-Bacon decomposition results.
Table 6. Goodman-Bacon decomposition results.
Type of ComparisonWeightAverage 2 × 2 DID
Treatment vs. Never Treated0.9190.003
Earlier Group Treatment vs. Later Group Comparison0.0470.009
Later Group Treatment vs. Earlier Group Comparison 0.0350.023
Table 7. DID imputation estimates.
Table 7. DID imputation estimates.
(1)
DID-Imputation
SDP
ATT0.0157 ***
(0.0055)
Control variablesYes
Fixed effectsYes
Notes: t-statistics in parentheses. *** indicate significance at the 1% levels.
Table 8. Staggered DID estimator results.
Table 8. Staggered DID estimator results.
(1)(2)(3)(4)
ATTDynamic ATTCalendar ATTGroup ATT
Simple ATT0.0275 **
(0.0115)
Pre_avg 0.0006
(0.0013)
Post_avg 0.0416 ***
(0.0159)0.0248 **
Calender_avg (0.0105)
Group_avg 0.0246 ***
(0.0091)
Notes: t-statistics in parentheses. *** and ** indicate significance at the 1% and 5% levels.
Table 9. Results of additional robustness tests.
Table 9. Results of additional robustness tests.
(1)(2)(3)(4)(5)(6)
SDPSDPSDPSDPSDPSDP
DID0.0178 *** 0.0150 ***0.0341 ***0.0145 ***0.0177 ***
(0.0057) (0.0049)(0.0092)(0.0053)(0.0064)
DID1 0.0174 ***
(0.0055)
DID2 0.0067
(0.0053)
Size0.0593 ***0.0522 ***0.0521 ***0.0486 ***−0.00390.0592 ***
(0.0048)(0.0043)(0.0043)(0.0065)(0.0048)(0.0046)
Lev−0.2254 ***−0.2466 ***−0.2466 ***−0.2722 ***−0.0557 ***−0.2253 ***
(0.0163)(0.0150)(0.0150)(0.0206)(0.0160)(0.0227)
Cashflow0.3175 ***0.3430 ***0.3430 ***0.3356 ***0.1966 ***0.3182 ***
(0.0231)(0.0218)(0.0218)(0.0323)(0.0217)(0.0246)
Growth0.0382 ***0.0418 ***0.0418 ***0.0433 ***0.0244 ***0.0382 ***
(0.0037)(0.0034)(0.0034)(0.0049)(0.0035)(0.0040)
Board0.00120.00130.00140.0161−0.00410.0014
(0.0173)(0.0156)(0.0156)(0.0224)(0.0158)(0.0180)
Indep0.1328 ***0.1448 ***0.1448 ***0.1282 **0.1436 ***0.1329 ***
(0.0478)(0.0434)(0.0434)(0.0625)(0.0446)(0.0454)
Dual−0.0099 **−0.0097 **−0.0098 **−0.0104 *−0.0071−0.0099 *
(0.0047)(0.0044)(0.0044)(0.0062)(0.0047)(0.0057)
Top10.0485 *0.0520 *0.0525 **0.00900.0726 **0.0484
(0.0289)(0.0265)(0.0266)(0.0366)(0.0284)(0.0415)
FirmAge0.2059 ***0.1828 ***0.1819 ***0.1903 ***0.1337 ***0.2066 ***
(0.0478)(0.0437)(0.0437)(0.0664)(0.0468)(0.0546)
Constant−1.5127 ***−1.2789 ***−1.2748 ***−1.2216 ***0.0719−1.5144 ***
(0.1788)(0.1651)(0.1650)(0.2519)(0.1796)(0.2080)
N25,94929,95029,95014,92325,65525,948
Year FEYesYesYesYesYesYes
Firm FEYesYesYesYesYesYes
Ind × Year FEYesYesYesYesYesYes
R2_Adjusted0.48930.47840.47850.52100.46810.4894
Notes: t-statistics in parentheses. ***, **, and * indicate significance at the 1%, 5%, and 10% levels.
Table 10. Heterogeneity analysis results.
Table 10. Heterogeneity analysis results.
(1)(2)(3)(4)(5)(6)
R&D IntensityInternal ControlDigital Inclusive Finance
HighLowHighLowHighLow
SDPSDPSDPSDPSDPSDP
DID0.0244 ***0.00890.0344 ***0.0129 **0.0233 ***0.0263
(0.0092)(0.0071)(0.0093)(0.0060)(0.0058)(0.0261)
Size0.0835 ***0.0707 ***0.0350 ***0.0552 ***0.0549 ***0.0508 ***
(0.0118)(0.0077)(0.0062)(0.0058)(0.0068)(0.0069)
Lev−0.2033 ***−0.3001 ***−0.2576 ***−0.2393 ***−0.3512 ***−0.1985 ***
(0.0375)(0.0240)(0.0222)(0.0194)(0.0212)(0.0255)
Cashflow0.3139 ***0.2982 ***0.3549 ***0.3377 ***0.2819 ***0.2431 ***
(0.0504)(0.0341)(0.0380)(0.0267)(0.0259)(0.0332)
Growth0.0574 ***0.0407 ***0.0471 ***0.0402 ***0.0706 ***0.0212 ***
(0.0076)(0.0056)(0.0055)(0.0044)(0.0041)(0.0052)
Board−0.04290.00230.01780.00570.0214−0.0418 *
(0.0381)(0.0232)(0.0252)(0.0188)(0.0188)(0.0243)
Indep0.07460.06620.1434 **0.1560 ***0.1390 ***0.0167
(0.0995)(0.0659)(0.0705)(0.0507)(0.0487)(0.0677)
Dual0.0003−0.0193 ***−0.0009−0.0150 ***−0.0130 **−0.0075
(0.0090)(0.0069)(0.0070)(0.0052)(0.0052)(0.0075)
Top1−0.1326 *0.0723 *0.0977 **0.01910.0949 **0.0780 *
(0.0720)(0.0411)(0.0415)(0.0317)(0.0393)(0.0419)
FirmAge0.2159 *0.2136 ***0.1946 ***0.2135 ***0.02230.3310 ***
(0.1158)(0.0762)(0.0727)(0.0530)(0.0665)(0.0949)
Constant−1.8984 ***−1.7270 ***−1.0078 ***−1.4304 ***−0.8413 ***−1.5757 ***
(0.4167)(0.2799)(0.2679)(0.2077)(0.2565)(0.3260)
N691412,394965119,04214,93412,043
Year FEYesYesYesYesYesYes
Firm FEYesYesYesYesYesYes
Ind × Year YesYesYesYesYesYes
Chowtest6.35 p = 0.000030.99 p = 0.000081.75 p = 0.0000
R2_Adjusted0.47780.53600.43580.50430.56580.5955
Notes: t-statistics in parentheses. ***, **, and * indicate significance at the 1%, 5%, and 10% levels.
Table 11. Mechanism analysis results.
Table 11. Mechanism analysis results.
(1)(2)(3)
DCINDCADDCAB
DID0.0475 ***0.0173 ***0.0056 ***
(0.0163)(0.0061)(0.0008)
Size0.0284 *−0.0103 *−0.0002
(0.0148)(0.0055)(0.0007)
Lev−0.2342 ***0.03020.0033
(0.0473)(0.0195)(0.0024)
Cashflow−0.3505 ***0.0605 **−0.0158 ***
(0.0587)(0.0250)(0.0027)
Growth−0.1605 ***−0.0034−0.0048 ***
(0.0089)(0.0037)(0.0005)
Board0.06170.02400.0015
(0.0461)(0.0191)(0.0024)
Indep0.01130.0301−0.0008
(0.1411)(0.0562)(0.0068)
Dual0.02010.00270.0002
(0.0130)(0.0052)(0.0007)
Top10.12250.0242−0.0087 **
(0.0863)(0.0330)(0.0038)
FirmAge−0.15190.1449 ***0.0257 ***
(0.1370)(0.0523)(0.0067)
Constant0.6636−1.3266 ***−0.0468 *
(0.5290)(0.2005)(0.0258)
N27,02826,99327,028
Year FEYesYesYes
Firm FEYesYesYes
Ind × Year FEYesYesYes
R2_Adjusted0.35340.71830.7894
Notes: t-statistics in parentheses. ***, **, and * indicate significance at the 1%, 5%, and 10% levels.
Disclaimer/Publisher’s Note: The statements, opinions and data contained in all publications are solely those of the individual author(s) and contributor(s) and not of MDPI and/or the editor(s). MDPI and/or the editor(s) disclaim responsibility for any injury to people or property resulting from any ideas, methods, instructions or products referred to in the content.

Share and Cite

MDPI and ACS Style

Sang, Y.; Loganathan, K.; Lin, L. Artificial Intelligence and Corporate Sustainability: Evidence from China’s National Artificial Intelligence Innovation and Development Pilot Zone Policy. Sustainability 2026, 18, 3113. https://doi.org/10.3390/su18063113

AMA Style

Sang Y, Loganathan K, Lin L. Artificial Intelligence and Corporate Sustainability: Evidence from China’s National Artificial Intelligence Innovation and Development Pilot Zone Policy. Sustainability. 2026; 18(6):3113. https://doi.org/10.3390/su18063113

Chicago/Turabian Style

Sang, Yu, Kannan Loganathan, and Lu Lin. 2026. "Artificial Intelligence and Corporate Sustainability: Evidence from China’s National Artificial Intelligence Innovation and Development Pilot Zone Policy" Sustainability 18, no. 6: 3113. https://doi.org/10.3390/su18063113

APA Style

Sang, Y., Loganathan, K., & Lin, L. (2026). Artificial Intelligence and Corporate Sustainability: Evidence from China’s National Artificial Intelligence Innovation and Development Pilot Zone Policy. Sustainability, 18(6), 3113. https://doi.org/10.3390/su18063113

Note that from the first issue of 2016, this journal uses article numbers instead of page numbers. See further details here.

Article Metrics

Back to TopTop