Virtual Voices for a Sustainable Future: A Systematic Scoping Review on Virtual Influencers
Abstract
1. Introduction
2. Literature Review
2.1. Social Media Influencers in Environmental Communication
2.2. Virtual Influencers: Conceptualizations and Advantages
2.3. Research Gaps in VIs and Environmental Sustainability
- RQ1: How do cognitive, affective, relational, and inhibitory mechanisms explain VI effectiveness in sustainability communication?
- RQ2: Under what conditions (audience characteristics, behavioral cost, cultural context) do VIs outperform or underperform human influencers?
- RQ3: How does strategic anthropomorphism fit, i.e., alignment between VI design, audience values, and behavioral context, determine persuasive outcomes?
- RQ4: How do methodological choices (stimuli type, measurement approach) constrain the generalizability of findings in this emergent field?
- RQ5: Through which psychological pathways do VI campaigns translate awareness into sustainable behavioral intentions?
- RQ6: What theory-driven research pathways can advance understanding of VI-led sustainability communication?
3. Methodology
3.1. Identification
3.2. Screening and Eligibility
3.3. Risk of Bias and Certainty Assessment
3.4. Descriptive Analysis
3.5. Analytical Approach and Framework Development
4. Theory–Context–Characteristics–Methodology (TCCM)-Based Results
4.1. Theoretical Perspectives
4.2. Geographical Context
4.3. Characteristics
4.4. Methods
5. Results and Theoretical Synthesis
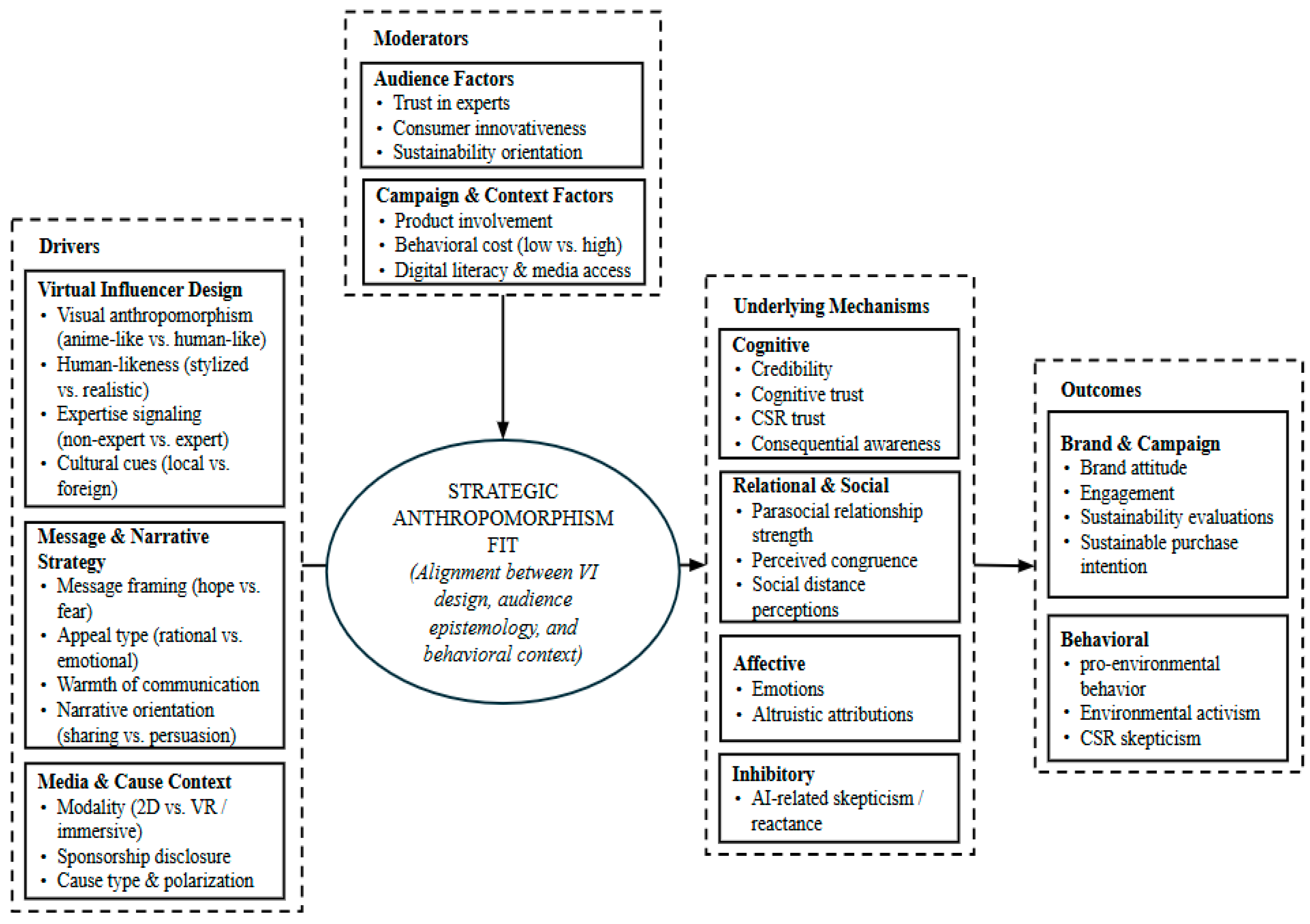
5.1. How VI Design Features Operate Through Strategic Anthropomorphism Fit
5.1.1. Virtual Influencer Design
5.1.2. Message and Narrative Strategy
5.1.3. Media and Cause Context
5.2. When VI Effectiveness Varies: Audience and Contextual Boundary Conditions
5.2.1. Audience-Level Moderators
5.2.2. Campaign- and Context-Level Moderators
5.3. Strategic Anthropomorphism Fit: Pathways to Environmental Outcomes
- (1)
- Cognitive mechanisms, including perceived credibility, cognitive trust, and consequential awareness, mediate the effects of VI design and message framing on brand attitudes and behavioral intentions [48,50,53]. In particular, human (vs. anime) VIs are perceived as more real and credible [16] and similarly, SMIs (vs. VIs) are perceived as more human and credible [79], which in turn enhances brand attitude and purchase intention. Perceived source credibility also enhances perceived trust, which enhances not only willingness to follow the VI but also pro-environmental behavior [51,68] and trust in CSR [48]. Similarly, cognitive trust is higher for human VIs, which enhances pro-environmental persuasion effectiveness [50]. However, found that trust positively mediates anthropomorphism on pro-environmental intentions only when there is a low level of racial homophily [16].
- (2)
- Relational mechanisms, particularly parasocial relationships, represent a second powerful pathway of influence. Strong parasocial bonds with VIs enhance relationship commitment, which in turn positively affects brand attitudes and purchase intentions [59]. Although VIs are generally perceived as more socially distant than SMIs [14], the formation of parasocial relationships can partially compensate for their lower baseline credibility. Indeed, strong parasocial engagement with VIs has been shown to offset credibility deficits and sustain persuasive effectiveness in sustainability contexts [79].
- (3)
- Affective mechanisms constitute a central yet ambivalent pathway. Emotional engagement with VIs can enhance younger consumers’ willingness to follow virtual agents and adopt sustainable habits [68]. Nevertheless, VIs remain effectively disadvantaged relative to SMIs, who are more readily attributed to altruistic motivations. These altruistic attributions strengthen perceived influencer-cause congruence, thereby improving brand attitudes and green purchase intentions [15]. Importantly, the affective limitations of VIs are not fixed. Strategic design choices, particularly high levels of anthropomorphism, can enhance affective resonance with pro-environmental advocacy and increase overall persuasion effectiveness [50]. These findings suggest that affective mechanisms amplify the effectiveness of VI only when emotional resonance and moral alignment are carefully calibrated.
- (4)
- Inhibitory mechanisms (including AI skepticism and algorithmic reactance) systematically constrain the effectiveness of VIs by foregrounding concerns about authenticity, emotional depth, and moral agency in non-human communicators [48,49,58]. While perceived human-identity threat does not significantly differ between SMIs and VIs [15], transparency-related cues introduce distinct frictions: standardized AI disclosures often generate confusion about an influencer’s ontological status, heighten sensitivity to algorithmic bias and stereotyping, and intensify doubts about the genuineness of relational bonds with artificial agents [58]. Importantly, sponsorship disclosure produces asymmetric effects, undermining credibility and increasing CSR skepticism more strongly for SMIs than for VIs, likely because audiences hold lower expectations of transparency and commercial intent for non-human entities [48].
6. Discussion and Future Research Agenda
6.1. Research Pathway 1: Strategic Anthropomorphism Fit
6.2. Research Pathway 2: Message Design and Narrative Strategy
6.3. Research Pathway 3: Audience Heterogeneity and Moderation
6.4. Research Pathway 4: Mechanisms: Cognitive, Affective, Relational, and Inhibitory
6.5. Research Pathway 5: Long-Term Impact and Societal Implications
7. Study Limitations
8. Conclusions
Supplementary Materials
Author Contributions
Funding
Institutional Review Board Statement
Informed Consent Statement
Data Availability Statement
Conflicts of Interest
Abbreviations
| SMIs | Social Media Influencers |
| SMI | Social Media Influencer |
| VIs | Virtual Influencers |
| VI | Virtual Influencer |
| AI | Artificial Intelligence |
| TCCM | Theory–Context–Characteristics–Methodology |
| SSR | Systematic Scoping Review |
| CASA | Computers Are Social Actors |
| NARS | Negative Attitude toward Robots Scale |
Appendix A. The Search Query for Scopus
Appendix B. Summary Table of Data Pool
| Citation | Key theories | Method/Design | Environmental focus | Main Findings |
|---|---|---|---|---|
| Barbosa and Real de Oliveira (2025) [58] | Transformative Advertising Research (TAR) framework; Technological Affordance Theory; Parasocial Interaction Theory | Qualitative/Multi-method approach | Sustainability impact | VIs enable hyper-personalization, cross-platform narratives, gamification; higher engagement than humans; concerns: transparency, bias, authenticity |
| Chen et al. (2025) [20] | Media richness theory; Source credibility theory | Quantitative/Experimental design | Hunger as the social cause (which is a global issue without extreme polarizations of opinion) | VR format alone insufficient for VI impact; behind-the-scenes disclosures ↓ perceived authenticity & influence |
| Diao et al. (2025) [59] | Social Identity Theory; Technology Acceptance Model; Uncertainty Reduction Theory; Para-social interaction | Quantitative/Survey | Environmental Stewardship | Expertise, similarity, attractiveness, PSI → ↑ relationship commitment → ↑ brand attitude → ↑ purchase |
| Duong and Tran (2024) [12] | Social performance theory | Qualitative/Content analysis | Promoting sustainable consumption | VIs advocate sustainability via awareness-raising & beauty-showcasing; use storytelling, visuals, interaction |
| Gerrath et al. (2024) [14] | Stereotype content model | Mixed/multi-method design | Pro-environmental causes/climate change | VIs reduce motive skepticism vs. humans; warmer VI messages ↑ engagement, especially among low expert-trust audiences |
| Hoai Lan et al. 2025 [13] | Social performance theory | Qualitative/Content analysis | Environmental messaging | VIs use informative content + visuals for sustainability; audience responds with admiration, inspiration, support |
| Huang et al. (2024) [49] | Dual-system processing theory | Quantitative/Multi-methods design | Ecological products/Eco-product purchase intention | Anime-like VIs > human-like for emotional response & eco-purchase; mixed narratives ↑ narrative presence → ↑ intention |
| Jiang et al. (2024) [25] | Construal level theory; Uncanny valley theory | Quantitative/Experimental design | Ecological products/Eco-product purchase intention | Human VIs > anime for credibility & purchase intention; credibility mediates; anime better for low-involvement products |
| Kleinlogel et al. (2023) [80] | Not identified | Quantitative/Experimental design | Energy saving | VR-immersed pro-env knowledge → ↑ energy-saving attitudes vs. traditional media; no diff. between immersive formats |
| Lim et al. (2025) [48] | "Expectation violation theory; Source credibility theory | Quantitative/Experimental design | Sustainable lifestyle influencer | HI > VI in source credibility; sponsorship disclosure ↓ message credibility for HIs only; credibility → ↑ CSR outcomes |
| Liu and Wu (2025) [50] | Elaboration Likelihood Model (ELM); Source credibility theory; Computers as Social Actors (CASA) theory; Uncanny valley theory | Quantitative/Experimental design | Source Type: Environmental expert vs. non-expert & Pro-Environmental Persuasion Effectiveness | High anthropomorphism ↑ pro-env behavior; non-expert VIs more persuasive; hope > fear appeals; cognitive trust mediates |
| Nazir and Wani (2025) [53] | Uncanny valley theory | Quantitative/Experimental design | Sustainable product purchase intention & environmental knowledge & environmental activism | Human influencers > VIs for message effectiveness; negative messages more effective; consequential awareness → ↑ activism |
| Riyat et al. (2025) [68] | VBN theory; AIDUA framework; SSRIT framework | Quantitative/Multi-methods design | Promoting sustainable consumption | Biosphere values → hedonic motivation → willingness to follow VI; trust & emotions key for youth sustainable habits |
| Tung and Lan (2024) [81] | Not identified | Qualitative/Case study & content analysis | Various environmental issues & issues related to sustainable practices | VI "Leya" uses nature visuals, storytelling, companionship tone; audience shows admiration + skepticism |
| Wan et al. (2024) [16] | Anthropomorphism theory; Social identity theory | Quantitative/Experimental design | Pro-environmental brhavior: low-cost & high-cost | Low anthropomorphism + low homophily ↓ trust (low-cost behaviors); high anthropomorphism + low homophily ↑ trust (high-cost) |
| Wan et al. (2025) [51] | CASA paradigm; Source credibility models; Source attractiveness model | Quantitative/Survey | VIs with Pro-environmental behavior & Environmental self-identity | Social cues & credibility → ↑ social presence & trust → ↑ pro-env behavior; self-identity moderates |
| Wang et al. (2025) [15] | Mind perception theory; Match-up hypothesis | Quantitative/Experimental design | Sustainable product purchase intention | Human > VI for green products; VI perceived lower altruism/congruence → ↓ brand attitude/purchase; rational language suits VIs |
| Yan et al. (2024) [79] | Not identified | Quantitative/Experimental design | Pro-environmental causes/climate change | HIs > VIs in credibility & purchase; VIs stronger parasocial ties; effects moderated by appeal type & product involvement |
| Yang et al. (2025) [21] | CASA | Quantitative/Computational content analysis | CSR | Humanlike VIs generate higher engagement than cartoonlike VIs in CSR content |
Appendix C. Forward-Looking Research Agenda
| Theory | Context | Characteristics | Method | Integrated Research Questions |
|---|---|---|---|---|
| Research Pathway 1. Strategic Anthropomorphism Fit | ||||
| Anthropomorphism Theory [66] Uncanny Valley [52,98] Social Identity Theory [62] | Low- vs. high-cost pro-environmental behavior Cultural setting (e.g., individualist vs. collectivist) | VI design: humanlike vs. anime vs. nonhuman forms Cultural signaling: local vs. foreign identity cues Expertise framing: expert vs. non-expert positioning Emotional expression: gratitude, hope, guilt, pride | Lab/field experiments (factorial designs Longitudinal tracking of behavioral intentions Cross-cultural comparisons Eye-tracking/fMRI for affective and cognitive processing | How does the fit between VI anthropomorphism level, audience identity (e.g., environmental self-identity, expert skepticism), and behavioral cost moderate trust, credibility, and pro-environmental intentions? Under what cultural or demographic conditions does non-expert positioning enhance (vs. undermine) VI credibility and behavioral impact? How do emotional expressions (e.g., gratitude in anime VIs) interact with product involvement and message framing to mitigate uncanny effects and boost persuasion? |
| Research Pathway 2. Message Design & Narrative Strategy | ||||
| Elaboration Likelihood Model [78] Persuasion Knowledge Model [99] Construal Level Theory [64] | Issue type: climate change vs. plastic pollution vs. CSR Media modality: TikTok (short-form, interactive) vs. VR (immersive) vs. Instagram (visual-static) | Message appeal: hope vs. fear; rational vs. emotional Narrative style: sharing-oriented vs. persuasive Transparency cues: backstage disclosure, sponsorship labeling Interactivity: duets, stitches, polls, AR filters | Computational content analysis in captions or comments Experimental designs with behavioral outcome measures (e.g., click-through, willingness to pay, actual donation) Mixed-methods: survey & in-depth interviews | When and why does hope-framing outperform fear appeals (e.g., across demographic segments)? Does backstage disclosure reduce authenticity only in high-involvement contexts, or is its effect moderated by VI humanness and audience epistemic motivation? How does narrative immersion (e.g., storytelling with green visuals) mediate the effect of message warmth on social-psychological distance and behavioral intentions? |
| Research Pathway 3. Audience Heterogeneity & Moderation | ||||
| Theory of Planned Behavior [100] Value–Belief–Norm Theory [101] Negative Attitude toward Robots Scale (NARS; [102]) | Platform ecology: TikTok (Gen Z) vs. LinkedIn (professionals) National culture: individualism/collectivism, power distance, long-term orientation | Follower traits: environmental knowledge, innovativeness, AI skepticism, self-construal, racial/cultural homophily VI-audience similarity: appearance, values, lifestyle, language | Moderated mediation models Cross-national representative surveys Archival data (engagement metrics) + ML-based audience segmentation (e.g., clustering by comment sentiment) | To what extent does racial homophily interact with anthropomorphism to shape trust? Does this effect reverse for high-cost symbolic actions? How do AI skepticism and NARS jointly moderate the effect of VI humanness on parasocial interaction and downstream behavior? Does consumer innovativeness amplify the impact of stylized (e.g., anime) VIs on relationship commitment, especially for low-involvement green purchases? |
| Research Pathway 4. Mechanisms: Cognitive, Affective, Relational & Inhibitory | ||||
| Computers Are Social Actors (CASA) [54] Social Cognitive Theory [103] Psychological Reactance Theory [104] | Behavioral domain: sustainable consumption vs. activism vs. donation vs. policy support | Mediators: perceived credibility, trust, parasocial interaction, self-efficacy, guilt/pride, perceived autonomy, uncanniness Inhibitors: algorithmic suspicion, moral licensing, reactance to persuasion | Serial/parallel mediation modeling Neuro-marketing tools: fMRI (for reward/empathy circuits), EEG (for cognitive load/attention), GSR (arousal) | How do relational compensation (strong parasocial interaction offsetting low credibility) and affective resonance jointly mediate VI effectiveness, and under what identity conditions (e.g., high environmental self-identity)? Does perceived VI autonomy (vs. human scripting/backstage control) buffer brand transgression effects, and is this effect contingent on disclosure transparency? When does algorithmic reactance override flattery-induced authenticity, especially among high persuasion-knowledge audiences? |
| Research Pathway 5. Long-Term Impact & Societal Implications | ||||
| Behavioral Spillover Theory [105] Social Learning Theory [106] Dark Side of Information Technology Use [107] | Societal level: greenwashing risk, Diversity, Equity, and Inclusion (DEI) representation gaps, digital literacy divide Policy/governance context: European Union (EU) AI Act, Federal Trade Commission (FTC) guidelines, platform-specific AI disclosure norms (e.g., TikTok, Meta) | Behavioral persistence: habit formation vs. novelty decay Moral licensing/rebound effects Brand-VI fit: luxury vs. mass-market, activist vs. corporate Creator–representation alignment, e.g., minority-coded VI produced by nonminority teams | Field experiments with real-world behavioral tracking (e.g., smart meters, purchase logs) Panel/longitudinal surveys Ethnographic design with marginalized communities Comparative policy analysis & regulatory foresight | Do repeated VI exposures lead to sustainable habit formation, or do they trigger moral licensing and rebound effects? How does minority VI creator-representation misalignment (e.g., white creators designing Black-coded VIs) affect perceptions of brand sincerity and DEI commitment? Under what conditions does VI promotion of pro-social behavior spill over to non-promoted domains (e.g., from recycling to transport choices)? How do platform-level policies (e.g., TikTok’s AI disclosure mandate) moderate consumer trust and engagement with pro-environmental VIs? |
References
- Lewandowsky, S. Climate Change Disinformation and How to Combat It. Annu. Rev. Public Health 2021, 42, 1–21. [Google Scholar] [CrossRef]
- Siddique, A.; Shahzad, A.; Lawler, J.; Mahmoud, K.A.; Lee, D.S.; Ali, N.; Bilal, M.; Rasool, K. Unprecedented Environ-mental and Energy Impacts and Challenges of COVID-19 Pandemic. Environ. Res. 2021, 193, 110443. [Google Scholar] [CrossRef] [PubMed]
- Ajzen, I.; Fishbein, M. Understanding Attitudes and Predicting Social Behavior; Pearson: Englewood Cliffs, NJ, USA, 1980; ISBN 978-0139364358. [Google Scholar]
- Kollmuss, A.; Agyeman, J. Mind the Gap: Why Do People Act Environmentally and What Are the Barriers to pro-Environmental Behavior? Environ. Educ. Res. 2002, 8, 239–260. [Google Scholar] [CrossRef]
- De Vries, G. Public Communication as a Tool to Implement Environmental Policies. Soc. Issues Policy Rev. 2020, 14, 244–272. [Google Scholar] [CrossRef]
- O’Callaghan, K.A.; Nunn, P.D.; Casey, S.; Crimmins, G.; Dugmore, H. Speaking of Climate Change: Reframing Effective Communication for Greater Impact. Climate 2025, 13, 69. [Google Scholar] [CrossRef]
- Khatibi, F.S.; Dedekorkut-Howes, A.; Howes, M.; Torabi, E. Can Public Awareness, Knowledge and Engagement Improve Climate Change Adaptation Policies? Discov. Sustain. 2021, 2, 18. [Google Scholar] [CrossRef]
- Orlove, B.; Shwom, R.; Markowitz, E.; Cheong, S.-M. Climate Decision-Making. Annu. Rev. Environ. Resour. 2020, 45, 271–303. [Google Scholar] [CrossRef]
- Hadjichambis, A.; Reis, P. Introduction to the Conceptualisation of Environmental Citizenship for Twenty-First-Century Education. In Conceptualizing Environmental Citizenship for 21st Century Education; Springer Nature: Cham, Switzerland, 2020; Volume 4, ISBN 978-3-030-20248-4. [Google Scholar] [CrossRef]
- Georgiou, Y.; Hadjichambis, A.C.; Hadjichambi, D. Teachers’ Perceptions on Environmental Citizenship: A Systematic Review of the Literature. Sustainability 2021, 13, 2622. [Google Scholar] [CrossRef]
- Hadjichambis, A.C.; Paraskeva-Hadjichambi, D.; Sinakou, E.; Adamou, A.; Georgiou, Y. Green Cities for Environmental Citizenship: A Systematic Literature Review of Empirical Research from 31 Green Cities of the World. Sustainability 2022, 14, 16223. [Google Scholar] [CrossRef]
- Duong, H.L.; Tran, M.T. Virtual Voices for Sustainable Values: Exploring Content Themes and Advocacy Strategies in the Sustainability Promotion of Virtual Influencers. Commun. Today 2024, 15, 116–137. [Google Scholar] [CrossRef]
- Hoai Lan, D.; Minh Tung, T.; Thi Kim Oanh, V.; Thi Kim Cuc, T. The Role of Virtual Influencers in Environmental Messaging: A Case Study of Noonoouri. Environ. Sociol. 2025, 11, 80–100. [Google Scholar] [CrossRef]
- Gerrath, M.H.E.E.; Olya, H.; Shah, Z.; Li, H. Virtual Influencers and Pro-Environmental Causes: The Roles of Message Warmth and Trust in Experts. J. Bus. Res. 2024, 175, 114520. [Google Scholar] [CrossRef]
- Wang, J.; Ye, G.; Yang, J. Not a Human, Not for Green? The Effectiveness of Virtual Influencers Endorsing Green Products. J. Prod. Brand Manag. 2025, 34, 468–485. [Google Scholar] [CrossRef]
- Wan, C.; Lee, D.; Ng, P. The Role of Anthropomorphism and Racial Homophily of Virtual Influencers in Encouraging Low-versus High-cost Pro-environmental Behaviors. Psychol. Mark. 2024, 41, 1833–1853. [Google Scholar] [CrossRef]
- Arsenyan, J.; Mirowska, A. Almost Human? A Comparative Case Study on the Social Media Presence of Virtual Influencers. Int. J. Hum. Comput. Stud. 2021, 155, 102694. [Google Scholar] [CrossRef]
- Conti, M.; Gathani, J.; Tricomi, P.P. Virtual Influencers in Online Social Media. IEEE Commun. Mag. 2022, 60, 86–91. [Google Scholar] [CrossRef]
- Thomas, V.L.; Fowler, K. Close Encounters of the AI Kind: Use of AI Influencers as Brand Endorsers. J. Advert. 2021, 50, 11–25. [Google Scholar] [CrossRef]
- Chen, H.; Lou, C.; Wang, Y.; Lee, Y. Social Virtual Influencer Effectiveness: Environmental Factor and Source Trust. Soc. Mark. Q. 2025, 31, 199–219. [Google Scholar] [CrossRef]
- Yang, J.; Chuenterawong, P.; Pugdeethosapol, K. A Comparative Analysis of Real-Life Social Media Reactions to CSR Endorsements by Humanlike vs. Cartoonlike Virtual Influencers via Text Mining. J. Interact. Advert. 2025, 25, 196–214. [Google Scholar] [CrossRef]
- De Veirman, M.; Cauberghe, V.; Hudders, L. Marketing through Instagram Influencers: The Impact of Number of Followers and Product Divergence on Brand Attitude. Int. J. Advert. 2017, 36, 798–828. [Google Scholar] [CrossRef]
- Jamil, R.A.; Qayyum, A. Word of Mouse vs Word of Influencer? An Experimental Investigation into the Consumers’ Preferred Source of Online Information. Manag. Res. Rev. 2022, 45, 173–197. [Google Scholar] [CrossRef]
- Lu, D. Performing Zero Waste: Lifestyle Movement, Consumer Culture, and Promotion Strategies of Social Media Influencers. Environ. Sociol. 2024, 10, 12–29. [Google Scholar] [CrossRef]
- Jiang, K.; Zheng, J.; Luo, S. Green Power of Virtual Influencer: The Role of Virtual Influencer Image, Emotional Appeal, and Product Involvement. J. Retail. Consum. Serv. 2024, 77, 103660. [Google Scholar] [CrossRef]
- Kapoor, P.S.; Balaji, M.S.; Jiang, Y. Greenfluencers as Agents of Social Change: The Effectiveness of Sponsored Messages in Driving Sustainable Consumption. Eur. J. Mark. 2023, 57, 533–561. [Google Scholar] [CrossRef]
- Pittman, M.; Abell, A. More Trust in Fewer Followers: Diverging Effects of Popularity Metrics and Green Orientation Social Media Influencers. J. Interact. Mark. 2021, 56, 70–82. [Google Scholar] [CrossRef]
- Audrezet, A.; De Kerviler, G.; Moulard, J.G. Authenticity under Threat: When Social Media Influencers Need to Go beyond Self-Presentation. J. Bus. Res. 2020, 117, 557–569. [Google Scholar] [CrossRef]
- Boerman, S.C.; Meijers, M.H.C.; Zwart, W. The Importance of Influencer-Message Congruence When Employing Green-fluencers to Promote pro-Environmental Behavior. Environ. Commun. 2022, 16, 920–941. [Google Scholar] [CrossRef]
- Vrontis, D.; Christofi, M. R&D Internationalization and Innovation: A Systematic Review, Integrative Framework and Future Research Directions. J. Bus. Res. 2021, 128, 812–823. [Google Scholar] [CrossRef]
- Peters, M.D.J.; Godfrey, C.M.; Khalil, H.; McInerney, P.; Parker, D.; Soares, C.B. Guidance for Conducting Systematic Scoping Reviews. JBI Evid. Implement. 2015, 13, 141–146. [Google Scholar] [CrossRef]
- Moher, D.; Liberati, A.; Tetzlaff, J.; Altman, D.G. Preferred Reporting Items for Systematic Reviews and Meta-Analyses: The PRISMA Statement. BMJ 2009, 339, b2535. [Google Scholar] [CrossRef]
- Page, M.J.; McKenzie, J.E.; Bossuyt, P.M.; Boutron, I.; Hoffmann, T.C.; Mulrow, C.D.; Shamseer, L.; Tetzlaff, J.M.; Akl, E.A.; Brennan, S.E.; et al. The PRISMA 2020 Statement: An Updated Guideline for Reporting Systematic Reviews. BMJ 2021, 372, n71. [Google Scholar] [CrossRef]
- Kastanakis, M.N.; Magrizos, S.; Kampouri, K. Pain (and Pleasure) in Marketing and Consumption: An Integrative Literature Review and Directions for Future Research. J. Bus. Res. 2022, 140, 189–201. [Google Scholar] [CrossRef]
- Kampouri, K.; Magrizos, S.; Kastanakis, M.N.; Kostopoulos, I. Emotions in Family Firms’ Internationalisation: A Review and Suggestions for Future Research. Int. Mark. Rev. 2025, 42, 435–459. [Google Scholar] [CrossRef]
- Guandalini, I. Sustainability through Digital Transformation: A Systematic Literature Review for Research Guidance. J. Bus. Res. 2022, 148, 456–471. [Google Scholar] [CrossRef]
- Ktisti, E.; Hatzithomas, L.; Boutsouki, C. Green Advertising on Social Media: A Systematic Literature Review. Sustainability 2022, 14, 14424. [Google Scholar] [CrossRef]
- Tranfield, D.; Denyer, D.; Smart, P. Towards a Methodology for Developing Evidence-informed Management Knowledge by Means of Systematic Review. Br. J. Manag. 2003, 14, 207–222. [Google Scholar] [CrossRef]
- Aria, M.; Cuccurullo, C. Bibliometrix: An R-Tool for Comprehensive Science Mapping Analysis. J. Informetr. 2017, 11, 959–975. [Google Scholar] [CrossRef]
- Voutsa, M.C. Disparaging Humorous Advertising: A Bibliometric Review. J. Mark. Commun. 2024, 1–25. [Google Scholar] [CrossRef]
- Georgiou, Y.; Hadjichambis, A.C.; Paraskeva-Hadjichambi, D.; Adamou, A. “From Gamers into Environmental Citizens”: A Systematic Literature Review of Empirical Research on Behavior Change Games for Environmental Citizenship. Multimodal Technol. Interact. 2023, 7, 80. [Google Scholar] [CrossRef]
- Gioia, D.A.; Nag, R.; Corley, K.G. Visionary Ambiguity and Strategic Change: The Virtue of Vagueness in Launching Major Organizational Change. J. Manag. Inq. 2012, 21, 364–375. [Google Scholar] [CrossRef]
- Paul, J.; Rosado-Serrano, A. Gradual Internationalization vs Born-Global/International New Venture Models: A Review and Research Agenda. Int. Mark. Rev. 2019, 36, 830–858. [Google Scholar] [CrossRef]
- Ameen, N.; Sharma, G.D.; Tarba, S.; Rao, A.; Chopra, R. Toward Advancing Theory on Creativity in Marketing and Artificial Intelligence. Psychol. Mark. 2022, 39, 1802–1825. [Google Scholar] [CrossRef]
- Hassan, S.M.; Rahman, Z.; Paul, J. Consumer Ethics: A Review and Research Agenda. Psychol. Mark. 2022, 39, 111–130. [Google Scholar] [CrossRef]
- Hovland, C.I.; Janis, I.L.; Kelley, H.H. Communication and Persuasion; Springer VS: Wiesbaden, Germany, 1953; ISBN 1954-05952-000. [Google Scholar]
- Reeves, B.; Nass, C. The Media Equation: How People Treat Computers, Television, and New Media Like Real People; Cambridge University Press: Cambridge, UK, 1996; Volume 10, pp. 19–36. ISBN 1-57586-052-X. [Google Scholar]
- Lim, H.S.; Lee, N.; Pittet Gonzalez, L.; Moon, W.-K. Human vs. Virtual Influencers: Unveiling the Expectancy Violation Effect of Sponsorship Disclosure on Environmental CSR Communication and Skepticism. J. Promot. Manag. 2025, 31, 1072–1094. [Google Scholar] [CrossRef]
- Huang, C.; Song, T.; Wang, H. Alone or Mixed? The Effect of Digital Human Narrative Scenarios on Chinese Consumer Eco-Product Purchase Intention. J. Theor. Appl. Electron. Commer. Res. 2024, 19, 1734–1755. [Google Scholar] [CrossRef]
- Liu, M.; Wu, X. From Pixels to Action: Virtual Influencers Promoting Pro-Environmental Behavior through Anthropo-morphism, Credibility, and Strategic Messaging. Comput. Hum. Behav. 2025, 173, 108778. [Google Scholar] [CrossRef]
- Wan, C.; Lee, D.; Ng, P.M.L.; Leung, T.C.H. Going Green with AI-Powered Virtual Influencers: The Role of Social Cues, Source Credibility and Environmental Identity. Int. J. Hum. Comput. Interact. 2025, 1–23. [Google Scholar] [CrossRef]
- Mori, M.; MacDorman, K.F.; Kageki, N. The Uncanny Valley [from the Field]. IEEE Robot. Autom. Mag. 2012, 19, 98–100. [Google Scholar] [CrossRef]
- Nazir, M.; Wani, T.A. Human vs Virtual Influencers and Message Framing: Enhancing Environmental Awareness, Activism and Sustainable Purchase Intentions through Effective Messaging. Manag. Res. Rev. 2025, 48, 685–708. [Google Scholar] [CrossRef]
- Nass, C.; Steuer, J.; Tauber, E.R. Computers Are Social Actors. In Proceedings of the SIGCHI Conference on Human Factors in Computing Systems; Association for Computing Machinery: New York, NY, USA, 1994; pp. 72–78. [Google Scholar] [CrossRef]
- Nass, C.; Moon, Y. Machines and Mindlessness: Social Responses to Computers. J. Soc. Issues 2000, 56, 81–103. [Google Scholar] [CrossRef]
- Horton, D.; Richard Wohl, R. Mass Communication and Para-Social Interaction: Observations on Intimacy at a Distance. Psychiatry 1956, 19, 215–229. [Google Scholar] [CrossRef]
- Goffman, E. The Moral Career of the Mental Patient. Psychiatry 1959, 22, 123–142. [Google Scholar] [CrossRef]
- Barbosa, I.; Real de Oliveira, E. Virtual Influencers in the Metaverse: Transformative Advertising Applications for Social Change and Well-Being. J. Mark. Commun. 2025, 1–34. [Google Scholar] [CrossRef]
- Diao, Y.; Liang, M.; Jin, C.; Woo, H. Virtual Influencers and Sustainable Brand Relationships: Understanding Consumer Commitment and Behavioral Intentions in Digital Marketing for Environmental Stewardship. Sustainability 2025, 17, 6187. [Google Scholar] [CrossRef]
- Durkheim, E. The Elementary Forms of Religious Life; Fields, K.E., Translator; The Free Press: New York, NY, USA, 1995; ISBN 0-020907936-5. [Google Scholar]
- Turner, V. Dramas, Fields, and Metaphors: Symbolic Action in Human Society; Cornell University Press: Ithaca, NY, USA, 2018. [Google Scholar] [CrossRef]
- Tajfel, H.; Turner, J.C. The Social Identity Theory of Intergroup Behavior. In Political Psychology; Psychology Press: London, UK, 2004; pp. 276–293. [Google Scholar] [CrossRef]
- Liu, F.; Lee, Y.-H. Virtually Responsible? Attribution of Responsibility toward Human vs. Virtual Influencers and the Mediating Role of Mind Perception. J. Retail. Consum. Serv. 2024, 77, 103685. [Google Scholar] [CrossRef]
- Trope, Y.; Liberman, N. Construal-Level Theory of Psychological Distance. Psychol. Rev. 2010, 117, 440–463. [Google Scholar] [CrossRef] [PubMed]
- Duffy, B.R. Anthropomorphism and the Social Robot. Robot. Auton. Syst. 2003, 42, 177–190. [Google Scholar] [CrossRef]
- Epley, N.; Waytz, A.; Cacioppo, J.T. On Seeing Human: A Three-Factor Theory of Anthropomorphism. Psychol. Rev. 2007, 114, 864–886. [Google Scholar] [CrossRef]
- Stern, P.C. New Environmental Theories: Toward a Coherent Theory of Environmentally Significant Behavior. J. Soc. Issues 2000, 56, 407–424. [Google Scholar] [CrossRef]
- Riyat, M.K.; Kakkar, A.; Sharma, R.; Walia, S. Exploring Youths’ Willingness and Objections to Follow Virtual Influencers Promoting Sustainable Consumption: An Integration of VBN, AIDUA, and SSRIT Frameworks. Young Consum. 2025, 26, 886–913. [Google Scholar] [CrossRef]
- Gursoy, D.; Chi, O.H.; Lu, L.; Nunkoo, R. Consumers Acceptance of Artificially Intelligent (AI) Device Use in Service Delivery. Int. J. Inf. Manag. 2019, 49, 157–169. [Google Scholar] [CrossRef]
- Chi, O.H.; Jia, S.; Li, Y.; Gursoy, D. Developing a Formative Scale to Measure Consumers’ Trust toward Interaction with Artificially Intelligent (AI) Social Robots in Service Delivery. Comput. Hum. Behav. 2021, 118, 106700. [Google Scholar] [CrossRef]
- Gurrieri, L.; Tuncay Zayer, L.; Coleman, C.A. Transformative Advertising Research: Reimagining the Future of Advertising. J. Advert. 2022, 51, 539–556. [Google Scholar] [CrossRef]
- Gibson, J.J. The Theory of Affordances: (1979). In The People, Place, and Space Reader; Routledge: London, UK, 2014; pp. 56–60. [Google Scholar] [CrossRef]
- Burgoon, J.K. Interpersonal Expectations, Expectancy Violations, and Emotional Communication. J. Lang. Soc. Psychol. 1993, 12, 30–48. [Google Scholar] [CrossRef]
- McGuire, W.J. Attitudes and Attitude Change. In Handbook of Social Psychology; Random House: New York, NY, USA, 1985; pp. 233–346. [Google Scholar]
- Daft, R.L.; Lengel, R.H. Organizational Information Requirements, Media Richness and Structural Design. Manag. Sci. 1986, 32, 554–571. [Google Scholar] [CrossRef]
- Fiske, S.T.; Cuddy, A.J.C.; Glick, P.; Xu, J. A Model of (Often Mixed) Stereotype Content: Competence and Warmth Respectively Follow from Perceived Status and Competition. In Social Cognition; Routledge: London, UK, 2018; pp. 162–214. [Google Scholar] [CrossRef]
- Cacioppo, J.T.; Petty, R.E.; Feinstein, J.A.; Jarvis, W.B.G. Dispositional Differences in Cognitive Motivation: The Life and Times of Individuals Varying in Need for Cognition. Psychol. Bull. 1996, 119, 197–253. [Google Scholar] [CrossRef]
- Petty, R.E.; Cacioppo, J.T. The Elaboration Likelihood Model of Persuasion. In Advances in Experimental Social Psychology; Elsevier: Amsterdam, The Netherlands, 1986; Volume 19, pp. 123–205. [Google Scholar] [CrossRef]
- Yan, X.; Huam, H.T.; Sade, A.B. Is AI Better than Humans? Unveiling the Boundary Conditions Under Which Virtual Influencers Outperform Human Influencers in Endorsing Sustainable Products. Sustainability 2024, 16, 9896. [Google Scholar] [CrossRef]
- Kleinlogel, E.P.; Mast, M.S.; Renier, L.A.; Bachmann, M.; Brosch, T. Immersive Virtual Reality Helps to Promote Pro-Environmental Norms, Attitudes and Behavioural Strategies. Clean. Responsible Consum. 2023, 8, 100105. [Google Scholar] [CrossRef]
- Tung, T.M.; Lan, D.H. Cultivating Conservation Connections: A Look at Virtual Influencers in Promoting Environmental Awareness on Social Media. SEARCH J. Media Commun. Res. 2024, 16, 79–95. [Google Scholar] [CrossRef]
- Blut, M.; Wang, C.; Wünderlich, N.V.; Brock, C. Understanding Anthropomorphism in Service Provision: A Meta-Analysis of Physical Robots, Chatbots, and Other AI. J. Acad. Mark. Sci. 2021, 49, 632–658. [Google Scholar] [CrossRef]
- Ahn, R.J.; Cho, S.Y.; Sunny Tsai, W. Demystifying Computer-Generated Imagery (CGI) Influencers: The Effect of Perceived Anthropomorphism and Social Presence on Brand Outcomes. J. Interact. Advert. 2022, 22, 327–335. [Google Scholar] [CrossRef]
- Sands, S.; Ferraro, C.; Demsar, V.; Chandler, G. False Idols: Unpacking the Opportunities and Challenges of Falsity in the Context of Virtual Influencers. Bus. Horiz. 2022, 65, 777–788. [Google Scholar] [CrossRef]
- Thomas, V.L.; Fowler, K.; Taheran, F.; Mortazavi, A. Explication of the Virtual Influencer Ecosystem. J. Advert. Res. 2025, 1–23. [Google Scholar] [CrossRef]
- Li, X.; Liu, Y.; Zhu, J.; Lou, J. Encouraging Prosocial Consumer Behaviour: A Review of Influencer and Digital Marketing Literature. Psychol. Mark. 2024, 41, 2711–2727. [Google Scholar] [CrossRef]
- Franke, C.; Groeppel-Klein, A.; Müller, K. Consumers’ Responses to Virtual Influencers as Advertising Endorsers: Novel and Effective or Uncanny and Deceiving? J. Advert. 2023, 52, 523–539. [Google Scholar] [CrossRef]
- Huber, B.; Lepenies, R.; Quesada Baena, L.; Allgaier, J. Beyond Individualized Responsibility Attributions? How Eco Influencers Communicate Sustainability on TikTok. Environ. Commun. 2022, 16, 713–722. [Google Scholar] [CrossRef]
- Zarkada, A.; Voutsa, M. How Emotional Storytelling in Social Media Content Influences Advertising Effectiveness. In Advances in Advertising Research XV; Springer Gabler: Wiesbaden, Germany, 2025. [Google Scholar] [CrossRef]
- Voutsa, M.C.; Tsapatsoulis, N.; Djouvas, C. Biased by Design? Evaluating Bias and Behavioral Diversity in LLM Annotation of Real-World and Synthetic Hotel Reviews. AI 2025, 6, 178. [Google Scholar] [CrossRef]
- O’neill, S.; Nicholson-Cole, S. “Fear Won’t Do It” Promoting Positive Engagement with Climate Change through Visual and Iconic Representations. Sci. Commun. 2009, 30, 355–379. [Google Scholar] [CrossRef]
- Voutsa, M.C.; Kerkidou, D.; Hatzithomas, L. Laughing at Bias: An Exploratory Study on Generation Z’s Persuasion and Skepticism Toward AI-vs. Human-Generated Sexist Humorous Ads. In Proceedings of the International Conference on Persuasive Technology; Springer: Cham, Switzerland, 2025; pp. 71–85. [Google Scholar] [CrossRef]
- Stein, J.-P.; Koban, K.; Joos, S.; Ohler, P. Worth the Effort? Comparing Different Youtube Vlog Production Styles in Terms of Viewers’ Identification, Parasocial Response, Immersion, and Enjoyment. Psychol. Aesthet. Creat. Arts 2022, 16, 426. [Google Scholar] [CrossRef]
- Melanthiou, Y.; Voutsa, M.C. Luxury Fashion and Sustainability: Digital Narratives, Greenwashing, and Consumer Engagement. In The Evolution of Luxury Brands, Volume II: Society, Technology, and Context; Springer: Cham, Switzerland, 2025; pp. 329–364. [Google Scholar] [CrossRef]
- Robbins, S.; Van Wynsberghe, A. Our New Artificial Intelligence Infrastructure: Becoming Locked into an Unsustainable Future. Sustainability 2022, 14, 4829. [Google Scholar] [CrossRef]
- Liu, V.; Yin, Y. Green AI: Exploring Carbon Footprints, Mitigation Strategies, and Trade Offs in Large Language Model Training. Discov. Artif. Intell. 2024, 4, 49. [Google Scholar] [CrossRef]
- Pimenow, S.; Pimenowa, O.; Prus, P. Challenges of Artificial Intelligence Development in the Context of Energy Consumption and Impact on Climate Change. Energies 2024, 17, 5965. [Google Scholar] [CrossRef]
- Mori, M. Bukimi No Tani [The Uncanny Valley]. Energy 1970, 7, 33. Available online: https://ci.nii.ac.jp/naid/10027463083 (accessed on 28 January 2026).
- Friestad, M.; Wright, P. The Persuasion Knowledge Model: How People Cope with Persuasion Attempts. J. Consum. Res. 1994, 21, 1–31. [Google Scholar] [CrossRef]
- Ajzen, I. The Theory of Planned Behavior. Organ. Behav. Hum. Decis. Process. 1991, 50, 179–211. [Google Scholar] [CrossRef]
- Stern, P.C.; Dietz, T.; Abel, T.; Guagnano, G.A.; Kalof, L. A Value-Belief-Norm Theory of Support for Social Movements: The Case of Environmentalism. Hum. Ecol. Rev. 1999, 6, 81–97. Available online: https://www.humanecologyreview.org/pastissues/her62/62sternetal.pdf (accessed on 28 January 2026).
- Nomura, T.; Suzuki, T.; Kanda, T.; Kato, K. Altered Attitudes of People toward Robots: Investigation through the Negative Attitudes toward Robots Scale. In Proceedings of the AAAI-06 Workshop on Human Implications of Human-Robot Interaction; AAAI: Menlo Park, CA, USA, 2006; Volume 2006, pp. 29–35. [Google Scholar]
- Bandura, A. Social Cognitive Theory of Personality. In The Coherence of Personality: Social-Cognitive Bases of Consistency, Variability, and Organization; Guilford Press: New York, NY, USA, 1999; pp. 185–241. ISBN 1-57230-483-9. [Google Scholar]
- Brehm, J.W. Psychological Reactance: Theory and Applications. Adv. Consum. Res. 1989, 16, 72–75. [Google Scholar]
- Truelove, H.B.; Carrico, A.R.; Weber, E.U.; Raimi, K.T.; Vandenbergh, M.P. Positive and Negative Spillover of Pro-Environmental Behavior: An Integrative Review and Theoretical Framework. Glob. Environ. Change 2014, 29, 127–138. [Google Scholar] [CrossRef]
- Bandura, A. Social-Learning Theory of Identificatory Processes. In Handbook of Socialization Theory and Research; Rand McNally and Company: Chicago, IL, USA, 1969; pp. 213–262. ISBN 9780138167516. [Google Scholar]
- Tarafdar, M.; Gupta, A.; Turel, O. Special Issue on ‘dark Side of Information Technology Use’: An Introduction and a Framework for Research. Inf. Syst. J. 2015, 25, 161–170. [Google Scholar] [CrossRef]



| Keywords Associated with “Virtual Influencers” | Keywords Associated with “Environmental Sustainability” |
|---|---|
|
|
| Theory | Frequency | Key Authors | Papers Identified |
|---|---|---|---|
| Source Credibility Theory | 5 | Hovland et al. [46]; Reeves & Nass [47] | [20,48,49,50,51] |
| Uncanny Valley Theory | 4 | Mori et al. [52]; Arsenyan & Mirowska [17] | [25,49,50,53] |
| Computers are Social Actors (CASA) | 4 | Nass et al. [54]; Nass & Moon [55] | [16,21,50,53] |
| Parasocial Interaction Theory | 2 | Horton & Wohl [56]; Goffman [57] | [13,58,59] |
| Social Performance Theory | 2 | Durkheim & Fields [60]; Turner [61] | [12] |
| Social Identity Theory | 2 | Tajfel & Turner [62] | [16,59] |
| Theory of Mind Perception | 2 | Liu & Lee [63] | [15,49] |
| Construal Level Theory | 2 | Trope & Liberman [64] | [25,49] |
| Anthropomorphism Theory | 1 | Duffy [65]; Epley et al. [66] | [16] |
| Value–Belief–Norm (VBN) Framework | 1 | Stern [67] | [68] |
| Artificial Intelligence Device Use Acceptance (AIDUA) Framework | 1 | Gursoy et al. [69] | [68] |
| Social Service Robot Interaction Trust (SSRIT) Framework | 1 | Chi et al. [70] | [68] |
| Transformative Advertising Research (TAR) framework | 1 | Gurrieri et al. [71] | [58] |
| Technological Affordance Theory | 1 | Gibson [72] | [58] |
| Expectation Violation Theory | 1 | Burgoon [73] | [48] |
| Source Attractiveness Model | 1 | McGuire [74] | [16] |
| Media Richness Theory | 1 | Daft & Lengel [75] | [20] |
| Stereotype Content Model | 1 | Fiske et al. [76] | [14] |
| Dual-System Processing Theory | 1 | Cacioppo et al. [77] | [49] |
| Elaboration Likelihood Model (ELM) | 1 | Petty et al. [78] | [50] |
| Variable Categories | Constructs | References |
|---|---|---|
| Independent variables (IVs) | ||
| Influencer type | Human SMI vs. VI; Anime vs. Human-like; alone VI or mixed VI with HI | [15,16,25,48,49,50,53,79] |
| Influencer attributes | Expertise, attractiveness, familiarity, similarity, parasocial interaction, authenticity, homophily | [51,58,59] |
| Media/format manipulations | 360° vs. regular; backstage disclosure; IVR vs. traditional; doppelganger vs. avatar | [20,80] |
| Message features | Warmth level | [14] |
| Hedonic motivations | Biosphere value; Awareness of consequences; Ascription of responsibility | [68] |
| Social cues | Social influence; anthropomorphism; warmth; competence | [51,68] |
| Moderator variables | ||
| Audience characteristics | Environmental knowledge; Consumer innovativeness; Trust in experts; Environmental self-identity | [14,21,51,53,58,59] |
| VI characteristics | Racial homophily (foreign vs. local-like); Environmental expert vs. non-expert | [16,50] |
| Message characteristics | Sponsorship disclosure; Advertising appeal (Compassion vs. Innovation); narrative types (persuasion vs. sharing-oriented); emotional appeal (pride vs. gratitude); language type (rational vs. emotional); Emotional Appeal (fear vs. Hope appeal) | [15,25,48,49,50,79] |
| Product characteristics | Product involvement (Low vs. High) | [25,79] |
| Mediator variables | ||
| Source-related mechanisms | Source & message credibility; perceived authenticity; perceived altruistic motivation; perceived congruence | [15,20,48] |
| Trustworthiness | Trust in CSR; perceived credibility; trust in VI; Cognitive Trust | [25,50,68,79] |
| Relational mechanisms | Parasocial relationship; relationship commitment; social-psychological distance | [14,58,59,79] |
| Persuasion mechanisms | Message effectiveness; role-model influence | [20,53] |
| Attitudinal mechanisms | Attitudes towards the pro-environmental cause; consequential awareness | [14,53] |
| Technology-/adoption-based mechanisms | Performance expectancy; effort expectancy; emotions | [68] |
| Emotions | Affective resonance with pro-environmental advocacy | [50,68] |
| Dependent variables (DVs) | ||
| Pro-environmental/prosocial outcomes | Activism; engagement with the pro-environmental cause; norms/attitudes/behaviors; Sustainable product purchase intentions; Donation intentions | [14,16,20,51,53,80] |
| Brand-related outcomes | Brand attitude; purchase intention | [25,49,58,59,79] |
| Influencer-related outcomes | Attitudes toward VI; willingness/objections to follow | [20,68] |
| CSR evaluative outcomes | CSR skepticism | [48] |
| Variable Categories | References | Percentage |
|---|---|---|
| Method | ||
| Quantitative | [15,16,20,21,25,48,49,50,51,53,59,68,79,80] | 73.7 |
| Qualitative | [12,13,58,81] | 21.1 |
| Mixed methods | [14] | 5.2 |
| Research design (primary) | ||
| Experiment (online/lab/IVR; factorial designs) | [14,15,16,20,25,48,49,50,53,79,80] | 57.9 |
| Survey | [51,59,68] | 15.8 |
| Content analysis/observational social-media data | [12,13,21,81] | 21.1 |
| Qualitative multi-method case study (e.g., case analysis, interviews, focus groups, institutional analysis) | [58] | 5.2 |
| Stimulus/empirical materials (primary) | ||
| Platform-mimicking stimuli (fictitious profiles/posts/ads; standardized message layouts; scripted video stimuli) | [14,15,16,20,25,48,49,50,53,79] | 52.6 |
| Immersive VR exposure (avatar-delivered IVR instruction) | [80] | 5.2 |
| Naturally occurring social-media content (posts/profiles/comments as data) | [12,13,21,81] | 21.2 |
| Survey-based recalled experience (no standardized stimulus; respondents reflect on prior exposure) | [51,59,68] | 15.8 |
| Case-based qualitative materials (non-standardized stimulus) | [58] | 5.2 |
Disclaimer/Publisher’s Note: The statements, opinions and data contained in all publications are solely those of the individual author(s) and contributor(s) and not of MDPI and/or the editor(s). MDPI and/or the editor(s) disclaim responsibility for any injury to people or property resulting from any ideas, methods, instructions or products referred to in the content. |
© 2026 by the authors. Licensee MDPI, Basel, Switzerland. This article is an open access article distributed under the terms and conditions of the Creative Commons Attribution (CC BY) license.
Share and Cite
Voutsa, M.C.; Georgiou, Y.; Charalambous, D. Virtual Voices for a Sustainable Future: A Systematic Scoping Review on Virtual Influencers. Sustainability 2026, 18, 2730. https://doi.org/10.3390/su18062730
Voutsa MC, Georgiou Y, Charalambous D. Virtual Voices for a Sustainable Future: A Systematic Scoping Review on Virtual Influencers. Sustainability. 2026; 18(6):2730. https://doi.org/10.3390/su18062730
Chicago/Turabian StyleVoutsa, Maria C., Yiannis Georgiou, and Demetris Charalambous. 2026. "Virtual Voices for a Sustainable Future: A Systematic Scoping Review on Virtual Influencers" Sustainability 18, no. 6: 2730. https://doi.org/10.3390/su18062730
APA StyleVoutsa, M. C., Georgiou, Y., & Charalambous, D. (2026). Virtual Voices for a Sustainable Future: A Systematic Scoping Review on Virtual Influencers. Sustainability, 18(6), 2730. https://doi.org/10.3390/su18062730

