Dynamic Wireless Charging for Micromobility Under Electromagnetic Field Exposure Regulations: A Review of Smart Grid Control and Charging Optimisation Approaches
Abstract
1. Introduction
2. Dynamic Wireless Charging as Enabling Infrastructure for Urban Energy Systems
Current Status of Commercial and Pre-Commercial Dynamic Wireless Power Charging Systems
3. Overview of Dynamic Wireless Power Transfer Technologies
3.1. Classification of Wireless Power Transfer Technologies
3.1.1. Inductive Power Transfer
3.1.2. Capacitive Power Transfer
3.1.3. Microwave Power Transfer
3.1.4. Optical Power Transfer
3.1.5. Comparative Analysis and Application to Dynamic Systems
4. System Architecture and Implementation Framework for Dynamic Wireless Charging
4.1. Coupler Architectures for Dynamic Charging
4.1.1. Inductor Materials
4.1.2. Classification of Magnetic Couplers
4.1.3. Power Track Systems
4.1.4. Magnetic Pad Couplers
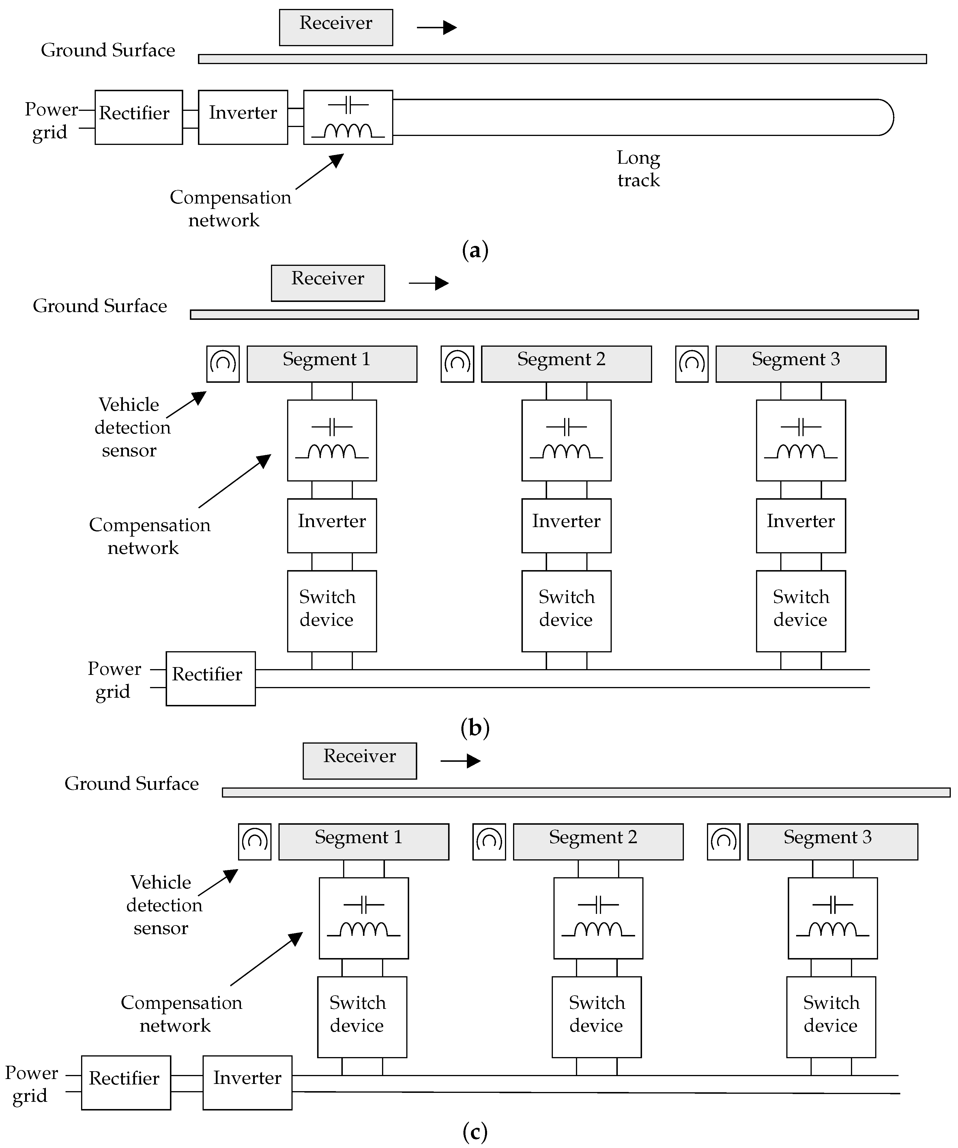
4.2. Power Supply and Segmented Infrastructure Architectures
4.3. Efficiency Considerations at Infrastructure Level
Coupling Efficiency
4.4. Compensation Networks
Basic Compensation Networks
4.5. Higher-Order Compensation Topologies
5. Electromagnetic Field Exposure Regulations as Design Constraints
5.1. Exposure Limits and Compliance Assessment Methodology
5.2. EMF Mitigation and Shielding Strategies for Compliant Deployment
6. Scheduling and Charging Optimisation of Dynamic Wireless Charging in Smart Grids
6.1. Forecast Informed Scheduling
6.1.1. Forecast Inputs and Uncertainty Modelling
6.1.2. Scheduling and Decision Layers
6.1.3. Objective Functions for Cost, Carbon Dioxide Emissions and Quality of Service
6.1.4. Constraints and Feasibility
6.1.5. Optimisation Formulation and Solvers
6.1.6. Data Requirements and Operational Infrastructure
6.2. Control Strategies for Grid Integration
6.2.1. Coupling Variation Control and Efficiency Constraint Management
6.2.2. Interoperable Control Interfaces and Security for Cyber Physical Dynamic Charging Infrastructures
6.2.3. Concluding Remarks
7. Discussion: Implications for Charging Optimisation in Urban Energy Systems
7.1. Integration of Electric Micromobility with Urban Power Grids
7.1.1. Urban Demand Patterns and Implications for Micromobility Charging Loads
7.1.2. Infrastructure Planning and Siting
7.1.3. End-to-End Efficiency and Carbon Intensity Implications for Urban Charging Operation
7.2. Regulatory Constraints as Enablers of Sustainable Deployment
7.2.1. Exposure and Safety Compliance as a Design Driver
7.2.2. Interoperability and Standardisation
7.2.3. Grid Code and Power Quality Requirements
7.2.4. Data Privacy and Operational Accountability
7.3. Limitations and Implications for Future Smart-Grid Coordination
7.3.1. Key Limitations for Coordination of Dynamic Charging with Smart Grids
7.3.2. Scalability and Computational Constraints
7.3.3. Communication and Cyber Physical Risks
7.3.4. Infrastructure, Economics, and Adoption Uncertainties
7.3.5. Research Directions for Coordination
7.3.6. Concluding Remarks
8. Conclusions
Funding
Institutional Review Board Statement
Informed Consent Statement
Data Availability Statement
Conflicts of Interest
References
- Noeren, J.; Parspour, N.; Elbracht, L. An Easily Scalable Dynamic Wireless Power Transfer System for Electric Vehicles. Energies 2023, 16, 3936. [Google Scholar] [CrossRef]
- Yang, H.; Wu, C.; Chen, T. Efficiency Improvement for Wireless Power Transfer System via a Nonlinear Resistance Matching Network. Electronics 2023, 12, 1341. [Google Scholar] [CrossRef]
- SAE International. SAE J 2954-Wireless Power Transfer for Light-Duty Plug-In/Electric Vehicles and Alignment Methodology; EUA: Warrendale, PA, USA, 2024. [Google Scholar]
- SAE J2954/3; Dynamic Wireless Power Transfer for both Light and Heavy Duty Vehicles. Society of Automotive Engineers: Warrendale, PA, USA, 2023.
- Bi, Z.; Keoleian, G.A.; Lin, Z.; Moore, M.R.; Chen, K.; Song, L.; Zhao, Z. Life cycle assessment and tempo-spatial optimization of deploying dynamic wireless charging technology for electric cars. Transp. Res. Part C Emerg. Technol. 2019, 100, 53–67. [Google Scholar] [CrossRef]
- Du, B.; Sreenivasan, A.V.; Sheng, M.S.; Ranjitkar, P.; Wen, L.; Sharp, B.; Raith, A. Optimal deployment of dynamic wireless charging infrastructure for battery electric buses—A case study in Auckland, New Zealand. J. R. Soc. N. Z. 2025, 55, 1091–1110. [Google Scholar] [CrossRef] [PubMed]
- Hiep, T.D.; Minh, N.H.; Trong Minh, T.; Thi Diep, N.; Trung, N.K. Segmentation Control in Dynamic Wireless Charging for Electric Vehicles. Electronics 2025, 14, 3086. [Google Scholar] [CrossRef]
- Markel, A.; Meintz, A.; Gonder, J. Dynamic Wireless Power Transfer–Grid Impacts Analysis; NREL (National Renewable Energy Laboratory): Golden, CO, USA, 2015. [Google Scholar]
- Marmiroli, B.; Dotelli, G.; Spessa, E. Life Cycle Assessment of an On-Road Dynamic Charging Infrastructure. Appl. Sci. 2019, 9, 3117. [Google Scholar] [CrossRef]
- Banothu, C.S.; Gorantla, S.R.; Attuluri, R.V.B.; Evuri, G.R. Impacts of wireless charging system for electric vehicles on power grid. e-Prime-Adv. Electr. Eng. Electron. Energy 2024, 8, 100561. [Google Scholar] [CrossRef]
- Central Florida Expressway Authority (CFX). State Road 516 Lake/Orange Expressway; Central Florida Expressway Authority (CFX): Orlando, FL, USA, 2025. [Google Scholar]
- Hutchings, B. The Central Florida Expressway Authority Partners with ENRX for Florida Pilot Study; Central Florida Expressway Authority: Orlando, FL, USA, 2022. [Google Scholar]
- Vinci Group. Extract 2024 Universal Registration Document Environmental Performance; Technical report; Vinci Group: Nanterre Cedex, France, 2024. [Google Scholar]
- Université Gustave Eiffel. Activity Report 2023; Technical report; Université Gustave Eiffel: Champs-sur-Marne, France, 2024. [Google Scholar]
- National Academies. TRB Webinar: Anticipated Truck Loadings in Pavement Design—Part II; National Academies: Washington, DC, USA, 2024. [Google Scholar]
- Stellantis. Press Release “Arena del Futuro”, Innovative Dynamic Induction Charging Becomes a Reality; Stellantis: Hoofddorp, The Netherlands, 2021. [Google Scholar]
- Swedish Transport Administration (Trafikverket). A First-of-Its-Kind Dynamic Electric Road System will be Built in Sweden; Swedish Transport Administration (Trafikverket): Borlänge, Sweden, 2019. [Google Scholar]
- Lisboa Cardoso, L.A.; Comesana Martinez, M.; Nogueiras Melendez, A.A.; Afonso, J.L. Dynamic inductive power transfer lane design for e-bikes. In Proceedings of the 2016 IEEE 19th International Conference on Intelligent Transportation Systems (ITSC), Rio de Janeiro, Brazil, 1–4 November 2016; pp. 2307–2312. [Google Scholar] [CrossRef]
- Afonso, J.A.; Duarte, H.G.; Cardoso, L.A.L.; Monteiro, V.; Afonso, J.L. Wireless Communication and Management System for E-Bike Dynamic Inductive Power Transfer Lanes. Electronics 2020, 9, 1485. [Google Scholar] [CrossRef]
- Kim, J.H.; Lee, B.S.; Lee, J.H.; Lee, S.H.; Park, C.B.; Jung, S.M.; Lee, S.G.; Yi, K.P.; Baek, J. Development of 1-MW Inductive Power Transfer System for a High-Speed Train. IEEE Trans. Ind. Electron. 2015, 62, 6242–6250. [Google Scholar] [CrossRef]
- Jang, Y.J.; Suh, E.S.; Kim, J.W. System Architecture and Mathematical Models of Electric Transit Bus System Utilizing Wireless Power Transfer Technology. IEEE Syst. J. 2016, 10, 495–506. [Google Scholar] [CrossRef]
- Ahn, S. On-Line Electric Vehicle (OLEV) Project and Vehicular Wireless Power Transfer Technology. In Proceedings of the HEV TCP TASK 26 WORKSHOP, Versailles, France, 26 April 2017. [Google Scholar]
- INTIS GmbH. Erprobungsmöglichkeiten für Induktive Energieübertragungssysteme der Elektromobilität; INTIS GmbH: Emsland, Germany, 2024. [Google Scholar]
- Bombardier Transportation. PRIMOVE: Demonstrating Safe High Power Inductive Charging for Trams, (Augsburg, Germany); Bombardier Transportation: Berlin, Germany, 2011. [Google Scholar]
- Suul, J.A.; Guidi, G. Technology for Dynamic On-Road Power Transfer to Electric Vehicles; SINTEF Ocean: Trondheim, Norway, 2018. [Google Scholar]
- Mohamed, A.A.S.; Shaier, A.A.; Metwally, H.; Selem, S.I. An Overview of Dynamic Inductive Charging for Electric Vehicles. Energies 2022, 15, 5613. [Google Scholar] [CrossRef]
- Mohamed, A.A.; Shaier, A.A.; Metwally, H.; Selem, S.I. A comprehensive overview of inductive pad in electric vehicles stationary charging. Appl. Energy 2020, 262, 114584. [Google Scholar] [CrossRef]
- Mahesh, A.; Chokkalingam, B.; Mihet-Popa, L. Inductive Wireless Power Transfer Charging for Electric Vehicles–A Review. IEEE Access Pract. Innov. Open Solut. 2021, 9, 137667–137713. [Google Scholar] [CrossRef]
- Pei, Y. Design and Optimization of Inductive Power Transfer Systems by Metamodeling Techniques. Ph.D. Thesis, Université Paris-Saclay, Orsay, France, 2023. [Google Scholar]
- Xue, Z.; Liu, W.; Liu, C.; Chau, K.T. Critical Review of Wireless Charging Technologies for Electric Vehicles. World Electr. Veh. J. 2025, 16, 65. [Google Scholar] [CrossRef]
- Mohamed, A.A.; Shaier, A.A.; Metwally, H. Interoperability of the universal WPT3 transmitter with different receivers for electric vehicle inductive charger. eTransportation 2020, 6, 100084. [Google Scholar] [CrossRef]
- Ahmad, A.; Alam, M.S.; Chabaan, R. A Comprehensive Review of Wireless Charging Technologies for Electric Vehicles. IEEE Trans. Transp. Electrif. 2018, 4, 38–63. [Google Scholar] [CrossRef]
- Tateishi, E.; Chen, H.; Kojo, N.; Ide, Y.; Kai, N.; Hashimoto, T.; Uchio, K.; Yamaguchi, T.; Hattori, R.; Kanaya, H. Shielded Capacitive Power Transmission (S-CPT) System Using Cast Iron. Energies 2025, 18, 5288. [Google Scholar] [CrossRef]
- Luo, B.; Long, T.; Guo, L.; Dai, R.; Mai, R.; He, Z. Analysis and Design of Inductive and Capacitive Hybrid Wireless Power Transfer System for Railway Application. IEEE Trans. Ind. Appl. 2020, 56, 3034–3042. [Google Scholar] [CrossRef]
- Triviño-Cabrera, A.; González-González, J.M.; Aguado, J.A. Wireless Power Transfer for Electric Vehicles: Foundations and Design Approach; Power Systems; Springer International Publishing: Cham, Switzerland, 2020. [Google Scholar] [CrossRef]
- Triviño, A.; González-González, J.M.; Aguado, J.A. Wireless Power Transfer Technologies Applied to Electric Vehicles: A Review. Energies 2021, 14, 1547. [Google Scholar] [CrossRef]
- Acero, J.; Lope, I.; Carretero, C.; Sarnago, H.; Burdío, J.M. Comparative Evaluation of Different Cables for Magnetic Couplers in Inductive Power Transfer Systems. IEEE Trans. Ind. Appl. 2024, 60, 3459–3471. [Google Scholar] [CrossRef]
- Zhao, W.; Peng, Y.; Zhan, S.; Wang, H. Design and Optimization of Litz-Wire Planar Spiral Coil for Inductive Power Transfer Application. TechRxiv 2023. [Google Scholar] [CrossRef]
- Bu, Y.; Wang, W.; Kasai, T.; Mizuno, T. Improvements in the Transmission Efficiency in an Electric Vehicles Wireless Power Transfer System Using Litz Magnetoplated Wire. In Proceedings of the 2016 IEEE Vehicle Power and Propulsion Conference (VPPC), Hangzhou, China, 17–20 October 2016; pp. 1–4. [Google Scholar] [CrossRef]
- Pantic, Z.; Lukic, S. Computationally-Efficient, Generalized Expressions for the Proximity-Effect in Multi-Layer, Multi-Turn Tubular Coils for Wireless Power Transfer Systems. IEEE Trans. Magn. 2013, 49, 5404–5416. [Google Scholar] [CrossRef]
- Sekiya, N.; Monjugawa, Y. A Novel REBCO Wire Structure That Improves Coil Quality Factor in MHz Range and its Effect on Wireless Power Transfer Systems. IEEE Trans. Appl. Supercond. 2017, 27, 1–5. [Google Scholar] [CrossRef]
- Jeong, I.S.; Jung, B.I.; You, D.S.; Choi, H.S. Analysis of -Parameters in Magnetic Resonance WPT Using Superconducting Coils. IEEE Trans. Appl. Supercond. 2016, 26, 1–4. [Google Scholar] [CrossRef]
- Sichani, F.F.; Rahnama, S.; Raghebi, M.; Sommitsch, C. An investigation on micro-hardness, micro-structure and ductility of clad layer in copper clad aluminum wire under multi stage–NCWD. Mater. Res. Express 2020, 7, 056501. [Google Scholar] [CrossRef]
- Sullivan, C.R. Aluminum Windings and Other Strategies for High-Frequency Magnetics Design in an Era of High Copper and Energy Costs. In Proceedings of the APEC 07—Twenty-Second Annual IEEE Applied Power Electronics Conference and Exposition, Anaheim, CA, USA, 25 February–1 March 2007; pp. 78–84. [Google Scholar] [CrossRef]
- Lu, F.; Zhang, H.; Hofmann, H.; Mi, C.C. A Dynamic Charging System With Reduced Output Power Pulsation for Electric Vehicles. IEEE Trans. Ind. Electron. 2016, 63, 6580–6590. [Google Scholar] [CrossRef]
- Ko, Y.D.; Jang, Y.J. The Optimal System Design of the Online Electric Vehicle Utilizing Wireless Power Transmission Technology. IEEE Trans. Intell. Transp. Syst. 2013, 14, 1255–1265. [Google Scholar] [CrossRef]
- Panchal, C.; Stegen, S.; Lu, J. Review of static and dynamic wireless electric vehicle charging system. Eng. Sci. Technol. Int. J. 2018, 21, 922–937. [Google Scholar] [CrossRef]
- Choi, S.Y.; Gu, B.W.; Jeong, S.Y.; Rim, C.T. Trends of Wireless Power Transfer Systems for Roadway Powered Electric Vehicles. In Proceedings of the 2014 IEEE 79th Vehicular Technology Conference (VTC Spring), Seoul, Republic of Korea, 18–21 May 2014; pp. 1–5. [Google Scholar] [CrossRef]
- Mi, C.C.; Buja, G.; Choi, S.Y.; Rim, C.T. Modern Advances in Wireless Power Transfer Systems for Roadway Powered Electric Vehicles. IEEE Trans. Ind. Electron. 2016, 63, 6533–6545. [Google Scholar] [CrossRef]
- Lin, F.Y.; Carretero, C.; Covic, G.A.; Boys, J.T. A Reduced Order Model to Determine the Coupling Factor Between Magnetic Pads Used in Wireless Power Transfer. IEEE Trans. Transp. Electrif. 2017, 3, 321–331. [Google Scholar] [CrossRef]
- Boumerdassi, W.; Campi, T.; Cruciani, S.; Maradei, F.; Feliziani, M. Transmitting Double-D Coil to Wirelessly Recharge the Battery of a Drone with a Receiving Coil Integrated in the Landing Gear. Energies 2025, 18, 2587. [Google Scholar] [CrossRef]
- Zhang, W.; Song, J.; Liu, Z.; Lyu, S.; Ren, H.; Zhang, Y.; Song, Y. Modeling and Analysis of Polarized Couplers under Misalignment for Electric Vehicle Wireless Charging Systems. Energies 2021, 14, 428. [Google Scholar] [CrossRef]
- Vishnuram, P.; Panchanathan, S.; Rajamanickam, N.; Krishnasamy, V.; Bajaj, M.; Piecha, M.; Blazek, V.; Prokop, L. Review of Wireless Charging System: Magnetic Materials, Coil Configurations, Challenges, and Future Perspectives. Energies 2023, 16, 4020. [Google Scholar] [CrossRef]
- Budhia, M.; Covic, G.A.; Boys, J.T. Design and Optimization of Circular Magnetic Structures for Lumped Inductive Power Transfer Systems. IEEE Trans. Power Electron. 2011, 26, 3096–3108. [Google Scholar] [CrossRef]
- Bosshard, R.; Iruretagoyena, U.; Kolar, J.W. Comprehensive Evaluation of Rectangular and Double-D Coil Geometry for 50 kW/85 kHz IPT System. IEEE J. Emerg. Sel. Top. Power Electron. 2016, 4, 1406–1415. [Google Scholar] [CrossRef]
- Covic, G.A.; Boys, J.T. Inductive Power Transfer. Proc. IEEE 2013, 101, 1276–1289. [Google Scholar] [CrossRef]
- Zhang, Z.; Pang, H.; Georgiadis, A.; Cecati, C. Wireless Power Transfer—An Overview. IEEE Trans. Ind. Electron. 2019, 66, 1044–1058. [Google Scholar] [CrossRef]
- Pinuela, M.; Yates, D.C.; Lucyszyn, S.; Mitcheson, P.D. Maximizing DC-to-Load Efficiency for Inductive Power Transfer. IEEE Trans. Power Electron. 2013, 28, 2437–2447. [Google Scholar] [CrossRef]
- Hassan, M.H.; Zaghloul, Y.A. A Simulation-Driven Exploration of Coil Design and WPT System Integration Strategies for High Quality Factor and Reduced Power Reflections. In Proceedings of the 2024 International Conference on Modeling, Simulation & Intelligent Computing (MoSICom), Dubai, United Arab Emirates, 9–11 December 2024; pp. 479–483. [Google Scholar] [CrossRef]
- Chen, Q.; Zhang, X.; Chen, W.; Wang, C. Winding loss analysis of planar spiral coil and its structure optimization technique in wireless power transfer system. Sci. Rep. 2022, 12, 19418. [Google Scholar] [CrossRef]
- Zhang, W.; Mi, C.C. Compensation Topologies of High-Power Wireless Power Transfer Systems. IEEE Trans. Veh. Technol. 2016, 65, 4768–4778. [Google Scholar] [CrossRef]
- Xie, M.; Zhang, H.; Yang, Y.; Wang, H.; Zhang, N.; Gong, Z. S-SP Inductive Power Transfer System with High Misalignment Tolerance Based on a Switch-Controlled Capacitor. Electronics 2025, 14, 188. [Google Scholar] [CrossRef]
- Shu, X.; Wu, G.; Zhang, X.; Jiang, Y.; Zhang, B. A series-parallel-compensated fractional-order wireless power transfer system with coupling independence and detuning insensitivity. IEICE Electron. Express 2024, 21, 20240308. [Google Scholar] [CrossRef]
- Yuan, Z.; Yang, Q.; Zhang, X.; Ma, X.; Chen, Z.; Xue, M.; Zhang, P. High-Order Compensation Topology Integration for High-Tolerant Wireless Power Transfer. Energies 2023, 16, 638. [Google Scholar] [CrossRef]
- Madawala, U.K.; Thrimawithana, D.J. A Bidirectional Inductive Power Interface for Electric Vehicles in V2G Systems. IEEE Trans. Ind. Electron. 2011, 58, 4789–4796. [Google Scholar] [CrossRef]
- Wang, Y.; Mai, J.; Yao, Y.; Xu, D. Analysis and Design of an IPT System Based on S/SP Compensation With Improved Output Voltage Regulation. IEEE Trans. Ind. Inform. 2020, 16, 3256–3266. [Google Scholar] [CrossRef]
- Huang, Z.; Fang, Z.; Lam, C.S.; Mak, P.I.; Martins, R.P. Cost-Effective Compensation Design for Output Customization and Efficiency Optimization in Series/Series-Parallel Inductive Power Transfer Converter. IEEE Trans. Ind. Electron. 2020, 67, 10356–10365. [Google Scholar] [CrossRef]
- Shevchenko, V.; Husev, O.; Strzelecki, R.; Pakhaliuk, B.; Poliakov, N.; Strzelecka, N. Compensation Topologies in IPT Systems: Standards, Requirements, Classification, Analysis, Comparison and Application. IEEE Access 2019, 7, 120559–120580. [Google Scholar] [CrossRef]
- Zhang, Y.; Yan, Z.; Liang, Z.; Li, S.; Mi, C.C. A High-Power Wireless Charging System Using LCL- N Topology to Achieve a Compact and Low-Cost Receiver. IEEE Trans. Power Electron. 2020, 35, 131–137. [Google Scholar] [CrossRef]
- Okasili, I.; Elkhateb, A.; Littler, T. A Review of Wireless Power Transfer Systems for Electric Vehicle Battery Charging with a Focus on Inductive Coupling. Electronics 2022, 11, 1355. [Google Scholar] [CrossRef]
- Lu, S.; Deng, X.; Shu, W.; Wei, X.; Li, S. A New ZVS Tuning Method for Double-Sided LCC Compensated Wireless Power Transfer System. Energies 2018, 11, 307. [Google Scholar] [CrossRef]
- Li, S.; Li, W.; Deng, J.; Nguyen, T.D.; Mi, C.C. A Double-Sided LCC Compensation Network and Its Tuning Method for Wireless Power Transfer. IEEE Trans. Veh. Technol. 2015, 64, 2261–2273. [Google Scholar] [CrossRef]
- Liu, X.; Clare, L.; Yuan, X.; Wang, C.; Liu, J. A Design Method for Making an LCC Compensation Two-Coil Wireless Power Transfer System More Energy Efficient Than an SS Counterpart. Energies 2017, 10, 1346. [Google Scholar] [CrossRef]
- Venkatesan, M.; Rajamanickam, N.; Vishnuram, P.; Bajaj, M.; Blazek, V.; Prokop, L.; Misak, S. A Review of Compensation Topologies and Control Techniques of Bidirectional Wireless Power Transfer Systems for Electric Vehicle Applications. Energies 2022, 15, 7816. [Google Scholar] [CrossRef]
- Yan, Z.; Zhang, Y.; Song, B.; Zhang, K.; Kan, T.; Mi, C. An LCC-P Compensated Wireless Power Transfer System with a Constant Current Output and Reduced Receiver Size. Energies 2019, 12, 172. [Google Scholar] [CrossRef]
- Wang, W.; Deng, J.; Chen, D. An LCC-S compensated wireless power transfer system using receiver-side switched-controlled capacitor combined semi-active rectifier for constant voltage charging with misalignment tolerance. IET Power Electron. 2023, 16, 1103–1114. [Google Scholar] [CrossRef]
- Yan, Z.; Zhang, Y.; Zhang, K.; Song, B.; Li, S.; Kan, T.; Mi, C.C. Fault-Tolerant Wireless Power Transfer System With a Dual-Coupled LCC-S Topology. IEEE Trans. Veh. Technol. 2019, 68, 11838–11846. [Google Scholar] [CrossRef]
- Mojumder, M.R.H.; Ahmed Antara, F.; Hasanuzzaman, M.; Alamri, B.; Alsharef, M. Electric Vehicle-to-Grid (V2G) Technologies: Impact on the Power Grid and Battery. Sustainability 2022, 14, 13856. [Google Scholar] [CrossRef]
- Zhang, S.; Yu, J.J.Q. Electric Vehicle Dynamic Wireless Charging System: Optimal Placement and Vehicle-to-Grid Scheduling. IEEE Internet Things J. 2022, 9, 6047–6057. [Google Scholar] [CrossRef]
- Xia, F.; Chen, H.; Yan, M.; Gan, W.; Zhou, Q.; Ding, T.; Wang, X.; Wang, L.; Chen, L. Market-Based Coordinated Planning of Fast Charging Station and Dynamic Wireless Charging System Considering Energy Demand Assignment. IEEE Trans. Smart Grid 2024, 15, 1913–1925. [Google Scholar] [CrossRef]
- Campi, T.; Cruciani, S.; Maradei, F.; Feliziani, M. Magnetic Field during Wireless Charging in an Electric Vehicle According to Standard SAE J2954. Energies 2019, 12, 1795. [Google Scholar] [CrossRef]
- Woo, S.; Shin, Y.; Lee, C.; Rhee, J.; Ahn, J.; Moon, J.; Son, S.; Lee, S.; Kim, H.; Ahn, S. Minimizing Leakage Magnetic Field of Wireless Power Transfer Systems Using Phase Difference Control. Energies 2022, 15, 8202. [Google Scholar] [CrossRef]
- Kim, H.; Song, C.; Kim, D.H.; Jung, D.H.; Kim, I.M.; Kim, Y.I.; Kim, J.; Ahn, S.; Kim, J. Coil Design and Measurements of Automotive Magnetic Resonant Wireless Charging System for High-Efficiency and Low Magnetic Field Leakage. IEEE Trans. Microw. Theory Tech. 2016, 64, 383–400. [Google Scholar] [CrossRef]
- International Commission on Non-Ionizing Radiation Protection. Guidelines for Limiting Exposure to Time-varying Electric and Magnetic Fields (1 Hz to 100 kHz). Health Phys. 2010, 99, 818–836. [Google Scholar] [CrossRef]
- International Commission on Non-Ionizing Radiation Protection. Guidelines for Limiting Exposure to Electromagnetic Fields (100 kHz to 300 GHz). Health Phys. 2020, 118, 483–524. [Google Scholar] [CrossRef]
- Asa, E.; Mohammad, M.; Onar, O.C.; Pries, J.; Galigekere, V.; Su, G.J. Review of Safety and Exposure Limits of Electromagnetic Fields (EMF) in Wireless Electric Vehicle Charging (WEVC) Applications. In Proceedings of the 2020 IEEE Transportation Electrification Conference & Expo (ITEC), Chicago, IL, USA, 23–26 June 2020; pp. 17–24. [Google Scholar] [CrossRef]
- Bodewein, L.; Schmiedchen, K.; Dechent, D.; Stunder, D.; Graefrath, D.; Winter, L.; Kraus, T.; Driessen, S. Systematic review on the biological effects of electric, magnetic and electromagnetic fields in the intermediate frequency range (300 Hz to 1 MHz). Environ. Res. 2019, 171, 247–259. [Google Scholar] [CrossRef]
- C95.1-2019; IEEE Standard for Safety Levels with Respect to Human Exposure to Electric, Magnetic, and Electromagnetic Fields, 0 hz to 300 ghz. IEEE Standards Association: Piscataway, NJ, USA, 2019. [CrossRef]
- Directive 2013/35/EU of the European Parliament and of the Council of 26 June 2013 on the Minimum Health and Safety Requirements Regarding the Exposure of Workers to the Risks Arising from Physical Agents (Electromagnetic Fields) (20th Individual Directive Within the Meaning of Article 16(1) of Directive 89/391/EEC) and Repealing Directive 2004/40/EC, European Parliament and Council: Brussels, Belgium, 2013.
- Law No. 64/2017 of 7 August, NSW Government: Sydney, NSW, Australia, 2017.
- ISO 14117:2019; Active Implantable Medical Devices—Electromagnetic Compatibility—EMC Test Protocols for Implantable Cardiac Pacemakers, Implantable Cardioverter Defibrillators and Cardiac Resynchronization Devices. International Organization for Standardization: Geneva, Switzerland, 2019.
- IEC 61980-1; Electric Vehicle Wireless Power Transfer (WPT) Systems—Part 1: General Requirements. International Electrotechnical Commission: London, UK, 2020.
- ISO 5474-4:2025; Electrically Propelled Road Vehicles—Functional and Safety Requirements for Power Transfer Between Vehicle and External Electric Circuit—Part 4: Magnetic Field Wireless Power Transfer. International Organization for Standardization: Geneva, Switzerland, 2025.
- IEEE/IEC 63184-2025; Assessment Methods of the Human Exposure to Electric and Magnetic Fields from Wireless Power Transfer Systems—Models, Instrumentation, Measurement and Computational Methods and Procedures (Frequency Range of 3 kHz to 30 MHz). IEEE Standards Association: Piscataway, NJ, USA, 2025.
- IEC 61980-3; Electric Vehicle Wireless Power Transfer (WPT) Systems—Part 3: Specific Requirements for Magnetic Field Wireless Power Transfer Systems. International Electrotechnical Commission: London, UK, 2022.
- Patil, D.; McDonough, M.K.; Miller, J.M.; Fahimi, B.; Balsara, P.T. Wireless Power Transfer for Vehicular Applications: Overview and Challenges. IEEE Trans. Transp. Electrif. 2018, 4, 3–37. [Google Scholar] [CrossRef]
- Mohammad, M.; Wodajo, E.T.; Choi, S.; Elbuluk, M.E. Modeling and Design of Passive Shield to Limit EMF Emission and to Minimize Shield Loss in Unipolar Wireless Charging System for EV. IEEE Trans. Power Electron. 2019, 34, 12235–12245. [Google Scholar] [CrossRef]
- Campi, T.; Cruciani, S.; Maradei, F.; Feliziani, M. Active Coil System for Magnetic Field Reduction in an Automotive Wireless Power Transfer System. In Proceedings of the 2019 IEEE International Symposium on Electromagnetic Compatibility, Signal & Power Integrity (EMC+SIPI), New Orleans, LA, USA, 22–26 July 2019; pp. 189–192. [Google Scholar] [CrossRef]
- Mohamed, A.A.S.; Shaier, A.A. Shielding Techniques of IPT System for Electric Vehicles’ Stationary Charging. In Electric Vehicle Integration in a Smart Microgrid Environment, 1st ed.; CRC Press: Boca Raton, FL, USA, 2021; pp. 279–293. [Google Scholar] [CrossRef]
- Mohammad, M.; Pries, J.; Onar, O.; Galigekere, V.P.; Su, G.J.; Anwar, S.; Wilkins, J.; Kavimandan, U.D.; Patil, D. Design of an EMF Suppressing Magnetic Shield for a 100-kW DD-Coil Wireless Charging System for Electric Vehicles. In Proceedings of the 2019 IEEE Applied Power Electronics Conference and Exposition (APEC), Anaheim, CA, USA, 17–21 March 2019; pp. 1521–1527. [Google Scholar] [CrossRef]
- Park, J.; Park, C.; Shin, Y.; Kim, D.; Park, B.; Cho, J.; Choi, J.; Ahn, S. Planar multiresonance reactive shield for reducing electromagnetic interference in portable wireless power charging application. Appl. Phys. Lett. 2019, 114, 203902. [Google Scholar] [CrossRef]
- Manshadi, S.D.; Khodayar, M.E.; Abdelghany, K.; Uster, H. Wireless Charging of Electric Vehicles in Electricity and Transportation Networks. IEEE Trans. Smart Grid 2018, 9, 4503–4512. [Google Scholar] [CrossRef]
- Xia, F.; Chen, H.; Shahidehpour, M.; Gan, W.; Yan, M.; Chen, L. Distributed Expansion Planning of Electric Vehicle Dynamic Wireless Charging System in Coupled Power-Traffic Networks. IEEE Trans. Smart Grid 2021, 12, 3326–3338. [Google Scholar] [CrossRef]
- Liu, W.; Wang, X.; Xu, Y. Bilevel Planning of Wireless Charging Lanes in Coupled Transportation and Power Distribution Networks. IEEE Trans. Transp. Electrif. 2024, 10, 2499–2510. [Google Scholar] [CrossRef]
- Cui, X.; Liang, L.; Liu, W.; Yin, W.; Liu, J.; Hou, Y. Modeling EV dynamic wireless charging loads and constructing risk constrained operating strategy for associated distribution systems. Appl. Energy 2025, 378, 124735. [Google Scholar] [CrossRef]
- Shaker, H.; Zareipour, H.; Wood, D. Impacts of large-scale wind and solar power integration on California’s net electrical load. Renew. Sustain. Energy Rev. 2016, 58, 761–774. [Google Scholar] [CrossRef]
- Ye, Z.; Bragin, M.A.; Yu, N.; Wei, R. Joint planning of dynamic wireless charging lanes and power delivery infrastructure for heavy-duty drayage trucks. Appl. Energy 2024, 375, 124029. [Google Scholar] [CrossRef]
- Wang, H.; Cheng, K.W.E. An Improved and Integrated Design of Segmented Dynamic Wireless Power Transfer for Electric Vehicles. Energies 2021, 14, 1975. [Google Scholar] [CrossRef]
- Shen, S.; Haider, S.I.; Habeeb, R.; Fitzek, F.H.P. Coordinating Day-Ahead and Intraday Scheduling for Bidirectional Charging of Fleet EVs. Automation 2025, 6, 64. [Google Scholar] [CrossRef]
- Alkasir, A.; Abdollahi, S.E.; Abdollahi, S.R.; Wheeler, P. Enhancement of dynamic wireless power transfer system by model predictive control. IET Power Electron. 2022, 15, 67–79. [Google Scholar] [CrossRef]
- Wang, Z.; Zhao, L.; Zhang, X. Dynamic wireless charging load forecasting for electric vehicles based on data and model co-driven method. Electr. Power Syst. Res. 2025, 249, 112087. [Google Scholar] [CrossRef]
- Majidi, M.; Parvania, M. Dynamic in-motion wireless charging systems: Modelling and coordinated hierarchical operation in distribution systems. IET Gener. Transm. Distrib. 2024, 18, 3151–3160. [Google Scholar] [CrossRef]
- Liu, W.; Wang, Q.; Xu, Y. Traffic Toll Design for Dynamic Wireless Charging in Coupled Power-Transportation Networks: A Tri-Level Optimization Approach. IEEE Trans. Smart Grid 2024, 15, 4877–4889. [Google Scholar] [CrossRef]
- Wang, Y.; Li, X.; Alhazmi, M.; Xie, D.; Wang, X. Optimizing wireless dynamic charging infrastructure for electric vehicles: A predictive and adaptive framework leveraging decision-dependent uncertainties and renewable energy utilization. Int. J. Electr. Power Energy Syst. 2025, 171, 111000. [Google Scholar] [CrossRef]
- Silva, C.A.; Bessa, R.J. Carbon-aware dynamic tariff design for electric vehicle charging stations with explainable stochastic optimization. Appl. Energy 2025, 389, 125674. [Google Scholar] [CrossRef]
- Li, J.; Wang, G.; Wang, X.; Du, Y. Smart charging strategy for electric vehicles based on marginal carbon emission factors and time-of-use price. Sustain. Cities Soc. 2023, 96, 104708. [Google Scholar] [CrossRef]
- Martin, S.; Powell, S.; Rajagopal, R. Cascading marginal emissions signals for green charging with growing electric vehicle adoption. Nat. Commun. 2025, 16, 10150. [Google Scholar] [CrossRef]
- Aghajan-Eshkevari, S.; Azad, S.; Nazari-Heris, M.; Ameli, M.T.; Asadi, S. Charging and Discharging of Electric Vehicles in Power Systems: An Updated and Detailed Review of Methods, Control Structures, Objectives, and Optimization Methodologies. Sustainability 2022, 14, 2137. [Google Scholar] [CrossRef]
- Usman, M.; Tareen, W.U.K.; Amin, A.; Ali, H.; Bari, I.; Sajid, M.; Seyedmahmoudian, M.; Stojcevski, A.; Mahmood, A.; Mekhilef, S. A Coordinated Charging Scheduling of Electric Vehicles Considering Optimal Charging Time for Network Power Loss Minimization. Energies 2021, 14, 5336. [Google Scholar] [CrossRef]
- Powell, S.; Kara, E.C.; Sevlian, R.; Cezar, G.V.; Kiliccote, S.; Rajagopal, R. Controlled workplace charging of electric vehicles: The impact of rate schedules on transformer aging. Appl. Energy 2020, 276, 115352. [Google Scholar] [CrossRef]
- García Álvarez, J.; González, M.A.; Rodríguez Vela, C.; Varela, R. Electric Vehicle Charging Scheduling by an Enhanced Artificial Bee Colony Algorithm. Energies 2018, 11, 2752. [Google Scholar] [CrossRef]
- Danner, D.; De Meer, H. Quality of service and fairness for electric vehicle charging as a service. Energy Inform. 2021, 4, 16. [Google Scholar] [CrossRef]
- Limmer, S.; Kenny, A.; Ray, T.; Lanfermann, F.; Singh, H.K.; Castellani, A. Design of fair and interpretable electric vehicle charging policies through genetic programming. Appl. Energy 2026, 404, 127176. [Google Scholar] [CrossRef]
- Yan, L.; Shen, H.; Zhao, J.; Xu, C.; Luo, F.; Qiu, C.; Zhang, Z.; Mahmud, S. CatCharger: Deploying In-Motion Wireless Chargers in a Metropolitan Road Network via Categorization and Clustering of Vehicle Traffic. IEEE Internet Things J. 2022, 9, 9525–9541. [Google Scholar] [CrossRef]
- Wang, T.; Zhang, J.; He, J. Dynamic wireless charging lane reversal for connected and automated electric vehicles in highway. Sustain. Energy Technol. Assess. 2023, 57, 103206. [Google Scholar] [CrossRef]
- Liu, F.; Tan, Z.; Chan, H.K. Dynamic Pricing for Wireless Charging Lane Management Based on Deep Reinforcement Learning. Sustainability 2025, 17, 9831. [Google Scholar] [CrossRef]
- Di Capua, G.; Maffucci, A.; Stoyka, K.; Di Mambro, G.; Ventre, S.; Cirimele, V.; Freschi, F.; Villone, F.; Femia, N. Analysis of Dynamic Wireless Power Transfer Systems Based on Behavioral Modeling of Mutual Inductance. Sustainability 2021, 13, 2556. [Google Scholar] [CrossRef]
- Hata, K.; Imura, T.; Hori, Y. Dynamic wireless power transfer system for electric vehicles to simplify ground facilities—power control and efficiency maximization on the secondary side. In Proceedings of the 2016 IEEE Applied Power Electronics Conference and Exposition (APEC), Long Beach, CA, USA, 20–24 March 2016; pp. 1731–1736. [Google Scholar] [CrossRef]
- Lovison, G.; Imura, T.; Hori, Y. Secondary-side-only simultaneous power and efficiency control by online mutual inductance estimation for dynamic wireless power transfer. In Proceedings of the IECON 2016—42nd Annual Conference of the IEEE Industrial Electronics Society, Florence, Italy, 3–26 October 2016; pp. 4553–4558. [Google Scholar] [CrossRef]
- Fatima, S.; Püvi, V.; Lehtonen, M.; Pourakbari-Kasmaei, M. A review of electric vehicle hosting capacity quantification and improvement techniques for distribution networks. IET Gener. Transm. Distrib. 2024, 18, 1095–1113. [Google Scholar] [CrossRef]
- Li, Y.; Jenn, A. Impact of electric vehicle charging demand on power distribution grid congestion. Proc. Natl. Acad. Sci. USA 2024, 121, e2317599121. [Google Scholar] [CrossRef] [PubMed]
- Najafi, A.; Tsaousoglou, G.; Gao, K.; Parishwad, O. Coordination of coupled electrified road systems and active power distribution networks with flexibility integration. Appl. Energy 2024, 369, 123546. [Google Scholar] [CrossRef]
- Zhang, K.; Xu, Y.; Sun, H. Bilevel optimal coordination of active distribution network and charging stations considering EV drivers’ willingness. Appl. Energy 2024, 360, 122790. [Google Scholar] [CrossRef]
- Godina, R.; Rodrigues, E.M.; Matias, J.C.; Catalão, J.P. Smart electric vehicle charging scheduler for overloading prevention of an industry client power distribution transformer. Appl. Energy 2016, 178, 29–42. [Google Scholar] [CrossRef]
- Barros, A.M.P.; Angelim, J.H.; Affonso, C.M. Impact on Distribution Transformer Life Using Electric Vehicles with Long-Range Battery Capacity. Energies 2023, 16, 4810. [Google Scholar] [CrossRef]
- Knueven, B.; Ostrowski, J.; Watson, J.P. On Mixed-Integer Programming Formulations for the Unit Commitment Problem. Informs J. Comput. 2020, 32, 855–1186. [Google Scholar] [CrossRef]
- Ran, Y.; Liao, H.; Liang, H.; Lu, L.; Zhong, J. Optimal Scheduling Strategies for EV Charging and Discharging in a Coupled Power–Transportation Network with V2G Scheduling and Dynamic Pricing. Energies 2024, 17, 6167. [Google Scholar] [CrossRef]
- Alwesabi, Y.; Liu, Z.; Kwon, S.; Wang, Y. A novel integration of scheduling and dynamic wireless charging planning models of battery electric buses. Energy 2021, 230, 120806. [Google Scholar] [CrossRef]
- Mena, R.; Catalán, C.; Salgado, E.; Viveros, P.; Kristjanpoller, F. A two-stage stochastic network-constrained unit commitment model for power systems with high wind power integration: A norm-based benders decomposition approach. Sustain. Energy Grids Netw. 2025, 43, 101797. [Google Scholar] [CrossRef]
- Zoltowska, I. Risk Preferences of EV Fleet Aggregators in Day-Ahead Market Bidding: Mean-CVaR Linear Programming Model. Energies 2024, 18, 93. [Google Scholar] [CrossRef]
- Chen, G.; Qi, D.; Yan, Y.; Chen, Y.; Wang, Y.; Mei, J. Wasserstein-metric-based distributionally robust optimization method for unit commitment considering wind turbine uncertainty. Eng. Rep. 2023, 5, e12740. [Google Scholar] [CrossRef]
- Wu, X.; Fang, J.; Chen, Z. Distributionally robust unit commitment of integrated electricity and heat system under bi-directional variable mass flow. Appl. Energy 2022, 326, 119788. [Google Scholar] [CrossRef]
- Lu, X.; Xia, S.; Gu, W.; Chan, K.W.; Shahidehpour, M. Two-stage robust distribution system operation by coordinating electric vehicle aggregator charging and load curtailments. Energy 2021, 226, 120345. [Google Scholar] [CrossRef]
- Jia, R.; Pan, H.; Zhang, S.; Hu, Y. Charging scheduling strategy for electric vehicles in residential areas based on offline reinforcement learning. J. Energy Storage 2024, 103, 114319. [Google Scholar] [CrossRef]
- Orfanoudakis, S.; Robu, V.; Salazar, E.M.; Palensky, P.; Vergara, P.P. Scalable reinforcement learning for large-scale coordination of electric vehicles using graph neural networks. Commun. Eng. 2025, 4, 118. [Google Scholar] [CrossRef] [PubMed]
- De Melo, V.H.; London, J.B.; Massignan, J.A. Distribution System State Estimation Algorithm with Improved Angular Reference Treatment. Electr. Power Syst. Res. 2022, 212, 108572. [Google Scholar] [CrossRef]
- Soltani, Z.; Khorsand, M. Real-Time Topology Detection and State Estimation in Distribution Systems Using Micro-PMU and Smart Meter Data. IEEE Syst. J. 2022, 16, 3554–3565. [Google Scholar] [CrossRef]
- González, E.E.; Garcia-Roger, D.; Monserrat, J.F. LTE/NR V2X Communication Modes and Future Requirements of Intelligent Transportation Systems Based on MR-DC Architectures. Sustainability 2022, 14, 3879. [Google Scholar] [CrossRef]
- Vinod, M.; Kishan, D.; Kannan, R.; Iqbal, A.; Mohammed Sulthan, S. Primary side control strategies for battery charging regulation in wireless power transfer systems for EV applications. IET Power Electron. 2024, 17, 941–952. [Google Scholar] [CrossRef]
- Cai, J.; Sun, P.; Ji, K.; Wu, X.; Ji, H.; Wang, Y.; Rong, E. Constant-Voltage and Constant-Current Controls of the Inductive Power Transfer System for Electric Vehicles Based on Full-Bridge Synchronous Rectification. Electronics 2024, 13, 1686. [Google Scholar] [CrossRef]
- Strezoski, L.; Stefani, I. Enabling mass integration of electric vehicles through distributed energy resource management systems. Int. J. Electr. Power Energy Syst. 2024, 157, 109798. [Google Scholar] [CrossRef]
- Wu, Y.; Wang, Z.; Huangfu, Y.; Ravey, A.; Chrenko, D.; Gao, F. Hierarchical Operation of Electric Vehicle Charging Station in Smart Grid Integration Applications—An Overview. Int. J. Electr. Power Energy Syst. 2022, 139, 108005. [Google Scholar] [CrossRef]
- Lai, H.; Xiong, K.; Zhang, Z.; Chen, Z. Droop control strategy for microgrid inverters: A deep reinforcement learning enhanced approach. Energy Rep. 2023, 9, 567–575. [Google Scholar] [CrossRef]
- Wang, X.; Guo, Y.; Xu, F.; Xue, M.; Wang, R.; Zhang, Z.; Yao, X.; Song, B. Mutual Inductance and Load Identification of Wireless Power Transfer Systems Combining Data-Driven and Equivalent Circuit Models. IEEE J. Emerg. Sel. Top. Power Electron. 2025, 13, 4111–4122. [Google Scholar] [CrossRef]
- Xu, F.; Wong, S.C.; Tse, C.K. Inductive Power Transfer System With Maximum Efficiency Tracking Control and Real-Time Mutual Inductance Estimation. IEEE Trans. Power Electron. 2022, 37, 6156–6167. [Google Scholar] [CrossRef]
- Abrantes, G.C.; Costa, V.S.; Perdigão, M.S.; Cruz, S. Mutual Inductance Estimation Using an ANN for Inductive Power Transfer in EV Charging Applications. Energies 2024, 17, 1615. [Google Scholar] [CrossRef]
- Chen, C.; Jiang, C.Q.; Ma, T.; Wang, X.; Fan, Y.; Xiang, J. Misalignment Tolerance Extension for Inductive Power Transfer System by Utilizing Slight Frequency-Detuned Compensation. IEEE Trans. Transp. Electrif. 2024, 10, 9748–9760. [Google Scholar] [CrossRef]
- Wijaya, W.; Kim, S.; Li, K.Y.; Bailey, A.K.; Amirpour, M.; Covic, G.; Allen, T.; Bickerton, S. Multi-physics simulation on transient thermal response of inductive power transfer pad. Appl. Therm. Eng. 2025, 258, 124705. [Google Scholar] [CrossRef]
- Eissa, M.A.; Chen, P. Aging-aware charging strategy for EV battery longevity in rural areas. Control Eng. Pract. 2026, 166, 106626. [Google Scholar] [CrossRef]
- Alcaraz, C.; Cumplido, J.; Trivino, A. OCPP in the spotlight: Threats and countermeasures for electric vehicle charging infrastructures 4.0. Int. J. Inf. Secur. 2023, 22, 1395–1421. [Google Scholar] [CrossRef]
- ISO 15118-20:2022; Road Vehicles—Vehicle to Grid Communication Interface. International Organization for Standardization: Geneva, Switzerland, 2022.
- Kilic, A. TLS-handshake for Plug and Charge in vehicular communications. Comput. Netw. 2024, 243, 110281. [Google Scholar] [CrossRef]
- Hu, X.; Jiang, X.; Zhang, J.; Wang, S.; Zhou, M.; Zhang, B.; Gan, Z.; Yu, B. Electric vehicle charging network security: A survey. J. Syst. Archit. 2025, 159, 103337. [Google Scholar] [CrossRef]
- Da Silva, A.S.; Gularte, K.H.M.; Santos, G.A.; Corrêa, D.S.S.; Oliveira De Melo, L.F.; Da Costa, J.P.J.; Vargas, J.A.R.; Da Silva, D.A.; Fei, T. Evaluation of Jamming Attacks on NR-V2X Systems: Simulation and Experimental Perspectives. Signals 2025, 7, 1. [Google Scholar] [CrossRef]
- Wang, J.; Wang, S.; Wen, K.; Weng, B.; Zhou, X.; Chen, K. An ECC-Based Authentication Protocol for Dynamic Charging System of Electric Vehicles. Electronics 2024, 13, 1109. [Google Scholar] [CrossRef]
- Bianchi, T.; Brighente, A.; Conti, M. DynamiQS: Quantum Secure Authentication for Dynamic Charging of Electric Vehicles. In Proceedings of the Proceedings of the 17th ACM Conference on Security and Privacy in Wireless and Mobile Networks, Seoul, Republic of Korea, 27–29 May 2024; pp. 174–184. [Google Scholar] [CrossRef]
- Hettiarachchi, N.; Hakak, S.; Mandal, K. A survey on authentication protocols of dynamic wireless EV charging. Comput. Commun. 2025, 230, 108008. [Google Scholar] [CrossRef]
- McCarthy, J.; Grayson, N.R.; Brule, J.; Dinerman, A.; Dombrowski, J.; Thompson, M.; Tran, H.; Townsend, A. Cybersecurity Framework Profile for Electric Vehicle Extreme Fast Charging Infrastructure; Technical Report NIST IR 8473; National Institute of Standards and Technology (U.S.): Gaithersburg, MD, USA, 2023. [Google Scholar] [CrossRef]
- Garus, A.; Dadashev, G.; Ciuffo, B.; Nahmias-Biran, B.H. Urban Micromobility in Practice: Insights from a Full-Year Analysis of Shared Scooter Use in Tel Aviv. Smart Cities 2025, 8, 207. [Google Scholar] [CrossRef]
- Li, A.; Gao, K.; Zhao, P.; Axhausen, K.W. Integrating shared e-scooters as the feeder to public transit: A comparative analysis of 124 European cities. Transp. Res. Part C Emerg. Technol. 2024, 160, 104496. [Google Scholar] [CrossRef]
- Gödde, J.; Scheiner, J. Spatiotemporal patterns of shared-e-scooter-usage: Studying access, egress and complementary trips to transit. Eur. Transp. Stud. 2025, 2, 100012. [Google Scholar] [CrossRef]
- Liu, Y.; Ouyang, Y. Planning charging stations for mixed docked and dockless operations of shared electric micromobility systems. Transp. Res. Part C Emerg. Technol. 2025, 171, 104989. [Google Scholar] [CrossRef]
- Carvalhosa, S.; Ferreira, J.R.; Araújo, R.E. Fuzzy Logic Estimation of Coincidence Factors for EV Fleet Charging Infrastructure Planning in Residential Buildings. Energies 2025, 18, 4679. [Google Scholar] [CrossRef]
- Bollerslev, J.; Andersen, P.B.; Jensen, T.V.; Marinelli, M.; Thingvad, A.; Calearo, L.; Weckesser, T. Coincidence Factors for Domestic EV Charging From Driving and Plug-In Behavior. IEEE Trans. Transp. Electrif. 2022, 8, 808–819. [Google Scholar] [CrossRef]
- Wang, J.; Kaushik, H.D.; Jacob, R.A.; Zhang, J. Spatiotemporal planning of electric vehicle charging infrastructure: Demand estimation and grid-aware optimization under uncertainty. iScience 2025, 28, 113368. [Google Scholar] [CrossRef]
- Islam, K.A.; Kishore, A.; Meyur, R.; Thorve, S.; Chen, D.Q.; Poor, H.V.; Marathe, M.V. CHARGE-MAP: An integrated framework to study the multicriteria EV charging infrastructure expansion problem. Proc. Natl. Acad. Sci. USA 2025, 122, e2514184122. [Google Scholar] [CrossRef]
- Karmaker, A.K.; Du, Y.; Behrens, S.; Pota, H. Enhancing electric vehicle hosting capabilities using strategic allocation of charging stations and energy storage systems. J. Energy Storage 2025, 135, 118095. [Google Scholar] [CrossRef]
- Loni, A.; Asadi, S. Data-driven equitable placement for electric vehicle charging stations: Case study San Francisco. Energy 2023, 282, 128796. [Google Scholar] [CrossRef]
- Zhang, R.; Kontou, E. Urban electric vehicle infrastructure: Strategic planning for curbside charging. J. Transp. Geogr. 2025, 128, 104328. [Google Scholar] [CrossRef]
- Iwafune, Y.; Kawai, T. Data analysis and estimation of the conversion efficiency of bidirectional EV chargers using home energy management systems data. Smart Energy 2024, 15, 100145. [Google Scholar] [CrossRef]
- Zhang, B.; Deng, J.; Duan, M.; Li, C.; Zheng, Y.; Wang, S.; Dorrell, D. Design and implementation of interoperable high-efficiency bidirectional wireless power transfer systems for multiple vehicles. Green Energy Intell. Transp. 2026, 5, 100307. [Google Scholar] [CrossRef]
- Sukprasert, T.; Bashir, N.; Souza, A.; Irwin, D.; Shenoy, P. On the Implications of Choosing Average versus Marginal Carbon Intensity Signals on Carbon-aware Optimizations. In Proceedings of the The 15th ACM International Conference on Future and Sustainable Energy Systems, Singapore, 4–7 June 2024; pp. 422–427. [Google Scholar] [CrossRef]
- Okada, M.; Miwa, K.; Kodera, S.; Hirata, A. Compliance Assessment of the Spatial Averaging Method for Magnetic Field Leakage from a Wireless Power Transfer System in Electric Vehicles. Appl. Sci. 2024, 14, 2672. [Google Scholar] [CrossRef]
- Van Mulders, J.; Delabie, D.; Lecluyse, C.; Buyle, C.; Callebaut, G.; Van Der Perre, L.; De Strycker, L. Wireless Power Transfer: Systems, Circuits, Standards, and Use Cases. Sensors 2022, 22, 5573. [Google Scholar] [CrossRef]
- Song, K.; Lan, Y.; Zhang, X.; Jiang, J.; Sun, C.; Yang, G.; Yang, F.; Lan, H. A Review on Interoperability of Wireless Charging Systems for Electric Vehicles. Energies 2023, 16, 1653. [Google Scholar] [CrossRef]
- Ahmed, F.; Ahmad, S.; Rahman, M.T.; Hazari, M.R.; Faiz, R.; Ahmed, T.; Karimi, M. A holistic review of electric vehicle charging impacts on power distribution networks: Technical challenges, smart mitigation strategies and future directions. Appl. Energy 2026, 402, 126961. [Google Scholar] [CrossRef]
- Senol, M.; Bayram, I.S.; Hunter, L.; Sevdari, K.; McGarry, C.; Gaona, D.C.; Gehrke, O.; Galloway, S. Harmonics Measurement, Analysis, and Impact Assessment of Electric Vehicle Smart Charging. IEEE Open J. Veh. Technol. 2025, 6, 109–127. [Google Scholar] [CrossRef]
- Sulejmani, E.; Beltle, M.; Tenbohlen, S. EMC of Inductive Automotive Charging Systems According to Standard SAE J2954. Vehicles 2023, 5, 1532–1552. [Google Scholar] [CrossRef]
- Nasr, T.; Torabi, S.; Bou-Harb, E.; Fachkha, C.; Assi, C. Power jacking your station: In-depth security analysis of electric vehicle charging station management systems. Comput. Secur. 2022, 112, 102511. [Google Scholar] [CrossRef]
- Unterweger, A.; Knirsch, F.; Engel, D.; Musikhina, D.; Alyousef, A.; De Meer, H. An analysis of privacy preservation in electric vehicle charging. Energy Inform. 2022, 5, 3. [Google Scholar] [CrossRef]
- Cao, C.; He, Y.; Zhou, Y.; Wang, S. An online probabilistic combination framework for power load forecasting under concept-drifting scenarios. Appl. Energy 2025, 399, 126518. [Google Scholar] [CrossRef]
- Liu, G.; Ma, Y.; Liu, X.; Ma, R. CLEAR-E: Concept-aware lightweight energy adaptation for smart grid load forecasting. Neurocomputing 2025, 658, 131667. [Google Scholar] [CrossRef]
- Bin Kamilin, M.H.; Yamaguchi, S. Stackade Ensemble Learning for Resilient Forecasting Against Missing Values, Adversarial Attacks, and Concept Drift. Appl. Sci. 2025, 15, 8859. [Google Scholar] [CrossRef]
- Chen, J.; Roald, L.A. A data-driven linearization approach to analyze the three-phase unbalance in active distribution systems. Electr. Power Syst. Res. 2022, 211, 108573. [Google Scholar] [CrossRef]
- Zhang, C.; Sheinberg, R.; Narayana Gowda, S.; Sherman, M.; Ahmadian, A.; Gadh, R. A novel large-scale EV charging scheduling algorithm considering V2G and reactive power management based on ADMM. Front. Energy Res. 2023, 11, 1078027. [Google Scholar] [CrossRef]
- Kim, Y.; Anitescu, M. A Real-Time Optimization with Warm-Start of Multiperiod AC Optimal Power Flows. Electr. Power Syst. Res. 2020, 189, 106721. [Google Scholar] [CrossRef]
- Weekx, S.; Van Den Bergh, O.; Tal, G.; Vanhaverbeke, L. EV charging habits and their impact on public charging infrastructure usage. Transp. Res. Part D Transp. Environ. 2025, 143, 104730. [Google Scholar] [CrossRef]
- Li, H.; Qu, H.; Tan, X.; You, L.; Zhu, R.; Fan, W. UrbanEV: An Open Benchmark Dataset for Urban Electric Vehicle Charging Demand Prediction. Sci. Data 2025, 12, 523. [Google Scholar] [CrossRef]
- Esser, M.; Orfanoudakis, S.; Homaee, O.; Vahidinasab, V.; Vergara, P.P.; Spina, A. High-temporal-resolution dataset of uni-, bidirectional, and dynamic electric vehicle charging profiles. Sci. Data 2025, 12, 1192. [Google Scholar] [CrossRef]
- Beyazit, M.A.; Erenoglu, A.K.; Tascikaraoglu, A. Fairness and Equity in Electric Vehicle Charging With Mobile Charging Stations. IEEE Trans. Ind. Appl. 2025, 61, 1280–1291. [Google Scholar] [CrossRef]
- Liu, C.; Liu, L.; Peng, Z.; Wu, H.; Wang, F.; Jiao, H.; Wang, J. Planning public electric vehicle charging stations to balance efficiency and equality: A case study in Wuhan, China. Sustain. Cities Soc. 2025, 124, 106314. [Google Scholar] [CrossRef]





















| Organisation | Project | Year(s) | EV Type | EV Numbers | Track Length | Inverter Power | EV Power | References |
|---|---|---|---|---|---|---|---|---|
| ENRX/ CFX/ ASPIRE | State Road 516 electrified roadway track (U.S.A.) | 2024–2026 | Small EVs, large SUVs and semi-trucks) | Not disclosed | 1.20 km | Not disclosed | 200 kW | [11,12] |
| VINCI Autoroutes/ Electreon/ Gustave Eiffel University | “Charge as you Drive” pilot on the A10 motorway (France) | 2023–2025 | Heavy truck, bus and light-EVs | 4 (pilot tests) | 1.50 km | Not disclosed | 200 kW | [13,14,15] |
| Stellantis | “Arena del Futuro” circuit in A35 (Italy) | 2021–2022 | General EVs | Not disclosed | 1.05 km | Not disclosed | Not disclosed | [16] |
| Electreon | Visby public wireless electric road (Sweden) | 2021–2024 | E-truck and e-bus | Not disclosed | 1.60 km | Not disclosed | Not disclosed | [17] |
| University of Minho | Laboratory prototype (Portugal) | 2016–2020 | E-bike | Multiple EVs possible | 3.25 m | Not disclosed | 250 W | [18,19] |
| Korea Railroad Research Institute (KRRI) | DIPT transfer demonstrator for high-speed train | 2015 | High-speed train demonstrator (Korea) | Not disclosed | 128 m | 1.00 MW | 818 kW | [20] |
| Korea Advanced Institute of Science and Technology (KAIST) | OLEV public bus service (Korea) | 2013–2016 | E-buses | 2 e-buses | 3.46 km | Not disclosed | 100 kW | [21,22] |
| INTIS | DIPT test platform (Germany) | 2013 | Light-duty EVs | Not disclosed | 25 m | Not disclosed | 200 kW | [23] |
| Bombardier Transportation | PRIMOVE (Germany) | 2010 | Tram | 1 tram | 800 m | Not disclosed | 200 kW | [24,25] |
| Technology | Coupling | Radiative | ||
|---|---|---|---|---|
| Inductive | Capacitive | Microwave | Optical | |
| Efficiency | 90–95% | 80–90% | 40–50% | 1–15% |
| Power range | 100 kW | 7 kW | 250 W | 500 W |
| Frequency | kHz-MHz | kHz-MHz | MHz-GHz | THz |
| Air gap | 30 cm | 30 cm | >1 km | >1 km |
| Bidirectional | Yes | Yes | No | No |
| Relative cost | Medium | Low | High | High |
| Parameters | I-Type | S-Type | U-Type | W-Type |
|---|---|---|---|---|
| EMF leakage | Medium | Low | High | Low |
| Air gap size | Considerable | Considerable | Medium | Small |
| Track width | Small | Small | Considerable | Medium |
| Efficiency | High | Low | Low | High |
| Power Transfer Level | High | High | Low | Low |
| Tolerance to lateral misalignment | High | High | High | Low |
| Topology | Primary Capacitance | Secondary Capacitance |
|---|---|---|
| SS | ||
| SP | ||
| PS | ||
| PP |
| Exposure Characteristic | Internal Electric Field E (V/m) |
|---|---|
| General public exposure | |
| Occupational exposure |
| Reference Levels | General Public Limits |
|---|---|
| Electric field strength E (V/m) | 83 |
| Magnetic field strength H (A/m) | 21 |
| Magnetic flux density B (μT) | 27 |
| Frequency Range | 3.35 kHz to 5 MHz | 3 kHz to 100 kHz | |
|---|---|---|---|
| Body Parts | Head and Torso | Limbs | Whole Body |
| Electric field strength E (V/m) | 614 | ||
| Magnetic field strength H (A/m) | 163 | 900 | |
| Magnetic flux density B (μT) | 205 | 1130 | |
| Region | Reference Levels | Magnetic Flux Density B (μT) |
|---|---|---|
| 1 | IEEE C95.1-2019 | Head and torso: 205 Limbs: 1130 |
| 2,3 | ICNIRP 2010 | 27 |
| Regions | Magnetic Flux Density B (μT) |
|---|---|
| 2,3 | 15 |
| Demand Regularity | Distribution-Level Implication | Planning and Operation Implication |
|---|---|---|
| Weekday bimodal demand with commuting peaks [169] | Higher probability of time-localised peaks when charging is synchronised with commute-driven activity | Time-dependent scheduling and incentive design to avoid peak coincidence in constrained periods |
| Spatial concentration in highly accessible central zones [169] | Localised loading on specific feeders near activity hotspots | Grid-aware siting and sizing to prevent clustering on weak feeders and to prioritise locations with hosting headroom |
| Feeder-mode integration with public transit, with first-mile and last-mile temporal differences [170] | Demand concentration near transit corridors and hubs, with timing that depends on trip purpose | Siting near multimodal nodes with capacity planning that accounts for directional, time-dependent usage |
| Access or egress trips to rail transit concentrated around multimodal hubs [171] | Spatially concentrated charging demand around hubs can create recurring stress on local assets | Arrangement with explicit local constraint checks and operational control during peak periods |
| Charging organised around fixed or incentivised locations [172] | Concentration becomes a binding constraint that can dominate infrastructure feasibility | Joint location-and-capacity optimisation with explicit representation of battery use and charging processes |
| Coincidence-factor perspective from EV feeder sizing [173] and empirical reduction under aggregation [174] | Aggregation can reduce coincidence, but local clustering can still yield feeder-specific peaks | Use coincidence-aware design at feeder scale, complemented by spatial controls to mitigate localised clustering |
Disclaimer/Publisher’s Note: The statements, opinions and data contained in all publications are solely those of the individual author(s) and contributor(s) and not of MDPI and/or the editor(s). MDPI and/or the editor(s) disclaim responsibility for any injury to people or property resulting from any ideas, methods, instructions or products referred to in the content. |
© 2026 by the authors. Licensee MDPI, Basel, Switzerland. This article is an open access article distributed under the terms and conditions of the Creative Commons Attribution (CC BY) license.
Share and Cite
Loureiro, M.; Pereira, R.M.M.; Pereira, A.J.C. Dynamic Wireless Charging for Micromobility Under Electromagnetic Field Exposure Regulations: A Review of Smart Grid Control and Charging Optimisation Approaches. Sustainability 2026, 18, 2191. https://doi.org/10.3390/su18052191
Loureiro M, Pereira RMM, Pereira AJC. Dynamic Wireless Charging for Micromobility Under Electromagnetic Field Exposure Regulations: A Review of Smart Grid Control and Charging Optimisation Approaches. Sustainability. 2026; 18(5):2191. https://doi.org/10.3390/su18052191
Chicago/Turabian StyleLoureiro, Mário, R. M. Monteiro Pereira, and Adelino J. C. Pereira. 2026. "Dynamic Wireless Charging for Micromobility Under Electromagnetic Field Exposure Regulations: A Review of Smart Grid Control and Charging Optimisation Approaches" Sustainability 18, no. 5: 2191. https://doi.org/10.3390/su18052191
APA StyleLoureiro, M., Pereira, R. M. M., & Pereira, A. J. C. (2026). Dynamic Wireless Charging for Micromobility Under Electromagnetic Field Exposure Regulations: A Review of Smart Grid Control and Charging Optimisation Approaches. Sustainability, 18(5), 2191. https://doi.org/10.3390/su18052191

