Multi-Criteria Decision Analysis for Assessing Green Hydrogen Suitability in MENA FFED Countries
Abstract
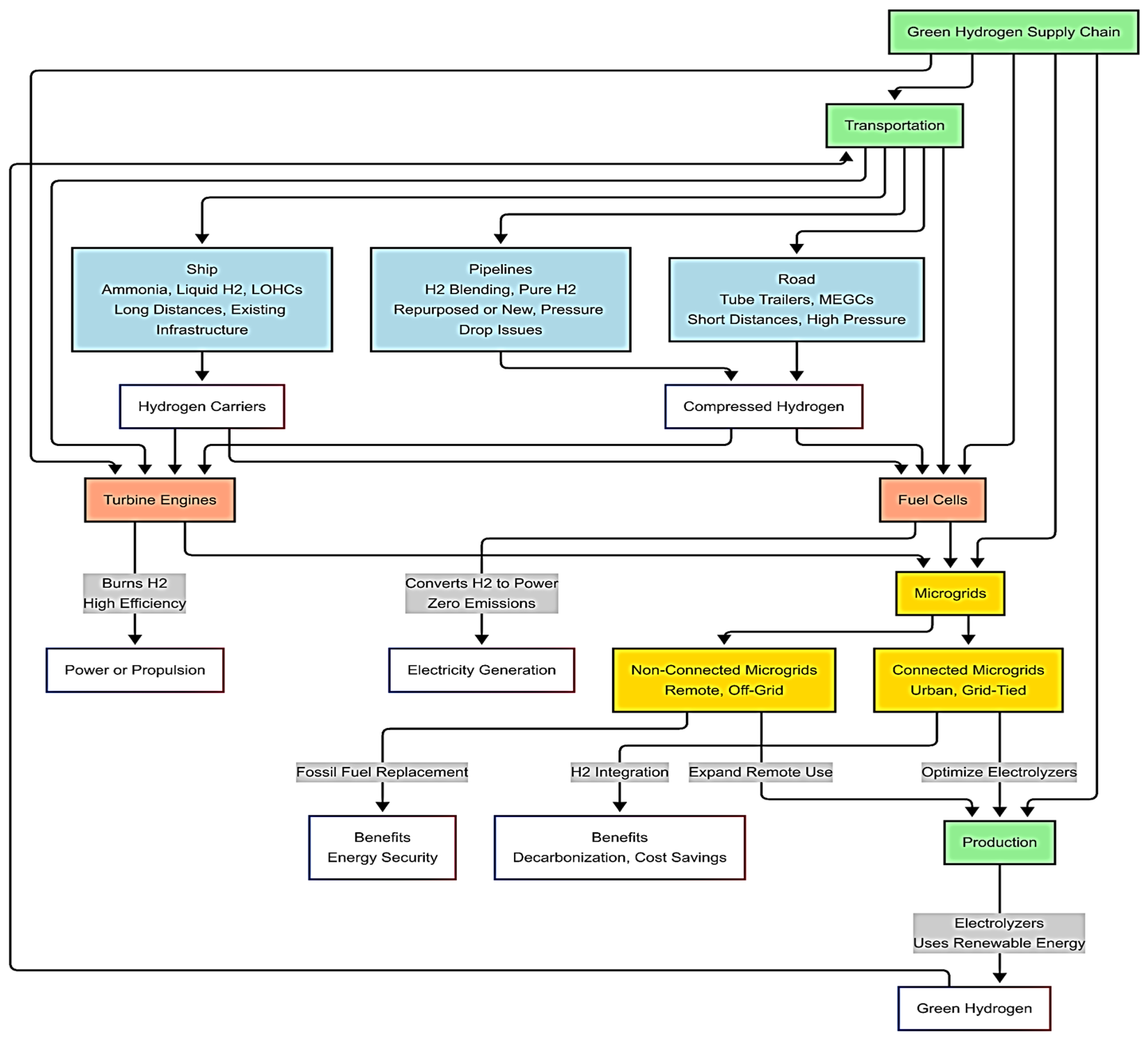
1. Introduction
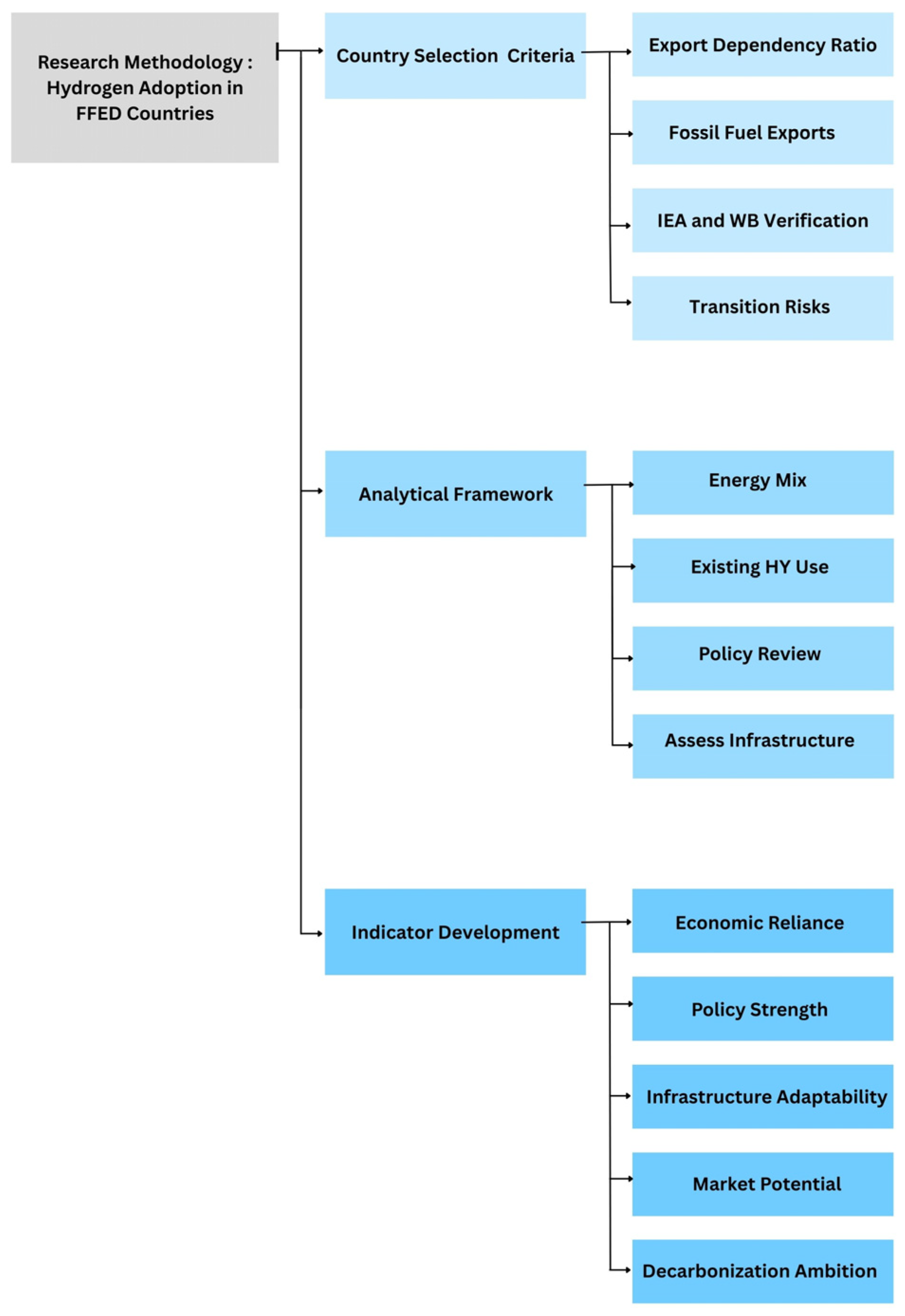
2. Research Methodology Design
- ▪
- Economic Reliance: Defined as the proportion of fossil-fuel exports relative to gross domestic product.
- ▪
- Policy Strength: Assessed by the presence of national hydrogen strategies and the level of government funding and institutional support.
- ▪
- Infrastructure Adaptability: Measured by the extent to which existing oil and gas infrastructure can be repurposed for hydrogen applications.
- ▪
- Market Potential: Calculated based on projected domestic hydrogen demand and potential export opportunities, as reported in trade assessments.
- ▪
- Decarbonization Ambition: Estimated by comparing national climate policy targets with actual emission outcomes.
3. Modeling of the Multi-Criteria Decision Analysis
3.1. Min–Max Normalization
- () is the minimum value observed for criterion across all alternatives ;
- is the maximum value observed for criterion across all alternatives .
3.2. Derivation of AHP Base Weights
- S1 is moderately more important than S2 (3);
- S1 is moderately less important than D1 (1/2);
- S2 is moderately less important than S1 (1/3);
- S2 is strongly less important than D1 (1/4);
- D1 is moderately more important than S1 (2);
- D1 is strongly more important than S2 (4).
3.3. Entropy Weighting
3.4. TOPSIS Method
4. Comparative Analysis Among MENA FFED Countries
Economic Analysis of HY Integration in the FFED Countries’ Energy Mix
5. PESTEL Analysis for Assessing Green Hydrogen Suitability in MENA FFED Countries
| PESTEL Dimension | Algeria | Egypt | Kuwait | Oman | Qatar | Saudi Arabia | MCDA Indicators |
|---|---|---|---|---|---|---|---|
| Political | 2040 H2 target | Ambitious export goals (8% of global market) | Net-zero target 2035 | Net-zero 2050 Vision | National Vision 2030 | Vision 2030; net-zero by 2060; 50% RES by 2030 | R1, R3 |
| Economic | 99% FFED | 93% FFED | ~100% FFED; high unemployment/inflation risks | ~99% FFED | 99.8% FFED strong investment capacity | ~100% FFED robust funding | S1, S2 (PVOUT, Wind), S3 (LCOE), D2 (LSCI), D3 (Steel Production), R3 |
| Social | Young population; limited public awareness | Growing population; job creation potential | High unemployment; social stability concerns in transition | Youth diversity; job opportunities | Limited domestic demand; expatriate workforce | Large population; Vision 2030 requires jobs/skills shift | R1, R2 |
| Technological | Solar/wind potential high; infrastructure adaptation possible | 21 projects; strong RES integration; electrolysis focus | Limited RES; advanced oil/gas technology adaptable | Hydro-led infrastructure | Advanced NG/LNG infrastructure | NEOM mega-project ongoing; advanced RE and electrolysis | D1 (LPI), D2 (LSCI), D4 (LNG export capacity), R2 (WGI Regulatory Quality) |
| Environmental | Water stress moderate (Saharan aquifers); low RES share | High RE potential; high water stress; desalination needed | High water stress; limited RES | High solar/wind; high water stress; coastal advantages | High water stress; gas-dominant | High RE potential; extreme water stress | S1, S2 (PVOUT, Wind), S4 (Water Stress) |
| Legal | NDC alignment | National strategy; incentives for green investment | Emerging regulations; NDC targets | Strong frameworks (Vision 2040) | Vision 2030 policies; emission-reduction laws | Saudi Green Initiative; regulatory support | R2 (WGI Regulatory Quality) |
| Ref. | [12,19,21,37] | [21,37,79] | [21,55] | [21,37,54,56] | [21,56,57] | [58,59] |
6. SWOT Analysis for Assessing Green Hydrogen Suitability in MENA FFED Countries
| Strengths | Weaknesses |
| Abundant renewable resources, especially solar and wind (e.g., Iran’s solar potential for major GHG reductions) [26] | High dependence on fossil-fuel export revenues, causing vulnerability to market disruptions [84] |
| Existing energy infrastructure that can be adapted for hydrogen production and storage [80] | Underdeveloped renewable energy sector compared to fossil fuels, requiring large investments [91] |
| Revenue from fossil fuels historically funded development; potential to redirect financing into green hydrogen (e.g., green sukuks) [81]. | Governance and regulatory frameworks for renewable energy lag behind fossil-fuel policies [85] |
| Strategic geopolitical positioning (e.g., Saudi Arabia) to lead in global hydrogen markets [82,83] | Social backlash possible from communities reliant on fossil-fuel industries, fearing job losses [92] |
| Recognition of the need for economic diversification and adoption of green hydrogen strategies [84] | Resistance from fossil-fuel businesses with vested interests, complicating transition [27] |
| Opportunities | Threats |
| Rising global demand for green hydrogen, positioning MENA as a competitive exporter [93] | Global energy market volatility and price fluctuations could disrupt hydrogen investment [39] |
| Innovation and technological advancements tailored to regional needs [94] | Stricter international environmental regulations may accelerate transition pressures [95] |
| International partnerships for investment, technology transfer, and knowledge sharing [86] | Competing regions (the EU, US, and Asia) may advance hydrogen technologies faster [89] |
| Job creation across R&D, manufacturing, and distribution [87] | Large infrastructural changes are needed; slow adaptation could hinder competitiveness [15] |
| Access to funding and support through international climate agreements [88] | Rapid transition risks economic disruption, unemployment, and social unrest [90] |
7. MCDA Application for Assessing Green Hydrogen Suitability in MENA Countries
8. Results and Discussions
8.1. Circular Economy Integration with Hydrogen Microgrids
8.2. Multi-Criteria Decision Analysis Results
9. Conclusions
Author Contributions
Funding
Institutional Review Board Statement
Informed Consent Statement
Data Availability Statement
Conflicts of Interest
Nomenclature
| AHP | Analytic Hierarchy Process |
| BAU | Business as Usual |
| CAPEX | Capital Expenditure |
| CCS | Carbon capture and storage |
| CCUS | Carbon capture, utilization, and storage |
| CF | Capacity factor |
| CO2 | Carbon dioxide equivalent |
| CR | Consistency ratio |
| CSP | Concentrated solar power |
| DH | District heating |
| DNI | Direct Normal Irradiance |
| EU | European Union |
| FFED | Fossil-fuel export-dependent |
| GHI | Global Horizontal Irradiance |
| GHG | Greenhouse gas |
| GSA | Global Solar Atlas |
| GWA | Global Wind Atlas |
| IEA | International Energy Agency |
| IRENA | International Renewable Energy Agency |
| LCOE | Levelized cost of electricity |
| LCOH | Levelized cost of hydrogen |
| LNG | Liquefied Natural Gas |
| LOHC | Liquid organic hydrogen carrier |
| LPI | Logistics Performance Index |
| MCDA | Multi-criteria decision analysis |
| MENA | Middle East and North Africa |
| NDC | Nationally Determined Contribution |
| NG | Natural gas |
| OPEX | Operational expenditure |
| PEM | Proton-exchange membrane |
| PESTEL | Political, Economic, Social, Technological, Environmental, Legal |
| PV | Photovoltaic |
| RES | Renewable energy |
| RFNBO | Renewable Fuels of Non-Biological Origin |
| SIAM | Social Impact Assessment Matrix |
| SWOT | Strengths, Weaknesses, Opportunities, Threats |
| WACC | Weighted average cost of capital |
| WGI | Worldwide Governance Indicators |
| WRI | World Resources Institute |
| ZERO-H | Net-Zero Emissions Scenario with Clean Hydrogen |
| ZERO-NH | Net-Zero Emissions Scenario without Hydrogen |
References
- Mevawala, C.; Autrey, T.; Brooks, K.; Bowden, M.; Müller, K. 1,4-Butanediol as a Hydrogen Carrier: Liquid- versus Gas-Phase Dehydrogenation. Energy Fuels 2022, 37, 560–566. [Google Scholar] [CrossRef]
- Dominic, A.; Zenner, T.; Winter, M.; Schullerus, G. A Coalition Framework for Increasing Market Participation of Electrolysers and Renewable Energy Sources. In 2025 21st International Conference on the European Energy Market (EEM); IEEE: Piscataway, NJ, USA, 2025; pp. 1–6. [Google Scholar] [CrossRef]
- Scarpati, G.; Frasci, E.; Di Ilio, G.; Jannelli, E. A comprehensive review on metal hydrides-based hydrogen storage systems for mobile applications. J. Energy Storage 2024, 102, 113934. [Google Scholar] [CrossRef]
- Karabatsos, G. A Dirichlet process functional approach to heteroscedastic-consistent covariance estimation. Int. J. Approx. Reason. 2016, 78, 210–222. [Google Scholar] [CrossRef]
- Fischedick, M.; Holtz, G.; Fink, T.; Amroune, S.; Wehinger, F. A phase model for the low-carbon transformation of energy systems in the MENA region. Energy Transit. 2020, 4, 127–139. [Google Scholar] [CrossRef]
- Martin, P.; Ocko, I.B.; Esquivel-Elizondo, S.; Kupers, R.; Cebon, D.; Baxter, T.; Hamburg, S.P. A review of challenges with using the natural gas system for hydrogen. Energy Sci. Eng. 2024, 12, 3995–4009. [Google Scholar] [CrossRef]
- Hamed, A.M.; Kamaruddin, T.; Ramli, N.; Abdul-Wahab, M.F. A review on blue and green hydrogen production process and their life cycle assessments. IOP Conf. Ser. Earth Environ. Sci. 2023, 1281, 012034. [Google Scholar] [CrossRef]
- Montuori, L.; Alcázar-Ortega, M.; Díaz-Bello, D.; Vargas-Salgado, C. Towards the decarbonization of the maritime industry: Design of a novel methodology for the sustainable strategy assessment. Sustain. Energy Technol. Assess. 2025, 83, 104632. [Google Scholar] [CrossRef]
- Nyangon, J.; Darekar, A. Advancements in hydrogen energy systems: A review of levelized costs, financial incentives and technological innovations. Innov. Green Dev. 2024, 3, 100149. [Google Scholar] [CrossRef]
- Sun, H.; Wang, Z.; Meng, Q.; White, S. Advancements in hydrogen storage technologies: Enhancing efficiency, safety, and economic viability for sustainable energy transition. Int. J. Hydrogen Energy 2025, 105, 10–22. [Google Scholar] [CrossRef]
- Benchenina, Y.; Zemmit, A.; Bouzaki, M.M.; Loukriz, A.; Elsayed, S.K.; Alzaed, A.; Ali, G.; Ghoneim, S.S.M. Advancing green hydrogen production in Algeria with opportunities and challenges for future directions. Sci. Rep. 2025, 15, 5559. [Google Scholar] [CrossRef] [PubMed]
- IEA. Algeria—Countries & Regions—IEA. Available online: https://www.iea.org/countries/algeria (accessed on 1 November 2025).
- Galich, A.; Marz, L. Alternative energy technologies as a cultural endeavor: A case study of hydrogen and fuel cell development in Germany. Energy Sustain. Soc. 2012, 2, 2. [Google Scholar] [CrossRef]
- Abdechafik, E.h.; Ait Ousaleh, H.; Mehmood, S.; Filali Baba, Y.; Bürger, I.; Linder, M.; Faik, A. An analytical review of recent advancements on solid-state hydrogen storage. Int. J. Hydrogen Energy 2023, 52, 1182–1193. [Google Scholar] [CrossRef]
- Nikolakakos, C.; Mushtaq, U.; Cvetkovic, M. An Integrated Control System for Frequency and Voltage Support via Type-3 Wind Turbines equipped with Energy Storage System. In Proceedings of the 2020 IEEE Power & Energy Society General Meeting (PESGM), Montreal, QC, Canada, 2–6 August 2020; pp. 1–5. [Google Scholar] [CrossRef]
- Mulky, L.; Srivastava, S.; Lakshmi, T.; Sandadi, E.R.; Gour, S.; Thomas, N.A.; Shanmuga Priya, S.; Sudhakar, K. An overview of hydrogen storage technologies—Key challenges and opportunities. Mater. Chem. Phys. 2024, 325, 129710. [Google Scholar] [CrossRef]
- Márquez-Barja, J.; Calafate, C.T.; Cano, J.-C.; Manzoni, P. An overview of vertical handover techniques: Algorithms, protocols and tools. Comput. Commun. 2011, 34, 985–997. [Google Scholar] [CrossRef]
- Annual Production Steel Data. worldsteel.org. Available online: https://worldsteel.org/data/annual-production-steel-data/?ind=P1_crude_steel_total_pub/CHN/IND (accessed on 1 November 2025).
- Boudghene Stambouli, A.; Kitamura, Y.; Benmessaoud, M.T.; Yassaa, N. Algeria’s journey towards a green hydrogen future: Strategies for renewable energy integration and climate commitments. Int. J. Hydrogen Energy 2024, 58, 753–763. [Google Scholar] [CrossRef]
- Ramík, J. Applications in Practical Decision-Making Methods: PROMETHEE and TOPSIS. In Pairwise Comparisons Method; Lecture Notes in Economics and Mathematical Systems; Springer: Cham, Switzerland, 2020; pp. 213–228. [Google Scholar] [CrossRef]
- Kuzma, S.; Bierkens, M.F.; Anush Lakshman, S.; Luo, T.; Saccoccia, L.; Sutanudjaja, E.H.; van Beek, R. Aqueduct 4.0: Updated Decision-Relevant Global Water Risk Indicators; World Resources Institute: Washington, DC, USA, 2023. [Google Scholar] [CrossRef]
- Ghorbani, N.; Aghahosseini, A.; Breyer, C. Assessment of a cost-optimal power system fully based on renewable energy for Iran by 2050—Achieving zero greenhouse gas emissions and overcoming the water crisis. Renew. Energy 2020, 146, 125–148. [Google Scholar] [CrossRef]
- Ourya, I.; Nabil, N.; Abderafi, S.; Boutammachte, N.; Rachidi, S. Assessment of green hydrogen production in Morocco, using hybrid renewable sources (PV and wind). Int. J. Hydrogen Energy 2023, 48, 37428–37442. [Google Scholar] [CrossRef]
- Staples, M.D.; Malina, R.; Suresh, P.; Hileman, J.I.; Barrett, S.R.H. Aviation CO2 emissions reductions from the use of alternative jet fuels. Energy Policy 2018, 114, 342–354. [Google Scholar] [CrossRef]
- Alsayegh, O.A. Barriers facing the transition toward sustainable energy system in Kuwait. Energy Strategy Rev. 2021, 38, 100779. [Google Scholar] [CrossRef]
- Rüde, T.; Dürr, S.; Preuster, P.; Wolf, M.; Wasserscheid, P. Benzyltoluene/perhydro benzyltoluene—Pushing the performance limits of pure hydrocarbon liquid organic hydrogen carrier (LOHC) systems. Sustain. Energy Fuels 2022, 6, 1541–1553. [Google Scholar] [CrossRef]
- Liu, S.; Meyer, Q.; Xu, D.; Cheng, Y.; Osmieri, L.; Li, X.-H.; Zhao, C. Breaking the Activity and Stability Trade-Off of Platinum-Free Catalysts for the Oxygen Reduction Reaction in Hydrogen Fuel Cells. ACS Nano 2025, 19, 19524–19551. [Google Scholar] [CrossRef]
- Kong, C.; Zhang, J.; Ntarmah, A.H.; Kong, Y.; Zhao, H. Carbon Neutrality in the Middle East and North Africa: The Roles of Renewable Energy, Economic Growth, and Government Effectiveness. Int. J. Environ. Res. Public Health 2022, 19, 10676. [Google Scholar] [CrossRef]
- CCUS-Enabled Hydrogen Production Report Written by CCUS-Enabled Hydrogen Production Working Group. 2023. Available online: https://hydrogen-uk.org/wp-content/uploads/2023/09/HUK-CCUS-Enabled-Hydrogen-Production.pdf (accessed on 1 November 2025).
- Rondón-Cordero, V.H.; Montuori, L.; Alcázar-Ortega, M.; Siano, P. Advancements in hybrid and ensemble ML models for energy consumption forecasting: Results and challenges of their applications. Renew. Sustain. Energy Rev. 2025, 224, 116095. [Google Scholar] [CrossRef]
- Jayachandran, M.; Gatla, R.K.; Flah, A.; Milyani, A.H.; Milyani, H.M.; Blazek, V.; Prokop, L.; Kraiem, H. Challenges and Opportunities in Green Hydrogen Adoption for Decarbonizing Hard-to-Abate Industries: A Comprehensive Review. IEEE Access 2024, 12, 23363–23388. [Google Scholar] [CrossRef]
- Xue, C.; Shahbaz, M.; Ahmed, Z.; Ahmad, M.; Sinha, A. Clean energy consumption, economic growth, and environmental sustainability: What is the role of economic policy uncertainty? Renew. Energy 2021, 184, 899–907. [Google Scholar] [CrossRef]
- Zun, M.T.; McLellan, B.C. Cost Projection of Global Green Hydrogen Production Scenarios. Hydrogen 2023, 4, 932–960. [Google Scholar] [CrossRef]
- Terrapon-Pfaff, J.; Ersoy, S.R.; Prantner, M.; Viebahn, P. Country risks analysis for the development of green hydrogen and synthetic fuel sectors in the MENA region. Front. Energy Res. 2024, 12, 1466381. [Google Scholar] [CrossRef]
- Greenwald, J.E.; Zhao, M.; Wicks, D.A. Critical mineral demands may limit scaling of green hydrogen production. Front. Geochem. 2024, 1, 1328384. [Google Scholar] [CrossRef]
- Adjusted Net Savings|DataBank. databank.worldbank.org. Available online: https://databank.worldbank.org/source/adjusted-net-savings/Series/NY.GDP.TOTL.RT.ZS (accessed on 1 November 2025).
- The World Bank. DataBank|The World Bank. Worldbank.org. Available online: https://www.worldbank.org/en/publication/worldwide-governance-indicators/interactive-data-access (accessed on 1 November 2025).
- IEA. IEA—The Global Energy Authority. Iea.org. Available online: https://www.iea.org (accessed on 1 November 2025).
- Lee, Y.T.; Gautam, R.P.; Islam, S.M.; Barile, C.J. Cuprous Oxide Electrodeposited with Nickel for the Oxygen Evolution Reaction in 1 M NaOH. J. Phys. Chem. C 2018, 123, 1287–1292. [Google Scholar] [CrossRef]
- Uzun, B.; Taiwo, M.; Syidanova, A.; Uzun Ozsahin, D. The Technique For Order of Preference by Similarity to Ideal Solution (TOPSIS). In Application of Multi-Criteria Decision Analysis in Environmental and Civil Engineering; Springer: Cham, Switzerland, 2021; pp. 25–30. [Google Scholar] [CrossRef]
- Roszkowska, E. Entropy and Normalization in MCDA: A Data-Driven Perspective on Ranking Stability. Entropy 2026, 28, 114. [Google Scholar] [CrossRef]
- Saaty, T.L. A scaling method for priorities in hierarchical structures. J. Math. Psychol. 1977, 15, 234–281. [Google Scholar] [CrossRef]
- Global Solar Atlas. globalsolaratlas.info. Available online: https://globalsolaratlas.info/global-pv-potential-study (accessed on 1 November 2025).
- Global Solar Atlas. globalsolaratlas.info. Available online: https://globalsolaratlas.info/download/middle-east-and-north-africa (accessed on 1 November 2025).
- Szemat-Vielma, W.; Scheibz, J.; Kasraoui, N.; Al-Omar, F. Sun Powered Green Hydrogen—A Comparative Analysis from the Kingdoms of Morocco and Saudi Arabia. In Proceedings of the International Petroleum Technology Conference, Dhahran, Saudi Arabia, 12–14 February 2024. [Google Scholar] [CrossRef]
- Global Wind Atlas. Available online: https://globalwindatlas.info (accessed on 1 November 2025).
- Griffin, B.J.; Kohfeld, K.E.; Cooper, A.B.; Boenisch, G. Importance of location for describing typical and extreme wind speed behavior. Geophys. Res. Lett. 2010, 37. [Google Scholar] [CrossRef]
- Archer, C.L. Evaluation of global wind power. J. Geophys. Res. 2005, 110. [Google Scholar] [CrossRef]
- Ahshan, R. Potential and Economic Analysis of Solar-to-Hydrogen Production in the Sultanate of Oman. Sustainability 2021, 13, 9516. [Google Scholar] [CrossRef]
- Santangeli, A.; Di Minin, E.; Toivonen, T.; Pogson, M.; Hastings, A.; Smith, P.; Moilanen, A. Synergies and trade-offs between renewable energy expansion and biodiversity conservation—A cross-national multifactor analysis. GCB Bioenergy 2016, 8, 1191–1200. [Google Scholar] [CrossRef]
- IRENA. Renewable Power Generation Costs in 2024; International Renewable Energy Agency: Abu Dhabi, United Arab Emirates, 2025; Available online: https://www.irena.org/-/media/Files/IRENA/Agency/Publication/2025/Jul/IRENA_TEC_RPGC_in_2024_2025.pdf (accessed on 1 November 2025).
- IEA. Egypt—Countries & Regions. Available online: https://www.iea.org/countries/egypt (accessed on 1 November 2025).
- IEA. Kuwait—Countries & Regions. Available online: https://www.iea.org/countries/kuwait (accessed on 1 November 2025).
- Al-Shidhani, M.A.; Hayyan, M. Oman’s energy transition roadmap to net zero 2050. Energy Nexus 2025, 19, 100493. [Google Scholar] [CrossRef]
- IEA. Oman—Countries & Regions—IEA. Available online: https://www.iea.org/countries/oman (accessed on 1 November 2025).
- IEA. Qatar—Countries & Regions. Available online: https://www.iea.org/countries/Qatar (accessed on 1 November 2025).
- Hydrogen as a Catalyst for Emissions Reduction in Qatar. Middle East Council on Global Affairs. Available online: https://mecouncil.org/publication_chapters/hydrogen-as-a-catalyst-for-emissions-reduction-in-qatar/ (accessed on 1 November 2025).
- IEA. IEA Saudi Arabia—Countries & Regions. Available online: https://www.iea.org/countries/saudi-arabia (accessed on 1 November 2025).
- Islam, M.T.; Ali, A. Sustainable green energy transition in Saudi Arabia: Characterizing policy framework, interrelations and future research directions. Next Energy 2024, 5, 100161. [Google Scholar] [CrossRef]
- Dependency on Fossil Fuels and the Road to Clean Energy., Fossil Fuel Map. Available online: https://www.fossilfuelmap.com (accessed on 1 November 2025).
- Bridgeland, R.; Chapman, A.; McLellan, B.; Sofronis, P.; Fujii, Y. Challenges toward achieving a successful hydrogen economy in the US: Potential end-use and infrastructure analysis to the year 2100. Clean. Prod. Lett. 2022, 3, 100012. [Google Scholar] [CrossRef]
- Shi, X.; Qian, Y.; Yang, S. Fluctuation Analysis of a Complementary Wind–Solar Energy System and Integration for Large Scale Hydrogen Production. ACS Sustain. Chem. Eng. 2020, 8, 7097–7110. [Google Scholar] [CrossRef]
- Ueckerdt, F.; Verpoort, P.; Anantharaman, R.; Bauer, C.; Beck, F.J.; Longden, T.; Roussanaly, S. On the cost competitiveness of blue and green hydrogen. Preprint 2022. [Google Scholar] [CrossRef]
- Walter, V.; Göransson, L.; Taljegard, M.; Öberg, S.; Odenberger, M. Low-cost hydrogen in the future European electricity system—Enabled by flexibility in time and space. Appl. Energy 2023, 330, 120315. [Google Scholar] [CrossRef]
- Foslie, S.S.; Straus, J.; Korpås, M. Green or blue? Enabling industrial decarbonization and demand response with hydrogen for high temperature process heating. In 2023 19th International Conference on the European Energy Market (EEM); IEEE: Piscataway, NJ, USA, 2023. [Google Scholar] [CrossRef]
- Newborough, M.; Cooley, G. Developments in the global hydrogen market: The spectrum of hydrogen colours. Fuel Cells Bull. 2020, 2020, 16–22. [Google Scholar] [CrossRef]
- Akhtar, M.S.; Dickson, R.; Liu, J.J. Life Cycle Assessment of Inland Green Hydrogen Supply Chain Networks with Current Challenges and Future Prospects. ACS Sustain. Chem. Eng. 2021, 9, 17152–17163. [Google Scholar] [CrossRef]
- Deng, W.; Huang, C.; Li, X.; Zhang, H.; Dai, Y. Dynamic Simulation Analysis and Optimization of Green Ammonia Production Process under Transition State. Processes 2022, 10, 2143. [Google Scholar] [CrossRef]
- Zheng, C.; Guan, B.; Guo, J.; Su, T.; Zhou, J.; Chen, J.; Zhang, Y.; Yuan, Y.; Xie, W.; Zhou, N.; et al. Research Status, Optimization Strategies, and Future Prospects of Ammonia Decomposition Catalysts for COx-Free Hydrogen. Ind. Eng. Chem. Res. 2023, 62, 11305–11336. [Google Scholar] [CrossRef]
- Amirthan, T.; Perera, M.S.A. The role of storage systems in hydrogen economy: A review. J. Nat. Gas Sci. Eng. 2022, 108, 104843. [Google Scholar] [CrossRef]
- Aziz, M. Liquid Hydrogen: A Review on Liquefaction, Storage, Transportation, and Safety. Energies 2021, 14, 5917. [Google Scholar] [CrossRef]
- Andersson, J.; Grönkvist, S. Large-scale storage of hydrogen. Int. J. Hydrogen Energy 2019, 44, 11901–11919. [Google Scholar] [CrossRef]
- Xu, Y.; Zhou, Y.; Li, Y.; Ding, Z. Research Progress and Application Prospects of Solid-State Hydrogen Storage Technology. Molecules 2024, 29, 1767. [Google Scholar] [CrossRef] [PubMed]
- Pepe, J.M. The Emerging Geopolitics of Hydrogen Value and Supply Chains: A Focus on EU’s Future Relations with the Eurasian Supercontinent. J. Int. Politics 2023, 28, 109–144. [Google Scholar] [CrossRef]
- Forouheshfar, Y.; El Mekkaoui, N.; d’Albis, H. Demographics in MENA Countries: A Major Driver for Economic Growth. Economist 2020, 168, 183–213. [Google Scholar] [CrossRef]
- Nnabuife, S.G.; Hamzat, A.K.; Whidborne, J.; Kuang, B.; Jenkins, K.W. Integration of renewable energy sources in tandem with electrolysis: A technology review for green hydrogen production. Int. J. Hydrogen Energy 2024, 107, 218–240. [Google Scholar] [CrossRef]
- Liu, F.; Shi, C.; Guo, X.; He, Z.; Pan, L.; Huang, Z.-F.; Zhang, X.; Zou, J.-J. Rational Design of Better Hydrogen Evolution Electrocatalysts for Water Splitting: A Review. Adv. Sci. 2022, 9, 2200307. [Google Scholar] [CrossRef]
- Karmaker, S.C.; Chapman, A.; Sen, K.K.; Hosan, S.; Saha, B.B. Renewable Energy Pathways toward Accelerating Hydrogen Fuel Production: Evidence from Global Hydrogen Modeling. Sustainability 2022, 15, 588. [Google Scholar] [CrossRef]
- Ramadan, M.; Piccinetti, L.; Saleh, H.M.; Salem, N.; Mokhtar, M.; Santoro, D.; El-Bary, A.A.; Sakr, M.M. Future scenarios of green hydrogen in the MENA countries: The case of Egypt. Insights Reg. Dev. 2023, 5, 92–114. [Google Scholar] [CrossRef]
- Keshminder, J.S.; Abdullah, M.S.; Mardi, M. Green sukuk—Malaysia surviving the bumpy road: Performance, challenges and reconciled issuance framework. Qual. Res. Financ. Mark. 2022, 14, 76–94. [Google Scholar] [CrossRef]
- Chentouf, M.; Allouch, M. Environmental energy security in the MENA region—An aggregated composite index. Environ. Dev. Sustain. 2022, 24, 10945–10974. [Google Scholar] [CrossRef]
- Al-Saidi, M. From Economic to Extrinsic Values of Sustainable Energy: Prestige, Neo-Rentierism, and Geopolitics of the Energy Transition in the Arabian Peninsula. Energies 2020, 13, 5545. [Google Scholar] [CrossRef]
- Le Billon, P.; Lujala, P.; Singh, D.; Culbert, V.; Kristoffersen, B. Fossil fuels, climate change, and the COVID-19 crisis: Pathways for a just and green post-pandemic recovery. Clim. Policy 2021, 21, 1347–1356. [Google Scholar] [CrossRef]
- Petitet, M.; Ricaud, B.; Felder, F.A.; Elshurafa, A.M. Cross-border electricity trading in the GCC countries, Egypt, Jordan and Iraq: Hourly market coupling or bilateral agreements? Energy 2025, 327, 136320. [Google Scholar] [CrossRef]
- Quitzow, R.; Bersalli, G.; Eicke, L.; Jahn, J.; Lilliestam, J.; Lira, F.; Marian, A.; Süsser, D.; Thapar, S.; Weko, S.; et al. The COVID-19 crisis deepens the gulf between leaders and laggards in the global energy transition. Energy Res. Soc. Sci. 2021, 74, 101981. [Google Scholar] [CrossRef] [PubMed]
- Mishra, S.; Manhas, N.S. Promoting Green Energy Transition Through G20. India Q. J. Int. Aff. 2023, 79, 552–563. [Google Scholar] [CrossRef]
- Diyali, N.; Chettri, M.; Saha, S.; Saha, A.; Kundu, S.; Mondal, D.; Dhak, D.; Biswas, B. Electrocatalytic hydrogen production activity with a copper(ii)-dipyridylamine complex in acidic water. CrystEngComm 2023, 25, 6837–6844. [Google Scholar] [CrossRef]
- Benato, A.; D’Alpaos, C.; Macor, A. Possible Ways of Extending the Biogas Plants Lifespan after the Feed-In Tariff Expiration. Energies 2022, 15, 8113. [Google Scholar] [CrossRef]
- Lai, J.-L.; Luo, W.-J.; Kuan, Y.-D.; Zhang, P.-J. The Effect of Hydrogen Production Rate of the via Different Preparation of Co-Based Catalyst with Sodium Borohydride. Catalysts 2021, 11, 528. [Google Scholar] [CrossRef]
- Akhmedov, E.; Mukashev, Y.; Akhmedov, A. The influence of COVID-19 on the transition to a more circular economy in oil-exporting countries. E3S Web Conf. 2023, 408, 01001. [Google Scholar] [CrossRef]
- Prontera, A.; Rubino, A. Greening energy governance through agencification in the Global South: Drivers and implications. Regul. Gov. 2024, 18, 460–478. [Google Scholar] [CrossRef]
- Vidican Auktor, G.; Loewe, M. Subsidy Reform and the Transformation of Social Contracts: The Cases of Egypt, Iran and Morocco. Soc. Sci. 2022, 11, 85. [Google Scholar] [CrossRef]
- Jalbout, E.; Genge, L.; Muesgens, F. H2Europe: An analysis of long-term hydrogen import-potentials from the MENA region. In 2022 18th International Conference on the European Energy Market (EEM); IEEE: Piscataway, NJ, USA, 2022. [Google Scholar] [CrossRef]
- Li, T.; Liu, P.; Li, Z. Impacts of Low-Carbon Targets and Hydrogen Production Alternatives on Energy Supply System Transition: An Infrastructure-Based Optimization Approach and a Case Study of China. Processes 2021, 9, 160. [Google Scholar] [CrossRef]
- Chepeliev, M.; McDougall, R.; van der Mensbrugghe, D. Including Fossil-fuel Consumption Subsidies in the GTAP Data Base. J. Glob. Econ. Anal. 2018, 3, 84–121. [Google Scholar] [CrossRef]
- Opricovic, S.; Tzeng, G.-H. Extended VIKOR method in comparison with outranking methods. Eur. J. Oper. Res. 2007, 178, 514–529. [Google Scholar] [CrossRef]
- World Bank Global Rankings 2023|Logistics Performance Index. Available online: https://lpi.worldbank.org/international/global (accessed on 1 November 2025).
- LSCI maritime connectivity, UNCTADstat Data Centre. Available online: https://unctadstat.unctad.org/datacentre/dataviewer/US.LSCI_M (accessed on 1 November 2025).
- The LNG Industry GIIGNL Annual Report 2025. Available online: https://files.elfsightcdn.com/eafe4a4d-3436-495d-b748-5bdce62d911d/5a159954-fafb-4af9-a613-dca88e2a1736/GIIGNL-Livre-2025-20250610.pdf (accessed on 1 November 2025).
- OECD. Handbook on Constructing Composite Indicators: Methodology and User Guide; OECD eBooks; Organization for Economic Cooperation and Development: Paris, France, 2008. [Google Scholar] [CrossRef]
- Benreguieg, H. Hafidbenr/hydrogen-mcda-analysis: MCDA for Assessing GH Suitability in MENA FFED Countries. Zenodo 2025. [Google Scholar] [CrossRef]
- Veenstra, A.; Mulder, M. Profitability of Hydrogen Production: Assessment of Investments in Electrolysers Under Various Market Circumstances. Appl. Energy 2024, 375, 124111. [Google Scholar] [CrossRef]
- Lee, D.; Kim, K. Research and Development Investment and Collaboration Framework for the Hydrogen Economy in South Korea. Sustainability 2021, 13, 10686. [Google Scholar] [CrossRef]
- Song, Y.; Mu, H.; Li, N.; Shi, X.; Zhao, X.; Chen, C.; Wang, H. Techno-economic analysis of a hybrid energy system for CCHP and hydrogen production based on solar energy. Int. J. Hydrogen Energy 2022, 47, 24533–24547. [Google Scholar] [CrossRef]
- Khaled, M.W.B.; Dahmani, M.; Youssef, A.B. Overcoming Barriers to Energy Transition in the MENA Region: New Institutional Dynamics. Preprints.org. Available online: https://www.preprints.org/manuscript/202402.1440 (accessed on 1 November 2025).
- Hejazi, M.; Santos, S.R.; Miralles-Wilhelm, F.; Kim, S.; Kyle, P.; Liu, Y.; Vernon, C.; Delgado, A.; Edmonds, J.; Clarke, L. Impacts of water scarcity on agricultural production and electricity generation in the Middle East and North Africa. Front. Environ. Sci. 2023, 11, 1082930. [Google Scholar] [CrossRef]
- Binsuwadan, J.; Yousif, G.; Abdulrahim, H.; Alofaysan, H. The Role of the Circular Economy in Fostering Sustainable Economic Growth in the GCC. Sustainability 2023, 15, 15926. [Google Scholar] [CrossRef]
- Belaid, F.; Boukrami, E.; Amine, R. Renewable Energy in the MENA Region: Key Challenges and Lessons Learned. In Advances in Managing Energy and Climate Risks; Lecture Notes in Energy; Springer: Cham, Switzerland, 2021; pp. 1–22. [Google Scholar] [CrossRef]














| Indicator | MCDA Group | Description |
|---|---|---|
| S1, S2 (PVOUT, Wind) | Supply | Renewable energy potential influencing supply cost and availability. |
| S3 (LCOE) | Supply | Cost of energy. |
| S4 (Water Stress) | Supply | Water stress levels affecting resource availability (WRI Aqueduct). |
| D1 (LPI) | Demand | Logistics performance. |
| D2 (LSCI) | Demand | Maritime sector connectivity. |
| D3 (Steel Production) | Demand | Raw material availability. |
| D4 (LNG Export Capacity) | Demand | Potential for hydrogen export. |
| R1 (WGI Government Effectiveness) | Risk | Political stability and the government’s ability to commit to announced projects. |
| R2 (WGI Regulatory Quality) | Risk | Country’s ability to comply with hydrogen project standards. |
| R3 | Risk | Country’s reliance on fossil fuels. |
| Parameter | Solar (PV) | Wind (Onshore) | Assumptions |
|---|---|---|---|
| Resource Input | 1800–2400 kWh/m2/year (GHI) | 4.5–9.0 m/s at 100 m | Based on Global Solar and Wind Atlases [43,46] |
| Power Density | 200–250 MW/km2 | 10 MW/km2 | Solar ~20–25% CF on high GHI; wind 10 MW/km2 installed → 30–40% CF [51] |
| Usable Land Area | 1000 km2 (assumed net, excluding land-use constraints) | 1000 km2 (assumed net, excluding land-use constraints) | Applied uniformly across selected countries |
| Capacity Factor | 20–25% | 30–40% | IRENA reports [51] |
| Country | FFED | 2023 Energy Mix | Hydrogen Utilization | Policy & Regulatory Support | Decarbonization Goals | Infrastructure Readiness |
|---|---|---|---|---|---|---|
| Algeria [12,19] | 99% | Oil (34.7%), NG (64.9%), Wind and Solar (0.1%) | Emerging interest in green hydrogen; pilot projects ongoing (i.e., MedHySol 1–1000 MW). | Developing hydrogen strategy: Algerian Strategy on Green Hydrogen 2040 | Committed to GHG emission reduction by 2030 | Moderate; existing gas infrastructure available for hydrogen export |
| Egypt [52] | 93% | Oil (44%), NG (49%), Biofuel (3.2%) | Target 8% of the global green hydrogen market and to emerge as a major exporter | Green hydrogen included in the National RES Strategy | RES target of 42% by 2030, green ammonia and hydrogen production for shipping fuels and industrial use | 21 projects underway for green hydrogen production |
| Kuwait [25,53] | ~100% | Oil (48%), NG (52%) | Emerging interest in green hydrogen; white paper for national strategy | Developing hydrogen strategy with an RES target of 15% by 2030 | NDC targets to reduce emissions by 7.4%; net-zero by 2035 | Advanced oil and gas infrastructure potentially adaptable for hydrogen |
| Oman [54,55] | ~99% | Oil (13.2%), NG (86.2%), RES (0.7%) | Pilot projects ongoing with the goal of 1 Mtpa of green H2 by 2030 | Strong interest in green hydrogen as a part of net-zero vision by 2050 | RES target of 30% by 2030; net-zero by 2050 | Developing hydrogen infrastructure capability; 50,000 km2 of land for green hydrogen |
| Qatar [56,57] | 99.8% | NG (92%); Oil (6.8%); limited RES | Main investments in blue ammonia plant | Strong policies encouraging diversification of the energy mix | Committed to GHG emission reduction by 2030; net-zero by 2050 | Advanced oil and gas infrastructure, large capacity for LNG exports, hydrogen deployment ongoing |
| Saudi Arabia [58,59] | ~100% | Heavy Reliance on Oil and NG | Major green hydrogen initiatives (i.e., NEOM: ~600 tH2/day → ~1.2 Mtpa NH3) | Comprehensive hydrogen strategy with a 2030 GHG emission-reduction target | RES target of 50% by 2030; net-zero target set for 2060 | Advanced and adaptable transport infrastructure |
| Storage Method | Energy Density | Cost | Safety | Ref. |
|---|---|---|---|---|
| Compressed Gas | Moderate energy density, requires high pressures up to 700 bars. | Generally lower cost compared to other methods, but high compression costs. | Safety concerns due to high pressure, requiring robust containment. | [10,16,70] |
| Liquid Hydrogen | High gravimetric and volumetric densities. | High cost due to liquefaction and storage at cryogenic temperatures. | Safety issues related to extremely low temperatures and hydrogen boil-off. | [3,71,72] |
| Solid-State Storage | High energy density potential, but not yet fully realized. | Potentially lower costs with advancements in materials. | High safety levels due to stable storage, but requires further development for industrial use. | [14,70,73] |
| Indicator | Unit | Code/Note | Source | Sign | Year/ Period |
|---|---|---|---|---|---|
| S1. PVOUT | kWh/kWp/day | Tech report GSA 2.0; raster/point | Global Solar Atlas [44] | + | 2025 |
| S2. Wind @100 m | m/s | Dataset v4 (250 m) | Global Wind Atlas (DTU) [46] | + | 2025 |
| S3. LCOE | USD/kWh | Regional benchmarking | LCOE Global Map [43] | − | 2024 |
| S4. Water Stress | Projected score % | Baseline/projected 2030 | WRI Aqueduct 4.0 [21] | − | 2030 |
| D1. LPI (logistics) | Score (1–5) | Complete dataset 2007–2023 | World Bank LPI 2023 [97] | + | 2023 |
| D2. LSCI (maritime connectivity) | Index, mean = 100 in Q3-2023 | IS.SHP.GCNW.XQ | UNCTAD [98] | + | 2025 (Q3) |
| D3. Steel Production | Mtpa | Report 2025; NH3 outlook | IFA [18] | + | 2024 |
| D4. LNG Export Capacity | Number of LNG berths | Gas/LNG infrastructure | GIIGNL [99] | + | 2024 |
| R1. WGI Government Effectiveness | % | DataBank/metadata | World Bank WGI [36] | + | 2023 |
| R2. WGI Regulatory Quality | % | DataBank/metadata (average) | World Bank WGI [36] | + | 2023 |
| R3. Fossil Rent Dependence | % of GDP | NY.GDP.TOTL.RT.ZS inverse | World Bank WGI [36] | + | 2020–2021 |
| Country | S1 | S2 | S3 (2024) | S4 | D1 | D2 (Q3/2025) | D3 | D4 | R1 | R2 | R3 |
|---|---|---|---|---|---|---|---|---|---|---|---|
| Oman | 5.62 | 8.31 | 0.08 | 5 | 3.3 | 142 | 3.03 | 2 | 62 | 66 | 29.2 |
| Kuwait | 4.89 | 7.98 | 0.09 | 4 | 3.2 | 34 | 1.01 | 2 | 51 | 63 | 29.3 |
| Saudi Arabia | 5.67 | 7.59 | 0.09 | 5 | 3.4 | 244 | 9.6 | 0 | 79 | 69 | 25.6 |
| Egypt | 5.74 | 8.7 | 0.08 | 5 | 3.1 | 282 | 10.73 | 3 | 42 | 26 | 5.1 |
| Algeria | 5.5 | 8.36 | 0.09 | 2 | 2.5 | 71 | 4.52 | 4 | 27 | 16 | 22.6 |
| Qatar | 5 | 6.7 | 0.09 | 5 | 3.5 | 90 | 1.1 | 17 | 86 | 81 | 27.3 |
| Impact Factor | Positive Impacts | Negative Impacts |
|---|---|---|
| Energy Access | Enhanced reliability of electricity supply in remote areas | High initial costs may exclude low-income communities |
| Environmental Quality | Reduction in GHG emissions and local pollutant levels | Potential water uses during hydrogen production |
| Community Development | Creation of jobs and promotion of economic diversification | Displacement of communities due to infrastructure development |
| Indicator | AHP (Base) | Entropy | Combined Base | Combined Supply-Led | Combined Risk-Aware |
|---|---|---|---|---|---|
| S1 | 0.12 | 0.058 | 0.089 | 0.107 | 0.082 |
| S2 | 0.1 | 0.04 | 0.07 | 0.084 | 0.065 |
| S3 | 0.1 | 0.205 | 0.153 | 0.184 | 0.141 |
| S4 | 0.13 | 0.23 | 0.18 | 0.217 | 0.166 |
| D1 | 0.08 | 0.037 | 0.059 | 0.047 | 0.054 |
| D2 | 0.08 | 0.073 | 0.077 | 0.062 | 0.071 |
| D3 | 0.1 | 0.102 | 0.101 | 0.081 | 0.093 |
| D4 | 0.09 | 0.111 | 0.101 | 0.081 | 0.093 |
| R1 | 0.07 | 0.054 | 0.062 | 0.05 | 0.085 |
| R2 | 0.07 | 0.055 | 0.062 | 0.05 | 0.086 |
| R3 | 0.06 | 0.035 | 0.048 | 0.038 | 0.066 |
| CR | <0.1 | - | <0.1 | <0.1 | <0.1 |
| Indicator | Mean Weight | 2.5th Percentile | 97.5th Percentile |
|---|---|---|---|
| S1 | 0.089 | 0.041 | 0.152 |
| S2 | 0.07 | 0.029 | 0.128 |
| S3 | 0.153 | 0.09 | 0.231 |
| S4 | 0.18 | 0.112 | 0.261 |
| D1 | 0.059 | 0.022 | 0.113 |
| D2 | 0.077 | 0.033 | 0.136 |
| D3 | 0.101 | 0.05 | 0.167 |
| D4 | 0.101 | 0.051 | 0.165 |
| R1 | 0.062 | 0.023 | 0.117 |
| R2 | 0.062 | 0.024 | 0.117 |
| R3 | 0.048 | 0.015 | 0.098 |
| Country | Score | Score_Std | Rank | Rank_Min | Rank_Max |
|---|---|---|---|---|---|
| Egypt | 0.518 | 0.025 | 1 | 1 | 2 |
| Algeria | 0.482 | 0.026 | 2 | 1 | 4 |
| Oman | 0.479 | 0.025 | 3 | 2 | 3 |
| Saudi Arabia | 0.398 | 0.02 | 4 | 3 | 5 |
| Qatar | 0.352 | 0.019 | 5 | 4 | 5 |
| Kuwait | 0.293 | 0.012 | 6 | 6 | 6 |
| Country | Supply Score | Demand Score | Risk Score |
|---|---|---|---|
| Oman | 0.581 | 0.336 | 0.769 |
| Kuwait | 0.213 | 0.157 | 0.686 |
| Saudi Arabia | 0.229 | 0.614 | 0.848 |
| Egypt | 0.634 | 0.685 | 0.147 |
| Algeria | 0.614 | 0.213 | 0.201 |
| Qatar | 0.023 | 0.526 | 0.977 |
Disclaimer/Publisher’s Note: The statements, opinions and data contained in all publications are solely those of the individual author(s) and contributor(s) and not of MDPI and/or the editor(s). MDPI and/or the editor(s) disclaim responsibility for any injury to people or property resulting from any ideas, methods, instructions or products referred to in the content. |
© 2026 by the authors. Licensee MDPI, Basel, Switzerland. This article is an open access article distributed under the terms and conditions of the Creative Commons Attribution (CC BY) license.
Share and Cite
Benreguieg, A.; Montuori, L.; Alcázar-Ortega, M.; Siano, P. Multi-Criteria Decision Analysis for Assessing Green Hydrogen Suitability in MENA FFED Countries. Sustainability 2026, 18, 2157. https://doi.org/10.3390/su18042157
Benreguieg A, Montuori L, Alcázar-Ortega M, Siano P. Multi-Criteria Decision Analysis for Assessing Green Hydrogen Suitability in MENA FFED Countries. Sustainability. 2026; 18(4):2157. https://doi.org/10.3390/su18042157
Chicago/Turabian StyleBenreguieg, Abdelhafidh, Lina Montuori, Manuel Alcázar-Ortega, and Pierluigi Siano. 2026. "Multi-Criteria Decision Analysis for Assessing Green Hydrogen Suitability in MENA FFED Countries" Sustainability 18, no. 4: 2157. https://doi.org/10.3390/su18042157
APA StyleBenreguieg, A., Montuori, L., Alcázar-Ortega, M., & Siano, P. (2026). Multi-Criteria Decision Analysis for Assessing Green Hydrogen Suitability in MENA FFED Countries. Sustainability, 18(4), 2157. https://doi.org/10.3390/su18042157

