A Digital Decision-Support Framework for Risk Identification and Mitigation Management in Environmental Impact Assessment
Abstract
1. Introduction
- Structures concepts (risks, receptors, mitigation, and lifecycle phases);
- Defines decision logic and workflows;
- Integrates tools (MCDA/AHP, rule-based logic, and AI-assisted automation);
- Supports decisions across different project phases, i.e., planning, design, construction and operation.
2. Literature Review
2.1. Principles of EIA
2.2. Digital Tools for Decision-Making and Environmental Assessment
3. Materials and Methods
- Data collection and case study application; individually for each of the three case studies, then comparatively for the three projects.
- Developing the proposed framework.
3.1. Data Collection and Case Study Analysis
3.2. Developing the Proposed Framework
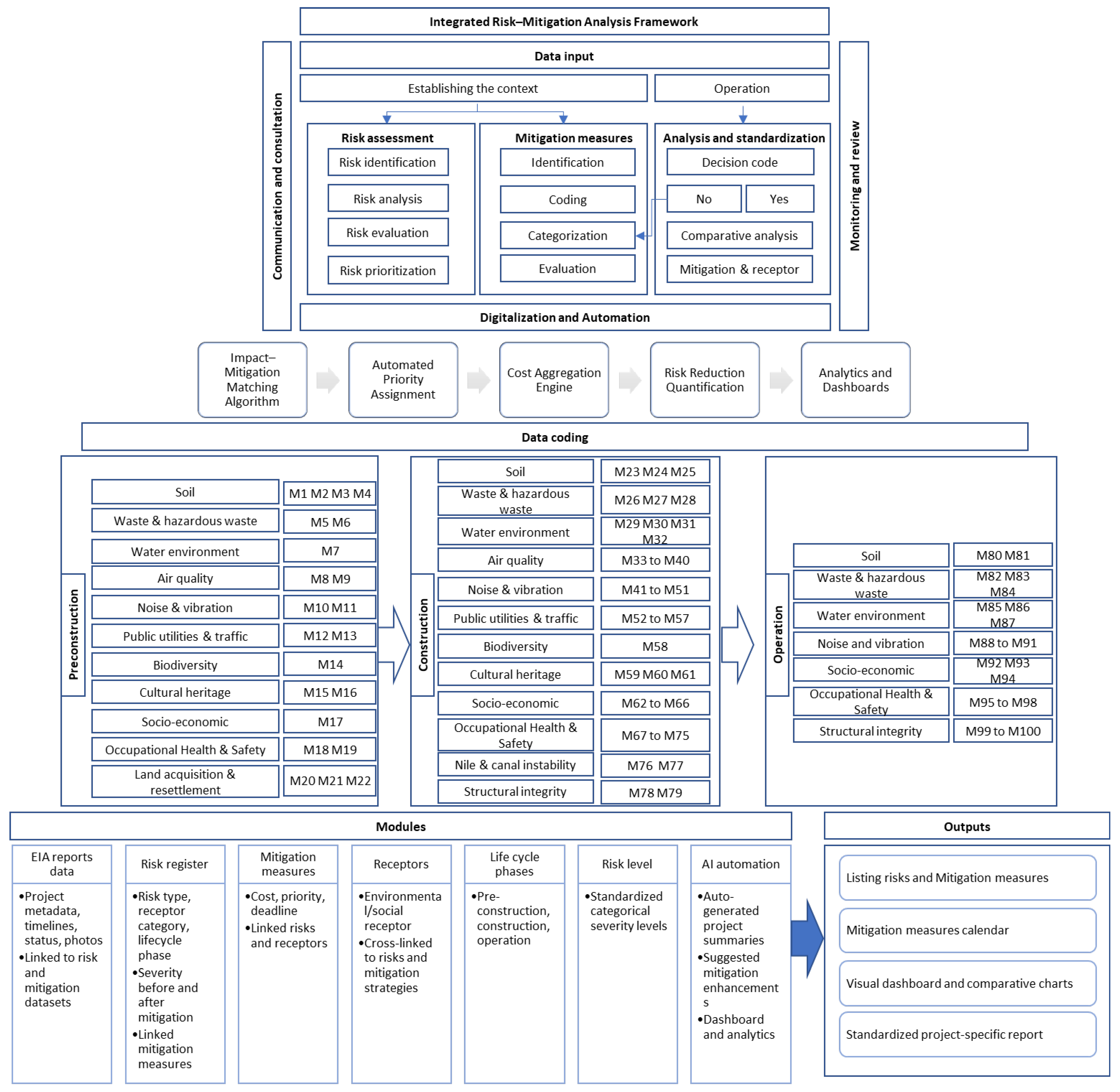
3.2.1. Conceptual Design and Architecture of the Proposed Framework
3.2.2. Inputs and Modules
- Trends in risk severity.
- Risk distributions categorized by receptor.
- Phase-specific risk intensities.
- Cross-project comparisons.
- A mitigation measures calendar for tracking deadlines and implementation schedules.
3.2.3. Digitalization and Automation
3.2.4. Sensitivity Analysis
3.2.5. Outputs
4. Discussion
5. Conclusions and Directions for Future Research
- Before design (early planning and scoping): the framework supports the identification and prioritization of key environmental and social risks, enabling early avoidance strategies, alternative alignment considerations, and the definition of environmental constraints before major design commitments are made.
- During design (design development and detailing): the framework informs design decisions by translating prioritized risks and mitigation requirements into design constraints, performance criteria, and implementation priorities, supporting choices related to layout, construction methods, material specifications, and protective infrastructure.
- After design (construction and operation): the framework continues to support decision-making by tracking mitigation implementation, monitoring compliance, and enabling comparison between planned and implemented measures.
- Standardization and efficiency for risk identification, categorization, and efficient cross-project auditing, enabling regulatory bodies to review and compare projects rapidly and consistently.
- It enables comparing risk severity before and after mitigation, offering a quantified risk reduction index that demonstrates mitigation effectiveness.
- It converts static reports into dynamic, actionable components, producing a structured environmental and social management plan with clear mitigation actions, priorities, cost allocation, and phase-specific timelines.
- It enables standardized EIA implementation, auditing, review, monitoring, evaluation and enables efficient cross-project comparisons.
Supplementary Materials
Author Contributions
Funding
Institutional Review Board Statement
Informed Consent Statement
Data Availability Statement
Conflicts of Interest
Appendix A
Appendix A.1. Case Study 1: Cairo Metro Line 3 Phase 3
| Environmental/Social Receptor | Project Phase | Identified Impact | Significance (Pre-Mitigation) |
|---|---|---|---|
| Soil | Pre-construction | Soil contamination due to spills/disposals | Minor |
| Construction | Soil compaction due to heavy machinery Soil disturbance due to construction activities Soil contamination due to spills/disposals | Minor | |
| Operation | Soil disturbance due to leakage/vibration | Minor | |
| Waste and hazardous waste | Pre-construction | Lack of adequate landfill sites and long transport routes | Negligible |
| Construction | Low capacity for waste handling produced soil excavated waste, earthwork waste, wastewater, and machinery fuel and oils | Major | |
| Operation | Generated operation waste | Minor | |
| Water environment | Pre-construction | Groundwater contamination | Minor |
| Construction | Structure changes in both surface water/groundwater Groundwater contamination | Minor | |
| Operation | Groundwater contamination due to ineffective spills of oil and fuel | Minor | |
| Dust and air quality | Pre-construction | Vehicle and machine emissions Transportation resulted in dust | Major |
| Construction | Vehicle and machine emissions Construction resulted in dust | Major | |
| Operation | Reduction in bad emissions due to use of electric energy in metro | Positive impact | |
| Noise | Pre-construction | Pre-construction work noise | Major |
| Construction | Construction work noise | Major | |
| Operation | Noise during operating hours of metro | Major | |
| Vibration | Pre-construction | Onsite work vibration from different machines Transportation vibration | Minor |
| Construction | Onsite work vibration from different machines Transportation vibration | Minor | |
| Operation | Vibration during operating hours | Minor | |
| Visual and functional intrusion /land-use change and aesthetic damage | Pre-construction | Re-vegetation and landscaping issues Bad visual impression due to elevated metro line design | Major |
| Construction | Engraving green areas on construction sites Unmaintained urban facilities Visual disturbance due to construction work on site | Major | |
| Operation | Poor commitment to regreening and revitalizing impacted urban areas | Major | |
| Biodiversity and nature conservation | Pre-construction | Impact on habitat and vegetation | Minor |
| Construction | Impact on habitat and vegetation | Minor | |
| Operation | No impact | Negligible | |
| Archaeological and cultural heritage | Pre-construction | Damage to buried artifacts/historical buildings | Major |
| Construction | Damage to buried artifacts/historical buildings | Major | |
| Operation | No impact | Negligible | |
| Public utilities and traffic | Pre-construction | Missing implementation of rerouted traffic plans | Major |
| Construction | Congestion on construction sites/route closure and decreased route capacities due to site work | Major | |
| Operation | Reduction in reliance on other means of transport | Minor | |
| Urban development /loss of land and property | Pre-construction | - | - |
| Construction | - | - | |
| Operation | Encroachment on agricultural land for urban usage around ring road Community character changes | Minor | |
| Involuntary resettlement and vulnerable groups | Pre-construction | - | - |
| Construction | Resettlement Disturbance of activities and services along the metro line alignment | Major | |
| Operation | - | - | |
| Socio-economic effects | Pre-construction | Offering job opportunities and enhancing incomes Unskilled workers’ involvement in construction process | Positive impact |
| Construction | Offering job opportunities and enhancing incomes Unskilled workers’ involvement in construction process | Positive impact | |
| Operation | High mobility of workers leads to enhanced incomes | Positive impact | |
| Labor standards and occupational health and safety | Pre-construction | Risk on construction site | Major |
| Construction | Risk on construction site | Major | |
| Operation | Risks resulted from poor implementation of (International Labour Organization) rules | Major | |
| Community health and safety | Pre-construction | - | - |
| Construction | - | - | |
| Operation | Communities surrounding the project impacted by noise, dust and air quality | Major | |
| Nile and canal instability | Not addressed | ||
| Project Phase | Environmental/Social Receptor | Proposed Mitigation Measures | Responsible Party | Monitoring/Follow-Up | Significance (After-Mitigation) |
|---|---|---|---|---|---|
| Pre-Construction | Soil | Develop soil handling & spill management plan; store & dispose of waste properly; monitor vibration and conduct building surveys. | Contractor (supervised by NAT) | Inclusion in environmental and social management planning manual before construction. | Negligible |
| Waste & Hazardous Waste | Agree on landfill/dumping sites; prepare Waste Management Plan. | NAT & contractor | Plan reviewed and approved prior to work. | Negligible | |
| Water Environment | Maintenance plan for construction machinery. | Contractor under NAT supervision | Monitoring plan implemented. | Negligible | |
| Air Quality & Dust | Develop Dust Management Plan; install ambient air quality monitoring. | Contractor | Regular monitoring: results reported. | Minor | |
| Noise & Vibration | Baseline survey; noise/vibration monitoring program. | Contractor & NAT | Periodic monitoring. | Minor | |
| Public Utilities & Traffic | Develop detailed utility and traffic deviation plans. | NAT & authorities | Plans approved before construction started. | Minor | |
| Biodiversity/Visual Intrusion | Re-vegetation & urban facility plans agreed before work. | NAT & local authorities | Plans approved by authorities. | Negligible | |
| Cultural Heritage | Conduct additional risk studies; implement chance-find procedure. | NAT & Project Implementation Unit | Procedure documented and ready. | Minor | |
| Socio-Economic | Encourage use of local labor. | NAT | Monitored through HR reports. | Positive impact | |
| Occupational Health and Safety (OHS) (Labor Standards) | Develop OHS Policy & Emergency Response Plan; staff training. | Contractor & NAT | OHS Plan reviewed before mobilization. | Minor | |
| Land acquisition and resettlement | Not addressed | ||||
| Project Phase | Receptor | Mitigation Measures | Responsible Party | Monitoring/Follow-Up | Significance (After-Mitigation) |
|---|---|---|---|---|---|
| Construction | Soil | Develop and implement Waste Management Plan; spill management procedures; monitor vibration and building condition along alignments. | Contractor (supervised by NAT) | Implementation reports and vibration monitoring records. | Negligible |
| Waste & Hazardous Waste | Maintain Waste Registers; coordinate with Cleansing Authorities; ensure proper storage, transport, recycling, and licensed disposal. | Contractor & NAT | Waste logbooks and inspection records. | Minor | |
| Water Environment | Apply strict spill prevention; protect watercourses; prevent illegal dumping; monitor groundwater and drainage quality. | Contractor under NAT supervision | Water quality monitoring results and spill reports. | Negligible | |
| Air Quality | Implement Dust Management Plan; use low-emission (EURO V) machinery; apply diesel particulate filters; conduct air quality monitoring. | Contractor & NAT | Daily inspections and monitoring logs. | Minor | |
| Noise & Vibration | Schedule noisy work for daytime; install temporary noise barriers; continuous monitoring; conduct noise impact study; install permanent barriers if required. | Contractor & NAT | Noise and vibration monitoring reports; compliance audits. | Minor | |
| Visual & Urban Intrusion | Apply urban design and beautification measures; implement context-sensitive planning; re-establish green areas after work. | NAT | Field verification and authority approval. | Minor | |
| Biodiversity | Replant trees and restore vegetation immediately after completion. | Contractor & NAT | Site inspections and replanting verification. | Negligible | |
| Cultural Heritage | Conduct detailed archaeological study; implement chance-find procedure; ensure archaeologist present during excavation. | NAT & Project Implementation Unit | Archaeological supervision reports. | Minor | |
| Public Utilities & Traffic | Prepare and implement Traffic Management Plan; coordinate with relevant authorities for diversions and restoration. | Contractor & NAT | Traffic deviation and coordination records. | Minor | |
| Socio-Economic | Hire local labor; maintain access routes; coordinate with affected businesses; communicate construction schedules. | NAT | Community liaison reports and Grievance Redress Mechanism documentation. | Positive | |
| OHS & Community Health | Enforce OHS standards (International Labour Organization-compliant); provide Personal Protective Equipment (PPE), training, and Emergency Response Plan; continuous noise, air, and dust monitoring; community engagement. | Contractor & NAT | Audit reports, training logs, and monitoring results. | Minor |
| Project Phase | Receptor | Mitigation Measures | Responsible Party | Monitoring/Follow-Up | Significance (After-Mitigation) |
|---|---|---|---|---|---|
| Operation | Soil | Develop spill management procedures; monitor vibrations and building stability along alignments. | Environmental Control Manager (ECM) | Maintenance and inspection logs. | Negligible |
| Waste Management | Implement operational Waste Management Plan; ensure segregation, recycling, and proper disposal. | ECM | Waste records and environmental audits. | Negligible | |
| Water Environment | Maintain drainage systems; monitor groundwater and wastewater; enforce spill prevention protocols. | ECM | Routine inspection and water monitoring reports. | Negligible | |
| Noise & Vibration | Regular maintenance of rails, wheels, and rolling stock; periodic noise/vibration monitoring at sensitive receptors. | ECM | Noise and vibration monitoring data. | Minor | |
| Visual/Urban Aesthetics | Maintain landscaping and station aesthetics; coordinate with local authorities for upgrades. | ECM & local authorities | Field inspection and maintenance records. | Minor | |
| Socio-Economic | Maintain reliable service; uphold safety and accessibility; ensure effective public communication and grievance redress. | ECM | Passenger satisfaction surveys; incident and complaint reports. | Positive | |
| OHS & Community Health | Implement Emergency Response Plan; conduct staff safety training and emergency drills; update health and safety procedures. | ECM | Safety audits, emergency drill reports, and training logs. | Minor |
Appendix A.2. Case Study 2: Cairo Metro Line 4 Phase 1
| Environmental/Social Receptor | Project Phase | Identified Impact | Significance (Pre-Mitigation) |
|---|---|---|---|
| Soil | Pre-construction and construction | Excavation of soil Waste disposal Oil spills | Minor |
| Operation | Pollution due to oil leakage and wastewater | Minor | |
| Waste and hazardous waste | Not addressed | ||
| Water environment | Pre-construction and construction | Change in groundwater characteristics and quality due to: excavation of soil, waste disposal and oil spills | Minor |
| Operation | Groundwater pollution due to oil leakage and wastewater | Minor | |
| Dust and air quality | Pre-construction and construction | Vehicle and machine emissions Dust resulted from soil excavation and handling | Moderate |
| Operation | Secondary impact resulted from emissions of other vehicles attracted to metro stations | Minor | |
| Noise | Pre-construction and construction | Noise resulted from machinery and vehicles | Minor |
| Operation | Primar impact of noise during operating hours of metro Secondary impact resulted from noise of other vehicles attracted to metro stations | Minor | |
| Vibration | Pre-construction and construction | Vibration leads to land settlement | Moderate |
| Operation | Vibration during operating hours | Moderate | |
| Visual and functional intrusion | Pre-construction and construction | Dust and storge of waste Temporary structures and machinery | Minor |
| /land-use change and aesthetic damage | |||
| Operation | Secondary impact due to land-use changes due to new activities attracted to stations, such as commercial activities | Minor | |
| Biodiversity and nature conservation | Pre-construction and construction | Air and noise emissions Clearance, excavation work and leveling | Moderate |
| Operation | Emissions, vibration and noise Disposal of solid wastes | Negligible | |
| Archaeological and cultural heritage | Pre-construction and construction | Dewatering, vibrations, boring and excavation may lead to damage | Moderate |
| Operation | Not addressed | ||
| Public utilities and traffic | Pre-construction and construction | Congestion and occupation of width of roads Diversion of utilities | Moderate |
| Operation | Traffic congestion resulted from attracted vehicles to metro stations | Minor | |
| Urban development | Pre-construction and construction | Temporary or permanent land and property acquisition | Moderate |
| /loss of land and property | |||
| Operation | Not addressed | ||
| Involuntary resettlement and vulnerable groups | Pre-construction and construction | - Land occupation Physical barriers due to activities along the metro construction Noise and air pollution Traffic congestion | - Major |
| Operation | Not addressed | ||
| Socio-economic effects | Not addressed | ||
| Labor standards and occupational health and safety | Pre-construction and construction | Falls, slips and injuries Emissions, vibrations, heat and noise | Moderate |
| Operation | Falls, slips and injuries Emissions, vibrations, heat and noise | Minor | |
| Community health and safety | Pre-construction and construction | Emissions, vibrations, and noise Risks due to machinery and vehicles | Moderate |
| Operation | Emissions, vibrations, and noise | Minor | |
| Nile and canal instability | Pre-construction and construction | Crossing under the Nile | Moderate |
| Operation | Not addressed | ||
| Project Phase | Environmental/Social Receptor | Proposed Mitigation Measures | Responsible Party | Monitoring/Follow-Up | Significance (After-Mitigation) | |
|---|---|---|---|---|---|---|
| Pre-Construction | Soil | Not addressed | ||||
| Waste & Hazardous Waste | ||||||
| Water Environment | ||||||
| Air Quality & Dust | ||||||
| Noise & Vibration | ||||||
| Public Utilities & Traffic | Keep utilities working in good condition by: supporting temporary or permanent diversions | NAT | Approved relocation plans and monitoring during early work and meetings | Minor | ||
| Biodiversity/Visual Intrusion | Not addressed | |||||
| Cultural Heritage | ||||||
| Socio-Economic | ||||||
| OHS (Labor Standards) | ||||||
| Land Acquisition and Resettlement | Apply compensation Apply resettlements PAPS consultation | NAT/Ministry of Transport | Surveying authorities | Minor | ||
| Project Phase | Receptor | Mitigation Measures | Responsible Party | Monitoring/Follow-Up | Significance (After-Mitigation) |
|---|---|---|---|---|---|
| Construction | Soil | Implement spill control and soil management procedures; monitor vibration and building stability. | Contractor (under NAT supervision) | Site inspections and vibration monitoring reports. | Negligible |
| Waste & Hazardous Waste | Not addressed | ||||
| Water Environment | Apply spill prevention and containment; monitor groundwater and drainage quality; prohibit illegal discharges and control of erosion. | Contractor under NAT supervision | Water quality monitoring results and inspection reports. | Negligible | |
| Air Quality | Implement Dust Management Plan; use low-emission machinery; install particulate filters; monitor air quality; correct disposal of excavated materials. | Contractor & NAT | Daily inspections and ambient air monitoring records. | Negligible | |
| Noise & Vibration | Restrict noisy work to daytime; use noise barriers; continuous monitoring; install permanent barriers if required, use special equipment, schedule truck work. | Contractor & NAT | Noise/vibration monitoring reports and compliance audits. | Minor (noise) | |
| Negligible (vibration) | |||||
| Visual & Urban Intrusion | Not addressed | ||||
| Biodiversity | Not addressed | ||||
| Cultural Heritage | Implement chance-find procedure; conduct archaeological supervision during tunneling. Non-destructive surveying. | NAT & contractor | Archaeological supervision and reporting. | Minor | |
| Public Utilities & Traffic | Temporary steel structures as a substitute for vehicle movement, managing alternative routes. | Contractor & NAT | Traffic coordination and deviation records. | Minor | |
| Socio-Economic | Maintain access routes; communicate with affected shops; prioritize local labor, apply pedestrian crossings, planning for services and activities, provide training for work. | Contractor and NAT | Community liaison reports and records. | Minor | |
| OHS & Community Health | Enforce OHS standards; provide PPE, training, and Emergency Response Plan; engage communities, fire extinguishers, correct storge for flammable materials, adhere to public health and safety standards. | Contractor & NAT | Audit reports, training records, and environmental monitoring results. | Minor | |
| Nile and Canal Instability | Geotechnical surveys, work in coordination with Nile Research Institute. | NAT | Supervision by Nile Research Institute | Minor | |
| Structural Integrity | Application of risk categorization zones, settlement numerical analysis. | Contractor & NAT | Monitoring reports and compliance audits. | Minor | |
| Project Phase | Receptor | Mitigation Measures | Responsible Party | Monitoring/Follow-Up | Significance (After-Mitigation) |
|---|---|---|---|---|---|
| Operation | Air Quality | Not addressed | |||
| Waste Management | Implement operational Waste Management Plan; ensure segregation, recycling, and proper disposal. | ECM | Waste records and environmental audits. | Negligible | |
| Water Environment | Maintain drainage systems; monitor groundwater and wastewater; enforce spill prevention protocols. | ECM | Routine inspection and water monitoring reports. | Negligible | |
| Noise & Vibration | Regular maintenance of rails, wheels, and rolling stock; periodic noise/vibration monitoring at sensitive receptors. | ECM | Noise and vibration monitoring data. | Negligible | |
| Visual/Urban Aesthetics | Not addressed | ||||
| Socio-Economic | Not addressed | ||||
| OHS & Community Health | Implement Emergency Response Plan; conduct staff safety training and emergency drills; update health and safety procedures. | ECM | Safety audits, emergency drill reports, and training logs. | Negligible | |
| Structural integrity | Vibration absorption equipment and proper engineering design. | ECM | Vibration monitoring data. | Minor | |
Appendix A.3. Case Study 3: 10th of Ramadan LRT
| Environmental/Social Receptor | Project Phase | Identified Impact | Significance (Pre-Mitigation) |
|---|---|---|---|
| Soil | Pre-construction and construction | Soil erosion due to disposal, earthworks, drainage and oil leaks | Moderate/ Minor |
| Operation | Soil pollution due to maintenance work | Minor | |
| Waste and hazardous waste | Pre-construction and construction | Not addressed | |
| Operation | |||
| Water environment | NA | ||
| Dust and air quality | Pre-construction and construction | Vehicle and machine emissions Transportation resulted in dust Construction resulted in dust | Moderate/minor |
| Operation | Dust that resulted from other transportation vehicles attracted to it Maintenance resulted in dust | Minor | |
| Reduction in bad emissions due to using alternative environmentally friendly modes of transport rather than vehicles Reduced greenhouse gas emissions | Positive impact | ||
| Noise | Pre-construction and construction | Pre-construction and construction work noise | Minor |
| Operation | Noise during operating hours of LRT | Minor | |
| Reduced noise from road vehicles | Positive impact | ||
| Vibration | Pre-construction | Not addressed | |
| Construction | |||
| Operation | Vibration during operating hours | Minor | |
| Visual and functional intrusion /land-use change and aesthetic damage | Pre-construction | Not addressed | |
| Construction | |||
| Operation | |||
| Biodiversity and nature conservation | Pre-construction | NA | |
| Construction | |||
| Operation | |||
| Archaeological and cultural heritage | Pre-construction | NA | |
| Construction | |||
| Operation | |||
| Public utilities and traffic | Pre-construction and construction | Transfer of construction equipment leads to possibility of accidents Interference between project construction movement trucks and other project trucks | Moderate/minor |
| Operation | More traffic flow due to higher commercial activities | Minor | |
| Urban development /loss of land and property | Pre-construction | NA | |
| Construction | |||
| Operation | |||
| Involuntary resettlement and vulnerable groups | Pre-construction | NA | |
| Construction | |||
| Operation | |||
| Socio-economic effects | Pre-construction and construction | Offering job opportunities and enhancing incomes Unskilled workers’ involvement in construction process | Positive impact |
| Operation | High mobility of workers leads to encouraging investment in administrative capital Reduced traffic loads Offers job opportunities Reduced number of accidents | Positive impact | |
| Labor standards and occupational health and safety | Pre-construction Construction | Risk on construction site due to slips, falls and inadequate precautions | Moderate |
| Operation | Air pollution, noise, heat and humidity subjection at workplace | Moderate/minor | |
| Community health and safety | Pre-construction Construction | Not addressed | |
| Operation | Communities may be impacted by noise, dust, fire, accidents | Minor | |
| Nile and canal instability | NA | ||
| Project Phase | Environmental/Social Receptor | Proposed Mitigation Measures | Responsible Party | Monitoring/Follow-Up | Significance (After-Mitigation) |
|---|---|---|---|---|---|
| Pre-Construction and Construction | Soil | Develop soil handling & spill management plan; store & dispose of waste properly; monitor vibration and conduct building surveys; special storage for products | Contractor (supervised by NAT) | - | Negligible |
| Waste & Hazardous Waste | Not addressed | ||||
| Water Environment | NA | ||||
| Air Quality & Dust | Machinery dust control, non-deposition of particulate materials, material transport vehicles, washing, clear disposal of excavated materials | Contractor supervised by NAT | Health, Safety, and Environment (HSE) department (environment unit) | Minor | |
| Noise & Vibration | Pneumatic impact tools, dampen noisy equipment, noise separators, scheduling of truck work, noise barriers and rerouting of trucks | Contractor & NAT | HSE department (environment unit) | Negligible | |
| Public Utilities & Traffic | Speed limits for trucks and machinery; low traffic time transportation of materials | Contractor & NAT | - | Minor | |
| Biodiversity/Visual Intrusion | NA | ||||
| Cultural Heritage | NA | ||||
| Socio-Economic | Positive impact | ||||
| OHS (Labor Standards) | Applying safety standards, protective equipment, proper storge of materials, labeling of materials, isolating flammable materials, fire extinguishers | Contractor & NAT | HSE department (industrial safety unit) Healthcare facility | Minor | |
| Land Acquisition and Resettlement | Not addressed | ||||
| Project Phase | Receptor | Mitigation Measures | Responsible Party | Monitoring/Follow-Up | Significance (After-Mitigation) |
|---|---|---|---|---|---|
| Operation | Soil | Develop spill management procedures; monitor vibrations and build stability along alignments | Train operating company) | - | Negligible |
| Waste Management and air quality | Implement operational Waste Management Plan; ensure segregation, recycling, and proper disposal Ensure proper discharge, emergency procedures dust control and housekeeping | Train operating company | HSE (environmental unit) | Negligible | |
| Water Environment | NA | ||||
| Noise & Vibration | Proper engineering design & vibration absorption materials | Train operating company | HSE (environmental unit) | Negligible | |
| Visual/Urban Aesthetics | Not addressed | ||||
| Socio-Economic | Positive | ||||
| OHS & Community Health | Firefighting plan; conduct maintenance of equipment and emergency drills; update health and safety procedures | Train operating company | HSE department (industrial safety unit) Healthcare facility | Negligible | |
Appendix A.4. Comparing the Three Case Study Projects
| Project Phase | Receptor | Cairo Metro Line 3 [45] | Cairo Metro Line 4 (NAT, 2010) | 10th of Ramadan LRT [46] | ||||||
|---|---|---|---|---|---|---|---|---|---|---|
| Before | Mitigation Code(s) | After | Before | Mitigation Code(s) | After | Before | Mitigation Code(s) | After | ||
| Pre-Construction | Soil | Minor | M1–M3 | Negligible | Minor | M1–M4 | Negligible | Moderate | M1–M4 | Negligible |
| Waste & Hazardous Waste | Negligible | M5–M6 | Negligible | Negligible | M5–M6 | Negligible | — | — | — | |
| Water Environment | Minor | M7 | Negligible | Minor | M7 | Negligible | — | — | — | |
| Air Quality & Dust | Major | M8–M9 | Minor | Major | M8–M9 | Minor | Moderate | M33–M40 | Minor | |
| Noise & Vibration | Major | M10–M11 | Minor | Major | M10–M11 | Minor | Minor | M41–M51 | Negligible | |
| Public Utilities & Traffic | Major | M12 | Minor | Major | M12–M13 | Minor | Moderate | M52–M57 | Minor | |
| Biodiversity/Visual Intrusion | Major | M14 | Negligible | Major | M14 | Negligible | — | — | — | |
| Cultural Heritage | Major | M15–M16 | Minor | Major | M15–M16 | Minor | — | — | — | |
| Socio-Economic | Positive impact | M17 | Positive | Positive impact | M17 | Positive | Positive impact | M17 | Positive | |
| OHS & Labor Standards | Major | M18–M19 | Minor | Major | M18–M19 | Minor | Moderate | M72–M75 | Minor | |
| Land Acquisition & Resettlement | — | M20–M22 | Minor | — | M20–M22 | Minor | — | — | — | |
| Construction | Soil | Minor | M23–M25 | Negligible | Minor | M23–M25 | Negligible | Minor | M24–M25 | Negligible |
| Waste & Hazardous Waste | Major | M26–M28 | Minor | Major | M26–M28 | Minor | — | — | — | |
| Water Environment | Minor | M29–M32 | Negligible | Minor | M29–M32 | Negligible | Minor | M29–M32 | Negligible | |
| Air Quality & Dust | Major | M33–M36 | Minor | Major | M33–M36 | Minor | Moderate | M37–M40 | Minor | |
| Noise & Vibration | Major | M41–M45 | Minor | Major | M41–M46 | Minor | Moderate | M47–M51 | Negligible | |
| Public Utilities & Traffic | Major | M52–M53 | Minor | Major | M52–M57 | Minor | Moderate | M54–M57 | Minor | |
| Visual & Urban Intrusion | Major | M58 | Minor | Major | M58 | Minor | — | — | — | |
| Biodiversity | Minor | M58 | Negligible | Minor | M58 | Negligible | — | — | — | |
| Cultural Heritage | Major | M59–M61 | Minor | Major | M59–M61 | Minor | Moderate | M59–M61 | Minor | |
| Socio-Economic | Positive | M62–M66 | Positive impact | Positive | M62–M66 | Positive impact | Positive | M62–M66 | Positive impact | |
| OHS & Community Health | Major | M67–M71 | Minor | Major | M67–M71 | Minor | Moderate | M72–M75 | Minor | |
| Nile & Canal Instability | — | M76–M77 | Minor | — | M76–M77 | Minor | — | — | — | |
| Structural Integrity | — | M78–M79 | Minor | — | M78–M79 | Minor | Moderate | M99–M100 | Minor | |
| Operation | Soil | Minor | M80–M81 | Negligible | Minor | M80–M81 | Negligible | Minor | M80–M81 | Negligible |
| Waste Management & Air Quality | Minor | M82–M84 | Negligible | Minor | M82–M84 | Negligible | Minor | M82–M84 | Negligible | |
| Water Environment | Minor | M85–M87 | Negligible | Minor | M85–M87 | Negligible | — | — | — | |
| Noise & Vibration | Moderate | M88–M89 | Low | Moderate | M88–M89 | Low | Minor | M90–M91 | Negligible | |
| Socio-Economic | Positive impact | M92–M94 | Positive impact | Positive impact | M92–M94 | Positive impact | Positive impact | M92–M94 | Positive impact | |
| OHS & Community Health | Moderate | M95–M97 | Minor | Moderate | M95–M97 | Minor | Moderate | M98 | Negligible | |
| Structural Integrity | — | M99–M100 | Minor | — | M99–M100 | Minor | Moderate | M99–M100 | Minor | |
Appendix A.5. Coding the Mitigation Measures
| Project Phase | Receptor | Mitigation Measure | Mitigation Code |
|---|---|---|---|
| Pre-Construction | Soil | Develop soil handling & spill management plan. | M1 |
| Store and dispose of waste properly. | M2 | ||
| Monitor vibration and conduct building surveys. | M3 | ||
| Special storage for products. | M4 | ||
| Waste & Hazardous Waste | Agree on landfill/dumping sites. | M5 | |
| Prepare Waste Management Plan. | M6 | ||
| Water Environment | Maintenance plan for construction machinery. | M7 | |
| Air Quality & Dust | Develop Dust Management Plan. | M8 | |
| Install ambient air quality monitoring. | M9 | ||
| Noise & Vibration | Baseline survey for noise and vibration. | M10 | |
| Implement noise/vibration monitoring program. | M11 | ||
| Public Utilities & Traffic | Develop detailed utility and traffic deviation plans. | M12 | |
| Keep utilities working in good condition by supporting temporary or permanent diversions. | M13 | ||
| Biodiversity/Visual Intrusion | Re-vegetation and urban facility plans agreed before work. | M14 | |
| Cultural Heritage | Conduct additional risk studies. | M15 | |
| Implement chance-find procedure. | M16 | ||
| Socio-Economic | Encourage use of local labor. | M17 | |
| Occupational Health, Safety & Labor Standards | Develop OHS Policy and Emergency Response Plan. | M18 | |
| Conduct staff training. | M19 | ||
| Land Acquisition and Resettlement | Apply compensation. | M20 | |
| Apply resettlements. | M21 | ||
| PAP consultation. | M22 | ||
| Construction | Soil | Develop and implement Waste Management Plan. | M23 |
| Apply spill control and soil management procedures. | M24 | ||
| Monitor vibration and building stability along alignments. | M25 | ||
| Waste & Hazardous Waste | Maintain Waste Registers. | M26 | |
| Coordinate with Cleansing Authorities. | M27 | ||
| Ensure proper storage, transport, recycling, and licensed disposal. | M28 | ||
| Water Environment | Apply strict spill prevention. | M29 | |
| Protect watercourses. | M30 | ||
| Prevent illegal dumping. | M31 | ||
| Monitor groundwater and drainage quality. | M32 | ||
| Air Quality & Dust | Implement Dust Management Plan. | M33 | |
| Use low-emission (EURO V) machinery. | M34 | ||
| Apply diesel particulate filters. | M35 | ||
| Conduct air quality monitoring. | M36 | ||
| Machinery dust control. | M37 | ||
| Non-deposition of particulate materials. | M38 | ||
| Transporting materials vehicles. | M39 | ||
| Washing and clear disposal of excavated materials. | M40 | ||
| Noise & Vibration | Schedule noisy work for daytime. | M41 | |
| Install temporary noise barriers. | M42 | ||
| Continuous noise and vibration monitoring. | M43 | ||
| Conduct noise impact study. | M44 | ||
| Install permanent barriers if required. | M45 | ||
| Use special equipment and scheduling for truck work. | M46 | ||
| Pneumatic impact tools. | M47 | ||
| Dampen noisy equipment. | M48 | ||
| Noise separators. | M49 | ||
| Schedule truck work. | M50 | ||
| Noise barriers and rerouting of trucks. | M51 | ||
| Public Utilities & Traffic | Prepare and implement Traffic Management Plan. | M52 | |
| Coordinate with relevant authorities for diversions and restoration. | M53 | ||
| Temporary steel structures as a substitute for vehicle movement. | M54 | ||
| Manage alternative routes. | M55 | ||
| Speed limits to trucks and machinery. | M56 | ||
| Low traffic time transportation of materials. | M57 | ||
| Biodiversity/Visual Intrusion | Replant trees and restore vegetation immediately after completion. | M58 | |
| Cultural Heritage | Conduct detailed archaeological study. | M59 | |
| Ensure archaeologist present during excavation. | M60 | ||
| Non-destroying surveying. | M61 | ||
| Socio-Economic | Hire local labor. | M62 | |
| Maintain access routes. | M63 | ||
| Coordinate with affected businesses. | M64 | ||
| Communicate construction schedules. | M65 | ||
| Prioritize local labor, apply pedestrian crossings, plan for services and activities, and provide training for workers. | M66 | ||
| Occupational Health, Safety & Community Health | Enforce OHS standards—International Labour Organization-compliant | M67 | |
| Provide PPE, training, and Emergency Response Plan. | M68 | ||
| Engage communities. | M69 | ||
| Provide fire extinguishers and correct storage for flammable materials. | M70 | ||
| Adhere to public health and safety standards. | M71 | ||
| Apply safety standards and provide protective equipment. | M72 | ||
| Proper storage and labeling of materials. | M73 | ||
| Isolate flammable materials. | M74 | ||
| Provide fire extinguishers. | M75 | ||
| Nile and Canal Instability | Conduct geotechnical surveys. | M76 | |
| Work in coordination with the Nile Research Institute. | M77 | ||
| Structural Integrity | Apply risk categorization zones. | M78 | |
| Conduct settlement numerical analysis. | M79 | ||
| Operation | Soil | Develop spill management procedures. | M80 |
| Monitor vibrations and building stability along alignments. | M81 | ||
| Waste Management & Air Quality | Implement operational Waste Management Plan. | M82 | |
| Ensure segregation, recycling, and proper disposal. | M83 | ||
| Ensure proper discharge, emergency procedures, dust control, and housekeeping. | M84 | ||
| Water Environment | Maintain drainage systems. | M85 | |
| Monitor groundwater and wastewater. | M86 | ||
| Enforce spill prevention protocols. | M87 | ||
| Noise & Vibration | Regular maintenance of rails, wheels, and rolling stock. | M88 | |
| Periodic noise/vibration monitoring at sensitive receptors. | M89 | ||
| Proper engineering design and vibration absorption materials. | M90 | ||
| Apply vibration absorption equipment and proper engineering design. | M91 | ||
| Socio-Economic | Maintain reliable service. | M92 | |
| Uphold safety and accessibility. | M93 | ||
| Ensure effective public communication and grievance redress. | M94 | ||
| Occupational & Community Health and Safety | Implement Emergency Response Plan. | M95 | |
| Conduct staff safety training and emergency drills. | M96 | ||
| Update health and safety procedures. | M97 | ||
| Firefighting plan; conduct maintenance of equipment and emergency drills; update health and safety procedures. | M98 | ||
| Structural Integrity | Apply vibration absorption equipment and proper engineering design. | M99 | |
| Conduct maintenance and vibration monitoring. | M100 |
Appendix A.6. Framework Interface









Appendix A.7. Data Input for Cairo Metro Line 3 Phase 3
| Category | Inputs | Example |
|---|---|---|
| Project-Level Inputs | Project name | Cairo Metro Line 3 Phase 3 |
| Project type | Infrastructure, residential, commercial, etc. | |
| Start and end date | MM/DD/YY | |
| Current status | In progress, completed, planning, etc. | |
| Project image | ![]() | |
| Risk Inputs | Risk type | Environmental/social |
| Severity before mitigation | Major/minor/negligible/positive | |
| Associated receptor | Air quality, soil, noise, etc. | |
| Associated lifecycle phase | Pre-construction, construction, operation | |
| Risk description | Oil spills during construction phase cause soil pollution | |
| Mitigation Inputs | Mitigation description | Develop spill management plan |
| Implementation cost | 30$ | |
| Linked risks | R1, R2, etc. | |
| Deadline | MM/DD/YY | |
| Responsible party | Contractor | |
| AI Input Parameters | Severity priority condition rules | ![]() |
| Lookup references | ![]() | |
| Summarization prompts for text generation | ![]() | |
| Prompt: You are an environmental risk analyst with expertise in EIA for architecture and infrastructure projects. Your role is to provide concise, actionable insights on EIA risks and mitigation measures, highlighting urgent issues or gaps, using a clear and analytical tone. Task description: Analyze the project’s scope and current status to identify the most significant EIA risks and the effectiveness of corresponding mitigation strategies. Highlight any urgent risks, critical gaps in mitigation, or areas requiring immediate attention. Focus on providing practical insights that support project management and regulatory compliance. Output format: Write a brief analysis in plain text (2-3 sentences), directly addressing the most important risks and mitigation insights without headings, lists, or extraneous commentary. If insufficient information is available, output "Insufficient data to provide EIA risk and mitigation insights." Example: "The main EIA risks involve groundwater contamination and air quality impacts. Current mitigation measures address these risks, but additional controls may be needed for dust management during construction." (Real examples should be similar in length and detail, tailored to the provided data.) |
References
- Sun, Y.; Liang, R.; Wu, Y.; Wilson, R.; Rutherford, P. Development of a Comprehensive Method to Analyse Glazing Systems with Parallel Slat Transparent Insulation Material (PS-TIM). Appl. Energy 2017, 205, 951–963. [Google Scholar] [CrossRef]
- Abalasei, M.E.; Fighir, D.; Teodosiu, C. Evolution of the Environmental Impact Assessment Process in Romania in the Context of Sustainable Development. Appl. Sci. 2025, 15, 3777. [Google Scholar] [CrossRef]
- Flores, P.; Mendoza, E. A Fuzzy Logic Technique for the Environmental Impact Assessment of Marine Renewable Energy Power Plants. Energies 2025, 18, 272. [Google Scholar] [CrossRef]
- Muttamara, S. Environmental Impact Assessment (EIA). Resour. Conserv. Recycl. 1996, 16, 335–349. [Google Scholar] [CrossRef]
- Lawrence, D.P. Planning Theories and Environmental Impact Assessment. Environ. Impact Assess. Rev. 2000, 20, 607–625. [Google Scholar] [CrossRef]
- Treweek, J. Ecology and Environmental Impact Assessment. J. Appl. Ecol. 1996, 33, 191–199. [Google Scholar] [CrossRef]
- Ismaeel, W.S.E.; Elsayed, M.A. Sustainable Sites in Two Generations of City Development Using GIS-MCDM and LEED LT and SS Categories. J. Clean. Prod. 2022, 330, 129782. [Google Scholar] [CrossRef]
- Badr, E.-S.A. Evaluation of the Environmental Impact Assessment System in Egypt. Impact Assess. Proj. Apprais. 2009, 27, 193–203. [Google Scholar] [CrossRef]
- Elsayed, M.A.; Ismaeel, W.S.E. Environmental Assessment for Major Development Projects: A Case Study “Qattara Depression”. J. Clean. Prod. 2019, 215, 522–533. [Google Scholar] [CrossRef]
- Ismaeel, W.S.E. Sustainable Site Selection Using System Dynamics; Case Study LEED-Certified Project. Archit. Eng. Des. Manag. 2021, 18, 368–386. [Google Scholar] [CrossRef]
- Figueiredo, K.; Pierott, R.; Hammad, A.W.A.; Haddad, A. Sustainable Material Choice for Construction Projects: A Life Cycle Sustainability Assessment Framework Based on BIM and Fuzzy-AHP. Build. Environ. 2021, 196, 107805. [Google Scholar] [CrossRef]
- Walaa, S.E. Ismaeel The Dynamics of Sustainable Material Selection for Green-Certified Projects. Buildings 2023, 13, 2077. [Google Scholar] [CrossRef]
- Stanojević, A.D.; Milošević, M.R.; Milošević, D.M.; Turnšek, B.A.; Jevremović, L.L. Developing Multi-Criteria Model for the Protection of Built Heritage from the Aspect of Energy Retrofitting. Energy Build. 2021, 250, 111285. [Google Scholar] [CrossRef]
- Ismaeel, W.S.E.; Alamoudy, F.O.; Sameh, R. How Renovation Activities May Jeopardise Indoor Air Quality: Accounting for Short and Long-Term Symptoms of Sick Building Syndrome in Educational Buildings. Archit. Eng. Des. Manag. 2022, 19, 360–377. [Google Scholar] [CrossRef]
- Lyhne, I.; Van Laerhoven, F.; Cashmore, M.; Runhaar, H. Theorising EIA Effectiveness: A Contribution Based on the Danish System. Environ. Impact Assess. Rev. 2017, 62, 240–249. [Google Scholar] [CrossRef]
- GOPP General Organization for Physical Planning. Available online: https://gopp.gov.eg/ (accessed on 1 January 2026).
- Canter, L.W. Environmental Impact Assessment. Impact Assess. 2012, 1, 6–40. [Google Scholar] [CrossRef]
- Li, J.C. Environmental Impact Assessments in Developing Countries: An Opportunity for Greater Environmental Security? 2008. Available online: https://fess-global.org/WorkingPapers/EIA.pdf (accessed on 1 November 2025).
- EEAA Ministry of Environmental Affairs Agency. Available online: https://www.eeaa.gov.eg/ (accessed on 1 November 2025).
- Salheen, M.; El Khateeb, S.M. Integrating Environmental Assessment in the Planning Process in Egypt. Cent. Plan. Archit. Stud. (cpas) 2010, 1–18. Available online: https://publication-cpas-egypt.com (accessed on 1 November 2025).
- Ismaeel, W.S.E.; Lotfy, R.A.E.R. An Integrated Building Information Modelling-Based Environmental Impact Assessment Framework. Clean Technol. Environ. Policy 2022, 25, 1291–1307. [Google Scholar] [CrossRef]
- Egyptian Environmental Affairs Agency (EEAA). National Authority for Tunnels Addendum to EIA Study for Greater Cairo Metro Line No. 4 Phase1; Final Report; EEAA: Cairo, Egypt, 2010.
- Ismaeel, W.S.E.; Sherif, J.; Adel, R.; Said, A. A Life Cycle AI-Assisted Model for Optimizing Sustainable Material Selection. Sustainability 2026, 18, 566. [Google Scholar] [CrossRef]
- Morrison-Saunders, A.; Arts, J.; Bond, A.; Pope, J.; Retief, F. Reflecting on, and Revising, International Best Practice Principles for EIA Follow-up Publisher’s PDF, Also Known as Version of Record Publication Date: Reflecting on, and Revising, International Best Practice Principles for EIA. Environ. Impact Assess. Rev. 2021, 89, 106596. [Google Scholar] [CrossRef]
- Loomis, J.J.; Dziedzic, M. Evaluating EIA Systems’ effectiveness: A State of the Art. Environ. Impact Assess. Rev. 2018, 68, 29–37. [Google Scholar] [CrossRef]
- Kang, H.J. Development of a Systematic Model for an Assessment Tool for Sustainable Buildings Based on a Structural Framework. Energy Build. 2015, 104, 287–301. [Google Scholar] [CrossRef]
- United Nations. Convention on Environmental Impact Assessment in a Transboundary Context; United Nations: New York, NY, USA, 1991; pp. 1–24. ISBN 9780511494345. [Google Scholar]
- Jasch, C. Environmental Performance Evaluation and Indicators. J. Clean. Prod. 2000, 8, 79–88. [Google Scholar] [CrossRef]
- Huertas-Olivares, C.; Norris, J. Environmental Impact Assessment. Environ. Monit. Assess. 2013, 1, 423–497. Available online: https://link.springer.com/chapter/10.1007 (accessed on 1 November 2025).
- Arts, J.; Caldwell, P.; Morrison-Saunders, A. Environmental Impact Assessment Follow-up: Good Practice and Future Directions—Findings from a Workshop at the IAIA 2000 Conference. Impact Assess. Proj. Apprais. 2001, 19, 175–185. [Google Scholar] [CrossRef]
- Chanchitpricha, C.; Bond, A. Conceptualising the Effectiveness of Impact Assessment Processes. Environ. Impact Assess. Rev. 2013, 43, 65–72. [Google Scholar] [CrossRef]
- Retief, F.P.; Bond, A.J.; Alberts, R.C.; Roos, C.; Cilliers, D.P. The State of the Art of Environmental Impact Assessment (EIA). Impact Assess. Proj. Apprais. 2026. [Google Scholar] [CrossRef]
- Badr, E.A.; Laban, A.E.; Zahran, A.A. Benchmarking Evaluation of Environmental Impact Assessment Studies Case Study: New Burg El Arab City—Alexandria–Egypt. Int. J. Environ. Stud. Res. 2023, 2, 99–117. [Google Scholar] [CrossRef]
- Badr, E.S.A.; Zahran, A.A.; Cashmore, M. Benchmarking Performance: Environmental Impact Statements in Egypt. Environ. Impact Assess. Rev. 2011, 31, 279–285. [Google Scholar] [CrossRef]
- Nykvist, B.; Nilsson, M. Are Impact Assessment Procedures Actually Promoting Sustainable Development? Institutional Perspectives on Barriers and Opportunities Found in the Swedish Committee System. Environ. Impact Assess. Rev. 2009, 29, 15–24. [Google Scholar] [CrossRef]
- Zhang, J.; Kørnøv, L.; Christensen, P. Critical Factors for EIA Implementation: Literature Review and Research Options. J. Environ. Manag. 2013, 114, 148–157. [Google Scholar] [CrossRef]
- Ismaeel, W.S.E.; Elsayed, M.A. The Interplay of Environmental Assessment Methods; Characterising the Institutional Background in Egypt. J. Environ. Assess. Policy Manag. 2018, 20, 1850003. [Google Scholar] [CrossRef]
- Suwanteep, K.; Murayama, T.; Nishikizawa, S. Environmental Impact Assessment System in Thailand and Its Comparison with Those in China and Japan. Environ. Impact Assess. Rev. 2016, 58, 12–24. [Google Scholar] [CrossRef]
- Wang, X.Q.; Chen, P.; Chow, C.L.; Lau, D. Artificial-Intelligence-Led Revolution of Construction Materials: From Molecules to Industry 4.0. Matter 2023, 6, 1831–1859. [Google Scholar] [CrossRef]
- Pan, G.; Wang, F.; Shang, C.; Wu, H.; Wu, G.; Gao, J.; Wang, S.; Gao, Z.; Zhou, X.; Mao, X. Advances in Machine Learning- and Artificial Intelligence-Assisted Material Design of Steels. Int. J. Miner. Metall. Mater. 2023, 30, 1003–1024. [Google Scholar] [CrossRef]
- Khurshid, A.; Farida, W.; Ilham, R.; Amor, B.; Quadir, M.; Murianingrum, M.; Parnidi, P.; Ayub, A.; Supriyadi, S.; Sakiroh, S.; et al. Environmental Resilience through Artificial Intelligence: Innovations in Monitoring and Management. Environ. Sci. Pollut. Res. 2024, 31, 18379–18395. [Google Scholar] [CrossRef]
- Singh, A.K.; Avikal, S.; Nithin Kumar, K.C.; Kumar, M.; Thakura, P. A Fuzzy-AHP and M-TOPSIS Based Approach for Selection of Composite Materials Used in Structural Applications. Mater. Today Proc. 2019, 26, 3119–3123. [Google Scholar] [CrossRef]
- Haruna, A.; Shafiq, N.; Montasir, O.A. Building Information Modelling Application for Developing Sustainable Building (Multi Criteria Decision Making Approach). Ain Shams Eng. J. 2021, 12, 293–302. [Google Scholar] [CrossRef]
- La Russa, F.M.; Santagati, C. An AI-Based DSS for Preventive Conservation of Museum Collections in Historic Buildings. J. Archaeol. Sci. Rep. 2021, 35, 102735. [Google Scholar] [CrossRef]
- EcoConServ. Environmental and Social Impact Assessment—Vol. 2 Main Documentdditional Services for Cairo Metro Line 3—Phase 3, Environmental and Social Impact Assessment Study; Grontmij: Cairo, Egypt, 2013. [Google Scholar]
- Environics Environmental Impact Assessment for the 10th of Ramadan Light Rail Transit (LRT) Project—Phase III (New Administrative Capital). 2021. Available online: http://www.nat.gov.eg/Docs/EnviromentalFileName/20250903_113455.pdf (accessed on 1 November 2025).
- Liu, H.; Ofstad, A. Emmett Nicholas Airtable.Com. Available online: https://airtable.com (accessed on 1 May 2025).
- Anysz, H.; Nicał, A.; Stević, Ž.; Grzegorzewski, M.; Sikora, K. Pareto Optimal Decisions in Multi-Criteria Decision Making Explained with Construction Cost Cases. Symmetry 2021, 13, 46. [Google Scholar] [CrossRef]
- Anthony, B., Jr. Validating the Usability Attributes of AHP-Software Risk Prioritization Model Using Partial Least Square-Structural Equation Modeling. J. Sci. Technol. Policy Manag. 2019, 10, 404–430. [Google Scholar] [CrossRef]
- Dua, R.; Almutairi, S.; Bansal, P. Emerging Energy Economics and Policy Research Priorities for Enabling the Electric Vehicle Sector. Energy Rep. 2024, 12, 1836–1847. [Google Scholar] [CrossRef]
- Glasson, J.; Therivel, R. Introduction to Environmental Impact Assessment; Routledge: Abingdon, UK, 2019. [Google Scholar] [CrossRef]
- Fernández-Sánchez, G.; Rodríguez-López, F. A Methodology to Identify Sustainability Indicators in Construction Project Management—Application to Infrastructure Projects in Spain. Ecol. Indic. 2010, 10, 1193–1201. [Google Scholar] [CrossRef]
- Toro, J.; Requena, I.; Duarte, O.; Zamorano, M. A Qualitative Method Proposal to Improve Environmental Impact Assessment. Environ. Impact Assess. Rev. 2013, 43, 9–20. [Google Scholar] [CrossRef]
- Arts, J.; Runhaar, H.A.C.; Fischer, T.B.; Jha-Thakur, U.; Van Laerhoven, F.; Driessen, P.P.J.; Onyango, V. The Effectiveness of EIA as an Instrument for Environmental Governance: Reflecting on 25 Years of Eia Practice in the Netherlands and the UK. J. Environ. Assess. Policy Manag. 2012, 14, 40. [Google Scholar] [CrossRef]
- Cashmore, M.; Axelsson, A. The Mediation of Environmental Assessment’s Influence: What Role for Power? Environ. Impact Assess. Rev. 2013, 39, 5–12. [Google Scholar] [CrossRef]
- Richardson, T.; Cashmore, M. Power, Knowledge and Environmental Assessment: The World Bank’s Pursuit of ‘Good Governance’. J. Polit. Power 2011, 4, 105–125. [Google Scholar] [CrossRef]
- Cashmore, M.; Bond, A.; Cobb, D. The Role and Functioning of Environmental Assessment: Theoretical Reflections upon an Empirical Investigation of Causation. J. Environ. Manag. 2008, 88, 1233–1248. [Google Scholar] [CrossRef]






| Weighting Scheme | Basis of Expert Weighting | Observed Change in Criteria Weights | Stability of Priority Levels | Key Observation |
|---|---|---|---|---|
| Equal weighting | All experts weighted equally | Baseline reference | High | Serves as neutral benchmark with no expert bias |
| Experience-based weighting | Years of professional/research experience | Minor variation in secondary criteria | High | Senior experts slightly increased influence on technical risks |
| Familiarity-based weighting | Self-reported familiarity with project and impact type | Localized variation in context-specific criteria | High | Improved sensitivity to project-specific impacts |
| Aspect | Findings of This Study | Findings from Previous Studies | Key Added Value of This Study |
|---|---|---|---|
| Role of EIA in project decision-making | Demonstrates that EIA outputs often remain descriptive unless translated into structured decision-support logic; proposes a digital framework to operationalize EIA findings across project phases. | EIAs frequently function as compliance documents with limited influence on design and implementation decisions [24,51]. | Moves beyond diagnosis by providing a structured system that links EIA outcomes to decision priorities and implementation logic. |
| Identification of environmental risks | Reveals uneven identification of environmental receptors and risks across case studies, largely driven by reporting practices rather than actual risk absence. | Prior studies noted variability and inconsistency in EIA scoping and impact identification [52,53]. | Explicitly treats missing risks as ‘unassessed’ rather than absent, improving cross-project comparability. |
| Mitigation measures and effectiveness | Finds that mitigation measures are frequently defined qualitatively, with limited use of measurable KPIs; highlights this as a governance and implementation gap. | Mitigation effectiveness is often weakly monitored and poorly linked to performance indicators [15,24]. | Introduces a framework that flags mitigation measures lacking KPIs and supports performance-based monitoring. |
| Integration with design and construction | Shows that mitigation priorities can inform design-relevant constraints (e.g., avoidance, buffering, sequencing) but are rarely embedded systematically in design workflows. | Weak integration between EIA and engineering design is a recurring limitation in infrastructure projects [52,54,55]. | Clarifies a procedural pathway for embedding environmental requirements into design and construction decision-making without automating design. |
| Use of digital and AI-based tools | Positions AI as an assistive, rule-based decision-support component for structuring, prioritizing, and managing EIA data. | Digital tools in EIA are often exploratory or predictive, with limited transparency and regulatory acceptance [52,54,56]. | Demonstrates a transparent, rule-based digital approach suitable for regulatory EIA contexts. |
| Transferability across projects | Emphasizes transferability of decision logic and mitigation structures rather than project-specific solutions. | Transferability of EIA lessons is often limited by contextual and regulatory differences [57]. | Abstracts EIA knowledge into standardized categories and workflows that can be adapted across contexts. |
| Governance and reporting quality | Identifies inconsistent reporting itself as a critical governance issue affecting EIA reliability and comparison. | Previous research highlights institutional and procedural weaknesses in EIA systems [34,57]. | Treats reporting gaps as analytical outputs, reinforcing the role of structured systems in improving EIA governance. |
Disclaimer/Publisher’s Note: The statements, opinions and data contained in all publications are solely those of the individual author(s) and contributor(s) and not of MDPI and/or the editor(s). MDPI and/or the editor(s) disclaim responsibility for any injury to people or property resulting from any ideas, methods, instructions or products referred to in the content. |
© 2026 by the authors. Licensee MDPI, Basel, Switzerland. This article is an open access article distributed under the terms and conditions of the Creative Commons Attribution (CC BY) license.
Share and Cite
Raafat, A.; Algheetany, N.; Ismaeel, W.S.E. A Digital Decision-Support Framework for Risk Identification and Mitigation Management in Environmental Impact Assessment. Sustainability 2026, 18, 1980. https://doi.org/10.3390/su18041980
Raafat A, Algheetany N, Ismaeel WSE. A Digital Decision-Support Framework for Risk Identification and Mitigation Management in Environmental Impact Assessment. Sustainability. 2026; 18(4):1980. https://doi.org/10.3390/su18041980
Chicago/Turabian StyleRaafat, Ayatallah, Nadia Algheetany, and Walaa S. E. Ismaeel. 2026. "A Digital Decision-Support Framework for Risk Identification and Mitigation Management in Environmental Impact Assessment" Sustainability 18, no. 4: 1980. https://doi.org/10.3390/su18041980
APA StyleRaafat, A., Algheetany, N., & Ismaeel, W. S. E. (2026). A Digital Decision-Support Framework for Risk Identification and Mitigation Management in Environmental Impact Assessment. Sustainability, 18(4), 1980. https://doi.org/10.3390/su18041980





