Next Article in Journal
Research on the Impact of Fiscal Vertical Imbalance on the Green Total Factor Productivity of Enterprises
Previous Article in Journal
Exergy, Economic, and Environmental (3E) Analysis of a Low-Pressure Desalination Solar-Powered System Using Innovative Technology for Continuous Freshwater Productivity
 
 
Font Type:
Arial Georgia Verdana
Font Size:
Aa Aa Aa
Line Spacing:
Column Width:
Background:
Article

Sustainable Wave Energy Converter Buoy Composite Reinforced with Cellulosic Natural Fiber: A Multi-Criteria Decision-Making

by
Abderraouf Gherissi
Mechanical Engineering Department, Faculty of Engineering, University of Tabuk, P.O. Box 741, Tabuk 71491, Saudi Arabia
Sustainability 2026, 18(3), 1277; https://doi.org/10.3390/su18031277
Submission received: 23 December 2025 / Revised: 14 January 2026 / Accepted: 20 January 2026 / Published: 27 January 2026

Abstract

Wave Energy Converter (WEC) buoys operate in aggressive marine environments that impose demanding requirements on structural materials, particularly in terms of moisture resistance, mechanical reliability, and long-term durability. Conventional glass fiber reinforced composites meet these performance requirements but raise sustainability concerns due to their high environmental footprint and limited recyclability. This study addresses this challenge by introducing a systematic, application-driven multi-criteria decision-making (MCDM) framework specifically tailored for material selection in marine renewable energy devices. The novelty of this work lies in the integration of marine durability-dominated criteria weighting with sustainability metrics, moving beyond cost-driven selection approaches commonly reported in the literature. Four cellulosic natural fibers, flax, hemp, kenaf, and sisal, are evaluated as reinforcements for polymer composites intended for point-absorber WEC buoy structures, using conventional E-glass as a baseline reference. Ten performance criteria covering mechanical properties, environmental durability, manufacturing feasibility, and sustainability are defined and objectively weighted using the entropy method to minimize subjective bias. Moisture resistance emerges as the most influential criterion with a weight of 0.142, underscoring its role as a primary degradation mechanism in marine environments, while material cost receives the lowest weight of 0.057, reflecting the prioritization of long-term performance over initial cost. The results identify flax as optimal reinforcement, achieving the highest aggregated score of 4.022 by effectively balancing mechanical performance, resistance to marine exposure, and environmental sustainability. This work introduces a novel decision-support tool for the sustainable design of buoy structures using natural fiber-reinforced composites and establishes a foundation for future optimization of such composites in wave energy applications.

1. Introduction

Wave energy buoys experience severe hydrodynamic loads. These loads cause structural damage and material degradation [1,2,3]. Environmental exposure worsens the problem. UV radiation, biofouling, and repeated wet–dry cycles accelerate material failure [4]. Conventional buoys mainly use synthetic composites [5]. Damage to these materials generates non-recyclable matrix and fiber waste that pollutes the marine environment [6].
One proposed solution would be to replace synthetic fibers with natural fibers. The goal is a sustainable and biodegradable alternative that reduces marine pollution and carbon footprint [7,8,9]. Synthetic composites show good resistance in marine conditions. However, at the end of their service life, they create persistent marine waste, particularly from synthetic fibers [10].
Natural cellulosic fibers derived from agricultural residues address two issues at once. They reduce agricultural waste and lower pollution linked to synthetic fiber production [11,12]. The performance of natural fiber composite products depends on several factors. These include fiber and matrix characteristics, interfacial adhesion, and compatibility. These variables control material properties for specific applications [13,14,15,16]. Natural fiber composites can substitute traditional reinforcements, such as glass or carbon fibers. This is especially valid in hybrid composite systems [17]. Their use in marine applications has been discussed in recent studies [10,18].
Natural fiber composites also show a lower life-cycle carbon footprint than synthetic materials. They offer several benefits. These include low cost, low density, and high specific strength. Environmental benefits include CO2 sequestration and energy recovery potential. Functional advantages include thermal and acoustic insulation. Practical benefits include reduced health risks and lower equipment wear [19,20].
Material selection for fibers and composites can be effectively addressed using multi-criteria decision-making methods [21,22], which depend on the availability of reliable input data. Data collection, therefore, represents a critical step in composite material analysis [21]. Mohammed Ahmed Mustafa et al. [23] proposed a decision-making model for selecting carbon-reinforced materials for composite pipelines, demonstrating that material selection must account for factors such as cost, temperature resistance, printing speed, and mechanical performance.
Recent work by Durgeshwer Pratap Singh et al. [24] applied MCDM to select natural fibers for a marine engine compartment. The study used M-TOPSIS and fuzzy AHP in four steps. First, the three relevant criteria, such as mechanical properties, density, and cost, were defined, and candidate natural fibers were listed. Second, expert surveys provided pairwise comparisons of criteria. Third, fuzzy AHP determined criterion weights while accounting for uncertainty in human judgment. Finally, M-TOPSIS ranked all alternatives to identify the best fiber [24].
Material factors are based on natural fiber characterization [25]. Characterization follows fiber extraction. It identifies mechanical performance, thermal resistance, and chemical composition after processing [26,27,28]. Chemical surface modifications improve fiber–matrix interaction. Common methods include alkalization, acetylation, and silane treatments [29,30,31,32,33,34,35]. Process optimization in composite manufacturing is also important. This includes methods such as injection molding and compression molding [36].
WEC buoys encompass many designs. Each differs in energy extraction principle, installation location, buoy type, and geometry [37,38,39,40]. Point absorbers harvest energy from heave, pitch, or surge motion relative to a fixed or submerged reference. They can be modeled as single-body or two-body systems [37,38]. Attenuators, such as Pelamis, use elongated segmented structures aligned with wave crests. Energy is captured through joint flexure. Terminator devices, such as oscillating water columns, are placed perpendicular to the wave direction and use air turbines. Oscillating wave surge converters rely on a bottom-hinged flap near shore that responds to horizontal wave motion. Overtopping devices, such as Wave Dragon, use a floating ramp to collect water in an elevated reservoir [40]. The present analysis, however, is centered on the point-absorber configuration.
Selecting a suitable material for a wave energy converter buoy is a complex multi-criteria decision-making problem in which technical, economic, and environmental factors must be evaluated simultaneously [21,22,23,24,41]. Performing an MCDM analysis is, therefore, a necessary step prior to manufacturing and real-sea testing. Despite increasing interest in bio-based composites, a clear gap remains in the systematic, multi-criteria selection of natural fibers capable of withstanding the demanding service conditions of WEC buoys. In response, this study develops and applies a quantitative MCDM framework to identify the most appropriate natural fiber reinforcement for a point-absorber WEC buoy. By integrating objective entropy-based weighting with performance scoring across ten key criteria, the proposed approach offers a replicable and data-driven methodology for selecting natural cellulosic reinforcement fibers that balance structural performance with environmental durability, thereby supporting the development of sustainable marine energy infrastructure.
Accordingly, the specific objectives of this work are to identify the key factors governing natural fiber selection for WEC buoy composites, to apply a multi-criteria decision-making approach to rank candidate fibers, and to recommend the most suitable natural fiber reinforcements for WEC buoy applications.

2. Materials and Methods

This section describes the systematic methodology adopted, covering fiber selection, property harmonization, and the development and application of the entropy-based MCDM model, thereby ensuring a transparent and reproducible evaluation process.

2.1. The Floating-Point Absorber

To apply the Multi-Criteria Decision-Making (MCDM) method, this study focuses specifically on a floating-point absorber and its mooring system. This configuration was selected because it exposes the buoy to the most severe environmental conditions—particularly repeated wet–dry cycles and prolonged ultraviolet (UV) radiation—thereby representing a worst-case scenario for Wave Energy Converter (WEC) buoys manufactured from Natural Fiber Composites (NFCs). This study adopts a systematic, multi-stage research framework to comprehensively evaluate the feasibility of using NFCs in WEC buoy construction. The methodology progresses from an extensive literature review to a focused MCDM analysis and is structured into three sequential phases.
Phase 1: Problem Definition and Literature Review.
The first phase establishes the research scope through a synthesis of the existing literature. It identifies key challenges and opportunities associated with the use of NFC materials in marine environments, with particular emphasis on WEC buoy applications. This phase examines critical performance requirements and material selection criteria relevant to marine exposure.
Phase 2: Comparative Analysis and Criteria Development (Figure 1).
In this phase, a detailed comparative assessment is conducted across multiple dimensions to develop robust evaluation criteria:
Mechanical Performance Benchmarking: Comparison of mechanical properties (e.g., strength and modulus) of natural fibers with those of conventional synthetic fibers to identify performance trade-offs.
Environmental Durability Assessment: Evaluation of moisture absorption behavior and long-term degradation mechanisms of NFCs under simulated marine conditions.
Operational Longevity Evaluation: Analysis of durability factors critical to buoy performance, including resistance to UV radiation and susceptibility to biofouling.
Manufacturing Feasibility Analysis: Examination of processing methods, scalability, and fabrication challenges associated with NFC-based buoy production.
Economic and Sustainability Assessment: Review of cost considerations and life-cycle environmental benefits, such as reduced carbon footprint and biodegradability, associated with cellulosic NFCs.
Based on the outcomes of these five analytical dimensions, four candidate natural fibers and a comprehensive set of ten evaluation criteria were identified for the subsequent decision-making stage.
Phase 3: Application of the MCDM Framework.
In the final phase, a structured MCDM approach is employed to rank the selected NFC materials. The Entropy Method is used to calculate objective weights for the ten evaluation criteria based on variability in performance data, thereby minimizing subjective bias. These weights are then integrated into a scoring model to systematically evaluate and compare the four shortlisted fiber options, as illustrated in Figure 1.
The WEC point absorber is modeled with a single buoy, which may be configured as either a single-body or multi-body system and can operate in floating or submerged modes [38]. Operation may occur in single or multi-mode configurations [21,22,23,24,41,42]. In this case study, a one-body floating point absorber operating in single mode with a spherical buoy shape is considered. Figure 2 illustrates this configuration, and the primary forces acting on the buoy are described as follows:
The governing equation of motion for a one-body point-absorber WEC, shown in Figure 1, can be derived from Newton’s second law, given below as Equation (1).
m z ¨ ( t ) = F e ( t ) + F r ( t ) + F h ( x ) + F d ( t ) + F PTO ( t ) + F m ( t ) + F w ( t ) + F g
where
Fe: Excitation force;
Fr: Radiation force—the reaction force exerted by the oscillating buoy on the water;
Fh: hydrostatic (buoyancy) force;
Fd: Viscous drag force (damping force);
FPTO: Power take-off (PTO) force;
Fm: Mooring tension, which acts through the mooring lines;
Fw: Wind force, which acts on the exposed surface of the buoy;
Fg: Gravitational force.
A reduced equation form was predicted by Beirão et al. [43] and presented as Equation (2),
( m buoy + m add ) z ¨ + F d + F h = F e ( t ) + F r ( t ) + F PTO ( t )
where [44]
F d = B z ˙
F h = C z = ρ g A   z
F e ( t ) = | F e |   cos ( ω t )
F PTO ( t ) = γ z ˙
F r = R z ˙
z: the buoy displacement;
z ˙ : the buoy velocity;
z ¨ : the buoy acceleration;
mbuoy: the buoy mass;
madd: the added mass that represents the inertia of the water volume moving with the buoy during heave motion;
B: the radiation damping coefficient, representing the buoy damping caused by energy transferred to waves radiated away during heave motion;
C: the restoring, or stiffness, coefficient, representing the buoy’s instantaneous position relative to the undisturbed free surface;
R: the radiation coefficient, which quantifies the force opposing the velocity of motion due to wave radiation;
γ : the damping coefficient;
g: the acceleration due to gravity;
A: the buoy cross-sectional area.
A point-absorber buoy’s material selection is governed by the necessity to withstand complex hydrodynamic and mechanical forces, as shown in Equations (1)–(7). Furthermore, long-term performance is challenged by biofouling, which increases drag and alters hydrodynamics, and by environmental factors like UV radiation, salinity, and temperature cycles that progressively degrade the composite’s integrity. For specific red sea waves: significant wave height Hs = 0.8 m and mean wave period Tm = 4 s [40]; the simulation of the spherical point-absorber buoy is shown in Figure 3.
Figure 3 shows the spherical point absorber exhibiting a vertical heave motion of about ±0.01 m under irregular waves. This indicates low oscillation amplitude. The velocity response follows a smooth periodic pattern. The peak velocities reach about ±0.01 m per second. This confirms a dynamic response to wave forcing, which supports energy extraction, but at a low displacement level for this sea state. Under the same conditions, the heave motion occurs at a frequency close to the incident wave frequency of about 0.25 Hz. Although the displacement remains small, the continuous cyclic motion introduces fatigue risk. This risk increases when the buoy uses composite materials. For composite structures, such as glass fiber reinforced polymers, repeated cyclic loading can cause progressive damage even at low stress levels. The degradation mechanisms include matrix cracking, fiber matrix debonding, and interlaminar delamination. These damage mechanisms depend strongly on the number of load cycles and can initiate far below the static strength limit.
In a WEC environment, millions of cycles can accumulate and cause sudden failure without visible warning. For NFCs, the observed motion is more harmful than for synthetic composites. Fatigue life assessment must therefore guide design decisions. As such, fatigue-resistant laminate configurations, damage-tolerant structural concepts, and real-time structural health monitoring are essential to ensure long term operational reliability of composite point absorbers in these sea states.
Incorporating natural fibers into a polymer matrix leads to a notable enhancement in the mechanical performance and resistance of NFCs. This is particularly beneficial for buoyant structures, where reduced mass directly improves hydrodynamic response and lowers mooring loads, positioning natural fibers as effective reinforcements in plastic–matrix composites for marine applications. Natural fiber selection is also a critical step in choosing an appropriate NFC for the WEC buoy.

2.2. Literature Data Selection and Comparative Framework

Literature data were selected to support the interpretation of fiber behavior and to provide a comparative framework for the present study, rather than to serve as direct quantitative inputs to the proposed model. The selection criteria focused on fiber types subjected to chemical extraction, surface treatment methods, and the use of standardized testing procedures. Only studies that clearly reported natural fiber extraction processes were considered, with priority given to those that provided detailed descriptions of fiber processing routes and experimental methodologies.
The reviewed fibers originate from different plant sources and geographic regions and were obtained using various extraction techniques, including mechanical decortication, chemical treatment, and combined approaches. Differences in surface treatments, such as washing, alkaline treatment, and other chemical modifications, were also considered, as these processes are known to significantly influence fiber–matrix interactions and overall composite performance [45,46,47,48,49,50,51,52,53,54,55].
Standardized test methods reported in the literature include moisture absorption measurements according to ASTM D570 [56], tensile testing in accordance with ASTM D638 [57] and ASTM D3822–01 [58], and fiber density determination based on ASTM D792 [59]. Testing and measurement conditions vary among studies, particularly with respect to specimen preparation, loading rate, frequency range, and environmental conditions. To address this variability, natural fiber data from the literature were compiled in Section 2.3, Section 2.4, Section 2.5 and Section 2.6, and the evaluation criteria are defined in Section 2.7. In Section 3, the data are analyzed in terms of general trends and property ranges rather than direct numerical comparisons.

2.3. Mechanical Performance and Moisture Resistance

The mechanical performance of natural fibers and their composites continues to be a central research priority, as these properties are critical determinants for industrial adoption [45]. The main disadvantage of plant fibers is their tendency to absorb water, which compromises the integrity of the fiber–matrix interface and ultimately degrades the composite’s mechanical properties; for example, at 65% RH (relative humidity), several natural fibers have a water absorption saturation rate of 7% to 8% [45]. Several studies [46,47,48,49,50] have reported on natural fiber mechanical behaviors and moisture content (See Table 1). The data present the average of the results observed, with standard deviation, for density, moisture content, tensile strength, and maximum elongation at break.
Table 1 highlights significant variability among natural fibers in terms of density, moisture sensitivity, mechanical strength, and ductility—key factors that influence their suitability as reinforcements in composite materials. In terms of tensile strength, fibers like kenaf (930 MPa), pineapple (≈900 MPa), palf (≈900 MPa), and banana (722 MPa) exhibited high tensile strength. For moisture content, nettle (14%) and jute (13.1%) showed the highest hygroscopicity, which can compromise dimensional stability and interfacial adhesion in marine environments. Palf, pineapple, and bamboo exhibited large standard deviations in tensile strength, indicating high variability due to source, processing, or testing methods, which poses challenges for engineering design. Coir stands out with 30% elongation, indicating high toughness and flexibility, but it has the lowest tensile strength, 177.5 MPa. After analyzing the data presented in Table 1, flax, hemp, kenaf, and sisal were selected as candidate reinforcements for the buoy. This selection reflects a balance between mechanical performance and suitability for marine applications. Flax is distinguished by its relatively low moisture absorption of about 4.6%. This improves dimensional stability in wet conditions, which is critical for long-term buoy operation in seawater.
Hemp offers a high tensile strength of approximately 690 MPa. Kenaf provides the highest tensile strength among the selected fibers, reaching up to 930 MPa, while maintaining low density. This enables the design of lightweight and stiff buoy structures with stable hydrodynamic response under wave loading. Sisal, despite its moderate hydrophilicity, is selected for its mechanical reliability, with a tensile strength of 573 MPa. Together, these fibers offer an effective compromise between sufficient structural performance and reduced environmental impact compared with synthetic reinforcements, supporting the sustainability goals of wave energy conversion systems. To make the comparison more realistic between the four selected natural fibers and the synthetic glass fiber, Table 2 provides a comparative overview of the four natural fibers, flax, hemp, kenaf, and sisal, and the synthetic glass fiber, with emphasis on specific stiffness and specific strength, metrics essential for evaluating materials in weight-sensitive applications. The specific strength and the specific modulus of elasticity are calculated by using Equations (8) and (9), respectively:
Specific Strength = Tensile Strength/Density
Specific Modulus = Young’s Modulus/Density
Table 2 highlights the fundamental trade-offs and considerations when choosing between natural and synthetic fibers. The performance gap of the synthetic fiber, E-glass, illustrates superior absolute tensile strength and stiffness. This makes it the default non-sustainable choice for high-performance wave buoy applications. The observed properties of the natural fibers show lower mechanical performance than the synthetic fiber; however, they confer sustainability, especially in a marine environment.
When considering specific properties, flax, hemp, and kenaf have a specific modulus that represents a good candidate for the construction of a wave buoy. Flax, hemp, kenaf, and sisal provide a strong alternative to synthetic E-glass fiber for buoy structures in wave energy converters. Their main advantage lies in the reduced environmental impact and favorable specific properties. E-glass fiber offers a high absolute tensile strength of about 2750 MPa and good resistance to moisture. However, it has a high density, nearly 2.5 g/cm3. Natural fibers have much lower densities in the range of 1.4 to 1.5 g/cm3. This results in competitive specific strength and specific modulus, particularly for kenaf at about 664 MPa·cm3/g and flax at about 460 MPa·cm3/g. These properties are well-suited for lightweight and buoyant structures.

2.4. WEC Buoy in Marine Biofoulings and UV

Over their operational lifespan, wave energy buoys endure a range of severe environmental stress, including prolonged submersion in saline seawater, intense ultraviolet (UV) radiation from sunlight, and biofouling by marine organisms. Numerous studies emphasize the critical importance of engineering these systems to withstand such real-world marine conditions to ensure long-term reliability and performance [10,44,46,60,61].
Saltwater immersion presents a threat to polymer composites, as it accelerates the degradation of polymeric and composite materials through moisture absorption. This is particularly problematic for natural fiber-reinforced composites due to their weaker moisture resistance [10,60]. Long-term exposure to seawater leads to a measurable decline in the mechanical properties of composite structures, as water entering causes plasticization, interfacial debonding, and hydrolytic breakdown over time [44].
Based on the study of K Abdurohman et al. [44], water immersion causes clear mass uptake and strength loss in natural and glass fiber composites. Flax composites reached a weight gain saturation near 13.5%, while glass composites saturated near 1.05%. Flax epoxy systems showed water diffusion up to 12.8% and tensile strength losses of about 28% after one year in seawater and 23% in water. Glass-based composites also degraded, with tensile strength losses ranging from about 12% to more than 60%, depending on resin type and exposure time. Long-term immersion reduced stiffness as well, with modest losses for glass epoxy and large losses up to 39% for flax epoxy. Overall, the natural-based composites absorbed more water and lost more mechanical performance than glass-based composites under similar conditions.
UV radiation further aggravates material degradation by breaking down polymer chains in surface matrices, resulting in reduced structural integrity.
A UV environment emits UV photons that could be absorbed by the polymer matrix of the composite, which results in photo-oxidation reactions, which causes brittleness in the material through the microcracking of the matrix [61]. Several studies report clear degradation of polymer composites under UV exposure. Naveen et al. [62] showed that cured epoxy laminates lost 22.6% of their tensile strength after 180 h of UV radiation. Lukachevskaia et al. [63] reported that GFRPs exposed for up to 2000 h retained only 59 to 64% of their original flexural strength, along with increased surface roughness and deeper microdefects. Shokrieh et al. [64] found that UV exposure reduced the mechanical performance of glass–polyester laminates, with up to 30% loss in ultimate strength, 18% reduction in tensile modulus, 15% decrease in failure strain, and about 20% reduction in shear modulus. One of the solutions was to add TiO2 as a supporting agent to create a UV barrier, and moisture resistance showed better results when the agent was added to polysaccharide-based materials [65].
Biofoulings represent the accumulation of microorganisms, algae, barnacles, and other marine life, which poses another significant challenge. It not only increases hydrodynamic drag, reducing energy capture efficiency, but can also create localized acidic microenvironments that accelerate material corrosion and composite degradation [66].
Marine exposure studies show that biofouling and degradation strongly depend on polymer type and surface properties. Trishul Artham et al. [67] reported that after one year in the Bay of Bengal, weight loss reached 1.9% for LDPE, 1.6% for HDPE, 0.69% for polycarbonate, and 0.65% for polypropylene, with fouling influenced by season and polymer chemistry, and confirmed biodegradation via FTIR analysis. Thangavelu Muthukumar et al. [68] showed that one year of marine exposure caused maximum gravimetric weight loss in PET at 7.49%, followed by polyurethane at 4.25%, while carbon fiber-reinforced plastic showed a minimal loss of 0.45%, with biofouling increasing surface roughness and reducing surface energy, hardness, and tensile strength. This issue could be resolved by the application of external coatings on the buoy that release metal ions and exhibit biocide action, such as coating it with metal copper powder or silver nanoparticles, or by using an organic carbon nanomaterial. A biobased coating could be applied, which has shown to be essential in keeping a high smooth surface finish on the buoy surface [4].

2.5. Manufacturing Considerations for Buoy

The manufacturing methodology and design of the buoy are two of the most important steps in the construction of a wave energy converter. It is important to obtain the required buoy shape and to obtain a reliable material structure, and, ultimately, a good surface finish to guarantee high resistance to sea wave impact and stresses, moisture resistance, and UV and biofouling resistance. The performance of buoys must achieve favorable density, buoyancy, impact resistance, and saltwater durability [69].
The design, volume, and shape of the buoy are important aspects of its construction, alongside the material and the manufacturing process. In addition, efficiency and resistance to wind and waves are important qualities to account for, while also mitigating the difficulty and cost of design and deployment [40,70,71]. NFC material based on renewable resources can provide viable low-cost structural components and eco-friendly alternatives to conventional glass fiber composite structural materials [71].
Van Paepegem et al. [71] studied filament-wound composite buoys and showed that monolithic skins required very high thickness and unrealistic material cost to meet failure criteria. Internal stiffeners improved structural performance but were difficult to integrate into the filament winding process. Sandwich constructions provided the most effective solution, where optimized inner and outer skins and foam core thickness achieved satisfactory survivability, although this approach significantly increased manufacturing cost due to process interruptions during filament winding. The composite manufacturing methods for NFCs buoy production include the following [72]:
Hand Lay-up/Spray-up: a low-cost, simple tooling method, highly adaptable for large structures. However, there are difficulties in achieving consistent fiber alignment and low void content, which can cause high resin uptake of natural fibers, leading to increased weight and providing poor surface finish and weak moisture resistance.
Vacuum Infusion/Resin Transfer Molding (RTM): a highly recommended method because it is a good method for large parts, providing a good fiber-to-resin ratio, lower void content, and better mechanical properties. However, the high permeability and capillarity of the natural fiber preform can lead to race-tracking and uneven resin flow. Pre-drying of fibers is essential to prevent steam formation and voids during cure. Its tooling cost is higher in comparison to other methods.
Compression Molding: a method suitable for producing smaller buoy components using NFC sheets. However, high pressure can damage the natural fibers, which limits this method to parts that fit within press plates. Current fabrication methods for lightweight composites, such as resin transfer molding, filament winding, and advanced additive manufacturing, remain resource-intensive and costly, which limits their widespread industrial adoption. Additionally, recycling composite materials is particularly difficult due to the heterogeneous nature of their constituents, making it challenging to separate and recover matrix and reinforcement components without compromising material integrity [73].
The technological process for manufacturing buoy material follows a structured composite production route suitable for marine energy applications [70,71]. Based on fiber selection, the chosen natural fibers are first subjected to standard pre-processing steps, including cleaning, drying, and, when required, surface treatment to improve moisture resistance and fiber–matrix adhesion [72]. The treated fibers are then incorporated into a polymer matrix selected for marine durability and sustainability, forming a natural fiber-reinforced composite. Composite fabrication is envisaged using scalable manufacturing techniques, such as compression molding or resin infusion, which allow for controlled fiber volume fraction, uniform impregnation, and reduced void content. After curing, the buoy structure is shaped to the required geometry and subjected to post-processing operations, including surface sealing or protective coatings, to enhance resistance to seawater, UV radiation, and biofouling [47,66].
Optimizing the manufacturing parameters for a natural fiber composite buoy requires a structured, iterative process aimed at maximizing material integrity and ensuring consistent performance. This is typically achieved through Design of Experiments (DoE) methodologies to determine the ideal settings for critical variables, including mold temperature, infusion or injection pressure, curing time, fiber drying duration, and resin viscosity [73].

2.6. Cost and Sustainability of Cellulosic NFC for Wave Buoy

In addition to their mechanical properties, cellulosic NFCs often have a lower cost and a significantly lower environmental footprint in terms of energy consumption and CO2 emissions during production. Mitigating moisture absorption will cost extra, as it will be necessary to prevent the rapid degradation of the buoy when facing seawater. Additional coating processing is essential, and it needs to be with a biopolymer, such as the PLA observed in [47,74].
It is also important to mention that processing and safety cost less for cellulosic NFCs because they are less abrasive to machining tools, and they do not pose the same skin and respiratory irritation risks as glass or carbon fibers, making them safer for workers to handle. Sristi et al. [75] found that natural fibers are increasingly used as alternatives to glass fibers due to lower cost, lower density, and improved environmental performance. Life-cycle assessment studies showed that natural fiber composites generally have lower environmental impact because fiber production is less energy intensive, higher fiber volume fractions reduce polymer use, lighter components improve fuel efficiency, and end of life incineration allows for energy recovery. Glass fibers have a density of about 2.6 g/cm3 and cost between 1.30 and 2.00 USD/kg, while flax fibers have a much lower density of about 1.5 g/cm3 and cost between 0.22 and 1.10 USD/kg. In the next phase of this study, it is assumed that all selected natural fibers exhibit a lower cost and a reduced carbon footprint relative to synthetic glass fibers.

2.7. Multi-Criteria Decision-Making Framework

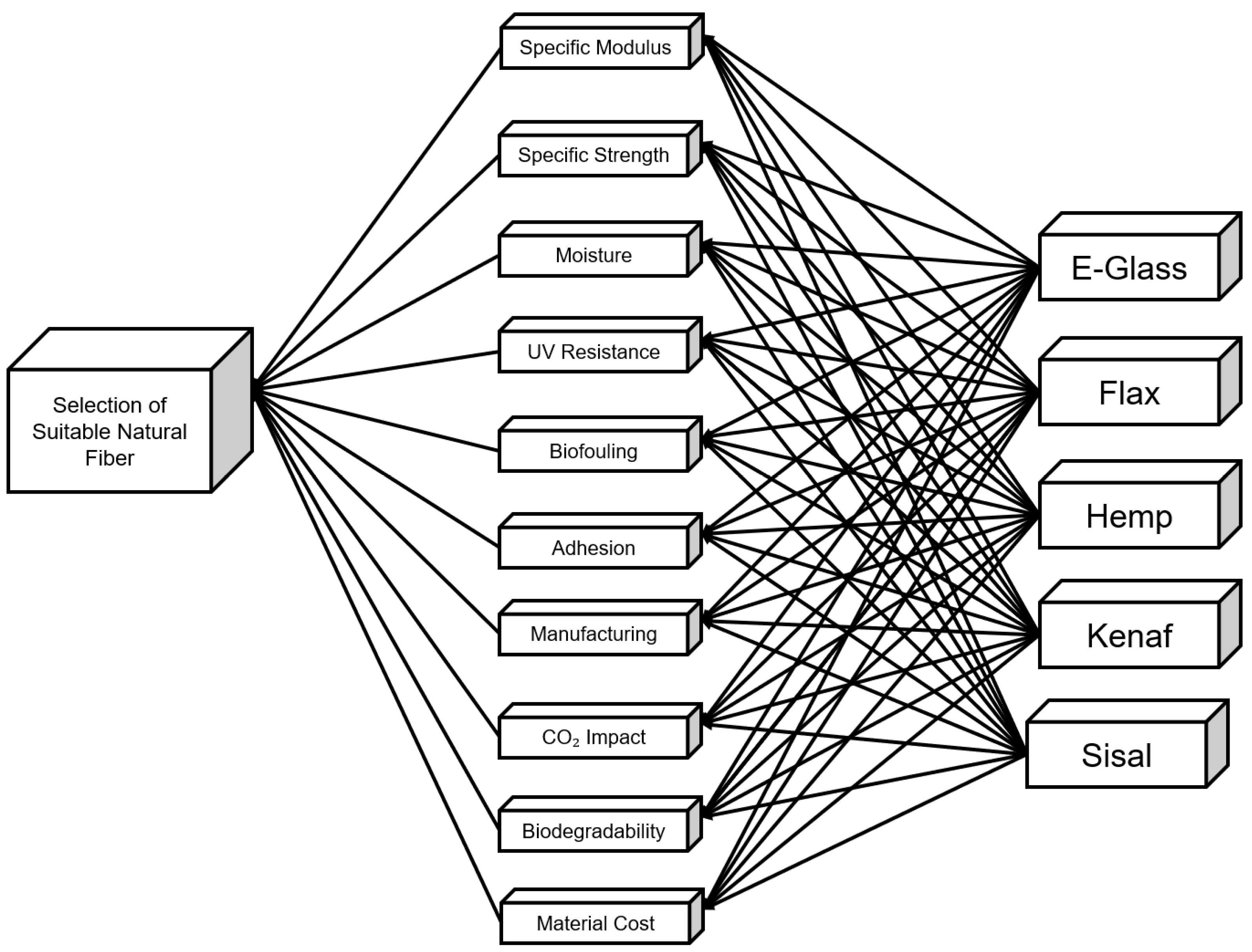
Based on the systematic analysis presented in the previous sections, the selection of 10 evaluation criteria and 4 natural fibers resulted directly from the literature review and comparative analysis. These criteria and the selected natural fiber candidates for the buoy NFC, with glass fiber used as the synthetic reference material, are summarized in Table 3.
Critical performance requirements were identified for wave energy converter (WEC) buoys in marine environments, revealing that material selection must balance mechanical performance (specific modulus and specific strength), environmental durability (moisture resistance, UV resistance, and biofouling), manufacturing feasibility (adhesion and manufacturing ease), and sustainability factors (CO2 impact, biodegradability, and cost). These ten criteria collectively capture the multifaceted demands of buoy applications, where longevity in harsh marine conditions is as important as structural integrity and environmental impact.
The ten evaluation criteria (C1–C10) were systematically developed to capture the key dimensions affecting both performance and sustainability of natural fiber composite (NFC) buoys for wave energy converters (WECs). The selection process began with a functional decomposition of the buoy’s design requirements, which yielded four overarching categories: Mechanical Performance, Environmental Durability, Manufacturing Feasibility, and Sustainability. Drawing on the literature synthesized in Section 2.1, Section 2.2, Section 2.3, Section 2.4 and Section 2.5, the most critical factors within each category were identified. Mechanical performance is represented by specific modulus (C1) and specific strength (C2), emphasizing lightweight properties crucial for buoyancy and hydrodynamic efficiency. Environmental durability encompasses the three dominant marine degradation mechanisms: moisture resistance (C3), UV resistance (C4), and biofouling resistance (C5). Manufacturing feasibility is evaluated through adhesion (C6), vital for effective stress transfer and long-term integrity, and manufacturing ease (C7), which reflects process compatibility and scalability. Sustainability is assessed via CO2 impact (C8), biodegradability (C9), and material cost (C10), addressing both environmental footprint and economic considerations across the material life cycle.
The four natural fibers: kenaf, flax, hemp, and sisal were selected based on the selection process discussed in Section 2.2. The synthetic E-glass fibers excel in mechanical and durability metrics, and the natural fibers offer compelling advantages in sustainability, biodegradability, and lower carbon footprint. This trade-off is clearly reflected in the scoring table, where E-glass ranks first in weighted score due to superior durability and processability, but natural fibers lead significantly in environmental categories.
Moisture content plays a central role in determining fiber–matrix adhesion through integrated physicochemical and mechanical interactions. While synthetic glass fibers typically develop stronger interfacial bonds than natural fibers, the present evaluation framework treats moisture resistance and adhesion as equally influential criteria. The significantly lower moisture content of flax (4.6%) compared to alternatives such as hemp/kenaf (9.1%) and sisal (10%), as shown in Table 1, directly supports its higher moisture resistance rating in the multi-criteria assessment (Table 3), reflecting its enhanced potential for maintaining interfacial integrity in humid marine environments.
The Multi-Criteria Decision-Making (MCDM) framework in this analysis follows a clear sequence. The process starts with min–max normalization. This step rescales each of the ten criteria (C1–C10) to a uniform 1–5 scale. It aligns different units, such as tensile strength in MPa and moisture absorption in percent, which keeps one criterion from overpowering the others.
The next step is to use the Entropy Method to calculate objective weights. This method measures variation in the data. A criterion with high variation achieves a higher weight because it separates the options more clearly. This reduces subjective judgment. The final step uses a weighted linear sum. Each normalized score is multiplied by its entropy weight. The sum gives one performance score for each natural fiber. This score reflects technical performance, durability, and sustainability. The ranking uses all criteria instead of relying on one property. The equations are as follows [75].
The min–max normalization scales all criteria to the 1–5 range using Equation (10):
x = x m i n max m i n × 4 + 1
where
min: Minimum value of the criterion j across all alternatives;
max: Maximum value of the criterion j across all alternatives.
The entropy calculation to measure information uncertainty uses Equation (11):
e j = 1 l n ( m ) p i j l n ( p i j )
where
m: the number of alternatives;
Pij: the normalized proportion of alternative i with respect to criterion j.
The weight calculation for objective weight determination uses Equation (12):
w j = 1 e j ( 1 e j )
The weighted score to overall alternative evaluation uses Equation (13):
S i = w j × x i j
where w j : Objective weight of the criterion j

3. Results and Discussion

This section presents the results of the MCDM analysis, interpreting performance scores, sensitivity outcomes, and the ranking of natural fibers, while connecting material properties to their functional suitability for marine energy systems.
The criteria for weight distribution across the buoy materials are shown in Figure 4. Based on the Entropy Method, the calculated objective weights for the ten criteria reveal a clear prioritization driven by data variability across the five material alternatives. The highest weight is assigned to Criterion 3 (moisture resistance) at 0.142, indicating that this property exhibits the greatest discrimination power among the materials—natural fibers show significantly higher water absorption than E-glass, making it a critical differentiator for marine durability. Closely following are Criterion 2 (specific strength) and Criterion 1 (specific modulus) with weights of 0.135 and 0.125, respectively, underscoring the importance of mechanical performance per unit weight for buoy design. Criterion 4 (UV resistance) and Criterion 5 (biofouling resistance) also carry substantial weight (0.098 and 0.085), reflecting the harsh environmental conditions buoys face. The lowest weight is assigned to Criterion 10 (material cost), at 0.057, suggesting that while cost is a factor, its variation among the selected materials is relatively low compared to other technical and durability metrics. This objective weighting scheme ensures that the final material ranking is driven by the most decisive and variable properties, minimizing subjective bias and providing a robust, data-driven foundation for selecting the optimal buoy material.
The multi-criteria decision in Table 4 brings together the criteria factors that shape buoy performance in marine conditions. The data from the previous section guided the selection of a short list of natural fibers for the analysis. The scoring system uses a 1–5 scale, where 1 is considered poor and 5 is considered excellent. Raw values are normalized to this scale based on the best or worst performance. The weighted score is the sum of each criterion score multiplied by its weight, as shown in Equation (14).
Weighted Score= Σ(Criterion Score × Weight)
Table 4 reports the results of the objective MCDM analysis based on the entropy-weighting method, comparing four natural fibers: flax, kenaf, hemp, and sisal, with E-glass as a synthetic reference for wave energy converter buoy applications. Each material is evaluated using a 1–5 scoring scale across ten criteria grouped into mechanical, durability, processing, and sustainability categories. Criterion weights are derived exclusively from data dispersion, ensuring an objective and bias-free evaluation.
Figure 5 presents the overall MCDM-weighted scores of the buoy fibers. The final aggregated scores of the material alternatives, obtained from the MCDM analysis, combined mechanical, durability, environmental, and economic criteria using their assigned weights. Flax ranked first with a weighted score of 4.022, indicating the most balanced overall performance for the buoy application. E-glass followed in second place with a score of 3.884, with the difference of 0.138 reflecting the advantage gained by flax when environmental criteria are strongly emphasized. Kenaf and hemp occupied the third and fourth positions with very close scores of 3.814 and 3.804, respectively, suggesting near-equivalent performance within the model resolution and indicating that additional secondary factors would be needed to differentiate between them. Sisal ranked last with a score of 3.419, making it the least suitable option under the defined criteria. Overall, the ranking highlights the strong competitiveness of bio-based composites, with flax emerging as the optimal choice by effectively balancing mechanical performance, durability, environmental impact, and cost for wave energy converter buoy applications.
Figure 6 presents a criticality matrix resulting from a deterministic, one-at-a-time sensitivity analysis. This analysis quantifies the percentage change in the total score for each material alternative when the weight of a single criterion is doubled. The matrix reveals which criterion–weight pairings have the greatest influence on the model’s output, thereby identifying areas where the ranking is most sensitive to uncertainty across the assigned weights.
Figure 6 shows high sensitivity for the synthetic fiber, with the E-glass fiber alternative showing the highest sensitivity in the matrix, with a 7.5% score change when the weight of C8 is doubled and a 6.9% change for C9. This is a logical result, as these criteria relate to CO2 impact and biodegradability, which are well-known environmental weaknesses of synthetic fibers.
The results also showed moderate sensitivity across the natural fibers. Among natural fiber alternatives, sisal exhibits the most pronounced sensitivity, though it is moderate in magnitude (approximately a 4–4.5% score change for criteria C1 and C2). The maximum sensitivity for all-natural fiber alternatives is limited to approximately 4.5%. This indicates that the relative ranking among natural fibers is more robust to weight perturbations. The final selection within the natural fiber category is therefore less vulnerable to uncertainty in criterion importance. The sensitivity analysis confirms the logical structure of the decision model and highlights that, while the overall hierarchy of materials is stable, the precise scoring of the synthetic fiber is highly contingent on the importance assigned to environmental criteria. This underscores the importance of carefully justifying the weights for criteria C8 and C9 in the final material selection recommendation.
Figure 7 summarizes the global sensitivity analysis by ranking the decision criteria according to their average significance, defined as the mean percentage change in the total material scores when the weight of a given criterion is perturbed. The results clearly show that environmental criteria dominate the model response, with CO2 impact (C8) and biodegradability (C9) exhibiting the highest sensitivities at 4.18% and 3.87%, indicating that variations in their weights lead to the largest changes in overall material ranking. In contrast, adhesion (C6), biofouling (C5), and manufacturing (C7) display the lowest criticality values, between 1.19% and 1.37%, demonstrating that the model outcomes are relatively insensitive to uncertainties in these criteria. A middle group, including specific modulus (C1), moisture resistance (C3), material cost (C10), UV resistance (C4), and specific strength (C2), shows moderate influence with average criticality values around 1.85–2.16%. Overall, this analysis confirms the robustness of the model while highlighting that the final material selection is primarily driven by how environmental sustainability criteria are weighted, whereas several traditional engineering and process-related criteria have a more limited impact on the final decision.
Figure 8 shows a refined sensitivity analysis that evaluates the effect of a ±20% variation in each criterion weight on the overall model results, using a Sensitivity Index defined as the average percentage change in the total scores of all material alternatives. Compared with extreme perturbation scenarios, this approach provides a more realistic measure of ranking robustness by reflecting reasonable uncertainty in weight assignment.
Figure 8 shows a clear tiered sensitivity structure, where CO2 impact (C8) and biodegradability (C9) remain the most influential criteria, with sensitivity indices of 3.2% and 3.9%, indicating that even moderate uncertainty in environmental weighting can significantly affect material scores. Structural and durability criteria, including specific modulus (C1), specific strength (C2), and moisture resistance (C3), show moderate influence in the range of 1.6–1.8%, while economic and secondary performance criteria, such as UV resistance, material cost, biofouling, adhesion, and manufacturing, exhibit low sensitivity below 1.1%, demonstrating strong robustness to weight uncertainty. These findings are consistent with earlier criticality analyses and confirm that material selection in this context is primarily governed by environmental performance, whereas most engineering and cost-related criteria have limited impact, emphasizing the need for careful and well-justified weighting of CO2 impact and biodegradability. On the other hand, the model is robust to uncertainties in the weights of processing, cost, and durability criteria, as their variation caused minimal score changes (<2%). This adds confidence that the primary result is stable despite potential disagreements on secondary factors.
The emphasis placed on environmental durability criteria, such as moisture resistance, UV resistance, and biofouling, over economic factors like material cost in the weighting scheme is a deliberate choice that reflects the life-cycle requirements of the application. For a wave energy converter buoy intended for long-term operation in a harsh marine environment, material degradation is the main factor driving maintenance needs, replacement frequency, and overall environmental impact. A composite that degrades prematurely due to moisture uptake or UV exposure would negate any initial cost benefit and increase waste generation, thereby undermining the sustainability goals associated with the use of bio-based materials. Accordingly, the weighting strategy prioritizes long-term performance and durability, ensuring that the selected material not only reduces environmental impact during production but also preserves its structural and functional integrity throughout its service life, ultimately supporting true whole-life sustainability.
The MCDM analysis provides a robust ranking of natural fiber candidates based on their intrinsic properties; however, the practical realization of a durable NFC buoy requires a system-level perspective that extends beyond fiber selection alone. Matrix selection is critical, as conventional epoxy matrices, despite their high performance, may conflict with sustainability objectives due to their environmental footprint and lack of biodegradability, whereas bio-based or biodegradable polymers, such as PLA, bio-epoxies, or polyhydroxyalkanoates (PHA), offer a more sustainable profile but often exhibit higher moisture sensitivity and reduced toughness [76,77]. Fiber–matrix compatibility, therefore, becomes essential, as hydrophilic natural fibers require surface modification, such as alkalization or silane treatment, to ensure adequate adhesion with hydrophobic matrices [78]. Although these treatments introduce additional processing steps and cost, they are necessary to achieve the required mechanical performance and moisture resistance. Furthermore, long-term durability in seawater is an emergent property of the entire composite, since matrix degradation, interfacial debonding, and moisture ingress collectively govern performance loss rather than fiber behavior alone [79].
The fiber–matrix interphase plays a decisive role in limiting degradation, and, therefore, moisture resistance scores must be interpreted within the context of a properly engineered composite rather than in isolation. Additives in the form of nano-objects can be introduced at the fiber surface to tailor the fiber–matrix interphase [80]. However, the use of additives to improve UV resistance or biofouling performance introduces additional trade-offs, as some approaches—such as nanoparticle fillers, metal ion release, or biocidal coatings based on metal powders—may pose environmental risks if released into the marine environment [4]. Consequently, sustainable composite design must prioritize environmentally benign modification strategies, including green surface treatments and non-leaching protective coatings. Overall, while flax emerges as the most suitable fiber candidate, its successful application depends on integrating an appropriate bio-based matrix, engineering a robust interphase, and selecting environmentally safe additives, highlighting the need for future extensions of the MCDM framework toward a comprehensive composite design strategy that balances performance, durability, and environmental integrity in marine applications.
This study delivers key contributions to sustainable materials and marine energy engineering by establishing a novel, integrated decision-making framework. An entropy-weighted MCDM model is applied to select natural fiber reinforcements for WEC buoys. Unlike earlier research that evaluates isolated properties or general composites, this model simultaneously integrates ten critical criteria across four categories: mechanical performance, marine environmental durability, manufacturability, and life-cycle sustainability. Methodologically, the Entropy method assigns objective weights based on data variability, reducing subjective bias and ensuring proper emphasis on durability factors such as moisture resistance rather than economic factors alone. The analysis provides a quantitative sustainability–performance trade-off, benchmarking natural fibers (flax, hemp, kenaf, sisal) against synthetic E-glass. Crucially, it demonstrates that flax achieves the highest overall score under a holistic assessment, validating a viable path for bio-based substitution in marine structures. The resulting rankings and sensitivity analysis offer a practical, replicable decision-support tool for engineers, bridging the gap between advanced materials research and the design of a sustainable WEC buoy.

4. Conclusions

This study established a comprehensive, data-driven multi-criteria decision-making (MCDM) framework to identify the most suitable natural fiber reinforcement for a sustainable wave energy converter (WEC) buoy. By integrating ten critical performance criteria spanning mechanical properties, marine environmental durability, manufacturability, and life-cycle sustainability and employing an objective entropy-based weighting method, the analysis provides a robust and reproducible tool for sustainable material selection. The framework consistently identified flax fiber as the optimal candidate, achieving the highest aggregated score (4.022). Flax excels by effectively balancing essential mechanical properties (specific modulus and strength) with superior moisture resistance and a leading environmental profile characterized by low CO2 impact and high biodegradability.
The sensitivity analyses (Criticality Matrix, Overall Criteria Criticality, and ±20% Sensitivity Index) consistently demonstrated that the ranking is highly sensitive to the weights of environmental criteria (C8: CO2 Impact and C9: Biodegradability). Flax’s excellent performance in these high-leverage categories is the fundamental driver of its top rank. The clear stratification in sensitivity correlates perfectly with the performance data. E-glass, while strong in mechanical and durability metrics, is heavily penalized by its poor environmental profile. The close scores among the other natural fibers (kenaf, hemp, and sisal) further validate the model’s discrimination, with flax distinguishing itself through a marginally better overall profile, particularly in key mechanical and moisture resistance properties. Therefore, shifting from conventional glass-reinforced composites to flax-based bio-composites presents a viable route to developing wave energy converter (WEC) buoys that retain essential structural performance while significantly lowering their environmental impact. This study bridges materials science and offshore renewable energy engineering by offering a practical, decision-support methodology for sustainable material selection.
Future research should focus on prototype development and validation, including the optimization of the flax–matrix interface, long-term seawater exposure testing, and a full life-cycle assessment to verify the environmental and performance advantages predicted by this analytical model under real operational conditions.

Funding

The author extends his appreciation to the Deputyship for Research & Innovation, Ministry of Education in Saudi Arabia, for funding this research work through the project number (0153-1443-S).

Institutional Review Board Statement

Not applicable.

Informed Consent Statement

Not applicable.

Data Availability Statement

The original contributions presented in this study are included in the article. Further inquiries can be directed to the corresponding author.

Conflicts of Interest

The author declares no conflicts of interest.

References

  1. Katsidoniotaki, E.; Nilsson, E.; Rutgersson, A.; Engström, J.; Göteman, M. Response of Point-Absorbing Wave Energy Conversion System in 50-Years Return Period Extreme Focused Waves. J. Mar. Sci. Eng. 2021, 9, 345. [Google Scholar] [CrossRef]
  2. Wang, J.; Zhang, Z.; Li, D. Study on the Dynamic Response of a Heaving Buoy with an Accumulator-Integrated Hydraulic Power Take-Off System Under Dam-Break Flow Using a Modified Moving Particle Semi-Implicit Method. J. Mar. Sci. Eng. 2025, 13, 1613. [Google Scholar] [CrossRef]
  3. Li, D.; Li, D.; Li, F.; Shi, J.; Zhang, W. Analysis of Floating Buoy of a Wave Power Generating Jack-Up Platform Haiyuan 1. Adv. Mech. Eng. 2013, 5, 105072. [Google Scholar] [CrossRef]
  4. Fragassa, C.; Mattiello, S.; Fronduti, M.; Del Gobbo, J.; Gagic, R.; Santulli, C. Prevention of Biofouling Due to Water Absorption of Natural Fiber Composites in the Aquatic Environment: A Critical Review. J. Compos. Sci. 2024, 8, 532. [Google Scholar] [CrossRef]
  5. de Souza, V.R.S.; Alves, C.F.; de Lucena, L.F.; Silva, L.C.C.; de Albuquerque Xavier, E.; da Silva, C.J.G., Jr.; Converti, A.; Gouveia, R.L.; Sarubbo, L.A. Strategies for Biofouling Control: A Review from an Environmental Perspective of Innovation and Trends. Coatings 2025, 15, 1185. [Google Scholar] [CrossRef]
  6. Pourebrahimi, S.; Pirooz, M. Microplastic pollution in the marine environment: A review. J. Hazard. Mater. Adv. 2023, 10, 100327. [Google Scholar] [CrossRef]
  7. Park, S.M.; Mun, S.Y.; Jang, J.H. Eco-friendly thermoplastic-basalt composite buoy system: Eliminating microplastic pollution in marine oyster farming. Adv. Ind. Eng. Chem. 2025, 1, 31. [Google Scholar] [CrossRef]
  8. Crupi, V.; Epasto, G.; Napolitano, F.; Palomba, G.; Papa, I.; Russo, P. Green Composites for Maritime Engineering: A Review. J. Mar. Sci. Eng. 2023, 11, 599. [Google Scholar] [CrossRef]
  9. Al-Mazrouei, N.; Elhassan, A.; Ahmed, W.; Al Marzouqi, A.; Zaneldin, E. Sustainable biodegradable polymer volcanic stone, and palm waste composites with enhanced properties for waste upcycling and energy-efficient construction. Green Technol. Sustain. 2026, 4, 100326. [Google Scholar] [CrossRef]
  10. Rubino, F.; Nisticò, A.; Tucci, F.; Carlone, P. Marine Application of Fiber Reinforced Composites: A Review. J. Mar. Sci. Eng. 2020, 8, 26. [Google Scholar] [CrossRef]
  11. Iqbal, R.M.; Ahammad, R.; Arifuzzaman, M.; Islam, M.S.; Islam, M.M. Manufacturing and Properties of Jute Fiber-Reinforced Polymer Composites—A Comprehensive Review. Materials 2025, 18, 1016. [Google Scholar] [CrossRef] [PubMed]
  12. Azman, M.A.; Asyraf, M.R.M.; Khalina, A.; Petrů, M.; Ruzaidi, C.M.; Sapuan, S.M.; Wan Nik, W.B.; Ishak, M.R.; Ilyas, R.A.; Suriani, M.J. Natural Fiber Reinforced Composite Material for Product Design: A Short Review. Polymers 2021, 13, 1917. [Google Scholar] [CrossRef]
  13. Reddy, A.S.; Kasa, V.P.; Samal, B.; Dubey, B.K.; Yadav, V.; Pandey, D.S. Sustainable agricultural waste management in India: Innovations, challenges, and future perspectives. Biomass Bioenergy 2025, 202, 108261. [Google Scholar] [CrossRef]
  14. Kamarudin, S.H.; Mohd Basri, M.S.; Rayung, M.; Abu, F.; Ahmad, S.; Norizan, M.N.; Osman, S.; Sarifuddin, N.; Desa, M.S.Z.M.; Abdullah, U.H.; et al. A Review on Natural Fiber Reinforced Polymer Composites (NFRPC) for Sustainable Industrial Applications. Polymers 2022, 14, 3698. [Google Scholar] [CrossRef]
  15. Mohammadi, M.; Taban, E.; Tan, W.H.; Che Din, N.B.; Putra, A.; Berardi, U. Recent progress in natural fiber reinforced composite as sound absorber material. J. Build. Eng. 2024, 84, 108514. [Google Scholar] [CrossRef]
  16. Prasad, V.; Alliyankal Vijayakumar, A.; Jose, T.; George, S.C. A Comprehensive Review of Sustainability in Natural-Fiber-Reinforced Polymers. Sustainability 2024, 16, 1223. [Google Scholar] [CrossRef]
  17. Nurazzi, N.M.; Asyraf, M.R.M.; Fatimah Athiyah, S.; Shazleen, S.S.; Rafiqah, S.A.; Harussani, M.M.; Kamarudin, S.H.; Razman, M.R.; Rahmah, M.; Zainudin, E.S.; et al. A Review on Mechanical Performance of Hybrid Natural Fiber Polymer Composites for Structural Applications. Polymers 2021, 13, 2170. [Google Scholar] [CrossRef] [PubMed]
  18. El Hawary, O.; Boccarusso, L.; Ansell, M.P.; Durante, M.; Pinto, F. An Overview of Natural Fiber Composites for Marine Applications. J. Mar. Sci. Eng. 2023, 11, 1076. [Google Scholar] [CrossRef]
  19. Gonzalez, V.; Lou, X.; Chi, T. Evaluating Environmental Impact of Natural and Synthetic Fibers: A Life Cycle Assessment Approach. Sustainability 2023, 15, 7670. [Google Scholar] [CrossRef]
  20. Goh, S.L.; Yap, K.S.; Neo, E.R.K.; Koo, C.W.; Madhavan, U.; Suwandi, N.A.; Lew, J.; Khoo, H.H.; Loong Tan, D.Z. Life cycle assessment of plastic waste end-of-life scenarios in South South East Asia. Waste Manag. 2025, 200, 114760. [Google Scholar] [CrossRef]
  21. Chukwuemeka, A.O.; Oluyemi, G.; Mohammed, A.I.; Attar, S.; Njuguna, J. Multi-Criteria Decision-Making Approach to Material Selection for Abandonment of High-Pressure High-Temperature (HPHT) Wells Exposed to Harsh Reservoir Fluids. Polymers 2025, 17, 1329. [Google Scholar] [CrossRef] [PubMed]
  22. Himagireesh, C.; Ramji, K.; Durga Prasad, K.G.; Hari Kiran, V. Multi-criteria decision model for selection of a material suitable to lightning strike protection in aerospace applications. Mater. Today Proc. 2022, 59, 725–733. [Google Scholar] [CrossRef]
  23. Mustafa, M.A.; Raja, S.; Asadi, L.A.A.L.; Jamadon, N.H.; Rajeswari, N.; Kumar, A.P. A Decision-Making Carbon Reinforced Material Selection Model for Composite Polymers in Pipeline Applications. Adv. Polym. Technol. 2023, 2023, 6344193. [Google Scholar] [CrossRef]
  24. Singh, D.P.; Saini, S.; Avikal, S.; Prasad, B. An MCDM-Based Approach for the Selection of Natural Fiber for Marine Applications. Prabha Mater. Sci. Lett. 2025, 4, 96–106. [Google Scholar] [CrossRef]
  25. Zakriya, G.M.; Govindan, R. Natural Fiber Composites: Manufacturing, Characterization and Testing, 1st ed.; CRC Press: Boca Raton, FL, USA, 2020. [Google Scholar] [CrossRef]
  26. Gherissi, A.; Cheikh, R.B.; Devaux, É.; Abbassi, F. Cellulose Whiskers Micro-Fibers Effect in the Mechanical Proprieties of PP and PLA Composites Fibers Obtained by Spinning Process. Appl. Mech. Mater. 2012, 146, 12–16. [Google Scholar] [CrossRef]
  27. Pickering, K.L.; Aruan Efendy, M.G.; Le, T.M. A review of recent developments in natural fiber composites and their mechanical performance. Compos. Part A Appl. Sci. Manuf. 2016, 83, 98–112. [Google Scholar] [CrossRef]
  28. Reddy, J.P.; Rhim, J.W. Extraction and Characterization of Cellulose Microfibers from Agricultural Wastes of Onion and Garlic. J. Nat. Fibers 2018, 15, 465–473. [Google Scholar] [CrossRef]
  29. Kaushik, V.K.; Kumar, A.; Kalia, S. Effect of Mercerization and Benzoyl Peroxide Treatment on Morphology, Thermal Stability and Crystallinity of Sisal Fibers. Int. J. Text. Sci. 2012, 1, 101–105. [Google Scholar] [CrossRef]
  30. Yi, T.; Zhao, H.; Mo, Q.; Pan, D.; Liu, Y.; Huang, L.; Xu, H.; Hu, B.; Song, H. From Cellulose to Cellulose Nanofibrils—A Comprehensive Review of the Preparation and Modification of Cellulose Nanofibrils. Materials 2020, 13, 5062. [Google Scholar] [CrossRef]
  31. Liu, X.; Sun, H.; Mu, T.; Fauconnier, M.L.; Li, M. Preparation of cellulose nanofibers from potato residues by ultrasonication combined with high-pressure homogenization. Food Chem. 2023, 413, 135675. [Google Scholar] [CrossRef]
  32. Morán, J.I.; Alvarez, V.A.; Cyras, V.P.; Vázquez, A. Extraction of cellulose and preparation of nanocellulose from sisal fibers. Cellulose 2008, 15, 149–159. [Google Scholar] [CrossRef]
  33. Mulenga, T.K.; Rangappa, S.M.; Siengchin, S. Impact behavior of natural fiber composites: A comprehensive review on theoretical and computational modeling. Next Mater. 2025, 8, 100849. [Google Scholar] [CrossRef]
  34. Kamaruddin, Z.H.; Jumaidin, R.; Ilyas, R.A.; Selamat, M.Z.; Alamjuri, R.H.; Yusof, F.A.M. Influence of Alkali Treatment on the Mechanical, Thermal, Water Absorption, and Biodegradation Properties of Cymbopogan citratus Fiber-Reinforced, Thermoplastic Cassava Starch–Palm Wax Composites. Polymers 2022, 14, 2769. [Google Scholar] [CrossRef]
  35. Penjumras, P.; Rahman, R.B.A.; Talib, R.A.; Abdan, K. Extraction and Characterization of Cellulose from Durian Rind. Agric. Agric. Sci. Procedia 2014, 2, 237–243. [Google Scholar] [CrossRef]
  36. Mofokeng, J.P.; Luyt, A.S.; Tábi, T.; Kovács, J. Comparison of injection moulded, natural fiber-reinforced composites with PP and PLA as matrices. J. Thermoplast. Compos. Mater. 2011, 25, 927–948. [Google Scholar] [CrossRef]
  37. Zang, Z.; Zhang, Q.; Qi, Y.; Fu, X. Hydrodynamic responses and efficiency analyses of a heaving-buoy wave energy converter with pto damping in regular and irregular waves. Renew. Energy 2018, 116, 527–542. [Google Scholar] [CrossRef]
  38. Guo, B.; Wang, T.; Jin, S.; Duan, S.; Yang, K.; Zhao, Y. A Review of Point Absorber Wave Energy Converters. J. Mar. Sci. Eng. 2022, 10, 1534. [Google Scholar] [CrossRef]
  39. Ruezga, A.; Cañedo, C.J.M.; Verduzco-Zapata, M.G.; Ocampo-Torres, F.J. Performance analysis of a point-absorber wave energy converter with a single buoy composed of three rigidly coupled structures. Int. Mar. Energy J. 2021, 4, 37–45. [Google Scholar] [CrossRef]
  40. Gherissi, A.; Elnasri, I.; Lakhouit, A.; Ali, M. Design and Optimization of a Wave-Adaptive Mechanical Converter for Renewable Energy Harvesting Along NEOM’s Surf Coast. Processes 2025, 13, 3229. [Google Scholar] [CrossRef]
  41. Okokpujie, I.P.; Okonkwo, U.C.; Bolu, C.A.; Ohunakin, O.S.; Agboola, M.G.; Atayero, A.A. Implementation of multi-criteria decision method for selection of suitable material for development of horizontal wind turbine blade for sustainable energy generation. Heliyon 2020, 6, e03142. [Google Scholar] [CrossRef]
  42. Mahajan, A.; Binaz, V.; Singh, I.; Arora, N. Selection of Natural Fiber for Sustainable Composites Using Hybrid Multi Criteria Decision Making Techniques. Compos. Part C Open Access 2022, 7, 100224. [Google Scholar] [CrossRef]
  43. Beirão, P.J.B.F.N.; dos Santos Pereira Malça, C.M. Design and analysis of buoy geometries for a wave energy converter. Int. J. Energy Environ. Eng. 2014, 5, 91. [Google Scholar] [CrossRef]
  44. Abdurohman, K.; Adhitya, M. Effect of water and seawater on mechanical properties of fiber reinforced polymer composites: A review for amphibious aircraft float development. IOP Conf. Ser. Mater. Sci. Eng. 2019, 694, 012035. [Google Scholar] [CrossRef]
  45. Wang, Q.; Chen, T.; Wang, X.; Zheng, Y.; Zheng, J.; Song, G.; Liu, S. Recent Progress on Moisture Absorption Aging of Plant Fiber Reinforced Polymer Composites. Polymers 2023, 15, 4121. [Google Scholar] [CrossRef]
  46. Hussnain, S.M.; Shah, S.Z.H.; Megat-Yusoff, P.S.M.; Hussain, M.Z. Degradation and mechanical performance of fibre-reinforced polymer composites under marine environments: A review of recent advancements. Polym. Degrad. Stab. 2023, 215, 110452. [Google Scholar] [CrossRef]
  47. Gupta, M. Investigations on jute fibre-reinforced polyester composites: Effect of alkali treatment and poly(lactic acid) coating. J. Ind. Text. 2018, 49, 923–942. [Google Scholar] [CrossRef]
  48. Mulenga, T.K.; Ude, A.U.; Chinnasamy, V.; Phiri, R.; Sanjay, M.R.; Siengchin, S. A Comprehensive Characterization of Sisal Fiber as Potential Reinforcement Material in Polymer Composites. J. Renew. Mater. 2025. [Google Scholar] [CrossRef]
  49. Zwawi, M. A Review on Natural Fiber Bio-Composites, Surface Modifications and Applications. Molecules 2021, 26, 404. [Google Scholar] [CrossRef]
  50. Wambua, P.; Ivens, J.; Verpoest, I. Natural fibres: Can they replace glass in fibre reinforced plastics? Compos. Sci. Technol. 2003, 63, 1259–1264. [Google Scholar] [CrossRef]
  51. Gurunathan, T.; Mohanty, S.; Nayak, S.K. A review of the recent developments in biocomposites based on natural fibres and their application perspectives. Compos. Part A Appl. Sci. Manuf. 2015, 77, 1–25. [Google Scholar] [CrossRef]
  52. Badrinath, R.; Senthilvelan, T. Comparative Investigation on Mechanical Properties of Banana and Sisal Reinforced Polymer based Composites. Procedia Mater. Sci. 2014, 5, 2263–2272. [Google Scholar] [CrossRef]
  53. Edris, W.F.; Elbialy, S.; El-Zohairy, A.; Soliman, A.M.; Shawky, S.M.M.; Selouma, T.I.; Al Sayed, A.A.-K.A. Examining Mechanical Property Differences in Concrete with Natural and Synthetic Fiber Additives. J. Compos. Sci. 2024, 8, 167. [Google Scholar] [CrossRef]
  54. Symington, M.C.; Banks, W.M.; West, O.D.; Pethrick, R.A. Tensile Testing of Cellulose Based Natural Fibers for Structural Composite Applications. J. Compos. Mater. 2009, 43, 1083–1108. [Google Scholar] [CrossRef]
  55. Rajak, D.K.; Pagar, D.D.; Menezes, P.L.; Linul, E. Fiber-Reinforced Polymer Composites: Manufacturing, Properties, and Applications. Polymers 2019, 11, 1667. [Google Scholar] [CrossRef]
  56. ASTM D570; Standard Test Method for Water Absorption of Plastics. ASTM International: West Conshohocken, PA, USA, 2022.
  57. ASTM D638; Standard Test Method for Tensile Properties of Plastics. ASTM International: West Conshohocken, PA, USA, 2022.
  58. ASTM D3822–01; Standard Test Method for Tensile Properties of Single Textile Fibers. ASTM International: West Conshohocken, PA, USA, 2001.
  59. ASTM D792; Standard Test Methods for Density and Specific Gravity (Relative Density) of Plastics by Displacement. ASTM International: West Conshohocken, PA, USA, 2020.
  60. Huang, Y.; Sultan, M.T.H.; Shahar, F.S.; Łukaszewicz, A.; Oksiuta, Z.; Grzejda, R. Kenaf Fiber-Reinforced Biocomposites for Marine Applications: A Review. Materials 2025, 18, 999. [Google Scholar] [CrossRef]
  61. Mayya, H.B.; Pai, D.; Kini, V.M.; Padmaraj, N.H. Effect of Marine Environmental Conditions on Physical and Mechanical Properties of Fiber-Reinforced Composites—A Review. J. Inst. Eng. India Ser. C 2021, 102, 843–849. [Google Scholar] [CrossRef]
  62. Naveen, R.; Kumar, M.; Ramesh, M.; Abinaya, R.; Prasath, M.S. An investigation on effect of ultraviolet (UV) rays on mechanical properties of epoxy laminates. Mater. Today Proc. 2023. [Google Scholar] [CrossRef]
  63. Lukachevskaia, I.G.; Kychkin, A.; Kychkin, A.K.; Vasileva, E.D.; Markov, A.E. Effect of 2000-Hour Ultraviolet Irradiation on Surface Degradation of Glass and Basalt Fiber-Reinforced Laminates. Polymers 2025, 17, 1980. [Google Scholar] [CrossRef]
  64. Shokrieh, M.M.; Bayat, A. Effects of Ultraviolet Radiation on Mechanical Properties of Glass/Polyester Composites. J. Compos. Mater. 2007, 41, 2443–2455. [Google Scholar] [CrossRef]
  65. Anaya-Esparza, L.M.; Villagrán-de la Mora, Z.; Ruvalcaba-Gómez, J.M.; Romero-Toledo, R.; Sandoval-Contreras, T.; Aguilera-Aguirre, S.; Montalvo-González, E.; Pérez-Larios, A. Use of Titanium Dioxide (TiO2) Nanoparticles as Reinforcement Agent of Polysaccharide-Based Materials. Processes 2020, 8, 1395. [Google Scholar] [CrossRef]
  66. Wang, X.; Jiang, Q.; Han, D.; Chen, Y.; Liu, W.; Pei, Y.; Duan, J.; Hou, B. Progress in anti-biofouling materials and coatings for the marine environment. J. Environ. Sci. 2025, 161, 494–510. [Google Scholar] [CrossRef]
  67. Artham, T.; Sudhakar, M.; Venkatesan, R.; Nair, C.M.; Murty, K.V.G.K.; Doble, M. Biofouling and stability of synthetic polymers in sea water. Int. Biodeterior. Biodegrad. 2009, 63, 884–890. [Google Scholar] [CrossRef]
  68. Muthukumar, T.; Aravinthan, A.; Lakshmi, K.; Venkatesan, R.; Vedaprakash, L.; Doble, M. Fouling and stability of polymers and composites in marine environment. Int. Biodeterior. Biodegrad. 2011, 65, 276–284. [Google Scholar] [CrossRef]
  69. Kim, C.-H.; Shin, D.-C. Fabrication of Biochar-Based Marine Buoy Composites from Sargassum horneri: A Case Study in Korea. J. Mar. Sci. Eng. 2025, 13, 1870. [Google Scholar] [CrossRef]
  70. Chen, S.; Zhang, J.; Liu, S.; Tao, B.; Wu, Y.; Wan, X.; Xu, Y.; Song, M.; Yan, X.; Yang, X.; et al. Structure design and implementation of a high stability semi-submersible optical buoy for marine environment observation. Ocean Eng. 2023, 290, 116217. [Google Scholar] [CrossRef]
  71. Van Paepegem, W.; Blommaert, C.; De Baere, I.; Degrieck, J.; De Backer, G.; De Rouck, J.; Degroote, J.; Vierendeels, J.; Matthys, S.; Taerwe, L. Slamming wave impact of a composite buoy for wave energy applications: Design and large-scale testing. Polym. Compos. 2011, 32, 700–713. [Google Scholar] [CrossRef]
  72. Kim, Y.K.; Chalivendra, V. 14—Natural fibre composites (NFC) for construction and automotive industries. In Handbook of Natural Fibres, 2nd ed.; Kozłowski, R.M., Mackiewicz-Talarczyk, M., Eds.; The Textile Institute Book Series; Woodhead Publishing: Sawston, UK, 2020; pp. 469–498. ISBN 9780128187821. [Google Scholar] [CrossRef]
  73. Phiri, R.; Rangappa, S.M.; Siengchin, S.; Oladijo, O.P.; Ozbakkaloglu, T. Advances in lightweight composite structures and manufacturing technologies: A comprehensive review. Heliyon 2024, 10, e39661. [Google Scholar] [CrossRef]
  74. Gupta, M.; Singh, R. PLA-coated sisal fibre-reinforced polyester composite: Water absorption, static and dynamic mechanical properties. J. Compos. Mater. 2018, 53, 65–72. [Google Scholar] [CrossRef]
  75. Sristi, N.A.; Zaman, P.B.; Dhar, N.R. Evaluation of entropy-coupled multi-criteria decision-making methods for enhancing machinability. Heliyon 2024, 10, e38299. [Google Scholar] [CrossRef]
  76. Ďurfina, M.; Babaei, N.; Vanovčanová, Z.; Feranc, J.; Horváth, V.; Vašková, I.; Kruželák, J.; Tomanová, K.; Plavec, R. Bio-Based Polyhydroxyalkanoate (PHA) Blends for 3D Printing: Rheological, Mechanical, Biocompatibility, and Biodegradation Properties. Polymers 2025, 17, 1477. [Google Scholar] [CrossRef]
  77. Capretti, M.; Giammaria, V.; Santulli, C.; Boria, S.; Del Bianco, G. Use of Bio-Epoxies and Their Effect on the Performance of Polymer Composites: A Critical Review. Polymers 2023, 15, 4733. [Google Scholar] [CrossRef]
  78. Yadav, V.; Singh, S. A comprehensive review of natural fiber composites: Applications, processing techniques and properties. Mater. Today Proc. 2022, 56, 2537–2542. [Google Scholar] [CrossRef]
  79. Le Duigou, A.; Bourmaud, A.; Davies, P.; Baley, C. Long term immersion in natural seawater of Flax/PLA biocomposite. Ocean. Eng. 2014, 90, 140–148. [Google Scholar] [CrossRef]
  80. Doineau, E.; Cathala, B.; Benezet, J.-C.; Bras, J.; Le Moigne, N. Development of Bio-Inspired Hierarchical Fibres to Tailor the Fibre/Matrix Interphase in (Bio)composites. Polymers 2021, 13, 804. [Google Scholar] [CrossRef]
Figure 1. Schematic of the multi-criteria decision-making (MCDM) framework for selecting natural fibers for buoy composite materials.
Figure 1. Schematic of the multi-criteria decision-making (MCDM) framework for selecting natural fibers for buoy composite materials.
Sustainability 18 01277 g001
Figure 2. Forces and environmental conditions acting on a spherical point-absorber WEC buoy.
Figure 2. Forces and environmental conditions acting on a spherical point-absorber WEC buoy.
Sustainability 18 01277 g002
Figure 3. Heave response of a spherical point absorber under red sea wave conditions (Hs = 0.8 m, Tm = 4 s).
Figure 3. Heave response of a spherical point absorber under red sea wave conditions (Hs = 0.8 m, Tm = 4 s).
Sustainability 18 01277 g003
Figure 4. Criteria weight distribution for buoy material decision-making.
Figure 4. Criteria weight distribution for buoy material decision-making.
Sustainability 18 01277 g004
Figure 5. Overall weighted MCDM scores for the five material alternatives.
Figure 5. Overall weighted MCDM scores for the five material alternatives.
Sustainability 18 01277 g005
Figure 6. Sensitivity analysis when weight is doubled.
Figure 6. Sensitivity analysis when weight is doubled.
Sustainability 18 01277 g006
Figure 7. Overall ranking of the criteria.
Figure 7. Overall ranking of the criteria.
Sustainability 18 01277 g007
Figure 8. Sensitivity index by criterion ±20% weight change.
Figure 8. Sensitivity index by criterion ±20% weight change.
Sustainability 18 01277 g008
Table 1. Mechanical properties and moisture content for various natural fibers.
Table 1. Mechanical properties and moisture content for various natural fibers.
FiberDensity (g/cm3)Moisture Content (%)Tensile Strength (MPa)Elongation at Break (%)References
Sisal1.510573 ± 625 ± 2[46,50]
Abaca1.5 7.5 ± 2.5690 ± 2906.5 ± 3.5[47,48,49]
Bamboo0.855 ± 0.2559.16470 ± 3301.40 [47]
Banana1.35 10.75 ± 0.43721.5 ± 192.53 [49]
Coir1.35 ± 0.159.68 ± 1.68177.5 ± 2.530 [47]
Cotton1.55 ± 0.058.175 ± 0.325442 ± 1557.5 ± 0.5[47]
Flax1.5 4.6 ± 3.4690 ± 3452.95 ± 0.25[47,48]
Hemp1.48 9.1 ± 2.96901.6[46,47]
Jute1.4 ± 0.113.1 ± 0.6486.5 ± 286.51.65 ± 0.15[47]
Kenaf1.4 9.1 ± 2.9930 1.5[46,47]
Nettle1.51 14 ± 36501.7 [47]
PALF1.2 ± 0.411.8903.5 ± 723.58.05 ± 6.45[47]
Pineapple1.2 ± 0.411.5 ± 1.5898.5 ± 728.52.4[47]
Table 2. Comparison of mechanical properties in selected natural fibers and synthetic glass fiber.
Table 2. Comparison of mechanical properties in selected natural fibers and synthetic glass fiber.
Fiber TypeDensity (g/cm3)Tensile Strength (MPa)Young’s Modulus (GPa)Strain at Failure (%)Specific Strength (MPa·cm3/g)Specific Modulus (GPa·cm3/g)References
Synthetic Fiber
E-glass2.525 ± 0.0142750 ± 43374.5 ± 2.62.75 ± 0.141089 ± 17229.5 ± 1.2[51,52]
Natural Fibers
Flax1.50690 ± 34556 ± 16.72.95 ± 0.25460 ± 23037.3 ± 11.1[53,54]
Hemp1.4869050 ± 11.61.646633.8 ± 7.8[51,52]
Kenaf1.4093035.5 ± 14.11.566425.4 ± 10.1[53,54,55]
Sisal1.50573 ± 6215.7 ± 3.65 ± 2382 ± 4110.5 ± 2.4[53,54]
Table 3. Fibers and criteria for buoy material MCDM.
Table 3. Fibers and criteria for buoy material MCDM.
MaterialCategoryCriterionMetric
Kenaf

Flax

Hemp

Sisal

E-glass
Mechanical


Durability


Processing


Sustainability
Specific modulusC1
Specific strengthC2
MoistureC3
UV resistanceC4
BiofoulingC5
AdhesionC6
ManufacturingC7
CO2 impactC8
BiodegradabilityC9
Material costC10
Table 4. Entropy-based multi-criteria evaluation and ranking of buoy materials.
Table 4. Entropy-based multi-criteria evaluation and ranking of buoy materials.
CategoryCriterion (Ci)WeightFlaxKenafHempSisalE-Glass
MechanicalSpecific modulus (C1)0.1254.03.04.02.05.0
Specific strength (C2)0.1354.05.04.03.05.0
DurabilityMoisture (C3)0.1424.03.03.03.05.0
UV resistance (C4)0.0983.03.03.03.05.0
Biofouling (C5)0.0853.03.03.03.04.0
ProcessingAdhesion (C6)0.0764.03.03.03.05.0
Manufacturing (C7)0.0673.03.03.03.05.0
SustainabilityCO2 impact (C8)0.1125.05.05.05.01.0
Biodegradability (C9)0.1035.05.05.05.01.0
Material cost (C10)0.0575.05.05.05.02.0
TotalsWeighted score1.0004.0223.8143.8043.4193.884
Ranking 13452
Disclaimer/Publisher’s Note: The statements, opinions and data contained in all publications are solely those of the individual author(s) and contributor(s) and not of MDPI and/or the editor(s). MDPI and/or the editor(s) disclaim responsibility for any injury to people or property resulting from any ideas, methods, instructions or products referred to in the content.

Share and Cite

MDPI and ACS Style

Gherissi, A. Sustainable Wave Energy Converter Buoy Composite Reinforced with Cellulosic Natural Fiber: A Multi-Criteria Decision-Making. Sustainability 2026, 18, 1277. https://doi.org/10.3390/su18031277

AMA Style

Gherissi A. Sustainable Wave Energy Converter Buoy Composite Reinforced with Cellulosic Natural Fiber: A Multi-Criteria Decision-Making. Sustainability. 2026; 18(3):1277. https://doi.org/10.3390/su18031277

Chicago/Turabian Style

Gherissi, Abderraouf. 2026. "Sustainable Wave Energy Converter Buoy Composite Reinforced with Cellulosic Natural Fiber: A Multi-Criteria Decision-Making" Sustainability 18, no. 3: 1277. https://doi.org/10.3390/su18031277

APA Style

Gherissi, A. (2026). Sustainable Wave Energy Converter Buoy Composite Reinforced with Cellulosic Natural Fiber: A Multi-Criteria Decision-Making. Sustainability, 18(3), 1277. https://doi.org/10.3390/su18031277

Note that from the first issue of 2016, this journal uses article numbers instead of page numbers. See further details here.

Article Metrics

Back to TopTop