Regional Vulnerability to Food Insecurity in Indonesia: A Fuzzy Set Qualitative Comparative Analysis
Abstract
1. Introduction
2. Literature Review
2.1. Food Insecurity
2.2. Regional Vulnerability and Vulnerability to Food Insecurity
- Social Vulnerability: Involves factors like population density, the percentage of vulnerable groups (e.g., the elderly and children), and the community’s capacity to interact and respond to emergencies.
- Economic Vulnerability: Pertains to a community’s economic conditions, including per capita income and employment structure. Areas with a high number of impoverished residents are often more affected by disasters.
- Physical Vulnerability: Refers to the state of infrastructure and buildings, influencing the extent of damage during disasters, including construction quality, road networks, and public facilities.
- Environmental Vulnerability: Encompasses land use and ecological conditions that may heighten disaster risk, such as areas susceptible to landslides or flooding.
- Exposure (E) describes how susceptible a region is to climate change disruptions, and it is closely linked to regional vulnerability within risk and disaster management.
- Sensitivity (S) represents the level of responsiveness to climate change stimuli, indicating how much a system or component can be affected by changes or disturbances. It is measured by the extent of change or disturbance required to have significant effects on the system or component.
- Adaptive Capacity (AC) indicates the ability to mitigate or anticipate climate change impacts. It reflects a system’s or community’s capability to adapt and adjust to changes or disturbances.
2.3. Index of Regional Vulnerability on Food Security
2.4. Conceptual Design
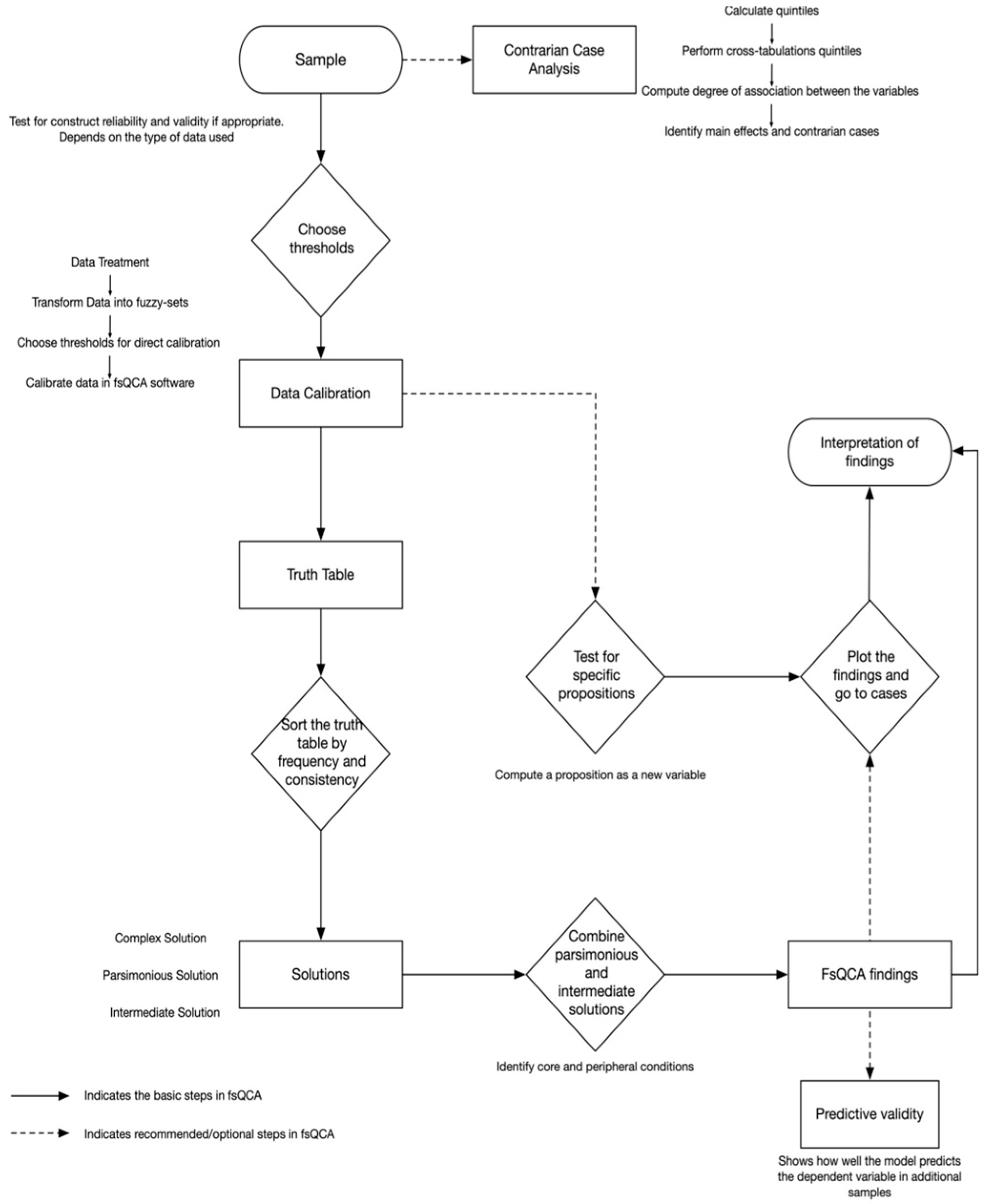
3. Materials and Methods
Data Sources
4. Results
4.1. Truth Table Analysis
4.2. Intermediate Solution
- -
- Pathway 1: North Maluku
- -
- Pathway 2: West Sumatra, West Java, West Sulawesi, East Java, West Kalimantan, Jambi, DKI Jakarta
- -
- Pathway 3: North Sumatra, Aceh, Central Java, Jambi, DI Yogyakarta, North Sulawesi, South Kalimantan
- -
- Pathway 4: Banten, Aceh, Central Java, West Java, East Kalimantan, Papua, Riau
- -
- Pathway 5: Bangka Belitung, Riau Island
- -
- Pathway 6: Central Sulawesi, Maluku
- -
- Pathway 7: East Nusa Tenggara, West Sulawesi, Gorontalo, Central Java
- -
- Pathway 8: West Kalimantan, Central Kalimantan, North Kalimantan, North Maluku, West Nusa Tenggara
- -
- Pathway 9: South Kalimantan, East Java
5. Discussion
6. Conclusions
Author Contributions
Funding
Data Availability Statement
Conflicts of Interest
References
- Biswas, S.; Nautiyal, S. A Review of Socio-Economic Vulnerability: The Emergence of Its Theoretical Concepts, Models and Methodologies. Nat. Hazards Res. 2023, 3, 563–571. [Google Scholar] [CrossRef]
- Atwii, F.; Sandvik, K.B.; Kirch, L.; Paragi, B.; Radtke, K.; Schneider, S.; Weller, D. World Risk Report 2022; Bündnis Entwicklung Hilft: Berlin, Germany, 2022; ISBN 978-3-946785-14-9. [Google Scholar]
- Sileshi, M.; Kadigi, R.; Mutabazi, K.; Sieber, S. Analysis of Households’ Vulnerability to Food Insecurity and Its Influencing Factors in East Hararghe, Ethiopia. J. Econ. Struct. 2019, 8, 41. [Google Scholar] [CrossRef]
- Bappenas Rencana Aksi Nasional Pangan Dan Gizi 2021–2024. Available online: http://repository.uhamka.ac.id/id/eprint/26854/1/aksi%20nasional%20gizi%202021-2024.pdf (accessed on 1 November 2025).
- Adom, P.K. The Socioeconomic Impact of Climate Change in Developing Countries over the next Decades: A Literature Survey. Heliyon 2024, 10, 35134. [Google Scholar] [CrossRef] [PubMed]
- Guo, H.; Chen, J.; Pan, C. Assessment on Agricultural Drought Vulnerability and Spatial Heterogeneity Study in China. Int. J. Environ. Res. Public. Health 2021, 18, 4449. [Google Scholar] [CrossRef] [PubMed]
- Antriyandarti, E.; Barokah, U.; Rahayu, W.; Laia, D.H.; Asami, A. Factors Associated with Food Security of Dryland Farm Households in the Karst Mountains of Gunungkidul Indonesia. Sustainability 2023, 15, 8782. [Google Scholar] [CrossRef]
- Feldman, G.; Shwartz-Ziv, T. Negotiating Housing Insecurity: Parenting in Poverty and the Struggle for Home. Child. Youth Serv. Rev. 2024, 163, 107780. [Google Scholar] [CrossRef]
- Food and Agriculture Organization FAO. The State of Food Security and Nutrition in the World (Nos. 2663–8061); Food and Agriculture Organization: Rome, Italy, 2020.
- Taslim, T.; Tahir, R.; Lira, J. Faktor-Faktor Yang Mempengaruhi Terjadinya Kerawanan Pangan. J. Sos. Ekon. Pertan. 2023, 19, 73–87. [Google Scholar]
- Nisa, R.; Triani, M. Faktor-Faktor Yang Mempengaruhi Prevalensi Ketidakcukupan Konsumsi Pangan Di Indonesia. Media Ris. Ekon. Pembang. MedREP 2022, 1, 83–91. [Google Scholar]
- Yahya, M.G.; Utami, I.P.; Ariansyah, S. Pemodelan Spasial Prevalensi Ketidakcukupan Konsumsi Pangan Menggunakan Pendekatan Ketahanan Pangan Di Indonesia Tahun 2022. Semin. Nas. Off. Stat. 2023, 2023, 869–878. [Google Scholar] [CrossRef]
- Anandhiya, A.; Arifin, A.; Istiqomah, I. Pengaruh Ketahanan Pangan Terhadap Rata-Rata Pengeluaran Masyarakat Di Jawa Tengah. J. Ilm. Univ. Batanghari Jambi 2021, 21, 96. [Google Scholar] [CrossRef]
- Holleman, C.; Conti, V. Role of Income Inequality in Shaping Outcomes on Individual Food Insecurity, 1st ed.; Food and Agriculture Organization: Rome, Italy, 2020.
- Jatav, S.S.; Naik, K. Measuring the Agricultural Sustainability of India: An Application of Pressure-State-Response (PSR) Model. Reg. Sustain. 2023, 4, 218–234. [Google Scholar] [CrossRef]
- World Bank. What You Need to Know About Food Security and Climate Change. 17 October 2022. Available online: https://www.worldbank.org/en/topic/agriculture/brief/food-security-update (accessed on 1 November 2025).
- Ammar, K.A.; Kheir, A.M.S.; Ali, B.M.; Sundarakani, B.; Manikas, I. Developing an Analytical Framework for Estimating Food Security Indicators in the United Arab Emirates: A Review. Environ. Dev. Sustain. 2024, 26, 5689–5708. [Google Scholar] [CrossRef] [PubMed]
- Abbas, S.; Haider, A.; Kousar, S.; Lu, H.; Lu, S.; Liu, F.; Li, H.; Miao, C.; Feng, W.; Ahamad, M.I.; et al. Climate Variability, Population Growth, and Globalization Impacting Food Security in Pakistan. Sci. Rep. 2025, 15, 4225. [Google Scholar] [CrossRef] [PubMed]
- Begna, T. Effects of Drought Stress on Crop Production and Productivity. Int. J. Res. Stud. Agric. Sci. 2020, 6, 34–43. [Google Scholar] [CrossRef]
- Ministry of Agriculture of the Republic of Indonesia. 2021. Available online: https://www.pertanian.go.id/ (accessed on 1 November 2025).
- Botreau, H.; Cohen, M.J. Gender Inequality and Food Insecurity: A Dozen Years after the Food Price Crisis, Rural Women Still Bear the Brunt of Poverty and Hunger. In Advances in Food Security and Sustainability; Elsevier: Amsterdam, The Netherlands, 2020; Volume 5, pp. 53–117. [Google Scholar]
- Wang, K.; Liu, J.; Xia, J.; Wang, Z.; Meng, Y.; Chen, H.; Mao, G.; Ye, B. Understanding the Impacts of Climate Change and Socio-Economic Development through Food-Energy-Water Nexus: A Case Study of Mekong River Delta. Resour. Conserv. Recycl. 2021, 167, 105390. [Google Scholar] [CrossRef]
- Zeleke, G.; Teshome, M.; Ayele, L. Farmers’ Livelihood Vulnerability to Climate-Related Risks in the North Wello Zone, Northern Ethiopia. Environ. Sustain. Indic. 2023, 17, 100220. [Google Scholar] [CrossRef]
- UNICEF. The State of Food Security and Nutrition in the World (SOFI); UNICEF: New York, NY, USA, 2022. [Google Scholar]
- Wahbeh, S.; Anastasiadis, F.; Sundarakani, B.; Manikas, I. Exploration of Food Security Challenges towards More Sustainable Food Production: A Systematic Literature Review of the Major Drivers and Policies. Foods 2022, 11, 3804. [Google Scholar] [CrossRef]
- Virtriana, R.; Riqqi, A.; Anggraini, T.S.; Fauzan, K.N.; Ihsan, K.T.N.; Mustika, F.C.; Suwardhi, D.; Harto, A.B.; Sakti, A.D.; Deliar, A.; et al. Development of Spatial Model for Food Security Prediction Using Remote Sensing Data in West Java, Indonesia. ISPRS Int. J. Geo-Inf. 2022, 11, 284. [Google Scholar] [CrossRef]
- Apdita, F.; Iskandar, J.; Rochima, E. The Impact of COVID-19 and Climate Change on Food Security in Pamijahan District, Bogor Regency. Economies 2023, 11, 271. [Google Scholar] [CrossRef]
- Erokhin, V.; Tianming, G.; Andrei, J.V. Shifting Patterns of Agricultural Trade: The Protectionism Outbreak and Food Security; Springer Nature: Singapore, 2021. [Google Scholar]
- Zhong, R.; Pei, F.; Yang, K.; Xia, Y.; Wang, H.; Yan, G. Coordinating Socio-Economic and Environmental Dimensions to Evaluate Regional Sustainability—Towards an Integrative Framework. Ecol. Indic. 2021, 130, 108085. [Google Scholar] [CrossRef]
- Füssel, H.-M. Adaptation Planning for Climate Change: Concepts, Assessment Approaches, and Key Lessons. Sustain. Sci. 2007, 2, 265–275. [Google Scholar] [CrossRef]
- Lassa, J.A. Politik Ketahanan Pangan Indonesia 1950–2005; ZEF Centre for Development Research: Bonn, Germany, 2005. [Google Scholar]
- Fauzi, A. Teknik Analisis Berkelanjutan; Gramedia Pustaka Utama: Jakarta, Indonesia, 2019. [Google Scholar]
- Levin, K.; Boehm, S.; Carter, R. 6 Temuan Besar Dari Laporan IPCC 2022 Tentang Dampak Iklim, Adaptasi, Dan Kerentanan; World Resources Institute: Mumbai, Indonesia, 2022. [Google Scholar]
- Awotona, A. Rebuilding Afghanistan in Times of Crisis: A Global Response, 1st ed.; Routledge: Abingdon-on-Thames, UK, 2019. [Google Scholar]
- Xiao, Y.; Tang, X.; Li, Y.; Huang, H.; An, B.-W. Social Vulnerability Assessment of Landslide Disaster Based on Improved TOPSIS Method: Case Study of Eleven Small Towns in China. Ecol. Indic. 2022, 143, 109316. [Google Scholar] [CrossRef]
- Singh, R.K.; Joshi, P.K.; Sinha, V.S.P.; Kumar, M. Indicator Based Assessment of Food Security in SAARC Nations under the Influence of Climate Change Scenarios. Futur. Foods 2022, 5, 100122. [Google Scholar] [CrossRef]
- Schneiderbauer, S.; Baunach, D.; Pedoth, L.; Renner, K.; Fritzsche, K.; Bollin, C.; Pregnolato, M.; Zebisch, M.; Liersch, S.; Rivas López, M.D.R.; et al. Spatial-Explicit Climate Change Vulnerability Assessments Based on Impact Chains. Findings from a Case Study in Burundi. Sustainability 2020, 12, 6354. [Google Scholar] [CrossRef]
- Korir, L.; Rizov, M.; Ruto, E.; Walsh, P.P. Household Vulnerability to Food Insecurity and the Regional Food Insecurity Gap in Kenya. Sustainability 2021, 13, 9022. [Google Scholar] [CrossRef]
- Firdaus, R.B.R.; Senevi Gunaratne, M.; Rahmat, S.R.; Kamsi, N.S. Does Climate Change Only Affect Food Availability? What Else Matters? Cogent Food Agric. 2019, 5, 1707607. [Google Scholar] [CrossRef]
- Mkumbukiy, A.; Loghmani-Khouzani, T.; Madani, K.; Guenther, E. Agrifood Systems’ Resilience for Sustainable Food Security amid Geopolitical Tensions: A Systematic Literature Review. Front. Sustain. Food Syst. 2025, 9, 1546851. [Google Scholar] [CrossRef]
- Deprá, M.C.; Dias, R.R.; Zepka, L.Q.; Jacob-Lopes, E. Building Cleaner Production: How to Anchor Sustainability in the Food Production Chain? Environ. Adv. 2022, 9, 100295. [Google Scholar] [CrossRef]
- Nurkse, R. The Problems of Capital Formation in Underdeveloped Countries; Oxford University Press: Oxford, UK, 1952. [Google Scholar]
- Digdowiseiso, K.; Sugiyanto, E.; Setiawan, H.D. Fiscal Decentralisation and Inequality in Indonesia. Econ. Reg. 2020, 16, 989–1002. [Google Scholar] [CrossRef]
- Songsermsawas, T.; Mabiso, A.; Arslan, A.; Chiarella, C.; Savastano, S. Agricultural Value Chains and Food Security in the Pacific: Evidence from Papua New Guinea and Solomon Islands. Glob. Food Sec. 2023, 39, 100719. [Google Scholar] [CrossRef]
- Sen, A. Development as Freedom. Ethics Int. Aff. 2000, 14, 149–151. [Google Scholar]
- Salsabilla, A.; Juliannisa, I.A.; Triwahyuningtyas, N.; Fatmawati, J.R. Analisis Faktor-Faktor Kemiskinan Di Kabupaten/Kota Daerah Istimewa Yogyakarta. Ikraith Ekon. 2022, 5, 96–105. [Google Scholar]
- Muzerengi, T.; Khalema, E.N.; Zivenge, E. The Synergistic Relationship between Amartya Sen Entitlement Theory and the Systems Theory in Developing a Food Security Implementation Model in Matabeleland South Province, Zimbabwe. Jàmbá J. Disaster Risk Stud. 2021, 13, a965. [Google Scholar] [CrossRef] [PubMed]
- Riani, I.A.P.; Sumreskosu, Y.; Purwadi, M.A. Analisis Pengaruh Pertumbuhan Ekonomi, Tingkat Kemiskinan Dan Rasio Gini Terhadap Indeks Pembangunan Manusia Di Provinsi Papua Periode 2011–2020. J. Kaji. Ekon. Dan Stud. Pembang. 2021, 8, 564736. [Google Scholar] [CrossRef]
- Langford, A. Developing Food Markets in Vanuatu: Re-Examining Remote Island Geographies of Food Production and Trade. World Dev. Perspect. 2022, 28, 100463. [Google Scholar] [CrossRef]
- Mouratidis, K. Urban Planning and Quality of Life: A Review of Pathways Linking the Built Environment to Subjective Well-Being. Cities 2021, 115, 103229. [Google Scholar] [CrossRef]
- Shear, F.; Ashraf, B.N.; Butt, S. Sensing The Heat: Climate Change Vulnerability and Foreign Direct Investment Inflows. J. Pre-Proof 2023, 66, 102005. [Google Scholar] [CrossRef]
- Tabari, H. Climate Change Impact on Flood and Extreme Precipitation Increases with Water Availability. Sci. Rep. 2020, 10, 13768. [Google Scholar] [CrossRef] [PubMed]
- Tasri, E.S.; Karimi, K.; Muslim, I. The Study of the Impact of Maninjau Lake Pollution on Economic and Public Health. IOP Conf. Ser. Earth Environ. Sci. 2021, 747, 12027. [Google Scholar] [CrossRef]
- Sariguna Johnson Kennedy, P. The Problem of Food Security in the Indonesia Border Area of Nusa Tenggara Timur Province with Timor Leste Country. KnE Soc. Sci. 2023, 8, 167–177. [Google Scholar] [CrossRef]
- World Economic Forum. How to Mitigate the Effects of Climate Change on Global Food Security. 2023. Available online: https://www.weforum.org/stories/2023/04/mitigate-climate-change-food-security/ (accessed on 1 November 2025).
- El Bilali, H.; Henri Nestor Bassole, I.; Dambo, L.; Berjan, S. Climate Change and Food Security. J. Agric. For. 2020, 66, 197–210. [Google Scholar] [CrossRef]
- United States Environmental Protection Agency. Climate Change Indicators: Heavy Precipitation; United States Environmental Protection Agency: Washington, DC, USA, 2022.
- Juliannisa, I.A.; Rahma, H.; Mulatsih, S.; Fauzi, A. Regional Vulnerability to Food Insecurity: The Case of Indonesia. Sustainability 2025, 17, 4800. [Google Scholar] [CrossRef]
- Ragin, C.C. Comment: Lucas and Szatrowski in Critical Perspective. Sociol. Methodol. 2014, 44, 80–94. [Google Scholar] [CrossRef]
- Rahma, H.; Fauzi, A.; Juanda, B.; Widjojanto, B. Fenomena Natural Resource Curse Dalam Pembangunan Wilayah Di Indonesia. J. Ekon. Pembang. Indones. 2021, 21, 148–163. [Google Scholar] [CrossRef]
- Thiem, A.; Dușa, A. QCA: A Package for Qualitative Comparative Analysis. R J. 2013, 5, 87–97. [Google Scholar] [CrossRef]
- Pappas, I.O.; Woodside, A.G. Fuzzy-Set Qualitative Comparative Analysis (fsQCA): Guidelines for Research Practice in Information Systems and Marketing. Int. J. Inf. Manag. 2021, 58, 102310. [Google Scholar] [CrossRef]
- Schneider, C.Q.; Wagemann, C. Strategies for Social Inquiry. In Set-Theoretic Methods for the Social Sciences: A Guide to Qualitative Comparative Analysis; Cambridge University Press: Cambridge, UK, 2012; ISBN 9781107013520. [Google Scholar]
- Najmuddin, Z.; Rizkiyani, A. Government Spending by Function and Economic Growth in Maluku Utara: I-O Table and Panel Data Regression Analysis. J. Perenc. Pembang. Indones. J. Dev. Plan. 2022, 6, 64–80. [Google Scholar] [CrossRef]
- Mahmud, F.; Olilingo, F.Z.; Akib, F.H.Y. Faktor-Faktor Yang Mempengaruhi Kemiskinan Di Pulau Sulawesi. Oikos Nomos J. Kaji. Ekon. Dan. Bisnis 2020, 13, 130–147. [Google Scholar] [CrossRef]
- Mustaqim, L.F.; Arif, M. Analisis Faktor-Faktor Pembentuk Kemiskinan Di Kabupaten/Kota Provinsi Kalimantan Barat Selama Periode 2015–2021. Primanomics J. Ekon. Bisnis 2023, 21, 35–46. [Google Scholar] [CrossRef]
- Umary, R.; Hamzah, A.; Musnadi, S. Analisis Faktor-Faktor Yang Mempengaruhi Penyerapan Tenaga Kerja Pada Industri Kecil Di Kota Banda Aceh. Al Mashaadir J. Ilmu Syariah 2020, 1. [Google Scholar] [CrossRef]
- Pangemanan, S.S. Relationships of Causality from Level of Education, Revenues, And Consumption to The Quantities of Poor People in The Coastal Beach in City of Bitung in AEC Free Competition. J. Asean Stud. Marit. Issues 2017, 3, 60–71. [Google Scholar]
- Putri, S.K. Fluktuasi Harga Kebutuhan Pokok Pangan Sebelum Dan Selama Pandemi Covid-19 Daerah Produsen Jawa Timur. Agritech J. Fak. Pertan. Univ. Muhammadiyah Purwok. 2022, 24, 221. [Google Scholar] [CrossRef]
- Manullang, R.R.; Nasution, A.A.; Nasution, A.A.; Syofya, H. Analisis Pengaruh Investasi Asing Dan Investasi Dalam Negeri Terhadap Pertumbuhan Ekonomi Di Indonesia. J. Ilm. Edunomika 2024, 8, 1–12. [Google Scholar]
- Anwar, M.; Nasrudin, R. The Household Food Insecurity Amidst the Covid-19 Pandemic in Indonesia. JEJAK J. Ekon. Dan Kebijak. 2021, 14, 244–260. [Google Scholar] [CrossRef]
- Mustakim, F.; Suasa, S.; Nawawi, M. Evaluasi Kebijakan Pemerintah Provinsi Sulawesi Tengah Dalam Meningkatkan Kapasitas Fiskal Daerah. CENDEKIA J. Penelit. dan Pengkaj. Ilm. 2024, 1, 281–290. [Google Scholar] [CrossRef]
- Suparta, I.W.; Moniyana, R. Income Disparities and Regional Economic Potential in East Kalimantan Province as the National Capital (IKN) New Capital City of Indonesia Nusantara. Int. J. Econ. Manag. Account. IJEMA 2024, 2, 43–54. [Google Scholar] [CrossRef]
- Syukriansyah, D.; Adidjaya, F.R.G.; Huda, F.F.; Saputra, F.D.; Fadilla, A. Dinamika Pengangguran: Analisis Perubahan Dalam Pasar Tenaga Kerja Nasional. J. Macroecon. Soc. Dev. 2024, 1, 1–7. [Google Scholar] [CrossRef]
- Kementerian Koordinator Bidang Pembangunan Manusia Dan Kebudayaan. Menko PMK Sisir Permasalahan Stunting Dan Kemiskinan Ekstrem NTT. 2023. Available online: https://www.kemenkopmk.go.id/menko-pmk-sisir-permasalahan-stunting-dan-kemiskinan-ekstrem-ntt (accessed on 1 November 2025).
- Sundram, P. Food Security in ASEAN: Progress, Challenges and Future. Front. Sustain. Food Syst. 2023, 7, 1260619. [Google Scholar] [CrossRef]
- UNICEF. The State of Food Security and Nutrition in the World (SOFI); UNICEF: New York, NY, USA, 2023. [Google Scholar]
- Guiomar, N.; Godinho, S.; Rivera, M.; Pinto-Correia, T.; Machado, R.; Czekaj, M.; Tyran, E.; Puchała, J. Assessing Food Availability: A Novel Approach for the Quantitative Estimation of the Contribution of Small Farms in Regional Food Systems in Europe. Glob. Food Sec. 2021, 30, 100555. [Google Scholar] [CrossRef]
- Nalle, F.W. Analisis Faktor-Faktor Yang Mempengaruhi Tingkat Kemiskinan Di Kecamatan Insana Kabupaten Timor Tengah Utara (TTU). J. Din. Ekon. Pembang. 2019, 1, 35–45. [Google Scholar] [CrossRef]
- Syaifullah, D.R.; Sari, D.M. Dekomposisi Ketimpangan Pendapatan Dan Determinan Posisi Ekonomi. J. Litbang Sukowati Media Penelit. Dan Pengemb. 2021, 5, 125–140. [Google Scholar] [CrossRef]
- Bappeda. Kemiskinan Dan Kerusakan Lingkungan; Bappeda Provinsi Nusa Tenggara Barat: Mataram, Indonesia, 2020.
- Ferezagia, D.V. Analisis Tingkat Kemiskinan Di Indonesia. J. Sos. Hum. Terap. 2018, 1, 1. [Google Scholar]
- Diaurrochmah, F.; Mulyanto, M. Analisis Indeks Pertumbuhan Inklusif Di Kawasan Barat Indonesia Dan Kawasan Timur Indonesia. J. Ekon. Dan Kebijak. Publik Indones. 2021, 8, 178–195. [Google Scholar] [CrossRef]
- Adipratomo, Y.A.R.; Hutagaol, M.P.; Tanjung, D. Penyebab tingginya angka pengangguran di Jawa Barat. SEIKAT J. Ilmu Sos. Polit. Huk. 2024, 3, 158–165. [Google Scholar] [CrossRef]
- Herawaty, R. Determinan Pengangguran Terbuka Menggunakan Pendekatan Geographically Weighted Regression Di Provinsi Sumatera Utara. J. Ketenagakerjaan 2022, 17, 75–87. [Google Scholar] [CrossRef]
- Nengsih, T.A.; Saqina, N.; Maula, N.; Oktavia, F.A. Analisis Pengaruh Tingkat Pengangguran Terbuka (TPT) dan Indeks Pembangunan Manusia (IPM) Terhadap Tingkat Kemiskinan di Provinsi Jambi. J. Masharif Al-Syariah J. Ekon. Dan Perbank. Syariah 2024, 9, 2580–5800. [Google Scholar]
- International Labour Organization. Analisa Diagnostik Ketenagakerjaan Kupang; International Labour Organization: Geneva, Switzerland, 2011. [Google Scholar]
- Mulyani, A.; Nursyamsi, D. Percepatan Pengembangan Pertanian Lahan Kering Iklim Kering Di Nusa Tenggara. Pengemb. Inov. Pertan. 2024, 7, 30894. [Google Scholar]
- Chaniago, N.; Rammadhan, H.F.; Gunawan, I. Response of Local Upland Rice From Deli Serdang North Sumatra To Water Stress Conditions. J. Sains Agro 2022, 7, 151–164. [Google Scholar]
- Harini, R.; Susilo, B. Kajian Spasial Dampak Perubahan Iklim Terhadap Produksi Pertanian. J. Agribisnis Dan Pembang. Pertan. 2017, 1, 14–20. [Google Scholar]




| Condition | Code Calibration | Description |
|---|---|---|
| Poverty rate (%) | fPov | Percentage of the population whose income or consumption falls below the poverty line. |
| Unemployment Rate (%) | fUnemploy | Percentage of unemployment compared to the total labor force. |
| Economic Growth (%) | fEG | Change in economic output over time in annual percentage. |
| GDP per Capita (Rp/capita) | fGDPcap | Gross Domestic Product (GDP) per capita is the value of GDP calculated at current prices, divided by the population of an area. GDP per capita reflects the average economic value generated per person in a region over a given period. |
| Government Expenditure Per Capita (rp/capita) | fGovExpend | Total government expenditure divided by total population |
| Rainfall (mm/year) | fRain | Total rainfall that occurs in one year in a province |
| Threshold | Pov | Unemploy | EG | GDPcap | GovExpend | Rain | RVFII |
|---|---|---|---|---|---|---|---|
| n1 | 10 | 7 | 10 | 206,033 | 6500 | 3548 | 40 |
| n2 | 7 | 5 | 3 | 53,352 | 5000 | 1871 | 35 |
| n3 | 4 | 3 | 1 | 24,645 | 2500 | 460 | 30 |
| No. | Provinces | EG | Pov | GDPcap | Rain | GovExpend | Unemploy | RVFII |
|---|---|---|---|---|---|---|---|---|
| 1 | Aceh | 2.81 | 15.53 | 26,061.5 | 1575 | 7950.4 | 6.3 | 42.44 |
| 2 | North Sumatra | 2.61 | 8.49 | 37,780.6 | 975.9 | 3722.7 | 6.33 | 36.29 |
| 3 | West Sumatra | 3.29 | 6.04 | 32,166.9 | 3548 | 4669.8 | 6.52 | 36.66 |
| 4 | Riau | 3.36 | 7 | 80,773.9 | 2048.3 | 4859.2 | 4.42 | 45.99 |
| 5 | Jambi | 3.69 | 7.67 | 44,514.6 | 1694.9 | 5083.6 | 5.09 | 41.47 |
| 6 | South Sumatra | 3.58 | 12.79 | 39,718.9 | 1947.2 | 4774.7 | 4.98 | 35.57 |
| 7 | Bengkulu | 3.27 | 14.43 | 24,238.5 | 2668.9 | 5892.7 | 3.65 | 32.58 |
| 8 | Lampung | 2.77 | 11.67 | 27,973.8 | 1628.1 | 3196 | 4.69 | 35.64 |
| 9 | Bangka Belitung | 5.05 | 4.63 | 38,743.8 | 1534.7 | 6140.1 | 5.03 | 46.07 |
| 10 | Riau Islands | 3.43 | 6.13 | 89,637.4 | 2250.9 | 5944.2 | 9.91 | 44.18 |
| 11 | DKI Jakarta | 3.56 | 4.67 | 183,598 | 2169.5 | 5834 | 8.5 | 44.32 |
| 12 | West Java | 3.74 | 7.79 | 32,246.8 | 2199.3 | 2706.2 | 9.82 | 40.43 |
| 13 | Central Java | 3.33 | 11.25 | 28,248.2 | 1620.7 | 2843 | 5.95 | 38.88 |
| 14 | DI Yogyakarta | 5.58 | 11.91 | 30,410.6 | 2045.5 | 4247 | 4.56 | 39.01 |
| 15 | East Java | 3.56 | 10.59 | 42,635.8 | 2024.7 | 3122.1 | 5.74 | 44.73 |
| 16 | Banten | 4.49 | 6.5 | 39,790.4 | 1310.1 | 3032.7 | 8.98 | 42.28 |
| 17 | Bali | 2.46 | 4.72 | 34,481 | 1133.8 | 5032.3 | 5.37 | 25.81 |
| 18 | West Nusa Tenggara | 2.3 | 13.83 | 18,647.1 | 1147.9 | 3851 | 3.01 | 35.98 |
| 19 | East Nusa Tenggara | 2.52 | 20.44 | 13,261.2 | 1406 | 5017.2 | 3.77 | 50.08 |
| 20 | West Kalimantan | 4.8 | 6.84 | 26,734.6 | 2757.7 | 4823.8 | 5.82 | 42.95 |
| 21 | Central Kalimantan | 3.59 | 5.16 | 39,856.5 | 2748.4 | 7765.6 | 4.53 | 36.29 |
| 22 | South Kalimantan | 3.48 | 4.56 | 34,133.2 | 2509.6 | 6208.9 | 4.95 | 37.9 |
| 23 | East Kalimantan | 2.55 | 6.27 | 131,239 | 2069.4 | 9083.1 | 6.83 | 47.78 |
| 24 | North Kalimantan | 3.98 | 6.83 | 92,393 | 2311.5 | 11,366.6 | 4.58 | 45.07 |
| 25 | North Sulawesi | 4.16 | 7.36 | 36,368.6 | 1807 | 6355.3 | 7.06 | 35.89 |
| 26 | Central Sulawesi | 11.7 | 12.18 | 56,577.1 | 460.9 | 6733.5 | 3.75 | 41.13 |
| 27 | South Sulawesi | 4.64 | 8.53 | 38,973.3 | 3382 | 4646.1 | 5.72 | 29 |
| 28 | Southeast Sulawesi | 4.1 | 11.74 | 37,956.1 | 1589.6 | 7704.9 | 3.92 | 32.36 |
| 29 | Gorontalo | 2.41 | 15.41 | 25,270.2 | 870.6 | 6707 | 3.01 | 38.67 |
| 30 | West Sulawesi | 2.57 | 11.85 | 23,071.1 | 1167.9 | 5431.7 | 3.13 | 36.97 |
| 31 | Maluku | 3.05 | 16.3 | 17,716.9 | 1987.2 | 7429.4 | 6.93 | 39.98 |
| 32 | North Maluku | 16.79 | 6.38 | 30,526.5 | 913.4 | 9397.8 | 4.71 | 44.35 |
| 33 | West Papua | 0.51 | 21.82 | 53,506.8 | 2844.6 | 19,402.4 | 5.84 | 31.47 |
| 34 | Papua | 15.16 | 27.38 | 39,112.7 | 1265.9 | 11,695.4 | 3.33 | 46.52 |
| No. | Name of Province | fPov | fUnemploy | fEG | fGDPcap | fGovExpend | fRain | fRVFII |
|---|---|---|---|---|---|---|---|---|
| 1 | Aceh | 1 | 0.88 | 0.42 | 0.14 | 0.81 | 0.35 | 0.99 |
| 2 | North Sumatera | 0.89 | 0.88 | 0.36 | 0.53 | 0.09 | 0.13 | 0.68 |
| 3 | West Sumatra | 0.39 | 0.91 | 0.53 | 0.36 | 0.21 | 0.95 | 0.73 |
| 4 | Riau | 0.5 | 0.3 | 0.54 | 0.89 | 0.24 | 0.58 | 1 |
| 5 | Jambi | 0.73 | 0.53 | 0.57 | 0.61 | 0.29 | 0.41 | 0.98 |
| 6 | South Sumatra | 1 | 0.49 | 0.56 | 0.55 | 0.23 | 0.53 | 0.58 |
| 7 | Bengkulu | 1 | 0.12 | 0.53 | 0.1 | 0.47 | 0.81 | 0.19 |
| 8 | Lampung | 1 | 0.39 | 0.41 | 0.2 | 0.06 | 0.37 | 0.59 |
| 9 | Bangka Belitung | 0.11 | 0.51 | 0.71 | 0.54 | 0.53 | 0.33 | 1 |
| 10 | Riau Island | 0.3 | 1 | 0.55 | 0.93 | 0.49 | 0.66 | 1 |
| 11 | DKI Jakarta | 0.09 | 0.99 | 0.56 | 1 | 0.46 | 0.63 | 1 |
| 12 | West Java | 0.81 | 1 | 0.58 | 0.37 | 0.04 | 0.64 | 0.96 |
| 13 | Central Java | 0.99 | 0.81 | 0.54 | 0.21 | 0.04 | 0.37 | 0.91 |
| 14 | D.I.Yogyakarta | 1 | 0.34 | 0.75 | 0.29 | 0.15 | 0.58 | 0.92 |
| 15 | East Java | 0.99 | 0.75 | 0.56 | 0.59 | 0.05 | 0.57 | 1 |
| 16 | Banten | 0.41 | 1 | 0.65 | 0.56 | 0.05 | 0.23 | 0.99 |
| 17 | Bali | 0.07 | 0.64 | 0.31 | 0.47 | 0.28 | 0.17 | 0 |
| 18 | West Nusa Tenggara | 1 | 0.05 | 0.26 | 0.04 | 0.1 | 0.18 | 0.64 |
| 19 | East Nusa Tenggara | 1 | 0.14 | 0.33 | 0.01 | 0.27 | 0.27 | 1 |
| 20 | West Kalimantan | 0.56 | 0.77 | 0.68 | 0.16 | 0.24 | 0.83 | 0.99 |
| 21 | Central Kalimantan | 0.15 | 0.33 | 0.56 | 0.56 | 0.79 | 0.83 | 0.68 |
| 22 | South Kalimantan | 0.1 | 0.48 | 0.55 | 0.46 | 0.54 | 0.76 | 0.85 |
| 23 | East Kalimantan | 0.41 | 0.94 | 0.34 | 0.99 | 0.91 | 0.59 | 1 |
| 24 | North Kalimantan | 0.6 | 0.35 | 0.6 | 0.93 | 0.98 | 0.69 | 1 |
| 25 | North Sulawesi | 0.69 | 0.96 | 0.62 | 0.52 | 0.57 | 0.47 | 0.63 |
| 26 | Central Sulawesi | 1 | 0.13 | 0.98 | 0.73 | 0.63 | 0.05 | 0.98 |
| 27 | South Sulawesi | 0.88 | 0.75 | 0.67 | 0.55 | 0.21 | 0.94 | 0.03 |
| 28 | Southeast Sulawesi | 0.99 | 0.17 | 0.62 | 0.53 | 0.78 | 0.35 | 0.17 |
| 29 | Gorontalo | 1 | 0.05 | 0.29 | 0.12 | 0.63 | 0.11 | 0.9 |
| 30 | West Sulawesi | 0.99 | 0.06 | 0.34 | 0.08 | 0.36 | 0.18 | 0.77 |
| 31 | Maluku | 1 | 0.95 | 0.51 | 0.03 | 0.74 | 0.55 | 0.95 |
| 32 | North Maluku | 0.49 | 0.39 | 1 | 0.29 | 0.93 | 0.12 | 1 |
| 33 | West Papua | 1 | 0.78 | 0.02 | 0.7 | 1 | 0.85 | 0.11 |
| 34 | Papua | 0.94 | 0.08 | 0.99 | 0.55 | 0.99 | 0.65 | 1 |
| Condition | Consistency | Coverage |
|---|---|---|
| FPOV | 0.829182 | 0.902819 |
| Funemployment | 0.872822 | 0.852537 |
| FEG | 0.821000 | 0.892112 |
| FGDPperca | 0.878291 | 0.845193 |
| FGovexpend | 0.832910 | 0.840234 |
| FRain | 0.5884824 | 0.893457 |
| Solution | Causal Condition Intermediate | Raw Coverage | Unique Coverage | Consistency | Region | |||||
|---|---|---|---|---|---|---|---|---|---|---|
| fPov | fEG | fExpcap | fGDPcap | fRain | fUnemploy | |||||
| 1 | ~✓ | ✓ | ~✓ | ~✓ | 0.142258 | 0.0122045 | 0.97644 | North Maluku | ||
| 2 | ~✓ | ✓ | ✓ | ~✓ | 0.334478 | 0.0175439 | 0.913542 | West Sumatra, West Java, West Sulawesi, East Java, West Kalimantan, Jambi, DKI Jakarta | ||
| 3 | ✓ | ~✓ | ~✓ | ✓ | 0.326087 | 0.0144928 | 0.962838 | North Sumatra, Aceh, Central Java, Jambi, DI Yogyakarta, North Sulawesi, South Kalimantan | ||
| 4 | ✓ | ~✓ | ~✓ | ✓ | 0.336766 | 0.0331808 | 0.928496 | Banten, Aceh, Central Java, West Java, East Kalimantan, Papua, Riau | ||
| 5 | ✓ | ✓ | ~✓ | ✓ | 0.125477 | 0.0019069 | 0.98503 | Bangka Belitung, Riau Island | ||
| 6 | ✓ | ✓ | ✓ | ✓ | 0.142258 | 0.0213577 | 0.939547 | Central Sulawesi, Maluku | ||
| 7 | ✓ | ~✓ | ~✓ | ~✓ | ~✓ | 0.322273 | 0.0865752 | 0.95805 | East Nusa Tenggara, West Sulawesi, Gorontalo, Central Java | |
| 8 | ~✓ | ~✓ | ✓ | ✓ | ✓ | 0.180397 | 0.0236461 | 0.947896 | West Kalimantan, Central Kalimantan, North Kalimantan, North Maluku, West Nusa Tenggara | |
| 9 | ✓ | ~✓ | ~✓ | ✓ | ✓ | 0.227307 | 0.00915337 | 0.90303 | South Kalimantan, East Java | |
| Solution coverage: 0.668 & Solution consistency: 0.9225 | ||||||||||
Disclaimer/Publisher’s Note: The statements, opinions and data contained in all publications are solely those of the individual author(s) and contributor(s) and not of MDPI and/or the editor(s). MDPI and/or the editor(s) disclaim responsibility for any injury to people or property resulting from any ideas, methods, instructions or products referred to in the content. |
© 2026 by the authors. Licensee MDPI, Basel, Switzerland. This article is an open access article distributed under the terms and conditions of the Creative Commons Attribution (CC BY) license.
Share and Cite
Juliannisa, I.A.; Fauzi, A.; Mulatsih, S.; Rahma, H. Regional Vulnerability to Food Insecurity in Indonesia: A Fuzzy Set Qualitative Comparative Analysis. Sustainability 2026, 18, 1221. https://doi.org/10.3390/su18031221
Juliannisa IA, Fauzi A, Mulatsih S, Rahma H. Regional Vulnerability to Food Insecurity in Indonesia: A Fuzzy Set Qualitative Comparative Analysis. Sustainability. 2026; 18(3):1221. https://doi.org/10.3390/su18031221
Chicago/Turabian StyleJuliannisa, Indri Arrafi, Akhmad Fauzi, Sri Mulatsih, and Hania Rahma. 2026. "Regional Vulnerability to Food Insecurity in Indonesia: A Fuzzy Set Qualitative Comparative Analysis" Sustainability 18, no. 3: 1221. https://doi.org/10.3390/su18031221
APA StyleJuliannisa, I. A., Fauzi, A., Mulatsih, S., & Rahma, H. (2026). Regional Vulnerability to Food Insecurity in Indonesia: A Fuzzy Set Qualitative Comparative Analysis. Sustainability, 18(3), 1221. https://doi.org/10.3390/su18031221

