Simulation of Pedestrian Grouping and Avoidance Behavior Using an Enhanced Social Force Model
Abstract
1. Introduction
2. Literature Review
2.1. Research on Pedestrian Traffic Flow
2.2. Pedestrian Simulation Model Research
- Cellular Automata Model
- 2.
- Magnetic Field Model
- 3.
- Social Force Model
2.3. Research on Pedestrian Avoidance and Grouping Behavior
2.4. Sensing Technologies for Pedestrian Data Collection
2.5. Summary
3. Materials and Methods
3.1. Data Acquisition and Processing
3.2. Key Feature Analysis
4. Results
4.1. Traditional Social Forces Model
- (1)
- Perceptual Oversimplification: The model assumes omnidirectional, instantaneous perception within a 360° field of view, leading to unrealistic behaviors (e.g., avoiding agents outside the actual visual field).
- (2)
- Neglect of Group Dynamics: It models pedestrians as independent individuals, failing to replicate the cohesive motion (e.g., side-by-side walking, velocity adaptation) observed in over 70% of pedestrians who move in social groups.
- (3)
- Reactive Avoidance Mechanism: Avoidance is governed by simplistic, isotropic repulsion based solely on instantaneous proximity. This reactive “head-on” logic cannot simulate the proactive, predictive path adjustments made by real pedestrians who anticipate collisions from relative motion.
4.2. Modified Traditional Social Forces Model
Model Correction Analysis
4.3. Improved Pairing Behavior Model
4.4. Improvements to the Evasion Behavior Model
Model Analysis
5. Discussion
5.1. Model Parameter Identification and Calibration
5.2. Analysis of Simulation Results
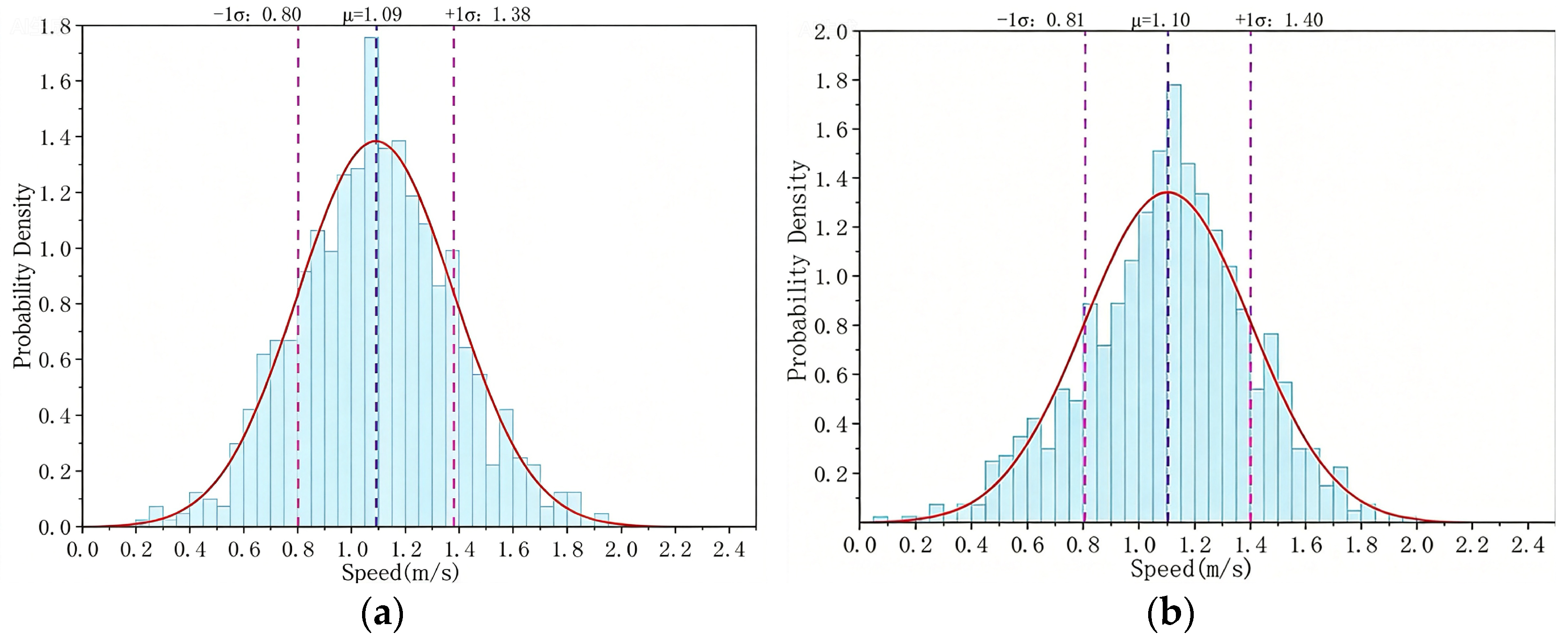
5.2.1. Comparison of Pedestrian Speed Distribution
5.2.2. Pedestrian Spatial Density Distribution Map
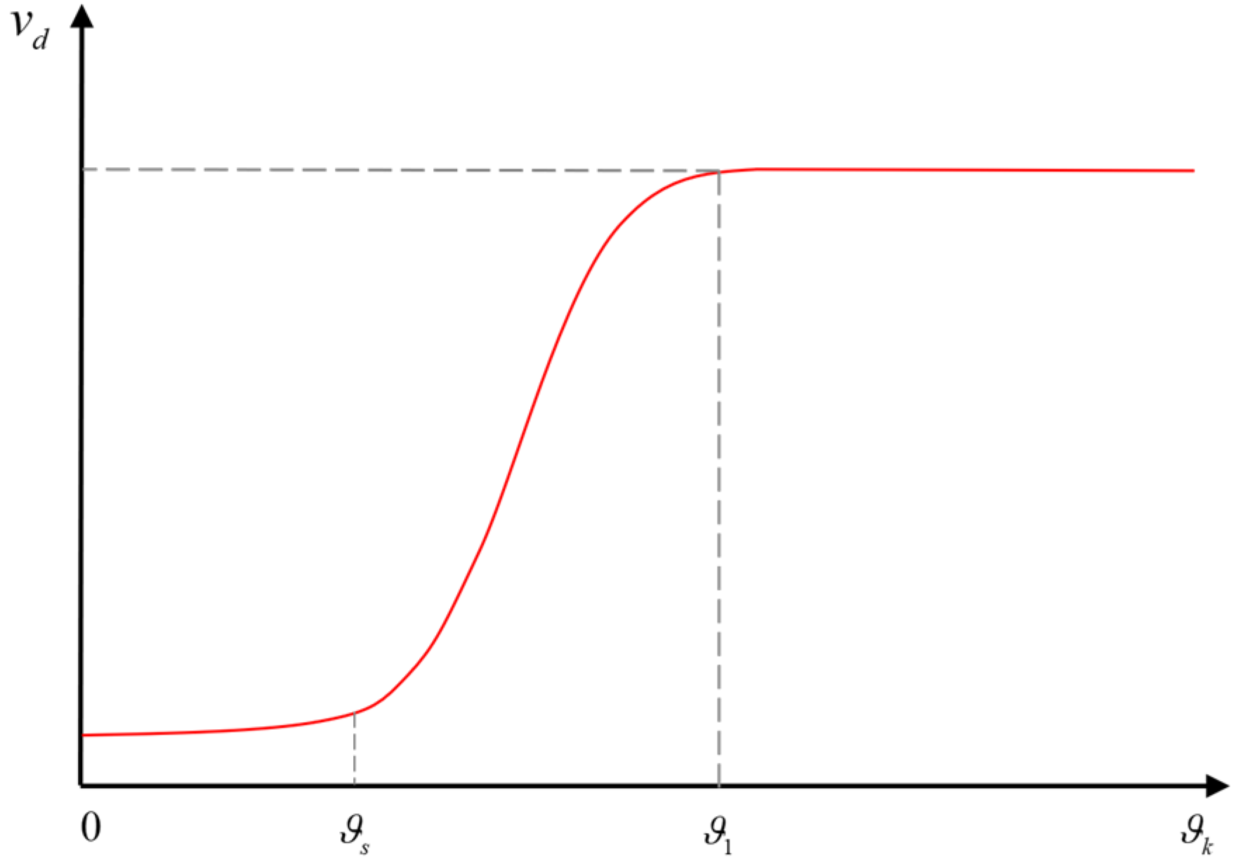
5.2.3. The Relationship Between Velocity and Density
5.2.4. Pairing Group Identification Comparison
5.2.5. Comparison of Evasion Frequency
5.3. Comparative Analysis
5.3.1. Group Behavior and Cultural Nuances
5.3.2. Avoidance Strategies and Visual Perception
6. Conclusions
- A Data-Driven Analysis Framework: A comprehensive Python 3.9-based workflow integrating YOLOv8 and DeepSORT was developed to extract high-fidelity pedestrian trajectories. This pipeline enables comprehensive analysis of velocity distributions, spatial density maps, avoidance events, and group dynamics, thereby providing a robust empirical foundation for model calibration and validation.
- Enhanced Behavioral Mechanism Modeling: The classical social force model was extended through the incorporation of a visual perception mechanism (constrained to a 120° field of view), group-type categorization (friends, couples, families, middle-aged/elderly), and collective avoidance forces. These enhancements enable the model to accurately replicate key behavioral patterns observed in commercial streets, including proactive gap selection based on visual assessment of others’ movements; spatial cohesion maintenance specific to group type; and the execution of either unified or inter-weaving avoidance strategies between groups.
- Model Validation and Performance Evaluation: A comparative analysis between simulation outputs and field data from commercial streets demonstrates that the enhanced model achieves close alignment with empirical observations across multiple dimensions: speed distribution (mean deviation < 0.05 m/s), density spatial patterns, avoidance event frequency (121 simulated vs. 116 observed), and collective movement characteristics. These results confirm the reliability and practical applicability of the proposed model for simulating pedestrian dynamics in similar high-density commercial environments.
6.1. Research Limitations
- Simplifications in Behavioral and Interaction Mechanisms: The model primarily focuses on physical avoidance forces and basic visual perception, while overlooking more complex socio-cultural and psychological factors that govern crowd movement. Specifically, it does not incorporate culturally specific passing preferences, emergent leader-follower phenomena, or the influence of “environmental attraction fields” (e.g., window-shopping behavior). Furthermore, the representation of group dynamics remains static; the model fails to simulate dynamic group behaviors such as spontaneous splitting, merging, or complex intra-group communication and coordination under stress, which are crucial for simulating realistic crowd behaviors in diverse scenarios.
- Limitations in Parameter Calibration and Theoretical Foundation: Although the model demonstrates improved capability in representing avoidance and grouping behaviors, key parameters—including avoidance triggering thresholds, group cohesion intensities, and visual gap selection criteria—were primarily empirically tuned for the specific commercial street scenario. These parameters lack a rigorous theoretical foundation grounded in cognitive science or biomechanics, and their generalizability across different cultural backgrounds, infrastructure types (e.g., subway stations, bottlenecks), and density conditions has not been systematically validated. This limits the model’s robustness and out-of-the-box applicability to broader contexts.
- Limited Real-Time Integration and Scalability: The model’s current implementation focuses on offline simulation and analysis. Its computational efficiency for large-scale crowds and its interoperability with real-time sensing technologies have not been optimized. This limitation hinders its immediate deployment for proactive crowd monitoring and early warning systems, where seamless closed-loop integration with urban surveillance infrastructure, real-time data assimilation, and predictive scenario forecasting are required.
6.2. Future Work
- Incorporating Socio-Cultural and Contextual Factors: Beyond physical avoidance behaviors, future models should incorporate socio-cultural norms governing crowd movement, such as culturally specific passing preferences and emergent leader-follower phenomena under extreme crowding conditions. The integration of “environmental attraction fields” and scenario-specific constraints—such as shopping behaviors—would enable more authentic representation of directional flow preferences observed in commercial streets, significantly expanding the model’s applicability across diverse cultural contexts.
- Parameter Calibration and Generalization Enhancement: To enhance generalizability, future research should prioritize the systematic calibration of key parameters (e.g., avoidance thresholds, cohesion intensities) using multi-scenario datasets spanning different densities and cultural contexts. Exploring machine learning methods for automated parameter optimization could also strengthen the model’s theoretical grounding and adaptability.
- Intelligent Sensing and Real-time Feedback Integration: Future work should aim for closed-loop integration of the simulation model with real-time sensing infrastructure (e.g., urban surveillance networks). This would enable proactive applications, such as simulating the evolution of detected abnormal congestion and generating early warnings. This direction presents significant challenges, particularly in achieving the computational efficiency required for real-time operation while maintaining predictive accuracy, but it promises transformative applications in proactive crowd management.
Author Contributions
Funding
Institutional Review Board Statement
Informed Consent Statement
Data Availability Statement
Acknowledgments
Conflicts of Interest
References
- Macioszek, E.; Granna, A.; Krawiec, S. Identification of factors increasing the risk of pedestrian death in road accidents involving a pedestrian with a motor vehicle. Arch. Transp. 2023, 65, 7–25. [Google Scholar] [CrossRef]
- Hankin, B.D.; Wright, R.A. Passenger Flow in Subways. J. Oper. Res. Soc. 1958, 9, 81–88. [Google Scholar] [CrossRef]
- Henderson, L.F. The Statistics of Crowd Fluids. Nature 1971, 229, 381–383. [Google Scholar] [CrossRef] [PubMed]
- Henderson, L.F.; Lyons, D.J. Sexual Differences in Human Crowd Motion. Nature 1972, 240, 353–355. [Google Scholar] [CrossRef]
- Fruin, J.J. Pedestrian Planning and Design; Metropolitan Association of Urban Designers and Environmental Planners: New York, NY, USA, 1971. [Google Scholar]
- Polus, A.; Schofer, J.L.; Ushpiz, A. Pedestrian Flow and Level of Service. J. Transp. Eng. 1983, 109, 46–56. [Google Scholar] [CrossRef]
- Fang, Z.; Lo, S.M.; Lu, J.A. On the relationship between crowd density and movement velocity. Fire Saf. J. 2003, 38, 271–283. [Google Scholar] [CrossRef]
- Daamen, W.; Hoogendoorn, S.P. Free Speed Distributions—Based on Empirical Data in Different Traffic Conditions; Springer: Berlin/Heidelberg, Germany, 2007; pp. 13–25. [Google Scholar]
- Sun, H.; Zhu, K.; Wang, G.; Hu, H.; Guo, P.; Wu, K.; Zhang, T. Experimental study on pedestrian evacuation characteristics through building bottleneck group structure. Dev. Built Environ. 2025, 23, 100734. [Google Scholar] [CrossRef]
- Yuan, X.; Tang, T.; Wang, T.; Bode, N. From pedestrian simulation to security screening checkpoint planning: Simulation-enhanced optimization method. Simul. Model. Pract. Theory 2025, 145, 103202. [Google Scholar] [CrossRef]
- Zhao, C.; Jiang, Y.; Wang, J. A Computer Vision-Based Pedestrian Flow Management System for Footbridges and Its Applications. Infrastructures 2025, 10, 247. [Google Scholar] [CrossRef]
- Zhou, D.; Gao, Y.; Li, H.; Liu, X.; Lin, Q. Group commonality graph: Multimodal pedestrian trajectory prediction via deep group features. Pattern Recognit. Lett. 2025, 192, 36–42. [Google Scholar] [CrossRef]
- Du, L.; Liu, H.; Li, W. Pedestrian flow prediction using a spatiotemporal multi-head attention graph convolutional network integrated with knowledge graph. Appl. Intell. 2025, 55, 896. [Google Scholar] [CrossRef]
- Mai, W.; Duives, D.; Hoogendoorn, S. A learning based pedestrian flow prediction approach with diffusion behavior. Transp. Res. Part C 2025, 179, 105243. [Google Scholar] [CrossRef]
- Wolfram, S. Theory and Applications of Cellular Automata; World Scientific Publishing: Singapore, 1986. [Google Scholar]
- Blue, V.J.; Adler, J.L. Cellular automata microsimulation for modeling bi-directional pedestrian walkways. Transp. Res. Part B Methodol. 2001, 35, 293–312. [Google Scholar] [CrossRef]
- Okamoto, K.; Takahashi, D.; Zanlungo, F.; Tsujimoto, S. Neighborhood-five cellular automaton model for pedestrian flow. Jpn. J. Ind. Appl. Math. 2025, 42, 2197–2212. [Google Scholar] [CrossRef]
- Okazaki, S.; Matsushita, S. A Study of Simulation Model for Pedestrian Movement with Evacuation and Queuing. In Proceedings of the International Conference on Engineering for Crowd Safety, London, UK, 17–18 March 1993; Volume 432. [Google Scholar]
- Lewin, K.; Reed, R. Field Theory in Social Science. Am. Cathol. Sociol. Rev. 1951, 12, 103. [Google Scholar] [CrossRef]
- Helbing, D.; Molnar, P. Social Force Model for Pedestrian Dynamics. Phys. Rev. E 1998, 51, 4282. [Google Scholar] [CrossRef]
- Siddharth, S.M.P.; Perumal, V. Development of the Social Force Model Considering Pedestrian Characteristics and Behavior. Transp. Res. Rec. 2024, 2678, 436–450. [Google Scholar] [CrossRef]
- Rinke, N.; Schiermeyer, C.; Pascucci, F.; Berkhahn, V.; Friedrich, B. A multi-layer social force approach to model interactions in shared spaces using collision prediction. Transp. Res. Procedia 2017, 25, 1249–1267. [Google Scholar] [CrossRef]
- Huang, L.; Gong, J.; Li, W.; Xu, T.; Shen, S.; Liang, J.; Feng, Q.; Zhang, D.; Sun, J. Social Force Model-Based Group Behavior Simulation in Virtual Geographic Environments. ISPRS Int. J. Geo-Inf. 2018, 7, 79. [Google Scholar] [CrossRef]
- Yamamoto, H.; Yanagisawa, D.; Feliciani, C.; Nishinari, K. Body-rotation behavior of pedestrians for collision avoidance in passing and cross flow. Transp. Res. Part B 2019, 122, 486–510. [Google Scholar] [CrossRef]
- Tao, Z.; Li, Y.; Huang, X.; Wang, Y.; Wang, G.; Yang, R. Behavior study on pedestrian avoidance characteristics in aircraft cabin aisle. J. Air Transp. Manag. 2025, 127, 102825. [Google Scholar] [CrossRef]
- Lu, G.; Liu, M. Research on Pedestrian Avoidance Behavior for School Section Based on Improved BP Neural Network and XGboost Algorithm. Appl. Sci. 2025, 15, 4724. [Google Scholar] [CrossRef]
- Chen, L.; Nie, P.H.; Jia, X.; Li, C.Y.; Tang, T.Q. Walking behavior of high school students during stair descent under normal conditions. J. Stat. Mech. Theory Exp. 2025, 2025, 093403. [Google Scholar] [CrossRef]
- Zeng, J.; Lei, S.; Qian, Y.; Wei, X. Multi-person Group Walking Behavior Simulation in Urban Pedestrian Street. IAENG Int. J. Appl. Math. 2025, 6, 55. [Google Scholar]
- Acela, L.M.B.; Sousa, E.; Faria, S.; Almeida, R.; Freitas, E.F. Pedestrian crossing behavior in social groups: Exploring cultural contexts through a comparative study. Case Stud. Transp. Policy 2025, 19, 101333. [Google Scholar] [CrossRef]
- Zhou, Z.X.; Liu, K.; Wu, P.Y.; Nakanishi, W.; Asakura, Y. A novel data-driven multi-agent pedestrian flow risk assessment framework for avoiding stampede incident. Accid. Anal. Prev. 2025, 222, 108207. [Google Scholar] [CrossRef]
- He, Y.; Shi, Q.; Fu, L.; Chen, Q.; Shen, C.; Zhang, Y.; Shi, Y.; Lo, J.T.Y. Application of the multi-grid modelling method to pedestrian social group dynamics through a bottleneck. Simul. Model. Pract. Theory 2025, 139, 103049. [Google Scholar] [CrossRef]
- Pati, T.; Khajenejad, M.; Daddala, S.P.; Yong, S.Z. L1-Robust Interval Observer Design for Uncertain Nonlinear Dynamical Systems. IEEE Control. Syst. Lett. 2022, 6, 3475–3480. [Google Scholar] [CrossRef]
- Almutairi, A.; Owais, M. Active Traffic Sensor Location Problem for the Uniqueness of Path Flow Identification in Large-Scale Networks. IEEE Access 2024, 12, 180385–180403. [Google Scholar] [CrossRef]
- Highway Capacity Manual—HCM 2000; Transportation Research Board. National Academies of Sciences, Engineering, and Medicine: Washington, DC, USA, 2000.
- Chen, R.; Dong, L. Observations and Preliminary Analysis of Characteristics of Pedestrian Traffic in Chinese Metropolis. J. Shanghai Univ. Nat. Sci. Ed. 2005, 1, 93–97. [Google Scholar] [CrossRef]
- Moussaid, M.; Helbing, D.; Theraulaz, G. How simple rules determine pedestrian behavior and crowd disasters. Proc. Natl. Acad. Sci. USA 2011, 108, 6884–6888. [Google Scholar] [CrossRef]
- GB/T 10000-2023; Human Dimensions of Chinese Adults. State Administration for Market Regulation and Standardization Administration of China: Beijing, China, 2023; 44p.



















| Service Level | Space (m2/ped) | Density (ped/m2) | Flow (ped/(min·m)) |
|---|---|---|---|
| A | >5.6 | ≤0.18 | ≤16 |
| B | 3.7–5.6 | 0.18–0.27 | 16–23 |
| C | 2.2–3.7 | 0.27–0.45 | 23–33 |
| D | 1.4–2.2 | 0.45–0.71 | 33–49 |
| E | 0.75–1.4 | 0.71–1.33 | 49–75 |
| F | ≤0.75 | ≥1.33 | indefinite |
| Gender | Age Group | Stride (m) | Cadence (Step/s) | Pace Speed (m/s) |
|---|---|---|---|---|
| Male | Youth | 0.67 | 1.96 | 1.32 |
| Middle | 0.66 | 1.91 | 1.25 | |
| Old | 0.60 | 1.83 | 1.10 | |
| Female | Youth | 0.63 | 2.01 | 1.27 |
| Middle | 0.61 | 1.99 | 1.20 | |
| Old | 0.56 | 1.91 | 1.08 |
| Group | Human Category | N | Average Speed (m/s) | Average Stride Length (m) |
|---|---|---|---|---|
| Overall | All | 2257 | 1.03 | 0.651 |
| By Gender | Male | 906 | 1.12 | 0.666 |
| Female | 1351 | 0.93 | 0.634 | |
| By Age Group | Children | 82 | 1.11 | 0.588 |
| Youth | 1969 | 1.16 | 0.660 | |
| Old | 206 | 0.83 | 0.548 |
| Parameters | Symbol | Parameter Size | Unit |
|---|---|---|---|
| Pedestrian weight | 50~80 | kg | |
| Pedestrian radius | 0.2~0.3 | m | |
| Expected Speed | 1.0~1.4 | m/s | |
| Initial velocity | 0.2~1.4 | m/s | |
| Free speed | 1.2 | m/s | |
| Threshold | 1.6 | m | |
| Threshold | 0.5 | m | |
| Body Compression Coefficient | 24,000 | kg/s2 | |
| Coefficient of sliding friction | 12,000 | kg/(m·s) | |
| Relaxation time | 0.5 | s |
| Travel Companion Type | (m/s) | (m) | (°) | |||
|---|---|---|---|---|---|---|
| Friend | 1.0~1.2 | 120 | 90 | 60 | 0.7 | 75 |
| Partner | 0.9~1.1 | 180 | 210 | 45 | 0.5 | 90 |
| Family | 0.7~1.0 | 105 | 240 | 135 | 0.9 | 60 |
| Elderly | 0.6~0.9 | 75 | 180 | 165 | 1.0 | 45 |
Disclaimer/Publisher’s Note: The statements, opinions and data contained in all publications are solely those of the individual author(s) and contributor(s) and not of MDPI and/or the editor(s). MDPI and/or the editor(s) disclaim responsibility for any injury to people or property resulting from any ideas, methods, instructions or products referred to in the content. |
© 2026 by the authors. Licensee MDPI, Basel, Switzerland. This article is an open access article distributed under the terms and conditions of the Creative Commons Attribution (CC BY) license.
Share and Cite
Zhao, X.; Li, W.; Mo, Z.; Xue, Y.; Wu, H. Simulation of Pedestrian Grouping and Avoidance Behavior Using an Enhanced Social Force Model. Sustainability 2026, 18, 746. https://doi.org/10.3390/su18020746
Zhao X, Li W, Mo Z, Xue Y, Wu H. Simulation of Pedestrian Grouping and Avoidance Behavior Using an Enhanced Social Force Model. Sustainability. 2026; 18(2):746. https://doi.org/10.3390/su18020746
Chicago/Turabian StyleZhao, Xiaoping, Wenjie Li, Zhenlong Mo, Yunqiang Xue, and Huan Wu. 2026. "Simulation of Pedestrian Grouping and Avoidance Behavior Using an Enhanced Social Force Model" Sustainability 18, no. 2: 746. https://doi.org/10.3390/su18020746
APA StyleZhao, X., Li, W., Mo, Z., Xue, Y., & Wu, H. (2026). Simulation of Pedestrian Grouping and Avoidance Behavior Using an Enhanced Social Force Model. Sustainability, 18(2), 746. https://doi.org/10.3390/su18020746

