Artificial Intelligence and Spatial Optimization: Evaluation of the Economic and Social Value of UGS in Vračar (Belgrade)
Abstract
1. Introduction
2. Literature Review
2.1. UGS and Urban Sustainability
2.2. The Application of GIS, AHP and AI-GA in Urban Planning
3. Study Area and Data Sources
3.1. Study Area
3.2. Data Sources and Processing
3.2.1. Land-Use Datasets and UGS in Vračar
3.2.2. Point of Interest
3.2.3. Urban Pockets and Urban Gardens in Vračar
3.2.4. Housing Price
3.2.5. Air Quality Data in Vračar
4. Method
4.1. The Evaluaton Model of Economic Value of UGS
4.2. The Social Value Evaluation
4.3. Spatial Decay Function
4.4. Integrated AHP and AI-GA Methodology for UGS Planning
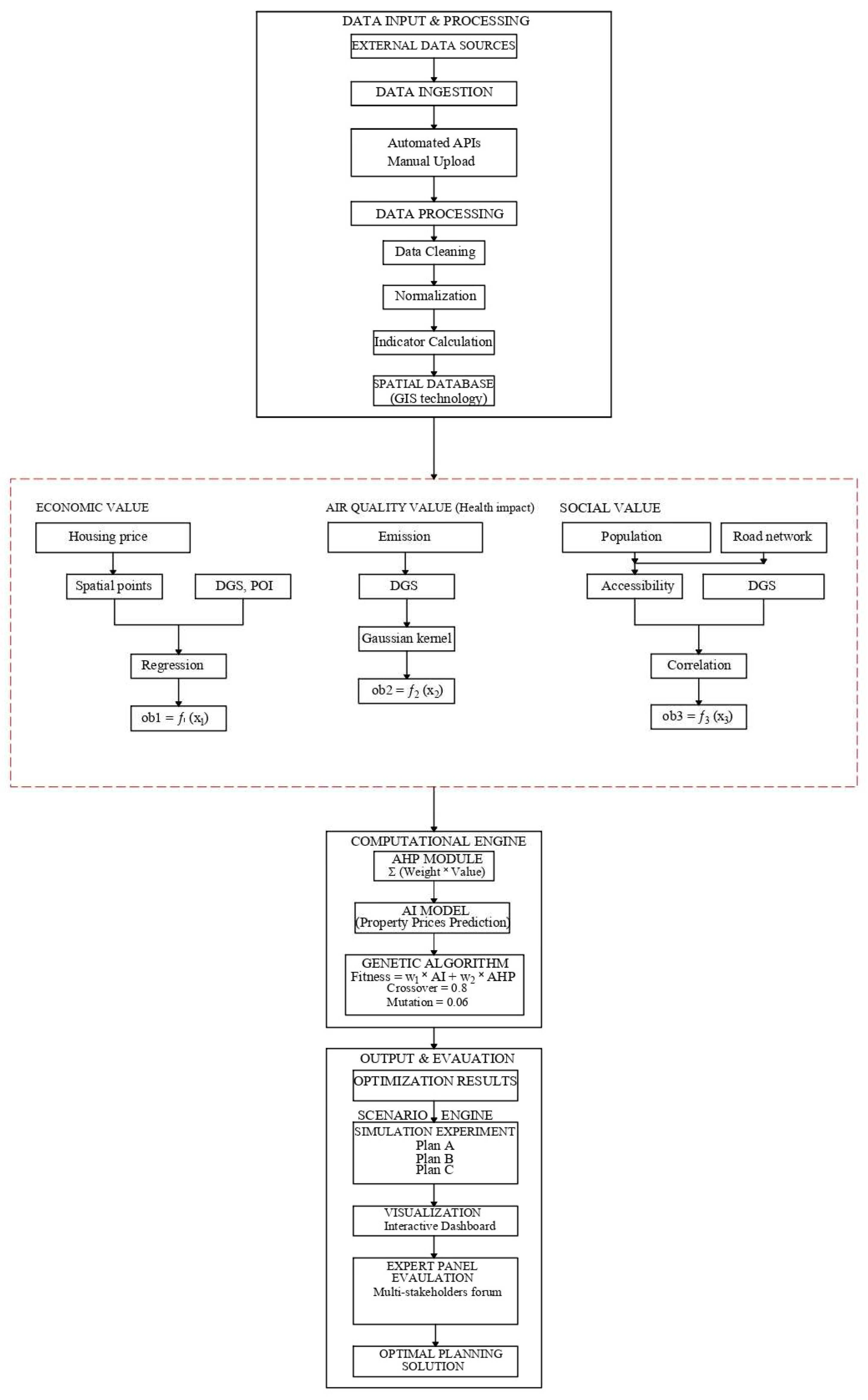
- 1.
- Backend & Data Ingestion: The platform’s core is built on a cloud-based server infrastructure utilizing GIS geo-data. Data ingestion occurs through two channels:
- 1.1
- Automated Pipeline: Scheduled Python 3.10.12 scripts retrieve structured geospatial data from municipal APIs and public repositories.
- 1.2
- Manual Upload: Expert-defined criteria weights and project-specific boundary files are uploaded via a secure web interface.
- 2.
- Processing Modules: Ingested data is routed through specialized modules:
- 2.1
- Spatial ETL Module: Cleanses and standardizes all geo-data.
- 2.2
- Indicator Calculation Module: Computes normalized values for each sustainability variable (x1 … x9).
- 2.3
- Data Preparation Module: Aggregates indicator scores and historical housing price data into the feature table used for model training and prediction.
- 3.
- Computational Engine: This is the core analytical layer.
- 3.1
- AHP Score Engine: Applies formula: Calculating the AHP Sustainability Score for each spatial unit using the expert-derived weights (see Table 5) by performing a sum:The weights are defined such thatAHP Score = Σ (Global Weight × Normalized Variable Value),w1 + w2 = 1,
- 3.2
- Hybrid Prediction & Optimization Engine: This module executes the two-stage analytic process:
- 3.2.1
- Predictive modeling: A trained machine learning model estimates the potential property value (ΔPrice) for any proposed UGS Configuration.
- 3.2.2
- Multi-Objective Optimization: A Genetic algorithm (GA) is used to search for optimal UGS plans. The GA’s fitness function, which defines the quality of a solution, combines the two primary objectives:This algorithm (crossover rate = 0.8, mutation rate = 0.06) evaluates this function for thousands of candidate plans evolving generations to maximize the combined score. The weights w1 and w2 reflect the relative priority of economic gain versus sustainability improvement.Fitness = w1 × (Predicted Δ Price) + w2 × (AHP Sustainable Score Increase)
- 4.
- Update Frequency & Output: The computational engine runs on demand for specific planning scenarios. Upon GA convergence, the highest-fitness plans are selected as outputs. These results, along with their detailed projections, are pushed to the frontend visualization dashboard. They are also compiled into a structured report for review by the expert panel.
- 5.
- Expert Review: The panel evaluates the proposed plans using a four-point descriptive scale: “very high”, “high”, “medium”, and “low”. This qualitative assessment complements the quantitative optimization results.
- 6.
- Multi-stakeholder forum: The optimized plans were presented for qualitative validation in a structured Multi-Stakeholder Forum. Participants reviewed the top UGS plans generated by the optimization engine. Feedback from the forum was systematically collected and analyzed.
- 7.
- Optimal planning solution: The final expert panel conducted a holistic evaluation, synthesizing the quantitative outputs from the optimization engine with qualitative feedback from the Multi-Stakeholder Forum. This integrative process ensured the selected planning scenario optimally balanced algorithmic efficiency with on-the-ground practical knowledge and shared societal goals.
5. Results
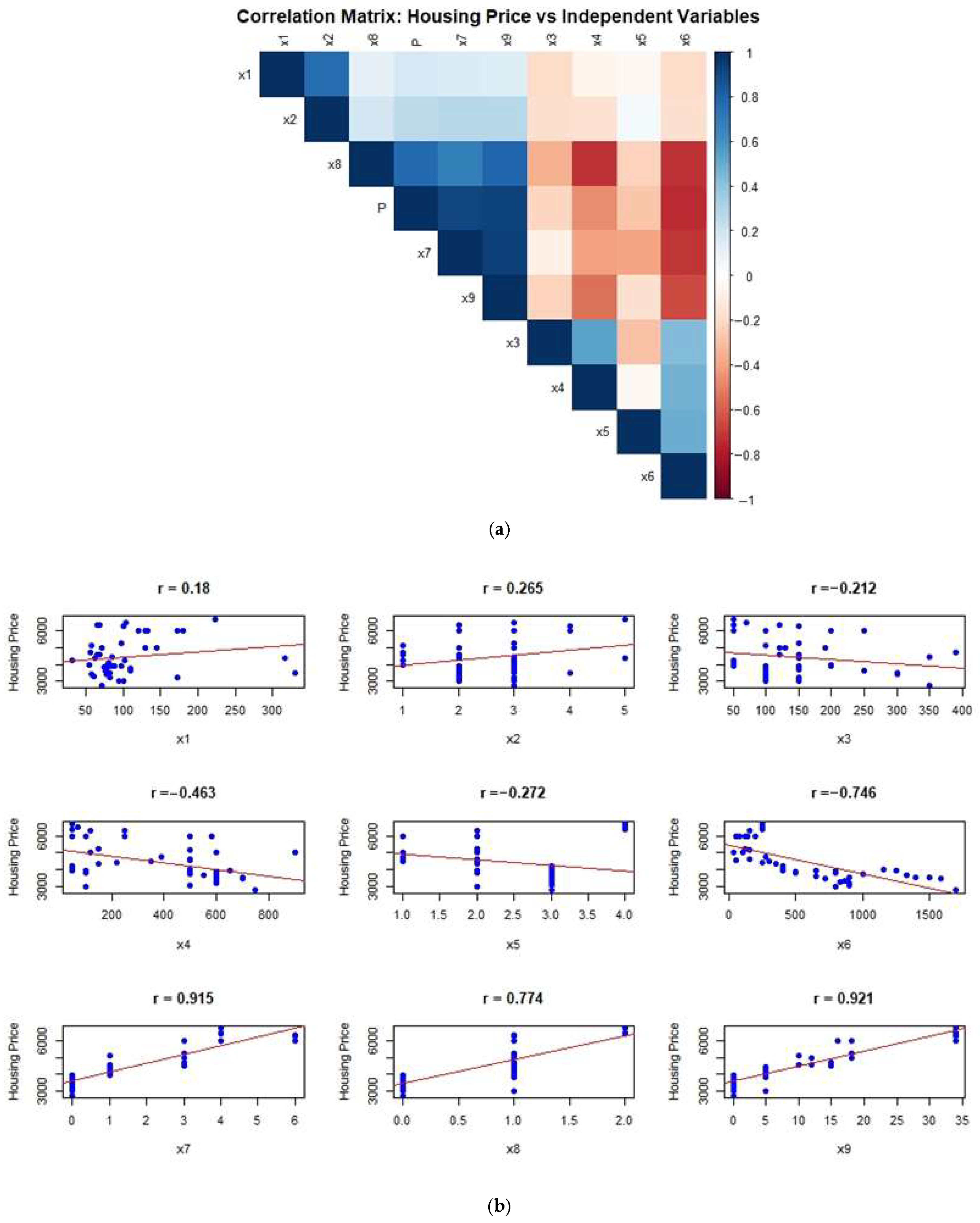
5.1. The Economic Value of UGS
- Premium Economic Core: This area includes the central-western and northeastern districts, which feature high property values due to excellent access to UGS. These districts have a significantly high density of UGS and are close to parks, making them the most valuable areas in the market;
- Mid-Value Corridor: This segment comprises central zones that maintain a cohesive urban fabric. However, its relative distance from major green spaces affects accessibility. This corridor offers a balance between connectivity and affordability;
- Lower-Value Periphery: Primarily located in the southern and southeastern districts, this area has the lowest property values compared to the other tiers.
- Distance of park (x6): This is a strong negative correlation. As the distance to the closest park increases, housing price decreases. Conversely, proximity to a park (shorter distance) increases property value;
- Density of urban pocket (x8): This is a strong positive correlation. As the density of urban pockets increases, housing prices rise, suggesting that urban pockets are seen as desirable amenities;
- Density of urban garden (x9): This is a strong positive correlation. As urban gardens increase, housing prices rise significantly. Urban gardens are highly valued in balancing ecological and economic value.
5.2. The Social Value of UGS
5.3. UGS Optimization for Vračar
- Plan A: The Equity-Focused Plan:Spatial Strategy: Places 8 new gardens and 2 pockets in the southern district (prioritizing sample 39–49).Model Projections:Predicted Market Impact: Modest aggregate property value increase (+6.5%).Sustainable Impact: Highest improvement in the AHP Sustainability Score for the target area, directly addressing equity and access deficits.
- Plan B: The Economic Growth Plan:Spatial Strategy: Stimulate market activity by placing 5 new gardens in the south and 5 pockets in the central district (targeting zones of medium to high baseline value).Model Projections:Predicted Market Impact: Highest overall property value uplift (+9.0%)Sustainable Impact: Significant but not maximal sustainability gain, offering a balanced improvement across districts.
- Plan C: The Connectivity PlanSpatial Strategy: Create a continuous green corridor, using a sequence of pockets and gardens to physically and visually connect the high-value northeast with the lower-value south.Model Projections:Predicted Market Impact: Moderate property value increase (+7.5%).Sustainable Impact: Maximizes gains in spatial connectivity metrics and social integration, enhancing the overall urban fabric beyond localized benefits.
5.3.1. Model-Based Validation of Expert AHP Weights
5.3.2. Baseline AHP Score Analysis
- Sample 3 (Northeastern District): Achieved a high score of 0.82. This excellent rating is driven by strong performance in sustainability indicators: short distance (x3, x4, x6) combined with high density (x7 and x9).
- Sample 49 (Southeastern District): Received a low score of 0.21. These poor rating results from a challenging indicator profile: long distance (x3, x4, and x6) coupled with low density (x8 and x9).
5.3.3. Recommended Strategy & Synthesis of Results
6. Discussion
7. Conclusions
- As a Scenario-Building Engine for Workshops: The model can generate multiple evidence-based planning scenarios (such as Plans A, B, and C) for public consultations.
- As a Common Reference Point for Transparency: The model’s inputs—the expert-derived AHP weights (Table 5) and the objective functions—can be made publicly accessible.
- As a Framework for Coordination: By agreeing on a common set of indicators and weights, disparate agencies can align their efforts towards a shared, quantitatively defined vision for UGS, thereby mitigating the risks of uncoordinated planning.
- As a Tool for Iterative Policy Learning: The model is not a one-time solution but a framework for adaptive management. As new data on land availability, property markets, or community priorities emerge, the model can be re-run to update scenarios. This supports a continuous, evidence-based feedback loop in urban planning, moving towards a more dynamic and responsive governance model for green infrastructure.
Limitation and Future Direction
Author Contributions
Funding
Institutional Review Board Statement
Informed Consent Statement
Data Availability Statement
Conflicts of Interest
References
- Brook, R.D.; Rajagopalan, S.; Pope III, C.A.; Brook, J.R.; Bhatnagar, A.; Diez-Roux, A.V.; Kaufman, J.D. Particulate matter air pollution and cardiovascular disease: An update to the scientific statement from the American Heart Association. Circulation 2010, 121, 2331–2378. [Google Scholar] [CrossRef] [PubMed]
- EEA. Harm to Human Health from Air Pollution in Europe: Burden of Disease Status. 2025. Available online: https://www.eea.europa.eu/en/analysis/publications/harm-to-human-health-from-air-pollution-burden-of-disease-status-2025 (accessed on 12 December 2025).
- WHO. WHO Global Air Quality Guidelines. 2021. Available online: https://iris.who.int/server/api/core/bitstreams/551b515e-2a32-4e1a-a58c-cdaecd395b19/content (accessed on 12 December 2025).
- Stanilov, K. The Post-Socialist City: Urban form and Space Transformations in Central and Eastern Europe After Socialism; Springer: Berlin, Germany, 2007. [Google Scholar]
- Tsenkova, S. Planning trajectories in post-socialist cities: Patterns of divergence and change. Urban Res. Pract. 2014, 7, 278–301. [Google Scholar] [CrossRef]
- Petrović, M. Transformacija Gradova: Ka Depolitizaciji Urbanog Pitanja; Institut za Sociološka Istraživanja: Beograd, Srbija, 2009; pp. 55–69. [Google Scholar]
- Vujošević, M.; Petovar, K. Javni interes i strategije aktera u urbanističkom i prostornom planiranju. Sociologija 2006, 48, 357–382. Available online: https://www.ceeol.com/search/article-detail?id=243144 (accessed on 15 November 2025).
- Nedović-Budić, Z. Adjustment of planning practice to the new Eastern and Central context. J. Am. Plan. Assoc. 2001, 67, 5–16. [Google Scholar] [CrossRef]
- City of Belgrade Development Strategy (CBDS) 2011–2016 (Strategija Razvoja Grada Beograda 2011–2016). 2010. Available online: http://demo.paragraf.rs/demo/combined/Old/t/t2011_07/t07_0341.htm (accessed on 20 May 2024).
- Maruna, M.; Teofilović, V.; Rodić, M.D. Transformacija institucionalne structure urbanističkog planiranja u postsocijalističkoj tranziciji: Primer Savskog keja na Novom Beogradu. Arhit. Urbaizam 2023, 57, 5–16. [Google Scholar] [CrossRef]
- Maričić, T. Sistem Zelenih Površina u Velikim Gradovima: Na Primerima Berlina i Beograda; IAUS: Beograd, Srbija, 2007. [Google Scholar]
- Nowak, D.J.; Hirabayashi, S.; Doyle, M.; McGovern, M.; Pasher, J. Air pollution removal by urban forests in Canada and its effect on air quality and human health. Urban For. Urban Green. 2018, 29, 40–48. [Google Scholar] [CrossRef]
- Tallis, M.; Taylor, G.; Sinnett, D.; Freer-Smith, P. Estimating the removal of atmospheric particulate pollution by the urban tree canopy of London, under current and future environments. Landsc. Urban Plan. 2011, 103, 129–138. [Google Scholar] [CrossRef]
- Selmi, W.; Weber, C.; Rivière, E.; Blond, N.; Mehdi, L.; Nowak, D. Air pollution removal by trees in public green spaces in Strasbourg city, France. Urban For. Urban Green. 2016, 17, 192–201. [Google Scholar] [CrossRef]
- Orr, S.; Paskins, J.; Chaytor, S. Valuing Urban Green Space: Challenges and Opportunities. Available online: https://www.ucl.ac.uk/public-policy/sites/public_policy_redesign/files/migrated-files/urban_green_spaces_briefing_FINAL.pdf (accessed on 22 October 2025).
- Yu, Y.; Zhang, W.; Fu, P.; Huang, W.; Li, K.; Cao, K. The spatial optimization and evaluation of the economic, ecological, and social value of urban green space in Shenzhen. Sustainability 2020, 12, 1844. [Google Scholar] [CrossRef]
- Liu, Y.; Qin, S.; Li, J.; Jin, T. Artificial intelligence and street space optimization in green cities: New evidence from China. Sustainability 2023, 15, 16367. [Google Scholar] [CrossRef]
- Kostić, K. Intervju sa arhitektom Konstantinom Kostićem. Arhit. Urbaizam 2012, 35, 43–51. [Google Scholar]
- Radović, R. Fizička Struktura Grada; IAUS: Beograd, Srbija, 1972. [Google Scholar]
- Marej, P. Arhitektura Italijanske Renesanse; Građevinska Knjiga: Beograd, Srbija, 2005. [Google Scholar]
- Gehl, J. Life Between Buildings: Using Public Space; Island Press: Washington, DC, USA, 2011. [Google Scholar]
- Alexander, C.; Ishikawa, S.; Silverstienm, M. A Pattern Language: Towns, Buildings, Construction; Oxford University Press: New York, NY, USA, 1977; pp. 1–7. [Google Scholar]
- Šoe, F. Urbanizam Utopija Stvarnost; Građevinska Knjiga: Beograd, Srbija, 1978. [Google Scholar]
- Kamilo, Z. Umetničko Oblikovanje Gradova; Građevinska Knjiga: Beograd, Srbija, 2008. [Google Scholar]
- UN. New Urban Agenda. 2016. Available online: https://habitat3.org/wp-content/uploads/NUA-English.pdf (accessed on 22 July 2025).
- Senett, R.; Burdett, R.; Sassen, S.; Clos, J. The Quito Papers and the New Urban Agenda; UN-HABITAT: New York, NY, USA, 2018. [Google Scholar]
- Elmlund, P.; Haas, T.; Mehaffy, W.M. Public Space in the New Urban Agenda. The challenge of Implementation. J. Public Space 2018, 3, 165–170. [Google Scholar] [CrossRef]
- UN-HABITAT. Goal 11: Make Cities Inclusive, Safe, Resilient and Sustainable. 2016. Available online: https://www.un.org/sustainabledevelopment/cities/ (accessed on 22 July 2025).
- Lee, A.C.; Maheswaran, R. The health benefits of urban green spaces: A review of the evidence. J. Public Health 2011, 33, 212–222. [Google Scholar] [CrossRef] [PubMed]
- Gascon, M.; Triguero-Mas, M.; Martínez, D.; Dadvand, P.; Rojas-Rueda, D.; Plasència, A.; Nieuwenhuijsen, M.J. Residential green spaces and mortality: A systematic review. Environ. Int. 2016, 86, 60–67. [Google Scholar] [CrossRef]
- Čardalović, O.; Šarinić, J. Socijalna važnost prirode u urbanom kontekstu. Društvena Istraživanja 2010, 19, 733–747. [Google Scholar]
- Bush, J. The role of local government greening policies in the transition towards nature-based cities. Environ. Innov. Soc. Transit. 2020, 35, 35–44. [Google Scholar] [CrossRef]
- Naghibi, M.; Farrokhi, A.; Faizi, M. Small Urban Green Spaces: Insights into Perception, Preference, and Psychological Well-being in a Density Poplated Areas of Teheran, Iran. Environ. Health Insights 2024, 18., 11786302241248314. [Google Scholar] [CrossRef]
- Zhang, L.; Tan, P.Y.; Diehl, J.A. A conceptual framework for studying urban green spaces effects on health. J. Urban Ecol. 2017, 3, jux015. [Google Scholar] [CrossRef]
- Nutsford, D.; Pearson, A.; Kingham, S. An ecological study investigating the association between access to urban green space and mental health. Public Health 2013, 127, 1005–1011. [Google Scholar] [CrossRef]
- Tzoulas, K.; Korpela, K.; Venn, S.; Yli-Pelkonen, V.; Kaźmierczak, A.; Niemela, J.; James, P. Promoting ecosystem and human health in urban areas using Green Infrastructure: A literature review. Landsc. Urban Plan. 2007, 81, 167–178. [Google Scholar] [CrossRef]
- Bergeron, E. A Right to Nature: Addressing Disparities in Green Space Access. 2024. Available online: https://www.americanbar.org/groups/crsj/resources/human-rights/2024-october/right-to-nature/ (accessed on 22 July 2025).
- Baycan-Levent, T.; Nijkamp, P. Urban green space policies: Performance and success conditions in European cities. In Proceedings of the 44th Congress of the European Regional Science Association: “Regions and Fiscal Federalism”, Porto, Portugal, 25–29 August 2004. [Google Scholar]
- Benedict, M.A.; McMahon, E.T. Green Infrastructure: Smart Conservation for the 21st Century. Available online: https://www.cabidigitallibrary.org/doi/full/10.5555/20023166678 (accessed on 20 November 2025).
- Li, W.; Xu, J.; Zheng, M. Green governance: New perspective from open innovation. Sustainability 2018, 10, 3845. [Google Scholar] [CrossRef]
- Granovetter, M. Economic action and social structure: The problem of embeddedness. Am. J. Sociol. 1985, 91, 481–510. [Google Scholar] [CrossRef]
- Polanyi, K. The Great Transformation: The Political and Economic Origins of Our Time; Rinehart: New York, NY, USA, 1944. [Google Scholar]
- Barbot, M. When the history of property rights encounters the economics of convention. Some open questions starting from European history. Hist. Soc. Res. /Hist. Sozialforschung 2015, 40, 78–93. [Google Scholar]
- The Regulation on the Valuation of Real Estate (Pravilnik o Proceni Vrednosti Nepokretnosti). Available online: http://demo.paragraf.rs/demo/combined/Old/t/t2014_10/t10_0250.htm (accessed on 20 November 2025).
- Low, S. Social justice as a framework for evaulating public space. In Companion to Public Space, 1st ed.; Mehta, V., Palazzo, D., Eds.; Routledge: London, UK, 2020; pp. 59–69. [Google Scholar]
- Klinenberg, E. Palaces for the People: How Social InfrastructureCan Help Fight Inequality, Polarization, and the Decline of Civic Life; Crown: New York, NY, USA, 2018. [Google Scholar]
- Kabish, N.; Van den Bosch, M.A. Urban green spaces and the potential for health improvement and environmental justice in a changing climate. In Nature-Based Solutions to Climate Change Adaptation in Urban Areas: Linkages Between Science, Policy and Practice; Kabish, N., Korn, H., Eds.; Springer International Publishing: Cham, Switzerland, 2017; pp. 207–220. [Google Scholar]
- Kondo, M.C.; Fluehr, J.M.; McKeon, T.; Branas, C.C. Urban green space and its impact on human health. Int. J. Environ. Res. Public Health 2018, 15, 445. [Google Scholar] [CrossRef]
- Francis, J.; Giles-Corti, B.; Wood, L.; Knuiman, M. Creating sense of community: The role of public space. J. Environ. Psychol. 2012, 32, 401–409. [Google Scholar] [CrossRef]
- Mehta, V. Evaluating public space. J. Urban Des. 2014, 19, 53–88. [Google Scholar] [CrossRef]
- Norton, B.A.; Coutts, A.M.; Livesley, S.J.; Harris, R.J.; Hunter, A.M.; Williams, N.S. Planning for cooler cities: A framework to prioritise green infrastructure to mitigate high temperatures in urban landscapes. Landsc. Urban Plan. 2015, 134, 127–138. [Google Scholar] [CrossRef]
- Wolch, J.R.; Byrne, J.; Newell, J.P. Urban green space, public health, and environmental justice: The challenge of making cities ‘just green enough’. Landsc. Urban Plan. 2014, 125, 234–244. [Google Scholar] [CrossRef]
- Madden, D. Beyond the limits of rentability: Revalorizing urban space in late neoliberalism. Environ. Plan. F 2025, 4, 374–391. [Google Scholar] [CrossRef]
- Busquets, J. Barcelona: The Urban Evaluation of a Compact City; Nicolodi; Harvard University Graduate School of Design: Cambridge, UK, 2005. [Google Scholar]
- Josifidis, K.; Lošonc, A. Neoliberalizam Sudbina ili Izbor; Graphic: Novi Sad, Serbia, 2007; pp. 204–212. [Google Scholar]
- Harvey, D. Rebel Cities: From the Right to the City to the Urban Revolution; Verso Books: London, UK, 2012. [Google Scholar]
- Contin, A.; Ortiz, P.B. New metropolitan discipline: Foundational significance of Madrid 2016 Plan. Urban 2016, 08–09, 125–153. [Google Scholar]
- Cambell, S. Green cities, growing cities, just cities? Urban planning and the contradictions of sustainable development. In Classic Readings in Urban Planning, 2nd ed.; Sten, J., Ed.; Routledge: New York, NY, USA, 2001; pp. 308–326. [Google Scholar] [CrossRef]
- Wolfram, M.; Frantzeskaki, N. Cities and systematic change for sustainability: Prevailing epistemologies and an emerging research agenda. Sustainability 2016, 8, 144. [Google Scholar] [CrossRef]
- Bryant, R.L.; Wilson, G.A. Rethinking environmental management. Prog. Hum. Geogr. 1998, 22, 321–343. [Google Scholar] [CrossRef]
- Buizer, I.M.; Elands, B.H.; Mattijssen, T.J.M.; Jagt, A.P.N.; Ambrose, B.; Gerohazi, E.; Santos, E. The Governance of Urban Green Spaces in Selected EU-Cities: Policies, Practices, Actors, Topics; EU: Luxembourg, 2015; pp. 12–60. [Google Scholar]
- Diko, S.K.; Palazzo, D. Institutional barriers to urban greenspace planning in the Kumasi Metropolis of Ghana. Urban Forum 2019, 30, 357–376. [Google Scholar] [CrossRef]
- Kwartnik-Pruc, A.; Trembecka, A. Public green space policy implementation: A case study of Krakow, Poland. Sustainability 2021, 13, 538. [Google Scholar] [CrossRef]
- Kronenberg, J. Why not to green a city? Institutional barriers to preserving urban ecosystem services. Ecosyst. Serv. 2015, 12, 218–227. [Google Scholar] [CrossRef]
- Simić, I.; Stupar, A.; Djokić, V. Building the green infrastructure of Belgrade: The importance of community greening. Sustainability 2017, 9, 1183. [Google Scholar] [CrossRef]
- Mitić-Radulović, A.; Lalović, K. Multi-level perspective on sustainability transition towards nature-based solutions and co-creation in urban planning of Belgrade. Sustainability 2021, 13, 7576. [Google Scholar] [CrossRef]
- Pieterse, D.E. City Futures: Confronting the Crises of Urban Development; Zed Books: London, UK, 2013; pp. 84–107. [Google Scholar]
- Chen, Y.C.; Lee, C.S.; Hsu, Y.C.; Chen, Y.J. Why is green hotel certification unpopular in Taiwan? An analytic hierarchy process (AHP) approach. ISPRS Int. J. Geo-Inf. 2021, 10, 255. [Google Scholar] [CrossRef]
- Li, X.; Parrott, L. An improved Genetic Algorithm for spatial optimization of multi-objective and multi-site land use allocation. Comput. Environ. Urban Syst. 2016, 59, 184–194. [Google Scholar] [CrossRef]
- Zhou, X.; Zou, X.; Xiong, W. Optimization of urban green space in Wuhan based on machine learning algorithm from the perspective of healthy city. Front. Public Health 2025, 13, 1490857. [Google Scholar] [CrossRef]
- Seccaroni, M. Integrating AI and GIS in urban landscape analysis and representation for enhanced community well-being. DISEGNARECON 2025, 17, 20.1–20.12. [Google Scholar]
- Li, T.; Luo, J.; Liang, K.; Yi, C.; Ma, L. Synergy of patent and open-source-driven sustainable climate governance under Green AI: A case study of TinyML. Sustainability 2023, 15, 13779. [Google Scholar] [CrossRef]
- Qian, K.; Mao, L.; Liang, X.; Ding, Y.; Gao, J.; Wei, X.; Guo, Z.; Li, J. AI agent as urban planner: Steering Stakeholder dynamics in urban planning via consensus-based multi-agent reinforcement learning. arXiv 2023. [Google Scholar] [CrossRef]
- Yigitcanlar, T.; Mehmood, R.; Corchado, J.M. Green artificial intelligence: Towards an efficient, sustainable and equitable technology for smart cities and futures. Sustainability 2021, 13, 8952. [Google Scholar] [CrossRef]
- Le Galès, P.; Vitale, T. Governing the Large Metropolis. A Research Agenda. 2013. Available online: https://sciencespo.hal.science/hal-01070523/ (accessed on 20 November 2025).
- Susskind, L.; Cruikshank, J. Breaking the Impasse: Consensual Approaches to Resolving Public Disputes; Basic Book: New York, NY, USA, 1987. [Google Scholar]
- Bolón-Canedo, V.; Morán-Fernández, L.; Cancela, B.; Alonso-Betanzos, A. A review of green artificial intelligence: Towards a more sustainable future. Neurocomputing 2024, 599, 128096. [Google Scholar] [CrossRef]
- Arnaut, F.; Jevremović, S.; Kolarski, A.; Mijić, Z.R.; Srećković, V.A. Spatial Modelling of Urban Accessibility: Insights from Belgrade, Republic of Serbia. Urban Sci. 2025, 9, 424. [Google Scholar] [CrossRef]
- Vujcic, M.; Tomicevic-Dubljevic, J.; Tomicevic-Gavrilovic, D. The socioeconomic and health effects of green infrastructure on the Vracar municipality, city of Belgrade. Agric. For./Poljopr. Šumarstv 2016, 62, 165–174. [Google Scholar]
- Draft of the Detailed Regulation Plan for the Area Between Teodora od Stalaća, Jovana Rajića, Sazonova, Đerdapska, Južni Bulevar and UMP Route, City Municipality of Vračar (Nacrt Plana Detaljne Regulacije za Područje Između Ulica Teodora od Stalaća, Jovana Rajića, Sazonove, Đerdapske, Južnog Bulevara i Planirane Trase UMP-a, Gradska Opština Vračar). Available online: https://www.beograd.rs/lat/gradski-oglasi-i-konkursi/a109972/Javni-uvid-u-Nacrt-PDR-za-podrucje-izmedju-ulica-Todora-od-Stalaca-Jovana-Rajica-Sazonove-Djerdapske-Juznog-bulevara-i-planirane-trase-UMP-a-Gradska-opstina-Vracar.html (accessed on 30 October 2025).
- Plan of General Regulation of the System of Green area in City of Belgrade (Plan Generalne Regulacije Sistema Zelenih Površina—Grad Beograd) “Official Gazette of the City of Belgrade” No. 20/16, 97/16, 69/17 and 97/17. Available online: https://www.urbel.com/srl/biblioteka-planova/2943/detaljnije/w/0/plan-generalne-regulacije-sistema-zelenih-povrsina-beograda (accessed on 1 October 2024).
- GHSL—Gobal Human Settlement Layer. Available online: https://en.wikipedia.org/wiki/Global_Human_Settlement_Layer (accessed on 12 October 2025).
- Vitale, T. Regulation by incentives, regulation of the incentives in urban policies. Transnatl. Corp. Rev. 2010, 2, 35–45. [Google Scholar] [CrossRef]
- Cousin, G.; Bianchi, F.; Vitale, T. From Roma autochthonous homophily to socialisation and community building in the Parisian metropolitan region shantytowns. J. Ethn. Migr. Stud. 2021, 47, 2938–2960. [Google Scholar] [CrossRef]
- Innes, J.E.; Booher, D.E. Planning with Complexity: An Introduction to Collaborative Rationality for Public Policy; Routledge: New York, NY, USA, 2010. [Google Scholar]








| Category | Number | Retrieval Data |
|---|---|---|
| Transportation | ||
| Bus station | 68 | |
| Trolley station | 10 | 13 October 2025 |
| Tram station | 8 | |
| Train station | 2 | |
| Public amenities | ||
| School | 11 | |
| Hospital | 7 | |
| Theater | 5 | |
| UGS | ||
| Park | 10 * | |
| Green square | 1 | |
| Green market | 1 | |
| Sum | 124 |
| Category | Number | Retrieval Data |
|---|---|---|
| Urban pocket (existing) | 5 | |
| Urban pocket (planned) | 17 | 4 November 2025 |
| Urban garden (existing) | 91 | |
| Sum | 113 |
| Pollutant | Value (μg/m3) | EU Limit (EEA) | Retrieval Date |
|---|---|---|---|
| NO | 320.00 | - | |
| PM10 | 113.00 | 50 μg/m3 (daily) | 10 December 2025 08.00 a.m. |
| PM2.5 | 77.60 | 25 μg/m3 (daily) | |
| NO2 | 68.90 | 200 μg/m3 (hourly) | |
| NOX | 559.00 | - | |
| SO2 | 5.81 | 350 μg/m3 (hourly) | |
| CO | 2.17 | 10 μg/m3 (8 h) | |
| O3 | 3.01 | 180 μg/m3 (hourly) |
| Type | Value |
|---|---|
| 1 bedroom | 1 |
| 2 bedrooms | 2 |
| 3 bedrooms | 3 |
| 4 bedrooms | 4 |
| 5 bedrooms | 5 |
| Name | Variables | Description |
|---|---|---|
| x1 | Area | Area (sq·m) of dwelling unit for samples |
| x2 | Type | The number of bedrooms of samples |
| x3 | Distance from bus station | Euclidean distance from the sample point to the closest bus station |
| x4 | Distance from trolley station | Euclidean distance from the sample point to the closest trolley station |
| x5 | Density of school | Density of school at the location of the sample |
| x6 | Distance of park | Euclidean distance from the sample point to the closest park |
| x7 | Density of park | Density of park at the location of the sample |
| x8 | Density of urban pocket | Density of urban pocket at the location of the sample |
| x9 | Density of urban garden | Density of urban garden at the location of the sample |
| Criteria | Weight | Variable | Global Weight |
|---|---|---|---|
| x7 | 0.200 | ||
| x6 | 0.150 | ||
| UGS | 0.350 | x9 | 0.070 |
| x8 | 0.030 | ||
| Accessibility | 0.250 | x3 | 0.150 |
| x4 | 0.100 | ||
| Housing quality | 0.200 | x1 | 0.140 |
| x2 | 0.060 | ||
| Amenities | 0.200 | x5 | 0.100 |
| Variable | Description | Correlation/ p_Value | Significance/ Relationship |
|---|---|---|---|
| x1 | Area | +0.180/0.2209 | Not Significant/Positive |
| x2 | Type | +0.265/0.0686 | Not Significant/Positive |
| x3 | Distance from bus station | −0.212/0.1485 | Not Significant/Negative |
| x4 | Distance from trolley station | −0.463/0.0009 | Significant/Negative |
| x5 | Density of school | −0.272/0.0615 | Not Significant/Negative |
| x6 | Distance of park | −0.746/0.0000 | Significant/Negative |
| x7 | Density of park | 0.915/0.0000 | Significant/Positive |
| x8 | Density of urban pocket | 0.774/0.0000 | Significant/Positive |
| x9 | Density of urban garden | 0.921/0.0000 | Significant/Positive |
| Plan (Rank) | Economic Impact (AI) | Sustainability Score (AHP) | Connectivity |
|---|---|---|---|
| A (2) | Medium | Very high | Low |
| B (3) | Very high | High | Medium |
| C (1) | High | High | Very high |
Disclaimer/Publisher’s Note: The statements, opinions and data contained in all publications are solely those of the individual author(s) and contributor(s) and not of MDPI and/or the editor(s). MDPI and/or the editor(s) disclaim responsibility for any injury to people or property resulting from any ideas, methods, instructions or products referred to in the content. |
© 2026 by the authors. Licensee MDPI, Basel, Switzerland. This article is an open access article distributed under the terms and conditions of the Creative Commons Attribution (CC BY) license.
Share and Cite
Milovanović, S.; Cvitković, I.; Stojanović, K.; Mustapić, M. Artificial Intelligence and Spatial Optimization: Evaluation of the Economic and Social Value of UGS in Vračar (Belgrade). Sustainability 2026, 18, 745. https://doi.org/10.3390/su18020745
Milovanović S, Cvitković I, Stojanović K, Mustapić M. Artificial Intelligence and Spatial Optimization: Evaluation of the Economic and Social Value of UGS in Vračar (Belgrade). Sustainability. 2026; 18(2):745. https://doi.org/10.3390/su18020745
Chicago/Turabian StyleMilovanović, Slađana, Ivan Cvitković, Katarina Stojanović, and Miljenko Mustapić. 2026. "Artificial Intelligence and Spatial Optimization: Evaluation of the Economic and Social Value of UGS in Vračar (Belgrade)" Sustainability 18, no. 2: 745. https://doi.org/10.3390/su18020745
APA StyleMilovanović, S., Cvitković, I., Stojanović, K., & Mustapić, M. (2026). Artificial Intelligence and Spatial Optimization: Evaluation of the Economic and Social Value of UGS in Vračar (Belgrade). Sustainability, 18(2), 745. https://doi.org/10.3390/su18020745

