Next Article in Journal
Mangrove-Derived Microbial Consortia for Sugar Filter Mud Composting and Biofertilizer Production
Previous Article in Journal
A Risk-Based System Dynamics Model for Sustainable Expert Workforce Allocation in Industrial Multi-Project Environments
Previous Article in Special Issue
Greenwashing as a Barrier to Sustainable Marketing: Expectation Disconfirmation, Confusion, and Brand–Consumer Relationships
 
 
Font Type:
Arial Georgia Verdana
Font Size:
Aa Aa Aa
Line Spacing:
Column Width:
Background:
Article

The Impact of Sustainable Marketing Strategies on Basic Needs Accessibility and Environmental Sustainability: A Study in Saudi Arabia

by
Emad Abdel-Khalek Saber El-Tahan
1,*,
Mohammed Thani Alhumaid
1,
Houcine Benlaria
1,
Mohamed Abedallah Abedelmaksoud
1,
Abdalhamid Nazmy Basiouny
2 and
Sameh Abd-elMaksoud Aboul-Dahab
3
1
College of Business, Jouf University, Sakaka 72311, Saudi Arabia
2
Faculty of Commerce, Arish University, Al-Arish 45511, Egypt
3
Faculty of Commerce, Kafrelsheikh University, Kafr El-Sheikh 33516, Egypt
*
Author to whom correspondence should be addressed.
Sustainability 2026, 18(1), 490; https://doi.org/10.3390/su18010490
Submission received: 21 September 2025 / Revised: 11 December 2025 / Accepted: 24 December 2025 / Published: 3 January 2026
(This article belongs to the Special Issue Sustainable Marketing and Consumer Management)

Abstract

This study examines whether sustainable marketing strategies achieve synergistic outcomes or face trade-offs between environmental and social objectives in Saudi Arabia’s Vision 2030 context. Survey data from 384 consumers were analyzed using PLS-SEM to test relationships between four sustainable marketing strategies (green product development, sustainable pricing, promotion, and distribution) and dual sustainability outcomes, with Consumer Experience Perception as the mediator. Results reveal divergent pathways: strategies advancing environmental sustainability show negligible or negative impacts on basic needs accessibility, while those improving social access demonstrate minimal environmental benefits. Green Product Development strongly impacts Environmental Sustainability (β = 0.271) but not Basic Needs (β = −0.036). Conversely, Sustainable Pricing affects Basic Needs (β = 0.223) with negligible environmental impact (β = 0.003). Consumer Experience Perception universally mediates all relationships, with several strategies showing complete dependence on experiential translation. The model’s moderate explanatory power (R2 = 0.299 for ABN, 0.349 for ES) indicates sustainable marketing strategies represent necessary but insufficient conditions for sustainability transformation. Findings challenge prevailing frameworks by documenting systematic trade-offs rather than synergies, establishing boundary conditions for sustainability integration in emerging markets. Organizations must explicitly prioritize either environmental leadership or social impact rather than attempting both simultaneously.

1. Introduction

The accelerating pace of environmental degradation, coupled with persistent social inequalities, has fundamentally challenged conventional marketing paradigms that prioritize economic growth without accounting for ecological limits or societal welfare. Recent evidence confirms that sustainable marketing strategies have become essential for achieving environmental goals [1]. Paradoxically, while companies increasingly adopt green marketing initiatives, approximately two billion people globally still lack access to basic needs, including safely managed drinking water [2]. This presents a dual challenge: advancing environmental sustainability through premium-priced green products while ensuring affordable access to essential goods. This tension raises critical questions regarding whether marketing strategies can simultaneously address environmental protection and social accessibility objectives.
Saudi Arabia provides a particularly relevant context in which to examine this tension. Vision 2030 represents a systematic attempt to reconcile economic diversification with environmental stewardship and social development—objectives that create both opportunities and tensions for marketing practices. The Kingdom’s specific targets—50% renewable energy by 2030, 95% waste diversion from landfills, and universal access to quality services [3]—necessitate fundamental changes in marketing systems. Recent evidence from the Al-Jouf region demonstrates that integrating knowledge economy principles with sustainable development goals yields measurable progress [4].
However, the Saudi market presents unique challenges shaped by structural and organizational factors. Recent studies highlight how technological innovation, organizational culture, and Industry 4.0–enabled governance mechanisms influence sustainability-oriented practices within Saudi firms, particularly in manufacturing and strategic management contexts [5,6]. While 84% of the population resides in cities with efficient infrastructure [7], income disparities raise questions about whether sustainable products with price premiums can achieve inclusive market penetration [8,9].
This study addresses a critical gap. Prior research on sustainable marketing has largely focused on green branding, consumer behavior, and the effectiveness of environmental marketing strategies in shaping purchase decisions [10], as well as the credibility and communication of sustainability performance and the risk of perceived greenwashing [11]. Other studies have examined green marketing applications in specific service sectors, such as healthcare, and their implications for responsibility and access [12], or evaluated the efficiency of green innovation and marketing strategies for achieving long-term environmental sustainability [13]. However, despite the growing implementation of sustainable marketing initiatives, no empirical research has examined their simultaneous impact on environmental sustainability and basic accessibility needs. The dominant research stream examines these outcomes in isolation [14], preventing an understanding of potential trade-offs. For instance, green product strategies may reduce environmental impacts while failing the affordability requirements for lower-income segments.
Two research questions guide this investigation:
  • How do sustainable marketing strategies (green product development, sustainable pricing, sustainable promotion, and sustainable distribution) influence access to basic needs and environmental sustainability in Saudi Arabia?
  • What mediating role does Consumer Experience Perception (CEP) play in translating sustainable marketing strategies into environmental and social outcomes?
Consumer Experience Perception emerges as a critical yet under-examined mediating construct. Recent work on sustainable business models emphasizes the role of digitally enabled governance and secure user management mechanisms in supporting sustainable value creation and user engagement [15]. Marketing capabilities influence business sustainability primarily through enhanced consumer experiences rather than through direct effects [16], suggesting that sustainable marketing strategies require experiential validation before producing tangible outcomes. Service-dominant logic supports this mediating relationship by positioning value as co-created through firm–consumer interactions [17]. Empirical evidence from emerging economies further indicates that trust and corporate reputation play a central mediating role in translating sustainability-oriented and CSR-driven initiatives into competitive advantage, reinforcing the importance of experiential and relational mechanisms in market responses [18]. In the Saudi context, where digital transformation rapidly reshapes consumer touchpoints while traditional consumption patterns persist, understanding CEP’s mediating role becomes essential.
Furthermore, Saudi Arabia’s institutional environment, shaped by the Vision 2030 reforms, including carbon pricing mechanisms and water tariff reforms [19], fundamentally alters market conditions. These factors potentially influence how consumers perceive and respond to sustainable marketing initiatives, although their specific effects remain unempirically examined.
This study makes three distinct contributions to sustainable marketing theory and practice. First, it provides the first empirical examination of how marketing strategies simultaneously affect environmental and social outcomes in an emerging market context, moving beyond the isolated analysis that characterizes existing research. Second, it identifies and tests Consumer Experience Perception as the mechanism by which marketing strategies translate into societal benefits, addressing the “black box” problem in sustainability research. Third, it examines these relationships within Saudi Arabia’s unique transformation context, where rapid modernization meets traditional values, offering insights for other emerging markets that pursue ambitious sustainability agendas.
For practitioners, the findings reveal which marketing strategies effectively balance environmental protection with social accessibility, thus enabling more informed resource allocation. For policymakers, the results demonstrate how market-based mechanisms complement regulatory interventions to achieve Vision 2030′s dual objectives. The study ultimately questions whether sustainable marketing can deliver “win-win” outcomes or whether organizations must make explicit trade-offs between environmental and social goals.

2. Literature Review

2.1. Theoretical Foundations

This study integrates three theoretical perspectives to examine how sustainable marketing strategies generate environmental and social outcomes. Stakeholder theory offers a fundamental framework for comprehending how organizations manage conflicting interests while striving for sustainability goals [20]. Rather than assuming stakeholder interests align, this theory recognizes inherent tensions: environmental goals may conflict with affordability requirements, while social accessibility may contradict profit maximization.
Service-dominant logic (SDL) directly informs our mediating hypothesis by explaining why marketing strategies require consumer experience for effectiveness. SDL reconceptualizes value as co-created through firm-consumer interactions rather than being embedded in products [17]. This means that sustainable marketing strategies, like green products or low prices, only work when people use them, understand them, and make them a part of their buying habits. Without experiential validation, objective sustainability attributes remain unrealized.
The triple bottom-line framework provides an analytical structure for measuring dual outcomes while acknowledging the tensions between dimensions. Recent evidence from Saudi firms confirms that environmental investments often challenge social accessibility goals when sustainable products carry premium prices [19]. These three theories jointly suggest that (1) sustainable marketing must balance conflicting stakeholder interests rather than assuming synergies, (2) consumer experience mediates strategy effectiveness, and (3) environmental and social outcomes may diverge rather than align.

2.2. Sustainable Marketing Strategies in the Saudi Context

Four sustainable marketing strategies operationalize sustainability objectives, each presenting distinct challenges in the Saudi market.
Green product development is the most studied strategy, yet its social impact remains unclear. When green product features are in line with local Islamic values of environmental stewardship (khilafah) and waste avoidance (israf), they can affect how much people trust them [21]. However, evidence suggests that green products often carry price premiums that limit accessibility to lower-income segments, creating tension between environmental and social objectives.
Sustainable pricing encounters specific obstacles in Saudi Arabia’s historically subsidized economy. The relationship between green practices and business performance requires legitimation through corporate social responsibility [22], yet income disparities across demographic segments mean that pricing strategies that internalize environmental costs may exclude populations needing basic goods [23].
Sustainable promotion must balance transparency and cultural relevance. While sustainability disclosure influences stakeholder perceptions [24], promotional effectiveness depends on alignment with local values rather than imported messaging frameworks. E-marketing capabilities influence sustainable performance in Saudi SMEs [25]; however, the relationship between promotional strategies and accessibility to basic needs has yet to be investigated.
Sustainable distribution presents a paradox: expanding access while minimizing the environmental impact. Green logistics can reduce emissions [26]; however, infrastructure limitations in remote regions where basic needs are critical may prevent sustainable distribution from reaching vulnerable populations.

2.3. Consumer Experience and Behavioral Mediation

Consumer Experience Perception (CEP) represents the psychological and behavioral responses that consumers develop through interactions with sustainable marketing initiatives. CEP encompasses four dimensions: satisfaction with sustainable offerings, trust in sustainability claims, emotional connection to sustainability values, and behavioral intention to continue sustainable consumption [16].
Marketing capabilities affect sustainable outcomes mostly by improving the customer experience, not by having direct effects [16]. This finding suggests that sustainable marketing strategies do not automatically generate benefits; they require consumers to perceive, evaluate, and respond positively before environmental or social impacts materialize. Digital platforms increasingly shape these experiences in Saudi Arabia, where online interactions determine perceptions of sustainability [27]. Evidence from Saudi Arabia further indicates that sustainability-related practices are associated with firm-level growth dynamics and market value creation, underscoring the importance of effective experiential and relational mechanisms [28].
Accumulation of consumer experience creates a threshold effect. Green innovation adoption among Saudi SMEs shows initial resistance, followed by rapid adoption once awareness reaches a critical level [2]. This pattern indicates that CEP builds gradually through repeated exposure before triggering behavioral change, explaining why similar strategies yield different outcomes across consumer segments.

2.4. Environmental Sustainability and Basic Needs Accessibility

Environmental sustainability and accessibility to basic needs represent distinct outcome dimensions that may not align. Environmental outcomes include reduced resource consumption, lower emissions, and waste reduction, which are primarily measured using ecological indicators [29]. Adopting green products has direct effects, while indirect effects happen when people’s consumption patterns change.
Basic needs accessibility encompasses three components largely overlooked in sustainable marketing research: affordability of essential goods, availability across geographic regions, and appropriateness for diverse population segments [8]. The “sustainability paradox” emerges when products designed for societal benefit become inaccessible to populations with the greatest need due to premium pricing or limited distribution [8].
Evidence suggests that these outcomes diverge, rather than converge. While environmental sustainability practices enhance corporate performance [29], no studies have demonstrated that environmentally focused strategies simultaneously improve accessibility to basic needs. Management support and environmental innovation drive sustainable performance in Islamic banks [9], but their impact on social accessibility remains unmeasured.

2.5. Contextual Factors in Saudi Arabia

Three contextual factors influence the effectiveness of sustainable marketing in Saudi Arabia. First, Vision 2030′s regulatory environment creates institutional pressure for sustainability while establishing specific performance targets [4]. The ESG disclosure requirements influence corporate strategies, although their effects on marketing-level decisions remain unclear.
Second, Islamic cultural values provide indigenous support for sustainability when properly implemented. Religious principles emphasizing resource stewardship align with environmental messaging [30] but require culturally specific approaches rather than Western frameworks. In parallel, corporate governance structures and sustainability disclosure practices shape how such values are translated into organizational strategies within Saudi firms [31]. However, the relationship between cultural values and accessibility to basic needs has not been empirically investigated.
Third, the market structure differentially influences strategic effectiveness. Large corporations dominate certain sectors, creating scaled impact opportunities [7], whereas SMEs face resource constraints that limit sustainability initiatives. Recent evidence suggests that sustainability-driven innovation plays a critical role in small business transformation in Saudi Arabia, although its capacity to address basic needs accessibility remains uncertain [32]. Urban concentration facilitates sustainable distribution in cities but potentially marginalizes rural populations, where basic needs are the most critical.

2.6. Research Gaps

Three specific gaps motivate this research:
Gap 1: No empirical studies have examined the simultaneous impact of sustainable marketing on both environmental and social outcomes. Existing research treats these as separate phenomena [14], preventing an understanding of trade-offs and synergies.
Gap 2: The mediating role of Consumer Experience Perception remains unclear. While trust mediates some relationships [18], the manner in which CEP translates marketing strategies into dual outcomes lacks theoretical development and empirical testing.
Gap 3: The Saudi Arabian context, despite its unique characteristics of combining rapid modernization with traditional values, lacks a systematic investigation of how sustainable marketing affects both environmental and social objectives under Vision 2030′s transformation agenda.

2.7. Research Framework

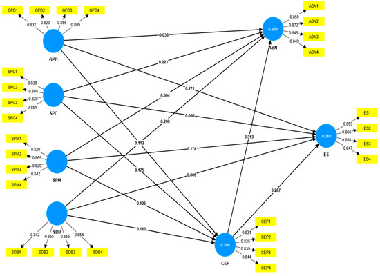
The research framework in Figure 1 identifies four sustainable marketing strategies—green product development (GPD), sustainable pricing (SPC), sustainable promotion (SPM), and sustainable distribution (SDB)—as antecedents influencing both access to basic needs (ABN) and environmental sustainability (ES). Consumer Experience Perception (CEP) mediates these relationships based on the theoretical proposition from SDL that value requires co-creation through experience. The model clearly shows that strategies can have different effects, meaning that they can help environmental goals while hurting social goals, or the other way around. This helps fill the gap in our understanding of trade-offs and synergies.
Hypothesis Development
Direct Effects
Green products may improve basic needs through enhanced durability and life cycle affordability, although initial price premiums could limit accessibility [21]. Sustainable pricing directly addresses affordability using value-based structures [8]. Promotion enhances informed decision making through transparency [27], whereas distribution determines physical and economic accessibility [26].
H1a–d: 
Sustainable marketing strategies (GPD, SPC, SPM, and SDB) positively influence access to basic needs (ABN).
Environmental outcomes manifest as changes in resource efficiency and consumption. Green products can reduce this impact through eco-design [2]. Pricing internalizes environmental costs [22], promotion shifts consumption norms [24], and distribution optimizes logistics efficiency.
H2a–d: 
Sustainable marketing strategies (GPD, SPC, SPM, and SDB) positively influence environmental sustainability (ES).
Mediation Effects
Consumer experience mediates strategy-outcome relationships, as marketing capabilities affect sustainability through enhanced experiences rather than through direct mechanisms [16]. Positive experiences overcome skepticism regarding basic needs adoption and validate environmental claims for behavioral change.
H3a–d: 
Consumer experience perception mediates the relationship between sustainable marketing strategies (GPD, SPC, SPM, and SDB) and access to basic needs (ABN).
H4a–d: 
Consumer experience perception mediates the relationships between sustainable marketing strategies (GPD, SPC, SPM, and SDB) and environmental sustainability (ES).

3. Methods

3.1. Research Design

This study adopted a quantitative cross-sectional survey design to examine the relationships between sustainable marketing strategies, consumer experience perception, and dual sustainability outcomes. While cross-sectional designs limit causal inference, this approach was selected to capture the current market dynamics during Saudi Arabia’s Vision 2030 transformation period. The design enabled the simultaneous measurement of predictor, mediator, and outcome variables, facilitating the analysis of both direct and indirect pathways through structural equation modeling. Future research should employ longitudinal designs to establish causality and to track the evolution of sustainable marketing effectiveness over time.

3.2. Sampling and Participants

The target population consisted of Saudi Arabian consumers with direct experience in purchasing or using products marketed as sustainable within the preceding 12 months. While this experiential criterion ensured the relevance and validity of respondents’ evaluations, it may have excluded lower-income segments with limited access to sustainable products, representing a potential limitation that is acknowledged in the discussion.
The sample size was determined using Cochran’s formula for unknown populations. This calculation yielded a minimum sample of 384 participants, based on a 95% confidence level, a 5% margin of error, and a population variability estimate of 0.5. Although this sample size represents approximately 0.001% of the Saudi Arabian population and thus limits broad generalizability, it satisfies established methodological requirements for PLS-SEM analysis [33,34,35]. Moreover, the achieved sample exceeds the commonly cited guideline of a minimum of ten observations per indicator variable [35], providing adequate statistical power to test the hypothesized relationships.
Geographic stratification attempted to enhance representativeness across the six administrative regions. However, 54.7% of the participants came from Riyadh (29.2%) and Makkah/Jeddah (25.5%), creating an urban bias that limits applicability to rural populations where basic needs accessibility is most critical. The data collection produced 384 valid responses, and Table 1 presents the demographic characteristics. The overrepresentation of educated (69.0% bachelor’s degree or higher) and middle-income respondents (57.8% earning SAR 5000–15,000) further constrains generalizability to vulnerable populations.
The age distribution reflected Saudi Arabia’s youth demographics, with 53.1% under 35 years, although this may overrepresent early adopters of sustainable consumption. Gender representation (59.9% male, 40.1% female) approximated workforce participation patterns but may not reflect household purchasing decision-makers.

3.3. Instrumentation

Table 2 presents all measurement items with their sources.
Green Product Development items (GPD1-GPD4) assessed environmental attributes, resource efficiency, recyclability, and certification, adapted from Khan et al. [21] and Wasiq et al. [2]. Sustainable Pricing items (SPC1-SPC4) measured affordability, value perception, fairness, and accessibility, based on Adam et al. [8]. Sustainable Promotion items (SPM1-SPM4) looked at how clear, trustworthy, educational, and culturally appropriate the content was, based on Hasnin [27] and Alharthey [25]. Sustainable Distribution items (SDB1-SDB4) assessed availability, accessibility, convenience, and environmental efficiency, following Acheampong et al. [26].
Consumer Experience Perception items (CEP1-CEP4) measured satisfaction, trust, emotional connection, and behavioral intention, synthesized from Hanaysha and Al-Shaikh [16]. The outcome variables maintained parallel, four-item structures for consistency.
Pilot testing with 45 consumers refined the item wording and confirmed its cultural appropriateness. All constructs demonstrated Cronbach’s alpha values between 0.850 and 0.879, exceeding the 0.70 threshold.

3.4. Data Collection

Data collection proceeded through mixed-mode administration between January and March 2025. The mixed approach aimed to reach diverse demographics, although online distribution (60% of responses) may have excluded digitally marginalized populations. Face-to-face collection occurs at shopping centers and public spaces, potentially missing homebound individuals or those in remote areas.
The Scientific Research Ethics Committee gave the study the go-ahead (Approval No. 7 March 2025). All participants provided informed consent after receiving information regarding the research objectives, voluntary participation, and withdrawal rights. No incentives were offered, which may have influenced participation patterns toward those with an intrinsic interest in sustainability.

3.5. Data Analysis

The study employed partial least squares structural equation modeling (PLS-SEM) rather than covariance-based SEM for three reasons: (1) the exploratory nature of examining simultaneous environmental and social outcomes, (2) the complex model with multiple mediating relationships, and (3) the focus on prediction rather than theory confirmation [35]. The data were analyzed using SmartPLS software (version 4.0; SmartPLS GmbH, Boenningstedt, Germany).
The initial data screening addressed missing values (<3% per variable, replaced through mean substitution), outliers (retained after verification), and response patterns. The absence of control variables (education, income, and region) represents a limitation, as these factors likely influence both sustainable marketing exposure and outcome perceptions.
The two-step analytical approach assessed:
Measurement Model:
Internal consistency: Cronbach’s α and composite reliability > 0.70
Convergent validity: Average Variance Extracted (AVE) > 0.50
Discriminant validity: Fornell-Larcker criterion and HTMT < 0.85
Indicator reliability: Outer loadings > 0.70
Structural Model:
Path coefficient significance via bootstrapping (5000 resamples)
R2 values for endogenous constructs
Effect sizes (f2) were assessed using established guidelines for interpreting small, medium, and large effects.
Q2 values for predictive relevance using blindfolding procedure
Mediation analysis was conducted by distinguishing full mediation (significant indirect effects with non-significant direct effects) from partial mediation (both direct and indirect effects being significant). Common-method bias was assessed using Harman’s single-factor test, with no single factor explaining more than 40% of the variance.
Model fit indices (SRMR < 0.08, NFI > 0.90) have been reported despite ongoing debates regarding their applicability in PLS-SEM. Multicollinearity diagnostics confirmed that all variance inflation factors were less than 5.0.

4. Results

The descriptive statistics (Table 3) indicate satisfactory measurement properties across all constructs, with means ranging from 3.68 to 3.86 on a five-point scale, and Cronbach’s alpha values between 0.850 and 0.879, confirming robust reliability. Green Product Development showed the highest mean among the marketing strategies (M = 3.82, SD = 0.71), whereas Sustainable Pricing demonstrated the lowest (M = 3.68, SD = 0.76). Both outcome variables—Access to Basic Needs (M = 3.86) and Environmental Sustainability (M = 3.83)—exhibited higher means than the predictor variables, with Consumer Experience Perception intermediate at 3.78.
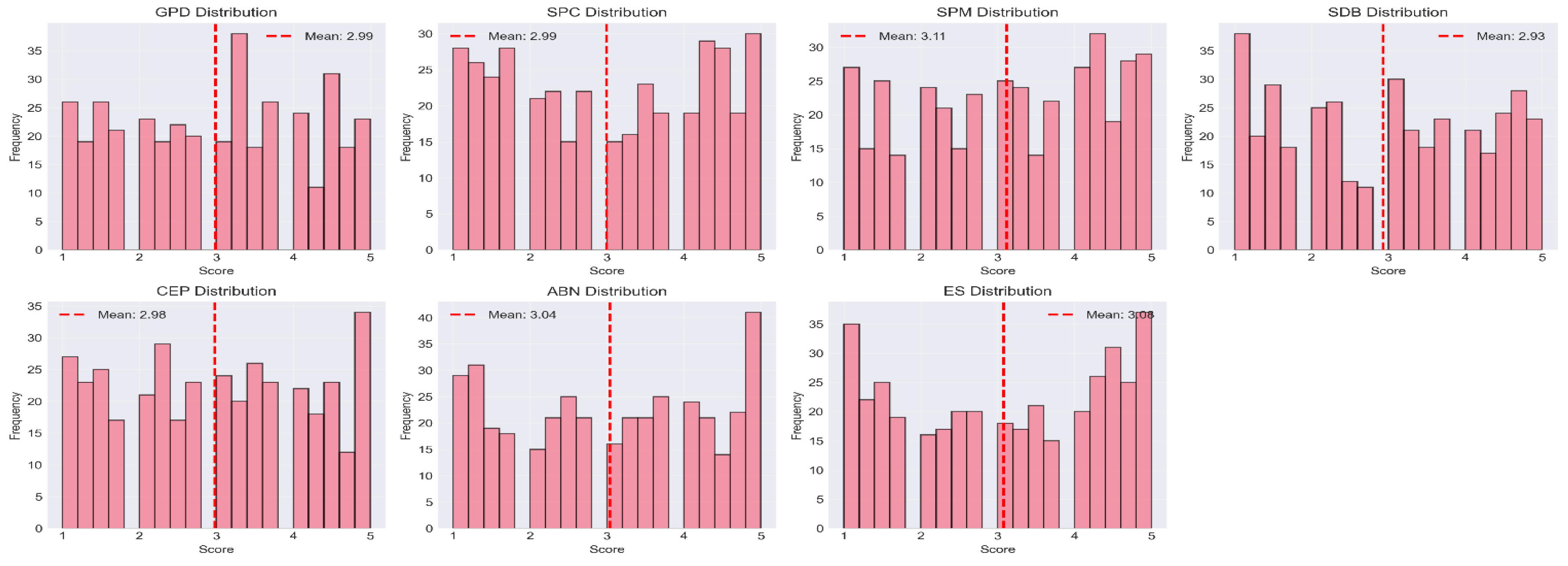
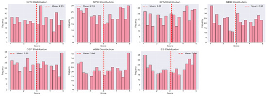
Distribution patterns (Figure 2) confirmed negative skewness across all constructs, with responses concentrated toward higher-scale values. The histograms reveal approximately normal distributions despite left-skewing, with marketing strategy dimensions clustering around means of 2.93–3.11 and outcome variables showing slightly higher central tendencies (3.04–3.06).
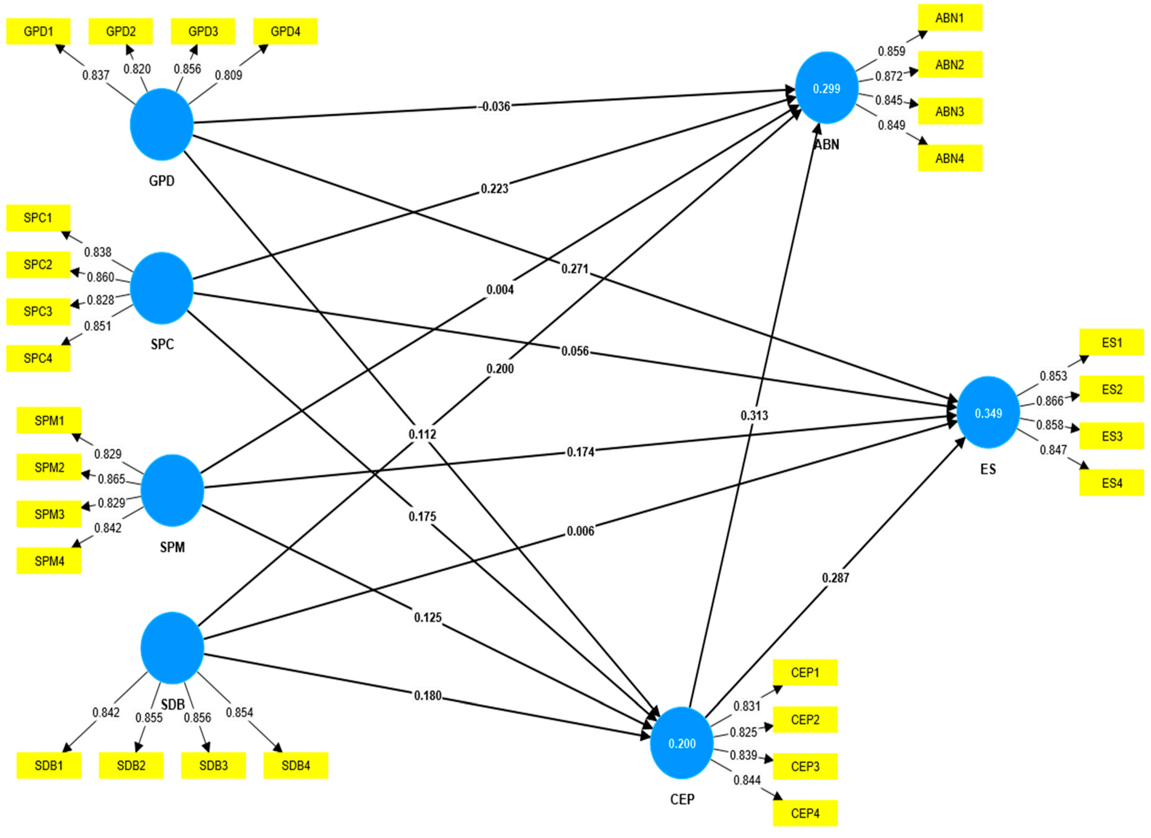
Figure 3 illustrates the structural model that reveals divergent pathways for sustainability outcomes. Green Product Development shows a strong positive relationship with Environmental Sustainability, but no connection to access to Basic Needs, while Sustainable Pricing and Distribution demonstrate the opposite pattern—substantial effects on Basic Needs with minimal environmental impact. Sustainable Promotion moderately contributes to environmental outcomes. Consumer Experience Perception strongly mediates both relationships, confirming its central role in converting marketing strategies into social benefits.
The psychometric properties of the measurement instrument demonstrated satisfactory performance across all seven constructs (Table 4). Factor loadings ranged from 0.809 to 0.872, with sustainable pricing items showing a particularly strong convergence (SPC2 = 0.860). The relatively narrow range of loadings within each construct suggests minimal item redundancy, which aligns with guidance on optimal loading patterns [35,36]. Notably, the lowest loading (GPD4 = 0.809) still exceeded [36] conservative threshold of 0.70, indicating that even the weakest indicators contributed meaningfully to their constructs. Reliability metrics revealed consistent internal consistency, with composite reliability values clustering between 0.899 and 0.917. This tight range suggests that the constructs perform similarly, despite measuring distinct theoretical domains. The AVE values, ranging from 0.690 to 0.733, not only satisfy Fornell and Larcker’s [34] convergent validity criterion but also indicate that latent constructs explain approximately 70% of their indicators’ variance, leaving limited room for measurement error.
Table 5 presents two complementary approaches for the discriminant validity assessment. The Fornell-Larcker matrix reveals that the strongest inter-construct correlation exists between green products and sustainable pricing (r = 0.494), which raises questions about whether consumers perceive these as distinct strategies or bundled offerings. This correlation, while below the discriminant validity threshold, suggests a potential conceptual overlap that warrants theoretical consideration [36].
HTMT ratios provide a more nuanced picture. The GPD-SPC relationship (HTMT = 0.581) approaches, but does not exceed conservative threshold of 0.85, although it surpasses the more stringent 0.50 cutoff suggested for conceptually similar constructs. Meanwhile, the relatively low correlations between sustainable marketing strategies and outcome variables (ABN and ES) indicate that these relationships operate through mechanisms rather than direct associations, a pattern confirmed by the subsequent mediation analysis.
Table 6 presents the hypothesis testing results, revealing distinct patterns in how sustainable marketing strategies affect environmental sustainability (ES) and access to basic needs (ABN). The structural model explains 34.9% of variance in ES and 29.9% in ABN, indicating moderate explanatory power.
The results demonstrate divergent sustainability pathways. For environmental outcomes, green product development (GPD: β = 0.271, p < 0.001) and sustainable promotion (SPM: β = 0.175, p < 0.001) show significant positive effects, while sustainable pricing (SPC: β = 0.003, ns) and distribution (SDB: β = 0.006, ns) have negligible impacts. Conversely, for social accessibility, sustainable pricing (β = 0.223, p < 0.001) and distribution (β = 0.200, p < 0.001) significantly improve basic needs access, whereas green products (β = −0.036, ns) and promotion (β = 0.004, ns) show no effect.
Consumer Experience Perception (CEP) demonstrates robust positive effects on both outcomes (ABN: β = 0.313; ES: β = 0.287, both p < 0.001), suggesting its pivotal role in translating marketing strategies into sustainability outcomes.
The mediation patterns reveal differential dependence on experiential processing. Full mediation occurs when strategies lack direct effects but operate entirely through consumer experience—notably for GPD → ABN, SPM → ABN (social outcomes), and SPC → ES, SDB → ES (environmental outcomes). These findings indicate that certain strategy-outcome combinations require complete experiential translation to generate impact.
Partial mediation characterizes relationships where both direct and indirect pathways operate simultaneously (SPC → ABN, SDB → ABN, GPD → ES, SPM → ES), suggesting these strategies affect outcomes through both cognitive evaluation and experiential processing.
The effect size analysis reveals predominantly small effects (f2 < 0.15) across all relationships. Green Product Development shows the largest impact on Environmental Sustainability (f2 = 0.075), while Sustainable Pricing has the strongest impact on Access to Basic Needs (f2 = 0.048). Several strategy–outcome combinations demonstrate negligible effects (f2 ≤ 0.001), notably Sustainable Promotion on ABN and Sustainable Distribution on ES. Consumer Experience Perception exhibits the most consistent effects across both outcomes (f2 = 0.112 for ABN; f2 = 0.101 for ES), as summarized in Table 7.
The model explains 34.9% of the variance in Environmental Sustainability and 29.9% in Access to Basic Needs, with Consumer Experience Perception accounting for 20.0%. All Q2 values exceed zero, confirming predictive relevance, with ES showing the highest value (0.248). Variance inflation factors remain below 1.530, indicating no multicollinearity issues (see Table 7).

5. Discussion

5.1. Comparison with Existing Literature

The divergent effects of sustainable marketing strategies on environmental and social outcomes contradict the prevailing sustainability frameworks. The substantial environmental impact of Green Product Development (β = 0.271) alongside its minimal social effect (β = −0.036) directly contests Porter and Kramer’s [37] shared value hypothesis, which posits a reciprocal enhancement between environmental and social objectives. This finding is consistent with Huang et al. [13], who reported green premiums excluding vulnerable populations, but contrasts with Scandinavian studies, where integrated policies yield balanced outcomes via government intervention. The Saudi context presents unique challenges that are absent in developed markets, where decades of sustainability education and infrastructure development have reduced implementation barriers.
Sustainable Pricing exhibits an inverse trend that builds upon Adam et al.’s [8] research on pricing accessibility, simultaneously uncovering a previously unreported lack of environmental benefits in emerging markets. The strong effect on basic needs (β = 0.223) with negligible environmental impact (β = 0.003) contrasts sharply with European carbon pricing studies, in which social rebates maintain both affordability and environmental incentives. The Saudi economy’s historical reliance on subsidies may explain this divergence, as consumers expect affordability without environmental premiums, creating resistance to price signals that internalize ecological costs.
Consumer Experience Perception’s universal mediation role supports Hanaysha and Al-Shaikh’s [16] finding that marketing capabilities operate through experience, although our effect sizes (0.032–0.056) fall substantially below developed market benchmarks, where indirect effects typically range from 0.08 to 0.12. This extends Schmitt’s [38] experiential framework to sustainability contexts, while revealing weaker experiential processing in emerging markets, possibly reflecting lower baseline sustainability awareness or different cultural interpretations of environmental value. The moderate variance explained (R2 = 0.299 for ABN, 0.349 for ES) falls below integrated sustainability studies that report R2 values exceeding 0.45, confirming that marketing strategies alone provide limited explanatory power for sustainability outcomes.

5.2. Theoretical Implications

This study advances the sustainable marketing theory through three key contributions. First, evidence of systematic trade-offs, rather than synergies, necessitates the reconceptualization of how sustainability objectives interact in emerging markets. While the triple bottom line framework [38] assumes complementarity between environmental, social, and economic dimensions, our results demonstrate zero-sum dynamics, where advancing environmental goals may compromise social accessibility and vice versa. This suggests that the boundary conditions for sustainability integration exist based on market maturity, institutional development, and cultural context, challenging the universal application of Western-derived frameworks.
Second, differential mediation patterns advance service-dominant logic [17] by identifying when value co-creation through experience is necessary versus optional for sustainability outcomes. Full mediation for the distribution’s environmental impact indicates complete dependence on experiential translation, as logistics sustainability remains invisible to consumers until it is experienced through service encounters. Conversely, the partial mediation of product impacts allows direct cognitive evaluation of environmental attributes. This distinction, which was not previously identified in sustainability contexts, suggests that different marketing strategies require different levels of experiential processing to generate societal value.
Third, the weak direct effects seen in most relationships, with path coefficients below 0.20 and effect sizes below 0.05, show that sustainable marketing is more of a facilitator than a driver of sustainability transformation. This finding challenges the prevailing assumptions about market-based solutions and suggests that marketing operates within larger institutional, regulatory, and cultural systems that ultimately determine sustainability outcomes. The implication is that sustainable marketing strategies represent the necessary but insufficient conditions for achieving Vision 2030′s ambitious environmental and social objectives.

5.3. Practical Implications

For managers operating in the Saudi market, our findings mandate explicit strategic choices rather than pursuing integrated sustainability, which attempts to achieve all objectives simultaneously. Companies that want to be leaders in the environment should focus their resources on making green products, which have the biggest impact on the environment, and on promoting those products in a way that is sustainable to build awareness and trust. Conversely, firms prioritizing social impact should focus on pricing strategies that maintain affordability and distribution systems that ensure geographic accessibility, accepting that they may not yield environmental benefits. Current attempts at balanced sustainability appear ineffective, given these divergent pathways, suggesting that specialization may yield superior outcomes compared to integration.
Universal mediation through Consumer Experience Perception reveals a critical capability gap in Saudi organizations. Sustainable marketing effectiveness depends not only on product attributes or pricing strategies but also on the quality of customer experience across all touchpoints. This necessitates investment in service design, customer journey mapping, and relationship management, competencies traditionally underdeveloped in sustainability-focused organizations. Saudi firms should consider strategic partnerships that combine sustainability expertise with service excellence, as these capabilities rarely coexist within single organizations, and their development requires different organizational cultures and skill sets.
For the Vision 2030 implementation, our findings reveal that achieving the Kingdom’s dual objectives requires differentiated rather than unified approaches. The 50% renewable energy target aligns well with green product strategies, given their strong environmental impact, while universal service access demands different instruments, specifically progressive pricing mechanisms and expanded distribution networks. The current policy framework’s assumption of synergies between these objectives appears misaligned with market realities, suggesting that separate initiatives with distinct success metrics may prove more effective than integrated programs that attempt to achieve multiple goals simultaneously.

5.4. Policy Recommendations

The evidence suggests three critical policy interventions to address the identified trade-offs: First, the green premium paradox requires targeted subsidies to enable lower-income segments to access sustainable products without compromising their basic needs. International precedents, such as Germany’s Sozialticket system for public transport or California’s Clean Vehicle Assistance Program, demonstrate how progressive support mechanisms can bridge affordability gaps. Adaptation to the Saudi context should consider cultural factors such as large family sizes and extreme climate conditions that influence consumption patterns differently than those in Western markets.
Second, regulatory frameworks should recognize that environmental and social sustainability necessitate separate policy instruments, rather than a singular approach. Environmental objectives benefit from emission standards, technology mandates, and carbon pricing mechanisms that create market incentives for green innovation. But for social accessibility to work, there needs to be protections for affordability, universal service obligations, and geographic coverage requirements. These may not work well with market-based environmental tools. The current regulatory framework’s attempt to achieve both through a single policy is ineffective.
Third, the total mediation of effects via consumer experience indicates that conventional awareness campaigns produce minimal behavioral modifications in the absence of experiential reinforcement. Policy support should shift from information provision to experiential engagement through demonstration projects, trial programs, and hands-on learning opportunities that allow consumers to experience sustainability benefits directly. This method is especially important for sustainable distribution because our research shows that environmental benefits depend entirely on experiential translation.

5.5. Limitations and Future Research

Several methodological constraints limit the generalizability of our findings. The cross-sectional design precludes causal claims, as the observed relationships may reflect reverse causation or unmeasured confounders. Longitudinal research tracking the evolution of sustainable marketing effectiveness during Vision 2030′s implementation would strengthen the causal inference and reveal whether trade-offs persist or diminish as markets mature. The sample’s urban concentration, with 54.7% of respondents from Riyadh and Jeddah, potentially excludes rural populations where basic needs challenges are the most acute, and sustainable product availability remains limited. Similarly, the overrepresentation of educated (69% bachelor’s degree or higher) and middle-income respondents may not capture the experiences of vulnerable populations that are most affected by sustainability trade-offs.
The measurement limitations warrant consideration when interpreting the results. The absence of control variables, such as education level, income, and regional differences, represents a significant constraint, as these factors likely influence both exposure to sustainable marketing and perception of outcomes. The four-item scales, while demonstrating acceptable reliability, may inadequately capture the complexity of multifaceted constructs, such as environmental sustainability, which encompasses climate, biodiversity, pollution, and resource dimensions that aggregate measures potentially obscure.
Future research should examine the moderating factors that explain when sustainable marketing strategies achieve simultaneous and divergent outcomes. Cultural values, institutional maturity, and digital infrastructure may create conditions that enable synergies, rather than trade-offs. Islamic finance principles, including zakat, waqf, and prohibitions on excessive profit (riba), may offer culturally aligned approaches to sustainable marketing that are not captured in Western-derived frameworks. Given Saudi Arabia’s high digital penetration rates, exceeding 90%, the role of digital transformation in reshaping sustainability perceptions and behaviors warrants dedicated investigation, particularly as younger generations demonstrate different sustainability values than their predecessors.

6. Conclusions

This study reveals systematic trade-offs between environmental and social objectives in Saudi Arabia’s sustainable marketing landscape, challenging assumptions of automatic synergies in emerging markets. The divergent pathways—environmental strategies failing to address basic needs while social strategies yield minimal ecological benefits—necessitate explicit strategic prioritization.
Three contributions advance sustainable marketing theory: (1) establishing boundary conditions where emerging markets face trade-offs rather than synergies, (2) identifying Consumer Experience Perception as the critical mechanism translating strategies into outcomes, and (3) demonstrating differential mediation patterns across strategy types.
For Vision 2030 implementation, our findings mandate differentiated approaches: green product strategies for environmental targets and progressive pricing for social accessibility. Organizations must choose between environmental leadership and social impact rather than pursuing ineffective balanced strategies. The universal mediation through consumer experience illustrates the importance of experiential marketing capabilities beyond traditional sustainability attributes.
Future research should examine conditions enabling synergistic outcomes and explore whether Islamic finance principles offer culturally aligned alternatives to Western sustainability frameworks.

Author Contributions

E.A.-K.S.E.-T. and H.B.; methodology, H.B.; software, H.B.; visualization, H.B.; formal analysis, H.B.; investigation, M.A.A.; resources, A.N.B. and S.A.-e.A.-D.; data curation, M.T.A.; writing—original draft preparation, H.B. and E.A.-K.S.E.-T.; writing—review and editing, all authors; supervision, E.A.-K.S.E.-T.; project administration, E.A.-K.S.E.-T.; funding acquisition, E.A.-K.S.E.-T. All authors have read and agreed to the published version of the manuscript.

Funding

This work was funded by the Deanship of Graduate Studies and Scientific Research at Jouf University under grant no. DGSSR-2023-03-02252.

Institutional Review Board Statement

The study was conducted in accordance with the ethical principles of the Declaration of Helsinki (2013 revision). Ethical approval was granted through the Scientific Committee of the Department of Business Administration at Jouf University (Approval Date: 7 March 2025; Session No. 3, academic year 2025). In accordance with institutional guidelines, no formal IRB approval code was assigned, as the study involved anonymous and non-identifiable data and did not require approval from a centralized Institutional Review Board.

Informed Consent Statement

Informed consent was obtained from all subjects involved in the study.

Data Availability Statement

The raw data supporting the conclusions of this article will be made available by the authors on request.

Conflicts of Interest

The authors declare no conflict of interest.

References

  1. Irfan, A.; Bryła, P. Green marketing strategies for sustainable food and consumer behavior: A systematic literature review and future research agenda. J. Clean. Prod. 2025, 486, 144597. [Google Scholar] [CrossRef]
  2. Wasiq, M.; Kamal, M.; Ali, N. Factors influencing green innovation adoption and its impact on the sustainability performance of small-and medium-sized enterprises in Saudi Arabia. Sustainability 2023, 15, 2447. [Google Scholar] [CrossRef]
  3. Fahad, S.; Almawishir, N.; Benlaria, H. Using the PLS-SEM model to measure the impact of the knowledge economy on sustainable development in the Al-Jouf region of Saudi Arabia. Sustainability 2023, 15, 6446. [Google Scholar] [CrossRef]
  4. Ali, N.B.M.; Hussin, H.A.A.; Mohammed, H.M.F.; Mohmmed, K.A.A.H.; Almutiri, A.A.S.; Ali, M.A. The Effect of Environmental, Social, and Governance (ESG) Disclosure on the Profitability of Saudi-Listed Firms: Insights from Saudi Vision 2030. Sustainability 2025, 17, 2977. [Google Scholar] [CrossRef]
  5. Sadaoui, N.; Benlaria, H.; Almawishir, N.F.; Abdelrhman, B.S.; Ahmed, S.A.K.; Zabat, L.; Abdulrahman, B.M.A.; Khedr, R.A.E.A. How technological innovation and organizational culture influence circular economy adoption over time in Saudi Arabian manufacturing. Discov. Sustain. 2025, 6, 713. [Google Scholar] [CrossRef]
  6. Alkaraan, F.; Elmarzouky, M.; Hussainey, K.; Venkatesh, V.G.; Shi, Y.; Gulko, N. Reinforcing green business strategies with Industry 4.0 and governance towards sustainability: Natural-resource-based view and dynamic capability. Bus. Strategy Environ. 2024, 33, 3588–3606. [Google Scholar] [CrossRef]
  7. AlKhars, M.; Masoud, M.; AlNasser, A.; Alsubaie, M. Sustainable practices and firm competitiveness: An empirical analysis of the Saudi Arabian energy sector. Discov. Sustain. 2024, 5, 146. [Google Scholar] [CrossRef]
  8. Adam, R.P.; Suardia, S.; Lahaya, M. Pricing strategy and marketing distribution channels on customer satisfaction and purchasing decision for green products. Uncertain Supply Chain Manag. 2023, 11, 1467–1476. [Google Scholar] [CrossRef]
  9. Oladapo, I.A. Enhancing sustainable performance among Islamic banks in Saudi Arabia: The role of management support and environmental innovation. Cogent Soc. Sci. 2024, 10, 2433701. [Google Scholar] [CrossRef]
  10. Baca, G.; Reshidi, N. Green branding and consumer behavior, unveiling the impact of environmental marketing strategies on purchase decisions. Bus. Strategy Environ. 2025, 34, 3701–3713. [Google Scholar] [CrossRef]
  11. Marrucci, L.; Iovino, R.; Iraldo, F. Environmental sustainability award winners: Do they communicate their environmental performance without potential greenwashing? Corp. Soc. Responsib. Environ. Manag. 2025, 32, 2783–2794. [Google Scholar] [CrossRef]
  12. Vijayalakshmi, M.; Subramani, A.K.; Vettriselvan, R.; Catherin, T.C.; Deepika, R. Sustainability and Responsibility in the Digital Era: Leveraging Green Marketing in Healthcare. In Digital Citizenship and Building a Responsible Online Presence; IGI Global Scientific Publishing: Hershey, PA, USA, 2025; pp. 285–306. [Google Scholar]
  13. Huang, L.; Solangi, Y.A.; Magazzino, C.; Solangi, S.A. Evaluating the efficiency of green innovation and marketing strategies for long-term sustainability in the context of Environmental labeling. J. Clean. Prod. 2024, 450, 141870. [Google Scholar] [CrossRef]
  14. Alenazi, S.A.; Alanazi, T.M. The mediating role of sustainable dynamic capabilities in the effect of social customer relationship management on sustainable competitive advantage: A study on SMEs in Saudi Arabia. Sustainability 2023, 15, 1952. [Google Scholar] [CrossRef]
  15. Attaluri, V.; Aragani, V.M. Sustainable business models: Role-based access control (RBAC) enhancing security and user management. In Driving Business Success Through Eco-Friendly Strategies; IGI Global Scientific Publishing: Hershey, PA, USA, 2025; pp. 341–356. [Google Scholar]
  16. Hanaysha, J.R.; Al-Shaikh, M.E. Impact of entrepreneurial orientation, marketing capability, and market orientation on business sustainability and corporate reputation. Discov. Sustain. 2024, 5, 273. [Google Scholar] [CrossRef]
  17. Al Adwan, A.; Altrjman, G. The role of social media marketing and marketing management promoting and developing brand sustainability strategy. Int. J. Data Netw. Sci. 2024, 8, 439–542. [Google Scholar] [CrossRef]
  18. Salam, M.A.; Jahed, M.A. CSR orientation for competitive advantage in business-to-business markets of emerging economies: The mediating role of trust and corporate reputation. J. Bus. Ind. Mark. 2023, 38, 2277–2293. [Google Scholar] [CrossRef]
  19. Alofaysan, H.; Jarboui, S.; Binsuwadan, J. Corporate sustainability, sustainable governance, and firm value efficiency: Evidence from Saudi listed companies. Sustainability 2024, 16, 5436. [Google Scholar] [CrossRef]
  20. Awa, H.O.; Etim, W.; Ogbonda, E. Stakeholders, stakeholder theory and corporate social responsibility (csr). Int. J. Corp. Soc. Responsib. 2024, 9, 11. [Google Scholar] [CrossRef]
  21. Khan, K.U.; Atlas, F.; Arshad, M.Z.; Akhtar, S.; Khan, F. Signaling green: Impact of green product attributes on consumers trust and the mediating role of green marketing. Front. Psychol. 2022, 13, 790272. [Google Scholar] [CrossRef] [PubMed]
  22. Alkandi, I. Nexus between green practices, green marketing, and business performance: The mediating role of corporate social responsibility in emerging economy. Discov. Sustain. 2025, 6, 329. [Google Scholar] [CrossRef]
  23. Khuan, H.; Marnoto, M.; Doktri Agus Tapaningsih, W.I.; Purwoko, B. Sustainable marketing strategies and their influence on consumer preferences for eco-friendly products in Indonesia: The mediating role of environmental awareness. Int. J. Bus. Law Res. 2024, 5, 1212. [Google Scholar] [CrossRef]
  24. Aladwey, L.M.A.; Alsudays, R.A. Unveiling the significance: Sustainability and environmental disclosure in Saudi Arabia through stakeholders’ theory. Sustainability 2024, 16, 3689. [Google Scholar] [CrossRef]
  25. Alharthey, B.K. Impact of E-marketing Capabilities and E-marketing Orientation on Sustainable Firm Performance of SME in KSA Through E-relationship Management. Int. J. Mark. Stud. 2023, 15, 71. [Google Scholar] [CrossRef]
  26. Acheampong, S.; Pimonenko, T.; Lyulyov, O. Sustainable marketing performance of banks in the digital economy: The role of customer relationship management. Virtual Econ. 2023, 6, 19. [Google Scholar] [CrossRef]
  27. Hasnin, E.A. Power of Sustainable Marketing: How Social Media Mediates the Impact on Marketing Efficiency? J. Inf. Syst. Eng. Manag. 2024, 9. [Google Scholar]
  28. Altahtamouni, F. Determinants of Sustainable Growth Rate and Market Value: Evidence from Saudi Arabia. Montenegrin J. Econ. 2023, 19, 213–225. [Google Scholar] [CrossRef]
  29. Al Matari, E.M. Do corporate environmental sustainability affect corporate performance? the role of board diversity evidence from Saudi Arabia stock market. Contaduría Adm. 2025, 70, 507. [Google Scholar] [CrossRef]
  30. Elmonshid, L.B.E.; Sayed, O.A. The relationship between entrepreneurship and sustainable development in Saudi Arabia: A comprehensive perspective. Economies 2024, 12, 198. [Google Scholar] [CrossRef]
  31. Alharbi, M.; Hashim, F. Corporate Governance And Sustainability Disclosure In Saudi Arabia. Glob. Bus. Manag. Res. 2024, 16, 196–214. [Google Scholar]
  32. Tarifi, N. The role of sustainability and innovation in small business transformation in Saudi Arabia. Am. J. Ind. Bus. Manag. 2024, 14, 492–509. [Google Scholar] [CrossRef]
  33. Fornell, C.; Larcker, D.F. Evaluating structural equation models with unobservable variables and measurement error. J. Mark. Res. 1981, 18, 39–50. [Google Scholar] [CrossRef]
  34. Hair, J.F.; Risher, J.J.; Sarstedt, M.; Ringle, C.M. When to use and how to report the results of PLS-SEM. Eur. Bus. Rev. 2019, 31, 2–24. [Google Scholar] [CrossRef]
  35. Henseler, J.; Ringle, C.M.; Sarstedt, M. A new criterion for assessing discriminant validity in variance-based structural equation modeling. J. Acad. Mark. Sci. 2015, 43, 115–135. [Google Scholar] [CrossRef]
  36. Hulland, J. Use of partial least squares (PLS) in strategic management research. Strateg. Manag. J. 1999, 20, 195–204. [Google Scholar] [CrossRef]
  37. Porter, M.E.; Kramer, M.R. Creating shared value. Harv. Bus. Rev. 2011, 89, 62–77. [Google Scholar]
  38. Schmitt, B. Experiential marketing. J. Mark. Manag. 1999, 15, 53–67. [Google Scholar] [CrossRef]
Figure 1. Research Framework.
Figure 1. Research Framework.
Sustainability 18 00490 g001
Figure 2. Distribution of Sustainable Marketing Dimensions.
Figure 2. Distribution of Sustainable Marketing Dimensions.
Sustainability 18 00490 g002
Figure 3. Research model results.
Figure 3. Research model results.
Sustainability 18 00490 g003
Table 1. Participant Characteristics (N = 384).
Table 1. Participant Characteristics (N = 384).
CharacteristicCategoryn%
Gender
Male23059.9
Female15440.1
Age Group
18–24 years8522.1
25–34 years11931.0
35–44 years9224.0
45–54 years5815.1
55+ years307.8
Region
Riyadh11229.2
Makkah/Jeddah9825.5
Madinah5414.1
Hail4812.5
Northern Borders389.9
Al-Jouf348.9
Education Level
High School or below4612.0
Diploma7319.0
Bachelor’s degree19851.6
Postgraduate degree6717.4
Monthly Income (SAR)
Less than 50006216.1
5000–10,00011830.7
10,001–15,00010427.1
15,001–20,0005815.1
More than 20,0004210.9
Table 2. Measurement Items and Sources.
Table 2. Measurement Items and Sources.
Construct/ItemsItemSource
Green Product Development (GPD)
GPD1The sustainable products I purchase have clear environmental attributes[2,21]
GPD2These products demonstrate efficient use of resources
GPD3The products are designed for recyclability
GPD4Products carry recognized ecological certifications
Sustainable Pricing (SPC)
SPC1Sustainable products are affordably priced for my income level[8]
SPC2I perceive good value in the pricing of sustainable products
SPC3The pricing of sustainable products seems fair compared to conventional alternatives
SPC4Sustainable product options are accessible at various price points
Sustainable Promotion (SPM)
SPM1Companies provide transparent information about sustainability practices[24,25,27]
SPM2Sustainability claims appear credible and verifiable
SPM3Promotional materials include educational content about environmental impact
SPM4Sustainability messaging aligns with local cultural values
Sustainable Distribution (SDB)
SDB1Sustainable products are readily available in my area[26]
SDB2Distribution channels make sustainable products easily accessible
SDB3Purchasing sustainable products is convenient
SDB4Products are distributed using environmentally efficient methods
Consumer Experience Perception (CEP)
CEP1I am satisfied with my experiences purchasing sustainable products[16]
CEP2I trust companies that offer sustainable products
CEP3I feel emotionally connected to sustainability values through these products
CEP4I intend to continue purchasing sustainable products
Access to Basic Needs (ABN)
ABN1Essential products are available when I need them[8]
ABN2Basic necessity products are affordable for my household
ABN3Essential products meet quality standards
ABN4I can reliably access necessary goods and services
Environmental Sustainability (ES)
ES1My consumption choices contribute to resource conservation[29]
ES2My purchases help reduce waste generation
ES3My buying decisions support emission reduction
ES4My consumption patterns support ecological preservation
Note: All items are measured on a 5-point Likert scale (1 = Strongly Disagree, 5 = Strongly Agree).
Table 3. Descriptive Statistics of Constructs and Items.
Table 3. Descriptive Statistics of Constructs and Items.
Construct/ItemMeanSDMinMaxSkewnessKurtosis
Green Product Development (GPD)3.820.711.755.00−0.420.18
Sustainable Pricing (SPC)3.680.761.505.00−0.28−0.12
Sustainable Promotion (SPM)3.750.731.755.00−0.350.08
Sustainable Distribution (SDB)3.710.741.505.00−0.31−0.04
Consumer Experience (CEP)3.780.691.755.00−0.370.21
Access to Basic Needs (ABN)3.860.672.005.00−0.440.31
Environmental Sustainability (ES)3.830.701.755.00−0.400.24
Note: SD = Standard Deviation; α = Cronbach’s alpha. All items were measured on a 5-point Likert scale (1 = Strongly Disagree, 5 = Strongly Agree). Construct values in bold to represent the composite scores.
Table 4. Measurement Model Assessment: Factor Loadings, Reliability, and Validity.
Table 4. Measurement Model Assessment: Factor Loadings, Reliability, and Validity.
ConstructItemLoadingCronbach’s αCR (rho_a)CR (rho_c)AVE
Access to Basic Needs (ABN) 0.8790.8790.9170.733
ABN10.859
ABN20.872
ABN30.845
ABN40.849
Consumer Experience (CEP) 0.8550.8560.9020.697
CEP10.831
CEP20.825
CEP30.839
CEP40.844
Environmental sustainability (ES) 0.8790.8830.9170.733
ES10.853
ES20.866
ES30.858
ES40.847
Green Products (GPD) 0.8500.8590.8990.690
GPD10.837
GPD20.820
GPD30.856
GPD40.809
Sustainable Distribution (SDB) 0.8740.8760.9140.726
SDB10.842
SDB20.855
SDB30.856
SDB40.854
Sustainable Pricing (SPC) 0.8660.8680.9090.713
SPC10.838
SPC20.860
SPC30.828
SPC40.851
Sustainable Promotion (SPM) 0.8630.8640.9070.708
SPM10.829
SPM20.865
SPM30.829
SPM40.842
Note: N = 384. All factor loadings were significant at p < 0.001 (based on 5000 bootstrap resamples). CR = Composite Reliability; AVE = Average Variance Extracted. All loadings exceed 0.70 threshold for indicator reliability. Cronbach’s α > 0.70, CR > 0.70, and AVE > 0.50 confirm construct reliability and convergent validity.
Table 5. Discriminant Validity Assessment.
Table 5. Discriminant Validity Assessment.
….Fornell-Larcker CriterionHeterotrait-Monotrait Ratio (HTMT)
ABNCEPESGPDSDBSPCSPMABNCEPESGPDSDBSPCSPM
ABN0.856 -
CEP0.4500.835 0.519-
ES0.2270.4500.856 0.2580.515-
GPD0.2480.3180.4680.830 0.2850.3680.534-
SDB0.3870.3470.3050.3600.852 0.4400.4000.3430.410-
SPC0.3960.3490.3580.4940.3970.845 0.4530.4050.4080.5810.455-
SPM0.2670.3240.4100.4400.4610.3790.8420.3050.3750.4690.5130.5310.439-
Note: Diagonal values (bold) in represent the square root of AVE. All HTMT values < 0.85, confirming discriminant validity.
Table 6. Structural Model Results: Direct Effects and Mediation Analysis.
Table 6. Structural Model Results: Direct Effects and Mediation Analysis.
(Panel A): Direct Effects and Hypothesis Testing
HypothesisRelationshipβSEt-valuep-value95% CIDecision
Direct Effects on ABN (R2 = 0.299)
H1aGPD → ABN−0.0360.0500.7120.477[−0.134, 0.062]Not Supported
H1bSPC → ABN0.223 ***0.0514.3660.001[0.123, 0.323]Supported
H1cSPM → ABN0.0040.0580.0730.942[−0.110, 0.118]Not Supported
H1dSDB → ABN0.200 ***0.0513.9240.001[0.100, 0.300]Supported
-CEP → ABN0.313 ***0.0476.6220.001[0.220, 0.406]-
Direct Effects on ES (R2 = 0.349)
H2aGPD → ES0.271 ***0.0515.2640.001[0.170, 0.372]Supported
H2bSPC → ES0.0030.0510.0630.950[−0.097, 0.103]Not Supported
H2cSPM → ES0.175 ***0.0553.1770.001[0.067, 0.283]Supported
H2dSDB → ES0.0060.0500.1250.900[−0.092, 0.104]Not Supported
-CEP → ES0.287 ***0.0486.0210.001[0.194, 0.380]-
(Panel B): Mediation Analysis—Indirect Effects
HypothesisMediated PathIndirect EffectSEt-valuep-value95% CIType of Mediation
Mediation via CEP on ABN
H3aGPD → CEP → ABN0.0350.0181.8930.058[−0.001, 0.071]Full mediation
H3bSPC → CEP → ABN0.055 **0.0202.7270.006[0.015, 0.094]Partial mediation
H3cSPM → CEP → ABN0.039 *0.0192.0530.040[0.002, 0.076]Full mediation
H3dSDB → CEP → ABN0.056 **0.0202.8390.005[0.017, 0.095]Partial mediation
Mediation via CEP on ES
H4aGPD → CEP → ES0.0320.0171.8530.064[−0.002, 0.066]Partial mediation
H4bSPC → CEP → ES0.050 **0.0192.6470.008[0.013, 0.087]Full mediation
H4cSPM → CEP → ES0.036 *0.0172.1160.034[0.003, 0.069]Partial mediation
H4dSDB → CEP → ES0.052 **0.0192.7460.006[0.015, 0.089]Full mediation
Note: β = standardized path coefficient; SE = Standard error; CI = Confidence interval; * p < 0.05; ** p < 0.01; *** p < 0.001; Full mediation = direct effect not significant, indirect effect significant; Partial mediation = both direct and indirect effects significant.
Table 7. Effect Sizes and Model Quality Criteria.
Table 7. Effect Sizes and Model Quality Criteria.
Variablef2 Effect on ABNf2 Effect on CEPf2 Effect on ESR2R2 AdjustedQ2VIF (ABN)VIF (ES)VIF (CEP)
GPD0.0010.0110.075---1.4981.4981.446
SPC0.0480.0260.003---1.5301.5301.476
SPM0.0000.0140.032---1.5111.5111.458
SDB0.0400.0290.000---1.4011.4011.352
CEP0.112-0.101---1.2491.249-
Model Fit
ABN---0.2990.2900.211---
CEP---0.2000.1910.135---
ES---0.3490.3400.248---
Note: f2 values: 0.02 = small; 0.15 = medium; 0.35 = large effect. Q2 > 0 indicates predictive relevance. All VIF values < 5 indicate no multicollinearity concerns.
Disclaimer/Publisher’s Note: The statements, opinions and data contained in all publications are solely those of the individual author(s) and contributor(s) and not of MDPI and/or the editor(s). MDPI and/or the editor(s) disclaim responsibility for any injury to people or property resulting from any ideas, methods, instructions or products referred to in the content.

Share and Cite

MDPI and ACS Style

El-Tahan, E.A.-K.S.; Alhumaid, M.T.; Benlaria, H.; Abedelmaksoud, M.A.; Basiouny, A.N.; Aboul-Dahab, S.A.-e. The Impact of Sustainable Marketing Strategies on Basic Needs Accessibility and Environmental Sustainability: A Study in Saudi Arabia. Sustainability 2026, 18, 490. https://doi.org/10.3390/su18010490

AMA Style

El-Tahan EA-KS, Alhumaid MT, Benlaria H, Abedelmaksoud MA, Basiouny AN, Aboul-Dahab SA-e. The Impact of Sustainable Marketing Strategies on Basic Needs Accessibility and Environmental Sustainability: A Study in Saudi Arabia. Sustainability. 2026; 18(1):490. https://doi.org/10.3390/su18010490

Chicago/Turabian Style

El-Tahan, Emad Abdel-Khalek Saber, Mohammed Thani Alhumaid, Houcine Benlaria, Mohamed Abedallah Abedelmaksoud, Abdalhamid Nazmy Basiouny, and Sameh Abd-elMaksoud Aboul-Dahab. 2026. "The Impact of Sustainable Marketing Strategies on Basic Needs Accessibility and Environmental Sustainability: A Study in Saudi Arabia" Sustainability 18, no. 1: 490. https://doi.org/10.3390/su18010490

APA Style

El-Tahan, E. A.-K. S., Alhumaid, M. T., Benlaria, H., Abedelmaksoud, M. A., Basiouny, A. N., & Aboul-Dahab, S. A.-e. (2026). The Impact of Sustainable Marketing Strategies on Basic Needs Accessibility and Environmental Sustainability: A Study in Saudi Arabia. Sustainability, 18(1), 490. https://doi.org/10.3390/su18010490

Note that from the first issue of 2016, this journal uses article numbers instead of page numbers. See further details here.

Article Metrics

Back to TopTop