Next Article in Journal
Drivers of Cross-Boundary Land Use and Cover Change in a Megacity Region: Evidence from the Guangdong–Hong Kong–Macao Greater Bay Area
Next Article in Special Issue
The Integration of Creativity into Paragliding Tourism: The Case of Babadağ, Fethiye
Previous Article in Journal
Sword or Futility? Blockchain-Based Competition in Refurbished Market Considering Consumer Reference Behaviors
Previous Article in Special Issue
How Digital Mythological Narratives in Video Games Enhance Audiences’ Destination Perceptions and Travel Intentions: Evidence from YouTube Comments on Black Myth: Wukong
 
 
Font Type:
Arial Georgia Verdana
Font Size:
Aa Aa Aa
Line Spacing:
Column Width:
Background:
Article

From Diversified Development to Sustainable Destination Management: Mechanisms Linking Tourist Psychological Identity and Cultural Tourism Sustainability

1
School of Business Management, Jilin University of Finance and Economics, Changchun 130117, China
2
Jilin Characteristic Cultural Tourism Research Center, Changchun Sci-Tech University, Changchun 130600, China
3
Business School, Qilu Institute of Technology, Jinan 250200, China
*
Author to whom correspondence should be addressed.
Sustainability 2026, 18(1), 473; https://doi.org/10.3390/su18010473
Submission received: 24 November 2025 / Revised: 18 December 2025 / Accepted: 24 December 2025 / Published: 2 January 2026

Abstract

Cultural tourism has emerged as a key factor in destination development, but moving from growth-oriented expansion to sustainability necessitates a better comprehension of the psychological processes influencing visitor involvement. Existing studies insufficiently integrate destination-level diversification with tourist psychological identity, particularly within emerging economies. Drawing on a diversified development framework, this study constructs a theoretical model linking economic, cultural, social, and environmental dimensions with tourist psychological identity and sustainable destination development. Questionnaire data from 300 respondents were analyzed using regression analysis to examine direct and indirect effects across influencing factors. Economic development (β = 0.45), government policy support (β = 0.23), and investment orientation (β = 0.32) significantly strengthen sustainable cultural tourism development. Cultural resources (β = 0.51), cultural exchange (β = 0.27), and creative industries (β = 0.18) also exhibit strong positive effects. Tourist psychological identity is shaped by personal economic status (β = 0.42), cultural experience (β = 0.33), and social recommendations (β = 0.35). Moreover, psychological identity exerts a substantial influence on sustainable development (β = 0.56), indicating a reinforcing mechanism between destination diversification and long-term sustainability. Findings demonstrate that diversified development pathways enhance both destination sustainability and tourists’ psychological attachment, offering actionable implications for destination marketing and management. This study contributes to shifting tourism development from a growth paradigm toward a sustainability paradigm, supporting SDGs 8, 11, and 12.

1. Introduction

Globalization is the main factor that leads to the deep integration of information technology into many industries and the fast advancement of educational reforms. At the same time, the interaction of diverse cultures at a large scale is occurring together with the flourishing of local economies [1]. However, a series of difficult and pressing issues has arisen. Cultural convergence is becoming more and more obvious, and regional characteristics and cultural diversity are gradually being diluted. The tourism process is boring and unappealing due to the uniformity of visitors’ experiences, which significantly impairs travelers’ sense of psychological identity and cultural tourism to some degree [2]. The research gives a strong theoretical basis and useful practical advice for encouraging the Cultural Tourism Industry (CTI) to develop in a healthy and sustainable path, and to greatly increase visitor pleasure via a thorough and in-depth investigation. The long-term prosperity and sustainable growth of cultural tourism may be strongly supported by doing thorough and in-depth research that successfully improves visitor pleasure and contentment.
Xu et al. used questionnaire surveys to look at how visitors’ psychological identity affected their loyalty and level of satisfaction [3]. It was discovered that psychological identification also led to a considerable enhancement in visitor satisfaction and loyalty, which facilitated the CTI’s long-term growth [3]. How psychological identification contributes to the growth of cultural tourism in the long term through the lens of tourist experiences discussed in Su et al. [4]. The study showed that a rise in psychological connection could be achieved by improving travel experiences, which stimulated the long-term development of the CTI [4]. By focusing on social aspects, Sipos et al. paid attention to the role of social culture and interpersonal communication as well as other variables that influence the psychological identification of tourists in their interviews and data analysis [5]. Their analysis showed that positive social conditions led to the improvement of psychological identification of tourists and added value to the attractiveness of the CTI [5]. Bhattacharya and Singh evaluated the relationship between the development and psychological identification of the tourists. Research has also revealed that cultural tourism consumption may be triggered by psychological identification and may help spur economic growth and enable sustainable development of the sector [6]. Horaira and Devi centered on the emotional needs of the tourists and examined the connection between the requirements, known as psychological identification. The result of the study was that the fulfillment of the emotional needs of tourists may positively influence their psychological identification and, therefore, the successful development of the CTI [7]. Modabber Khaknezhad et al. resorted to the use of a cross-cultural research method to compare the differences in psychological identification of tourists of different cultural backgrounds and their effect on the development of the CTI. These challenges necessitate empirical investigations into how tourist psychological identity influences sustainable cultural tourism development [8].
Therefore, further research is needed to pave a more robust path for the advancement of cultural tourism. However, no prior studies have integrated diversified development, environmental, social, and economic factors systematically. Previous studies have not been comprehensive enough in terms of sustainable development and the influencing factors of tourists’ psychology. It has also failed to deeply and systematically explore the internal influencing factors behind the long-term development of cultural tourism and the formation mechanism of tourists’ psychological identity from the unique perspective of diversified development. To address these gaps, this analysis aims to quantitatively determine how numerous factors of development, such as economic, cultural, social, and environmental aspects, affect the psychological identities of visitors and sustainable cultural tourism. The analysis helps in offering empirical evidence regarding sustainable destination management through the hypotheses tested using the theories of Social Identity, Cultural Capital, and Innovation Diffusion, examining how these relationships are revealed through the data, and using regression analysis to determine the mediating role of the psychological identities of tourists.

2. The Role of Diversified Development in the Long-Term Growth of Cultural Tourism

2.1. Tourism Products and Services of Innovation

In the context of globalization and information technology, the CTI’s diversification has emerged as a key component of the nation’s economic development, social advancement, and cross-cultural exchanges [9]. To begin with, various developments have made high innovation in tourism goods possible. Yuan et al. state that traditionally tourism products are often crafted at a shallow level, restricted to sightseeing and incapable of fulfilling the ever-increasing needs of tourists [10]. Nevertheless, due to diversified development, tourism practitioners are exploring the local culture, history, nature, and other resources more. They are adopting contemporary technology and innovativeness to develop more unique and desirable tourism products [11]. They not only expand the range of possibilities in the tourism market, but also provide tourists with a greater range of individualized options [12].
Secondly, diversified development has enhanced the holistic development of the tourism services. Traditional models of the tourism industry suggest that services are only centered on the most elementary accommodation and transportation package [13]. Nonetheless, with the trend in diversified development, the services offered by tourism are moving towards creating a full-scale experience for tourists [14]. As an example, some tourist attraction sites provide tailor-made travel packages, individual guided tours, and cultural enrichment. This will enable the tourists to have more professional, attentive, and customized services during their travels [15]. This service improvement not only adds satisfaction and loyalty to the tourists but also adds new energy to the sustainable development of the tourism sector [16].
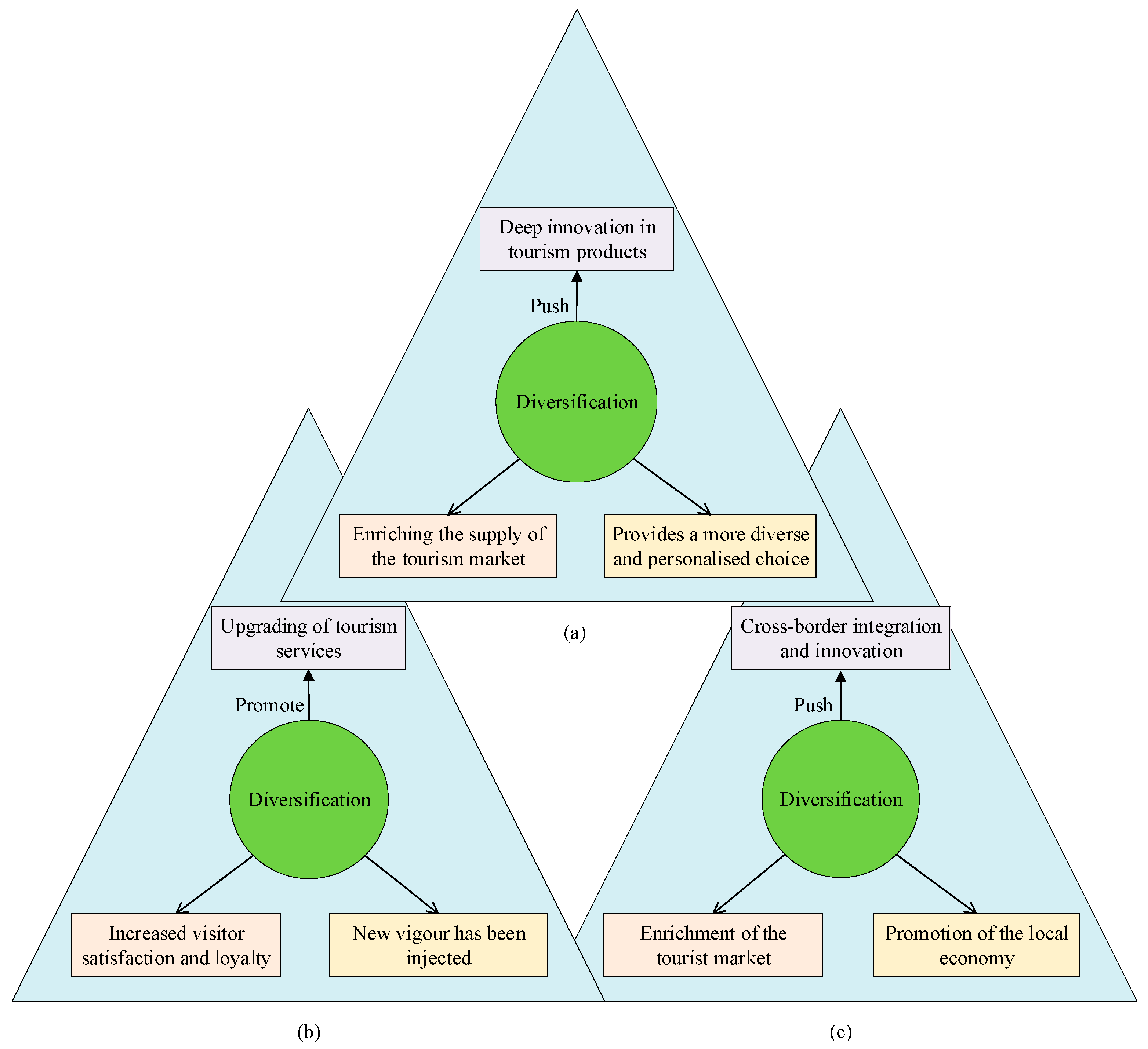
Moreover, differentiation of development has been an advantage of the tourist industry in regard to its innovation and global integration. The tourist industry is also closely connected to a growing number of industries such as sports, agriculture, and culture in the environment of diversified growth [17]. In addition to expanding opportunities for developing new tourism products and services, the digital tourism platform also promotes cross-sectoral and cross-regional integration [18]. Indicatively, new forms of tourism, including sports tourism linking, agricultural tourism integration, and cultural tourism integration, not only enhance the volume and quality of the tourism market but also improve the local economy [19]. Figure 1 illustrates the impact of multicultural expansion on innovative travel products and services.
Figure 1 illustrates how varied development is crucial to the creation of travel-related goods and services [20]. The CTI can address the various demands of visitors and achieve its own sustainable growth by making extensive use of local resources, enhancing service quality, and encouraging cross-border integration and innovation [21]. To advance the CTI’s growth to a deeper and higher level, future study and practice should focus more on the application and practice of varied development.

2.2. Optimization of Resource Allocation and Utilization Efficiency

Innovation in tourist goods and services is just one aspect of the promotion of varied development to the sustainable growth of cultural tourism; another is the optimization of resource allocation and usage efficiency [22]. The wise distribution and effective use of resources have become more crucial as the CTI has become more diverse [23].
Firstly, diversified development helps to promote the diversified utilization of tourism resources [24]. Traditional tourism development often relies too much on popular scenic spots and single resources, which leads to excessive consumption of resources and increased environmental pressure. Diversified development encourages tourism practitioners to develop new tourist routes and products, and leads tourists to more underdeveloped areas, thus dispersing the pressure on tourists and reducing the carrying load of popular scenic spots. This can not only improve the utilization efficiency of the overall resources, but also help to alleviate the environmental pressure and realize the sustainable utilization of tourism resources [25].
Second, the best use of tourism resources is encouraged by varied growth. A deeper and more varied tourist product portfolio may be created by thoroughly investigating and integrating different tourism resources, such as the natural landscape, cultural heritage, folk traditions, etc. [26]. The entire tourist attractiveness may be improved by this integrated development, which can fully use the complementary benefits of different resources, enabling accurate delivery and effective use of tourism resources [27].
Additionally, varied development contributes to the enhancement of tourist services’ effectiveness and quality. By using advanced management concepts and technical tools such as smart tourism and green tourism, it is possible to improve the intelligent and green level of tourism services, reduce service costs, and raise service efficiency. In addition to meeting the various demands of travelers, this improvement in service quality may also increase customer happiness and loyalty, creating a strong basis for the tourism industry’s sustained growth [28]. The impact of intercultural development on efficient resource allocation and use is seen in Figure 2.
As shown in Figure 2, the tourism industry can gain sustainable growth and prosperity by promoting a wide range of utilization, efficient distribution, and improvement of service quality and efficiency of tourist resources. The idea of diversified development should be further refined and strengthened in the future, the sustainability of tourism resources should be enhanced, the innovation and modernization of the industry must be promoted, and travelers should be provided with more diverse and quality traveling experiences.

2.3. The Improvement of Local Economic and Cultural Soft Power

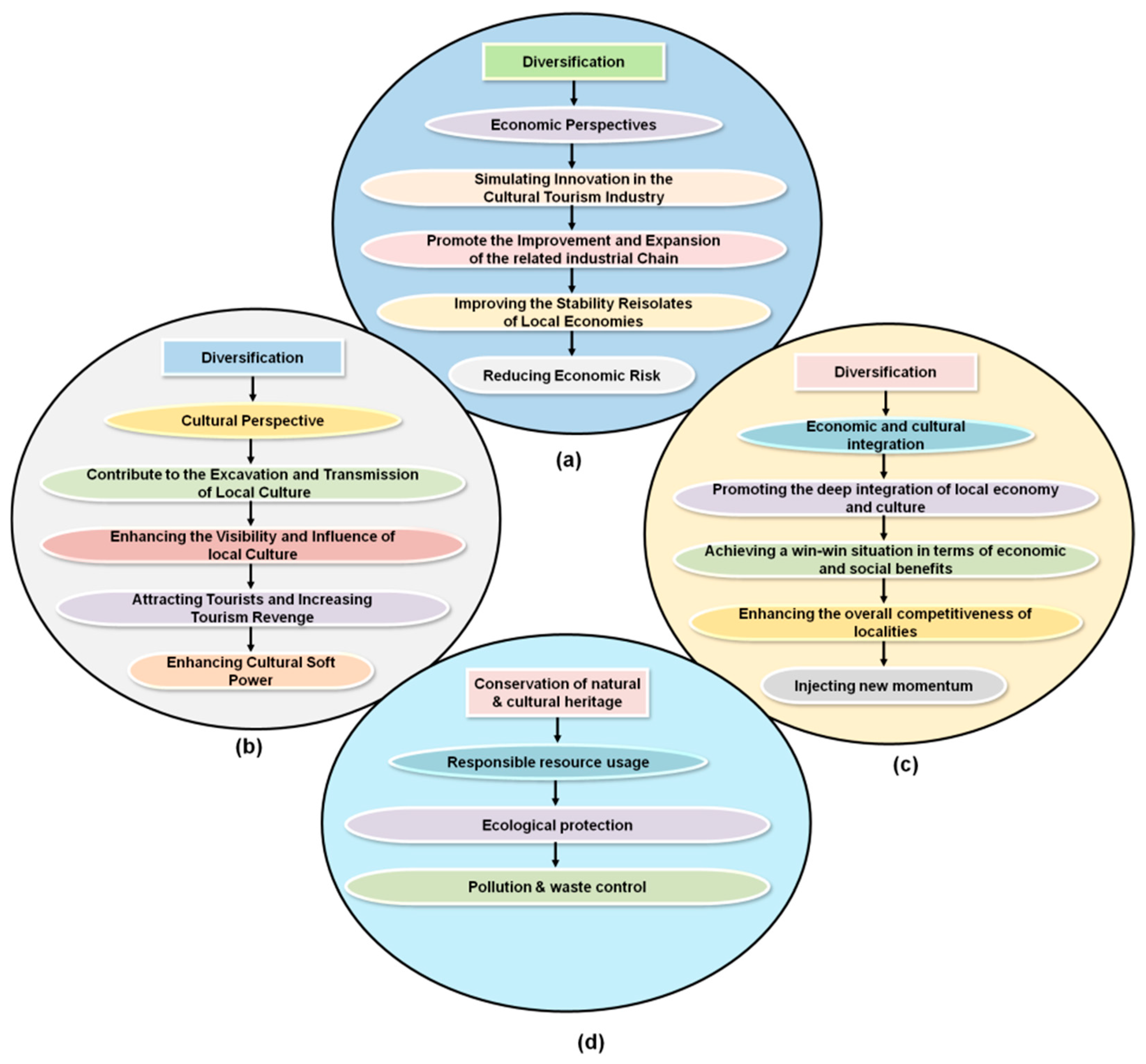
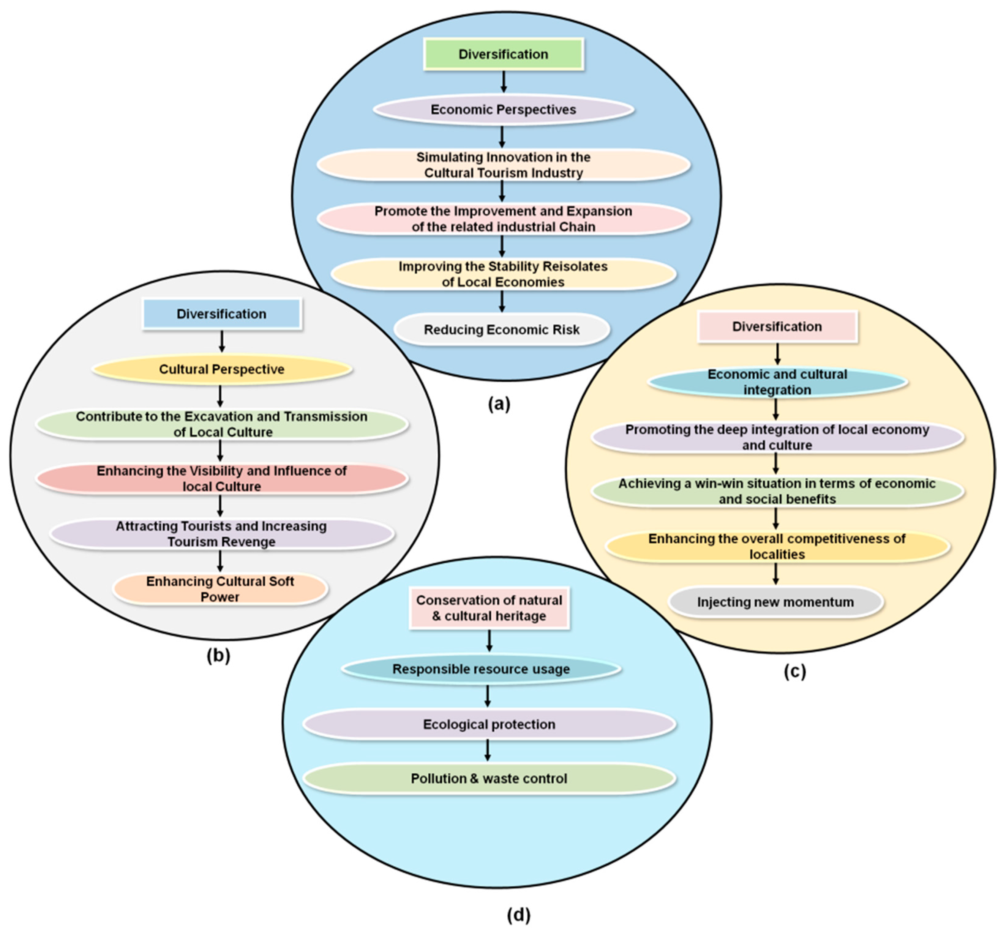
The enhancement of various types of development can cause the efficient allocation and use of resources, as well as ensure the sustainable prosperity of cultural tourism by increasing local economic and cultural soft power dramatically [29].
To begin with, economically, the diversified development can enhance the innovative activity of the CTI and promote the establishment and expansion of the related industrial chains. Through a diversification approach, the CTI has gone beyond the normal sightseeing into cultural experience, leisure travel, exercise, and health maintenance. Besides fulfilling the diverse expectations of tourists and boosting the supply of tourism-related products, the change promotes the development of related industrial chains, including the success of the lodging, catering, transportation, and entertainment industries. This varied system of industries increases the stability and resilience of the local economy and reduces the risks of the economy [30].
Second, from a cultural perspective, diverse growth strengthens cultural soft power and aids in the excavation and inheritance of local culture. Local culture is a valuable resource basis for the CTI’s growth. People may produce cultural tourism goods with local features by delving deeply into the meaning and significance of local culture and fusing it with the current tourist industry’s growth trend. These goods have the potential to not only draw tourists and boost tourism-related revenue, but also to promote and strengthen local culture. In the meantime, local culture will be better preserved and transmitted as the CTI continues to grow, demonstrating the positive relationship between culture and tourism [31].
Furthermore, strong integration of the local economy and culture may be fostered via varied growth. Economy and culture are mutually reinforcing and interrelated in the growth of the CTI. People may encourage the deep integration of the local economy and culture and create a win–win scenario of social and economic advantages by supporting the CTI’s varied growth. This deep integration can boost local communities’ overall competitiveness and give the local economy new impetus for long-term growth [32]. Figure 3 shows how the local economy is impacted by varying growth.
Figure 3 illustrates how various developments can significantly boost local economic and cultural soft power to support the ongoing growth of cultural tourism. The consistent expansion of the local economy continuous strengthening of cultural soft power may be achieved by encouraging the intelligent development of CTI as well as the discovery and transmission of local culture [33]. Future developments should continue to improve the CTI’s innovation and integration, advance the shared growth of the local economy and culture, and expand the idea of diversified development. The model has been extended to include the environmental dimension, to correspond with the three pillars of sustainability.
The combined Stimulus Organism Response and Affect Behavior Cognition framework (SOR-ABC) paradigm was examined to determine how visitor involvement and historical aesthetics shape cultural identity and mental experience [34]. Structural equation modeling (SEM) and questionnaire surveys were used in the analysis. Involvement and aesthetics contribute significantly to the enhancement of cultural identity and mental experience; aesthetics indirectly affects cultural identity via mental experience. Due to the sample size and reliance on self-report, there is little generalizability. Elshaer et al. tested the combinations of how environmentally responsible behavior of residents affects the sustainable interaction with heritage sites by tourists through destination identification and moderated by self-congruity [35]. During a questionnaire of tourists in Luxor, Egypt, partial least squares-SEM (PLS-SEM) was used. High destination identification enhanced the environmentally responsible behavior of the residents, and the degree of self-congruency of the tourists enhances sustainable behavior. The cross-sectional design and single-site sample restrict causal inference and generalizability.
The visitors’ behavioral intentions were influenced by multifaceted external cues in public cultural places, which are mediated by cultural identity [36]. A scenescape stimulus-organism-response (SOR) framework was created, and a poll was conducted with 287 visitors to Nanjing’s Most Beautiful Public Cultural Spaces. Through cultural perceptions, physical, activity, mechanism, and virtual inputs have a direct and indirect impact on behavioral objectives. Generalizability is limited by an inadequate sample size and a single city. Through socioeconomic attachment, the research analyzed how visitors’ environmentally conscious conduct was influenced by their cognitive, emotional, and social experiences [37]. The investigation used computational modeling of structural equations and an S-O-R model to analyze survey data on 588 heritage visitors. The relationships between the three different experience categories, along with accountable conduct, were mediated by cultural attachment. Cross-sectional study designs, self-reported measures, and one-point protected data might restrict the potential for generalization and causality.

2.4. Hypotheses Development

The construction of a theoretical model aims to reveal how multicultural development affects the sustainable development of CTI. The model considers all aspects of multiculturalism, including cultural diversity, cultural innovation, cultural exchange and integration, and their relationship with the sustainable development of the CTI.
(1)
Impact path analysis
  • Cultural diversity promotes the innovation of CTI: Cultural diversity provides rich creative resources for CTI, promotes product innovation and service upgrading, and meets the diversified needs of tourists.
  • Cultural exchange and integration enhance the attraction of the CTI: Cultural exchange and integration help to break cultural barriers, enhance the cultural experience of tourists, and enhance the international competitiveness of the CTI.
  • Cultural innovation promotes the transformation and upgrading of the CTI: cultural innovation leads the CTI to develop in a high-end, intelligent, and green direction, and enhances the added value and sustainable development ability of the industry.
(2)
Proposing the hypotheses
To clarify the scope of the hypotheses, although multicultural development in CTI involves economic, social, environmental, technological, and policy dimensions, cultural factors were selected as the primary focus of hypothesis formulation because they exert the most direct influence on tourists’ psychological identity and behavioral responses. Prior studies suggest that cultural diversity, cultural exchange and integration, and cultural innovation are the core drivers that shape value perception, experience quality, and identity formation, whereas economic and environmental factors function more as contextual or supporting conditions rather than direct determinants of psychological mechanisms. Therefore, cultural dimensions are hypothesized explicitly, while other dimensions are incorporated into the theoretical model to support the overall framework of diversified development.
Based on the theoretical model outlined above, the following hypotheses are proposed. These hypotheses are grounded in extensive literature and reflect the central cultural pathways through which multicultural development influences the sustainable development of CTI. This formulation ensures both theoretical rigor and alignment with the psychological identity mechanisms emphasized in this study.
  • Hypothesis 1: Cultural diversity has a positive impact on the innovation of CTI. With the increase in cultural diversity, the ability of CTI in product innovation and service innovation will be improved.
  • Hypothesis 2: Cultural exchange and integration have a positive impact on the attractiveness of the CTI. By strengthening cultural exchanges and integration, people can enhance the popularity and reputation of the CTI and attract more tourists to experience it.
  • Hypothesis 3: Cultural innovation has a positive impact on the transformation and upgrading of the CTI. Cultural innovation will promote the development of CTI to a higher level and a wider field, and realize the optimization and upgrading of the industrial structure.
Figure 4 shows a conceptual diagram of how cultural innovation, cultural variety, and cultural interaction and integration all work together to shape the CTI. Cultural innovation supports structural upgrading, exchanges increase industrial attractiveness, and diversity increases innovative capabilities, all of which contribute to the integrated route that fosters the ongoing development of the cultural tourist sector.

3. Materials and Methods

  • Theoretical Model Construction of Influencing Mechanism
This section describes the data collection tools, participant sampling approach, and measurement scales used to examine how diversified development and tourist psychological identity influence sustainable cultural tourism. This section outlines the questionnaire design, sampling technique, and analytical procedures applied in the analysis.

3.1. Sampling Technique

Purposive sampling was employed to identify respondents with prior cultural tourism experience and exposure to diversified destination offerings. This approach ensured that participants could provide informed and meaningful evaluations aligned with the study objectives. Data were collected through an online self-administered questionnaire distributed via tourism-related social media groups and community platforms.
  • Sample Size Justification
A total of 300 valid responses were obtained. This sample size is considered adequate for regression-based analysis, as it provides sufficient statistical power and ensures model stability for multivariate estimation. Given the number of predictors included in the diversified development and psychological identity framework, the sample size of 300 comfortably exceeds the minimum requirements commonly adopted for reliable parameter estimation. Moreover, samples above 200 are generally regarded as appropriate for multivariate social science models, further supporting the adequacy of the present dataset. Thus, we acquire the final sample.

3.2. Questionnaire Design

The structured questionnaire consisted of three main components. The first part collected demographic information from respondents, including gender, age, education level, and frequency of participation in cultural tourism activities. The second part measured perceptions of diversified destination development across economic, cultural, social, environmental, and technological–policy dimensions. The third part captured tourists’ psychological identity and their evaluation of sustainable cultural tourism development. All items were adapted from established scales in prior studies and refined to fit the context of cultural tourism. A five-point Likert scale ranging from 1 (“strongly disagree”) to 5 (“strongly agree”) was used for all measurement items to ensure consistency and comparability across constructs.
  • A formation and influencing factors of tourists’ psychological identity
The scoring method adopts a multi-dimensional assessment approach, combining expert opinions and empirical data. First, the team of experts analyzed each influencing factor in depth based on theories and research results in related fields. They considered the essential attributes of the factors, their importance in previous studies, and the degree of potential influence on tourists’ psychological identity. For example, factors such as age, personality, and hobbies, among personal characteristics, are considered to directly influence tourists’ travel preferences and perception of the destination and are therefore given corresponding scores according to their degree of influence. Secondly, a large amount of empirical data is collected through field research and questionnaires. These data reflect the importance and perception of tourists to each factor in the actual traveling process. Expert opinions are combined with empirical data, comprehensively analyzed and weighed, and the score of each influential factor is finally determined. The results can correctly reflect the degree of influence of each aspect on visitors’ psychological identity and serve as a strong basis for further study and analysis attributable to this scoring procedure, which guarantees the results’ scientific validity and dependability. The characteristics that influence tourists’ psychological identities are illustrated in Table 1.

3.3. Measurement Scales

A five-point Likert scale ranging from 1 (“strongly disagree”) to 5 (“strongly agree”) was used for all measurement items. This scale allowed respondents to indicate varying levels of agreement and provided a consistent metric across all constructs, including the diversified development dimensions, tourist psychological identity, and sustainable cultural tourism development. All measurement items were adapted from validated instruments used in previous studies and were refined to ensure conceptual clarity and contextual relevance to cultural tourism research.

3.4. Data Analysis

Data analysis was conducted using descriptive statistics, reliability assessments, and multiple regression analysis to examine the relationships among diversified development factors, tourist psychological identity, and sustainable cultural tourism development. Prior to hypothesis testing, the dataset was evaluated for internal consistency, normality, and multicollinearity to ensure compliance with the assumptions of regression analysis. After these preliminary checks, multiple regression models were applied to assess the direct effects of diversified development factors and psychological identity on sustainable cultural tourism development.

3.5. Reliability and Validity Tests

Reliability and validity analyses were conducted prior to hypothesis testing to ensure the quality of the measurement instruments. All constructs demonstrated strong internal consistency, with Cronbach’s alpha coefficients ranging from 0.82 to 0.91, exceeding the recommended threshold of 0.70. The Kaiser–Meyer–Olkin (KMO) value of 0.89 indicated sampling adequacy, and Bartlett’s test of sphericity was significant (p < 0.001), confirming that the data were suitable for factor analysis. Exploratory factor analysis further showed that all items loaded well onto their respective constructs, with factor loadings between 0.64 and 0.88, demonstrating adequate convergent validity and supporting the overall reliability and construct validity of the measurement scales.
  • Determination and evaluation of affecting factors
Prior to building the theoretical model of the impact mechanism, the important elements influencing the long-term growth of cultural tourism must be identified and examined. These elements are multifaceted, encompassing social, cultural, economic, and environmental facets. Cultural tourism’s sustainable growth is based on economic considerations. The CTI’s investment scale and market demand are determined by the degree of economic growth. People’s income levels have grown as a result of economic expansion, and so has their ability to consume cultural tourist goods. Additionally, the growth of the CTI is significantly influenced by the government’s investment direction and economic strategy. The evolution of CTI is mostly driven by cultural factors. Rich cultural resources are a major draw for tourists, and the growth of the creative and cultural sectors may encourage the CTI’s innovation and modernization. Meanwhile, communication and cultural interaction will contribute to tourist places’ increased appeal and popularity. The growth of CTI is significantly ensured by social stability and sound social order. Additionally, visitors’ travel preferences and purchasing patterns will be influenced by societal ideas and conventions. As a result, during the development process, the CTI must be aware of social shifts and adjust to trends in social development. The CTI’s capacity for sustainable growth is closely linked to environmental concerns. Meanwhile, tourism itself will have an effect on the environment through things such as rubbish pollution and traffic congestion. As a result, the CTI must consider sustainable development and environmental preservation during the development process, the details of which are given in Table 2.
The sustained growth of cultural tourism is influenced by several interrelated elements. To more precisely expose the internal laws and development patterns of the sustainable development of cultural tourism, the interaction and impact mechanism among various variables must be carefully considered while developing the theoretical model.

4. Impact Effect Evaluation

The analysis utilized IBM SPSS 28 for quantitative statistical analysis in the study. The impact of various development elements on visitors’ psychological identities and the long-term growth of cultural tourism were investigated using multiple regression analysis. Model fit indices verified the framework’s sufficiency and supported the study’s theoretical presumptions and empirical goals, while collinearity diagnostics (VIF and tolerance) guaranteed model dependability.

4.1. The Influence of Diversified Development on the Sustainable Development of Cultural Tourism

The diverse development promotes the transmission and preservation of cultural and natural resources as well as the long-term, healthy expansion of tourism. Figure 5 and Table 3 present the results of the impact effects investigation.
The analysis identifying multidimensional determinants of sustainability is directly supported by the results in Figure 5, which demonstrate that diversity greatly supports the sustainable growth of cultural tourism. Positive impacts are produced by elements related to the economy, culture, society, environment, technological innovation, and policy support. Diverse cultural resources enhance the quality of tourism, while economic development fosters industry expansion. Cultural identity is strengthened, and tourist vitality is increased through social stability and public involvement. Long-term resource conservation and increased operating efficiency are guaranteed by environmental preservation and technical innovation. At the same time, policy and regulatory frameworks support the market and responsibly guide development. Overall, the findings show that achieving sustainable cultural tourism can be accomplished through diverse growth. Stakeholders should pool resources, bolster policy proposals, promote innovation, and improve market monitoring to support the superior, long-term growth of the cultural tourism industry.

4.2. The Influence of Diversified Development on Tourists’ Psychological Identity

Diversified development can improve the psychological identity of tourist sites, suit the varied needs of tourists, and boost tourism-related goods and services. Meanwhile, it promotes cultural inheritance and exchange, enhances the image and brand value of tourist destinations, and further deepens the sense of identity of tourists. Table 4 shows the effect analysis of diversified development on tourists’ psychological identity.
The regression results are closely related to the analysis that identifies the factors that determine the psychological identities of visitors in the cultural tourism situations. The findings confirm that individual characteristics, social suggestions, and emotional and financial conditions have significant impacts on the formation of psychological identity. The economic conditions prove to be a highly powerful predictor, and this indicates that tourists with more financial resources are more likely to be more demanding and more satisfied, a factor that strengthens their association with the destination. Also, the role of the natural and humanistic environment is essential because beautiful scenery and a rich cultural background enhance emotional attachment and sense of belonging, which are essential aspects of sustainable cultural tourism. The services and safety management are also part of the model, but are relatively weak in their effect. These findings show that a set of personal characteristics, along with socio-emotional motivations and destination characteristics, determine psychological identity, which complies with the idea of the study.

4.3. The Influence of the Sustainable Development of Cultural Tourism and Tourists’ Psychological Identity

Identification with the location by tourists enhances the sustainable development of the CTI, and the sustainable growth of the industry increases their satisfaction and loyalty to enhance the psychological attachment of the visitors. In combination, they create a positive feedback loop and lead to the healthy development of the CTI. Table 5 demonstrates the analytical results of the relationship between the psychological identities of tourists and the long-term growth of cultural tourism.
The findings of this analysis directly justify the determination of the key factors that affect the psychological identities of travelers and the understanding of psychological identities. The findings confirm that personal features, social environmental factors, intrinsic emotional needs, and economic factors have a strong positive influence on the psychological identity of the visitors. This shows that the backgrounds, social contexts, and emotional expectations of those visitors matter a lot in terms of the way the visitors relate to cultural destinations. Also, the findings confirm that the psychological identity of tourists is essential to facilitating sustainable cultural tourism and show that their greater identity is stimulated by responsible behaviors and long-term use. There is also an interesting positive impact of economic factors on the sustainability outputs, which highlights the issue of the significance of financial support and access to resources in improving cultural tourism projects. In general, the discussion demonstrates the integrated approach in which the combination of psychological and contextual factors enhances sustainable tourism development.

4.4. Collinearity Test (VIF & Tolerance)

The multicollinearity test assesses the variables using tolerance values and the Variance Inflation Factor (VIF). Since all predictors in the regression investigation revealed tolerance values greater than 0.30 and VIF values less than 3.
Figure 6 and Table 6 show the statistics of collinearity, indicating that there is no multicollinearity among predictors. All the tolerance values (0.39–0.48) are above 0.30, and all the VIF values (2.08–2.56) are less than the cutoff of 5. These findings validate that Economic, Cultural, Social, and Environmental Development variables can be statistically accepted as a regression variable.

5. Discussion

The present research delved into the depths of the development of cultural tourism and the psychological identities of those who travel. It is the qualities of the visitor, social variables, emotional needs, and economic factors that interact and interrelate to create the growth pattern of cultural tourism and the way visitors obtain their psychological identities. Personal characteristics such as age, personality, and interests determine, to some extent, the preferences of tourists with regard to travel destinations and activities.
The previous analysis has a few limitations. It depends mostly on secondary sources and theoretical analysis, which can restrict the empirical confirmation of the assertions about the efficiency in the resource’s allocation and service improvement [22]. The research concentrates on overall tendencies in the tourism services without a systematic analysis of the differences between various types of destinations or tourist categories that can influence the applicability of the results [13,14]. The research does not take into consideration the possible operational, financial, and cultural limitations that could restrict the adoption of diversified services [15]. The conceptual discussion of the results of long-term sustainable development is not estimated with longitudinal or quantitative information, which makes the analysis weaker [16]. The small sample of Liu et al. (2024) was confined to Nanjing, which does not allow generalization of the results [36]. The study by Cheng et al. (2022) was also based on self-reported cross-sectional data of one heritage site, which restricts causal definitiveness and generalization [37]. The context-specific designs of both studies could fail to represent the varied population and the varied settings of the tourists, which could lower the external validity. These limitations point to the necessity of bigger, multi-site, and longitudinal studies to gain a better insight into the mechanisms that can connect experiences, cultural attachment, and tourist behavior.
Beyond these observations, this study significantly extends the current understanding of the “diversification-sustainability” nexus by elucidating the psychological black box between destination strategy and long-term viability. While traditional paradigms focused primarily on the economic metrics of diversification [38], our findings reveal that the potency of diversified development lies in its ability to foster a multifaceted psychological identity. This research addresses a critical knowledge gap identified in recent scholarship regarding the lack of integrative models that combine supply-side resource optimization with demand-side psychological attachment [39,40].
Specifically, the high regression coefficient of cultural resources (0.51) and personal economic status (0.42) suggests that sustainable cultural tourism is not merely a policy-driven outcome but a co-created reality through tourist-destination value alignment. In contrast to earlier studies that viewed environmental protection and economic growth as a trade-off [41], our model demonstrates that technological innovation and public participation act as catalysts that harmonize these dimensions. By integrating the SOR-ABC framework with multicultural development facets, this study provides a more nuanced explanation of how “place meaning” is transformed into “responsible behavior” [35,42]. Furthermore, the validation of personal economic situation as a primary predictor of identity underscores the necessity of considering tourists’ socio-economic backgrounds in sustainable marketing, a factor often simplified in previous cultural tourism literature [43,44]. This study’s holistic approach effectively bridges the gap between macro-level destination management and micro-level psychological processes, offering a robust theoretical foundation for achieving the UN Sustainable Development Goals in emerging tourism economies.
This research analysis has overcome these drawbacks by taking a quantitative approach to data collection that uses survey data on 300 cultural tourism consumers. It incorporates economic, cultural, social, environmental, and policy aspects of diversified development and explores the direct and indirect impact that they have on sustainable cultural tourism. The analysis has included the mediating factor of tourist psychological identity to capture the individual perceptions and motivations and the development of destinations on a destination-level. It is guaranteed that the rigor and generalizability are achieved through the use of regression analysis and reliability/validity tests, which allow conducting a systematic examination of the mechanisms that connect diversified development and sustainability. This strategy offers theoretical and practical knowledge on how the greatest cultural tourism strategies can be optimized to enhance satisfaction and interaction with tourists.

6. Conclusions

This study has the perspective of diversified development, utilizing an in-depth examination of the sustainable increase of cultural tourism and the processes that can shape the psychological identities of travelers. The results of the study prove that diverse development significantly contributes to ensuring the sustainable development of cultural tourism. The economic factors that have a favorable environment to develop the CTI include the level of economic development (regression coefficient of 0.45, p < 0.001), governmental economic policies (β 0.23, p < 0.01), and investment orientation (β 0.32, p < 0.001). Cultural resources richness and diversity (regression coefficient is 0.51, p < 0.001) was a crucial factor in improving the quality of tourism. The CTI is energized by social stability and order (β 0.15, p < 0.05) and public participation (β 0.42, p < 0.001). Its sustainable development is strongly confirmed by the environmental protection (regression coefficient 0.47, p < 0.001) and scientific and technological innovation (β 0.31, p < 0.001). The orderly development of the cultural tourism market was supported by policy (β of 0.19, p < 0.05) and regulatory mechanism (β of 0.24, p < 0.01). As an illustration, there is a positive 0.42 (p < 0.001) beta of personal economic condition, which shows the significance of the economic strength on the psychological identity of tourists. The natural environment (β 0.37, p < 0.001) and cultural environment (β 0.30, p < 0.001) of tourist destinations are also influential determinants of the psychological identity of the tourists. Besides, the sustainable development of cultural tourism interacts with the psychological identity of tourists. Personal traits and other aspects of the social environment, intrinsic emotional needs, and economic factors have a significant positive influence on the development of psychological identities in travelers (p < 0.001), which highlights the importance of the individual experiences and backgrounds of travelers in the development of psychological identities. Meanwhile, the psychological identity of tourists also plays an important role in the sustainable development of cultural tourism (β 0.56, p < 0.001), which clearly demonstrates the importance of psychological identity in terms of promoting the healthy and sustainable development of cultural tourism.
This theoretical value of the analysis brings the concept of diversified development and tourist psychological identity into the field of sustainable cultural tourism and adds knowledge of the interaction of these various variables in shaping tourist behavior. Practically, the outcomes can be applied in assisting the destination managers to come up with new tourism products, enhance service quality, and foster emotional attachment of the tourists. Policymakers apply these findings to promote sustainable development policies, efficient utilization of resources, and the preservation of the local culture, while ensuring that economic, social, and environmental systems remain sustainable.

6.1. Theoretical and Practical Implications

The theoretical contribution of this research lies in its systemic integration of diversification theory with psychological identity mechanisms. By moving beyond the growth-oriented paradigm, the study establishes a new sustainability framework that correlates destination-level resource optimization with individual-level cognitive and emotional engagement. This fills the conceptual void regarding how cultural exchange and innovation directly translate into long-term behavioral intentions in the cultural tourism industry.
Practically, the findings offer a strategic roadmap for destination managers and policymakers. First, managers should prioritize the “cultural–environmental–technology” triad, utilizing smart tourism tools to enhance cultural transparency and environmental responsibility, thereby deepening tourists’ sense of belonging. Second, the significance of economic status and emotional needs implies that destinations must move away from “one-size-fits-all” marketing toward high-precision, identity-based segmentation. Policies should not only support infrastructure, but also focus on local cultural excavation and community participation (SDGs 8 and 11), ensuring that tourism development benefits local residents while providing authentic, high-value experiences for visitors. Ultimately, achieving a win–win scenario between economic prosperity and cultural preservation requires a shift toward resilient, identity-focused destination management.

6.2. Limitation and Future Scope

However, there are some limitations to this study. For example, there may be a certain degree of bias in sample selection, such as over- or under-sampling of certain regions or groups, which may have some impact on the generalizability of the findings. In addition, the variables involved in the study may not be comprehensive enough to cover all the factors that may affect the psychological identity of tourists and the sustainable development of cultural tourism. Future related studies can further expand the coverage of the sample to improve the representativeness and generalizability of the study. For example, the scope of the sample could be expanded to include more regions and groups to obtain more comprehensive data. Meanwhile, it is necessary to introduce more relevant variables to reveal, more comprehensively and systematically, the complex and subtle interaction mechanism of tourists’ psychological identity. In addition, other research methods, such as case studies and experimental research, can be integrated to explore this important theme more deeply and thoroughly.

Author Contributions

Conceptualization, C.H.; Methodology, C.H. and H.Y.; Software, C.H.; Investigation, H.Y. and Y.K.; Resources, Y.K.; Data curation, C.H. and H.Y.; Writing—original draft, C.H.; Writing—review & editing, H.Y. and Y.K.; Visualization, C.H.; Supervision, H.Y. and Y.K.; Project administration, Y.K.; Funding acquisition, Y.K. All authors have read and agreed to the published version of the manuscript.

Funding

This research was funded by Jilin University of Finance and Economics Excellence Training Project, “Research on the Mechanism and Path of Empowering the Deep Integration of Culture and Tourism Industry with Digital Intelligence Technology” (Project Number: 2024PY002); Key Project of the Chinese Excellent Traditional Culture Special Project (Class A) of the Ministry of Education (Nishan World Confucian Center/China Confucius Foundation Project Fund), “Research on Promoting Chinese Excellent Traditional Culture and Enhancing National Cultural Soft Power and Chinese Cultural Influence” (Project Number: 23JDTCA037); Key Social Science Research Project of the Jilin Provincial Department of Education, “Research on the Mechanism and Path of Deep Integration of Digital Intelligence Technology in Jilin’s Cultural and Tourism Industry” (Project Number: JJKH20260705SK); Jilin Provincial Social Science Fund, General Self-Selected Project, “Research on the Coupling Mechanism and Implementation Path of High-Quality Tourism Development and Rural Revitalization in Jilin Province” (Project Number: 2023B55).

Institutional Review Board Statement

This study was approved by the Ethics Committee on Human Research Protection School of Business Administration Jilin University of Finance and Economics (Approval Code: 2410AL0901; Approval Date: 10 October 2024).

Informed Consent Statement

Informed consent was obtained from all participants involved in the study.

Data Availability Statement

The data presented in this study are available on request from the corresponding author.

Conflicts of Interest

This study does not have competing interests as defined by Nature Research, or other interests that may be considered to influence the results reported and discussed herein.

References

  1. Lexhagen, M.; Ziakas, V.; Lundberg, C. Popular culture tourism: Conceptual foundations and state of play. J. Travel Res. 2023, 62, 1391–1410. [Google Scholar] [CrossRef]
  2. Manosuthi, N.; Meeprom, S.; Leruksa, C. Exploring multifaceted pathways: Understanding behavioral formation in green tourism selection through fsQCA. J. Travel Tour. Mark. 2024, 41, 640–658. [Google Scholar] [CrossRef]
  3. Xu, L.; Zhang, J.; Nie, Z. Role of cultural tendency and involvement in heritage tourism experience: Develop a cultural tourism tendency–involvement–experience (TIE) model. Land 2022, 11, 370. [Google Scholar] [CrossRef]
  4. Su, M.M.; Wall, G.; Ma, J.; Notarianni, M.; Wang, S. Empowerment of women through cultural tourism: Perspectives of Hui minority embroiderers in Ningxia, China. J. Sustain. Tour. 2023, 31, 307–328. [Google Scholar] [CrossRef]
  5. Sipos, N.; Pap, N.; Gonda, T.; Jarjabka, Á. Feasibility and sustainability challenges of the Süleyman’s Türbe Cultural-Tourism Centre Project in Szigetvár, Hungary. Sustainability 2021, 13, 5337. [Google Scholar] [CrossRef]
  6. Bhattacharya, S.; Singh, R. Multifaceted Challenges Led to Economic Emergency of Sri Lanka in 2021. Int. J. Res. Eng. Sci. Manag. 2021, 4, 162–164. [Google Scholar] [CrossRef]
  7. Horaira, M.A.; Devi, A. Cultural tourism in Bangladesh, a potential and profound tourism destination: Develop a model for cultural tourism development in Bangladesh. Int. Tour. Hosp. J. 2021, 4, 1–22. [Google Scholar] [CrossRef]
  8. Modabber Khaknezhad, A.; Hosseinzadeh Dalir, K.; Ezatpanah, B. Evaluation of management drives impacts on development of historical-cultural tourism (Case study: Tabriz metropolis). Geogr. Plan. 2021, 25, 219–230. [Google Scholar] [CrossRef]
  9. Wu, Y.C.; Lin, S.W. Efficiency evaluation of Asia’s cultural tourism using a dynamic DEA approach. Socio-Econ. Plan. Sci. 2022, 84, 101426. [Google Scholar] [CrossRef]
  10. Yuan, C.; Gan, L.; Zhuo, H. Coupling mechanisms and development patterns of revitalizing intangible cultural heritage by integrating cultural tourism: The case of Hunan Province, China. Sustainability 2022, 14, 6994. [Google Scholar] [CrossRef]
  11. Li, X.; Abbas, J.; Dongling, W.; Baig, N.U.A.; Zhang, R. From cultural tourism to social entrepreneurship: Role of social value creation for environmental sustainability. Front. Psychol. 2022, 13, 925768. [Google Scholar] [CrossRef]
  12. Stanovčić, T.; Manojlović, M.; Perovic, D. The Relationship between Cultural Tourist Experience and Recommendation Intention: Empirical Evidence from Montenegr. Sustainability 2021, 13, 13144. [Google Scholar] [CrossRef]
  13. Asham, M.K.; Kato, K.; Doering, A. Disempowering minority communities: Tourism development in the siwa oasis, Egypt. Tour. Plan. Dev. 2023, 20, 660–681. [Google Scholar] [CrossRef]
  14. Terkenli, T.S.; Georgoula, V. Tourism and cultural sustainability: Views and prospects from Cyclades, Greece. Sustainability 2021, 14, 307. [Google Scholar] [CrossRef]
  15. Sinha, R.; Pratt, S. Marketing cultural tourism in a develop country setting: The case of Murshidabad, West Bengal, India. Tour. Cult. Commun. 2021, 21, 203–219. [Google Scholar] [CrossRef]
  16. Sun, X.; Qing, J.; Shah, S.A.A.; Solangi, Y.A. Exploring the complex nexus between sustainable development and green tourism through advanced GMM analysis. Sustainability 2023, 15, 10782. [Google Scholar] [CrossRef]
  17. Nunkoo, R.; Sharma, A.; Rana, N.P.; Dwivedi, Y.K.; Sunnassee, V.A. Advancing sustainable development goals through interdisciplinarity in sustainable tourism research. J. Sustain. Tour. 2023, 31, 735–759. [Google Scholar] [CrossRef]
  18. Wondirad, A.; Kebete, Y.; Li, Y. Culinary tourism as a driver of regional economic development and socio-cultural revitalization: Evidence from Amhara National Regional State, Ethiopia. J. Destin. Mark. Manag. 2021, 19, 100482. [Google Scholar] [CrossRef]
  19. Giliberto, F.; Labadi, S. Harnessing cultural heritage for sustainable development: An analysis of three internationally funded projects in MENA Countries. Int. J. Herit. Stud. 2022, 28, 133–146. [Google Scholar] [CrossRef]
  20. Mehta, A.; Shah, T.; Thomas, R.J. Strategies to address environmental degradation in develop nations: A multifaceted approach. J. Intell. Connect. Emerg. Technol. 2023, 8, 17–34. [Google Scholar] [CrossRef]
  21. Li, H.; Li, M.; Lin, G.; Qiu, H. Perceiving destination through animated GIFs: A mixed method design for multifaceted image assessment. J. Travel Res. 2023, 62, 154–175. [Google Scholar] [CrossRef]
  22. Scheyvens, R.; Carr, A.; Movono, A.; Hughes, E.; Higgins-Desbiolles, F.; Mika, J.P. Indigenous tourism and the sustainable development goals. Ann. Tour. Res. 2021, 90, 103260. [Google Scholar] [CrossRef]
  23. Hu, I.L.; Chang, C.C.; Lin, Y.H. Using big data and social network analysis for cultural tourism planning in Hakka villages. Tour. Hosp. Res. 2021, 21, 99–114. [Google Scholar] [CrossRef]
  24. Indrajaya, T.; Kartini, D.; Kaltum, U.; Mulyana, A.; Wiweka, K. An Exploratory Study of the Influence Between Stakeholders Orientation, Strategic Capabilities, and Shared Value Creation towards Competitiveness through Digital Business Strategies in Banten Cultural Tourism Destination. Syst. Rev. Pharm. 2021, 12, 647–662. [Google Scholar]
  25. Cenni, I.; Vásquez, C. Early adopters’ responses to a virtual tourism product: Airbnb’s online experiences. Int. J. Cult. Tour. Hosp. Res. 2022, 16, 121–137. [Google Scholar] [CrossRef]
  26. Sufian, A.; Hoque, M.J. Impact of COVID-19 pandemic on tourism geographies of Bangladesh: Study on Sylhet region. GeoJournal 2023, 88, 1355–1367. [Google Scholar] [CrossRef] [PubMed]
  27. Wahyuni, S.; Rahmawati, R. Analysis of the Potential Sharia Tourism in West Nusa Tenggara. Point View Res. Econ. Dev. 2021, 2, 59–67. [Google Scholar] [CrossRef]
  28. Chang, L.; Moyle, B.D.; Vada, S.; Filep, S.; Dupre, K.; Liu, B. Re-thinking tourist wellbeing: An integrative model of affiliation with nature and social connections. Int. J. Tour. Res. 2024, 26, e2644. [Google Scholar] [CrossRef]
  29. Kourtit, K.; Nijkamp, P. Urban cultural vanguards why culture matters for urban success. J. Urban Manag. 2022, 11, 198–213. [Google Scholar] [CrossRef]
  30. Zhao, W.; Chan, C.S. What interpretation service are cultural tourists willing to pay for? A choice-experiment approach for cultural heritage sites in China. Tour. Manag. Perspect. 2023, 46, 101091. [Google Scholar] [CrossRef]
  31. Albrecht, J.N.; Moscardo, G.; Dwyer, T. Learning about learning in tourism: Indigenous guide perspectives on their personal and professional development. J. Hosp. Tour. Res. 2022, 46, 320–343. [Google Scholar] [CrossRef]
  32. York, Q.Y.; Yan, L.; Ben, H.Y. My life matters here: Assessing the adjusted identity of domestic migrant workers at intangible cultural heritage tourism businesses in China. Tour. Manag. Perspect. 2021, 39, 100856. [Google Scholar] [CrossRef]
  33. Bassols, N.; Leicht, T. Place marketing, evolutionary theories and the management of multifaceted destinations: Cartagena, Colombia, as a study case. Tour. Hosp. Res. 2021, 21, 169–182. [Google Scholar] [CrossRef]
  34. Yang, W.; Chen, Q.; Huang, X.; Xie, M.; Guo, Q. How do aesthetics and tourist involvement influence cultural identity in heritage tourism? The mediating role of mental experience. Front. Psychol. 2022, 13, 990030. [Google Scholar] [CrossRef] [PubMed]
  35. Elshaer, I.A.; Azazz, A.M.; Fayyad, S. Residents’ Environmentally Responsible Behavior and Tourists’ Sustainable Use of Cultural Heritage: Mediation of Destination Identification and Self-Congruity as a Moderator. Heritage 2024, 7, 1174–1187. [Google Scholar] [CrossRef]
  36. Liu, J.; Li, A.; Zhu, Y.; Zhang, L. How do external environmental stimuli and internal psychological cultural identity affect tourists’ behavioral intentions in public cultural spaces? BMC Psychol. 2024, 12, 596. [Google Scholar] [CrossRef]
  37. Cheng, Z.; Chen, X. The effect of tourism experience on tourists’ environmentally responsible behavior at cultural heritage sites: The mediating role of cultural attachment. Sustainability 2022, 14, 565. [Google Scholar] [CrossRef]
  38. MacEachern, J.; MacInnis, B.; MacLeod, D.; Munkres, R.; Jaspal, S.K.; Kinay, P.; Wang, X. Destination Management Organizations’ Roles in Sustainable Tourism in the Face of Climate Change: An Overview of Prince Edward Island. Sustainability 2024, 16, 3049. [Google Scholar] [CrossRef]
  39. Kuo, H.-M.; Su, J.-Y.; Wang, C.-H.; Kiatsakared, P.; Chen, K.-Y. Place Attachment and Environmentally Responsible Behavior: The Mediating Role of Destination Psychological Ownership. Sustainability 2021, 13, 6809. [Google Scholar] [CrossRef]
  40. Prayag, G.; Hosany, S.; Muskat, B.; Del Chiappa, G. Understanding the Relationships between Tourists’ Emotional Experiences, Perceived Overall Image, Satisfaction, and Intention to Recommend. J. Travel Res. 2017, 56, 41–54. [Google Scholar] [CrossRef]
  41. Simo-Kengne, B.D. Tourism growth and environmental sustainability: Trade-off or convergence? Environ. Dev. Sustain. 2022, 24, 8115–8144. [Google Scholar] [CrossRef]
  42. Su, L.; Lian, Q.; Huang, Y. How do tourists’ attribution of destination social responsibility motives impact trust and intention to visit? The moderating role of destination reputation. Tour. Manag. 2020, 77, 103970. [Google Scholar] [CrossRef]
  43. Neuts, B.; Kimps, S.; van der Borg, J. Resident Support for Tourism Development: Application of a Simplified Resident Empowerment through Tourism Scale on Developing Destinations in Flanders. Sustainability 2021, 13, 6934. [Google Scholar] [CrossRef]
  44. Wu, Z.; Ma, J. Chinese rural residents’ identity construction with tourism intervention. Tour. Manag. Perspect. 2024, 51, 101218. [Google Scholar] [CrossRef]
Figure 1. Influence of multicultural development on innovative tourism products and services: (a) tourism products, (b) tourism services, and (c) the tourism industry.
Figure 1. Influence of multicultural development on innovative tourism products and services: (a) tourism products, (b) tourism services, and (c) the tourism industry.
Sustainability 18 00473 g001
Figure 2. Effect of multicultural development on optimizing resource allocation and utilization efficiency: (a) diversified utilization, (b) optimized allocation, and (c) utilization efficiency.
Figure 2. Effect of multicultural development on optimizing resource allocation and utilization efficiency: (a) diversified utilization, (b) optimized allocation, and (c) utilization efficiency.
Sustainability 18 00473 g002
Figure 3. The influence of diversified development on local economic and cultural soft power: (a) economic perspective, (b) cultural perspective, (c) economic and cultural integration, and (d) the environmental dimension, which is essential for the long-term resilience and responsible development of cultural tourism destinations.
Figure 3. The influence of diversified development on local economic and cultural soft power: (a) economic perspective, (b) cultural perspective, (c) economic and cultural integration, and (d) the environmental dimension, which is essential for the long-term resilience and responsible development of cultural tourism destinations.
Sustainability 18 00473 g003
Figure 4. Conceptual framework of the study and proposed hypotheses.
Figure 4. Conceptual framework of the study and proposed hypotheses.
Sustainability 18 00473 g004
Figure 5. Shows the findings of a regression analysis of diversified development on the growth of cultural tourism: (a) the economic element, (b) cultural factor, (c) social factor, (d) environmental factor, (e) technology and innovation, and (f) policy support and supervision.
Figure 5. Shows the findings of a regression analysis of diversified development on the growth of cultural tourism: (a) the economic element, (b) cultural factor, (c) social factor, (d) environmental factor, (e) technology and innovation, and (f) policy support and supervision.
Sustainability 18 00473 g005
Figure 6. Collinearity statistics showing acceptable tolerance and VIF values for all predictor variables.
Figure 6. Collinearity statistics showing acceptable tolerance and VIF values for all predictor variables.
Sustainability 18 00473 g006
Table 1. Influencing factors of tourists’ psychological identity.
Table 1. Influencing factors of tourists’ psychological identity.
Influencing FactorSub-IndexAssignment (1–5, Where 1 Means the Least Influence and 5 Means the Most Influence)
Personal characteristics and valuesAge3
Disposition4
Hobbies and interests4
Social factorFamily influence3
Recommended by friends and colleagues4
Social media influence2
Emotional needsRelax demand4
Adventure and exploration3
Cultural experience4
Economic factorPersonal economic situation5
Tourism budget4
Tourist destination factorNatural environment4
Cultural environment4
Quality of service3
Safety protection4
Price factor3
Table 2. Influence factors of multicultural development on the sustainable development of cultural tourism.
Table 2. Influence factors of multicultural development on the sustainable development of cultural tourism.
Influencing FactorSub-Index S i g n
Economic factorLevel of economic development E 1
Government economic policy E 2
Investment orientation E 3
Cultural factorCultural resources C 1
Cultural and creative industries C 2
Cultural exchange and communication C 3
Social factorSocial stability and order S 1
Social concepts and customs S 2
Public participation S 3
Environmental factorNatural environmental protection E n 1
Cultural heritage protection E n 2
Impact of tourism activities E n 3
Technology and innovationScience and technology application T 1
Innovation driven T 2
Policy support and supervisionPolicy support P 1
Supervision mechanism P 2
Table 3. Regression analysis results of diversified development on the sustainable development of cultural tourism.
Table 3. Regression analysis results of diversified development on the sustainable development of cultural tourism.
Influencing FactorSub-IndexCoefficient of RegressionStandard ErrorT-ValueSignificance Level
Economic factorLevel of economic development0.450.085.63***
Government economic policy0.230.092.56**
Investment orientation0.320.074.57***
Cultural factorCultural resources0.510.068.50***
Cultural and creative industries0.180.082.25*
Cultural exchange and communication0.270.093.00**
Social factorSocial stability and order0.150.072.14*
Social concepts and customs0.390.084.88***
Public participation0.420.076.00***
Environmental factorNatural environmental protection0.470.076.71***
Cultural heritage protection0.340.084.25***
Impact of tourism activities0.210.092.33*
Technology and innovationScience and technology application0.310.083.88***
Innovation driven0.260.073.71***
Policy support and supervisionPolicy support0.190.082.38*
Supervision mechanism0.240.092.67**
Note: *   m e a n s   s i g n i f i c a n c e   l e v e l   p < 0.05 ,   * *   m e a n s   s i g n i f i c a n c e   l e v e l   p < 0.01 ,   a n d   * * *   m e a n s   s i g n i f i c a n c e   l e v e l   p < 0.001
Table 4. Effects of diversified development on tourists’ psychological identity.
Table 4. Effects of diversified development on tourists’ psychological identity.
Influencing FactorSub-IndexCoefficient of RegressionStandard ErrorT-ValueSignificance Level
Personal characteristics and valuesAge0.230.063.83**
Disposition0.310.056.20***
Hobbies and interests0.280.064.67***
Social factorFamily influence0.190.072.71*
Recommended by friends and colleagues0.350.065.83***
Social media influence0.120.081.50
Emotional needsRelax demand0.290.064.83***
Adventure and exploration0.210.073.00**
Cultural experience0.330.056.60***
Economic factorPersonal economic situation0.420.058.40***
Tourism budget0.260.064.33***
Tourist destination factorNatural environment0.370.057.40***
Cultural environment0.300.065.00***
Quality of service0.170.072.43*
Safety protection0.250.064.17***
Price factor0.150.072.14*
Note: *   m e a n s   s i g n i f i c a n c e   l e v e l   p < 0.05 ,   * *   m e a n s   s i g n i f i c a n c e   l e v e l   p < 0.01 ,   a n d   * * *   m e a n s   s i g n i f i c a n c e   l e v e l   p < 0.001
Table 5. Analysis of the influence of the sustainable development of cultural tourism and tourists’ psychological identity.
Table 5. Analysis of the influence of the sustainable development of cultural tourism and tourists’ psychological identity.
Influencing FactorRegression Coefficient with Tourists’ Psychological IdentitySignificance LevelRegression Coefficient with the Sustainable Development of Cultural TourismSignificance Level
Personal characteristics and values0.32p < 0.001 0.21 p < 0.01
Social factor0.28p < 0.001 0.19 p < 0.05
Emotional needs0.35p < 0.001 0.25 p < 0.01
Economic factor0.41p < 0.001 0.33 p < 0.001
Psychological identity of tourists-- 0.56 p < 0.001
Table 6. Collinearity statistics showing acceptable tolerance values for all predictor variables.
Table 6. Collinearity statistics showing acceptable tolerance values for all predictor variables.
VariableToleranceVIF
Economic Development0.422.36
Cultural Development0.482.08
Social Development0.392.56
Environmental Development0.472.15
Disclaimer/Publisher’s Note: The statements, opinions and data contained in all publications are solely those of the individual author(s) and contributor(s) and not of MDPI and/or the editor(s). MDPI and/or the editor(s) disclaim responsibility for any injury to people or property resulting from any ideas, methods, instructions or products referred to in the content.

Share and Cite

MDPI and ACS Style

Han, C.; Yuan, H.; Kim, Y. From Diversified Development to Sustainable Destination Management: Mechanisms Linking Tourist Psychological Identity and Cultural Tourism Sustainability. Sustainability 2026, 18, 473. https://doi.org/10.3390/su18010473

AMA Style

Han C, Yuan H, Kim Y. From Diversified Development to Sustainable Destination Management: Mechanisms Linking Tourist Psychological Identity and Cultural Tourism Sustainability. Sustainability. 2026; 18(1):473. https://doi.org/10.3390/su18010473

Chicago/Turabian Style

Han, Cheng, Hailong Yuan, and Yanggi Kim. 2026. "From Diversified Development to Sustainable Destination Management: Mechanisms Linking Tourist Psychological Identity and Cultural Tourism Sustainability" Sustainability 18, no. 1: 473. https://doi.org/10.3390/su18010473

APA Style

Han, C., Yuan, H., & Kim, Y. (2026). From Diversified Development to Sustainable Destination Management: Mechanisms Linking Tourist Psychological Identity and Cultural Tourism Sustainability. Sustainability, 18(1), 473. https://doi.org/10.3390/su18010473

Note that from the first issue of 2016, this journal uses article numbers instead of page numbers. See further details here.

Article Metrics

Back to TopTop