The Misunderstanding Between Tourism Resilience and Survival: Stakeholder Perceptions and Policy Effectiveness in Ecuador During the COVID-19 Pandemic Crisis
Abstract
1. Introduction
2. Literature Review
2.1. Attitudes Towards Tourism
2.2. Challenges of the COVID-19 Pandemic for Tourism Activity
2.3. Resilience or Survival Instincts?
3. Description of the Study Area and Methodology
3.1. Study Area
3.2. Methodology
3.3. Data Collection Instrument
3.4. Data Analysis
3.5. Qualitative Data Collection and Analysis
4. Results
4.1. The Statements Assessed: Some Figures
4.2. Principal Component Analysis (PCA)
4.2.1. Dimension 1: Economic Mutualism
4.2.2. Dimension 2: Socioeconomic Participation in Tourism
4.2.3. Dimension 3: Deferral of Tourism’s Social and Environmental Costs
4.2.4. Dimension 4: Awareness of Tourism Development
4.2.5. Dimension 5: COVID-19 and Tourism—Lessons Learned, Learning Forgotten
4.3. Cluster Analysis Based on PCA Dimensions
- A score of 0 reflects the average perception (equal to the overall sample mean).
- Scores greater than 0 indicate a more positive perception than average.
- Scores less than 0 indicate a more negative perception than average.
4.3.1. Cluster 1: Economic Pragmatists
4.3.2. Cluster 2: Critical Realists
4.3.3. Cluster 3: Survivalist Idealists
4.3.4. Cluster 4: Moderate Sceptics
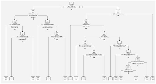
4.4. Decision Tree Analysis
Simple Cross-Validation Results from the Second Decision Tree
4.5. Contextual Insights from a Qualitative Perspective
“We came together with the hope that tourism would bring us better economic opportunities, but this unity was temporary. After the pandemic, individual economic interests prevailed.”(LC01)
“We united because there was no other option, but as soon as things returned to normal, we went back to business as usual.”(BS03)
“We came together with the hope that tourism would bring us better economic opportunities, but this unity was temporary. After the pandemic, individual economic interests prevailed.”(LC01)
“Tourism provides us with jobs and helps us move forward, but we depend on visitors coming. If that fails, we have no other option.”(LC02)
“During the pandemic, there was no tourism, and that was our main activity […] so we focused on the small fields we had around here. We had crops planted on our plots up the verde (hill—greens), yuquitas (cassava) here and there. We also hunted wild animals we found nearby, and that’s how we got through the pandemic.”(LC16)
“The leaders lack self-management and focus solely on carrying out projects with the money they receive from tourism, but they have no vision for investment—only spending. There is no leadership in the community, which causes conflicts among association members. The board arbitrarily determines the salaries to be received. […] There is widespread corruption among the leaders, who expect to gain personal benefits from tourism. There is no transparency in management. They simply aim to receive a salary for two years (the duration of their term).”(LC13)
“Within the public sector, we only have (…) a political figure (…) just promotion, promotion, promotion, and never any planning.”(BS03)
“Promotion was never set aside. Now, the issue of promotions is very sensitive because promotion requires resources—creating more campaigns and figuring out how to proceed when the central government provided no funding and, therefore, no budget allocation for promotion. This meant there were no resources to ensure that international tourists would not forget about this wonderful destination waiting for them. While it is true that tourism was not possible during the pandemic […].”(PS01)
“That was one of the main topics we discussed because it had already been decided that we would go into lockdown. So, I came up with the idea of launching an awareness campaign, which we managed to carry out in time: ‘We are here, don’t cancel your trip. We are still a destination. We will take this pause to prepare, but we remain a place you can visit.’”(PS02)
5. Discussion and Conclusions
Limitations of the Study
Author Contributions
Funding
Institutional Review Board Statement
Informed Consent Statement
Data Availability Statement
Acknowledgments
Conflicts of Interest
Abbreviations
| CMBA | Cajas Massif Biosphere Area |
| PCA | Principal Component Analysis |
| TC | Tourist Corridors |
| TD | Tourist Destinations |
| CA | Complementary Attractions |
| EDA | Exploratory data analysis |
Appendix A
| COD | Macrovariable | Cod. | Variables |
|---|---|---|---|
| 1 | ENGAGEMENT/AVERSION | Q1 | I participate in tourism activities in my community. |
| Q10 | I am aware of the tourism activities in my community. | ||
| Q19 | I am open to tourism activities promoted in my community. | ||
| Q28 | I work more in tourism than in other productive activities such as livestock, fishing, agriculture, handicrafts, etc. | ||
| 2 | WELL-BEING/TENSIONS | Q2 | Tourism causes conflicts among the members of my community. |
| Q11 | I resent the fact that tourism activities are carried out by people/companies outside the community. | ||
| Q20 | My quality of life has improved with tourism. | ||
| Q29 | Tourism has made my community more organised. | ||
| 3 | BENEFITS EQUALLY SPREAD | Q3 | I think that the income from tourism is not shared equally among community members. |
| Q12 | Thanks to tourism I have learned new things that I did not know before (customer service, tour guide, administration, etc.). | ||
| Q21 | Tourism in my community depends a lot on economic support from people/agents outside the community. | ||
| Q30 | Tourism is not interesting for me, because it is poorly paid. | ||
| 4. | ISSUES ABOUT TOURISM FROM ECONOMIC PERSPECTIVE | Q4 | Tourism has generated employment/business opportunities in my community |
| Q13 | Tourism has increased my income. | ||
| Q22 | Tourism has caused new taxes to be paid in my community. | ||
| Q31 | In the future tourism could increase the cost of living in my community (food, housing, and land prices). | ||
| 5 | RESPECT FOR NATURE | Q5 | Tourism has caused vehicular disorder (traffic and vehicular noise) in my community. |
| Q14 | Tourists pollute my community’s water resources (rivers, lagoons, lakes, mangroves, etc.). | ||
| Q23 | Tourists leave rubbish in my community. | ||
| Q32 | Tourism has helped to conserve species (vegetation and animals) in my community. | ||
| 6 | RESPECT FOR CULTURE | Q6 | Tourism has helped to maintain local productive activities in my community (agriculture, fishing, crab gathering, livestock, handicrafts, etc.). |
| Q15 | Tourism has fostered friendships (encounters) between tourists and people from the community. | ||
| Q24 | Tourism has strengthened our traditions (festivals, rituals and others). | ||
| Q33 | Tourism has encouraged my participation in cultural activities (festivals, rituals, etc.). | ||
| 7 | TOURISM AWARENESS | Q7 | Tourism has improved trust among members of my community. |
| Q16 | Local tourism laws take into account the needs of the people in my community. | ||
| Q25 | Tourism has led to prostitution, alcohol consumption and drug use in my community. | ||
| Q34 | Tourism has led to problems of insecurity in my community. | ||
| 8 | FUTURE OF TOURISM | Q8 | Tourism has helped women to have jobs/businesses in my community. |
| Q17 | In the future, tourism will be the main activity in my community. | ||
| Q26 | It is not possible to live only from tourism, other activities such as agriculture, handicrafts, livestock, fishing, etc. are needed. | ||
| Q35 | The Cajas Massif Biosphere Area can attract more tourists in the future. | ||
| 9 | IMPACT OF COVID-19 | Q9 | COVID-19 has shown that we cannot depend solely on tourism as a source of income in my community. |
| Q18 | My community has adapted its tourism activities to the scenario brought about by COVID-19. | ||
| Q27 | After COVID-19 tourism will be able to help the community by respecting nature, culture and social relations. | ||
| Q36 | COVID-19 proved that Ecuadorian tourists are more important than we thought. |
Appendix B
- A.
- Public Sector
- 1.
- What actions were implemented by your office to support tourism recovery during the pandemic outbreak?
- 2.
- Do you think the pandemic has led to changes in public policy approaches to tourism?
- 3.
- Which tourism products were prioritised in the context of the pandemic?
- 4.
- How long did it take your institution to react to the pandemic?
- 5.
- In your opinion, which tourism services were most affected by the pandemic?
- 6.
- Which services adapted best to the pandemic conditions?
- 7.
- Do you consider rural tourism a viable option under current circumstances? Why?
- 8.
- How has the tourism development budget been prioritised post-pandemic?
- 9.
- What tourism activities were dispensed with during the pandemic?
- 10.
- How has your institution’s POA (Annual Operational Plan) changed due to the pandemic?
- 11.
- What are the main shortcomings of the rural sector in terms of tourism development?
- 12.
- Do you know of any successful rural tourism experiences during the pandemic?
- 13.
- Among the communities under study, which one responded best to the pandemic, and why?
- 14.
- How has tourism been reactivated following the lockdown period?
- 15.
- Have any changes been considered to the Cuenca Tourism Development Plan (PLANDETUR2030) as a result of the pandemic?
- 16.
- What kind of relationship does your institution maintain with rural areas?
- B.
- Private Sector
- 1.
- What changes did you implement in your business to cope with the pandemic?
- 2.
- What kind of support did your business or sector receive from the public sector during the crisis?
- 3.
- Did the pandemic foster partnership or cooperation initiatives among local actors in your sector?
- 4.
- If so, could you describe these initiatives?
- 5.
- What were the key factors that allowed your business to continue operating while others closed?
- 6.
- Were rural tourism products in demand despite the pandemic?
- 7.
- Since deconfinement, what challenges do rural tourism products face in meeting visitor needs?
- 8.
- What is your opinion on the possible saturation of rural areas due to tourism?
- 9.
- Do you think your area is adequately prepared to receive tourists?
- 10.
- What negative aspects of rural tourism have emerged recently?
- 11.
- Have you observed any innovation processes in rural tourism products within the CMBA since the pandemic?
- 12.
- Do you foresee increases in rural tourism prices due to rising demand? Why?
- 13.
- Do you believe public policy has effectively supported rural tourism development?
- C.
- Host Communities
- 1.
- During the most critical months of the pandemic, what activities were you engaged in?
- 2.
- How did visitor numbers change at the beginning of the pandemic, during lockdown, and now?
- 3.
- What business activities have survived despite the pandemic?
- 4.
- What changes did you implement to ensure the safety of visitors?
- 5.
- What conflicts have emerged since the start of the pandemic?
- 6.
- Have these conflicts affected tourism in your community?
- 7.
- What kind of support did you receive from local or national government during the pandemic?
- 8.
- Was there any specific tourism-related support from government institutions (local, provincial, or national)?
- 9.
- Do you believe tourism demand in your community will increase after the pandemic?
- 10.
- Do you feel prepared to receive a greater number of tourists?
- 11.
- Did the COVID-19 pandemic lead to changes in community organisation?
- 12.
- Do you think the pandemic promoted integration with other communities? For what purpose?
References
- Christin, R. Mundo En Venta. Crítica a La Sinrazón Turística; Éditions L.: París, France, 2018. [Google Scholar]
- Duro, J.A.; Perez-Laborda, A.; Fernandez, M. Territorial Tourism Resilience in the COVID-19 Summer. Ann. Tour. Res. Empir. Insights 2022, 3, 100039. [Google Scholar] [CrossRef]
- Farfán-Pacheco, K.; Alvarado-Vanegas, B.; Espinoza-Figueroa, F. Superando La Adversidad: ¿resiliencia Del Turismo En La Ruralidad Durante La COVID-19? Comunidades En El Sur de Ecuador Como Marco de Estudio. Investig. Turísticas 2024, 28, 103–126. [Google Scholar] [CrossRef]
- Biggs, D.; Hall, C.M.; Stoeckl, N. The Resilience of Formal and Informal Tourism Enterprises to Disasters: Reef Tourism in Phuket, Thailand. J. Sustain. Tour. 2012, 20, 645–665. [Google Scholar] [CrossRef]
- Almeida García, F.; Balbuena Vázquez, A.; Cortés Macías, R. Resident’s Attitudes towards the Impacts of Tourism. Tour. Manag. Perspect. 2015, 13, 33–40. [Google Scholar] [CrossRef]
- Boley, B.B.; Strzelecka, M. Towards a Universal Measure of “Support for Tourism”. Ann. Tour. Res. 2016, 61, 238–241. [Google Scholar] [CrossRef]
- Joo, D.; Xu, W.; Lee, J.; Lee, C.K.; Woosnam, K.M. Residents’ Perceived Risk, Emotional Solidarity, and Support for Tourism amidst the COVID-19 Pandemic. J. Destin. Mark. Manag. 2021, 19, 100553. [Google Scholar] [CrossRef]
- Evans, B.; Reid, J. Una Vida en Resiliencia. El Arte de Vivir en Peligro; Fondo de C.: Ciudad de México, Mexico, 2016. [Google Scholar]
- Hadinejad, A.; Moyle, B.D.; Scott, N.; Kralj, A.; Nunkoo, R. Residents’ Attitudes to Tourism: A Review. Tour. Rev. 2019, 74, 157–172. [Google Scholar] [CrossRef]
- Nunkoo, R.; Smith, S.L.J.; Haywantee, R. Residents’ Attitudes to Tourism: A Longitudinal Study of 140 Articles from 1984 to 2010. J. Sustain. Tour. 2013, 21, 37–41. [Google Scholar] [CrossRef]
- Sharpley, R. Host Perceptions of Tourism: A Review of the Research. Tour. Manag. 2014, 42, 37–49. [Google Scholar] [CrossRef]
- Erul, E.; Uslu, A.; Cinar, K.; Woosnam, K.M. Using a Value-Attitude-Behaviour Model to Test Residents’ pro-Tourism Behaviour and Involvement in Tourism amidst the COVID-19 Pandemic. Curr. Issues Tour. 2023, 26, 3111–3124. [Google Scholar] [CrossRef]
- Fakfare, P.; Sangpikul, A. Resident Perceptions towards COVID-19 Public Policies for Tourism Reactivation: The Case of Thailand. J. Policy Res. Tour. Leis. Events 2022, 16, 785–805. [Google Scholar] [CrossRef]
- Godovykh, M.; Ridderstaat, J.; Baker, C.; Fyall, A. COVID-19 and Tourism: Analyzing the Effects of COVID-19 Statistics and Media Coverage on Attitudes toward Tourism. Forecasting 2021, 3, 870–883. [Google Scholar] [CrossRef]
- Kamata, H. Tourist Destination Residents’ Attitudes towards Tourism during and after the COVID-19 Pandemic. Curr. Issues Tour. 2021, 25, 134–149. [Google Scholar] [CrossRef]
- Li, X.; Boley, B.B.; Yang, F.X. Resident Empowerment and Support for Gaming Tourism: Comparisons of Resident Attitudes Pre- and Amid-COVID-19 Pandemic. J. Hosp. Tour. Res. 2022, 47, 1503–1529. [Google Scholar] [CrossRef]
- Prayag, G. Tourism Resilience in the ‘New Normal’: Beyond Jingle and Jangle Fallacies? J. Hosp. Tour. Manag. 2023, 54, 513–520. [Google Scholar] [CrossRef]
- Vinerean, S.; Opreana, A.; Tileagă, C.; Popșa, R.E. The Impact of COVID-19 Pandemic on Residents’ Support for Sustainable Tourism Development. Sustainability 2021, 13, 12541. [Google Scholar] [CrossRef]
- Woosnam, K.M.; Russell, Z.; Ribeiro, M.A.; Denley, T.J.; Rojas, C.; Hadjidakis, E.; Barr, J.; Mower, J. Residents’ pro-Tourism Behaviour in a Time of COVID-19. J. Sustain. Tour. 2021, 30, 1858–1877. [Google Scholar] [CrossRef]
- Wassler, P.; Nguyen, T.H.H.; Mai, L.Q.; Schuckert, M. Social Representations and Resident Attitudes: A Multiple-Mixed-Method Approach. Ann. Tour. Res. 2019, 78, 102740. [Google Scholar] [CrossRef]
- Harrill, R. Residents’ Attitudes toward Tourism Development: A Literature Review with Implications for Tourism Planning. J. Plan. Lit. 2004, 18, 251–266. [Google Scholar] [CrossRef]
- Obradović, S.; Stojanović, V.; Kovačić, S.; Jovanovic, T.; Pantelić, M.; Vujičić, M. Assessment of Residents’ Attitudes toward Sustainable Tourism Development—A Case Study of Bačko Podunavlje Biosphere Reserve, Serbia. J. Outdoor Recreat. Tour. 2021, 35, 100384. [Google Scholar] [CrossRef]
- Gursoy, D.; Chi, C.G.; Dyer, P. Locals’ Attitudes toward Mass and Alternative Tourism: The Case of Sunshine Coast, Australia. J. Travel Res. 2010, 49, 381–394. [Google Scholar] [CrossRef]
- Li, H.; Chen, J.L.; Li, G.; Goh, C. Tourism and Regional Income Inequality: Evidence from China. Ann. Tour. Res. 2016, 58, 81–99. [Google Scholar] [CrossRef]
- Lindberg, K.; Munanura, I.E.; Kooistra, C.; Needham, M.D.; Ghahramani, L. Understanding Effects of Tourism on Residents: A Contingent Subjective Well-Being Approach. J. Travel Res. 2022, 61, 346–361. [Google Scholar] [CrossRef]
- Hunter, W.C. Syncretism and Indigenous Cultural Tourism in Taiwan. Ann. Tour. Res. 2020, 82, 102919. [Google Scholar] [CrossRef]
- Weyland, F.; Colacci, P.; Cardoni, A.; Estavillo, C. Can Rural Tourism Stimulate Biodiversity Conservation and Influence Farmer’s Management Decisions? J. Nat. Conserv. 2021, 64, 126071. [Google Scholar] [CrossRef]
- Wang, R.; Dai, M.; Ou, Y.; Ma, X. Residents’ Happiness of Life in Rural Tourism Development. J. Destin. Mark. Manag. 2021, 20, 100612. [Google Scholar] [CrossRef]
- Pernecky, T. Critical Tourism Scholars: Brokers of Hope. Tour. Geogr. 2020, 22, 657–666. [Google Scholar] [CrossRef]
- Lee, Y.J.A.; Kim, J.; Jang, S.; Ash, K.; Yang, E. Tourism and Economic Resilience. Ann. Tour. Res. 2021, 87, 103024. [Google Scholar] [CrossRef]
- Lee, T.H.; Jan, F.H. Can Community-Based Tourism Contribute to Sustainable Development? Evidence from Residents’ Perceptions of the Sustainability. Tour. Manag. 2019, 70, 368–380. [Google Scholar] [CrossRef]
- Wu, M.Y.; Wu, X.; Li, Q.C.; Tong, Y. Community Citizenship Behavior in Rural Tourism Destinations: Scale Development and Validation. Tour. Manag. 2022, 89, 104457. [Google Scholar] [CrossRef]
- Ruiz-Ballesteros, E.; González-Portillo, A. Limiting Rural Tourism: Local Agency and Community-Based Tourism in Andalusia (Spain). Tour. Manag. 2024, 104, 104938. [Google Scholar] [CrossRef]
- Nunkoo, R. Toward a More Comprehensive Use of Social Exchange Theory to Study Residents’ Attitudes to Tourism. Procedia Econ. Financ. 2016, 39, 588–596. [Google Scholar] [CrossRef]
- Presenza, A.; Del Chiappa, G.; Sheehan, L. Residents’ Engagement and Local Tourism Governance in Maturing Beach Destinations. Evidence from an Italian Case Study. J. Destin. Mark. Manag. 2013, 2, 22–30. [Google Scholar] [CrossRef]
- Hsieh, C.-M.; Tsai, B.-K.; Chen, H.-S. Residents’ Attitude toward Aboriginal Cultural Tourism Development: An Integration of Two Theories. Sustainability 2017, 9, 903. [Google Scholar] [CrossRef]
- Rodriguez-Giron, S.; Vanneste, D. Social Capital at the Tourist Destination Level: Determining the Dimensions to Assess and Improve Collective Action in Tourism. Tour. Stud. 2019, 19, 23–42. [Google Scholar] [CrossRef]
- Nunkoo, R.; Ramkissoon, H. Gendered Theory of Planned Behaviour and Residents’ Support for Tourism. Curr. Issues Tour. 2010, 13, 525–540. [Google Scholar] [CrossRef]
- Thyne, M.; Woosnam, K.M.; Watkins, L.; Ribeiro, M.A. Social Distance between Residents and Tourists Explained by Residents’ Attitudes Concerning Tourism. J. Travel. Res. 2022, 61, 150–169. [Google Scholar] [CrossRef]
- Woosnam, K.M.; Draper, J.; Jiang, J.; Aleshinloye, K.D.; Erul, E. Applying Self-Perception Theory to Explain Residents’ Attitudes about Tourism Development through Travel Histories. Tour. Manag. 2018, 64, 357–368. [Google Scholar] [CrossRef]
- Vargas-Sánchez, A.; Porras-Bueno, N.; Plaza-Mejía, M. de los Á. Explaining Residents’ Attitudes to Tourism. Ann. Tour. Res. 2011, 38, 460–480. [Google Scholar] [CrossRef]
- Gursoy, D.; Chi, C.G.; Dyer, P. An Examination of Locals’ Attitudes. Ann. Tour. Res. 2009, 36, 723–726. [Google Scholar] [CrossRef]
- Abbas, J.; Mubeen, R.; Iorember, P.T.; Raza, S.; Mamirkulova, G. Exploring the Impact of COVID-19 on Tourism: Transformational Potential and Implications for a Sustainable Recovery of the Travel and Leisure Industry. Curr. Res. Behav. Sci. 2021, 2, 100033. [Google Scholar] [CrossRef] [PubMed]
- Choi, H.C.; Murray, I. Resident Attitudes toward Sustainable Community Tourism. J. Sustain. Tour. 2010, 18, 575–594. [Google Scholar] [CrossRef]
- Tse, S.W.T.; Tung, V.W.S. Understanding Residents’ Attitudes Towards Tourists Through Implicit Stereotypes. J. Hosp. Tour. Res. 2025, 49, 99–116. [Google Scholar] [CrossRef]
- Torres-Delgado, A.; López Palomeque, F.; Ivars-Baidal, J.; Vera-Rebollo, F. Thoughts on Spanish Urban Tourism in a Post-Pandemic Reality: Challenges and Guidelines for a More Balanced Future. Int. J. Tour. Cities 2023, 9, 849–860. [Google Scholar] [CrossRef]
- Akhter Shareef, M.; Shakaib Akram, M.; Tegwen Malik, F.; Kumar, V.; Dwivedi, Y.K.; Giannakis, M. An Attitude-Behavioral Model to Understand People’s Behavior towards Tourism during COVID-19 Pandemic. J. Bus. Res. 2023, 161, 113839. [Google Scholar] [CrossRef] [PubMed]
- Guo, C.; Lu, X.; Huang, S.; Zhao, Y.; Zhao, D. Understanding the Post-Pandemic Travel Intentions Among Chinese Residents: Impact of Sociodemographic Factors, COVID Experiences, Travel Planned Behaviours, Health Beliefs, and Resilience. Int. J. Tour. Res. 2024, 26, e2752. [Google Scholar] [CrossRef]
- Blackie, I.R.; Tsholetso, T.; Keetile, M. Residents’ Attitudes, Perceptions and the Development of Positive Tourism Behaviours amid COVID-19. Cogent Soc. Sci. 2023, 9, 2200356. [Google Scholar] [CrossRef]
- Çelik, S.; Rasoolimanesh, S.M. Residents’ Attitudes towards Tourism, Cost–Benefit Attitudes, and Support for Tourism: A Pre-Development Perspective. Tour. Plan. Dev. 2023, 20, 522–540. [Google Scholar] [CrossRef]
- Porras-Bueno, N. Residents’ pro-Tourism Attitudes, Intentions, and Behaviours: A Meta-Analysis. Eur. J. Tour. Res. 2024, 38, 3811. [Google Scholar] [CrossRef]
- Alvarado-Vanegas, B.; Coromina, L. Social Impacts in a Coastal Tourism Destination: “Effects of COVID-19 Pandemic”. J. Mar. Isl. Cult. 2024, 13, 155–174. [Google Scholar] [CrossRef]
- Carvache-Franco, M.; Carvache-Franco, W.; Hernández-Lara, A.B.; Hassan, T.; Carvache-Franco, O. The Cognitive and Conative Image in Insular Marine Protected Areas: A Study from Galapagos, Ecuador. J. Outdoor Recreat. Tour. 2024, 47, 100793. [Google Scholar] [CrossRef]
- Goodwin, A.K.B.; Knox, J. Confirmatory Factor Analysis of the DASS-10 with Black Adolescents. J. Affect. Disord. Rep. 2024, 16, 100735. [Google Scholar] [CrossRef]
- Andereck, K.; Vogt, C. Quality of Life and Stakeholder Involvement in Sustainable Tourism Planning. In Handbook of Tourism and Quality-of-Life Research II; Springer: Berlin/Heidelberg, Germany, 2023; pp. 303–316. [Google Scholar]
- Gao, J.; Sakcharoen, T.; Suwanteep, K.; Niyommaneerat, W. Stakeholder Perceptions of Sustainable Tourism Development: A Case Study in Haikou, China. Sustainability 2024, 16, 6742. [Google Scholar] [CrossRef]
- Amoako, G.K.; Obuobisa-Darko, T.; Ohene Marfo, S. Stakeholder Role in Tourism Sustainability: The Case of Kwame Nkrumah Mausoleum and Centre for Art and Culture in Ghana. Int. Hosp. Rev. 2022, 36, 25–44. [Google Scholar] [CrossRef]
- Sharma, G.D.; Thomas, A.; Paul, J. Reviving Tourism Industry Post-COVID-19: A Resilience-Based Framework. Tour. Manag. Perspect. 2021, 37, 100786. [Google Scholar] [CrossRef]
- Vanneste, D.; Steenberghen, T.; Neuts, B. COVID-19 and Tourism Opportunities in Rural Flanders (Belgium). In Over-Tourism and “Tourism Over”: Recovery from COVID-19 Tourism Crisis in Regions with over- and Under-Tourism; Trono, A., Duda, A.T., Schmude, J., Eds.; World Scientific Publisher: Singapore, 2022. [Google Scholar]
- Hall, C.M.; Scott, D.; Gössling, S. Pandemics, Transformations and Tourism: Be Careful What You Wish For. Tour. Geogr. 2020, 22, 577–598. [Google Scholar] [CrossRef]
- Cunha, C.; Kastenholz, E.; Carneiro, M.J. Entrepreneurs in Rural Tourism: Do Lifestyle Motivations Contribute to Management Practices That Enhance Sustainable Entrepreneurial Ecosystems? J. Hosp. Tour. Manag. 2020, 44, 215–226. [Google Scholar] [CrossRef]
- Scott, N.; Laws, E. Tourism Crises and Disasters: Enhancing Understanding of System Effects. J. Travel Tour. Mark. 2006, 19, 149–158. [Google Scholar] [CrossRef]
- Qiu, R.T.R.; Park, J.; Li, S.N.; Song, H. Social Costs of Tourism during the COVID-19 Pandemic. Ann. Tour. Res. 2020, 84, 102994. [Google Scholar] [CrossRef]
- Chou Wong, J.W.; Wai Lai, I.K. The Mechanism Influencing the Residents’ Support of the Government Policy for Accelerating Tourism Recovery under COVID-19. J. Hosp. Tour. Manag. 2022, 52, 219–227. [Google Scholar] [CrossRef]
- Sigala, M. Tourism and COVID-19: Impacts and Implications for Advancing and Resetting Industry and Research. J. Bus. Res. 2020, 117, 312–321. [Google Scholar] [CrossRef] [PubMed]
- Sharpley, R. Tourism, Sustainable Development and the Theoretical Divide: 20 Years On. J. Sustain. Tour. 2020, 28, 1932–1946. [Google Scholar] [CrossRef]
- Sousa, N.; Alén, E.; Losada, N.; Melo, M. The Adoption of Virtual Reality Technologies in the Tourism Sector: Influences and Post-Pandemic Perspectives. J. Tour. Herit. Serv. Mark. 2024, 10, 47–57. [Google Scholar] [CrossRef]
- Sousa, N.; Alén, E.; Losada, N.; Melo, M. Breaking Barriers: Unveiling Challenges in Virtual Reality Adoption for Tourism Business Managers. Tour. Hosp. Manag. 2024, 30, 269–282. [Google Scholar] [CrossRef]
- Hall, C.M.; Prayag, G.; Amore, A. Tourism and Resilience: Individual, Organisational and Destination Perspectives; Channel View Publications: Bristol, UK, 2018. [Google Scholar]
- Lamhour, O.; Safaa, L.; Perkumienė, D. What Does the Concept of Resilience in Tourism Mean in the Time of COVID-19? Results of a Bibliometric Analysis. Sustainability 2023, 15, 9797. [Google Scholar] [CrossRef]
- Vale, L.J. The Politics of Resilient Cities: Whose Resilience and Whose City? Build. Res. Inf. 2014, 42, 191–201. [Google Scholar] [CrossRef]
- Hall, C.M. Resilience in Tourism: Development, Theory, and Application. In Tourism, Resilience and Sustainability: Adapting to Social, Political and Economic Change; Cheer, J.M., Lew, A.A., Eds.; Routledge: London, UK, 2018; pp. 18–33. ISBN 9781315464053. [Google Scholar]
- Sharifi, A.; Yamagata, Y. On the Suitability of Assessment Tools for Guiding Communities towards Disaster Resilience. Int. J. Disaster Risk Reduct. 2016, 18, 115–124. [Google Scholar] [CrossRef]
- Cheer, J.M. Human Flourishing, Tourism Transformation and COVID-19: A Conceptual Touchstone. Tour. Geogr. 2020, 22, 514–524. [Google Scholar] [CrossRef]
- Yang, E.; Kim, J.; Pennington-Gray, L.; Ash, K. Does Tourism Matter in Measuring Community Resilience? Ann. Tour. Res. 2021, 89, 103222. [Google Scholar] [CrossRef]
- Hu, H.; Yang, Y.; Zhang, J. Avoiding Panic during Pandemics: COVID-19 and Tourism-Related Businesses. Tour. Manag. 2021, 86, 104316. [Google Scholar] [CrossRef]
- Rastegar, R.; Seyfi, S.; Shahi, T. Tourism SMEs’ Resilience Strategies amidst the COVID-19 Crisis: The Story of Survival. Tour. Recreat. Res. 2023, 50, 428–434. [Google Scholar] [CrossRef]
- Romão, J. Tourism, Smart Specialisation, Growth, and Resilience. Ann. Tour. Res. 2020, 84, 102995. [Google Scholar] [CrossRef] [PubMed]
- Okumus, F.; Karamustafa, K. Impact of an Economic Crisis. Evidence from Turkey. Ann. Tour. Res. 2005, 32, 942–961. [Google Scholar] [CrossRef] [PubMed]
- Clark, G.E.; Moser, S.C.; Ratick, S.J.; Dow, K.; Meyer, W.B.; Emani, S.; Jin, W.; Kasperson, J.X.; Kasperson, R.E.; Schwarz, H.E. Assessing the Vulnerability of Coastal Communities to Extreme Storms: The Case of Revere, MA., USA. Mitig. Adapt. Strat. Glob. Change 1998, 3, 59–82. [Google Scholar] [CrossRef]
- Hall, C.M. Resilience Theory and Tourism. In Resilient Destinations and Tourism; Saarinen, J., Gill, M.G., Eds.; Routledge: London, UK, 2018; pp. 1–14. ISBN 9781315162157. [Google Scholar]
- Frey, B.S.; Savage, D.A.; Torglerb, B. Interaction of Natural Survival Instincts and Internalized Social Norms Exploring the Titanic and Lusitania Disasters. Proc. Natl. Acad. Sci. USA 2010, 107, 4862–4865. [Google Scholar] [CrossRef] [PubMed]
- El Korchi, A. Survivability, Resilience and Sustainability of Supply Chains: The COVID-19 Pandemic. J. Clean. Prod. 2022, 377, 134363. [Google Scholar] [CrossRef]
- Wakil, M.A.; Sun, Y.; Chan, E.H.W. Co-Flourishing: Intertwining Community Resilience and Tourism Development in Destination Communities. Tour. Manag. Perspect. 2021, 38, 100803. [Google Scholar] [CrossRef]
- Yang, J.; Yang, R.; Chen, M.H.; Su, C.H.; Zhi, Y.; Xi, J. Effects of Rural Revitalization on Rural Tourism. J. Hosp. Tour. Manag. 2021, 47, 35–45. [Google Scholar] [CrossRef]
- Espinoza-Figueroa, F.; Vanneste, D.; Alvarado-Vanegas, B.; Farfán-Pacheco, K.; Rodriguez-Giron, S. Re-search-Based Learning (RBL): Added-Value in Tourism Education. J. Hosp. Leis Sport Tour Educ. 2021, 28, 1–10. [Google Scholar] [CrossRef]
- Alvarado-Vanegas, B.; Vanneste, D.; Espinoza-Figueroa, F.; Farfán-Pacheco, K.; Rodriguez-Girón, S. Systematiza-tion Toward a Tourism Collaboration Network Grounded in Research-Based Learning. Lessons Learned from an International Project in Ecuador. J. Hosp. Tour. Educ. 2024, 1–15. [Google Scholar] [CrossRef]
- Creswell, J.W.; Creswell, J.D. Research Design: Qualitative, Quantitative, and Mixed Methods Approaches, 5th ed.; SAGE: Los Angeles, CA, USA, 2018; ISBN 9781506386706. [Google Scholar]
- Box, G.E.; Hunter, J.S.; Hunter, W.G. Estadística Para Investigadores. Diseño, Innovación y Descubrimiento, 2nd ed.; Editorial Reverté: Barcelona, Spain, 2008; ISBN 978-84-291-5044-5. [Google Scholar]
- Wang, K.; Xu, H.; Huang, L. Wellness Tourism and Spatial Stigma: A Case Study of Bama, China. Tour. Manag. 2020, 78, 104039. [Google Scholar] [CrossRef]
- Ingólfsdóttir, A.H.; Gunnarsdóttir, G.Þ. Tourism as a Tool for Nature Conservation? Conflicting Interests between Renewable Energy Projects and Wilderness Protection in Iceland. J. Outdoor Recreat. Tour. 2020, 29, 100276. [Google Scholar] [CrossRef]
- Nunnally, J.C.; Bernstein, I.H. The Assessment of Reliability. Psychom. Theory 1994, 3, 248–292. [Google Scholar]
- Krippendorff, K. Content Analysis: An Introduction to Its Methodology; SAGE Publications, Inc.: Thousand Oaks, CA, USA, 2019; ISBN 9781506395661. [Google Scholar]
- Strzelecka, M.; Boley, B.B.; Strzelecka, C. Empowerment and Resident Support for Tourism in Rural Central and Eastern Europe (CEE): The Case of Pomerania, Poland. J. Sustain. Tour. 2017, 25, 554–572. [Google Scholar] [CrossRef]
- Tong, J.; Li, Y.; Yang, Y. System Construction, Tourism Empowerment, and Community Participation: The Sustainable Way of Rural Tourism Development. Sustainability 2024, 16, 422. [Google Scholar] [CrossRef]
- Sharpley, R. The Myth of Sustainable Tourism. Cent. Sustain. Dev. 2010, 4, 265–290. [Google Scholar] [CrossRef]
- Andereck, K.L.; Valentine, K.M.; Knopf, R.C.; Vogt, C.A. Residents’ Perceptions of Community Tourism Impacts. Ann. Tour. Res. 2005, 32, 1056–1076. [Google Scholar] [CrossRef]




| Study Case | Population (Except Children) | Sample Size | Sample to Population Ratio |
|---|---|---|---|
| Baños (D) | 9266 | 101 | 12% |
| Sayausí (TC) | 4475 | 105 | 31% |
| Migüir (TC) | 160 | 100 | 98% |
| Agro-ecological producers of the Austro (CA) | 4071 | 100 | 28% |
| Tsuer Entsa (D) | 150 | 100 | 91% |
| Naranjal Cluster (D) | 560 | 110 | 60% |
| 6 de Julio (D) | 949 | 109 | 73% |
| Hat Museum (CA) | 4863 | 100 | 91% |
| Total | 24,494 | 825 |
| Demographic Attribute | Category | Percent of Total |
|---|---|---|
| Gender | Male | 43 |
| Female | 56.9 | |
| Not specified | 0.1 | |
| Workplace | Inside the community | 80 |
| Outside the community | 20 | |
| Income dependence | Public sector | 24.1 |
| Private sector | 5 | |
| Own business/entrepreneurship | 58.2 | |
| No income | 12.1 | |
| No reply | 0.6 | |
| Link to tourism | Direct | 31.3 |
| Indirect or not link to tourism | 68.7 | |
| Qualification | Primary school | 41.3 |
| Secondary school | 42.7 | |
| University | 10.1 | |
| Postgraduate | 0.8 | |
| No studies | 50.1 | |
| Age | Min | 18 |
| Average | 38.7 | |
| Max | 83 |
| Sector | Code | Interviewed | Gender | Age | Format | Length |
|---|---|---|---|---|---|---|
| Public sector | PS01 | Local government | Female | 39 | Virtual | 0:41:24 |
| PS02 | National government | Female | 58 | Virtual | 0:44:45 | |
| PS03 | Local government | Male | 51 | Virtual | 0:47:01 | |
| PS04 | Local government | Male | 35 | Virtual | 0:31:24 | |
| PS05 | Local government | Female | 46 | Virtual | 1:07:26 | |
| Private sector | BS01 | Businessman | Male | 54 | Face to face | 0:33:20 |
| BS02 | Businessman | Male | 48 | Face to face | 0:31:06 | |
| BS03 | Businessman | Female | 26 | Virtual | 0:36:09 | |
| BS04 | Businessman | Male | 32 | Virtual | 0:41:16 | |
| Local communities | LC01 | Local | Female | 31 | Face to face | 0:26:16 |
| LC02 | Local | Female | 24 | Face to face | 0:58:51 | |
| LC03 | Local | Female | 50 | Face to face | 1:14:49 | |
| LC04 | Local | Male | 38 | Face to face | 0:28:15 | |
| LC05 | Local | Male | 41 | Face to face | 0:27:46 | |
| LC06 | Local | Female | 34 | Face to face | 0:21:44 | |
| LC07 | Local | Male | 34 | Face to face | 0:20:12 | |
| LC08 | Local | Male | 71 | Face to face | 0:21:35 | |
| LC09 | Local | Male | 44 | Face to face | 0:26:55 | |
| LC10 | Local | Male | 45 | Face to face | 0:20:59 | |
| LC11 | Local | Female | 44 | Face to face | 0:25:29 | |
| LC12 | Local | Female | 31 | Face to face | 0:21:40 | |
| LC13 | Local | Male | 35 | Face to face | 0:45:41 | |
| LC14 | Local | Female | 30 | Face to face | 0:38:47 | |
| LC15 | Local | Male | 72 | Face to face | 0:25:32 | |
| LC16 | Local | Male | 61 | Face to face | 0:19:54 |
| Variable | Dimension 1 | Dimension 2 | Dimension 3 | Dimension 4 | Dimension 5 |
|---|---|---|---|---|---|
| Improve trust (Q7) | 0.68 | ||||
| Help women (Q8) | 0.68 | ||||
| Help local prod. activities (Q6) | 0.67 | ||||
| Conflicts from tourism (Q2) | −0.54 | ||||
| Organised community (Q29) | 0.54 | ||||
| Employment/business tourism (Q4) | 0.51 | ||||
| Work in tourism (Q28) | 0.75 | ||||
| Active participation in tourism (Q1) | 0.73 | ||||
| Income from tourism (Q13) | 0.63 | ||||
| Quality of life (Q20) | 0.62 | ||||
| Insecurity (Q34) | 0.76 | ||||
| Trash (Q23) | 0.71 | ||||
| Water pollution (Q14) | 0.69 | ||||
| Prostitution/Alcohol/Drugs (Q25) | 0.63 | ||||
| Vehicular disorder (Q5) | 0.61 | ||||
| Cost of living increase (Q31) | 0.63 | ||||
| Tourism as a main activity (Q17) | 0.55 | ||||
| Cannot depend on tourism (Q9) | 0.59 | ||||
| Eigenvalues | 3.88 | 3.22 | 3.09 | 1.82 | 1.69 |
| VAR | 20.6% | 8.1% | 5.2% | 3.9% | 3.8% |
| Dimensions | Cluster 1: Economic Pragmatists | Cluster 2: Critical Realists | Cluster 3: Survivalist Idealists | Cluster 4: Moderate Sceptics |
|---|---|---|---|---|
| Dimension 1: Economic mutualism | 0.24 | −1.76 | 0.50 | 0.11 |
| Dimension 2: Socioeconomic participation in tourism | −0.06 | −0.52 | −0.72 | 1.02 |
| Dimension 3: Deferring the social and environmental costs of tourism | 0.20 | 0.06 | −0.29 | 0.12 |
| Dimension 4: Awareness about tourism development | −0.29 | 0.21 | −0.05 | 0.17 |
| Dimension 5: COVID-19 and tourism: Lessons, yes; learning, no | −1.27 | 0.11 | 0.52 | 0.36 |
Disclaimer/Publisher’s Note: The statements, opinions and data contained in all publications are solely those of the individual author(s) and contributor(s) and not of MDPI and/or the editor(s). MDPI and/or the editor(s) disclaim responsibility for any injury to people or property resulting from any ideas, methods, instructions or products referred to in the content. |
© 2025 by the authors. Licensee MDPI, Basel, Switzerland. This article is an open access article distributed under the terms and conditions of the Creative Commons Attribution (CC BY) license (https://creativecommons.org/licenses/by/4.0/).
Share and Cite
Espinoza-Figueroa, F.; Vanneste, D.; Alvarado-Vanegas, B.; Farfán-Pacheco, K.; Rodríguez-Girón, S.; Saquicela, V. The Misunderstanding Between Tourism Resilience and Survival: Stakeholder Perceptions and Policy Effectiveness in Ecuador During the COVID-19 Pandemic Crisis. Sustainability 2025, 17, 4034. https://doi.org/10.3390/su17094034
Espinoza-Figueroa F, Vanneste D, Alvarado-Vanegas B, Farfán-Pacheco K, Rodríguez-Girón S, Saquicela V. The Misunderstanding Between Tourism Resilience and Survival: Stakeholder Perceptions and Policy Effectiveness in Ecuador During the COVID-19 Pandemic Crisis. Sustainability. 2025; 17(9):4034. https://doi.org/10.3390/su17094034
Chicago/Turabian StyleEspinoza-Figueroa, Freddy, Dominique Vanneste, Byron Alvarado-Vanegas, Karina Farfán-Pacheco, Santiago Rodríguez-Girón, and Victor Saquicela. 2025. "The Misunderstanding Between Tourism Resilience and Survival: Stakeholder Perceptions and Policy Effectiveness in Ecuador During the COVID-19 Pandemic Crisis" Sustainability 17, no. 9: 4034. https://doi.org/10.3390/su17094034
APA StyleEspinoza-Figueroa, F., Vanneste, D., Alvarado-Vanegas, B., Farfán-Pacheco, K., Rodríguez-Girón, S., & Saquicela, V. (2025). The Misunderstanding Between Tourism Resilience and Survival: Stakeholder Perceptions and Policy Effectiveness in Ecuador During the COVID-19 Pandemic Crisis. Sustainability, 17(9), 4034. https://doi.org/10.3390/su17094034

