A Multi-Agent, Laxity-Based Aggregation Strategy for Cost-Effective Electric Vehicle Charging and Local Transformer Overload Prevention
Abstract
1. Introduction
2. Literature Review
2.1. EV Aggregation in Distribution Grids
2.2. EV Aggregation Methodologies and Technologies
- V2G and DER Integration
- Optimization-Based Approaches
- AI-Based Methods
- Rule-Based Strategies
2.3. Local Flexibility Markets for EV Aggregation
2.4. Practical Implementation and Maturity of EV Aggregation
2.5. Identified Limitations and Gaps in the Literature
3. Methodology
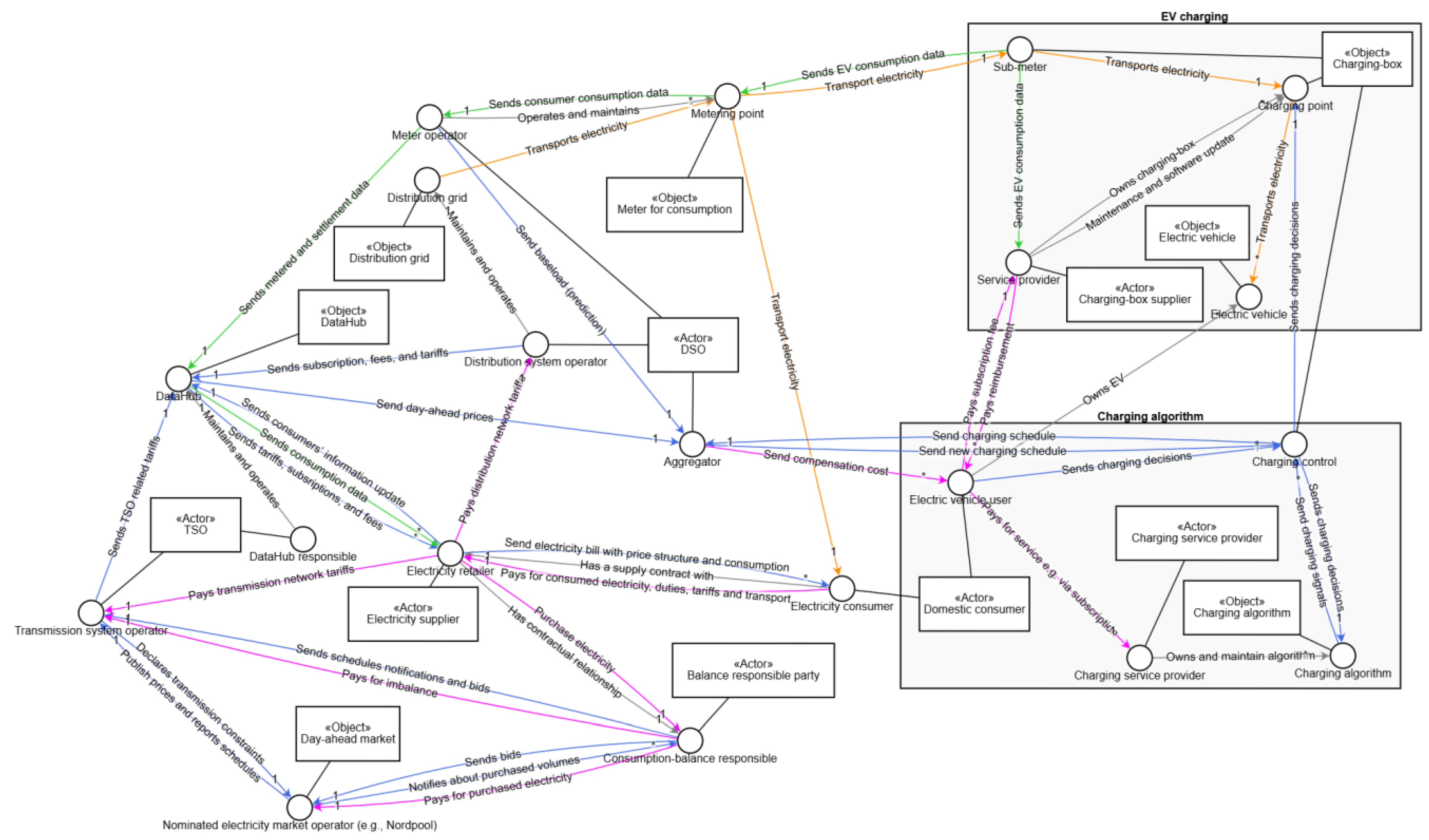
3.1. Ecosystem Mapping with Extended Aggregator Role
3.2. Agent-Based Simulation Platform
- addPredictedBaseLoad: This method is used by each domestic consumer agent once every 24 h to provide a baseload forecast. In practice, the baseload is implemented in the domestic consumer agent, and these updates enable the aggregator to incorporate the expected non-EV consumption into its overload calculations.
- addCustomer: This is used at the start of the simulation to register all EV users under the aggregator’s purview.
- addFlexOffer: This is invoked by the charging control role whenever an EV plugs in. It transmits a proposed charging schedule (including time slots and power levels), along with critical information such as the planned departure time. This “FlexOffer” object represents the user’s initial, possibly automated, charging strategy.
- unplugEV: This is triggered by the charging control role to remove the corresponding EV from the aggregator’s scheduling portfolio upon unplugging.
3.3. Rule-Based Decision Algorithm for EV Aggregation
3.3.1. Centralized Load-Shifting Concept
3.3.2. Implementation Steps
| Algorithm 1. EV Aggregator Load Shifting Algorithm |
| Require: Baseload forecast Bt, FlexOffers F={F1,F2,…,FN}, maximum capacity Cmax Ensure: Adjusted EV charging schedules S’ 1. Aggregate Bt and F to form expected load profile Lt 2. if no overload detected then 3. Wait for new FlexOffers 4. else 5. Identify periods Poverload where Lt > Cmax 6. for each Poverload do 7. Create list of EVs charging in Poverload 8. Sort EVs by highest laxity 9. for each EV e in list do 10. Set charging power to zero in Poverload 11. for each available period in the same hour (starting from end) do 12. if sufficient capacity available and conditions satisfied then 13. Allocate charging to this period 14. Break 15. end if 16. end for 17. if no valid period found then 18. Search in the next cheapest hour before departure 19. if no available periods remain then 20. Keep EV off during Poverload 21. end if 22. end if 23. end for 24. end for 25. Update load profile and check for remaining overloads 26. if overloads remain then 27. Repeat process until resolved or shifting is impossible 28. end if 29. Send updated schedules S’ and compensation costs to charging controllers 30. end if |
- The aggregator receives the baseload forecast.
- An EV plugs in, and the aggregator receives a FlexOffer specifying start time, departure time, and an initial schedule.
- All FlexOffers are combined to form a preliminary load forecast.
- If the forecast exceeds capacity, the aggregator identifies the affected periods.
- The aggregator generates a list of EVs scheduled during those overloads.
- The EV with the highest laxity is chosen first.
- The aggregator zeroes out power in the overload window, temporarily pausing charging.
- The aggregator checks for free capacity within the same or other hours prior to departure, moving the required charging period to those free slots.
- If no suitable slots can be found, the EV’s charging remains paused until the next iteration.
- Once all overloads are resolved, updated schedules and compensation costs are sent to affected EVs.
3.4. Key Assumptions
- User behavior is consistent and follows historical patterns. Charging schedules are based on empirical load profiles and assume users do not override aggregator control signals.
- EVs are driving each day. EVs will have a period each day of not being available for aggregation.
- All EV owners participate in the aggregator scheme. Partial or voluntary participation is not modeled, allowing a clearer assessment of theoretical upper-bound performance.
- Perfect hourly baseload predictions. Small load fluctuations within an hour are neglected and averaged for the hour due to available data. Furthermore, the load predictions are used to reschedule the charging schedules and are simulated as fully accurate.
- No physical grid constraints beyond transformer overloads are modeled. Voltage fluctuations, phase imbalances, and power quality issues are excluded from the current scope.
- Compensation payments are sufficient to incentivize user compliance. Users are assumed to accept schedule shifts as long as their costs are covered.
4. Case Study and Scenario Design
4.1. Distribution Network and Household Characteristics
4.2. Baseline Consumption Data
4.3. EV Modeling and Driver Behavior
4.4. Electricity Pricing, Tariffs, and Time Frames
4.5. Experiment Setup and Scenario Definitions
4.6. Key Performance Indicators
- Total time of overload in hours
- Load factor
- Daily average coincidence factor
- Average charging cost (average of all consumers)
- Average CO2-eq. emissions from charging (average of all consumers)
- DSO Tariff Revenue
- EV users’ dissatisfaction
5. Results
5.1. Baseline Scenario: Full EV Adoption and Real-Time Pricing
5.2. Aggregation Scenario: Centralized Coordination to Avoid Overloads
5.3. Cost–Benefit Analysis of Aggregation vs. Transformer Upgrades
6. Discussion
7. Conclusions
Author Contributions
Funding
Institutional Review Board Statement
Informed Consent Statement
Data Availability Statement
Conflicts of Interest
Abbreviations
| EV | Electric Vehicle(s) |
| DSO | Distribution System Operator(s) |
| kVA | Kilovolt-Ampere |
| DKK | Danish Kroner |
| DER | Distributed Energy Resource(s) |
| VPP | Virtual Power Plant(s) |
| V2G | Vehicle-to-Grid |
| AI | Artificial Intelligence |
| LF | Load Factor |
| CF | Coincidence Factor |
| OCPP | Open Charge Point Protocol |
| IEC | International Electrotechnical Commission |
| ISO | International Organization for Standardization |
| IEEE | Institute of Electrical and Electronics Engineers |
| ENTSO-E | European Network of Transmission System Operators for Electricity |
| RTP | Real-Time Pricing |
| SoC | State-of-Charge |
| LFMs | Local Flexibility Markets |
| DK1 | Danish Electricity Price Zone 1 |
References
- The Danish Ministry of Finance. Grøn Vejtransportaftale: Massiv CO2-Reduktion og Ambition om 1 mio. Grønne Biler i 2030. Available online: https://fm.dk/nyheder/nyhedsarkiv/2020/december/groen-vejtransportaftale-massiv-co2-reduktion-og-ambition-om-1-mio-groenne-biler-i-2030/ (accessed on 13 April 2025).
- Agency, D.E. Klimastatus og—Fremskrivning 2021 (KF21): Transportsektoren. 2021. Available online: https://ens.dk/analyser-og-statistik/klimastatus-og-fremskrivning (accessed on 13 April 2025).
- Christensen, K.; Jørgensen, B.N.; Ma, Z.G. Multi-agent Based Simulation for Decentralized Electric Vehicle Charging Strategies and Their Impacts. In Progress in Artificial Intelligence; Santos, M.F., Machado, J., Novais, P., Cortez, P., Moreira, P.M., Eds.; Springer Nature Switzerland: Cham, Switzerland, 2025; pp. 220–232. [Google Scholar]
- Agency, D.E. Markedsmodel 3.0: Baggrundsnotat om Netvirksomhedernes Anskaffelse af Fleksibilitetsydelser. 2021. Available online: https://ens.dk/sites/default/files/media/documents/2024-10/mm_3.0_baggrundsnotat_om_fleksibilitetsydelser_hos_netvirksomheder.pdf (accessed on 13 February 2025).
- Christensen, K.; Ma, Z.; Jørgensen, B.N. Technical, Economic, Social and Regulatory Feasibility Evaluation of Dynamic Distribution Tariff Designs. Energies 2021, 14, 2860. [Google Scholar] [CrossRef]
- Regulator, D.U. Elnetvirksomhedernes Tariffer for Husholdninger. 2024. Available online: https://forsyningstilsynet.dk/Media/638536031032121805/Elnetvirksomhedernes%20tariffer%20for%20husholdninger.pdf (accessed on 13 April 2025).
- Danish Energy Agency. Markedsmodel 3.0. Available online: https://ens.dk/forsyning-og-forbrug/markedsmodel-30 (accessed on 27 February 2025).
- Agency, D.E. Markedsmodel 3.0: Baggrundsnotat om Kortlægning af nye Aktører på Elmarkedet. 2021. Available online: https://ens.dk/sites/default/files/media/documents/2024-10/mm_3.0_baggrundsnotat_om_kortlaegning_af_nye_aktoerer_paa_elmarkedet.pdf (accessed on 13 February 2025).
- Sun, W.; Li, Y.; Zhang, K.; Zheng, X.; Ye, C. A Two-Stage Scheduling Method for Virtual Power Plants Considering Ultra-Short-Term Forecasting Errors. J. Phys. Conf. Ser. 2025, 2936, 012009. [Google Scholar] [CrossRef]
- Faria, P.; Spínola, J.; Vale, Z. Distributed Energy Resources Scheduling and Aggregation in the Context of Demand Response Programs. Energies 2018, 11, 1987. [Google Scholar] [CrossRef]
- Gao, Y.; Zhou, X.; Ren, J.; Wang, X.; Li, D. Double Layer Dynamic Game Bidding Mechanism Based on Multi-Agent Technology for Virtual Power Plant and Internal Distributed Energy Resource. Energies 2018, 11, 3072. [Google Scholar] [CrossRef]
- Lahariya, M.; Sadeghianpourhamami, N.; Develder, C. Computationally Efficient Joint Coordination of Multiple Electric Vehicle Charging Points Using Reinforcement Learning. arXiv 2022, arXiv:2203.14078. [Google Scholar] [CrossRef]
- Sadeghianpourhamami, N.; Deleu, J.; Develder, C. Definition and Evaluation of Model-Free Coordination of Electrical Vehicle Charging with Reinforcement Learning. IEEE Trans. Smart Grid 2019, 11, 203–214. [Google Scholar] [CrossRef]
- Bessa, R.J.; Matos, M.A. Optimization Models for EV Aggregator Participation in a Manual Reserve Market. IEEE Trans. Power Syst. 2013, 28, 3085–3095. [Google Scholar] [CrossRef]
- Wang, Y.; Jia, Z.; Li, J.; Zhang, X.; Zhang, R. Optimal Bi-Level Scheduling Method of Vehicle-to-Grid and Ancillary Services of Aggregators with Conditional Value-at-Risk. Energies 2021, 14, 7015. [Google Scholar] [CrossRef]
- Chen, N.; Kurniawan, C.; Nakahira, Y.; Chen, L.; Low, S.H. Smoothed Least-Laxity-First Algorithm for Electric Vehicle Charging: Online Decision and Performance Analysis with Resource Augmentation. IEEE Trans. Smart Grid 2021, 13, 2209–2217. [Google Scholar] [CrossRef]
- Pürgstaller, P.; Missbauer, H. Rule-based vs. optimisation-based order release in workload control: A simulation study of a MTO manufacturer. Int. J. Prod. Econ. 2012, 140, 670–680. [Google Scholar] [CrossRef]
- Haeussler, S.; Netzer, P. Comparison between rule- and optimization-based workload control concepts: A simulation optimization approach. Int. J. Prod. Res. 2019, 58, 3724–3743. [Google Scholar] [CrossRef]
- Wisbey, O.; Foster, E.; Carew, J.M. Choosing Between a Rule-Based vs. Machine Learning System. Available online: https://www.techtarget.com/searchenterpriseai/feature/How-to-choose-between-a-rules-based-vs-machine-learning-system (accessed on 13 April 2025).
- Ma, Z. Business ecosystem modeling- the hybrid of system modeling and ecological modeling: An application of the smart grid. Energy Inform. 2019, 2, 35. [Google Scholar] [CrossRef]
- Ma, Z.; Christensen, K.; Jørgensen, B.N. Business ecosystem architecture development: A case study of Electric Vehicle home charging. Energy Inform. 2021, 4, 9. [Google Scholar] [CrossRef]
- Spínola, J.; Faria, P.; Vale, Z. Model for the Integration of Distributed Energy Resources in Energy Markets by an Aggregator. In Proceedings of the 2017 IEEE Manchester PowerTech, Manchester, UK, 18–22 June 2017. [Google Scholar] [CrossRef]
- Jafarian, M.; Soroudi, A.; Keane, A. Resilient Identification of Distribution Network Topology. IEEE Trans. Power Deliv. 2020, 36, 2332–2342. [Google Scholar] [CrossRef]
- Nolan, J.S.; Pollard, B.S.; Breiner, S.; Anand, D.; Subrahmanian, E. Compositional Models for Power Systems. Electron. Proc. Theor. Comput. Sci. 2020, 323, 149–160. [Google Scholar] [CrossRef]
- Al-Muhaini, M. Electric Vehicle Markov-Based Adequacy Modeling for Electric Microgrids. IEEE Access 2020, 8, 132721–132735. [Google Scholar] [CrossRef]
- Zaman, S.; Ashraf, N.; Rashid, Z.; Batool, M.; Hanif, J. Integration of EVs through RES with Controlled Interfacing. Electr. Control. Commun. Eng. 2023, 19, 1–9. [Google Scholar] [CrossRef]
- Crozier, C.; Morstyn, T.; McCulloch, M. The opportunity for smart charging to mitigate the impact of electric vehicles on transmission and distribution systems. Appl. Energy 2020, 268, 114973. [Google Scholar] [CrossRef]
- Lazarou, S.; Vita, V.; Christodoulou, C.; Ekonomou, L. Calculating Operational Patterns for Electric Vehicle Charging on a Real Distribution Network Based on Renewables’ Production. Energies 2018, 11, 2400. [Google Scholar] [CrossRef]
- Xue, P.; Xiang, Y.; Gou, J.; Xu, W.; Sun, W.; Jiang, Z.; Jawad, S.; Zhao, H.; Liu, J. Impact of Large-Scale Mobile Electric Vehicle Charging in Smart Grids: A Reliability Perspective. Front. Energy Res. 2021, 9, 688034. [Google Scholar] [CrossRef]
- Ahkamiraad, A.; Wang, Y. An Agent-Based Model for Zip-Code Level Diffusion of Electric Vehicles and Electricity Consumption in New York City. Energies 2018, 11, 640. [Google Scholar] [CrossRef]
- Iacobucci, R.; McLellan, B.; Tezuka, T. The Synergies of Shared Autonomous Electric Vehicles with Renewable Energy in a Virtual Power Plant and Microgrid. Energies 2018, 11, 2016. [Google Scholar] [CrossRef]
- Giordano, F.; Diaz-Londono, C.; Gruosso, G. Comprehensive Aggregator Methodology for EVs in V2G Operations and Electricity Markets. IEEE Open J. Veh. Technol. 2023, 4, 809–819. [Google Scholar] [CrossRef]
- Zhang, C.; Sheinberg, R.; Gowda, S.N.; Sherman, M.; Ahmadian, A.; Gadh, R. A novel large-scale EV charging scheduling algorithm considering V2G and reactive power management based on ADMM. Front. Energy Res. 2023, 11, 1078027. [Google Scholar] [CrossRef]
- Arias, N.B.; Sabillón, C.; Franco, J.F.; Quirós-Tortós, J.; Rider, M.J. Hierarchical Optimization for User-Satisfaction-Driven Electric Vehicles Charging Coordination in Integrated MV/LV Networks. IEEE Syst. J. 2022, 17, 1247–1258. [Google Scholar] [CrossRef]
- Verma, P.; Dasgupta, P.; Chakraborty, C. A novel hybrid centralised decentralised framework for electric vehicles coordination. IET Smart Grid 2023, 7, 89–100. [Google Scholar] [CrossRef]
- Wang, M.; Mu, Y.; Jia, H.; Wu, J.; Yao, X.; Yu, X.; Ekanayake, J. A preventive control strategy for static voltage stability based on an efficient power plant model of electric vehicles. J. Mod. Power Syst. Clean Energy 2015, 3, 103–113. [Google Scholar] [CrossRef]
- Gümrükcü, E.; Klemets, J.R.A.; Suul, J.A.; Ponci, F.; Monti, A. Decentralized Energy Management Concept for Urban Charging Hubs with Multiple V2G Aggregators. IEEE Trans. Transp. Electrif. 2022, 9, 2367–2381. [Google Scholar] [CrossRef]
- Du, C.; Huang, S.; Jiang, Y.; Wu, D.; Li, Y. Optimization of Energy Management Strategy for Fuel Cell Hybrid Electric Vehicles Based on Dynamic Programming. Energies 2022, 15, 4325. [Google Scholar] [CrossRef]
- Al-Flehawee, M.; Al-Mayyahi, A. Energy management for hybrid electric vehicles using rule based strategy and PI control tuned by particle swarming optimization algorithm. Int. J. Electr. Comput. Eng. 2022, 12, 5938–5949. [Google Scholar] [CrossRef]
- Wang, P.; Li, Y.; Shekhar, S.; Northrop, W.F. A Deep Reinforcement Learning Framework for Energy Management of Extended Range Electric Delivery Vehicles. In Proceedings of the 2019 IEEE Intelligent Vehicles Symposium (IV), Paris, France, 9–12 June 2019; pp. 1837–1842. [Google Scholar] [CrossRef]
- Zhang, F.; Wang, L.; Coskun, S.; Pang, H.; Cui, Y.; Xi, J. Energy Management Strategies for Hybrid Electric Vehicles: Review, Classification, Comparison, and Outlook. Energies 2020, 13, 3352. [Google Scholar] [CrossRef]
- Hwang, H.-Y.; Lan, T.-S.; Chen, J.-S. Optimization and Application for Hydraulic Electric Hybrid Vehicle. Energies 2020, 13, 322. [Google Scholar] [CrossRef]
- Khanekehdani, H.K.; Tafreshi, M.M.; Khosravi, M. Modeling operation of electric vehicles aggregator in reserve services market by using game theory method. J. Renew. Sustain. Energy 2013, 5, 4850524. [Google Scholar] [CrossRef]
- Jia, C.; Zhou, J.; He, H.; Li, J.; Wei, Z.; Li, K.; Shi, M. A novel energy management strategy for hybrid electric bus with fuel cell health and battery thermal- and health-constrained awareness. Energy 2023, 271, 127105. [Google Scholar] [CrossRef]
- Eid, C.; Codani, P.; Perez, Y.; Reneses, J.; Hakvoort, R. Managing electric flexibility from Distributed Energy Resources: A review of incentives for market design. Renew. Sustain. Energy Rev. 2016, 64, 237–247. [Google Scholar] [CrossRef]
- Silva, J.; Sumaili, J.; Bessa, R.J.; Seca, L.; Matos, M.A.; Miranda, V.; Caujolle, M.; Goncer, B.; Sebastian-Viana, M. Estimating the Active and Reactive Power Flexibility Area at the TSO-DSO Interface. IEEE Trans. Power Syst. 2018, 33, 4741–4750. [Google Scholar] [CrossRef]
- Heinrich, C.; Ziras, C.; Syrri, A.L.; Bindner, H.W. EcoGrid 2.0: A large-scale field trial of a local flexibility market. Appl. Energy 2020, 261, 114399. [Google Scholar] [CrossRef]
- Bâra, A.; Oprea, S.V. A holistic view on business model-oriented energy communities. Kybernetes 2023, 54, 871–894. [Google Scholar] [CrossRef]
- García-Muñoz, F.; Jiménez-Martínez, M.; Eichman, J.; Corchero, C.; Benveniste, G. Exploring the Viability of Local Electricity Markets for Managing Congestion in Spanish Distribution Networks. Energies 2024, 17, 659. [Google Scholar] [CrossRef]
- Pastor, A.V.; Nieto-Martin, J.; Bunn, D.W.; Varga, L. Design of Local Services Markets for Pricing DSO-TSO Procurement Coordination. In Proceedings of the 2018 IEEE Power & Energy Society General Meeting (PESGM), Portland, OR, USA, 5–10 August 2018; pp. 1–5. [Google Scholar] [CrossRef]
- Kempton, W. Multi-Sector Partnership Leads to First Practical Pilot of Vehicle-to-Grid Power. Available online: https://expertfile.com/spotlight/10175/Multi-sector-partnership-leads-to-first-practical-pilot-of-vehicle-to-grid-power (accessed on 13 April 2025).
- Myers, E. Why the UK Is Beating the US on Transportation Electrification, Part 2: Utility Innovation. Available online: https://sepapower.org/knowledge/why-the-uk-is-beating-the-us-on-transportation-electrification-part-2-utility-innovation/ (accessed on 13 April 2025).
- Barber, K. GVEC Announces ‘First in Texas’ Tesla Partnership to Help Power Grid. Available online: https://www.mysanantonio.com/business/article/tesla-ercot-gvec-20202146.php (accessed on 13 April 2025).
- DiNatale, S. Backyard Backup—Virtual Power Plants Give Homeowners—And Grid—Security. Available online: https://blog.advancedenergyunited.org/articles/san-antonio-express-news-backyard-backup-virtual-power-plants-give-homeowners-and-grid-security (accessed on 13 April 2025).
- Mundy, S.; Harris, L. The Rise of Virtual Power Plants. Available online: https://www.ft.com/content/001a20a9-9cf5-4606-ac5d-22dbf3bc6379 (accessed on 13 April 2025).
- CENEX. Sciurus: Domestic V2G Demonstration. Available online: https://www.cenex.co.uk/projects-case-studies/sciurus/ (accessed on 13 March 2025).
- International Renewable Energy Agency. EV Aggregators-Overview of the Status and Impact of the Innovation. Available online: https://www.irena.org/Innovation-landscape-for-smart-electrification/Power-to-mobility/28-EV-aggregators (accessed on 13 March 2025).
- Piclo. Welcome to Piclo. Available online: https://support.picloflex.com/article/140-welcome-to-piclo-flex (accessed on 13 March 2025).
- Fatras, N.; Ma, Z.; Jørgensen, B.N. An agent-based modelling framework for the simulation of large-scale consumer participation in electricity market ecosystems. Energy Inform. 2022, 5, 1–30. [Google Scholar] [CrossRef]
- Værbak, M.; Ma, Z.; Christensen, K.; Demazeau, Y.; Jørgensen, B.N. Agent-Based Modelling of Demand-Side Flexibility Adoption in Reservoir Pumping. In Proceedings of the 2019 IEEE Sciences and Humanities International Research Conference (SHIRCON), Lima, Peru, 13–15 November 2019; pp. 1–4. [Google Scholar] [CrossRef]
- Howard, D.A.; Ma, Z.; Jørgensen, B.N. Digital Twin Framework for Energy Efficient Greenhouse Industry 4.0. In Ambient Intelligence–Software and Applications; Novais, P., Vercelli, G., Larriba-Pey, J.L., Herrera, F., Chamoso, P., Eds.; Springer International Publishing: Cham, Switzerland, 2021; pp. 293–297. Available online: https://link.springer.com/chapter/10.1007%2F978-3-030-58356-9_34 (accessed on 13 April 2025).
- Fatras, N.; Ma, Z.; Jørgensen, B.N. An agent-based simulation evaluating the impact of consumer-trader information asymmetry on electricity market particiaption success. In Proceedings of the 19th International Conference on the European Energy Market (EEM), Lappeenranta, Finland, 6–8 June 2023. [Google Scholar]
- Christensen, K.; Ma, Z.; Jørgensen, B.N. Multi-agent Based Simulation for Investigating Electric Vehicle Adoption and Its Impacts on Electricity Distribution Grids and CO2 Emissions. In Energy Informatics; Jørgensen, B.N., da Silva, L.C.P., Ma, Z., Eds.; Springer Nature: Cham, Switzerland, 2024; pp. 3–19. [Google Scholar]
- AnyLogic’s Homepage. Available online: https://www.anylogic.com/ (accessed on 13 April 2025).
- Værbak, M. Agent-Based Framework for Simulating Evolution of Distributed Energy Resources in Energy Systems. Ph.D. Thesis, University of Southern Denmark, The Faculty of Engineering, Odense, Denmark, 2022. [Google Scholar] [CrossRef]
- Wu, Q.; Nielsen, A.H.; Ostergaard, J.; Cha, S.T.; Marra, F.; Chen, Y.; Træholt, C. Driving Pattern Analysis for Electric Vehicle (EV) Grid Integration Study. In Proceedings of the 2010 IEEE PES Innovative Smart Grid Technologies Conference Europe (ISGT Europe), Geneva, Switzerland, 6–9 December 2010; pp. 1–6. [Google Scholar] [CrossRef]
- Energinet. Spørgsmål og Svar om Flexafregning af Kunders Elforbrug. Available online: https://energinet.dk/data-om-energi/private-husstande-og-virksomheder/flexafregning/ (accessed on 26 February 2025).
- Monta. Monta Charge-The Best Charging Experience for EV Drivers. Available online: https://monta.com/en-us/monta-charge/ (accessed on 26 February 2025).
- Spirii. EV Home Charging Solutions. Available online: https://www.spirii.com/en/ev-drivers/home-charging (accessed on 26 February 2025).
- True Energy. Advanced Smart Charge for a Sustainable World. Available online: https://www.trueenergy.io/ (accessed on 26 February 2025).
- Clever. Intelligent Opladning Med Clevers Ladeboks. Available online: https://clever.dk/vaerd-at-vide/intelligent-opladning (accessed on 26 February 2025).
- DSO, T. Trefor’s Webpage of Their Grid Tariffs. Available online: https://www.trefor.dk/elnet/priser/ (accessed on 24 February 2025).
- IEC 60076-7; Power Transformers–Part 7: Loading Guide for Mineral-Oil-Immersed Power Transformers. International Electrotechnical Commission: Geneva, Switzerland, 2018. Available online: https://webstore.iec.ch/en/publication/34351 (accessed on 13 April 2025).
- International Electrotechnical Comission. Load Factor. Available online: https://www.electropedia.org/iev/iev.nsf/display?openform&ievref=691-10-02 (accessed on 12 January 2022).
- International Electrotechnical Comission. Coincidence Factor. Available online: https://www.electropedia.org/iev/iev.nsf/display?openform&ievref=691-10-03 (accessed on 12 January 2022).
- ISO 15118-10:2025; Road Vehicles—Vehicle to Grid Communication Interface. International Organization for Standardization: Geneva, Switzerland, 2025. Available online: https://www.iso.org/standard/85604.html (accessed on 13 April 2025).
- IEC 61850:2025 SER; Communication Networks and Systems for Power Utility Automation. International Electrotechnical Commission: Geneva, Switzerland, 2025. Available online: https://webstore.iec.ch/en/publication/6028 (accessed on 13 April 2025).
- Open Charge Point Protocol 2.1, Open Charge Alliance. 2025. Available online: https://openchargealliance.org/protocols/open-charge-point-protocol/ (accessed on 13 April 2025).
- IEEE 2030.5-2023; IEEE Standard for Smart Energy Profile Application Protocol. IEEE Standards Association: Piscataway, NJ, USA, 2024. Available online: https://standards.ieee.org/ieee/2030.5/11216/ (accessed on 13 April 2025).
- ENTSO-E. Electricity Balancing. Available online: https://www.entsoe.eu/network_codes/eb/ (accessed on 11 March 2025).
- Danish Energy Agency. Energy Transport-Technology Descriptions and Projections for Long-Term Energy Planning. Technology Data. 2025. Available online: https://ens.dk/analyser-og-statistik/teknologikatalog-transport-af-energi (accessed on 13 April 2025).
- Bels.dk. Elsewedy Electr Transformer 400kva 10,5/0,42kv dyn11. Available online: https://bels.dk/elsewedy-electr-transformer-400kva-10-5-0-42kv-dyn11-5705157303039 (accessed on 11 March 2025).
- Bels.dk. Elsewedy Electr Transformer 1600kva 10,5/0,42kv dyn11. Available online: https://bels.dk/elsewedy-electr-transformer-1600kva-10-5-0-42kv-dyn11-5705157303343 (accessed on 11 March 2025).





















| Interaction Direction from: | Interaction Properties | Interaction Direction to | |||
|---|---|---|---|---|---|
| Actor/Object | Role | Interaction Content | Interaction Type | Actor/Object | Role |
| DSO | Aggregator | Send new charging schedule | Information | Charging box | Charging control |
| Send compensation cost | Monetary | Domestic consumer | Electric vehicle user | ||
| Meter operator | Send baseload (prediction) | Information | DSO | Aggregator | |
| Charging box | Charging control | Send charging schedule | |||
| Data hub | Data hub | Send day-ahead prices | |||
| Hour of Day | Winter [Ore/kWh] | Summer [Ore/kWh] |
|---|---|---|
| 24:00–6:00 | 9.04 | 9.04 |
| 6:00–17:00 | 27.10 | 13.55 |
| 17:00–21:00 | 81.31 | 35.24 |
| 21:00–24:00 | 27.10 | 13.55 |
| Load types | ||
| Low | High | Peak |
| Parameter | Value |
|---|---|
| Simulation time | 1 year (2025) |
| Spot price data | 2024 for DK1 |
| Distribution tariff | Tariff Model 3.0 (Trefor 2025) |
| Decentralized charging strategy | Real-time pricing |
| Transformer capacity | 400 kW |
| EV adoption share | 100% = 126 EVs |
| EV charging load | 7.2–17.3 kW |
| Plug-in/out frequency | Once a day |
| Data measurement frequency | 1 min |
| Baseload data | Consumption data for 2019 |
| Driving distance | Data on driving statistics [63] |
| Centralized charging strategy | Variable—based on scenario |
| Types of Loading | Loading Limits | Definition |
|---|---|---|
| Normal cyclic loading | 150% | “Loading in which a higher ambient temperature or a higher-than-rated load current is applied during part of the cycle, but which, from the point of view of relative thermal ageing rate… is equivalent to the rated load at normal ambient temperature” [73]. |
| Long-time emergency loading | 180% | “Loading resulting from the prolonged outage of some system elements that will not be reconnected before the transformer reaches a new and higher steady-state temperature” [73]. |
| Short-time emergency loading | 200% | “Unusually heavy loading of a transient nature (less than 30 min) due to the occurrence of one or more unlikely events which seriously disturb normal system loading” [73]. |
| Total Time of Overload [Hours] | Load Factor | Daily Average Coincidence Factor | Average Charging Cost [DKK/kWh] | Average CO2-eq. Emissions from Charging [kg/kWh] | DSO Tariff Revenue [DKK] | EV Users’ Dissatisfaction |
|---|---|---|---|---|---|---|
| 587 | 0.089 | 0.826 | 0.48 | 0.2175 | 179.5k | 0 |
| Total Time of Overload [Hours] | Load Factor | Daily Average Coincidence Factor | Average Charging Cost [DKK/kWh] | Average CO2-eq. Emissions from Charging [kg/kWh] | DSO Tariff Revenue [DKK] | EV Users’ Dissatisfaction |
|---|---|---|---|---|---|---|
| 0 | 0.299 | 0.301 | 0.489 | 0.218 | 179.5k | 0 |
| Percentage difference to baseline | ||||||
| −100% | 235% | −63.6% | 1.8% | 0.2% | - | - |
Disclaimer/Publisher’s Note: The statements, opinions and data contained in all publications are solely those of the individual author(s) and contributor(s) and not of MDPI and/or the editor(s). MDPI and/or the editor(s) disclaim responsibility for any injury to people or property resulting from any ideas, methods, instructions or products referred to in the content. |
© 2025 by the authors. Licensee MDPI, Basel, Switzerland. This article is an open access article distributed under the terms and conditions of the Creative Commons Attribution (CC BY) license (https://creativecommons.org/licenses/by/4.0/).
Share and Cite
Christensen, K.; Jørgensen, B.N.; Ma, Z.G. A Multi-Agent, Laxity-Based Aggregation Strategy for Cost-Effective Electric Vehicle Charging and Local Transformer Overload Prevention. Sustainability 2025, 17, 3847. https://doi.org/10.3390/su17093847
Christensen K, Jørgensen BN, Ma ZG. A Multi-Agent, Laxity-Based Aggregation Strategy for Cost-Effective Electric Vehicle Charging and Local Transformer Overload Prevention. Sustainability. 2025; 17(9):3847. https://doi.org/10.3390/su17093847
Chicago/Turabian StyleChristensen, Kristoffer, Bo Nørregaard Jørgensen, and Zheng Grace Ma. 2025. "A Multi-Agent, Laxity-Based Aggregation Strategy for Cost-Effective Electric Vehicle Charging and Local Transformer Overload Prevention" Sustainability 17, no. 9: 3847. https://doi.org/10.3390/su17093847
APA StyleChristensen, K., Jørgensen, B. N., & Ma, Z. G. (2025). A Multi-Agent, Laxity-Based Aggregation Strategy for Cost-Effective Electric Vehicle Charging and Local Transformer Overload Prevention. Sustainability, 17(9), 3847. https://doi.org/10.3390/su17093847

