Assessing Geographic Barriers to Access Long-Term Services and Supports in Chengdu, China: A Spatial Accessibility Analysis
Abstract
1. Introduction
1.1. Research Problem Statement
1.2. Long-Term Services and Supports and Long-Term Care Insurance in Chengdu, China
1.3. Literature Review
1.3.1. Global Perspectives on Long-Term Services and Supports and Spatial Accessibility
1.3.2. Long-Term Services and Supports Reforms and Regional Disparities in China
1.3.3. Gaps and Justification for Chengdu-Specific Research
- Policy Implementation Disconnect: While the “Chengdu Model” is lauded for urban–rural integration, its impact on LTSS accessibility remains unexplored, particularly for home-visit care [38].
1.4. Innovations and Contributions
- Representativeness of Chengdu as a Case Study
- First Comprehensive Spatial Accessibility Analysis of LTSS in Chengdu
- Reliable Government-Sourced Data
2. Materials and Methods
2.1. The Generalized 2SFCA Framework
2.2. 2SFCA Model with Demand Intensity
2.3. Spatial Mismatch Index
3. Case Study in Chengdu
3.1. Definition of Study Types
3.2. Study Area and Data Sources
3.3. Estimating Travel Time
4. Results
4.1. Spatial Accessibility and Urbanization
4.2. Geographic Disparities in Spatial Accessibility
4.3. Impact of the Demand Intensity Coefficient
4.4. Spatial Mismatch Between Different Long-Term Services and Supports Delivery
5. Discussion
5.1. Methodological Innovations and Theoretical Contributions
5.2. Structural Imbalances and Spatial Disparities in LTSS Provision
- Critical Shortages: At a 60 min travel threshold, Chengdu averages only 126 beds and 19 formal caregivers per 1000 LTSS recipients, with remote areas (e.g., Pujiang, Qionglai) nearing zero accessibility. This deficit forces reliance on informal care or neglect, exacerbating vulnerabilities for rural and peri-urban older adults. Corresponding research has also indicated that, against the backdrop of rapid aging in China, the advancement of market-oriented reforms in social services and the swift decline of familial support systems have rendered the older adults in dire need of affordable and accessible LTSS [55,56].
- Polarization Between Institutional and Home Care: In the urban core (“first loop”), institutional care accessibility is four times higher than home care, expanding to tenfold in outer loops. Institutional care’s dominance stems from economies of scale (e.g., Longquanyi District’s large facilities) and government prioritization, while home care suffers from workforce shortages and market fragmentation. The SMI reveals a spatial paradox: western suburbs show relatively higher home care accessibility due to decentralized small-scale providers, yet absolute service quality and coverage lag far behind urbanized eastern zones. This finding reinforces the notion that the choice of location for these facilities is intricately linked to the demand, which encompasses both economic and demographic factors [57,58,59].
5.3. Urbanization Gradients and Demand–Supply Interactions
- Urbanization–Accessibility Nexus A strong positive correlation exists between impervious surface ratios (urbanization proxies) and LTSS accessibility (R2 = 0.513–0.643). The first loop’s institutional and home care accessibility is 1.5–2.1 times higher than the second loop and 2.0–8.0 times higher than the third loop, reflecting historical resource concentration in urban cores and suburban infrastructure gaps.
- Income-Driven Demand Modulation: Higher-income areas exhibit intensified demand for home care [60,61], yet reimbursement policies favoring institutional care under Chengdu’s LTCI distort utilization patterns. In Chengdu, the LTCI is designed to reimburse according to the category of insurance and level of disability of each recipient, ranging from 22.5% to 37.5% of the average monthly wage of employed personnel [62,63,64]. The reimbursement disparities in Chengdu’s LTCI (Table 2) highlight systemic biases toward institutional care. For instance, urban employees with Severe Level 3 disabilities receive 3196 RMB/month for institutional care versus 1796 RMB/month for home care, incentivizing facility-based service utilization. This policy design exacerbates spatial mismatches by reinforcing institutional care concentration in urban cores while neglecting home care development in underserved suburbs.
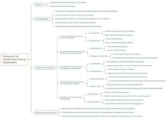
5.4. Policy Implications and the Collaborative Framework
- Local Authorities: Strategic expansion of LTSS facilities in suburban “third loop” areas, particularly in town centers, should prioritize institutional care to address acute shortages. Spatial optimization of newly added healthcare resources would theoretically enhance both efficiency and equity substantially [68]. Concurrently, improving road network density—especially in mountainous regions—will reduce travel time barriers. Policy incentives, such as subsidies for suburban care facilities and relaxed licensing requirements for home care providers, can stimulate market participation.
- Insurance Companies: Current administrative segmentation of LTCI operations restricts cross-regional service access. Allowing insurers to operate across district boundaries would enable recipients in peripheral areas to utilize nearby facilities, even if located in adjacent jurisdictions. This aligns with Tao and Cheng’s (2019) call for flexible healthcare financing mechanisms in fragmented systems [28].
- Care Organizations: Partnerships between institutions and training agencies can enhance the quality and retention of formal caregivers in underserved areas. For example, incentivizing multi-site practice—akin to China’s physician mobility policies—would enable caregivers to serve both urban and suburban populations, improving service coverage [69].
- Informal Caregivers: Strengthening training programs for family caregivers, supported by government-funded workshops and telehealth platforms, can alleviate reliance on formal services. Integrating informal care into LTCI reimbursement structures, as proposed in the “Chengdu Model”, would further legitimize and resource this critical workforce [38,70].
- Data-Driven Governance: Real-time data sharing among stakeholders—such as updating facility locations, caregiver availability, and reimbursement claims—can enable dynamic resource allocation. This approach mirrors Liu et al.’s (2022) advocacy for high-resolution datasets in aging policy [24], but adds a governance layer to ensure interoperability.
5.5. Limitations and Future Directions
6. Conclusions
Supplementary Materials
Author Contributions
Funding
Institutional Review Board Statement
Informed Consent Statement
Data Availability Statement
Conflicts of Interest
Appendix A
| No. | Fclass Attribute | Speed (km/h) | No. | Fclass Attribute | Speed (km/h) | 
|---|---|---|---|---|---|
| 1 | tertiary | 40 | 11 | trunk | 70 | 
| 2 | tertiary_link | 12 | trunk_link | ||
| 3 | residential | 30 | 13 | track | 25 | 
| 4 | unclassified | 14 | track_grade1 | ||
| 5 | secondary | 50 | 15 | track_grade2 | |
| 6 | secondary_link | 16 | track_grade3 | ||
| 7 | primary | 17 | track_grade4 | ||
| 8 | primary_link | 18 | track_grade5 | ||
| 9 | motorway | 70 | 19 | living street | 20 | 
| 10 | motorway_link | 20 | path | 


Appendix B


References
- Feng, Z.; Glinskaya, E.; Chen, H.; Gong, S.; Qiu, Y.; Xu, J.; Yip, W. Long-term care system for older adults in China: Policy landscape, challenges, and future prospects. Lancet 2020, 396, 1362–1372. [Google Scholar] [CrossRef] [PubMed]
- Guiding Opinions on Carrying out the Pilot Program of Long-term Care Insurance. National Health Commission of China, No.[2016(80)]. Available online: https://www.gov.cn/xinwen/2016-07/08/content_5089283.htm (accessed on 19 December 2024).
- Han, Y.; Shen, T. Long-term care insurance pilot program in China: Policy evaluation and optimization options-taking the pilot program in the northeast of China as an example. Int. J. Environ. Res. Public Health 2022, 19, 4298. [Google Scholar] [CrossRef] [PubMed]
- Huang, Y.; Zhang, Y.; Zhuang, X. Understanding China’s Long-Term Care Insurance Pilots: What is Going On? Do they Work? and Where to go Next? Technical Note (English). World Bank Group: Washington, DC, USA. Available online: http://documents.worldbank.org/curated/en/496061563801421452 (accessed on 19 December 2024).
- Qin, B. City profile: Chengdu. Cities 2015, 43, 18–27. [Google Scholar] [CrossRef]
- Chengdu Municipality Urban and Rural Residents Long-Term Care Insurance Implementation Details. CDHSA. 2020. Available online: https://cdyb.chengdu.gov.cn/ylbzj/c128998/2020-05/27/content_9777d04fac7b40f782b826b18fab05de.shtml (accessed on 19 December 2024).
- Notice on the Issuance of Service Items and Payment Standards for Urban Employee Long-Term Care Insurance. CDHSA. 2020. Available online: https://cdyb.chengdu.gov.cn/ylbzj/c128998/2020-05/27/content_ad3b2ccaecd44f058cb1fde2537fdb88.shtml (accessed on 19 December 2024).
- Notice on the Issuance of Basic Care Service Items and Standards for Long-Term Care Insurance for People with Dementia and Disability. CDHSA. 2020. Available online: https://cdyb.chengdu.gov.cn/ylbzj/c128998/2020-06/04/content_701c0537a2284dd097b88f88ebe7f98b.shtml (accessed on 19 December 2024).
- Special Report of Chengdu Healthcare Security Administration. Non-Public Report from CDHSA; Chengdu Healthcare Security Administration: Chengdu, China, 2022.
- Joseph, A.E.; Phillips, D.R. Accessibility and Utilization: Geographical Perspectives on Health Care Delivery; SAGE Publications: New York, NY, USA, 1984. [Google Scholar]
- Radke, J.; Mu, L. Spatial decompositions, modeling, and mapping service regions to predict access to social programs. Geogr. Inf. Sci. 2000, 6, 105–112. [Google Scholar] [CrossRef]
- McGrail, M.R.; Humphreys, J.S. Measuring spatial accessibility to primary health care services: Utilising dynamic catchment sizes. Appl. Geogr. 2014, 54, 182–188. [Google Scholar] [CrossRef]
- Frochen, S.; Ailshire, J.; Rodnyansky, S. Residential care in Los Angeles: Evaluating the spatial distribution of facilities and neighbourhood access to care among older adults. Local Environ. 2019, 24, 274–288. [Google Scholar] [CrossRef]
- Morioka, N.; Tomio, J.; Seto, T.; Yumoto, Y.; Ogata, Y.; Kobayashi, Y. Association between local-level resources for home care and home deaths: A nationwide spatial analysis in Japan. PLoS ONE 2018, 13, e0201649. [Google Scholar] [CrossRef]
- Guagliardo, M.F. Spatial accessibility of primary care: Concepts, methods and challenges. Int. J. Health Geogr. 2004, 3, 3. [Google Scholar] [CrossRef]
- Cromley, G.A. Measuring differential access to facilities between population groups using spatial Lorenz curves and related indices. Trans. GIS 2019, 23, 1332–1351. [Google Scholar] [CrossRef]
- Wang, X.; Yang, H.; Duan, Z.; Pan, J. Spatial accessibility of primary health care in China: A case study in Sichuan province. Soc. Sci. Med. 2018, 209, 14–24. [Google Scholar] [CrossRef]
- Shen, Y.; Sun, Z. Estimating the spatial correlation and convergence of China’s healthcare resources allocation: Evidence from the Yangtze River delta region. Arch. Public Health 2022, 80, 207. [Google Scholar] [PubMed]
- Qin, X.; Hsieh, C.R. Economic growth and the geographic maldistribution of health care resources: Evidence from China, 1949-2010. China Econ. Rev. 2014, 31, 228–246. [Google Scholar] [CrossRef]
- McGrail, M.R. Spatial accessibility of primary health care utilizing the two step floating catchment area method: An assessment of recent improvements. Int. J. Health Geogr. 2012, 11, 50. [Google Scholar] [CrossRef] [PubMed]
- Kanuganti, S.; Sarkar, A.K.; Singh, A.P. Quantifying accessibility to health care using two-step floating catchment area method (2sfca): A case study in Rajasthan. Transp. Res. Procedia 2016, 17, 391–399. [Google Scholar] [CrossRef]
- Tao, Z.; Cheng, Y.; Liu, J. The hierarchical two-step floating catchment area (2sfca) method: Measuring the spatial accessibility to hierarchical healthcare facilities in Shenzhen, China. Int. J. Equity Health 2020, 19, 164. [Google Scholar]
- Chen, L.; Chen, T.; Lan, T.; Chen, C.; Pan, J. The contributions of population distribution, healthcare resourcing, and transportation infrastructure to spatial accessibility of health care. J. Health Care Organ. Provis. Financ. 2023, 60, 00469580221146041. [Google Scholar]
- Liu, L.; Lyu, H.; Zhao, Y.; Zhou, D. An Improved Two-Step Floating Catchment Area (2SFCA) Method for Measuring Spatial Accessibility to Elderly Care Facilities in Xi’an, China. Int. J. Environ. Res. Public Health 2022, 19, 11465. [Google Scholar] [CrossRef]
- Wang, F.; Luo, W. From 2SFCA to i2SFCA: Integration, derivation, and validation. Int. J. Geo-Graph. Inf. Sci. 2015, 29, 2155–2171. [Google Scholar]
- Luo, W.; Qi, Y. An enhanced two-step floating catchment area (e2sfca) method for measuring spatial accessibility to primary care physicians. Health Place 2009, 15, 1100–1107. [Google Scholar]
- Chen, X.; Jia, P. A comparative analysis of accessibility measures by the two-step floating catchment area (2SFCA) method. Int. J. Geogr. Inf. Sci. 2019, 33, 1739–1758. [Google Scholar]
- Tao, Z.; Cheng, Y. Modeling the spatial accessibility of older adults to healthcare services in Beijing, China. Environ. Plan. B Urban Anal. City Sci. 2019, 46, 1132–1147. [Google Scholar] [CrossRef]
- Martin, R.W. Spatial mismatch and the structure of American metropolitan areas, 1970–2000. J. Reg. Sci. 2004, 44, 467–488. [Google Scholar] [CrossRef]
- Wang, E.; Song, J.; Xu, T. “Spatial bond” to “spatial mismatch”: An assessment of changing jobs–housing relationship in Beijing. Habitat Int. 2011, 35, 398–409. [Google Scholar] [CrossRef]
- Li, T.; Long, H.; Zhang, Y.; Tu, S.; Ge, D.; Li, Y.; Hu, B. Analysis of the spatial mismatch of grain production and farmland resources in China based on the potential crop rotation system. Land Use Policy 2017, 60, 26–36. [Google Scholar] [CrossRef]
- Feng, Z.; Liu, C.; Guan, X.; Mor, V. China’s rapidly aging population creates policy challenges in shaping a viable long-term care system. Health Aff. 2012, 31, 2764–2773. [Google Scholar] [CrossRef]
- Higo, M.; Khan, H.T. Global population aging: Unequal distribution of risks in later life between developed and developing countries. Glob. Soc. Policy 2014, 15, 146–166. [Google Scholar] [CrossRef]
- Wang, F. Measurement, optimization, and impact of health care accessibility: A methodological review. Ann. Assoc. Am. Geogr. 2012, 102, 1104–1112. [Google Scholar] [CrossRef]
- Li, M.; Zhang, Y.; Zhang, Z.; Zhang, Y.; Zhou, L.; Chen, K. Rural-urban differences in the long-term care of disabled older adults in China. PLoS ONE 2013, 8, 11. [Google Scholar]
- Xie, F.; Deng, A.; Chen, J.; Xiong, R. Factors associated with willingness to receive a novel community care service for older people in Foshan, China: A cross-sectional study. BMC Health Serv. Res. 2022, 22, 575. [Google Scholar] [CrossRef]
- Zhao, P.; Li, S.; Liu, D. Unequable spatial accessibility to hospitals in developing megacities: New evidence from Beijing. Health Place 2020, 65, 102406. [Google Scholar] [CrossRef]
- Ye, Y.; LeGates, R.; Qin, B. Coordinated urban-rural development planning in China: The Chengdu model. J. Am. Plan. Assoc. 2013, 79, 125–137. [Google Scholar] [CrossRef]
- Zhang, S.; Song, X.; Wei, Y.; Deng, W. Spatial equity of multilevel healthcare in the metropolis of Chengdu, China: A new assessment approach. Int. J. Environ. Res. Public Health 2019, 16, 493. [Google Scholar] [CrossRef] [PubMed]
- Li, H.; Duan, J.; Wu, Y.; Gao, S.; Li, T. Spatial patterns of service facilities based on internet big data: A case study on Chengdu. Math. Probl. Eng. 2021, 2021, 9283185. [Google Scholar]
- Zhang, Y.; Miao, F. The Cost-Benefit Analysis of the Long-Term Care Insurance: An Evaluation of the Pilot Program in Chengdu, China. 2022.
- Xie, J.; Wu, E.Q.; Wang, S.; Cheng, T.; Zhou, Z.; Zhong, J.; Liu, L. Real-world data for healthcare research in China: Call for actions. Value Health Reg. Issues 2022, 27, 72–81. [Google Scholar]
- Aljunid, S.M.; Srithamrongsawat, S.; Chen, W.; Bae, S.J.; Pwu, R.F.; Ikeda, S.; Xu, L. Health-care data collecting, sharing, and using in Thailand, China mainland, South Korea, Taiwan, Japan, and Malaysia. Value Health 2012, 15, S132–S138. [Google Scholar] [CrossRef]
- Luo, W.; Wang, F. Measures of spatial accessibility to health care in a gis environment: Synthesis and a case study in the Chicago region. Environ. Plan. B Plan. Des. 2003, 30, 865–884. [Google Scholar]
- Dai, D. Black residential segregation, disparities in spatial access to health care facilities, and late-stage breast cancer diagnosis in metropolitan Detroit. Health Place 2010, 16, 1038–1052. [Google Scholar] [CrossRef]
- Chengdu Health Commission on Aging. 2020. Available online: https://cdwjw.chengdu.gov.cn (accessed on 19 December 2024).
- Wang, F.; Xu, Y. Estimating od travel time matrix by google maps api: Implementation, advantages, and implications. Ann. GIS 2011, 17, 199–209. [Google Scholar] [CrossRef]
- Chengdu Transportation Statistics, AMap. 2021. Available online: https://report.amap.com/ (accessed on 19 December 2024).
- Gu, W.; Wang, X.; McGregor, S.E. Optimization of preventive health care facility locations. Int. J. Health Geogr. 2010, 9, 17. [Google Scholar]
- Twelfth Five-Year Plan for Healthcare. Non-Public Technical Report. Chengdu Health Commission. Available online: http://cdwjw.chengdu.gov.cn/ (accessed on 19 December 2024).
- Satisfaction White Book. CDHSA, 2020, 2021. Non-Public Technical Report. Available online: https://cdyb.chengdu.gov.cn (accessed on 19 December 2024).
- Salerno, F.; Gaetano, V.; Gianni, T. Urbanization and climate change impacts on surface water quality: Enhancing the resilience by reducing impervious surfaces. Water Res. 2018, 144, 491–502. [Google Scholar]
- Liu, C.Y.; Painter, G. Immigrant settlement and employment suburbanization in the us: Is there a spatial mismatch? Urban Stud. 2012, 49, 979–1002. [Google Scholar]
- Yang, J.; Huang, X. 30 m annual land cover dataset and its dynamics in China from 1985 to 2022. Earth Syst. Sci. Data 2023, 13, 3907–3925. [Google Scholar]
- Wu, B.; Cohen, M.A.; Cong, Z.; Kim, K.; Peng, C. Improving Care for Older Adults in China: Development of Long-Term Care Policy and System. Res. Aging 2021, 43, 123–126. [Google Scholar] [CrossRef] [PubMed]
- Wong, Y.C.; Leung, J. Long-term Care in China: Issues and Prospects. J. Gerontol. Soc. Work 2012, 55, 570–586. [Google Scholar] [PubMed]
- Harrington, C.; Swan, J.H.; Grant, L.A. Nursing home bed capacity in the states,1978–86. Health Care Financ. Rev. 1988, 9, 81–97. [Google Scholar]
- Corden, A. Geographical development of the long-term market for elderly people. Trans. Inst. Br. Geogr. 1992, 17, 80–94. [Google Scholar]
- Rivera-Hernández, M.; Yamashita, T.; Kinney, J.M. Identifying naturally occurring retirement communities: A spatial analysis. J. Gerontol. Ser. B Psychol. Sci. Soc. Sci. 2014, 70, 619–627. [Google Scholar]
- Cai, W.; Deng, Y.; Zhang, Q.; Yang, H.; Huo, X. Does income inequality impair health? Evidence from rural China. Agriculture 2021, 11, 203. [Google Scholar] [CrossRef]
- Xie, E. Income-related inequalities of health and health care utilization. Front. Econ. China 2011, 6, 131–156. [Google Scholar]
- Notice on Matters Related to the Payment Standards of Long-Term Care Insurance for Urban Employees, CDHSA. 2022. Available online: https://cdyb.chengdu.gov.cn/ylbzj/c128998/2022-06/23/content_f7c7a05d5d3144bebbd889a451c97243.shtml (accessed on 19 December 2024).
- Notice on Matters Related to the Payment Standards of Long-Term Care Insurance for Urban-Rural Residents, CDHSA. 2022. Available online: https://cdyb.chengdu.gov.cn/ylbzj/c128998/2022-06/23/content_2d1055daa3744e4ea07fb3fa0b8a2f9f.shtml (accessed on 19 December 2024).
- Notice on Adjusting the Benefit Standards for Institutional Care Under Long-Term Care Insurance, CDHSA. 2022. Available online: https://cdyb.chengdu.gov.cn/ylbzj/c128998/2022-12/23/content_23c611b982974c14b98f6ef02efd820b.shtml (accessed on 19 December 2024).
- Li, W.; Zhang, L.; Lee, I.; Gkartzios, M. Overview of Social Policies for Town and Village Development in Response to Rural Shrinkage in East Asia: The Cases of Japan, South Korea and China. Sustainability 2023, 15, 10781. [Google Scholar] [CrossRef]
- Zheng, Y.; Tan, J.; Huang, Y.; Wang, Z. The Governance Path of Urban–Rural Integration in Changing Urban–Rural Relationships in the Metropolitan Area: A Case Study of Wuhan, China. Land 2022, 11, 1334. [Google Scholar] [CrossRef]
- Zhou, Q.; He, Q.; Eggleston, K.; Liu, G.G. Urban-rural health insurance integration in China: Impact on health care utilization, financial risk protection, and health status. Appl. Econ. 2021, 54, 2491–2509. [Google Scholar] [CrossRef]
- Pan, J.; Deng, Y.; Yang, Y.; Zhang, Y. Location-allocation modelling for rational health planning: Applying a two-step optimization approach to evaluate the spatial accessibility improvement of newly added tertiary hospitals in a metropolitan city of China. Soc. Sci. Med. 2023, 338, 116296. [Google Scholar]
- Government Documents 2014[86], NHC China. Available online: https://www.gov.cn/zhengce/2016-05/22/content_5075661.htm (accessed on 19 December 2024).
- Government Documents 2019[49], NHC China. Available online: https://www.gov.cn/zhengce/zhengceku/2019-11/18/content_5453052.htm (accessed on 19 December 2024).
- Basu, R.; Steiner, A.C.; Stevens, A.B. Long-Term Care Market Trend and Patterns of Caregiving in the U.S. J. Aging Soc. Policy 2021, 34, 20–37. [Google Scholar] [PubMed]








| Name | Loop | Registered LTSS Recipients | Registered LTSS Institutions | Registered LTSS Beds | Registered Home Care Agencies | Formal Caregivers * | Disposable Average Income of Urban Residents per Capita (RMB) | 
|---|---|---|---|---|---|---|---|
| Jinjiang | 1 | 3163 | 6 | 1123 | 5 | 59 | 57,629 | 
| Qingyang | 1 | 4101 | 4 | 555 | 7 | 63 | 57,479 | 
| Jinniu | 1 | 5188 | 11 | 3638 | 9 | 237 | 56,108 | 
| Wuhou | 1 | 4596 | 11 | 578 | 11 | 125 | 58,172 | 
| Chenghua | 1 | 4656 | 17 | 933 | 6 | 63 | 57,563 | 
| Shuangliu | 2 * | 4437 | 7 | 200 | 13 | 118 | 58,113 | 
| Xinjin | 2 | 1319 | 3 | 85 | 3 | 56 | 49,696 | 
| Xindu | 2 | 2485 | 5 | 1126 | 4 | 300 | 56,632 | 
| Wenjiang | 2 | 1918 | 6 | 156 | 10 | 93 | 56,066 | 
| Pidu | 2 | 2467 | 2 | 80 | 3 | 34 | 55,922 | 
| Qingbaijiang | 2 | 1195 | 5 | 426 | 7 | 79 | 52,344 | 
| Longquanyi | 2 | 3094 | 6 | 812 | 7 | 116 | 55,072 | 
| Chongzhou | 3 | 1732 | 7 | 410 | 3 | 45 | 47,110 | 
| Dayi | 3 | 1680 | 3 | 130 | 4 | 19 | 45,296 | 
| Dujiangyan | 3 | 2492 | 3 | 135 | 4 | 49 | 45,502 | 
| Jianyang | 3 | 3824 | 2 | 700 | 3 | 17 | 45,281 | 
| Jintang | 3 | 1990 | 2 | 110 | 3 | 14 | 47,341 | 
| Pengzhou | 3 | 2526 | 3 | 240 | 3 | 65 | 45,547 | 
| Pujiang | 3 | 795 | 1 | 65 | 3 | 7 | 44,318 | 
| Qionglai | 3 | 1987 | 1 | 65 | 6 | 22 | 45,844 | 
| Total | 55,645 | 105 | 11,567 | 114 | 1581 | (Avg.) 51,852 | 
| Disability Level | Institutional Care (Urban Employees) RMB/Month | Institutional Care (Urban–Rural Residents) RMB/Month | Home Care *(Urban Employees) RMB/Month | Home Care *(Urban–Rural Residents) RMB/Month | 
|---|---|---|---|---|
| Severe Level 1 | 1977 | 942 | 1077 (+480) | 542 (+240) | 
| Severe Level 2 | 2637 | 1122 | 1437 (+960) | 722 (+240) | 
| Severe Level 3 | 3196 | 1303 | 1796 (+1200) | 903 (+240) | 
| Disclaimer/Publisher’s Note: The statements, opinions and data contained in all publications are solely those of the individual author(s) and contributor(s) and not of MDPI and/or the editor(s). MDPI and/or the editor(s) disclaim responsibility for any injury to people or property resulting from any ideas, methods, instructions or products referred to in the content. | 
© 2025 by the authors. Licensee MDPI, Basel, Switzerland. This article is an open access article distributed under the terms and conditions of the Creative Commons Attribution (CC BY) license (https://creativecommons.org/licenses/by/4.0/).
Share and Cite
Lin, S.; Qin, S.; Peng, L.; Sun, X.; Dou, X. Assessing Geographic Barriers to Access Long-Term Services and Supports in Chengdu, China: A Spatial Accessibility Analysis. Sustainability 2025, 17, 3222. https://doi.org/10.3390/su17073222
Lin S, Qin S, Peng L, Sun X, Dou X. Assessing Geographic Barriers to Access Long-Term Services and Supports in Chengdu, China: A Spatial Accessibility Analysis. Sustainability. 2025; 17(7):3222. https://doi.org/10.3390/su17073222
Chicago/Turabian StyleLin, Sen, Shikun Qin, Li Peng, Xueying Sun, and Xiaolu Dou. 2025. "Assessing Geographic Barriers to Access Long-Term Services and Supports in Chengdu, China: A Spatial Accessibility Analysis" Sustainability 17, no. 7: 3222. https://doi.org/10.3390/su17073222
APA StyleLin, S., Qin, S., Peng, L., Sun, X., & Dou, X. (2025). Assessing Geographic Barriers to Access Long-Term Services and Supports in Chengdu, China: A Spatial Accessibility Analysis. Sustainability, 17(7), 3222. https://doi.org/10.3390/su17073222
 
        


 
       