Next Article in Journal
Strategies for Enhancing the Thermal Environment of Street Spaces in Ancient Canal Towns Based on the Design of Water-Friendly Spatial Diversity
Next Article in Special Issue
Empirical Analysis of the Impact of the Green Economy on the Spatial Diversity of Entrepreneurship at the Poviats Level in Poland: Preliminary Study
Previous Article in Journal
Recyclable Consumption and Its Implications for Sustainable Development in the EU
 
 
Font Type:
Arial Georgia Verdana
Font Size:
Aa Aa Aa
Line Spacing:
Column Width:
Background:
Article

Management Motivation, Ethical Responsibility or Social Pressure: How Top Managers Improve Green Behaviors Through Behavioral Strategic Control?

1
Advertising and Branding, University of Southampton, Southampton SO17 1BJ, UK
2
Department of Economics and Business, University of Oradea, 410087 Oradea, Romania
*
Author to whom correspondence should be addressed.
Sustainability 2025, 17(7), 3111; https://doi.org/10.3390/su17073111
Submission received: 24 February 2025 / Revised: 15 March 2025 / Accepted: 20 March 2025 / Published: 1 April 2025

Abstract

Improving green behaviors has become an essential strategy for organizations due to its significant impact on organizational reputation, competitiveness, and performance. However, there is still a lack of understanding of how managers perceive green innovation practices in emerging economies. Therefore, this study examines whether managers are motivated, or deem it an ethical responsibility, or have social pressure, to improve green behaviors in organizations and how behavioral strategic control moderates these relationships. Based on data from 236 Chinese firms, our results indicate that top management motivation, ethical responsibility, and social pressure significantly enhance green behaviors within organizations. However, contrary to our expectations, we found that behavioral control strategies negatively moderate the relationship between top management support and green behaviors. Moreover, behavioral control strategies do not moderate the relationship between ethical responsibility and green behaviors. Interestingly, our findings reveal that behavioral control strategies significantly strengthen the relationship between social pressure and green behaviors in Chinese organizations. Based on these findings, we recommend that organizations maintain a balance between behavioral control strategies and green behaviors to ensure that managers effectively contribute to sustainable practices.

1. Introduction

Promoting green behavior has become one of the most essential strategies in business organizations, regardless of their size, location, nature of work, and resources [1]. For instance, Eccles, et al. [2] stated that sustainability strategy has now become a necessity rather than a voluntary act. This has turned into reality after the announcement of the Sustainable Development Goals (SDG) by the United Nations Assembly in 2015, highlighting seventeen goals for better economic, environmental, and social outcomes [3]. Therefore, organizations now focus on configuring green behaviors to convince stakeholders to comply with the SDGs [4]. Organizations use various resources, including tangible ones such as technologies [5], financial capital [6], new products [7] and intangible ones such as intellectual capital, managerial motivation [8], network ties [9] and so on to improve green behaviors in various units. Organizations also monitor and evaluate these resources (tangible and intangible) to ensure that they are utilized properly to achieve their goals [6]. Academia and scholars have paid much attention to determining green behaviors in organizations through various methodological approaches such as quantitative (e.g, [10,11,12]), qualitative [13,14,15,16,17] and conceptual [18,19,20]. For example, studies provide mixed and fragmented evidence, with some showing that organizations rely on top management support to improve green behaviors [21,22,23], while others deem green behaviors as an ethical responsibility [24,25], while many scholars view green behaviors as a response to social pressure [13,26,27,28]. However, one important element missing in this perspective is “behavioral strategic control”. Hence, we fill the gap by examining how organizations with top management support, ethical responsibility, and social pressure improve green behaviors when they implement behavioral strategic control.
Firms in emerging economies such as China have limited resources to configure green and sustainable practices [29]. For instance, unlike firms located in developed countries such as Europe and the USA, top managers of firms in emerging economies are more geared to motivation, ethics and pressure [30,31] as compared to using tangible and intangible resources [32]. Moreover, regulatory factors and the collectivist culture make motivation, ethics, and social pressure more relevant for the top management team to promote green behaviors in Chinese business industries [33]. These factors are interrelated as top managers have either motivation, or an adoration for ethical responsibility, or receive pressure to promote green behaviors. While previous studies have focused on other factors or have tested these factors in isolation, we enrich literature by integrating management motivation, ethical responsibility, and social pressure for green behaviors, and how these motives are affected in the presence of behavioral controlling strategies by the governance.
Behavioral Control Strategy (BCS) is essentially driven by Behavior Control Theory, which addresses the behaviors of consumers, employees, or managers toward specific situations [34]. Behavioral strategic control complements organizational strategies and facilitates managers in aligning their actions with organizational objectives in a controlled manner [35]. It alerts managers to use resources efficiently (e.g., control) to benefit their organizations [36].
While some studies claim that BCS can negatively affect green activities in certain contexts and situations. For instance, as pointed out by Onyemah, et al. [37], excessive and unnecessary behavior controls in organizations divert the focus of top management teams and employees from customers toward supervisors and non-selling tasks. Iqbal, et al. [38] further stated that authoritarian and excessive control over subordinates led to increased turnover intentions. This suggests that employees are resistant to overly controlling behaviors.
However, BCS can benefit organizations in many ways. For example, they can integrate with middle-level managers to support achieving green behaviors [39]. They can also focus on ethical responsibility toward green behaviors to align and manage resources and capabilities accordingly [24]. Having a BCS helps managers deal with social pressure wisely to respond to stakeholders for compliance with green behaviors [40]. Hence, BCS is deemed one of the most important strategies in today’s era for sustainable activities [34,41] Considering the collectivist culture and regulatory strategies in China, recent studies reveal that BCS plays an important role in shaping green activities. For instance, Liu, et al. [42] demonstrated that BCS motivates young generations toward using green products in China. Zheng, et al. [43] also demonstrated that BCS is a key parameter of pro-environmental behaviors in China. Khan, et al. [44] revealed that BCS caused significant improvement in green and sustainable land practices in China. Xie, et al. [45] concluded BCS has the greatest influence on green activities and sustainable behaviors in China. Hence, these studies provide a strong rationale for the role of BCS in the context of China. While these studies significantly contribute to the literature, it is not yet scrutinized how BCS moderates the path between management motivation, ethical responsibility, social pressure and green behaviors in Chinese business industries. Hence, this research aims to answer the following questions:
Do management motivation, ethical responsibility, and social pressure affect green behaviors in firms?
Does BCS moderate the relationship between management motivation, ethical responsibility, social pressure and green behaviors?
A recent study, by Lim and Weissmann [34] suggested that a BCS works as a moderator between intentions, behaviors, and organizational outcomes, enriching performance. However, so far, the BCS as a moderator between top management support, ethical responsibility, and social pressures against green behaviors has been overlooked. Hence, this research fills the gap and contributes to the literature on BCS.
This research has two major contributions to literature. First, we fill the gap by examining the moderating role of BCS between top management motivation, ethical responsibility, and social pressure toward green behaviors. While previous studies have broadly tested the direct relationship between top management motivation and green behaviors [21,23,46], ethical responsibility and green behaviors [24,47,48] social pressure and green activities [27,49] so far, studies have not assessed how these relationships are moderated by firms employing a BCS. Hence, the insights of this research enrich the literature by adding new information and evidence to the scholarship on BCS. It also facilitates firms located in emerging economies, such as China, to utilize and align their resources properly for green behaviors by implementing a BCS.
Second, this research contributes to the Upper Echelon Theory (UET) and behavioral control theory. By examining managerial factors such as motivation (hereby referred to as management motivation) and ethical responsibility, this study enriches the literature on UET by demonstrating that managers’ attributes and perceptions significantly influence organizational outcomes, such as green behaviors. Unlike previous studies that have emphasized the role of managerial attributes in economic outcomes, this research enriches the literature on UET by focusing on management motivation and ethical responsibility in green behaviors in a collectivist cultural setting. Doing so will enrich the literature by evaluating empirical evidence from Chinese firms. Furthermore, grounded in behavioral control theory, which highlights managerial control behaviors in specific contexts, this research evaluates how BCS moderates the relationships between managerial motivation, ethical responsibility, social pressure, and green behaviors. The insights will contribute to the literature by unleashing positive and negative aspects of the BCS between management motivation, ethical responsibility, social pressure, and green behaviors. Consequently, our research gives policy implications for balancing strategies to configure green behaviors in organizations.

2. Theoretical Background

2.1. Upper Echelon Theory

To understand the mechanisms through which firms adopt green behavior, it is fundamental to examine the roles of top management, ethical responsibility, and social pressure. The UET [50] provides a crucial lens for this purpose, positing that executives’ characteristics directly impact the key strategic decisions of firms. Moreover, the attributes of top management are key determinants of how firms respond to external demands—such as the need to implement sustainable practices to achieve SDG goals—particularly in large economies like China. This theory asserts that top management qualities significantly affect firm sustainability, an insight corroborated by several studies that confirm the influence of managerial characteristics on strategic decisions and outcomes [51,52,53]. In the context of the current study, we argue that top management, as the most influential group within an organization with access to key resources, is fundamental for motivating employees to engage in green behavior [54].
Likewise, the ethical responsibility of managers shapes how firms respond to Corporate Social Responsibility (CSR). Ethical responsibility refers to the social obligations of individuals, organizations, and corporations to engage in activities that align with moral principles and contribute to societal well-being. According to Carroll [55], ethical responsibility ensures that firms go beyond legal compliance so that their actions align with societal requirements. Several studies have highlighted the importance of UET frameworks in understanding ethical behavior. For instance, van der Zee and Swagerman [56] illustrate the application of UET in understanding the ethical behavior of firms and argue that such behaviors are driven by the characteristics of managers. They argue that these characteristics are fundamental for fostering ethical decision-making. We contend that ethical responsibility not only motivates individuals to adopt green behavior by integrating sustainable practices but also serves as a guiding principle for such behavior. Moreover, UET demonstrates that top management’s ethical responsibility is a key determinant of ethical orientations within any firm. Chin, et al. [57] suggest that managers with strong ethical values perceive sustainability both as a moral obligation and a regulatory requirement. In contrast, the lack of ethical convictions leads firms to symbolic compliance with sustainable policies without meaningful implementations [58].
Beyond top management characteristics, social pressure is the key external factor that shapes corporate sustainability behavior. As discussed earlier, UET suggests that the top management responds to external pressures, henceforth, social pressures have a significant impact on the green behavior adaptation of a firm. Social pressure, arising from external bodies such as media, regulatory bodies, and consumers, exerts ample pressure upon firms to indulge in green practices [26]. The majority of researchers term social pressure as an opportunity for competitive differentiation, stating that the firms indulging in green practices obtain their benefits in the long term (see, [59,60]). Conversely, when firms view social pressure as a constraint, such perspective leads to minimal sustainable engagement, greenwashing, and poor green behavior (see, [61]). Hence, the extent to which organizations can translate social pressure into green behavior depends on the strategic orientation and perception, reinforcing the idea of the current study that green behavior is driven by top management support, ethical responsibility, and social pressure under the lens of UET.

2.2. Behavior Control Theory

Although the current study emphasizes UET to support the relationship of top management support, ethical responsibility, and social pressure with an organization’s green behavior, we argue that this relationship is not linear, rather, Behavior control strategies play a moderating role in aligning a firm’s operations with sustainable goals. To understand the moderating mechanism of behavior control strategies, we borrow support from the Theory of Behavior Control [34] which lays its foundation from Control Theory [35] and offers valuable insights. Lim and Weissmann [34] view behavior control as a mechanism to influence and guide an individual’s behavior, such that it aligns with the organizational objectives. These controls can vary from covert controls such as cultural norms, expectations and shared values to overt controls such as regulations, rules, performance metrics and accountability systems. In the context of the current study, we argue that this dual approach is fundamental for ensuring environmental initiatives.
Although the support from top management shapes green behavior, in the presence of robust behavior controls, the impact could become stronger [62]. For instance, Cop, et al. [63] stated that top managers’ behavior control shapes their influence and commitment on organizational outcomes and environmental activities. Moreover, top management emphasizes ethical responsibility and responds to social pressure, but the overt and covert control systems aid firms in facilitating the integration of behaviors that support sustainability in daily operations [34]. The alignment of control strategies to the firm’s sustainability reduces the agency problem [64], supporting genuine green behavior and translating social demands and ethical commitments into sustainable practices [65]. The literature robustly supports our argument that behavior controls are fundamental for shaping green behaviors [66,67,68,69]. Ouchi [35] laid the groundwork and demonstrated that both formal and informal controls align employees’ actions with the organization’s objectives. Simons [70] advocates that explicit rules and corporate culture guide an organization’s behavior. Merchant and Stede [71], expanding on these insights, found a management control system essential for guiding behaviors. Delmas and Toffel [58] provide empirical evidence to support the argument that controlled mechanisms turn superficial compliance of suitability into actions. Based on this evidence, it is rational to argue that in the presence of BCS, the relationship of top management support, ethical responsibility, and social pressure with green behavior would be stronger.

3. Literature Review and Hypotheses Development

Driving the transformation of the world towards sustainable development requires green behavior incorporation. Green behavior is the cornerstone of supporting the SDGs [72]. It is fundamental for individuals and organizations to adopt green behavior to align organizational strategies, goals, and economic activities with ecological limits [73]. In fact, the United Nations in this regard termed green behavior as an elementary element of sustainable development to attain broader objectives of SDGs [3]. The UN advocates green behavior as a fundamental component of sustainable development, urging individuals, organizations, and governments to adopt practices that align with environmental sustainability and the broader objectives of the SDGs. In the context of China, where the country faces enormous environmental challenges, green behavior is pivotal to balancing rapid economic development with sustainable development [74]. Several studies within China have highlighted the key role of green behavior in achieving China’s ambition of fighting against climate change [75,76].
Given the importance of a sustainable environment, green behavior adaptation at individual, organizational and societal levels has become a strategic necessity [23]. Organizational green behavior builds a strong resilience against existing environmental challenges, nurtures ethical responsibility and encourages sustainable technologies that create a balance between economic growth and social equity. While green behavior plays a critical role in sustainable development, various factors significantly influence its adoption and effectiveness. In particular, top management support, ethical responsibility, and social pressure are key drivers that shape organizational and individual green behavior [8,24].

3.1. Top Management Support and Organizational Green Behavior

In any organization, the position of top management is fundamental in shaping cultural directions and strategic priorities. Therefore, as key decision-makers, the top managers have their influence on organizational goals, resource allocation, and employee engagement, making their support critical for changes [53]. Such support, in the context of sustainability, becomes a prominent factor in promoting green behavior. Moreover, by supporting environmental initiatives, fostering green innovations, and creating eco-friendly policies, the executives inspire their employees to indulge in activities that align with SDGs. Empirical evidence illustrates that a supportive top management team positively influences an organization’s commitment to sustainability. Consequently, such organizations are more likely to engage in green practices to build a reputable CSR profile within society [42,77].
Several studies have linked top management support to the successful implementation of several green activities, as it ensures strategic alignment, employee engagement and sustainable resource allocation [78]. Studies such as those of Waldman, Siegel and Javidan [54] show that the active advocacy of green behavior by the top management results in eco-friendly behavior by the employees. Paillé, et al. [79] argued that the firm’s environmental management practices are derived from organizational citizenship behavior. Their findings suggest that firms with managers who promote and support sustainable activities are more likely to make extra environmental efforts to support organizational green behavior. Aragón-Correa [80] proposed that the environmental strategies’ implementations depend upon the endorsement by the top management because their support is fundamental for the allocation of the necessary resources that are required for the integration of the strategic framework. Ilyas, Hu and Wiwattanakornwong [8] termed top management support as a key determinant of green supply chain management.
Burki, Ersoy, Najam, Burki, Ersoy and Najam [46], while investigating Turkish manufacturing firms, revealed that strong managerial support positively affects the firms’ green innovation. They validate that the commitment from top management ensures substantive resource allocation which in turn fosters collaboration that is essential for the green behavior of the organization [43]. Similarly, in South Korean companies, top management backing was a critical tool for green supply chain implementations and environmental collaboration [21,81]. Similarly, Patwary, et al. [82] found green inclusive leadership and green human resource management as significant influencers of employees’ proactive pro-environmental behavior in the Malaysian hotel industry. They concluded that leadership support not only affects employees’ green behavior but also impacts the overall green behavior of the organization.
Several studies from the Chinese literature encourage the investigation of this relationship in the Chinese sample. For instance, Liu, Liu and Yang [22] found top management support as the determinant of green investment and CSR which in turn spurs sustainable development intentions. Similarly, Wu and Tham [83] found that top management support is a driver of environmental, social and governance (ESG) performances. Whereas Jabeen, et al. [84] termed responsible leadership as a key element of green human resource management. All these studies indicate that the top management team support is a significant influencer of the organization’s green behavior. In fact, the UET [50] is also supportive of our prediction that top management support in Chinese firms can significantly affect organizational behavior by incorporating leadership values in sustainable priorities, similar to the findings of Ye, et al. [85]. Therefore, from the above empirical evidence and theoretical support, we argue that:
H1: 
Support from the top management positively influences the organizational green behavior.

3.2. Ethical Responsibility and Green Behavior

Ethical responsibility reflects a firm’s moral obligations toward contributing to society [86]. Ethical responsibility involves strategic decisions that mitigate environmental harm and promote long-term ecological balance [87,88]. Therefore, ethical responsibility requires that organizational activities align with societal expectations for environmental stewardship. Since ethical responsibility prompts organizations to recognize the importance of adopting green behaviors—such as controlling carbon emissions, using eco-friendly production processes, and utilizing renewable resources—firms are better positioned to achieve long-term sustainability [89,90]. Green behavior not only fulfills moral obligations but also enhances a firm’s reputation in global markets. Ethical responsibility is driven by regulatory pressure, consumer awareness, and environmental challenges, which encourage firms to embed sustainability into their core values. As a result, ethical responsibility becomes a key factor in shaping an organization’s green behavior, prompting the organization to balance economic success with ecological well-being [81,91].
There exists a rich body of literature that supports the positive nexus between ethical responsibility and green behavior engagement [24,25,92]. Ethical principles spur the commitment to protect the environment, and the literature supports this link. For instance, the study of Chen, et al. [93] while investigating Taiwan’s industry found that the ethical responsibility pushes organizations towards green innovation and strategies that mitigate the environmental footprints and align firms’ strategies with the societal expectations. Similarly, Niinimäki [48] showed that organizations with strong ethical foundations often indulge in green activities. They argued that such organizations’ efforts go beyond regulatory compliance, in fact, these firms actively participate in proactive sustainable practices including renewable energy adoption, waste management, and carbon emission control. In this context, Carroll [55] termed ethical responsibility as a key determinant of accountability culture and green behavior motivation that ultimately shapes organizational green behavior (for instance, see [94]). The study of Şengüllendi, et al. [95] demonstrated similar findings suggesting that green behavior is determined by ethical leadership.
Several studies in the context of China support a positive nexus between ethical responsibility and organizational green behavior. For instance, in this context, Li, et al. [96] argued that the ethical responsibility of a firm is derived from the ethical responsibility of the customers. Therefore, to gain environmental legitimacy, the firms demonstrate ethical responsibility by investing in advanced pollution control technologies, which are favored by the customers. This underscores the importance of the ethical responsibility of customers and firms in China. Zhang and Fang [97] revealed that organizational citizenship behavior is driven by a mixture of elements, including ethics, norms, and values derived from the prevailing culture. Empirical studies further suggest that ethical behavior within China is influenced by rich traditional cultural values, which in turn affect green behavior. Moreover, these cultural values foster a collective sense of responsibility that inspires pro-environmental actions and behaviors essential for achieving sustainability goals [15,95]. Based on this, the current study believes that ethical responsibility in the ranks of Chinese organizations, positively affects the organization’s green behavior, fostering a sustainability culture in the firms. Therefore, we hypothesize that:
H2: 
Social responsibility positively influences an organization’s green behavior.

3.3. Social Pressure and Green Behavior

Social pressure from external forces plays a critical role in shaping organizational behavior in industries and markets [98]. In this esteem, the institutional theory by DiMaggio and Powell [99] educates that firms conform to the expectations of society to address the normative, coercive, and mimetic pressures. Coercive pressure originates from legal regulations and governmental mandates, normative pressure is driven by industry standards and professional expectations, while mimetic pressure results from organizations emulating successful industry leaders to enhance their legitimacy. All these forces collectively push organizations to build organizational norms and devise organizational strategies that align with social and environmental trends. For instance, firms operating in saturated markets that have strong stakeholder influence, such as consumer markets, are more likely to indulge in sustainable activities to meet public expectations [100,101,102]. Moreover, pressure from regulatory bodies compels firms to adopt sustainable practices, as failure to comply with these guidelines can adversely affect their operations in any market [58,103].
The literature is conclusive to suggest that sustainability has become a global priority and the pressure from external bodies plays a fundamental role in the adaptability of an organization’s green environmental practices [104]. A Plethora of research identified stakeholders’ pressure as a strong influencer of a firm’s green behavior. Firms facing pressure from regulators, consumers, and industry peers are more likely to adopt sustainable initiatives such as carbon emission control, waste management and green resourcing [77,105]. In this regard, the stakeholder’s theory of Freeman [106] suggests that the demands of the stakeholders, including investors, customers, and regulators, must be timely responded to by integrating sustainability into the firm’s core operations. Empirical evidence from numerous industries, including retail, manufacturing, and hospitality, suggests that sustainability not only fulfills societal obligations but also enhances brand image [107] and aids firms in long-term competitive advantage [59]. Thus, social pressure drives organizations to encompass green behavior, ensuring compliance with environmental standards [108].
In large economies, such as China, social pressure is a key factor in driving organizations toward green behaviors as a response to growing environmental concerns and global regulatory interventions. In this regard, the Chinese government has implemented several strict policies such as Environmental protection laws which exert ample pressure upon firms to go green [109]. Moreover, public concern and media scrutiny have increased over time, compelling firms to balance economic and environmental benefits [110]. Several studies validate the positive nexus between social pressure and sustainable activities. For instance, the meta-analysis by Wang, Li and Qi [4] concluded that the environmental strategies of a firm are driven by various stakeholders’ pressure. Similarly, Ma, et al. [111] borrowing support from institutional theory revealed that mimetic, coercive and normative pressures lead organizations to substantive environmental management behaviors. Hence, the empirical and theoretical evidence is substantial enough to suggest that organizations operating in markets characterized by high social pressure are more likely to adopt green behaviors. Thus, we hypothesize that:
H3: 
High social pressure positively affects the green behavior of firms.

3.4. The Moderating Role of Behavior Control Strategies

Control strategies are critical for any firm to regulate and examine its operations. Without the implementation of BCS, the firms cannot regulate and align employees’ actions to the corporate objectives. Within the framework of sustainability, BCS refers to the firm’s formal policies, performance evaluations, and monitoring systems that are designed with the aim of institutionalizing behaviors across all levels of the organization (see, [112]). Control strategies incorporate key controls, including operational compliance and financial compliance [113]. Such mechanisms ensure the systematic implementation of sustainable strategies, which are constantly monitored and rewarded [1,114]. Moreover, effective implementation of control strategies enhances the firm efficiency, mitigates risks and ensures regulatory compliance (see, [115]). Therefore, the current study argues that without effective implementation of BCS, strong management support or ethical responsibility, social pressure may fail to drive meaningful green behavior. Given the significant role of BCS in shaping organizational behavior, it is arguable that BCS will moderate the relationship of top management support, ethical responsibility and social pressure with organizations’ green behavior [116].
BCSs are central to unpredictable and emergent processes [117]. The BCS regulates transition processes through close supervision by operational measures, with the aim of facilitating subordinates’ abilities to perform complex tasks [36]. Moreover, BCS reduces uncertainty and ambiguity in businesses because, in the presence of BCS, the rules and procedures are more formalized and are under continuous observation, hence keeping employees informed about things to do and how to accomplish them [118,119]. Therefore, it is evident that BCS is a key element in shaping the behavior of employees and aligning it with organizational objectives. Various control mechanisms can guide firm employees towards desired actions and outcomes. For instance, numerous behavioral controls are specialized to specific procedures and expectations that ensure adherence to activities that spur specific behaviors [120], which in the case of this study is green behavior.
While support from management signals the importance of green behavior [121], BCS ensures the systematic integration of sustainable commitments into the firm’s operations [122,123]. Using behavioral controls, firms are capable of aligning employees’ actions with the organization’s sustainability vision, reducing any resistance to change (for instance, see González-Benito and González-Benito, 2010 [124]). Additionally, in the presence of BCS, the firm’s accountability through audits, reporting mechanisms, and compliance checks is stronger, which ensures employees’ commitment to green behavior [2,125]. Moreover, BCS is helping in training programs and knowledge dissemination [126], which in the case of the current model, aids top management to provide relevant resources that are fundamental for green practices. While individuals (managers and people) in China focus on green consumption, BCS motivates them to adhere to green activities and sustainable practices [127]. Liu and Zhang [128] also stated that BCS enhances intentions and motivation toward pro-environmental behaviors in China.
Therefore, it is rational to argue that, in the presence of BCS, the top management is in a commanding position to ensure green activities are adopted by the employees. Therefore, we hypothesize that:
H4: 
BCS strengthens the relationship between top management support and the firm’s green behavior.
In a similar vein, the BCS plays a critical moderating role in between ethical responsibility and the organization’s green behavior. The empirical evidence demonstrates that ethical behavior promotes sustainability and integrity [129]; however, it may remain a broad principle without the support of BCS since BCS provides a structured mechanism that is responsible for translating key values into actionable green practices [80,130]. As discussed earlier, BCS aids firms in embedding sustainability through diverse policies, compliance measures, and training programs in addition to accountability and monitoring; therefore, such practices help firms institutionalize the organization’s ethical commitments [131].
Although the precise dynamics linking BCS, ethical responsibility, and green behavior remain somewhat ambiguous, several studies support the argument that robust behavior control mechanisms strengthen the relationship between ethical responsibility and the adoption of green behavior [131,132]. For instance, Deshmukh and Tare [133], revealed that the regulations, incentives, and programs promote ethical and sustainable practices, which lead to a firm’s green behavior. In a similar vein, Punitha and Rasdi [134] while investigating the nexus between green marketing and CSR in the Malaysian hotel industry concluded that ethical responsibilities require a strategizing mechanism to support CSR. Most importantly, ethical dilemmas normally arise while balancing a firm’s profitability and sustainability, in such circumstances, the structured behavior controls empower employees using a clear framework that supports them in aligning the firm’s ethical values with corporate green behavior [130,135]. Rodgers, et al. [136] stated an ethical responsibility and BCS work jointly toward sustainable activities. While people are engaged in green activities and recycling, BCS can further add to their ethics toward green behaviors in China [137]. In conclusion, evidence from the literature is sufficient to believe that the presence of business control strategies provides a structured framework and ensures consistency in the firm’s policies and strategies that are fundamental for driving ethical responsibility and supporting green behavior. Therefore, we argue that:
H5: 
BCS strengthens the relationship between ethical responsibilities and the firm’s green behavior.
In addition, the effectiveness of social pressure in shaping firms’ green behavior is contingent upon several factors, particularly how well the firm integrates external demands into its internal operational framework. While the social pressure motivates firms to adopt sustainability [27,138], the degree of its impact can vary significantly depending upon the organization’s control mechanisms for enforcement compliance. Although the direct studies in this context are limited yet, the empirical evidence in the related context provides insights to determine how the internal mechanism can enhance the impact of social pressure upon firms’ green behavior. For instance, Wijethilake and Ekanayake [139] found that the control systems within the firm framework are fundamental for transforming the external social pressure for sustainability into fruitful outcomes. The Behavior control system encompasses goal setting, accountability, monitoring, and reward systems, enabling organizations to align their strategies with external expectations to address sustainability demands [44]. Moreover, institutionalizing a firm’s green behavior through behavioral controls aids firms in avoiding symbolic compliance, instead, it fosters consistent genuine green actions (see, [44,130]). The study of Adib, Zhang, AA Zaid and Sahyouni [40], provides a strong foundation to support the argument of this study. Their study demonstrates that management control systems aid firms in aligning CSR strategies with the stakeholders’ expectations. Afridi, et al. [140] stated that policy makers should implement BCS to expedite the pressure of green behaviors in emerging economies. Zhou, et al. [141] also demonstrated that BCS significantly improves the recommendations and policies for sustainable development activities in China.
This shows that BCS plays a moderating role, ensuring that the social pressure is translated into green behaviors, rather than keeping it as a symbolic compliance. In the context of the current study, we argue that, in the presence of behavior control strategies, firms are in a better position to transform social pressure into green behaviors. Therefore, we hypothesize that:
H6: 
BCS strengthens the relationship between social pressure and an organization’s green behavior.
The research model is presented in Figure 1. It shows three antecedents, namely top management support, ethical responsibility and social pressure, an outcome, namely green behaviors, and the moderator is BCS. Additionally, control variables are also shown in the model.

4. Methodology

4.1. Sample and Population

This study focused on China to test the model. There are two major reasons for this. First, firms located in the transition economy China lack the resources to invest in green practices [32]. Hence, they often use their intangible resources and capabilities such as motivation, and ethics to configure green activities [29]. Second, considering the collectivism culture and regulatory factors in China, motivation, ethics and social pressure pertain a significant role in green activities as compared to tangible resources and investment. Additionally, based on our search and knowledge, we did not find any study examining the role of BCS as a moderator between management motivation, ethical responsibility, and social pressure and green behaviors. Hence, focusing on Chinese industries provided a rational landscape for this study.
We tested our model using data collected from Chinese firms located in three major cities—Shanghai, Shenzhen, and Beijing. These cities are renowned for their vibrant business environments and host numerous prominent companies, making them ideal locations for our research. The majority of the firms have head offices in these regions to deal with trade and supply chain activities. We checked the China Stock Market and Accounting Research Database (CSMAR) to obtain a list of firms located in these regions. The list contains information about firms such as top management teams, business activities, locations, and assets, etc. Additionally, based on our prior experience in these regions, we determined that they were suitable for data collection. Before conducting the survey, University of Oradea provided ethical consent for the survey and data collection. The survey was approved by experts with ethical compliance and consideration. Moreover, the owners and managers were informed before the data collection.
We utilized a survey questionnaire to gather data, which was divided into two sections. The first section included basic questions about managers and firm characteristics, such as age, education, and firm size. The second section focused on the main variables, including top management support, ethical responsibility, social pressure, BCS, and green behaviors. A cover letter was provided at the beginning of the survey to assure participants that the data would be used exclusively for research purposes and that demographic information would remain confidential. We also emphasized that participation was entirely voluntary, helping to mitigate potential biases. Given that many managers in Chinese firms are not fluent in English, we translated the original questionnaire into Chinese with the assistance of three experts. The translated version underwent validity checks, including pre-testing and pilot testing, to ensure accuracy. Once the translation was validated, we developed a sampling strategy to select an appropriate number of firms from each city. Owing to the similarity in firm characteristics across the cities, we distributed 300 questionnaires per location, totaling 900 across the three cities. To accommodate the busy schedules of top management and executives, we opted to use WeChat as the primary data collection tool instead of hard copies, which might have delayed responses. We created a Google Form version of the survey and contacted the top management teams of selected firms in each city. The initial requests were sent out in November 2024, yielding 153 responses by the end of the month. In early December 2024, we followed up with non-respondents, resulting in an additional 103 responses. However, 20 responses were incomplete or contained missing values and were excluded from the analysis. Ultimately, we finalized a sample size of 236 valid responses, achieving a response rate of 26.22%. A summary of the participating managers is provided in Table 1.

4.2. Measurement of the Variables

4.2.1. Top Management Support

It indicates the support and assistance of executives, CEOs and boards of governance for organizational goals. To measure top management support, we used 6 items that are validated and tested by previous studies, such as those of Ilyas, Hu and Wiwattanakornwong [8]. A sample item is “Our top managers have well-defined the company’s environmental policy”.

4.2.2. Ethical Responsibility

It demonstrates organizational ethics in their operational activities, the decision-making process, or maybe for specified objectives. To measure ethical responsibility, we used 9 items that were adopted from a previous study by Nguyen, et al. [142]. A sample item shows “The top managers at our company guide decision-making in an ethical direction”.

4.2.3. Social Pressure

It is also deemed as social pressure, consumer pressure, or stakeholder pressure in the management literature. It indicates how external stakeholders, families, communities and customers pressurize firms to follow ethics and ecological strategies. In our study, we used 3 items that were taken from Mehmood, Iftikhar, Jabeen, Khan and Rehman [47]. However, these items were modified as per our study requirements. A sample item is “Consumers and communities’ pressure to use to recycle plastic waste, thus we do it”.

4.2.4. Behavioral Strategic Control

It demonstrates the controlling behaviors of firms that align managerial actions with their goals. To measure behavioral strategic control, we used 3 items adopted from Hsu and Chang [41]. A sample item is “Our company has preferred to use formal face-to-face meetings to process external and internal information to evaluate business strategy and allocate resources over the past three years”.

4.2.5. Green Behaviors

It is also sometimes referred to as employees or management, or organizational green behaviors. It addresses how firms implement strategies to assist or motivate their employees and the board to use green standards in their daily activities in the organization. We used 6 items of Ahmad, Islam, Sadiq and Kaleem [24] that were slightly modified to meet the condition of our study. A sample item is “This organization took a chance to be actively involved in environmental protection at work”.

4.3. Control Variables

Green behaviors in organizations are affected by managerial (age, education, income, salary, experience, etc.) and firm-level attributes (sales, age, size, etc.). Therefore, previous studies have suggested managerial demographic factors and firm-level attributes as control [143,144,145]. Hence, in the present study, we control managerial characteristics such as age, education, experience, and firm-level attributes such as age, and size in the structural model. We found different outcomes in the results that are discussed in the main section of the analysis. Managerial age was not a favorable variable in the results; hence, we dropped it from the analysis.

5. Data Analyses

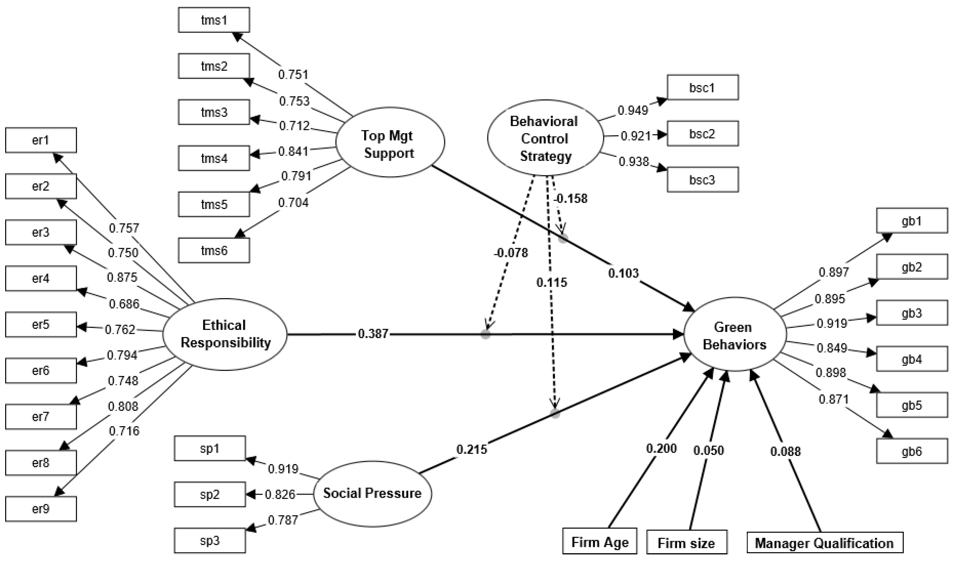
We used two software packages to analyze the data, namely SPSS 24 and SmartPLS 4. The primary statistical tests such as frequency analysis, descriptive statistics, and common method bias were performed in SPSS, while the main measurement model (see Figure 2) and structural model (see Figure 3) were assessed through SmartPLS.

5.1. Frequency Analyses

Managers who participated in the survey and their firms have discussed it in Table 1. We see that most managers have a bachelor’s level of education, followed by master’s degrees. Similarly, the majority of the managers have their ages 41–60 in our sample. However, 30 managers have their ages above 60 years which might show a family business. In general, there is no retirement age in family businesses and founders and first generations are engaged in the business over time to support young generations and successors. However, the size, age, and industry types of the firms show homogeneous results as these attributes show similar figures in the data. High-tech firms hold a significant proposition in this study as many firms in Shanghai, Shenzhen, and Beijing focus on end-use equipment. These firms are involved in export and are important and have international trade policies.

5.2. Descriptive Statistics

We performed descriptive statistics to know the Mean, Standard Deviation (S.D.) and data normality. Looking at the results in Table 2, we see that green behaviors have the highest Mean while BCS has the lowest Mean. Similarly, in terms of the SD values, we see that the highest SD belongs to BCS while the lowest belongs to top management support. We see that all the constructs have their skewness and kurtosis value below threshold 2 [146], which confirms that the data are normally distributed.

5.3. Common Method Bias

We collected data from single respondents (top managers of the firms), the same source (questionnaire) and at the same time (requested managers to fill in the whole survey on convenience). These attributes correspond to cross-sectional data and have threats of common method bias [147]. Hence, we employed Harman’s single factor test in SPSS to assess if there is any threat or problem of common method bias in our data. Using all the items and questions of the main variables such as top management team, ethical responsibility, social pressure, BCS, and green behaviors, we found that the first factor only explained 34.92% variance (out of a total of 68.82%) in the model which is less than the cutoff level of 50%. Hence, it confirmed that our data has no problem with common method bias and the results could be deemed validated and implicated.

5.4. Measurement Model

We used algorithms to test the measurement model and ensure cross-loading of the items, validity, and reliability of the constructs in the model. A value of 0.70 or above for individual or collective items of a particular construct is recommended by [148] In our model, all the items either single or collectively achieved these conditions. Second, we checked convergent validity (sometimes called Average Variance Extracted-AVE) to ensure that the items explain sufficient variance in the construct. A value of 0.50 or above is recommended as acceptable [149]. Our results also achieved this condition as shown in Table 3. Third, we checked for discriminant validity to confirm if the items are unique and explain distinguish variance in the particular construct (see Table 4). For this, a value of 0.70 or greater is recommended [150]. In our results, we confirmed this condition as the value of all the constructions met the threshold. While in a recent study by [151] claimed that HTMT should be considered for confirming discriminant validity. Hence, we checked the HTMT of the constructs and confirmed the validity as there is no value greater than 0.85 (see Table 5) in our model. Finally, we also checked composite reliability to understand if the items of the particular constructs are reliable and have internal consistency. A value of 0.70 or above is considered satisfactory for this criterion [152]. In our results, all the constructions met this condition.
In addition to Harman’s single-factor test, we also checked multicollinearity using the Variance Inflation Factor (VIF) to ensure that the common method bias is not a big problem in our data. Based on the results of VIF, we confirmed that none of the values is greater than 3 (see Table 6). Hence, we confirmed that common method bias has no problem in our data.

5.5. F Square and R Square

F square shows size effects in the outcomes and R square shows the variance in the outcomes explained by the determinants (independent, mediators, and moderators). Concerning f square, a value in the range of 0 to 0.15 addresses a small size effect, between 0.16 and 0.30 shows medium while greater than 0.30 illustrates a large size effect in the outcome variables. Looking into our results (Table 7), we see that most of the effects are lower to medium in the model. For example, only ethical responsibility shows a medium size effect in green behaviors (f2 = 0.251), while the rest determinants have a small size effect in green behaviors.
R squire shows that the constructions such as top management support, ethical responsibility, social pressures, and BCS explain a 55.4% variance in green behaviors in the existence of the control variables (managerial and firm-level attributes).
Model fits has also demonstrated desirable values, such as Standardized Root Mean Square Residual (SRMR) is 0.58 which is less than the threshold 0.08 recommended for good fit [153], Normative Fit Index (NFI) is 0.76, which is good in terms of structural model.
The main results are shown in Table 8. We found that top management support significantly improves green behaviors in organizations (β = 0.103, p = 0.029) that supported H1. Similarly, ethical responsibility (β = 0.387, p = 0.000) and social pressure (β = 0.215, p = 0.000) have also a significant influence on green behaviors that supported H2 and H3, respectively. BCS negatively moderates the path between top management support and green behaviors (β = −0.158, p = 0.001) which is against our proposed H4. Additionally, BCS has no moderating role between ethical responsibility and green behaviors (β = −0.078, p = 0.159) that did not support H5. Finally, as proposed, the BCS significantly moderates the relationship between social pressure and green behaviors (β = 0.115, p = 0.050) that supported H6.
The control variables have heterogeneous results, of which firm age has a significant impact on green behaviors, while firm size and managerial qualification have no significant role in the model.

5.6. Interacting Role of Behavioral Control Strategy

Figure 4 illustrates the interaction of BCS with top management support toward green behaviors. We found unexpected results, as it is shown that in the presence of a BCS in organizations, top management support hurts green behaviors. For instance, when there is a low BCS in the organization, green behaviors increase through top management support. However, as the BCS is implemented, the relationship turns negative.
Figure 5 shows the interaction of BCS with ethical responsibility toward green behaviors. In our results, we found that the BCS has an insignificant moderating impact on the relationship between ethical responsibility and green behaviors.
The interaction of BCS with social pressure toward green behaviors is shown in Figure 6. It demonstrates that BCS significantly strengthens the relationship between social pressure and green behaviors in organizations. For example, while social pressure has a positive impact on green behaviors, this relationship becomes much stronger in the presence of a BCS.
Table 9 summarizes the results of the study, of which H5 was not supported, while the rest of the arguments were supported by the sampled data.

6. Discussion

Empirical findings from the field highlight the roles of top management team in driving green behavior. Prior research has demonstrated that proactive leadership [82,139,154], strong ethical orientations [155,156], and stakeholder demands [4,108,124] which critically affects the firm’s sustainable development. Borrowing support from these foundational studies, the current study also illustrates the importance of top management support, ethical responsibility, and social pressure in shaping the organization’s green behavior. Previous research provides a robust understanding of corporate sustainability drivers; however, these characteristics were examined in isolation, without thoroughly examining the role of BCS.
The results revealed that the top management support is significantly related to the firm’s green behavior, hence supporting H1. Consistent with previous research, where Lee, Joo, Lee and Joo [21] linked top management support with environmental practices, revealing that support by top management, and employees of organizations significantly contribute to sustainable practices. In a similar vein, focusing on Chinese industries, Ye, Cai, Li and Wang [85] demonstrated that top management commitment is directly related to environmental initiatives which essentially affects the employees ‘green behavior’. Similarly, as pointed out by the UET, top managers are the levers of organizations that direct and manage business activities. Middle managers follow the instructions of the top management team.
The second finding of the current study verifies the positive association between ethical responsibility and a firm’s green behaviors. Ethical responsibility reflects organizational commitment to its moral obligations, specifically its sustainability practices that align with societal expectations [55]. Organizations with ethical values and responsibility motivate green activities and green behaviors [24]. Our findings also correspond Choi [157] who concluded that CEOs with ethical leadership styles have a significant influence on Organizational Citizenship Behavior (OCB). This corroborates our hypothesis because OCB refers to voluntary behaviors that contribute to an organization’s sustainability [158]. Businesses located in collective culture, such as China, have high ethical responsibility of doing good for the society [159,160]. Hence, managers consider improving green behaviors as one of the key cultural and social responsibilities. They deem that this good action can contribute to their short-term goal (reputation) and long-term goal (sales revenue).
The current study found social pressure a key influencer of organizational green behavior. Our findings align with the existing literature which demonstrates the positive role of external forces in corporate sustainability practices (see, [27]). Social pressure stems from external bodies such as consumers, regulators, and industry peers, which induces firms to indulge in activities that are eco-friendly and maintain legitimacy and competitive advantage [58]. Moreover, the findings align with Institutional Theory, which posits that organizations adapt to societal expectations to enhance their legitimacy (see, [99]). The findings indicate that firms facing strong societal scrutiny mostly integrate environmental sustainability into their core strategies which in turn results in commitment to green behavior [101,161]. Our findings corroborate the findings of Leonidou, Christodoulides, Kyrgidou and Palihawadana [1] which conclude that in the presence of external pressure, firms are more inclined towards sustainable activities and behaviors. Our findings are also in line with to study of Yue, Huo and Ye [28] which finds coercive pressure as a key determinant of green management in firms. In collective culture such as China, sometime the societies and local communities expect businesses to protect the environment and engage in social activities. If businesses take low participation, these stakeholders push them to perform social practices. Hence, it is considered one of the key dimensions of improving green activities.
Interestingly, our findings reveal that behavior control strategies played a negative moderating role between top management support and the organization’s green behavior. However, our findings correspond to the negative role of BCS. Consistent with Onyemah, Rouziès and Panagopoulos [37] who found that excessive behavior controls in firms diverted the focus of employees from customers toward supervisors and non-selling tasks. In a similar context, Iqbal, Asghar and Asghar [38] investigating Chinese academic institutions revealed that authoritarian and excessive control over subordinates led to increased turnover intentions. This suggests that employees are resistant to overly controlling behaviors. Top managers do not endorse behavioral control as a favorable act when they already support green activities. It illustrates that having an extra control and strategic framework can hamper their role in green activities.
We found that BCS does not play a significant moderating role between ethical responsibilities and green behavior. This is because in hierarchical cultural settings such as China, employees may be more influenced by ethical values and responsibilities rather than the imposed control measures (see, [33,162]). If they do and participate in green activities voluntarily, extra control from the shareholders or board of directors can attenuate their role, responsibilities and motivation in green activities. Hence, governance needs to balance BCS for managers to let them perform better activities.
We found that BCS played a significant positive moderating role between social pressure and green behavior, accepting H6. It corresponds to our assumptions that BCS and ethical responsibility work jointly toward sustainable practices [136]. The findings are in line with the study of Wijethilake and Ekanayake [139] who found control mechanisms as a key resource for transforming external expectations into desired behaviors. It also validates the findings of Asiaei, Bontis, Barani, Moghaddam and Sidhu [130] who argued that control mechanisms transform external pressure into green actions. To summarize, in the collectivism culture such as China, managers have strong connection with society and understand their needs, desires and demands, hence, they respect the pressure to perform green activities voluntarily and autonomously.

6.1. Theoretical Contributions

The current study makes two significant theoretical contributions. Building on this mechanism, the current study enriches the literature by integrating BCS as a moderating variable, consequently highlighting the impact of internal control mechanisms on the relationship between a firm’s green behavior and its determinants. Moreover, the data collection from three different cities in China adds more significance to the literature by enhancing the robustness and generalizability of data, given China’s diverse industrial structure, economic landscapes, and regulatory environments. The current study reinforces the importance of managerial decisions specifically in terms of sustainability and green behavior adoption. While the previous literature has encompassed firm-level sustainability policies, this study encompasses the direct impact of managerial characteristics in fostering green behavior. Moreover, conducting research in three industrial cities in China provides a deep insight into how cultural and institutional contexts affect green behavior, specifically under the influence of behavior control strategies.
Second, the current study extends the understanding of corporate sustainability and green behavior from the lens of UET [50] and Behavior Control Theory [34]. For instance, grounded on the UET, our research shows that top management support and responsibility plays an important role in organizational outcomes (green behaviors). These insights add to the literature on the UET in the context of environment and green strategies. This study sheds light on the behavioral aspect of managerial characteristics in green activities and confirms that top management attributes (motivation and responsibility) can improve green behaviors.
Additionally, the negative moderating role of BCS between the relationship of top management support and behavior, while a stronger relationship between social pressure and green behavior in the presence of BCS, challenges traditional conventions of universal effectiveness of control mechanisms. This study adds new insights to the theory on BCS. Although, BCS plays an important role in shaping organizational activities. However, board of governance must understand the balance between managerial responsibility and control system strategy. Previous studies have contributed to the theory on BCS in various context, yet the balance between managerial motivation, responsibility and control strategies has been neglected. Our findings reveal that BCS is not always a positive indicator of organizational activities and there must be balance. For instance, the findings suggest that while social pressure might spur green activity compliances in China, excessive behavior control strategies can undermine the impact of leadership-driven green initiatives by being viewed as micromanagement. The importance of BCS is aligned with the role of situations and real setting and culture. Previous studies have overlooked the importance of cultural setting, managerial motivation and responsibility in conjunction with BCS. Although, these factors are very important to be considered, especially in collectivism cultures such as China. By integrating institutional and cultural dimensions into the discussion, the current study illustrates how social pressure in the presence of BCS translates social pressure into meaningful green behavior rather than symbolic compliance.

6.2. Practical Implications

This research provides valuable insights for corporate governance, top management teams, and practitioners aiming to enhance green behaviors in their organizations and departments.
The positive association between top management support and green behaviors highlights the critical role of leadership in driving sustainable organizational activities. Organizations must allocate sufficient resources and support to their top management teams, enabling them to encourage and guide employees and departments toward green initiatives. Workshops and training on sustainability and ecological practices should be organized to foster a culture of green behaviors throughout the organization.
The positive link between ethical responsibility and green behaviors suggests that ethics, fairness, and accountability within organizations play a significant role in promoting sustainability. Companies should emphasize codes of conduct, moral and social imperatives, and ethical activities to encourage green behaviors. Ethical training, workshops, and reward systems can further reinforce these efforts. Additionally, organizations must avoid practices such as unfair promotions or policies that harm employees, as such actions could undermine the promotion of green behaviors.
Our findings indicate that social pressure significantly influences green behaviors in organizations. Companies should proactively engage stakeholders to understand the demands and expectations of external consumers and customers regarding sustainable practices. Promoting social activities within communities and supporting underserved groups can create a win–win situation, improving green behaviors while contributing to sustainable development.
The negative moderating role of BCS provides a cautionary insight for organizations. It emphasizes the need to ensure that BCS complement, rather than conflict with, the choices and objectives of top management regarding green activities. Leadership should carefully assess whether and when such strategies are necessary. If top management voluntarily supports green behaviors, organizations should create balance between control and their motivation and responsibility. Considering the cultural setting in China, corporate governance should exhibit flexibility and provide support to top management rather than imposing stringent controls, which could negatively impact green behaviors. Alignment and positive communication between top and middle management are essential for enriching green behaviors across the organization.
The insignificant role of BCS in moderating the relationship between ethical responsibility and green behaviors indicates that organizations should focus on their intrinsic ethical values, motivations, and responsibility rather than relying solely on control mechanisms. If BCS are implemented, they should align with internal ethical standards and activities, ensuring they do not become an additional burden or contradict established ethical practices.
Finally, the significant moderating role of BCS between social pressure and green behaviors highlights its importance in addressing external expectations. When external pressures are high, organizations should develop BCS to align their strategic framework with these expectations. This alignment can enhance green behaviors and contribute significantly to sustainable development.
In collectivism culture, such as China, it is important for corporate governance and the board of directors to create balance between managerial motivation, responsibility and control strategies. If managers are highly motivated and perform well in green practices, governance needs to keep lose control strategies. Because having high control and excessive pressure could create adverse results in terms of green behaviors. If managers are highly concerned with green behaviors and understand the social pressure for green and social activities, governance needs to refrain from control strategies. Therefore, the governance body must understand the attributes of managers as well as cultural settings.
Policy makers need to understand the motivation and the ethical responsibility of the managerial teams in industries before implementing control strategies. If they are highly motivated, and perform their activities autonomously, policy makers should avoid implementing additional control strategies, because this can divert their attention from positive to negative one. However, in the case of social pressure, governments and policy makers need to collaborate with industries to fulfill the demands and desire of the external shareholders and communities for green practices.

6.3. Limitations and Future Studies

This research has a few limitations that could be addressed in future studies. First, this study is limited to one country, China, which could lead to geographical limitations. While China is a transition country, it is not a good representative of other emerging and in particular European countries. Hence, future researchers should focus on other countries to enrich the implications of the research. Second, we used cross-sectional data in this study to test the model. While we took care of common method bias, still the issue could affect our results and its implications for practice. Therefore, future researchers should focus on mixed data, interviews, secondary data annual reports, or longitudinal evidence to mitigate common method bias and social desirability bias. Moreover, studies on the determinants of green behaviors have increased in the past decades. Hence, focusing on meta-analyses, systematic and bibliometric could map the research in a better way for future directions. Third, in our model, we tested the moderating role of BCS between top management support, ethical responsibility, social pressure and green behaviors. Future research could consider other factors, such as managerial psychological factors (cognition, personality, and behaviors), and firm-level attributes such as IT resources, financial capital, and culture to understand how certain factors affect green behaviors in the presence of BCS. Our sample has more firms with high-end equipment, which can raise industrial biases. Future researchers should collect equal samples from various industries to enrich the generalizability of the research.

6.4. Conclusions

Green behaviors play a critical role in achieving organizational outcomes such as sustainable development and competitiveness. As a result, organizations have increasingly focused on enhancing green behaviors. In this study, we examined the moderating role of BCS in the relationships between top management support, ethical responsibility, and social pressure toward green behaviors within organizations. Using data from 236 Chinese firms, we tested our hypotheses through a structural model in SmartPLS. The findings reveal that top management support, ethical responsibility, and social pressure significantly improve green behaviors in Chinese organizations. However, contrary to our arguments, we found that BCS negatively moderates the relationship between top management support and green behaviors. Moreover, it does not moderate the relationship between ethical responsibility and green behaviors. Interestingly, BCS significantly strengthens the relationship between social pressure and green behaviors in Chinese organizations. Based on these findings, we contributed to the literature by providing new insights and offered several practical implications for organizational practices.

Author Contributions

Conceptualization, C.G. and A.B.; Formal analysis, C.G.; Methodology, C.G.; Supervision, C.G. and A.B.; Writing—original draft, C.G.; Writing—review and editing, C.G. and A.B. All authors have read and agreed to the published version of the manuscript.

Funding

This research received no external funding.

Institutional Review Board Statement

Not applicable.

Informed Consent Statement

Not applicable.

Data Availability Statement

Data are contained within the article.

Conflicts of Interest

The authors declare no conflicts of interest.

References

  1. Leonidou, L.C.; Christodoulides, P.; Kyrgidou, L.P.; Palihawadana, D. Internal drivers and performance consequences of small firm green business strategy: The moderating role of external forces. J. Bus. Ethics 2017, 140, 585–606. [Google Scholar] [CrossRef]
  2. Eccles, R.G.; Ioannou, I.; Serafeim, G. The impact of corporate sustainability on organizational processes and performance. Manag. Sci. 2014, 60, 2835–2857. [Google Scholar] [CrossRef]
  3. United Nations. Transforming Our World: The 2030 Agenda for Sustainable Development; United Nations: New York, NY, USA, 2015; Available online: https://sdgs.un.org/2030agenda (accessed on 15 January 2025).
  4. Wang, L.; Li, W.; Qi, L. Stakeholder pressures and corporate environmental strategies: A meta-analysis. Sustainability 2020, 12, 1172. [Google Scholar] [CrossRef]
  5. Chatterjee, S.; Gupta, S.D.; Upadhyay, P. Technology adoption and entrepreneurial orientation for rural women: Evidence from India. Technol. Forecast. Soc. Change 2020, 160, 120236. [Google Scholar] [CrossRef]
  6. Khan, N.U.; Anwar, M.; Li, S.; Khattak, M.S. Intellectual capital, financial resources, and green supply chain management as predictors of financial and environmental performance. Environ. Sci. Pollut. Res. 2021, 28, 19755–19767. [Google Scholar] [CrossRef]
  7. Shu, C.; Zhou, K.Z.; Xiao, Y.; Gao, S. How green management influences product innovation in China: The role of institutional benefits. J. Bus. Ethics 2016, 133, 471–485. [Google Scholar] [CrossRef]
  8. Ilyas, S.; Hu, Z.; Wiwattanakornwong, K. Unleashing the role of top management and government support in green supply chain management and sustainable development goals. Environ. Sci. Pollut. Res. 2020, 27, 8210–8223. [Google Scholar] [CrossRef]
  9. Ali, A.; Jiang, X.; Ali, A. Social ties, absorptive capacity, and the adoption of green innovation: A social capital perspective. Int. J. Manpow. 2023, 44, 214–230. [Google Scholar] [CrossRef]
  10. Debbarma, J.; Choi, Y. A taxonomy of green governance: A qualitative and quantitative analysis towards sustainable development. Sustain. Cities Soc. 2022, 79, 103693. [Google Scholar] [CrossRef]
  11. Xu, Q.; Zhong, M.; Dong, Y. Digital finance and rural revitalization: Empirical test and mechanism discussion. Technol. Forecast. Soc. Chang. 2024, 201, 123248. [Google Scholar] [CrossRef]
  12. Wang, B.; Yang, Y. Top management teams’ digital experience and innovation efficiency: Evidence from China. Bus. Process Manag. J. 2024; ahead-of-print. [Google Scholar] [CrossRef]
  13. He, Z.; Xu, S.; Shen, W.; Wang, M.; Li, C. Exploring external and internal pressures on the environmental behavior of paper enterprises in China: A qualitative study. Bus. Strategy Environ. 2019, 28, 951–969. [Google Scholar] [CrossRef]
  14. Wang, Z.; Zhang, T.; Ren, X.; Shi, Y. AI adoption rate and corporate green innovation efficiency: Evidence from Chinese energy companies. Energy Econ. 2024, 132, 107499. [Google Scholar]
  15. Wan, P.; Chen, X.; Ke, Y. Does corporate integrity culture matter to corporate social responsibility? Evidence from China. J. Clean. Prod. 2020, 259, 120877. [Google Scholar]
  16. Peng, X.-Y.; Fu, Y.-H.; Zou, X.-Y. Gender equality and green development: A qualitative survey. Innov. Green Dev. 2024, 3, 100089. [Google Scholar]
  17. Chang, R.; Chanda, R.C.; Vafaei-Zadeh, A.; Hanifah, H.; Gui, A. Assessing green practices on eco-friendly hotel customer loyalty: A partial least squares structural equation modeling and fuzzy-set qualitative comparative analysis hybrid approach. Sustainability 2024, 16, 3834. [Google Scholar] [CrossRef]
  18. Han, H. Consumer behavior and environmental sustainability in tourism and hospitality: A review of theories, concepts, and latest research. Sustain. Consum. Behav. Environ. 2021, 29, 1021–1042. [Google Scholar]
  19. Zacher, H.; Kühner, C.; Katz, I.M.; Rudolph, C.W. Leadership and environmental sustainability: An integrative conceptual model of multilevel antecedents and consequences of leader green behavior. Group Organ. Manag. 2024, 49, 365–394. [Google Scholar] [CrossRef]
  20. Guinot, J.; Barghouti, Z.; Chiva, R. Understanding green innovation: A conceptual framework. Sustainability 2022, 14, 5787. [Google Scholar] [CrossRef]
  21. Lee, J.; Joo, H.-Y.; Lee, J.; Joo, H.-Y. The Impact of Top Management’s Support on the Collaboration of Green Supply Chain Participants and Environmental Performance. Sustainability 2020, 12, 9090. [Google Scholar] [CrossRef]
  22. Liu, J.; Liu, Y.; Yang, L. Uncovering the influence mechanism between top management support and green procurement: The effect of green training. J. Clean. Prod. 2020, 251, 119674. [Google Scholar]
  23. Young, R.; Jordan, E. Top management support: Mantra or necessity? Int. J. Proj. Manag. 2008, 26, 713–725. [Google Scholar]
  24. Ahmad, S.; Islam, T.; Sadiq, M.; Kaleem, A. Promoting green behavior through ethical leadership: A model of green human resource management and environmental knowledge. Leadersh. Organ. Dev. J. 2021, 42, 531–547. [Google Scholar]
  25. Li, M.; Gong, Z.; Gilal, F.G.; Van Swol, L.M.; Xu, J.; Li, F. The moderating role of ethical leadership on nurses’ green behavior intentions and real green behavior. BioMed Res. Int. 2021, 2021, 6628016. [Google Scholar]
  26. Berg, N.; Holtbrügge, D.; Egri, C.P.; Furrer, O.; Sinding, K.; Dögl, C. Stakeholder pressures, CSR practices, and business outcomes in Denmark, Germany and the Netherlands. Eur. J. Int. Manag. 2018, 12, 472–500. [Google Scholar]
  27. Helmig, B.; Spraul, K.; Ingenhoff, D.; Bernd Helmig, K.S. Diana Ingenhoff, Under Positive Pressure: How Stakeholder Pressure Affects Corporate Social Responsibility Implementation. Bus. Soc. 2013, 55, 151–187. [Google Scholar] [CrossRef]
  28. Yue, X.; Huo, B.; Ye, Y. The impact of coercive pressure and ethical responsibility on cross-functional green management and firm performance. J. Bus. Ind. Mark. 2023, 38, 1015–1028. [Google Scholar]
  29. Li, G.; Luo, Z.; Anwar, M.; Lu, Y.; Wang, X.; Liu, X. Intellectual capital and the efficiency of SMEs in the transition economy China; Do financial resources strengthen the routes? PLoS ONE 2020, 15, e0235462. [Google Scholar]
  30. Miao, Z.; Cai, S.; Xu, D. Exploring the antecedents of logistics social responsibility: A focus on Chinese firms. Int. J. Prod. Econ. 2012, 140, 18–27. [Google Scholar]
  31. Dong, C.; Huang, Q.; Ni, S.; Zhang, B.; Chen, C. Constructing care-based corporate social responsibility (CSR) communication during the COVID-19 pandemic: A comparison of Fortune 500 companies in China and the United States. J. Bus. Ethics 2024, 192, 775–802. [Google Scholar]
  32. Lu, Y.; Li, G.; Luo, Z.; Anwar, M.; Zhang, Y. Does intellectual capital spur sustainable competitive advantage and sustainable growth?: A study of Chinese and Pakistani firms. Sage Open 2021, 11, 2158244021996702. [Google Scholar]
  33. Hofstede, G. Culture’s Consequences: Comparing Values, Behaviors, Institutions, and Organizations Across Nations; International Educational and Professional; SAGE Publications, Inc.: Thousand Oaks, CA, USA, 2001. [Google Scholar]
  34. Lim, W.M.; Weissmann, M.A. Toward a theory of behavioral control. J. Strateg. Mark. 2023, 31, 185–211. [Google Scholar]
  35. Ouchi, W.G. A conceptual framework for the design of organizational control mechanisms. Manag. Sci. 1979, 25, 833–848. [Google Scholar] [CrossRef]
  36. Snell, S.A. Control theory in strategic human resource management: The mediating effect of administrative information. Acad. Manag. J. 1992, 35, 292–327. [Google Scholar]
  37. Onyemah, V.; Rouziès, D.; Panagopoulos, N.G. How HRM control affects boundary-spanning employees’ behavioural strategies and satisfaction: The moderating impact of cultural performance orientation. Int. J. Hum. Resour. Manag. 2010, 21, 1951–1975. [Google Scholar]
  38. Iqbal, J.; Asghar, A.; Asghar, M.Z. Effect of despotic leadership on employee turnover intention: Mediating toxic workplace environment and cognitive distraction in academic institutions. Behav. Sci. 2022, 12, 125. [Google Scholar] [CrossRef]
  39. Malmi, T.; Brown, D.A. Management control systems as a package—Opportunities, challenges and research directions. Manag. Account. Res. 2008, 19, 287–300. [Google Scholar]
  40. Adib, M.; Zhang, X.; AA Zaid, M.; Sahyouni, A. Management control system for corporate social responsibility implementation–a stakeholder perspective. Corp. Gov. Int. J. Bus. Soc. 2021, 21, 410–432. [Google Scholar]
  41. Hsu, L.-C.; Chang, H.-C. The role of behavioral strategic controls in family firm innovation. Ind. Innov. 2011, 18, 709–727. [Google Scholar]
  42. Liu, Y.; Edu, T.; Fam, K.-S.; Avram, E.; Negricea, C. Is Generation Y in China prone to buy green products? Integrating Confucianism in a VAB-TPB model to explain. J. Clean. Prod. 2025, 494, 145016. [Google Scholar]
  43. Zheng, X.; Lin, Y.; Cheng, X.; Ahn, Y.-J.; Chi, X. An Investigation into the Formation of Tourists’ Pro-Environmental Behavior in Geotourism: Balancing Tourism and Ecosystem Preservation. Sustainability 2025, 17, 1422. [Google Scholar] [CrossRef]
  44. Khan, F.; Abbass, K.; Qun, W.; Grebinevych, O. Moderating role of digital media on environmental awareness and environmental beliefs to shape farmers’ behavioral intentions towards sustainable agricultural land conservation practices. J. Environ. Manag. 2025, 373, 123745. [Google Scholar] [CrossRef]
  45. Xie, J.; Li, H.; Furuya, K.; Chen, J.; Luo, S. Participatory intention and behavior in green cultural heritage conservation: An application of the extended theory of planned behavior. Herit. Sci. 2024, 12, 299. [Google Scholar] [CrossRef]
  46. Burki, U.; Ersoy, P.; Najam, U.; Burki, U.; Ersoy, P.; Najam, U. Top Management, Green Innovations, and the Mediating Effect of Customer Cooperation in Green Supply Chains. Sustainability 2019, 11, 1031. [Google Scholar] [CrossRef]
  47. Mehmood, K.; Iftikhar, Y.; Jabeen, F.; Khan, A.N.; Rehman, H. Energizing ethical recycling intention through information publicity: Insights from an emerging market economy. J. Bus. Ethics 2024, 191, 837–863. [Google Scholar] [CrossRef]
  48. Niinimäki, K. Ethical foundations in sustainable fashion. Text. Cloth. Sustain. 2015, 1, 3. [Google Scholar] [CrossRef]
  49. Awa, H.O.; Etim, W.; Ogbonda, E. Stakeholders, stakeholder theory and corporate social responsibility (CSR). Int. J. Corp. Soc. Responsib. 2024, 9, 11. [Google Scholar] [CrossRef]
  50. Hambrick, D.C.; Mason, P.A. Upper echelons: The organization as a reflection of its top managers. Acad. Manag. Rev. 1984, 9, 193–206. [Google Scholar] [CrossRef]
  51. Aboramadan, M. Top management teams characteristics and firms performance: Literature review and avenues for future research. Int. J. Organ. Anal. 2021, 29, 603–628. [Google Scholar] [CrossRef]
  52. Gao, D.; Li, S.; Guo, C. Top management team career experience heterogeneity, digital transformation, and the corporate green innovation: A moderated mediation analysis. Front. Psychol. 2023, 14, 1276812. [Google Scholar] [CrossRef]
  53. Wagdi, O.; Fathi, A.; Wagdi, O.; Fathi, A. The impact of top management team members diversity on corporations’ performance and value: Evidence from emerging markets. Future Bus. J. 2024, 10, 1. [Google Scholar]
  54. Waldman, D.A.; Siegel, D.S.; Javidan, M. Components of CEO transformational leadership and corporate social responsibility. J. Manag. Stud. 2006, 43, 1703–1725. [Google Scholar]
  55. Carroll, A.B. Corporate social responsibility: Evolution of a definitional construct. Bus. Soc. 1999, 38, 268–295. [Google Scholar]
  56. van der Zee, A.; Swagerman, D. Upper Echelon Theory and Ethical Behaviour. J. Law Gov. 2009, 4, 27–44. [Google Scholar]
  57. Chin, M.K.; Hambrick, D.C.; Treviño, L.K. Political ideologies of CEOs: The influence of executives’ values on corporate social responsibility. Adm. Sci. Q. 2013, 58, 197–232. [Google Scholar]
  58. Delmas, M.A.; Toffel, M.W. Organizational responses to environmental demands: Opening the black box. Strateg. Manag. J. 2008, 29, 1027–1055. [Google Scholar] [CrossRef]
  59. Cegliński, P.; Wiśniewska, A. CSR as a source of competitive advantage: The case study of Polpharma group. J. Corp. Responsib. Leadersh. 2016, 3, 9–25. [Google Scholar]
  60. Porter, M.E. Competitive Advantage of Nations: Creating and Sustaining Superior Performance; Simon and schuster; Free Press: New York, NY, USA, 2011. [Google Scholar]
  61. Plambeck, N.; Weber, K. When the glass is half full and half empty: CEOs’ ambivalent interpretations of strategic issues. Strateg. Manag. J. 2010, 31, 689–710. [Google Scholar] [CrossRef]
  62. Galván-Mendoza, O.; González-Rosales, V.M.; Leyva-Hernández, S.N.; Arango-Ramírez, P.M.; Velasco-Aulcy, L. Environmental knowledge, perceived behavioral control, and employee green behavior in female employees of small and medium enterprises in Ensenada, Baja California. Front. Psychol. 2022, 13, 1082306. [Google Scholar]
  63. Cop, S.; Alola, U.V.; Alola, A.A. Perceived behavioral control as a mediator of hotels’ green training, environmental commitment, and organizational citizenship behavior: A sustainable environmental practice. Bus. Strategy Environ. 2020, 29, 3495–3508. [Google Scholar]
  64. Jensen, M.C.; Meckling, W.H. Theory of the firm: Managerial behavior, agency costs and ownership structure. In Corporate Governance; Gower: Aldershot, UK, 2019; pp. 77–132. [Google Scholar]
  65. Fawehinmi, O.; Yusliza, M.Y.; Tanveer, M.I.; Abdullahi, M.S. Influence of green human resource management on employee green behavior: The sequential mediating effect of perceived behavioral control and attitude toward corporate environmental policy. Corp. Soc. Responsib. Environ. Manag. 2024, 31, 2514–2536. [Google Scholar]
  66. Coleman, R.; Thorson, E.; Jimenez, C.; Vinton, K. Reaching science skeptics: How adaptive framing of climate change leads to positive responses via persuasion knowledge and perceived behavioral control. Commun. Res. 2024, 51, 392–414. [Google Scholar]
  67. Li, X.; Dai, J.; Zhu, X.; Li, J.; He, J.; Huang, Y.; Liu, X.; Shen, Q. Mechanism of attitude, subjective norms, and perceived behavioral control influence the green development behavior of construction enterprises. Humanit. Soc. Sci. Commun. 2023, 10, 266. [Google Scholar]
  68. Gopinathan, S.; Veeraya, S.; Raman, M.; Jambulingam, M. Role of behavioral intention in implementation of green information systems among Malaysians. Discov. Sustain. 2025, 6, 139. [Google Scholar] [CrossRef]
  69. Tang, D.; Obuobi, B.; Nketiah, E.; Adu-Gyamfi, G. Breaking the energy crisis: Does the role of government support impact Ghanaians’ intention to adopt sustainable energy from food waste? Energy 2025, 320, 135394. [Google Scholar]
  70. Simons, R. Control in an age of empowerment. Harv. Bus. Rev. 1995, 73, 80–88. [Google Scholar]
  71. Merchant, K.; Stede, W.A. Management Control Systems: Performance Measurement, Evaluation and Incentives; Financial Times Press: Upper Saddle River, NJ, USA, 2011. [Google Scholar]
  72. Siva Rama Krishna, J.; Kumar, S.; Kirmani, M.D. Green Behaviour Engagement Towards the Achievement of Sustainable Health: A Systematic Review and Bibliometric Analysis. Soc. Mark. Q. 2024, 30, 183–222. [Google Scholar]
  73. Anwar, M.; Clauß, T. Personality traits and bricolage as drivers of sustainable social responsibility in family SMEs: A COVID-19 perspective. Bus. Soc. Rev. 2021, 126, 37–68. [Google Scholar]
  74. Zhang, Y.; Du, J.; Boamah, K.B. Green climate and pro-environmental behavior: Addressing attitude-behavior gaps towards promoting sustainable development. Sustain. Dev. 2023, 31, 2428–2445. [Google Scholar]
  75. Hong, Y.; Al Mamun, A.; Masukujjaman, M.; Yang, Q.; Hong, Y.; Al Mamun, A.; Masukujjaman, M.; Yang, Q. Sustainable consumption practices among Chinese youth. Humanit. Soc. Sci. Commun. 2024, 11, 1. [Google Scholar] [CrossRef]
  76. Niu, L.; Lu, C.; Fan, L.; Niu, L.; Lu, C.; Fan, L. Social Class and Private-Sphere Green Behavior in China: The Mediating Effects of Perceived Status and Environmental Concern. Int. J. Environ. Res. Public Health 2023, 20, 4329. [Google Scholar] [CrossRef] [PubMed]
  77. García-Madariaga, J.; Rodríguez-Rivera, F. Corporate social responsibility, customer satisfaction, corporate reputation, and firms’ market value: Evidence from the automobile industry. Span. J. Mark. -ESIC 2017, 21, 39–53. [Google Scholar] [CrossRef]
  78. Nandy, A.; Uddin, M.M.; Hossain, M.A. Towards the paradigm of circular economy: The imprint of community factors and perceived benefits on consumers’ recycling signage. Clean. Waste Syst. 2025, 10, 100243. [Google Scholar]
  79. Paillé, P.; Boiral, O.; Chen, Y. Linking environmental management practices and organizational citizenship behaviour for the environment: A social exchange perspective. Int. J. Hum. Resour. Manag. 2013, 24, 3552–3575. [Google Scholar]
  80. Aragón-Correa, J.A. Strategic proactivity and firm approach to the natural environment. Acad. Manag. J. 1998, 41, 556–567. [Google Scholar]
  81. Islam, T.; Khan, M.M.; Ahmed, I.; Mahmood, K. Promoting in-role and extra-role green behavior through ethical leadership: Mediating role of green HRM and moderating role of individual green values. Int. J. Manpow. 2021, 42, 1102–1123. [Google Scholar]
  82. Patwary, A.K.; Mohd Yusof, M.F.; Bah Simpong, D.; Ab Ghaffar, S.F.; Rahman, M.K. Examining proactive pro-environmental behaviour through green inclusive leadership and green human resource management: An empirical investigation among Malaysian hotel employees. J. Hosp. Tour. Insights 2023, 6, 2012–2029. [Google Scholar]
  83. Wu, Y.; Tham, J. The impact of executive green incentives and top management team characteristics on corporate value in China: The mediating role of environment, social and government performance. Sustainability 2023, 15, 12518. [Google Scholar] [CrossRef]
  84. Jabeen, R.; Mehmood, S.; Ahmed, M.; Ghani, T.; Javaid, Z.K.; Popp, J. The Role of Green HRM on Environmental Performance: Mediating Role of Green Ambidexterity and Green Behavior and Moderating Role of Responsible Leadership. J. Chin. Hum. Resour. Manag. 2024, 15, 70–90. [Google Scholar]
  85. Ye, X.; Cai, S.; Li, X.; Wang, Z. How and when top management green commitment facilitates employees green behavior: A multilevel moderated mediation model. Chin. Manag. Stud. 2023, 17, 970–990. [Google Scholar] [CrossRef]
  86. Haines, R.; Street, M.D.; Haines, D. The influence of perceived importance of an ethical issue on moral judgment, moral obligation, and moral intent. J. Bus. Ethics 2008, 81, 387–399. [Google Scholar]
  87. Le, T.T. How do corporate social responsibility and green innovation transform corporate green strategy into sustainable firm performance? J. Clean. Prod. 2022, 362, 132228. [Google Scholar]
  88. Zhou, Q.; Zheng, X. Socially responsible human resource management and employee green behavior at work: The role of learning goal orientation and moral identity. Int. J. Hum. Resour. Manag. 2024, 35, 1–35. [Google Scholar]
  89. Ebeh, C.; Okwandu, A.; Abdulwaheed, S.; Iwuanyanwu, O. Integration of renewable energy systems in modern construction: Benefits and challenges. Int. J. Eng. Res. Dev. 2024, 20, 341–349. [Google Scholar]
  90. Zhang, S.; Ren, S.; Tang, G. From passive to active: The positive spillover of required employee green behavior on green advocacy. J. Bus. Ethics 2024, 192, 57–76. [Google Scholar]
  91. Tran, D.V.; Nguyen, D.M.; Nguyen, T. Fostering green customer citizenship behavioral intentions through green hotel practices: The roles of pride, moral elevation, and hotel star ratings. J. Sustain. Tour. 2025, 33, 122–142. [Google Scholar] [CrossRef]
  92. Beekun, R.I.; Badawi, J.A. Balancing ethical responsibility among multiple organizational stakeholders: The Islamic perspective. J. Bus. Ethics 2005, 60, 131–145. [Google Scholar]
  93. Chen, Y.-S.; Lai, S.-B.; Wen, C.-T.; Chen, Y.-S.; Lai, S.-B.; Wen, C.-T. The Influence of Green Innovation Performance on Corporate Advantage in Taiwan. J. Bus. Ethics 2006, 67, 4. [Google Scholar]
  94. Aukhoon, M.A.; Iqbal, J.; Parray, Z.A. Impact of corporate social responsibility on employee green behavior: Role of green human resource management practices and employee green culture. Corp. Soc. Responsib. Environ. Manag. 2024, 31, 3768–3778. [Google Scholar] [CrossRef]
  95. Şengüllendi, M.F.; Bilgetürk, M.; Afacan Fındıklı, M. Ethical leadership and green innovation: The mediating role of green organizational culture. J. Environ. Plan. Manag. 2024, 67, 1702–1723. [Google Scholar]
  96. Li, J.; He, H.; Liu, H.; Su, C. Consumer responses to corporate environmental actions in China: An environmental legitimacy perspective. J. Bus. Ethics 2017, 143, 589–602. [Google Scholar] [CrossRef]
  97. Zhang, C.; Fang, C.-C. The effect of chinese traditional culture on employee green behavior: Literature review. Int. J. Hum. Resour. Stud. 2020, 10, 260–275. [Google Scholar]
  98. Wang, M.; Li, Y.; Wang, Z.; Shi, Y.; Zhou, J. The synergy impact of external environmental pressures and corporate environmental commitment on innovations in green technology. Corp. Soc. Responsib. Environ. Manag. 2024, 31, 854–878. [Google Scholar]
  99. DiMaggio, P.J.; Powell, W.W. The iron cage revisited: Institutional isomorphism and collective rationality in organizational fields. Am. Sociol. Rev. 1983, 48, 147–160. [Google Scholar] [CrossRef]
  100. Arian, A.; Sands, J.; Tooley, S. Industry and stakeholder impacts on corporate social responsibility (CSR) and financial performance: Consumer vs. industrial sectors. Sustainability 2023, 15, 12254. [Google Scholar] [CrossRef]
  101. Bansal, P.; Roth, K. Why companies go green: A model of ecological responsiveness. Acad. Manag. J. 2000, 43, 717–736. [Google Scholar]
  102. Nguyen, B.; Vu, N. Does intrinsic motivation or extrinsic pressure matter more? An exploratory study of small businesses going green and innovation. Bus. Strategy Environ. 2024, 33, 3855–3886. [Google Scholar] [CrossRef]
  103. Dimand, A.M.; Neshkova, M.I. Buying green in US local government: Internal commitment and responsiveness to external pressures. Public Adm. 2024, 102, 644–667. [Google Scholar]
  104. Buhaya, M.I.; Metwally, A.B.M. Green intellectual capital and green supply chain performance: Do external pressures matter? Cogent Bus. Manag. 2024, 11, 2349276. [Google Scholar]
  105. Singh, R.K. Wheeling towards sustainability: The nexus of external pressures, green innovation and circular supply chain excellence. Bus. Process Manag. J. 2024, 30, 1044–1064. [Google Scholar]
  106. Freeman, R.E. Strategic Management: A Stakeholder Approach; Pitman: Boston, MA, USA, 1984; ISBN 10 0521151740. [Google Scholar]
  107. Kiron, D.; Unruh, G.; Reeves, M.; Kruschwitz, N.; Rubel, H.; ZumFelde, A.M. Corporate sustainability at a crossroads. MIT Sloan Manag. Rev. 2017, 58. Available online: https://search.proquest.com/openview/9126eb3ec7133f348841e4938b60e342/1?pq-origsite=gscholar&cbl=26142 (accessed on 19 March 2025).
  108. Gonella, J.d.S.L.; Godinho Filho, M.; Ganga, G.M.D.; Latan, H.; Jabbour, C.J.C. A behavioral perspective on circular economy awareness: The moderating role of social influence and psychological barriers. J. Clean. Prod. 2024, 441, 141062. [Google Scholar]
  109. Bao, X.; Yu, B. The impact of environmental regulation on corporate financial performance: An empirical study from China. Environ. Dev. Sustain. 2023, 25, 15003–15023. [Google Scholar]
  110. Geng, Y.; Chen, J.; Liu, T.; Tao, D. Public environmental attention, media coverage, and corporate green innovation: Evidence from heavily polluting industries in China. Environ. Sci. Pollut. Res. 2023, 30, 86911–86926. [Google Scholar]
  111. Ma, Y.; Wang, J.; Lv, X. Institutional pressures and firms’ environmental management behavior: The moderating role of slack resources. J. Environ. Plan. Manag. 2023, 66, 2513–2535. [Google Scholar] [CrossRef]
  112. Chenhall, R.H. Management control systems design within its organizational context: Findings from contingency-based research and directions for the future. Account. Organ. Soc. 2003, 28, 127–168. [Google Scholar]
  113. Georgiev, M. The Role of the Balanced Scorecard as a tool of strategic management and control. J. Innov. Sustain. 2017, 3, 31–63. [Google Scholar]
  114. Islam, M.H.; Islam, M.T.; Hoque, M.R.; Haque, S.Z.; Barua, B.; Islam, M.O.; Hossain, M.F. Understanding Young Consumers’ E-Waste Recycling Behaviour in Bangladesh: A Developing Country Perspective. Recycling 2025, 10, 24. [Google Scholar] [CrossRef]
  115. Sihag, V.; Rijsdijk, S.A. Organizational controls and performance outcomes: A meta-analytic assessment and extension. J. Manag. Stud. 2019, 56, 91–133. [Google Scholar]
  116. Zhao, X.; Fan, L.; Xu, Y. An investigation of determinants of green consumption behavior: An extended theory of planned behavior. Innov. Green Dev. 2025, 4, 100198. [Google Scholar] [CrossRef]
  117. Speckbacher, G. Creativity research in management accounting: A commentary. J. Manag. Account. Res. 2017, 29, 49–54. [Google Scholar] [CrossRef]
  118. Su, S.; Baird, K.; Schoch, H. Management control systems from an organisational life cycle perspective: The role of input, behaviour and output controls. J. Manag. Organ. 2013, 19, 635–658. [Google Scholar] [CrossRef]
  119. Hassan, M.; Mahmood, Z.; Khakwani, I. Impact of religiosity on Pakistani youth green purchase intensions and behavior: Extending theory of planned behavior. J. Islam. Mark. 2025, 16, 1–25. [Google Scholar] [CrossRef]
  120. Cardinal, L.B.; Sitkin, S.B.; Long, C.P. A configurational theory of control. Organ. Control 2010, 51, 85–100. [Google Scholar]
  121. Strand, R.; Strand, R. The Chief Officer of Corporate Social Responsibility: A Study of Its Presence in Top Management Teams. J. Bus. Ethics 2012, 112, 4. [Google Scholar] [CrossRef]
  122. Crutzen, N.; Zvezdov, D.; Schaltegger, S. Sustainability and management control. Exploring and theorizing control patterns in large European firms. J. Clean. Prod. 2017, 143, 1291–1301. [Google Scholar] [CrossRef]
  123. Ting, S.-H.; Leong, C.-M.; Lim, T.-Y.; Kuek, T.Y.; Lim, B.C.Y. Advancing corporate sustainability: Empowering the young consumers to reduce food waste for the sake of our planet. Asia-Pac. J. Bus. Adm. 2025, 17, 239–257. [Google Scholar] [CrossRef]
  124. González-Benito, J.; González-Benito, Ó. A study of determinant factors of stakeholder environmental pressure perceived by industrial companies. Bus. Strategy Environ. 2010, 19, 164–181. [Google Scholar] [CrossRef]
  125. Timur, Y.P.; Ridlwan, A.A.; Rahim, S.A.; Fikriyah, K.; Susilowati, F.D.; Canggih, C.; Nurafini, F.; Badrul Munir, M.B. Determinants of Muslim investors in investing through green sukuk retail: An extended pro-environmental planned behavior approach. J. Islam. Mark. 2025, in press. [Google Scholar] [CrossRef]
  126. Bansal, P.; Hunter, T. Strategic explanations for the early adoption of ISO 14001. J. Bus. Ethics 2003, 46, 289–299. [Google Scholar] [CrossRef]
  127. Liang, H.; Wu, Z.; Du, S. Study on the impact of environmental awareness, health consciousness, and individual basic conditions on the consumption intention of green furniture. Sustain. Futures 2024, 8, 100245. [Google Scholar]
  128. Liu, B.; Zhang, D. Functional Background Diversity of Top Management Team and Managerial Forecasting Capability. J. Manag. Account. Res. 2024, 36, 21–50. [Google Scholar] [CrossRef]
  129. Ma, Y.; Al Mamun, A.; Hoque, M.E.; Masukujjaman, M.; Ja’Afar, R. Modeling behavioral insights to mobilize private investment in climate change adaptation: Evidence from Chinese investors. Environ. Dev. Sustain. 2025, 1–32. [Google Scholar] [CrossRef]
  130. Asiaei, K.; Bontis, N.; Barani, O.; Moghaddam, M.; Sidhu, J. The role of sustainability control systems in translating CSR into performance in Iran. Manag. Decis. 2022, 60, 1438–1468. [Google Scholar] [CrossRef]
  131. Rifai, M.K. Examining factors of household’ waste sorting behaviour in an urban area: A case study in Sidoarjo, Indonesia. IOP Conf. Ser. Earth Environ. Sci. 2025, 1438, 012002. [Google Scholar]
  132. Zhang, D.; Li, J.; Lou, S. Reducing environmental pollution: What affects the waste sorting of Chinese urban residents? The theory of planned behavior with community convenience. J. Mater. Cycles Waste Manag. 2024, 26, 2084–2098. [Google Scholar]
  133. Deshmukh, P.; Tare, H. Green marketing and corporate social responsibility: A review of business practices. Multidiscip. Rev. 2024, 7, 2024059. [Google Scholar] [CrossRef]
  134. Punitha, S.; Rasdi, R.M. Corporate social responsibility: Adoption of green marketing by hotel industry. Asian Soc. Sci. 2013, 9, 79. [Google Scholar]
  135. Shaw, D.; Kuo, Y.-L.; Chie, B.-T.; Chang, C.-T.; Hung, M.-F.; Chen, H.-H.; Yuan, T.-Y. Does the future imagination treatment affect people’s pro-environmental intention and donation decisions? Environ. Dev. Sustain. 2025, 1–21. [Google Scholar] [CrossRef]
  136. Rodgers, W.; Söderbom, A.; Guiral, A. Corporate social responsibility enhanced control systems reducing the likelihood of fraud. J. Bus. Ethics 2015, 131, 871–882. [Google Scholar]
  137. Hao, A.; Dogot, T.; Yin, C. How to enhance agricultural plastic waste management in China? Insights from public participation. J. Integr. Agric. 2024, 23, 2127–2143. [Google Scholar] [CrossRef]
  138. Theerthaana, P.; Raj, S.V. An investigation on adoption of AI-enabled e-waste recycling kiosks in the post-pandemic era. Electron. Gov. Int. J. 2025, 21, 68–80. [Google Scholar]
  139. Wijethilake, C.; Ekanayake, A. Proactive strategic responses to corporate sustainability pressures: A sustainability control system framework. In Advances in Management Accounting; Emerald Publishing Limited: Bradford, UK, 2018; pp. 129–173. [Google Scholar]
  140. Afridi, F.e.A.; Afridi, S.A.; Zahid, R.A.; Khan, W.; Anwar, W. Embracing green banking as a mean of expressing green behavior in a developing economy: Exploring the mediating role of green culture. Environ. Sci. Pollut. Res. 2024, 31, 46137–46147. [Google Scholar] [CrossRef] [PubMed]
  141. Zhou, Q.; Li, H.; Loh, H.S. A model for sustainable development of the ship recycling industry: Empirical evidence from China. Sustain. Dev. 2024, 32, 153–165. [Google Scholar] [CrossRef]
  142. Nguyen, N.P.; Wu, H.; Evangelista, F.; Nguyen, T.N.Q. The effects of organizational mindfulness on ethical behaviour and firm performance: Empirical evidence from Vietnam. Asia Pac. Bus. Rev. 2020, 26, 313–335. [Google Scholar] [CrossRef]
  143. Anwar, M. Business model innovation and SMEs performance—Does competitive advantage mediate? Int. J. Innov. Manag. 2018, 22, 1850057. [Google Scholar] [CrossRef]
  144. Shah, S.Z.A.; Anwar, M.; Hussain, C.M. Top managers’ attributes, innovation, and the participation in China–Pakistan Economic Corridor: A study of energy sector small and medium-sized enterprises. Manag. Decis. Econ. 2021, 42, 385–406. [Google Scholar] [CrossRef]
  145. Ullah, R.; Anwar, M.; Khattak, M.S. Building new venture success through internal capabilities; is business model innovation a missing link? Technol. Anal. Strateg. Manag. 2023, 35, 1453–1466. [Google Scholar] [CrossRef]
  146. George, D. SPSS for Windows Step by Step: A Simple Study Guide and Reference, 17.0 Update, 10th ed.; Pearson Education India: Delhi, India, 2011. [Google Scholar]
  147. Podsakoff, P.M.; MacKenzie, S.B.; Lee, J.-Y.; Podsakoff, N.P. Common method biases in behavioral research: A critical review of the literature and recommended remedies. J. Appl. Psychol. 2003, 88, 879. [Google Scholar] [CrossRef]
  148. Hair, J.F.; Ringle, C.M.; Sarstedt, M. The use of partial least squares (PLS) to address marketing management topics. J. Mark. Theory Pract. 2011, 19, 135–138. [Google Scholar] [CrossRef]
  149. Hair, J.F.; Black, W.C.; Babin, B.J.; Anderson, R.E. Multivariate Data Analysis: A Global Perspective; Pearson Education: London, UK, 2010. [Google Scholar]
  150. Sarstedt, M.; Hair, J.F., Jr.; Nitzl, C.; Ringle, C.M.; Howard, M.C. Beyond a tandem analysis of SEM and PROCESS: Use of PLS-SEM for mediation analyses! Int. J. Mark. Res. 2020, 62, 288–299. [Google Scholar]
  151. Henseler, J.; Ringle, C.M.; Sarstedt, M. A new criterion for assessing discriminant validity in variance-based structural equation modeling. J. Acad. Mark. Sci. 2015, 43, 115–135. [Google Scholar]
  152. Shmueli, G.; Sarstedt, M.; Hair, J.F.; Cheah, J.-H.; Ting, H.; Vaithilingam, S.; Ringle, C.M. Predictive model assessment in PLS-SEM: Guidelines for using PLSpredict. Eur. J. Mark. 2019, 53, 2322–2347. [Google Scholar]
  153. Bentler, P.M.; Bonett, D.G. Significance tests and goodness of fit in the analysis of covariance structures. Psychol. Bull. 1980, 88, 588. [Google Scholar]
  154. Ghani, B.; Mubarik, M.S.; Memon, K.R. The impact of green HR practices on employee proactive behaviour. Int. J. Hum. Resour. Manag. 2024, 35, 1403–1448. [Google Scholar] [CrossRef]
  155. Ab Wahab, M. Is an unsustainability environmentally unethical? Ethics orientation, environmental sustainability engagement and performance. J. Clean. Prod. 2021, 294, 126240. [Google Scholar] [CrossRef]
  156. Anin, E.K.; Etse, D.; Okyere, G.A.; Adanfo, D.B.Y. Driving green procurement in a developing country: The roles of corporate environmental ethics, environmental training, and top management commitment. Afr. J. Manag. 2024, 10, 24–49. [Google Scholar]
  157. Choi, H.-J. Effect of Chief Executive Officer’s Sustainable Leadership Styles on Organization Members’ Psychological Well-Being and Organizational Citizenship Behavior. Sustainability 2021, 13, 13676. [Google Scholar] [CrossRef]
  158. Boiral, O.; Paillé, P. Organizational citizenship behaviour for the environment: Measurement and validation. J. Bus. Ethics 2012, 109, 431–445. [Google Scholar]
  159. Luo, Y.; Kong, D.; Cui, H. Top managers’ rice culture and corporate social responsibility performance. J. Bus. Ethics 2024, 194, 655–678. [Google Scholar]
  160. Zhang, L.; Zhang, M.; Jia, J.; Peng, X.; Zhu, J.; You, S. Collectivist culture, environmental regulation and pollution emissions: Evidence from China. Front. Psychol. 2024, 14, 1300601. [Google Scholar] [CrossRef] [PubMed]
  161. Ahmed, F.; Faraz, N.A.; Xiong, Z.; Ma, Y. The multilevel interplay of responsible leadership with leader identification and autonomous motivation to cultivate voluntary green behavior. Asia Pac. J. Manag. 2024, 41, 1861–1889. [Google Scholar] [CrossRef]
  162. Chu, X.; Bai, Y.; Li, C. The dark side of firms’ green technology innovation on corporate social responsibility: Evidence from China. J. Bus. Ethics 2024, 195, 47–66. [Google Scholar] [CrossRef]
Figure 1. Research model.
Figure 1. Research model.
Sustainability 17 03111 g001
Figure 2. Measurement model.
Figure 2. Measurement model.
Sustainability 17 03111 g002
Figure 3. Structural model.
Figure 3. Structural model.
Sustainability 17 03111 g003
Figure 4. Interaction of behavioral control strategy and top management support.
Figure 4. Interaction of behavioral control strategy and top management support.
Sustainability 17 03111 g004
Figure 5. Interaction of behavioral control strategy and ethical responsibility.
Figure 5. Interaction of behavioral control strategy and ethical responsibility.
Sustainability 17 03111 g005
Figure 6. Interaction of behavioral control strategy and social pressure.
Figure 6. Interaction of behavioral control strategy and social pressure.
Sustainability 17 03111 g006
Table 1. Managerial and firm demographics.
Table 1. Managerial and firm demographics.
ParticularValuesPercentage
Qualification
Intermediate and less4117.4
Bachelor8234.7
Master7230.5
MS/MPhil3615.3
PhD52.1
Age of Managers
30–40 Years3615.3
41–508234.7
51–608837.3
61 and above3012.71
Size of firms
20–50 employees4418.6
51–100 employees4820.3
101–150 employees5121.6
151–200 employees4318.2
201 to 250 employees5021.2
Age of firms
10 years and less8837.3
11–20 years7833.1
21 and above years7029.7
Industry type
High-End Equipment12251.69
Logistics Companies8736.86
Other Manufacturing2711.44
Total 236100
Table 2. Descriptive statistics.
Table 2. Descriptive statistics.
ParticularMinimumMaximumMeanS.DSkewnessKurtosis
Qualification1.005.002.5001.01700.245−0.611
Firm Size1.005.003.02971.409380.002−1.277
Firm Age1.003.001.92370.816390.142−1.486
TMS2.005.003.71400.40300−0.3621.530
ER2.445.003.71280.46958−0.1080.703
SP1.005.003.69630.449390.0570.071
BCS1.335.003.48870.76530−0.209−0.226
GB2.505.003.86650.44611−0.1021.668
Table 3. Cross loading.
Table 3. Cross loading.
ItemsBehavioral Control StrategyEthical ResponsibilityGreen BehaviorsSocial PressureTop Mgt Support
bsc10.9490.0970.2520.2120.089
bsc20.9210.0740.2320.1480.123
bsc30.9380.1410.2290.2240.124
er10.1030.7570.3990.2900.160
er20.1200.7500.4290.3150.133
er30.0350.8750.5130.3400.168
er40.0490.6860.4070.3500.139
er50.1580.7620.5040.4710.207
er60.1360.7940.5120.3080.255
er70.0440.7480.3910.2920.117
er80.0420.8080.4620.3390.256
er90.0670.7160.4280.2930.235
gb10.2470.5060.8970.4710.283
gb20.2050.4830.8950.4180.233
gb30.2400.5850.9190.4600.335
gb40.1680.5170.8490.4570.304
gb50.2570.5490.8980.4790.311
gb60.2310.4960.8710.4320.245
sp10.2050.3640.4960.9190.228
sp20.1680.3260.3970.8260.268
sp30.1510.4250.3920.7870.216
tms10.1680.1320.1800.1680.751
tms20.0100.1490.2500.2320.753
tms30.0560.1770.1970.1120.712
tms40.0730.2520.2560.2080.841
tms50.0450.1940.2690.2380.791
tms60.1960.1930.2830.2690.704
Table 4. Validity and readability.
Table 4. Validity and readability.
VariablesCronbach’s AlphaComposite Reliability (rho_a)Composite Reliability (rho_c)(AVE)
Al0.8550.8620.9020.697
Cash Management Practices0.8800.8830.9050.545
Green Innovation0.8370.8380.8860.609
Inventory Management Practices0.8750.8760.9010.534
Receivable Management Practices0.8690.8750.8970.521
Table 5. Heterotrait-monotrait ratio (HTMT)—matrix.
Table 5. Heterotrait-monotrait ratio (HTMT)—matrix.
Particular12345678
Behavioral Control Strategy
Ethical Responsibility0.122
Firm Age0.0670.276
Firm size0.1140.1270.080
Green Behaviors0.2690.6290.4340.134
Manager Qualification0.0740.1340.2050.0220.263
Social Pressure0.2400.5130.3170.0290.5820.193
Top Mgt Support0.1400.2690.1970.0430.3480.1910.328-
Table 6. Multicollinearity.
Table 6. Multicollinearity.
ParticularGreen Behaviors
Behavioral Control Strategy1.111
Ethical _Responsibility1.337
Firm Age1.184
Firm size1.042
Green Behaviors
Manager Qualification1.101
Social Pressure1.381
Top Mgt Support1.149
Behavioral Control Strategy × Social Pressure1.53
Behavioral Control Strategy × Ethical _Responsibility1.523
Behavioral Control Strategy × Top Mgt _Support1.114
Table 7. F square.
Table 7. F square.
ParticularF Squire
Behavioral Control Strategy0.029
Ethical Responsibility0.251
Firm Age0.076
Firm size0.005
Manager Qualification0.016
Social Pressure0.075
Top Mgt Support0.021
Behavioral Control Strategy × Social Pressure0.020
Behavioral Control Strategy × Ethical Responsibility0.012
Behavioral Control Strategy × Top Mgt Support0.056
Table 8. Hypotheses testing with control variables.
Table 8. Hypotheses testing with control variables.
Control and Main VariablesβTP
Control Impact
Firm Age → Green Behaviors0.2004.1110.000
Firm size → Green Behaviors0.0501.0620.289
Manager Qualification → Green Behaviors0.0881.7800.075
Main Impact
H1. Top Mgt Support → Green Behaviors0.1032.1880.029
H2. Ethical Responsibility → Green Behaviors0.3877.5360.000
H3. Social Pressure → Green Behaviors0.2154.0300.000
Behavioral Control Strategy → Green Behaviors0.1212.3990.016
H4. Behavioral Control Strategy × Top Mgt Support → Green _Behaviors−0.1583.3280.001
H5. Behavioral Control Strategy × Ethical Responsibility → Green Behaviors−0.0781.4070.159
H6. Behavioral Control Strategy × Social Pressure → Green Behaviors0.1151.9620.050
Table 9. Hypotheses remarks.
Table 9. Hypotheses remarks.
HypothesesRemarks
H1: Support from the top management significantly influences the organizational green behaviorSupported
H2: Social responsibility positively influences an organization’s green behaviorSupported
H3: High social pressure positively affects the green behavior of firmsSupported
H4: BCS strengthens the relationship between top management support and the firm’s green behaviorSupported
H5: Behavior control strategies strengthen the relationship between ethical responsibilities and the firm’s green behaviorNot Supported
H6: The presence of BCS strengthens the relationship between social pressure and an organization’s green behaviorSupported
Disclaimer/Publisher’s Note: The statements, opinions and data contained in all publications are solely those of the individual author(s) and contributor(s) and not of MDPI and/or the editor(s). MDPI and/or the editor(s) disclaim responsibility for any injury to people or property resulting from any ideas, methods, instructions or products referred to in the content.

Share and Cite

MDPI and ACS Style

Gong, C.; Badulescu, A. Management Motivation, Ethical Responsibility or Social Pressure: How Top Managers Improve Green Behaviors Through Behavioral Strategic Control? Sustainability 2025, 17, 3111. https://doi.org/10.3390/su17073111

AMA Style

Gong C, Badulescu A. Management Motivation, Ethical Responsibility or Social Pressure: How Top Managers Improve Green Behaviors Through Behavioral Strategic Control? Sustainability. 2025; 17(7):3111. https://doi.org/10.3390/su17073111

Chicago/Turabian Style

Gong, Chenhao, and Alina Badulescu. 2025. "Management Motivation, Ethical Responsibility or Social Pressure: How Top Managers Improve Green Behaviors Through Behavioral Strategic Control?" Sustainability 17, no. 7: 3111. https://doi.org/10.3390/su17073111

APA Style

Gong, C., & Badulescu, A. (2025). Management Motivation, Ethical Responsibility or Social Pressure: How Top Managers Improve Green Behaviors Through Behavioral Strategic Control? Sustainability, 17(7), 3111. https://doi.org/10.3390/su17073111

Note that from the first issue of 2016, this journal uses article numbers instead of page numbers. See further details here.

Article Metrics

Back to TopTop