The Impact of Construction Logistics and Project Implementation on Urban Quality of Life: The Grounded Theory Approach
Abstract
1. Introduction
1.1. Sustainable Development and Quality of Life in Cities
1.2. The Study of Urban Environment Quality
1.3. Existing Studies and Authors’ Contributions
1.4. The Goals and Objectives of the Study
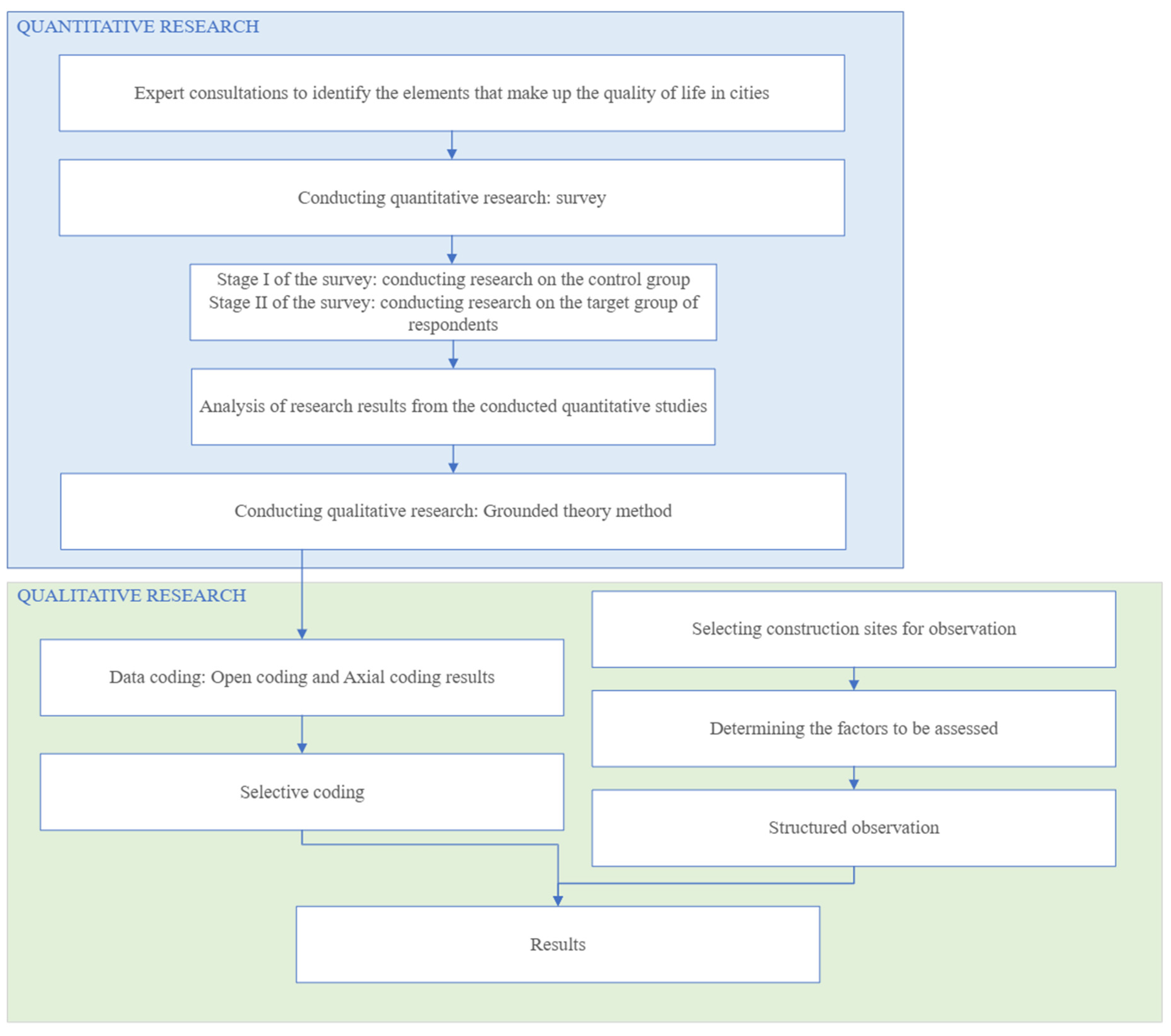
1.5. Methodology of the Study
1.6. Structure of the Study
2. Urban Quality of Life
- “to have” and “to be” oriented, which are decisive for a high or low quality of life;
- definitions in which the key QoL factor is the degree of development and life goal realization;
- based on the degree of satisfaction in various areas of social life;
- based on objective (prosperity) and subjective (well-being) criteria.
3. The Impact of Residential and Non-Residential (Commercial) Construction Project Implementation on the Functioning of Cities
4. Research Methodology
4.1. Procedure and Interviews Schedule
4.2. Participants
4.3. Ethics Statement
4.4. Grounded Theory Analysis
4.5. Structured Observation
5. Research Results
5.1. Collected Data
5.2. Data Coding
5.2.1. Open Coding
5.2.2. Axial Coding
5.3. Structured Observation
6. Discussion
7. Conclusions
- Adapting work schedules to social needs (including the preparation of a list of critical points/stages that are particularly onerous for residents, and dividing the works into stages).
- Providing residents with uninterrupted access to goods and services (by designating replacement premises for commercial purposes).
- Project planning that takes into account seasonal fluctuations in the use of facilities (when restrictions resulting from the works are the least troublesome for residents).
- Introducing Construction Consolidation Centres to address transportation issues for supply purposes.
- Utilizing Electric Trucks to reduce CO2 emissions and noise.
- Implementing Building Information Modelling (BIM) and ERP systems to improve design, planning, execution, and supply processes.
- Collaborating more broadly with stakeholders to reduce negative impacts and adopt Construction Logistics Scenarios [52].
- Proposed Local Management System: A local management system for managing freight delivery routes in the Szczecin agglomeration was proposed. In this respect, two concepts can be distinguished: SUMP and SULP. SUMP includes sustainable urban mobility plans taking into account local conditions, planning practices, and institutional structures, but they typically focus on passenger flow solutions. The SULP concept includes UFT, which is most influenced by retail, express, courier, and post, hotel, restaurant, and catering (HoReCa), construction, and waste management. Nevertheless, it is worth noting that the developed SULP concepts do not always cover all the above categories. The construction industry is often omitted in this respect. Therefore, the authors point out in particular the need to adapt the current and required concepts for cities taking into account the important areas of their functioning [53,54,55]. Such a solution would allow some delivery vehicles to be removed from the city areas covered by construction and reconstruction during peak traffic hours, which would reduce traffic congestion and noise. Fewer trucks on urban roads can also reduce the risk of road accidents and improve the safety of pedestrians and cyclists. Contemporary trends in construction, such as modular construction or recycling demolition waste, can also serve as responses to existing problems.
- Proper waste management and the use of on-site recycling and segregation at source can impact the amount of transportation required for waste disposal and the level of vehicle loading, thereby reducing the negative effects of transportation activities in cities [58].
Author Contributions
Funding
Institutional Review Board Statement
Informed Consent Statement
Data Availability Statement
Conflicts of Interest
References
- Sirgy, M.J.; Lee, D.J.; Miller, C.; Littlefield, J.E. The Impact of Globalization on a Country’s Quality of Life: Toward an Integrated Model. Soc. Indic. Res. 2004, 68, 251–298. [Google Scholar] [CrossRef]
- Szarek-Iwaniuk, P.; Senetra, A. Access to ICT in Poland and the Co-Creation of Urban Space in the Process of Modern Social Participation in a Smart City—A Case Study. Sustainability 2020, 12, 2136. [Google Scholar] [CrossRef]
- Kuddus, M.A.; Tynan, E.; McBryde, E. Urbanization: A problem for the rich and the poor? Public Health Rev. 2020, 41, 1. [Google Scholar] [CrossRef] [PubMed]
- United Nations. Department of Economic and Social Affairs, Sustainable Development. Available online: https://sdgs.un.org (accessed on 16 February 2024).
- Ameen RF, M.; Mourshed, M.; Li, H. A critical review of environmental assessment tools for sustainable urban design. Environ. Impact Assess. Rev. 2015, 55, 110–125. [Google Scholar] [CrossRef]
- Buyle, M.; Braet, J.; Audenaert, A. Life cycle assessment in the construction sector: A review. Renew. Sustain. Energy Rev. 2013, 26, 379–388. [Google Scholar] [CrossRef]
- Bragança, L.; Mateus, R.; Koukkari, H. Building sustainability assessment. Sustainability 2010, 2, 2010–2023. [Google Scholar] [CrossRef]
- Figueiredo, K.; Pierott, R.; Hammad, A.W.; Haddad, A. Sustainable material choice for construction projects: A Life Cycle Sustainability Assessment framework based on BIM and Fuzzy-AHP. Build. Environ. 2021, 196, 107805. [Google Scholar] [CrossRef]
- Zhou, L. Study on the influence of urban construction land expansion on carbon emission based on VAR Model-a case study of Nanchang City. IOP Conf. Ser. Earth Environ. Sci. 2021, 769, 022071. [Google Scholar] [CrossRef]
- Chen, L.; Huang, L.; Hua, J.; Chen, Z.; Wei, L.; Osman, A.I.; Fawzy, S.; Rooney, D.W.; Dong, L.; Yap, P.S. Green construction for low-carbon cities: A review. Environ. Chem. Lett. 2023, 21, 1627–1657. [Google Scholar] [CrossRef]
- Hossain, M.U.; Ng, S.T.; Antwi-Afari, P.; Amor, B. Circular economy and the construction industry: Existing trends, challenges and prospective framework for sustainable construction. Renew. Sustain. Energy Rev. 2020, 130, 109948. [Google Scholar] [CrossRef]
- Sáez-de-Guinoa, A.; Zambrana-Vasquez, D.; Fernández, V.; Bartolomé, C. Circular Economy in the European Construction Sector: A Review of Strategies for Implementation in Building Renovation. Energies 2022, 15, 4747. [Google Scholar] [CrossRef]
- Monterrubio, C.; Andriotis, K.; Rodríguez-Muñoz, G. Residents’ perceptions of airport construction impacts: A negativity bias approach. Tour. Manag. 2020, 77, 103983. [Google Scholar] [CrossRef]
- Nolz, P.C. Optimizing construction schedules and material deliveries in city logistics: A case study from the building industry. Flex. Serv. Manuf. J. 2021, 33, 846–878. [Google Scholar] [CrossRef]
- Floková, L.; Hübelová, D.; Kozumpliková, A.; Caha, J.; Janošíková, L. Multi-perspective quality of life index for urban development analysis, example of the city of Brno, Czech Republic. Cities Environ. 2023, 137, 104338. [Google Scholar] [CrossRef]
- Petelewicz, M.; Drabowicz, T. Jakość Życia–Globalnie i Lokalnie. Pomiar i Wizualizacja; Katedra Socjologii Ogólnej, Wydział Ekonomiczno-Socjologiczny Uniwersytet Łódzki: Łódź, Poland, 2016. [Google Scholar]
- Janssen, C.; Daamen, T.A.; Verheul, W.J. Governing capabilities, not places—How to understand social sustainability implementation in urban development. Urban Stud. 2023, 61, 331–349. [Google Scholar] [CrossRef]
- Cardoso, R.; Sobhani, A.; Meijers, E. The cities we need: Towards an urbanism guided by human needs satisfaction. Urban Stud. 2022, 59, 2638–2659. [Google Scholar] [CrossRef]
- Witkowski, J.; Kiba-Janiak, M. Correlation between city logistics and quality of life as an assumption for referential model. Procedia-Soc. Behav. Sci. 2012, 39, 568–581. [Google Scholar] [CrossRef]
- Cai, T.; Verze, P.; Bjerklund Johansen, T.E. The Quality of Life Definition: Where Are We Going? Uro 2021, 1, 14–22. [Google Scholar] [CrossRef]
- Mouratidis, K. Urban planning and quality of life: A review of pathways linking the built environment to subjective well-being. Cities 2021, 115, 103229. [Google Scholar] [CrossRef]
- Alfaro-Navarro, J.-L.; López-Ruiz, V.-R.; Huete-Alcocer, N.; Nevado-Peña, D. Quality of life in the urban context, within the paradigm of digital human capital. Cities 2024, 153, 105284. [Google Scholar] [CrossRef]
- Sapena, M.; Wurm, M.; Taubenböck, H.; Tuia, D.; Ruiz, L.A. Estimating quality of life dimensions from urban spatial pattern metrics. Comput. Environ. Urban Syst. 2021, 85, 101549. [Google Scholar] [CrossRef]
- Yonk, R.M.; Smith, J.T.; Wardle, A.R. Building a quality of life index. In Quality of Life and Quality of Working Life; Vilas Boas, A.A., Ed.; IntechOpen: London, UK, 2017; Available online: https://www.intechopen.com/chapters/54577 (accessed on 29 August 2023).
- Slavuj, L. Urban Quality of Life–A Case Study: The City of Rijeka. Croat. Geogr. Bull. 2011, 73, 99–110. [Google Scholar] [CrossRef]
- Macke, J.; Casagrande, R.M.; Sarate, J.A.R.; Silva, K.A. Smart city and quality of life: Citizens’ perception in a Brazilian case study. J. Clean. Prod. 2018, 182, 717–726. [Google Scholar] [CrossRef]
- Bardhan, R.; Kurisu, K.; Hanaki, K. Does compact urban forms relate to good quality of life in high density cities of India? Case of Kolkata. Cities 2015, 48, 55–65. [Google Scholar] [CrossRef]
- Simonelli, G.; Leanza, Y.; Boilard, A.; Hyland, M.; Augustinavicius, J.L.; Cardinali, D.P.; Vallières, A.; Pérez-Chada, D.; Vigo, D.E. Sleep and quality of life in urban poverty: The effect of a slum housing upgrading program. Sleep 2013, 36, 1669–1676. [Google Scholar] [CrossRef]
- Cilliers, E.J.; Timmermans, W.; Van den Goorbergh, F.; Slijkhuis, J.S.A. The story behind the place: Creating urban spaces that enhance quality of life. Appl. Res. Qual. Life 2015, 10, 589–598. [Google Scholar] [CrossRef]
- Insch, A.; Florek, M. Place satisfaction of city residents: Findings and implications for city branding. In Towards Effective Place Brand Management: Branding European Cities and Regions; Ashworth, G., Kavaratzis, M., Eds.; Edward Edgar Publishing Limited: Cheltenham, UK, 2010; pp. 191–204. [Google Scholar]
- Węziak-Białowolska, D. Quality of life in cities—Empirical evidence in comparative European perspective. Cities 2016, 58, 87–96. [Google Scholar] [CrossRef]
- Castelli, C.; d’Hombres, B.; Dominicis, L.; Dijkstra, L.; Montalto, V.; Pontarollo, N. What makes cities happy? Factors contributing to life satisfaction in European cities. Eur. Urban Reg. Stud. 2023, 30, 319–342. [Google Scholar] [CrossRef]
- Deloitte. Global Powers of Construction 2022. Available online: https://www2.deloitte.com/ (accessed on 11 February 2024).
- Statistical Office in Szczecin. Available online: https://stat.gov.pl/obszary-tematyczne/przemysl-budownictwo-srodki-trwale/budownictwo/ (accessed on 16 February 2024).
- Deloitte. 2024 Engineering and Construction Industry Outlook. Available online: https://www2.deloitte.com/us/en/insights/industry/engineering-and-construction/engineering-and-construction-industry-outlook-2024.html (accessed on 12 February 2024).
- UNEP. Global Status Report for Buildings and Construction. Available online: https://www.unep.org/resources/publication/2022-global-status-report-buildings-and-construction (accessed on 10 September 2023).
- Ballesteros, M.J.; Fernández, M.D.; Quintana, S.; Ballesteros, J.A.; González, I. Noise emission evolution on construction sites. Measurement for controlling and assessing its impact on the people and on the environment. Build. Environ. 2010, 45, 711–717. [Google Scholar] [CrossRef]
- Office of the Association of the Szczecin Metropolitan Area. Development Strategy 2030. Available online: https://som.szczecin.pl/strategia/ (accessed on 11 March 2025).
- Glasow, P. Fundamentals of Survey Research Methodology; MITRE; C3 Center: McLean, VA, USA, 2005. [Google Scholar]
- Tie, Y.C.; Birks, M.; Francis, K. Grounded theory research: A design framework for novice researchers. SAGE Open Med. 2019, 7, 2050312118822927. [Google Scholar] [CrossRef]
- The Local Database via the Office’s Website. Available online: https://stat.gov.pl/ (accessed on 23 August 2023).
- Smith, K.M. The Relationship Between Residential Satisfaction, Sense of Community, Sense of Belonging and Sense of Place in a Western Australian Urban Planned Community. Ph.D. Thesis, Edith Cowan University, Joondalup, Australia, 2011. Available online: https://ro.ecu.edu.au/theses/460 (accessed on 5 February 2025).
- Ng, S.H.; Kam, P.K.; Pong, R.W. People living in ageing buildings: Their quality of life and sense of belonging. J. Environ. Psychol. 2005, 25, 347–360. [Google Scholar] [CrossRef]
- Morillas, J.M.B.; González, D.M.; Rey-Gozalo, G. Analysis of the temporal structure of vehicle flow in cities and a potential application to noise pollution. Appl. Acoust. 2024, 225, 110195. [Google Scholar] [CrossRef]
- EEA. Environmental noise in Europe—2020. Report 22/2019. Available online: https://www.eea.europa.eu/en/analysis/publications/environmental-noise-in-europe (accessed on 3 February 2025).
- Mir, M.; Nasirzadeh, F.; Bereznicki, H.; Enticott, P.; Lee, S.; Mills, A. Construction noise effects on human health: Evidence from physiological measures. Sustain. Cities Soc. 2023, 91, 104470. [Google Scholar] [CrossRef]
- Basner, M.; Babisch, W.; Davis, A.; Brink, M.; Clark, C.; Janssen, S.; Stansfeld, S. Auditory and non-auditory effects of noise on health. Lancet 2024, 383, 1325–1332. [Google Scholar] [CrossRef]
- Erfanian, M.; Mitchell, A.J.; Kang, J.; Aletta, F. The Psychophysiological Implications of Soundscape: A Systematic Review of Empirical Literature and a Research Agenda. Int. J. Environ. Res. Public Health 2019, 16, 3533. [Google Scholar] [CrossRef] [PubMed] [PubMed Central]
- Ostańska, A. Wybrane aspekty programowania rewitalizacji osiedli mieszkaniowych za pomocą modelu PEARS—Algorytm weryfikacji (Selected aspects of programming urban renewal of housing estates by means of PEARS model—The algorithm of verification). In Zagadnienia Badawcze, Projektowe i Edukacyjne w Architekturze. Tom ii (Volume 2). Interdyscyplinarność Badan w Nauce (Interdisciplinarity of Researches in Architecture); Komar, B., Ed.; Wydawnictwo Politechniki Śląskiej: Gliwice, Poland, 2009; pp. 73–84. [Google Scholar]
- Osypchuk, O.; Iwan, S. Analysis of Selected Solutions for Sustainable Urban Deliveries in the Construction Industry. Sustainability 2023, 15, 3567. [Google Scholar] [CrossRef]
- Thompson, R.G.; Osypchuk, O.; Iwan, S. Construction and Urban Logistics. In The Routledge Handbook of Urban Logistics; Monios, J., Buss, L., Ison, S., Eds.; Routledge: Oxfordshire, UK, 2023. [Google Scholar]
- Brusselaers, N.; Mommens, K.; Macharis, C. Building Bridges: A Participatory Stakeholder Framework for Sustainable Urban Construction Logistics. Sustainability 2021, 13, 2678. [Google Scholar] [CrossRef]
- MDS Transmodal Limited. DG MOVE European Commission: Study on Urban Freight Transport. Final Report. 2012. Available online: https://civitas.eu/sites/default/files/2012_ec_study_on_urban_freight_transport_0.pdf (accessed on 5 February 2025).
- Dablanc, L. Freight Transport, A Key for the New Urban Economy. Report for the World Bank as Part of the Initiative Freight Transport for Development: A Policy Toolkit. 2009. Available online: https://thedocs.worldbank.org/en/doc/899601433866450683-0190022009/original/UrbanTransporturbanfreight.pdf (accessed on 6 February 2025).
- Kin, B.; Verlinde, S.; Macharis, C. Sustainable urban freight transport in megacities in emerging markets. Sustain. Cities Soc. 2017, 32, 31–41. [Google Scholar] [CrossRef]
- Subramanya, K.; Kermanshachi, S.; Rouhanizadeh, B. Modular construction vs. traditional construction: Advantages and limitations: A comparative study. In Proceedings of the Creative Construction e-Conference 2020; Budapest University of Technology and Economics, Budapest, Hungary, 28 June–1 July 2020; pp. 11–19. [Google Scholar]
- Thai, H.T.; Ngo, T.; Uy, B. A review on modular construction for high-rise buildings. Structures 2020, 28, 1265–1290. [Google Scholar] [CrossRef]
- Gálvez-Martos, J.L.; Istrate, I.R. Construction and demolition waste management. In Advances in Construction and Demolition Waste Recycling: Management, Processing And Environmental Assessment; Pacheco-Torgal, F., Colangelo, F., Tuladhar, R., Ding, Y., Eds.; Woodhead Publishing: Sawston, UK, 2020; pp. 56–60. [Google Scholar]












| Category | Parameter |
|---|---|
| Economic prosperity | Cost of living |
| Access to the labour market | |
| Opportunity for professional development | |
| Store availability | |
| Financial and property safety | |
| Natural environment | Air pollution |
| Noise pollution | |
| Water and land pollution | |
| Environmental safety | |
| Social infrastructure | Public transport |
| Accessibility of culture | |
| Access to educational facilities | |
| Access to healthcare | |
| Availability of infrastructure for children | |
| Availability of places to practise sports | |
| Availability of infrastructure for animals | |
| Municipal and housing infrastructure | Access to the real estate market |
| Care and cleanliness | |
| Community | |
| Infrastructure safety |
| Code | Question | Assessment |
|---|---|---|
| C1 | Do you feel an impact of construction project implementation on your daily functioning? | Medium impact |
| Could you assess the impact of projects related to the construction, reconstruction, or renovation of residential and non-residential (service or commercial) buildings on the quality of life of Szczecin’s inhabitants in the context of selected elements of economic prosperity: | ||
| C2 | living costs? | No impact |
| C3 | access to the labour market? | No impact |
| C4 | opportunity for professional development? | No impact |
| C5 | store availability? | Large impact |
| C6 | financial and property safety? | Medium impact |
| Could you assess the impact of projects related to the construction, reconstruction, or renovation of residential and non-residential (service or commercial) buildings on the quality of life of Szczecin’s inhabitants in the context of selected elements of natural environment: | ||
| C7 | air pollution? | Medium impact |
| C8 | noise pollution? | Very large impact |
| C9 | water and land pollution? | Medium impact |
| C10 | environmental safety? | Medium impact |
| Could you assess the impact of projects related to the construction, reconstruction, or renovation of residential and non-residential (service or commercial) buildings on the quality of life of Szczecin’s inhabitants in the context of selected elements of social infrastructure: | ||
| C11 | public transport? | Medium impact |
| C12 | accessibility of culture? | No impact |
| C13 | access to education? | Small impact |
| C14 | access to healthcare? | Medium impact |
| C15 | availability of infrastructure for children? | Medium impact |
| C16 | availability of places to practise sports? | Medium impact |
| C17 | availability of infrastructure for animals? | Medium impact |
| Could you assess the impact of projects related to the construction, reconstruction, or renovation of residential and non-residential (service or commercial) buildings on the quality of life of Szczecin’s inhabitants in the context of selected elements of municipal and housing infrastructure: | ||
| C18 | access to the real estate market? | Very large impact |
| C19 | care and cleanliness? | Large impact |
| C20 | the community? | Large impact |
| C21 | infrastructure safety? | Medium impact |
| Category of Code | Code |
|---|---|
| Construction project implementation has no impact on the element. | C2; C3; C4; C12 |
| Construction project implementation has a small impact on the element. | C13 |
| Construction project implementation has a medium impact on the element. | C1; C6; C7; C9; C10; C11; C14; C15; C16; C17; C21 |
| Construction project implementation has a large impact on the element. | C5; C19; C20 |
| Construction project implementation has a very large impact on the element. | C8; C18 |
| Type of Factor | Factor | Selected Construction Sites | ||||
|---|---|---|---|---|---|---|
| “Heyki City” (Location No. 1) | “Ornament” (Location No. 2) | Public swimming pool (Location No. 3) | Specialist public clinic (Location No. 4) | PGW WP RZGW Szczecin (Location No. 5) | ||
| Rating (1–5) | ||||||
| Economic prosperity | Increased cost of living | 2 | 3 | 2 | 2 | 4 |
| Decreased business activity | 3 | 5 | 3 | 3 | 2 | |
| Decreased visibility of and access to different facilities | 3 | 4 | 4 | 5 | 2 | |
| Natural environment | Environmental pollution | 5 | 5 | 3 | 3 | 4 |
| Noise pollution | 5 | 5 | 4 | 4 | 4 | |
| Social infrastructure | Hindering access to public transportation | 1 | 4 | 1 | 1 | 2 |
| Difficulty accessing institutions, facilities, and infrastructure | 4 | 2 | 5 | 5 | 2 | |
| Municipal and housing infrastructure | Problems in property management processes | 3 | 3 | 2 | 2 | 2 |
| Housing price level | 5 | 3 | 2 | 2 | 3 | |
| Care and cleanliness of the surroundings | 4 | 4 | 4 | 3 | 5 | |
| Decreasing sense of community | 2 | 2 | 5 | 3 | 2 | |
Disclaimer/Publisher’s Note: The statements, opinions and data contained in all publications are solely those of the individual author(s) and contributor(s) and not of MDPI and/or the editor(s). MDPI and/or the editor(s) disclaim responsibility for any injury to people or property resulting from any ideas, methods, instructions or products referred to in the content. |
© 2025 by the authors. Licensee MDPI, Basel, Switzerland. This article is an open access article distributed under the terms and conditions of the Creative Commons Attribution (CC BY) license (https://creativecommons.org/licenses/by/4.0/).
Share and Cite
Chełstowska, A.; Oleksandra, O.; Sosik, K. The Impact of Construction Logistics and Project Implementation on Urban Quality of Life: The Grounded Theory Approach. Sustainability 2025, 17, 2651. https://doi.org/10.3390/su17062651
Chełstowska A, Oleksandra O, Sosik K. The Impact of Construction Logistics and Project Implementation on Urban Quality of Life: The Grounded Theory Approach. Sustainability. 2025; 17(6):2651. https://doi.org/10.3390/su17062651
Chicago/Turabian StyleChełstowska, Aleksandra, Osypchuk Oleksandra, and Katarzyna Sosik. 2025. "The Impact of Construction Logistics and Project Implementation on Urban Quality of Life: The Grounded Theory Approach" Sustainability 17, no. 6: 2651. https://doi.org/10.3390/su17062651
APA StyleChełstowska, A., Oleksandra, O., & Sosik, K. (2025). The Impact of Construction Logistics and Project Implementation on Urban Quality of Life: The Grounded Theory Approach. Sustainability, 17(6), 2651. https://doi.org/10.3390/su17062651

