Abstract
This study analyzes the effect of knowledge managemet capability on entrepreneurial orientation, entrepreneurial finance, entrepreneurial marketing, and business resilience in culinary micro-enterprises in Bandung during the COVID-19 pandemic, proposing that knowledge management capability influences entrepreneurial orientation, entrepreneurial finance, and entrepreneurial marketing, which in turn enhance business resilience. Partial least squares structural equation modeling was used to analyze data from 125 culinary micro-enterprises. The findings show that entrepreneurial finance has a stronger effect on business resilience compared to other factors, indicating that financial agility and resource allocation are more important for business resilience in crisis conditions. This challenges the conventional view that innovation is the main driver of business resilience. This study redefines the strategic entrepreneurship model by highlighting the role of knowledge management capability as a key resource input in the resource orchestration process to build business resilience. The results offer practical insights, including policy recommendations for improving digital infrastructure and financial inclusion to support culinary micro-enterprises in adapting to future disruptions.
1. Introduction
The COVID-19 pandemic has caused widespread disruptions globally, resulting in substantial changes and posing serious challenges to the resilience and growth of businesses. Government policies in pandemic-affected countries, such as lockdowns and mobility restrictions, primarily drove these disruptions. These measures include widespread lockdowns, travel and mobility restrictions, enforced quarantines, limitations on public gatherings, and constraints on MICE (meetings, incentives, conventions, and exhibitions) events. Consequently, several businesses have been forced to temporarily halt their operations due to regulatory constraints and to operate with reduced capacity [1].
In this context, businesses across the globe have reacted in various actions [2,3]. According to [4], the pandemic has caused substantial changes in mobilities, international trades, consumption patterns, and lifestyle norms. Companies have also encountered limited operational hours, decreased client bases, diminishing revenues, and employee disengagement [5]. Various strategies have been conducted by individuals and governments to mitigate the impacts of the pandemic [4,6]. The majority of the research focuses on economic effects at the national level or under specific conditions, predominantly in industrialized nations like the United States [6]. In contrast, there is a noticeable gap in studies examining the pandemic’s impact on businesses in developing countries [5]. This gap highlights the urgency of research on entrepreneurship in these regions, given the complex interplay of factors that shape entrepreneurial activities in developing economies [7].
As a developing country, Indonesia’s economic growth is significantly driven by micro, small, and medium enterprises (MSMEs), which account for 99% of all business entities. According to data from the Indonesian Chamber of Commerce and Industry, in 2023, the number of MSME actors reached approximately 66 million, contributing to 61% of Indonesia’s gross domestic product (GDP), equivalent to IDR 9580 trillion, and employing around 117 million workers, representing 97% of the total workforce. A micro-enterprise, as outlined in Government Regulation No. 7 of 2021 on Micro, Small, and Medium Enterprises, is defined as a business entity with an annual turnover of up to IDR 2,000,000,000 (two billion rupiahs) and a maximum capital of IDR 1,000,000,000 (one billion rupiahs), excluding the value of lands and buildings used for operational business.
In the 2021 Taste Atlas Awards, Bandung was awarded fifth position in the category of “Best City in Asia for Traditional Food”. The number of domestic and international travelers visiting the city has been increasing at a rapid pace throughout history. However, the pandemic in 2019 precipitated a precipitous decline. The data on tourist arrivals in Bandung show that foreign tourists decreased by 88.05% from 252,842 in 2019 to 30,210 in 2020. Similarly, the number of domestic tourists decreased by 60.7% from 8,175,221 in 2019 to 3,214,390 in 2020. In 2022, tourism remained the largest contributor to the Regional Original Income (PAD), generating a total revenue of IDR 708,203,430,685, as reported by the Bandung City Tourism Office. The culinary sector emerged as the most significant contributor within this, with a total of IDR 334,973,160,369.
The pandemic has severely affected many culinary micro-enterprises, which account for their considerable contribution to the local economy. Culinary micro-enterprises represent 48.57% of the MSMEs in Bandung. According to the Cooperatives and Micro, Small, and Medium Enterprises Service, the number of MSMEs grew by 351.33% (527 businesses) in 2018, compared to just 150 businesses in the previous year. This was succeeded by a decrease of 31.69% (360) and 25.55% (268) in 2019 and 2020, respectively. The number decreased by 60.97% (722) in 2022, despite a significant increase of 690.3% (1850) in 2021.
In such contexts, culinary micro-enterprises need to shift their focus from pursuing competitive advantage to ensuring survival. Every strategy should be tailored to support crisis recovery processes [8]. Understanding the post-crisis recovery processes of micro-enterprises is crucial as they are significant economic drivers and contributors to societal recovery [9,10]. Furthermore, the persistent impacts of the pandemic demand the adoption of innovative approaches across all aspects of entrepreneurial activities for micro-enterprises [11]. Businesses are increasingly accepting business resilience (BR) to recover from major disruptions [12]. This need for resilience is evident when dealing with unexpected events [13].
Exploring strategies to withstand sporadic crises and effectively address regular hazards is a crucial field of analysis. Companies must develop resilient structures to successfully manage the obstacles [14]. This action supports the ability to withstand market or environmental disruptions while maintaining efficient resource allocation [15,16].
Entrepreneurial attitude must be possessed in the current competitive environment, which may be achieved by the strategic selection and implementation of initiatives. This mentality embodies a conceptualization of business and the potential to exploit the benefits of unpredictability [17]. Ref. [18] suggest that entrepreneurial attitudes can be strengthened through strategic behaviors that maximize opportunities and build a sustainable competitive advantage for the future. The integration of entrepreneurship with strategic management is often regarded as a hallmark of global transformation, particularly in emerging economies [19,20].
Entrepreneurship scholars highlight the importance of strategic entrepreneurship (SE) as an approach that integrates opportunity-seeking and advantage-seeking behaviors to enhance BR. Prior research suggests that firms leveraging SE principles were better able to withstand economic downturns, such as during the 2008 financial crisis [18] and the COVID-19 pandemic [21]. These studies highlight the role of adaptability and strategic resource allocation in fostering resilience [17].
This perspective combines elements from entrepreneurial orientation (EO), entrepreneurial finance (EF), and entrepreneurial marketing (EM) with knowledge management capability (KMC) as a core driver of BR. However, existing research primarily focuses on large firms or developed economies, leaving a gap in understanding how culinary micro-enterprises in emerging markets navigate crises through SE strategies. Recent studies highlight the lack of empirical research on how micro-enterprises in developing economies apply SE principles to overcome economic shocks. For instance, Ref. [21] discusses the role of SE in crisis management, while Ref. [22] emphasizes the importance of knowledge-based entrepreneurship in fostering resilience among small businesses. These findings underscore the need for further investigation in this area.
This study aims to advance the understanding of SE by integrating environmental, organizational, and individual dimensions into a dynamic framework. Specifically, this study aims to analyze the impact of KMC on EO, EF, and EM, and the influence of each of these variables on BR to determine the most important factors in culinary micro-enterprise survival during crises.
2. Theoretical Background and Hypothesis Formulation
The model built through the theory of SE is appropriate for connecting and understanding the extent of the influence of the capabilities owned by the company when implemented through the entrepreneurial process in producing the goals that the company wants to achieve. This developing and dynamic field of research necessitates a more complete model of SE to include multidimensional and larger domains in sustainable development. The diverse range of disciplines, functions, and contexts in entrepreneurship research creates substantial possibilities for exploring several levels of complexity [23]. Meanwhile, the notions of actions and strategic management are complementary rather than interchangeable [24,25]. Within the strategic framework, entrepreneurial activities are essential for identifying and leveraging the most suitable opportunities to gain a competitive advantage [17]. Entrepreneurial endeavors aim to identify and capitalize on opportunities [26], whereas the primary focus of strategic management lies in creating competitive advantages and generating wealth [17]. SE combines both. According to Ref. [27], the SE framework consists of three key components: resource or factor inputs; the resource orchestration process; and the resulting outcomes. Research manuscripts reporting large datasets that are deposited in a publicly available database should specify where the data have been deposited and provide the relevant accession numbers. If the accession numbers have not yet been obtained at the time of submission, it should be stated that they will be provided during review. They must be provided prior to publication.
The first step includes the identification of the resources or elements that function as inputs to the SE process. These can include environmental variables and resources inside a company. The focus of this research is on KMC, an organizational resource serving as the essential basis for the entrepreneurial process. The strategic philosophy of knowledge management has been prominent in allowing companies to cultivate the necessary skills to effectively traverse the growing dynamism and uncertainty of the business environment [28]. KMC is developed through the foundation of infrastructure and the implementation of effective processes [29]. Despite its relatively recent inception [30], the notion of KMC has rapidly attracted the interest of managers and scholars from many fields, who acknowledge its importance as a subject of corporate interest [31]. It is seen as an innovative feature in the domains of management and new subfields of specialization [32]. In the modern economy, organizational competitiveness has shifted from relying on physical and tangible assets to emphasizing knowledge as its foundation [33]. Businesses gain a competitive advantage by effectively integrating organizational knowledge into operations and services. As a result, managing knowledge effectively is emerging as a critical component of organizational operations [34].
The second step of the process, known as resource orchestration, includes measures implemented to enable the efficient administration of resources [17]. This step includes organizing the resource portfolio, integrating resources, and maximizing capabilities [35]. These activities include the systematic arrangement of resources, integration into capabilities, and utilization to generate value for consumers through the principles of EO, EF, and EM. These variables function as mechanisms that use information to propel strategic activities. In the SE model, EO serves as the fundamental basis that directs the utilization of other resources and skills. However, the variable can also be regarded as a component of a dynamic process including continuous activities in the execution of entrepreneurial plans. EO is an evident in the leadership style of business owners [36].
The selection of EO, EF, and EM as variables for the orchestration process of the SE model was based on multiple factors. Refs. [37,38] highlight that businesses adopting an entrepreneurial approach often attain higher levels of performance. EO assesses the degree of entrepreneurial involvement in activities such as innovation, proactive behavior, and risk-taking [39,40,41]. Effective implementation mitigates the likelihood of operational failure [42] and confers a competitive edge [43]. In addition, the presence of financial resources is essential for achieving business success. Sufficient financial resources positively influence the viability of innovation and enhance the efficiency of organizational operations [44].
The probability of successful innovation in small companies is also enhanced by a robust finance structure to stimulate economic growth. In contrast, inadequate finance systems lead to a state of inactivity, rendering several MSMEs incapable of engaging in competition [45]. EF is crucial for improving entrepreneurial performance [46]. EM has become a convincing alternative because of the foundation in the theory and practice of companies functioning in highly uncertain environments [47]. The concept is an expanding area receiving substantial acknowledgment [48,49]. Meanwhile, EM shows the interconnection of entrepreneurship, marketing, and innovation [50].
Concerning the third step, the processes and actions influencing SE lead to a variety of potential outcomes in order to enhance the wealth of owners. Within this framework, supplementary economic activities, such as job creation, technological progress, and economic stability and growth, are positively influenced, thereby contributing to societal benefits. Additionally, social benefits may arise [17], with competitive advantage serving as the ultimate objective. Businesses that fail to establish a competitive advantage are unlikely to attain business resilience (BR). The critical role of innovation in the global economy, the contribution of entrepreneurial activity to economic development, and the essential function of strategic management in ensuring survival and achieving success collectively underscore the growing relevance of SE in contemporary discourse [17].
2.1. Knowledge Management Capability (KMC) as an Independent Variable
This research considers KMC as an input and independent variable. KMC represents a business resource that equips organizations with the ability to innovate, demonstrate proactivity, and take calculated business risks [51,52]. Ref. [53] highlight that structured processes for codifying, sharing, and applying tacit and explicit knowledge are critical for effective inter-organizational knowledge transfer. According to Ref. [38], companies effectively using knowledge-based resources and showing an entrepreneurial attitude can achieve strong performance. Similarly, Ref. [54] stated that resource capabilities were seen as valuable assets for participating in entrepreneurial activities. Corporate entities also obtain intangible knowledge assets for unique activities. Ref. [55] reported that an inadequate allocation of resources and expertise within a company could affect the ability to fully and efficiently accept the entrepreneurial method.
KMC is the capacity to effectively manage knowledge by integrating the concept among members and coordinating individual activities [29]. In theory, Ref. [31] suggested that companies using knowledge-based resources would achieve favorable outcomes by participating in competitive activities. Essential aspects of company performance should be enhanced by the development of effective KMC. In addition, learning effects should be conducted, which includes increasing the capacity to generate value over time. Several studies have observed that KMC contributes to profitability, as is proven by an increased return on investment (ROI) and return on equity (ROE) [56,57]. The significance of KMC in improving the financial and non-financial performance of a company, regardless of the scale, is shown by [58].
KMC enhances profitability and growth, promotes innovation, improves customer satisfaction, increases product or service quality, and provides greater flexibility in resource utilization for MSMEs [58]. The process of acquiring information on current customer demands, competitor strategies, and supplier capabilities contributes significantly to the generation of new knowledge. This improves the effectiveness and efficiency of companies, resulting in non-financial improvements [59,60,61]. Additionally, knowledge resources are used to determine the necessary actions to mitigate risks when pursuing opportunities and minimizing potential financial losses [62].
Innovative products and services are offered to consumers by establishing, identifying, and updating the knowledge base through KMC. Additionally, companies are capable of capitalizing on the value of knowledge, which is essential for the promotion of innovative thinking and the stimulation of corporate investment [58]. The efficient and precise application of KMC provides a strategic competitive edge [63], empowering organizations to extract valuable lessons from past achievements, interpret competitor actions, and adaptively shape future strategies [64]. According to Ref. [47], companies that implement EM are capable of transforming resources into distinct advantages. Strong KMC is essential for the effective utilization of resources, even in the face of substantial constraints.
Within the framework of the strategic management literature, KMC is defined as the infrastructure and processes employed to transform inputs into intended outcomes [65]. The development of the KMC concept offers a significant competitive edge, as knowledge has evolved into a strategic resource essential for building organizational capabilities [28]. Additionally, the study by Ref. [66] examined the role of knowledge management as a resilience strategy in micro-enterprises in the post-pandemic context, providing empirical evidence that the adoption of knowledge management practices could enhance the adaptability of small businesses dealing with crises and improve their business resilience. Key benefits include the ability to commercialize innovative products, enhance coordination, and foster innovation. Additionally, it enables organizations to anticipate unexpected challenges, adapt to dynamic market conditions, and minimize redundancies in information and KMC. These advantages form a critical basis for assessing the contribution of KMC to organizational effectiveness [29], leading to the formulation of the following hypotheses.
Hypothesis 1.
There is a positive relationship between KMC and EO.
Hypothesis 7.
There is a positive relationship between KMC and EF.
Hypothesis 8.
There is a positive relationship between KMC and EM.
Hypothesis 9.
There is a positive relationship between KMC and BR.
2.2. Entrepreneurial Orientation (EO) and Entrepreneurial Finance (EF)
Ref. [41] reported that EO introduced ‘proactive’ innovations ahead of competitors, engaged in product market innovation, and conducted risky businesses [38]. This concept relates to the processes, practices, and decision-making methods used to act entrepreneurially, as stated by Ref. [67], who identified autonomy and competitive aggressiveness. These variables are perceived as a strategic orientation reflecting the competitive strategies of a company, including risk-taking, innovativeness, proactiveness, competitive aggressiveness, and autonomy. Each dimension has the potential to fluctuate independently. The effort made to engage in entrepreneurial behavior is referred to as EO [68]. Conversely, there is no agreement regarding the definition of EF. Ref. [69] explained the variable as a financial activity that combined proactive profit strategies, innovative investment, and hazardous financing to improve company performance. Ref. [70] defined the concept as a discipline that analyzed the mobilization and allocation of financial resources, risk management, and optimization of contracts to generate and enhance value within the context of entrepreneurship.
Numerous studies have emphasized the importance of EO in the context of organizational success. Companies that adopt the concept [37,38] can take risks, act proactively, and innovate in strategic decision-making processes [39,40,41,71]. Additionally, the risk of business failure is reduced and competitive advantage can be enhanced through the appropriate implementation of EO [42,43]. The propensity for risk-taking is a critical aspect of the variable at the organizational level. This is connected to the readiness to allocate considerable resources to companies with the potential for high returns but associated with high risk [72]. Ref. [73] reported that organizations prioritizing risk established a competitive advantage or acquired new capabilities. Ref. [74] also stated that proactive companies pursued funding opportunities by adopting a more strategic method to financial resource management. Conversely, smaller and financially fragile businesses are more prone to closures or major economic disruptions [75,76,77].
The financial decision-making process is more flexible with autonomy within EO. Autonomous entrepreneurs have greater flexibility in determining financing strategies that are consistent with the vision stated. Ref. [67] showed that autonomy facilitated the implementation of more rapid financial decisions and improved the ability to adapt to market fluctuations.
Hypothesis 2.
There is a positive relationship between EO and EF.
2.3. Entrepreneurial Orientation (EO) and Entrepreneurial Marketing (EM)
EO and EM are two closely interconnected concepts in the field of entrepreneurship. EM is a marketing strategy that incorporates entrepreneurial principles to identify and capitalize on market opportunities. Ref. [47] defined the concept as the marketing process of a company that prioritized the identification and utilization of opportunities in uncertain environments in the presence of resource scarcity. In this context, a proactive company recognizes and capitalizes on developing market opportunities. Ref. [47] also emphasized that the capacity to take advantage of market gaps and develop market-leading strategies was closely associated with proactivity, as opposed to adhering to established trends.
Companies with a high degree of EO implemented audacious and risky strategies, such as entering new markets or experimenting with untested methods. Ref. [72] observed that risk-taking was essential to EO since the variable motivated companies to experiment with inventive strategies. Autonomy empowers individuals or marketing teams to implement innovative ideas without being impeded by bureaucratic procedures. Ref. [67] reported that autonomy within EO enabled more rapid and adaptable responses to market changes and opportunities. Additionally, companies showing robust competitive aggressiveness implement assertive marketing strategies to increase share. Ref. [78] stated that competitive aggressiveness could be a critical factor in outperforming competitors, particularly in saturated markets.
Hypothesis 3.
There is a positive relationship between EO and EM.
2.4. Business Resilience (BR) as a Dependent Variable
Resilience is a multidimensional and multidisciplinary concept that includes a variety of disciplines, such as economics, urban development, and business. Even though the concept was relatively new [79,80]. Ref. [81] suggested that resilience capacity was largely responsible for the ability to survive and flourish. This ability allows companies to profit from circumstances with substantial negative consequences. Additionally, BR establishes a foundation for the development of adequate strategic diversity, which enables companies to implement a diverse array of options and results. The variable also functions as a mechanism to make informed decisions among available alternatives [13].
Resilience refers to the ability to demonstrate resourcefulness by leveraging internal and external resources to address a wide range of contextual and developmental challenges [82]. This concept encompasses the capacity to adapt to ongoing risks while effectively withstanding and recovering from periodic disruptions [83]. It is characterized by two key dimensions: agility [82] and organizational resilience [84].
According to Ref. [85], the most resilient company consistently maintains the dynamic equilibrium between four innovation strategies, namely entrepreneurship, exploration, knowledge management, and collaboration [46]. In the context of MSMEs, Refs. [38,86] emphasized that EO was a contributing factor of the ability to endure in competitive environments. To facilitate the accumulation of experience in managing failure, this orientation motivates companies to implement more precise strategies when confronted with periodic crises [87]. EO is reflected in strategies that proactively identify early warning signals of environmental changes [88]. This effective method identifies new opportunities for resource-constrained companies, such as micro and small enterprises.
A company is capable of maintaining profitability and adapting strategies in response to unexpected obstacles through the effective utilization of capital [89]. Ref. [90] observed that larger MSMEs with greater access to financial resources tend to be more resilient during economic downturns. The availability of financial resources has been recognized as a pivotal element in enhancing the resilience of MSMEs [91]. Similarly, Ref. [92] reported that the financial position at the onset of an economic crisis was a more significant factor in determining resilience than age or size.
EM is defined by Refs. [93,94] as the process by which a company pursues opportunities in uncertain market environments, frequently operating under resource constraints. In situations of substantial environmental change and restricted resources, this variable has been determined to be the most effective [95]. EM prioritizes innovative strategies for resource optimization, innovation, risk management, and value creation, adopting a “big picture” perspective. The variable collectively represents the diverse strategies and responses of MSMEs [96]. Ref. [97] also argued that EM was highly regarded by capitalists and particularly well-suited to smaller companies. This is due to the variable’s significant influence on financial performance, which fosters the establishment of a robust and sustainable business, drives growth, and enhances customer satisfaction [98].
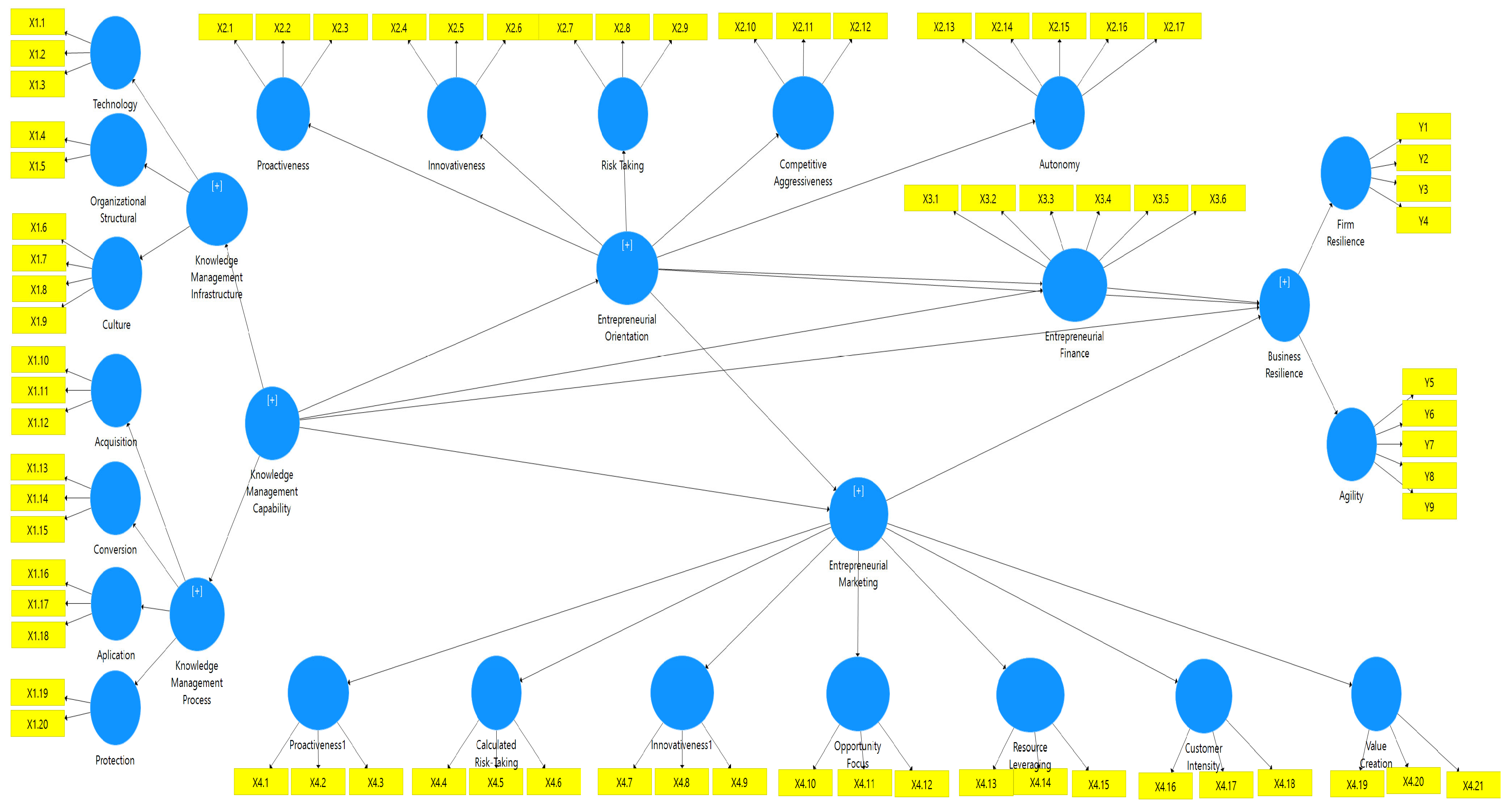
The conceptual framework illustrating the relationships among KMC, EO, EF, EM, and BR is shown in Figure 1.
Figure 1.
Conceptual Framework.
Hypothesis 4.
There is a positive relationship between EO and BR.
Hypothesis 5.
There is a positive relationship between EF and BR.
Hypothesis 6.
There is a positive relationship between EM and BR.
3. Research Methodology
3.1. Sampling and Data Collection
Ref. [99] emphasized that defining a clear target population was essential to ensure the accuracy of the selection and sampling processes. In this research, several criteria were established to identify culinary micro-enterprises suitable for inclusion in the population. These included: (1) registration with the Bandung City Cooperative and UMKM Service as a micro-enterprises operating in the culinary subsector of Bandung City between 2018 and 2023; (2) having a maximum business capital of IDR 1,000,000,000 (one billion rupiah), excluding land and buildings designated for operational use, and generating annual revenue not exceeding IDR 2,000,000,000 (two billion rupiah); (3) utilizing information and communication technology alongside digital financial tools (including social media platforms, e-commerce systems, and digital payment solutions); (4) managing the business in a structured manner, including employing at least one staff member and executing management functions, and; (5) having business partners or collaborators. Based on the criteria, 181 culinary micro-enterprises in the culinary subsector were identified as meeting the requirements for inclusion in the population.
Probability sampling, specifically the simple random method, was employed. The Slovin formula, as referenced by Ref. [100], was utilized to determine the sample size, yielding a total of 125 culinary micro-enterprises as respondents. Data were collected via online surveys (Google Forms) between November and December 2024. The responses were measured on a five-point Likert scale, with values assigned as follows: 1 for Strongly Disagree, 2 for Disagree, 3 for Neutral, 4 for Agree, and 5 for Strongly Agree. This allowed for a nuanced evaluation of participants’ perceptions.
For the analysis, structural equation modeling (SEM) was adopted using partial least squares (PLS) with the SmartPLS 3.0 software. Structural equation modeling (SEM) was selected as the primary analytical technique because of the ability to evaluate complex relationships among latent and observed variables simultaneously, which aligns with the multidimensional nature of our research model, as presented in Figure 2. SEM is a particularly effective tool in examining both direct and indirect effects while accounting for measurement errors, thereby enhancing the validity and reliability of the findings [101]. In this study, SEM is well-suited for investigating the interplay of KMC, EO, EF, EM, and BR as it allows for a comprehensive analysis of interdependencies among these constructs [102]. Each variable was classified and presented in Table 1 to facilitate hypothesis testing.
Figure 2.
Research Model.
Table 1.
Operational Variables.
3.2. Variables and Indicators
This study uses an independent variable, namely, KMC [29], and four dependent variables, EO [67], EF [103], EM [47] and BR [104]. The respondents were asked a total of 74 questions based on the five variables examined, as presented in Table 1.
3.3. Analytical Technique
All analyses in this study were carried out automatically based on the SEM-PLS test results, except for the calculation of the Goodness of Fit (GoF) index, which was calculated manually using the formula from Ref. [101] as follows:
The square root of the average communalities and R2 values are used to determine GoF.
4. Results
4.1. Respondent Characteristics
Respondent characteristics, including gender, age of the entrepreneur, educational background, type of business, number of employees, and duration of operation, are presented in Table 2. The results report that 73.6% and 26.4% of respondents are male and female, respectively. Therefore, males show resilience, perseverance, and patience in managing and sustaining businesses.
Table 2.
Profile of Respondents.
In the distribution of respondents, 34.4% are between the ages of 36 and 45, while 49.6% have completed a senior high school education in terms of educational heritage. This presents a challenge in enhancing the quality of human resources to support business growth by improving the capacities and skills required. Culinary art businesses are the principal source of livelihood for 93 respondents, with 74.4% conducting the operation. In addition, 56% of respondents employ between one and three employees. The culinary micro-enterprises in Bandung City have persevered and thrived in the face of significant challenges since 48.8% have been in business for 7 to 13 years.
4.2. Outer Model Results
The outer model evaluation is performed to show that the measurement instruments are valid and reliable. A valid loading factor value exceeds 0.7 [105]. According to Ref. [101], certain indicators, including the knowledge-sharing reward system (X1.6), must be eliminated from the model due to having a loading factor of less than 0.5 (0.235). Subsequently, the model must be retested for convergent validity. In Figure 3, each indicator of the variables has a loading factor exceeding 0.5 since the validity test is satisfied.
Figure 3.
Outer Model.
Respondents perceived the knowledge-sharing reward system indicator (X1.6) as less suitable for culinary micro-enterprises, mainly due to financial constraints. This is consistent with Ref. [106], where formal human resource management practices, such as reward systems, are frequently disregarded. Short-term results and BR are the primary objectives of a company, as opposed to structured human resource development. Furthermore, Table 3 presents the outcomes of the Fornell–Larcker criterion analysis, which indicates that the square root of the Average Variance Extracted (AVE) should surpass the correlations with other constructs to ensure discriminant validity [102].
Table 3.
Fornell–Larcker.
According to Ref. [101], Average Variance Extracted (AVE) represents the average variance of each measurement item contained within a variable and reflects the extent to which the variable, as a whole, can explain the variation in its measurement items. The recommended minimum AVE value is 0.50. The results show that the indicators for the variables KMC, EO, EF, EM, and RB have Cronbach’s alpha values above 0.7. Similarly, the composite reliability values for all variables in this study exceed 0.7. Ref. [107] states that to achieve good reliability, both composite reliability and Cronbach’s alpha values must be greater than 0.7.
The outer model evaluation was conducted using a variety of criteria, such as the loading factor, AVE, cross-loading, Cronbach’s alpha, and composite reliability, as shown in Table 4. The constructs are accurately measured by the indicators designated for each variable, which show strong reliability. Therefore, the subsequent phase of the research process includes the assessment of the interior model.
Table 4.
Construct reliability.
4.3. Inner Model Results
The inner model evaluation, referred to as structural analysis, is performed to guarantee the accuracy and robustness of the structural model developed. A method known as robust regression is implemented when the data contain irregular errors or anomalies with the potential to distort the model [108]. This method is essential for the analysis of data impacted by outliers, allowing for the creation of a model impervious to anomalies. Inner model evaluation can be seen from several indicators, including: Coefficient of Determination (R2); Predictive Relevance (Q2); and Goodness of Fit (GoF) Index, as shown in Table 5.
Table 5.
R-Square, Q-Square, and GoF.
The predictive relevance test (Q2) is designed to evaluate whether the model demonstrates good predictive capability. The Q-square test in Smart-PLS can be performed using the blindfolding procedure. Q2 > 0 indicates that the model has predictive relevance; conversely, if Q2 < 0, the variables and data fail to predict the model adequately [107]. The Q2 values for all variables are greater than 0, signifying that the model is well predicted. According to Table 5, the R-square test result for the business resilience variable is 0.603, indicating a moderate level but on the brink of strong. This suggests that KMC, EO, EF, and EM account for 60.3% of the variance in BR, while the remaining 39.7% is attributed to external variables. EF has the second-highest R2 value at 0.534, classified as moderate. This implies that KMC and EO can account for 53.4% of the variance in EF, while the remaining 46.6% is attributed to external variables.
Ref. [109] defined small, medium, and large GoF values as 0.1, 0.25, and 0.38 or higher, respectively. Using Equation (1), the GoF value was calculated as 0.565, which indicates a strong model fit. This GoF value indicates that the model accurately represents real-world phenomena [109].
A total of nine hypotheses comprise the path coefficient results, which evaluate the direct impact of independent variables on the dependent. The f-square test, also referred to as the effect size, is used to assess the intensity of the direct influence at the structural level. According to Ref. [101], F-square values of 0.02, 0.15, and 0.35 were considered to indicate small, medium, and large effects, respectively. The second hypothesis has the highest path coefficient, with a value of 0.547, quantifying the concept for the high effect size category. This is succeeded by the initial hypothesis classified as having a high effect size with a value of 0.544. The eighth hypothesis has the third-highest path coefficient of 0.422 in the moderate effect size category. Meanwhile, path coefficient values of 0.287, 0.271, 0.259, 0.245, 0.227, and 0.181 are assigned to the remaining hypotheses five, seven, six, three, four, and nine classified as having a small effect size. These results suggest that variables in the model have positive path coefficients. Therefore, the stronger the influence of a specific independent variable on the dependent, the greater the path coefficient value.
In the first hypothesis, EO is positively and significantly influenced by KMC, as evidenced by a p-value of 0.000, which is less than the threshold of 0.050 (Table 6). This supports the initial hypothesis by confirming a positive and substantial relationship between KMC and EO. These results were consistent with Refs. [51,52], where KMC was an entrepreneurial resource enabling the company to innovate, take proactive measures, and accept risk. The second hypothesis test also shows that EF is significantly and positively influenced by EO, with a p-value of 0.000. This hypothesis is confirmed because the p-value is less than 0.050, with a significant and positive relationship. According to Ref. [110], resource enhancement, particularly in the context of finance, is a fundamental aspect of EO. Entrepreneurs continue to confront a significant obstacle in the form of capital access essential for the establishment and expansion of a company.
Table 6.
Hypothesis testing results.
The third hypothesis shows that EO has a positive and significant impact on EM, with a p-value of 0.001. This relationship is also considered positive and significant since the p-value is less than 0.050. The results are consistent with Ref. [67], where innovativeness is indicative of an inclination to investigate novel concepts, experiment, as well as create novel products and processes. According to the fourth hypothesis, EO has a statistically significant and positive impact on BR, with a p-value of 0.005. The fourth hypothesis is adopted since the value is less than the 0.050 threshold. According to Refs [38,86], the EO of SMEs is a significant factor in the ability to withstand competitive environments.
The fifth hypothesis suggests that EF has a positive and significant impact on BR, with a p-value of 0.001. This confirms a positive and significant relationship between EF and BR, supporting the fifth hypothesis since the p-value is less than 0.050. The results were consistent with Ref. [91], which emphasized the significance of access to finance in improving resilience. Similarly, Ref. [90] reported that larger MSMEs with improved financial access were more resilient during economic downturns. The sixth hypothesis shows that EM has a positive and significant impact on BR, with a p-value of 0.000 less than 0.050. According to Ref. [111], EM assists organizations in evaluating the environment and comprehending the changes from external disruptions to devise suitable countermeasures.
The seventh hypothesis reports that EF is positively and significantly influenced by KMC, with a p-value of 0.000. This hypothesis is supported since the p-value is less than 0.050. Ref. [58] showed the importance of KMC in improving the financial and non-financial performance of a company, including large companies and MSMEs. The eighth hypothesis reported that KMC had a significant and positive impact on EM, with a p-value of 0.000. This hypothesis is adopted since the p-value is less than 0.050. Ref. [58] stated that KMC offered innovative products and services to consumers, thereby enabling the creation, identification, and updating of its knowledge base. The variable advocates for the recognition of knowledge, which is a crucial element in the promotion of innovative thinking and the direction of corporate investment. The ninth hypothesis shows that KMC has a significant and positive impact on BR, as evidenced by a p-value of 0.009. The hypothesis is adopted since the p-value is less than 0.050. This discovery is consistent with the research conducted by Ref. [28], where the development of KMC can offer a competitive advantage and contribute to the long-term survival of culinary micro-enterprises. The positive influence of KMC on EO, EF, and EM aligns with the SE framework proposed by Ref. [26], which emphasizes that effective resource orchestration enables firms to capitalize on market opportunities and enhance resilience.
5. Discussion
In micro- and small enterprises, KMC is administered humanistically, and the technology used is classified as non-automation. The KMC variable encompasses two dimensions: knowledge management infrastructure and knowledge management processes [29]. Knowledge management infrastructure is a repository of information accumulated over the course of the company history and can be used to inform contemporary decision-making [112].
KMC should be analyzed in the context of company capabilities, with infrastructure functioning as a fundamental building block [113]. Errors are the most evident sub-dimension of company culture, as evidenced by the indicators, according to the descriptive analysis. In a competitive market with limited resources, culinary micro-enterprises frequently experience substantial pressure to survive. In this context, the capacity to learn from errors is an essential distinguishing characteristic. Owners and employees of culinary micro-enterprises who adopt the concept regard errors in recipes, customer service, or marketing strategies as valuable learning opportunities. Ref. [29] reported that errors were considered essential inputs for performance enhancement, innovation, and learning. The knowledge management process, on the other hand, is an integral part of a company’s business operations that transforms individual knowledge into organizational knowledge. This knowledge can be widely shared across the organization and effectively applied [58]. Conversely, individuals who withhold knowledge can obstruct the flow of valuable information, hinder collaboration, and stifle innovation, making it essential for organizations to address knowledge hiding in order to foster an entrepreneurial climate that encourages knowledge-sharing, teamwork, and innovative efforts [114].
The most influential sub-dimension is the application sub-dimension, specifically the capacity to coordinate activities. Ref. [29] identified knowledge application as a critical factor in the transformation of the concept into tangible value. Ref. [28] analyzed the concept by emphasizing the significance of using knowledge to improve efficiency and productivity. Culinary micro-enterprises can enhance competitiveness and resilience by efficiently leveraging knowledge to streamline and optimize operations, thereby saving time, resources, and costs. For instance, the reduction of waiting times and the improvement of customer satisfaction are achieved by streamlining service processes, automating order-taking, or using fundamental technology to expedite payments. Culinary micro-entrepreneurs must prioritize the sub-dimension of knowledge protection within the knowledge management process. There is a limitation of policies and procedures to protect knowledge from theft, unlawful exploitation, or improper use. However, knowledge protection is crucial when knowledge is utilized to create or sustain a competitive advantage [115].
Significant academic interest has been generated by research on the impact of KMC to enhance entrepreneurial characteristics. Ref. [116] reported that KMC enabled companies to offer the knowledge resources required to identify and capitalize on new business opportunities. Entrepreneurial training and capacity enhancement should focus on equipping business owners with effective knowledge management strategies. This approach ensures that they are capable of mentoring and passing down their unique expertise to succeeding generations, thereby safeguarding the continuity of essential practices [117].
Companies can be more innovative and responsive to market changes with the implementation of a robust knowledge management system. This was evident during the pandemic, when online sales increased the income of culinary micro-entrepreneurs. The success of culinary micro-entrepreneurs is attributed to the capacity to leverage a variety of e-commerce platforms, including Shopee Food, GrabFood, GoFood, and Instagram. The use of social media platforms for customer information and knowledge-sharing has a positive effect on the growth of SME performance and profitability [118]. KMC enables the assimilation of external knowledge (e.g., customer preferences, supplier networks) and internal knowledge (e.g., operational best practices) to drive SE. This is in line with the findings of this study, where culinary micro-enterprises leveraged KMC to innovate their menus and optimize their digital platforms, which directly improved their EO and EM. Culinary micro-enterprises respond to and recover from internal and external disruptions by developing innovative solutions to address competitive business challenges through the effective application of knowledge. A company must establish a structured framework for organizing, integrating, and disseminating knowledge, as these processes help minimize redundancy and replace outdated knowledge, both of which are crucial for attaining superior performance [61]. Entrepreneurs are the architects of capacity creation for productivity and growth [119].
Proactiveness, innovativeness, risk-taking, competitive aggressiveness, and autonomy are the five dimensions of EO. The dimension of competitive aggressiveness is the most prominent in the investigation of culinary micro-enterprises, particularly as evidenced by indicators of outperforming competitors. Ref. [67] defined competitive aggressiveness as a propensity to directly and assertively challenge competitors to establish or preserve a market advantage. The indicator of outperforming the competition pertains to the degree to which the company endeavors to exceed the competitors in fields including innovation, pricing, service, and product quality. Aggressive pricing strategies, such as offering lower prices than competitors or substantial discounts, may be implemented by culinary micro-enterprises to attract additional consumers. For example, a food stall may provide exclusive discounts during specific hours to attract a greater number of customers than the adjacent competitors. There is autonomy to generate ideas, execute initiatives, and achieve desired results with minimal or no interference from senior management [67].
Culinary micro-enterprises are frequently distinguished by more flexible and straightforward company structures, which allow proprietors and employees to make decisions quickly without the need to navigate intricate bureaucratic procedures. Owners and employees can adapt to market fluctuations and customer preferences due to autonomy. For instance, new menu items or promotional campaigns may be promptly implemented. Autonomy also provides culinary micro-enterprises with the ability to more effectively adjust to changing environments, such as economic fluctuations or evolving consumer preferences. Culinary micro-enterprises with high EO are innovative, consistently creating new products and services in line with the evolving requirements of the market. In uncertain conditions, innovation is essential for preserving competitiveness and relevance. Innovation through the introduction of new technologies and exploitation of new markets can create value for the company [120]. Ref. [121] reported that innovative strategies could lead to benefits, such as the successful implementation of new methodologies and technologies, enhanced performance, improved net profits, and increased revenue.
Culinary micro-enterprises have an opportunity to innovate through the creation of cakes with trendy cartoon character toppings, the provision of healthier menu options without sugar and flour, as well as the production of artisanal bread made from whole wheat and natural ingredients. Additionally, risk-taking is accepted as a critical element of EO since micro-enterprises must take significant risks to experiment with novel strategies or enter new markets [122]. Resilience is developed by consistently adapting and developing strategies to surmount obstacles facilitated by the capacity to take calculated risks and learn from failures. Flexibility and openness to new experiences are linked to independence, risk-taking, initiative, and the entrepreneur’s desire to set up their own business [123].
EF is the only variable that is directly measured by its indicator. In this study, EF has the greatest influence on BR. Financial constraints disproportionately affected SMEs’ survival during COVID-19, while innovation alone could not compensate for liquidity shortages [75]. Financial agility outperforms innovation in acute crises, where survival depends on rapid resource reallocation [91]. This is different from previous studies, which mostly stated that innovation has the greatest influence on business resilience [124,125]. Risk management is identified as an important element of EF for culinary micro-enterprises. According to Ref. [41], risk management is a critical component of EF, allowing businesses to remain adaptable and resilient in the presence of economic and market uncertainty. Culinary micro-enterprises must be proficient in the proactive identification of potential financial risks, including fluctuations in raw material prices, changes in government regulations, or shifts in consumer preferences. For instance, numerous culinary micro-enterprises have collaborated with raw material suppliers to mitigate the risk of supply disruptions, as evidenced by the COVID-19 pandemic, reducing reliance on a single source.
The implementation of an EF strategy is distinguished by revenue diversification, long-term financial planning, and flexible cash flow management [103]. Financial hazards can have a more significant impact on micro-enterprises than on larger businesses due to limited resources [70]. Culinary micro-enterprises can effectively navigate financial challenges and sustain operations due to increased access to capital. Therefore, these organizations are obligated to investigate a diverse array of funding alternatives, such as government-subsidized microloans, crowdfunding, and company capital. Resilience against business challenges can be enhanced to achieve operational continuity by implementing adaptive financial management strategies, securing access to alternative funding sources, and innovating financial management with risk recognition and mitigation.
Entrepreneurs must also be able to optimize financial contracts obtained either through banking, crowdfunding, or other investors, maintaining their trust through timely loan installment payments and transparency of the company’s financial statements. Increasing value can be realized by updating the menu based on customer feedback, improving operational processes, or adopting technology for greater efficiency. Through EF, entrepreneurs can develop more effective and adaptive financial strategies, allowing them to overcome financing challenges and take advantage of existing growth opportunities [70]. EF helps in determining when and how to invest funds for expansion, product development, and operational improvements. This approach is not only helpful in the early stages of a business but is also essential for long-term sustainability and success.
In a fragmented and dynamic context, EM necessitates entrepreneurs to function as change agents and innovators [47]. The dimension of resource leveraging, specifically the indicator of assigning employees to multiple duties, was the most prominent. Ref. [47] defined resource leveraging as the innovative utilization of existing resources to accomplish the highest possible outcomes. Assigning employees to multiple duties is a prevalent method to optimize limited resources. This may include employees assuming responsibilities such as administering the cashier, serving customers, and cooking, which facilitates the optimization of a small workforce and reduces labor costs. Operational hazards are also mitigated by using employees capable of multitasking. Reassigning to more urgent duties can be conducted in a particular area of the business experiencing challenges to ensure company stability.
The innovativeness dimension, particularly the indicator of prioritizing creativity, received high scores from respondents. In this study, innovativeness is defined as the utilization of creativity to create new products, processes, or business models allowing organizations to remain competitive and adapt. Ref. [38] showed the significance of innovation in the development of strategies enabling micro-businesses to distinguish themselves in competitive markets. Similarly, Ref. [126] reported that companies prioritizing innovation and creativity overcome crises and obstacles.
MSMEs that implement innovative marketing strategies show improved adaptability to market fluctuations and evolving consumer preferences to promptly address trends [127,128]. For instance, during the COVID-19 pandemic, culinary micro-entrepreneurs demonstrated innovation by developing products or services that aligned with evolving consumer demands, such as offering new menus focused on healthier food options. Many culinary micro-enterprises in Bandung survived the pandemic by employing EM strategies to accommodate consumer preferences during lockdowns. The manner of business operation is being revolutionized by digital innovation [129], which is essential for the resilience of proprietors. This transformation sustains sales and fortifies customer relationships. Involving customers in brainstorming sessions enables them to contribute unique ideas and suggestions, fostering innovation while simultaneously cultivating a sense of ownership and loyalty, which enhances their commitment to the product and drives word-of-mouth advocacy, ultimately strengthening the development process [130].
The concept of BR can be categorized into two main perspectives. The first, as Ref. [131] has noted, relates to recovery from unexpected events and the resumption of previous operations, while the second, as stated by Ref. [80], includes the pursuit of new opportunities under pressure. Ref. [83] describe the important role of corporate resilience and agility as critical factors in improving BR. Agility reflects an organization’s ability to adapt quickly to changing conditions, while resilience signifies its capacity to face challenges and recover from unexpected disruptions. Culinary micro-enterprises are able to adapt and thrive in an uncertain environment to survive the crisis. The capacity to improve commodities and services, diversify products, and increase supply-chain flexibility must be increased to build BR [131].
Various strategies have been implemented to deal with supply-chain challenges, including forming several partnerships with raw material suppliers, increasing stock in anticipation of certain seasons, such as Ramadan and Eid al-Fitr, and finding affordable substitute materials, for example; snakehead fish as a substitute for mackerel. Supply-chain disruptions and a decline in demand pose risks to the capital chain, which can potentially jeopardize the survival of businesses [80]. According to Ref. [132], resilience tends to strengthen in parallel with an organization’s capacity to adjust to variations in both demand and supply. The cultivation of BR necessitates company adaptability and flexibility [133]. Ref. [134], highlight resilience as an essential capability that allows businesses to quickly process information, adjust to evolving conditions, and implement strategies effectively. The pandemic-induced market shifts, particularly the rise of online purchasing, challenged profitability. Several proprietors are undaunted by the obstacles and remain optimistic about the capacity to navigate the crisis.
6. Conclusions
In conclusion, many significant discoveries were presented in this study. Initially, the EO of culinary micro-enterprises was improved by KMC. These businesses experience enhanced EF due to EO. EM was also positively influenced by EO. In addition, EO enhanced the resilience of culinary micro-enterprises in the face of business disruptions. EF and EM contributed to BR and were stimulated by KMC. BR of culinary micro-enterprises was directly enhanced by KMC. The findings validate that culinary micro-enterprises can successfully apply SE to overcome the challenges brought by the COVID-19 pandemic. To facilitate entrepreneurial processes and establish BR, culinary micro-enterprises capitalized on resources by implementing effective KMC. In this context, EF had the most significant impact on BR. This was because businesses using EF endured during periods of economic uncertainty or crisis by effectively managing financial resources, including planning, cash flow management, and investment decision-making. Culinary micro-enterprises maintained adequate funds through effective financial management to operate, pay employees, purchase basic materials, reduce unnecessary costs, and respond to emergencies.
The complete entrepreneurial process, including EO and EM, was integrated with KMC to accomplish company objectives. Culinary micro-entrepreneurs were required to systematically acquire and document knowledge related to business operations, market trends, customer preferences, as well as product and service innovations to establish and manage a strong knowledge base. These included consumer data, recipes, effective marketing strategies, information on suppliers, distribution networks, and guidelines for using digital e-commerce platforms.
By leveraging data and insights, culinary micro-entrepreneurs could identify new opportunities (e.g., food trends) and adapt to market shifts (e.g., underserved niches). Companies could sustain operations, remain competitive over the long term, and build resilience to learn from prior successes and failures.
6.1. Theoritical and Policy Implications
This study strengthens the SE theory by expanding the understanding of how KMC influences BR through EO, EF, and EM. The proposed model demonstrates that KMC enables culinary micro-enterprises to align financial and marketing strategies with entrepreneurial behaviors to enhance resilience. Interestingly, the findings in this study reveal that entrepreneurial finance—which encompasses resource optimization, funding diversification, and financial risk mitigation—exerts a stronger influence on BR compared to EO, which has traditionally been regarded as the primary driver of BR. This fact suggests that in acute crises (such as a pandemic), the ability to secure and allocate funds quickly is more important than product innovation—contradicting the common assumption that innovation is the main solution to a crisis.
For policymakers, this research could serve as a reference in improving business resilience and SE in micro-enterprises in general, not just culinary ones, by designing subsidized digital infrastructure programs (e.g., free e-commerce workshops and training) and facilitating access to microloans through partnerships with fintech platforms, as well as providing tax incentives for micro-enterprises that adopt KM technologies (e.g., cloud-based).
For business practitioners, this study highlights the importance of embedding strategic thinking into daily operations, ensuring that decision-making processes incorporate both short-term market responses and long-term growth strategies. Furthermore, industry stakeholders, including incubators, business associations, and investors, should prioritize initiatives that support technology adoption, business model innovation, and financial literacy to enhance micro-enterprises resilience.
6.2. Limitations and Future Research
This research presents empirical evidence on how SE contributes to strengthening business resilience (BR) in micro-enterprises; however, several limitations must be acknowledged. This study focuses on culinary micro-enterprises in Bandung; however, the basic principles of SE and KMC can also be applied in other sectors with similar market dynamics. Therefore, further research could explore the application of these findings to sectors such as creative industries, retail, and services to improve the generalizability of the model. Additionally, since this study employs a cross-sectional design, it only captures data at a specific moment, making it difficult to analyze how strategic entrepreneurial behaviors develop over time. Implementing a longitudinal approach would allow for a more comprehensive examination of the dynamic processes that contribute to business resilience. Furthermore, this study focuses primarily on the direct effects of KMC, EO, EF, and EM on BR, without incorporating potential mediating or moderating factors that could further explain these relationships.
Author Contributions
Conceptualization, D.C., B.H. and T.H.; Data curation, D.C., B.H. and T.H.; Formal analysis, D.C. and B.H.; Formal acquisition, D.C., B.H., M.P. and T.H.; Funding acquisition, D.C.; Investigation, D.C.; Methodology, D.C., B.H., M.P. and T.H.; Validation, B.H., M.P. and T.H.; Writing original draft, D.C.; Review and editing, D.C., B.H. and T.H.; Supervision, B.H., M.P. and T.H.; Project administration, D.C.; Software, D.C.; Resources, D.C. All authors have read and agreed to the published version of the manuscript.
Funding
This study was financed by Balai Pembiayaan Pendidikan Tinggi (BPPT) and Lembaga Pengelola Dana Pendidikan (LPDP) with the awardee number 202209091457.
Institutional Review Board Statement
The study was conducted in accordance with the Declaration of Helsinki, and approved by the Ethics Committee of National Research and Innovation Agency (NRIA) with the number: 887/KE.01/SK/11/2024 issued on 8 November 2024.
Informed Consent Statement
Informed consent was obtained from all subjects involved in the study.
Data Availability Statement
The study did not publish any data online.
Acknowledgments
We would like to extend our thanks to all the participating respondents, who took the time to complete the questionnaire. Without their help and assistance, the outcome of the paper would not have been feasible.
Conflicts of Interest
The authors declare that they have no conflicts of interests.
References
- Breier, M.; Kallmuenzer, A.; Clauss, T.; Gast, J.; Kraus, S.; Tiberius, V. The role of business model innovation in the hospitality industry during the COVID-19 Crisis. Int. J. Hosp. Manag. 2021, 92, 102723. [Google Scholar] [CrossRef] [PubMed]
- Brammer, S.; Branicki, L.; Linnenluecke, M.K. COVID-19, societalization, and the future of business in society. Acad. Manag. Perspect. 2020, 34, 493–507. [Google Scholar] [CrossRef]
- Donthu, N.; Gustafsson, A. Effects of COVID-19 on Business and Research. J. Bus. Res. 2020, 117, 284–289. [Google Scholar] [CrossRef] [PubMed]
- Kraus, S.; Breier, M.; Dasí-Rodríguez, S. The art of crafting a systematic literature review in entrepreneurship research. Int. Entrep. Manag. J. 2020, 16, 1023–1042. [Google Scholar] [CrossRef]
- Damilola, O.; Deborah, I.; Oyedele, O.; Kehinde, A.-A. Global pandemic and business performance. Int. J. Res. Bus. Soc. Sci. 2020, 9, 1–11. [Google Scholar] [CrossRef]
- McKibbin, W.; Fernando, R. The Global Macroeconomic Impacts of COVID-19: Seven Scenario. Asian Econ. Pap. 2020, 20, 1–30. [Google Scholar] [CrossRef]
- Liguori, E.W.; Muldoon, J.; Ogundana, O.M.; Lee, Y.; Wilson, G.A. Charting the future of entrepreneurship: A roadmap for interdisciplinary research and societal impact. Cogent Bus. Manag. 2024, 11, 2314218. [Google Scholar] [CrossRef]
- Bratianu, C.; Bejinaru, R. COVID-19 induced emergent knowledge strategies. Knowl. Process Manag. 2021, 28, 11–17. [Google Scholar] [CrossRef]
- Mahto, R.V.; Llanos-Contreras, O.; Hebles, M. Post-disaster recovery for family firms: The role of owner motivations, firm resources, and dynamic capabilities. J. Bus. Res. 2022, 145, 117–129. [Google Scholar] [CrossRef]
- Chaudhuri, R.; Chatterjee, S.; Kraus, S.; Vrontis, D. Assessing the AI-CRM technology capability for sustaining family businesses in times of crisis: The moderating role of strategic intent. J. Fam. Bus. Manag. 2023, 13, 46–67. [Google Scholar] [CrossRef]
- Pelikanova, R.M.; Cvik, E.D.; MacGregor, R.K. Addressing the COVID-19 challenges by SMEs in the hotel industry—A czech sustainability message for emerging economies. J. Entrep. Emerg. Econ. 2021, 13, 525–546. [Google Scholar] [CrossRef]
- Swaminathan, R. How Can Resilience Create and Build Market Value? J. Creat. Value 2022, 8, 204–218. [Google Scholar] [CrossRef]
- Lengnick-Hall, C.A.; Beck, T.E.; Lengnick-Hall, M.L. Developing a capacity for organizational resilience through strategic human resource management. Hum. Resour. Manag. Rev. 2011, 21, 243–255. [Google Scholar] [CrossRef]
- Floetgen, R.J.; Strauss, J.; Weking, J.; Hein, A.; Urmetzer, F.; Böhm, M.; Krcmar, H. Introducing platform ecosystem resilience: Leveraging mobility platforms and their ecosystems for the new normal during COVID-19. Eur. J. Inf. Syst. 2021, 30, 304–321. [Google Scholar] [CrossRef]
- Perrings, C. Resilience and sustainable development. Environ. Dev. Econ. 2006, 11, 417–427. [Google Scholar] [CrossRef]
- Sabatino, M. Economic crisis and resilience: Resilient capacity and competitiveness of the enterprises. J. Bus. Res. 2016, 69, 1924–1927. [Google Scholar] [CrossRef]
- Hitt, M.A.; Ireland, R.D.; Sirmon, D.G.; Trahms, C.A. Strategic Entrepreneurship: Creating Value for Individuals, Organizations, and Society. Acad. Manag. Perspect. 2011, 25, 57–75. [Google Scholar] [CrossRef]
- Ireland, R.D.; Covin, J.G.; Kuratko, D.F. Conceptualizing Corporate Entrepreneurship Strategy. Entrep. Theory Pract. 2009, 33, 19–46. [Google Scholar] [CrossRef]
- Morris, M.H.; Kuratko, D.F.; Schindehutte, M. Towards integration: Understanding entrepreneurship through frameworks. Int. J. Entrep. Innov. 2001, 2, 35–49. [Google Scholar] [CrossRef]
- Zahra, S.A.; Ireland, R.D.; Hitt, M.A. International expansion by new venture firms: International diversity, mode of market entry, technological learning, and performance. Acad. Manag. J. 2000, 43, 925–950. [Google Scholar] [CrossRef]
- Ratten, V. Coronavirus (covid-19) and entrepreneurship: Changing life and work landscape. J. Small Bus. Entrep. 2020, 32, 503–516. [Google Scholar] [CrossRef]
- Baporikar, N. Handbook of Research on Sustaining SMEs and Entrepreneurial Innovation in the Post-COVID-19 Era; IGI Global: New York, NY, USA, 2021. [Google Scholar] [CrossRef]
- Shepherd, D.A. Multilevel entrepreneurship research: Opportunities for studying entrepreneurial decision making. J. Manag. 2011, 37, 412–420. [Google Scholar] [CrossRef]
- Mahoney, J.T.; Kor, Y.Y. The Entrepreneurial Mindset: Strategies for Continuously Creating Opportunity in an Age of Uncertainty. Acad. Manag. Rev. 2001, 26, 457–459. [Google Scholar] [CrossRef]
- Meyer, G.D.; Heppard, K.A. Entrepreneurship as Strategy: Competing on the Entrepreneurial Edge; Sage Publications: Thousand Oaks, CA, USA, 2000. [Google Scholar] [CrossRef]
- Hitt, M.A.; Ireland, R.D.; Camp, S.M.; Sexton, D.L. Strategic Entrepreneurship: Integrating Entrepreneurial and Strategic Management Perspectives. Strateg. Entrep. Creat. A New Mindset 2017, 1, 457–459. [Google Scholar] [CrossRef]
- Djordjevic, B. Strategic entrepreneurship. Mediterr. J. Soc. Sci. 2013, 4, 127–135. [Google Scholar]
- Nguyen, Q.T.N.; Neck, P.A.; Nguyen, T.H. The Critical Role of Knowledge Management in Achieving and Sustaining Organisational Competitive Advantage. Int. Bus. Res. 2009, 2, 3–16. [Google Scholar] [CrossRef]
- Gold, A.H.; Malhotra, A.; Segars, A.H. Knowledge management: An organizational capabilities perspective. J. Manag. Inf. Syst. 2001, 18, 185–214. [Google Scholar] [CrossRef]
- Alvesson, M.; Karreman, D. Odd couple: Making sense of the curious concept of knowledge management. J. Manag. Stud. 2001, 38, 995–1016. [Google Scholar] [CrossRef]
- McKeen, J.D.; Zack, M.H.; Singh, S. Knowledge management and organizational performance: An exploratory survey. Proc. Annu. Hawaii Int. Conf. Syst. Sci. 2006, 7, 1–9. [Google Scholar] [CrossRef]
- Hull, R. Knowledge management and the conduct of expert labour. In Managing Knowledge: Critical Investigations of Work and Learning; Macmillan: New York, NY, USA, 2000; pp. 49–68. [Google Scholar]
- Akhavan, P.; Jafari, M.; Fathian, M. Critical success factors of knowledge management systems: A multi-case analysis. Eur. Bus. Rev. 2006, 18, 97–113. [Google Scholar] [CrossRef]
- Grover, V.; Davenport, T.H. General perspectives on knowledge management: Fostering a research agenda. J. Manag. Inf. Syst. 2001, 18, 5–21. [Google Scholar] [CrossRef]
- Ireland, R.D.; Hitt, M.A.; Sirmon, D.G. A model of strategic entrepreneurship: The construct and its dimensions. J. Manag. 2003, 29, 963–989. [Google Scholar] [CrossRef]
- Hill, J.; Wright, L.T. Defining the Scope of Entrepreneurial Marketing: A Qualitative Approach. J. Enterprising Cult. 2000, 8, 23–46. [Google Scholar] [CrossRef]
- Rauch, A.; Wiklund, J.; Lumpkin, G.T.; Frese, M. Entrepreneurial orientation and business performance: An assessment of past research and suggestions for the future. Entrep. Theory Pract. 2009, 33, 761–787. [Google Scholar] [CrossRef]
- Arabeche, Z.; Soudani, A.; Brahmi, M.; Aldieri, L.; Vinci, C.P.; Abdelli, M.E.A. Entrepreneurial Orientation, Organizational Culture and Business Performance in SMEs: Evidence from Emerging Economy. Sustainability 2022, 14, 5160. [Google Scholar] [CrossRef]
- Lim, S.; Envick, B.R. Gender and entrepreneurial orientation: A multi-country study. Int. Entrep. Manag. J. 2013, 9, 465–482. [Google Scholar] [CrossRef]
- Lumpkin, G.T.; Dess, G.G. Linking two dimensions of entrepreneurial orientation to firm performance: The moderating role of environment and industry life cycle. J. Bus. Ventur. 2001, 16, 429–451. [Google Scholar] [CrossRef]
- Urbano, D.; Turro, A.; Wright, M.; Zahra, S. Corporate entrepreneurship: A systematic literature review and future research agenda. Small Bus. Econ. 2022, 59, 1541–1565. [Google Scholar] [CrossRef]
- Nwankwo, C.A.; Kanyangale, M. Entrepreneurial orientation and survival of small and medium enterprises in Nigeria: An examination of the integrative entrepreneurial marketing model. Int. J. Entrep. 2020, 24, 1–14. [Google Scholar]
- Ibrahim, N.M.N.; Mahmood, R. Mediating role of competitive advantage on the relationship between entrepreneurial orientation and the performance of small and medium enterprises. Int. Bus. Manag. 2016, 10, 2444–2452. Available online: https://www.makhillpublications.co/files/published-files/mak-ibm/2016/12-2444-2452.pdf (accessed on 14 February 2025).
- Gergely, F. The effects of strategic orientations and perceived environment on firm performance. J. Compet. 2016, 8, 55–65. [Google Scholar] [CrossRef]
- Abor, J. Debt policy and performance of SMEs: Evidence from Ghanaian and South African firms. J. Risk Financ. 2007, 8, 364–379. [Google Scholar] [CrossRef]
- Bellavitis, C.; Filatotchev, I.; Kamuriwo, D.S.; Vanacker, T. Entrepreneurial finance: New frontiers of research and practice: Editorial for the special issue Embracing entrepreneurial funding innovations. Ventur. Cap. 2017, 19, 1–16. [Google Scholar] [CrossRef]
- Morris, M.H.; Schindehutte, M.; LaForge, R.W. Entrepreneurial Marketing: A Construct for Integrating Emerging Entrepreneurship and Marketing Perspectives. J. Mark. Theory Pract. 2002, 10, 1–19. [Google Scholar] [CrossRef]
- Hills, G.E.; Hultman, C.M.; Miles, M.P. The Evolution and Development of EM. J. Small Bus. Manag. 2008, 46, 99–112. [Google Scholar] [CrossRef]
- Kraus, S.; Harms, R.; Fink, M. Entrepreneurial marketing: Moving beyond marketing in new ventures. Int. J. Entrep. Innov. Manag. 2010, 11, 19–34. [Google Scholar] [CrossRef]
- Jones, R.; Rowley, J. Presentation of a generic ‘EMICO’ framework for research exploration of entrepreneurial marketing in SMEs. J. Res. Mark. Entrep. 2009, 11, 5–21. [Google Scholar] [CrossRef]
- Hock-Doepgen, M.; Clauss, T.; Kraus, S.; Cheng, C.F. Knowledge management capabilities and organizational risk-taking for business model innovation in SMEs. J. Bus. Res. 2021, 130, 683–697. [Google Scholar] [CrossRef]
- Fang, N.; Yuli, Z.; Hongzhi, X. Acquisition of resources, formal organization and entrepreneurial orientation of new ventures. J. Chin. Entrep. 2008, 1, 40–52. [Google Scholar] [CrossRef]
- Battistella, C.; De Toni, A.F.; Pillon, R. Inter-organisational technology/knowledge transfer: A framework from critical literature review. J. Technol. Transf. 2016, 41, 1195–1234. [Google Scholar] [CrossRef]
- Teece, D.J. Dynamic capabilities: Routines versus entrepreneurial action. J. Manag. Stud. 2012, 49, 1395–1401. [Google Scholar] [CrossRef]
- Hughes, M.; Morgan, R.E. Deconstructing the relationship between entrepreneurial orientation and business performance at the embryonic stage of firm growth. Ind. Mark. Manag. 2007, 36, 651–661. [Google Scholar] [CrossRef]
- Huber, G.P. Organizational learning: The contributing processes and the literatures. Organ. Sci. 1991, 2, 88–115. [Google Scholar] [CrossRef]
- Galunic, D.C.; Rodan, S. Resource recombinations in the firm: Knowledge structures and the potential for schumpeterian innovation. Strateg. Manag. J. 1998, 19, 1193–1201. [Google Scholar] [CrossRef]
- Daud, S. Knowledge management processes in SMES and large firms: A comparative evaluation. African J. Bus. Manag. 2012, 6, 4223. [Google Scholar] [CrossRef][Green Version]
- Oliver, G.R. A tenth anniversary assessment of Davenport and Prusak (1998/2000) Working Knowledge: Practitioner approaches to knowledge in organisations. Knowl. Manag. Res. Pract. 2013, 11, 10–22. [Google Scholar] [CrossRef]
- Lee, K.C.; Lee, S.; Kang, I.W. KMPI: Measuring knowledge management performance. Inf. Manag. 2005, 42, 469–482. [Google Scholar] [CrossRef]
- Ha, S.T.; Lo, M.C.; Suaidi, M.K.; Mohamad, A.A.; Razak, Z.B. Knowledge management process, entrepreneurial orientation and performance in smes: Evidence from an emerging economy. Sustainability 2021, 13, 9791. [Google Scholar] [CrossRef]
- Morris, M.H.; Schindehutte, M.; LaForge, R.W. The emergence of entrepreneurial marketing: Nature and meaning. Entrep. W. Ahead 2001, 1, 91–104. [Google Scholar] [CrossRef]
- Sun, Y.; Liu, J.; Ding, Y. Analysis of the relationship between open innovation, knowledge management capability and dual innovation. Technol. Anal. Strateg. Manag. 2020, 32, 15–28. [Google Scholar] [CrossRef]
- Chi, L.; Ravichandran, T.; Andrevski, G. Information technology, network structure, and competitive action. Inf. Syst. Res. 2010, 21, 543–570. [Google Scholar] [CrossRef]
- Amit, R.; Schoemaker, P.J.H. Strategic assets and organizational rent. Strateg. Manag. J. 1993, 14, 33–46. [Google Scholar] [CrossRef]
- Zayed, N.M.; Edeh, F.O.; Islam, K.M.A.; Nitsenko, V.; Polova, O.; Khaietska, O. Utilization of Knowledge Management as Business Resilience Strategy for Microentrepreneurs in Post-COVID-19 Economy. Sustainability 2022, 14, 15789. [Google Scholar] [CrossRef]
- Lumpkin, G.T.; Dess, G.G. Clarifying the entrepreneurial orientation construct and linking it to performance. Acad. Manag. Rev. 1996, 21, 135–172. [Google Scholar] [CrossRef]
- Kraus, S.; Rigtering, J.P.C.; Hughes, M.; Hosman, V. Entrepreneurial orientation and the business performance of SMEs: A quantitative study from the Netherlands. Rev. Manag. Sci. 2012, 6, 161–182. [Google Scholar] [CrossRef]
- Rita, M.R.; Wahyudi, S.; Muharam, H.; Thren, A.T.; Robiyanto, R. The role of entrepreneurship oriented finance in improving MSME performance: The demand side of the entrepreneurial finance perspective. Contaduria y Adm. 2022, 67, 24–53. [Google Scholar] [CrossRef]
- Klonowski, D. Venture capital and entrepreneurial growth by acquisitions: A case study from emerging markets. J. Priv. Equity 2016, 19, 21–29. [Google Scholar] [CrossRef]
- Miller, D. The correlates of entrepreneurship in three types of firms. Manag. Sci. 1983, 29, 770–791. [Google Scholar] [CrossRef]
- Ferreira, J.; Coelho, A.; Moutinho, L. Dynamic capabilities, creativity and innovation capability and their impact on competitive advantage and firm performance: The moderating role of entrepreneurial orientation. Technovation 2020, 92, 102061. [Google Scholar] [CrossRef]
- Liu, H.; Hou, J.; Yang, P.; Ding, X. Entrepreneurial orientation, organizational capability, and competitive advantage in emerging economies: Evidence from China. African J. Bus. Manag. 2011, 5, 3891–3901. [Google Scholar]
- Anderson, B.S.; Covin, J.G.; Slevin, D.P. Understanding the relationship between entrepreneurial orientation and strategic learning capability: An empirical investigation. Strateg. Entrep. J. 2009, 3, 218–240. [Google Scholar] [CrossRef]
- Belitski, M.; Guenther, C.; Kritikos, A.S.; Thurik, R. Economic effects of the COVID-19 pandemic on entrepreneurship and small businesses. Small Bus. Econ. 2022, 58, 593–609. [Google Scholar] [CrossRef] [PubMed]
- Khlystova, O.; Kalyuzhnova, Y.; Belitski, M. The impact of the COVID-19 pandemic on the creative industries: A literature review and future research agenda. J. Bus. Res. 2022, 139, 1192–1210. [Google Scholar] [CrossRef] [PubMed]
- Torrès, O.; Benzari, A.; Fisch, C.; Mukerjee, J.; Swalhi, A.; Thurik, R. Risk of burnout in French entrepreneurs during the COVID-19 crisis. Small Bus. Econ. 2021, 58, 717–739. [Google Scholar] [CrossRef]
- Chege, S.M.; Wang, D. The impact of entrepreneurs’ environmental analysis strategy on organizational performance. J. Rural Stud. 2020, 77, 113–125. [Google Scholar] [CrossRef]
- Linnenluecke, M.K. Resilience in business and management research: A review of influential publications and a research agenda. Int. J. Manag. Rev. 2017, 19, 4–30. [Google Scholar] [CrossRef]
- Hadjielias, E.; Christofi, M.; Tarba, S. Contextualizing small business resilience during the COVID-19 pandemic: Evidence from small business owner-managers. Small Bus. Econ. 2022, 59, 1351–1380. [Google Scholar] [CrossRef]
- Burnard, K.; Bhamra, R. Organisational resilience: Development of a conceptual framework for organisational responses. Int. J. Prod. Res. 2011, 49, 5581–5599. [Google Scholar] [CrossRef]
- Tallon, P.P.; Pinsonneault, A. Competing perspectives on the link between strategic information technology alignment and organizational agility: Insights from a mediation model. MIS Q. Manag. Inf. Syst. 2011, 35, 463–486. [Google Scholar] [CrossRef]
- Xia, Y.; Qiao, Z.; Xie, G. Corporate resilience to the COVID-19 pandemic: The role of digital finance. Pacific Basin Financ. J. 2022, 74, 101791. [Google Scholar] [CrossRef]
- Ambulkar, S.; Blackhurst, J.; Grawe, S. Firm’s resilience to supply chain disruptions: Scale development and empirical examination. J. Oper. Manag. 2015, 33–34, 111–122. [Google Scholar] [CrossRef]
- Teece, D.J. The Palgrave Encyclopedia of Strategic Management; Palgrave Macmillan: London, UK, 2017; pp. 1–9. [Google Scholar] [CrossRef]
- Bouchard, V.; Basso, O. Exploring the links between entrepreneurial orientation and intrapreneurship in SMEs. J. Small Bus. Enterp. Dev. 2011, 18, 219–231. [Google Scholar] [CrossRef]
- Williams, T.A.; Gruber, D.A.; Sutcliffe, K.M.; Shepherd, D.A.; Zhao, E.Y. Organizational response to adversity: Fusing crisis management and resilience research streams. Acad. Manag. Ann. 2017, 11, 733–769. [Google Scholar] [CrossRef]
- Lee, A.V.; Vargo, J.; Seville, E. Developing a Tool to Measure and Compare Organizations’ Resilience. Nat. Hazards Rev. 2013, 14, 29–41. [Google Scholar] [CrossRef]
- Schwienbacher, A.; Larralde, B. Crowdfunding of small entrepreneurial ventures. In Handbook of Entrepreneurial Finance; Forthcomin; Oxford University Press: Oxford, UK, 2010. [Google Scholar] [CrossRef]
- Cowling, M.; Liu, W.; Ledger, A.; Zhang, N. What really happens to small and medium-sized enterprises in a global economic recession? UK evidence on sales and job dynamics. Int. Small Bus. J. Res. Entrep. 2015, 33, 488–513. [Google Scholar] [CrossRef]
- Tognazzo, A.; Gubitta, P.; Favaron, S.D. Does slack always affect resilience? A study of quasi-medium-sized Italian firms. Entrep. Reg. Dev. 2016, 28, 768–790. [Google Scholar] [CrossRef]
- McGuinness, G.; Hogan, T. Bank credit and trade credit: Evidence from SMEs over the financial crisis. Int. Small Bus. J. 2014, 34, 412–445. [Google Scholar] [CrossRef]
- Collinson, E.; Shaw, E. Entrepreneurial marketing—A historical perspective on development and practice. Manag. Decis. 2001, 39, 761–766. [Google Scholar] [CrossRef]
- Hills, G.E. Marketing and entrepreneurship research issues: Scholarly justification. Res. Mark. Interface 1987, 1, 3–15. [Google Scholar]
- Becherer, R.C.; Maurer, J.G. The Moderating Effect of Environmental Variables on the Entrepreneurial and Marketing Orientation of Entrepreneur-Led Firms. Entrep. Theory Pract. 1997, 22, 47–58. [Google Scholar] [CrossRef]
- Franco, M.; de Santos, F.M.; Ramalho, I.; Nunes, C. An exploratory study of entrepreneurial marketing in SMEs: The role of the founder-entrepreneur. J. Small Bus. Enterp. Dev. 2014, 21, 265–283. [Google Scholar] [CrossRef]
- Chaston, I. Small Firm Performance: Assessing the Interaction between Entrepreneurial Style and Organizational Structure. Eur. J. Mark. 1997, 31, 814–831. [Google Scholar] [CrossRef]
- Becherer, R.C.; Helms, M.M.; McDonald, J.P. The Effect of Entrepreneural Marketing on Outcome Goals in SMEs. N. Engl. J. Entrep. 2012, 15, 7–18. [Google Scholar] [CrossRef]
- Taherdoost, H. Validity and reliability of the research instrument; how to test the validation of a questionnaire/survey in a research. Int. J. Acad. Res. Manag. 2016, 5, 28–36. [Google Scholar] [CrossRef]
- Ryan, T.P. Sample Size Determination and Power; John Wiley & Sons: Hoboken, NJ, USA, 2013. [Google Scholar] [CrossRef]
- Hair, J.F.; Risher, J.J.; Sarstedt, M.; Ringle, C.M. When to use and how to report the results of PLS-SEM. Eur. Bus. Rev. 2019, 31, 2–24. [Google Scholar] [CrossRef]
- Sarstedt, M.; Hair, J.F.; Cheah, J.H.; Becker, J.M.; Ringle, C.M. How to specify, estimate, and validate higher-order constructs in PLS-SEM. Australas. Mark. J. 2019, 27, 197–211. [Google Scholar] [CrossRef]
- Klonowski, D. Strategic Entrepreneurial Finance: From Value Creation to Realization; Taylor & Francis: Abingdon, UK, 2014. [Google Scholar] [CrossRef]
- Xia, Q.; Xie, Y.; Hu, S.; Song, J. Exploring how entrepreneurial orientation improve firm resilience in digital era: Findings from sequential mediation and FsQCA. Eur. J. Innov. Manag. 2022, 27, 96–122. [Google Scholar] [CrossRef]
- Hamid, M.R.A.; Sami, W.; Sidek, M.H.M. Discriminant Validity Assessment: Use of Fornell & Larcker criterion versus HTMT Criterion. J. Phys. Conf. Ser. 2017, 890, 012163. [Google Scholar] [CrossRef]
- Marlow, S.; Patton, D. Minding the gap between employers and employees: The challenge for owner-managers of smaller manufacturing firms. Empl. relations 2002, 24, 523–539. [Google Scholar] [CrossRef]
- Chin, W.W.; Marcoulides, G.A. The partial least squares approach to structural equation modelling. Mod. Methods Bus. Res. 1998, 295, 295–336. Available online: https://www.researchgate.net/publication/311766005_The_Partial_Least_Squares_Approach_to_Structural_Equation_Modeling (accessed on 14 February 2025).
- Andrews, D.F.; Hampel, F.R. Robust Estimates of Location: Survey and Advances; Princenton University Press: Princeton, NJ, USA, 2015. [Google Scholar] [CrossRef]
- Tenenhaus, M.; Amato, S.; Vinzi, V.E. A global goodness-of-fit index for PLS structural equation modelling. In Proceedings of the XLII SIS Scientific Meeting, Bari, Italy, 9–11 September 2004; pp. 739–742. [Google Scholar]
- Clark, C. The impact of entrepreneurs’ oral ‘pitch’ presentation skills on business angels’ initial screening investment decisions. Ventur. Cap. 2008, 10, 257–279. [Google Scholar] [CrossRef]
- Dewald, J.; Bowen, F. Storm clouds and silver linings: Responding to disruptive innovations through cognitive resilience. Entrep. Theory Pract. 2010, 34, 197–218. [Google Scholar] [CrossRef]
- Walsh, J.P.; Ungson, G.R. Organizational Memory. Acad. Manag. Rev. 1991, 16, 57–91. [Google Scholar] [CrossRef]
- Yeh, Y.J.; Lai, S.Q.; Ho, C.T. Knowledge management enablers: A case study. Ind. Manag. Data Syst. 2006, 106, 793–810. [Google Scholar] [CrossRef]
- Bratianu, C.; Mocanu, R.; Stanescu, D.F.; Bejinaru, R. The Impact of Knowledge Hiding on Entrepreneurial Orientation: The Mediating Role of Factual Autonomy. Sustainability 2023, 15, 13057. [Google Scholar] [CrossRef]
- Liebeskind, J.P. Knowledge, strategy, and the theory of the firm. In Knowledge and Strategy; Routledge: London, UK, 1999; pp. 197–219. [Google Scholar] [CrossRef]
- Alegre, J.; Chiva, R. Linking Entrepreneurial Orientation and Firm Performance: The Role of Organizational Learning Capability and Innovation Performance. J. Small Bus. Manag. 2013, 51, 491–507. [Google Scholar] [CrossRef]
- Jones, E.O. Indigenous knowledge management practices in subsistence farming: A comprehensive evaluation. Sustain. Technol. Entrep. 2024, 3, 100058. [Google Scholar] [CrossRef]
- Ghazwani, S.S.; Alzahrani, S. The Use of Social Media Platforms for Competitive Information and Knowledge Sharing and Its Effect on SMEs’ Profitability and Growth through Innovation. Sustainability 2024, 16, 106. [Google Scholar] [CrossRef]
- Mitra, J.; Abubakar, Y.A.; Sagagi, M. Knowledge creation and human capital for development: The role of graduate entrepreneurship. Educ. Train. 2011, 53, 462–479. [Google Scholar] [CrossRef]
- Ortigueira-Sánchez, L.C.; Welsh, D.H.B.; Stein, W.C. Innovation drivers for export performance. Sustain. Technol. Entrep. 2022, 1, 100013. [Google Scholar] [CrossRef]
- Sharma, G.D.; Kraus, S.; Liguori, E.; Bamel, U.K.; Chopra, R. Entrepreneurial challenges of COVID-19: Re-thinking entrepreneurship after the crisis. J. Small Bus. Manag. 2022, 62, 824–846. [Google Scholar] [CrossRef]
- Covin, J.G.; Green, K.M.; Slevin, D.P. Strategic Process Effects on The Entrepreneurial Orientation-Sales Growth Rate Relationship. Entrep. Theory Pract. 2006, 30, 57–82. [Google Scholar] [CrossRef]
- Khodor, S.; Aránega, A.Y.; Ramadani, V. Impact of digitalization and innovation in women’s entrepreneurial orientation on sustainable start-up intention. Sustain. Technol. Entrep. 2024, 3, 100078. [Google Scholar] [CrossRef]
- Hanaysha, J.R.; Al-Shaikh, M.E.; Joghee, S.; Alzoubi, H.M. Impact of Innovation Capabilities on Business Sustainability in Small and Medium Enterprises. FIIB Bus. Rev. 2022, 11, 67–78. [Google Scholar] [CrossRef]
- Afriyie, S.; Du, J.; Musah, A.-A.I. Innovation and marketing performance of SME in an emerging economy: The moderating effect of transformational leadership. J. Glob. Entrep. Res. 2019, 9, 40. [Google Scholar] [CrossRef]
- Pulka, B.M.; Ramli, A.; Mohamad, A. Entrepreneurial competencies, entrepreneurial orientation, entrepreneurial network, government business support and SMEs performance. The moderating role of the external environment. J. Small Bus. Enterp. Dev. 2021, 28, 586–618. [Google Scholar] [CrossRef]
- Amoa-Gyarteng, K.; Dhliwayo, S.; Adekomaya, V. Innovative marketing and sales promotion: Catalysts or inhibitors of SME performance in Ghana. Cogent Bus. Manag. 2024, 11, 2353851. [Google Scholar] [CrossRef]
- Demyen, S. The Online Shopping Experience During the Pandemic and After—A Turning Point for Sustainable Fashion Business Management? J. Theor. Appl. Electron. Commer. Res. 2024, 19, 3632–3658. [Google Scholar] [CrossRef]
- Steidle, S.B.; Glass, C.; Rice, M.; Henderson, D.A. Addressing Wicked Problems (SDGs) Through Community Colleges: Leveraging Entrepreneurial Leadership for Economic Development Post-COVID. J. Knowl. Econ. 2024, 17, 1–26. [Google Scholar] [CrossRef]
- Ali, A.A.; Mahmood, A. How Do Supply Chain Integration and Product Innovation Capability Drive Sustainable Operational Performance? Sustainability 2024, 16, 277. [Google Scholar] [CrossRef]
- Ortiz-de-Mandojana, N.; Bansal, P. The long term benefits of organizational resilience through sustainable business practices. Strateg. Manag. J. 2016, 37, 1615–1631. [Google Scholar] [CrossRef]
- Kamalahmadi, M.; Parast, M.M. A review of the literature on the principles of enterprise and supply chain resilience: Major findings and directions for future research. Int. J. Prod. Econ. 2016, 171, 116–133. [Google Scholar] [CrossRef]
- Smallbone, D.; Deakins, D.; Battisti, M. Small business responses to a major economic downturn: Empirical perspectives from New Zealand and the UK. Int. Small Bus. J. 2012, 3, 754–777. [Google Scholar] [CrossRef]
- de Oliveira Teixeira, E.; Werther, W.B., Jr. Resilience: Continuous renewal of competitive advantages. Bus. Horiz. 2013, 56, 333–342. [Google Scholar] [CrossRef]
Disclaimer/Publisher’s Note: The statements, opinions and data contained in all publications are solely those of the individual author(s) and contributor(s) and not of MDPI and/or the editor(s). MDPI and/or the editor(s) disclaim responsibility for any injury to people or property resulting from any ideas, methods, instructions or products referred to in the content. |
© 2025 by the authors. Licensee MDPI, Basel, Switzerland. This article is an open access article distributed under the terms and conditions of the Creative Commons Attribution (CC BY) license (https://creativecommons.org/licenses/by/4.0/).


