Detection of Methane Leaks via Drone in Release Trials: Set-Up of the Measurement System for Flux Quantification
Abstract
1. Introduction
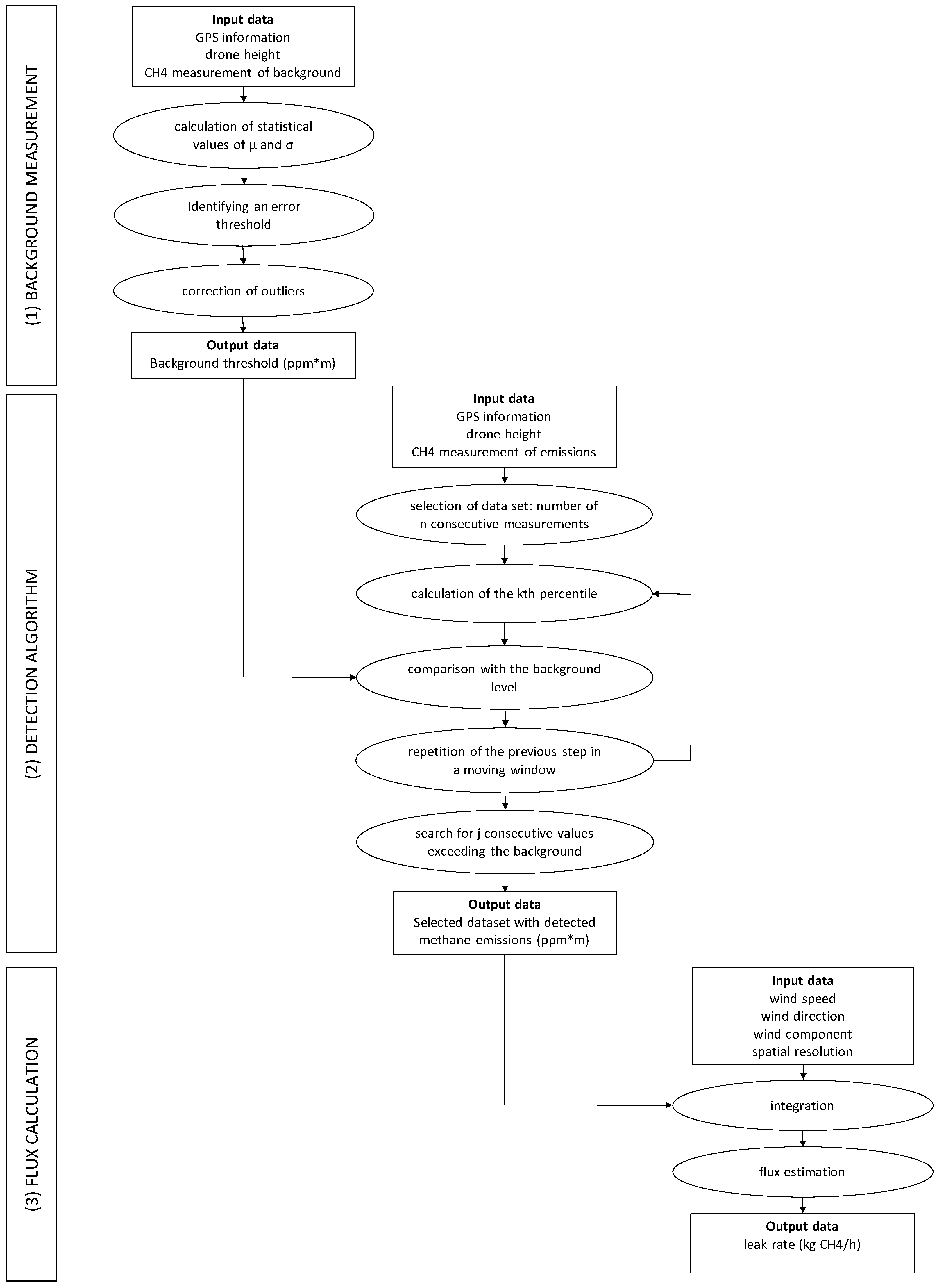
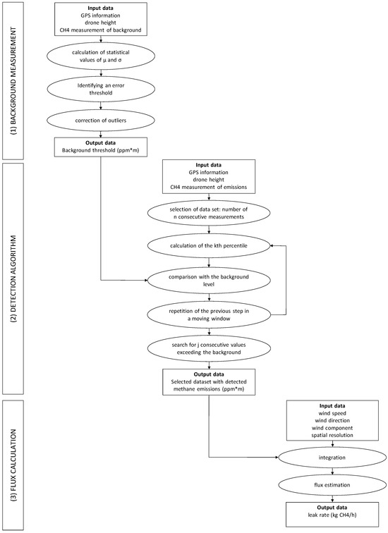
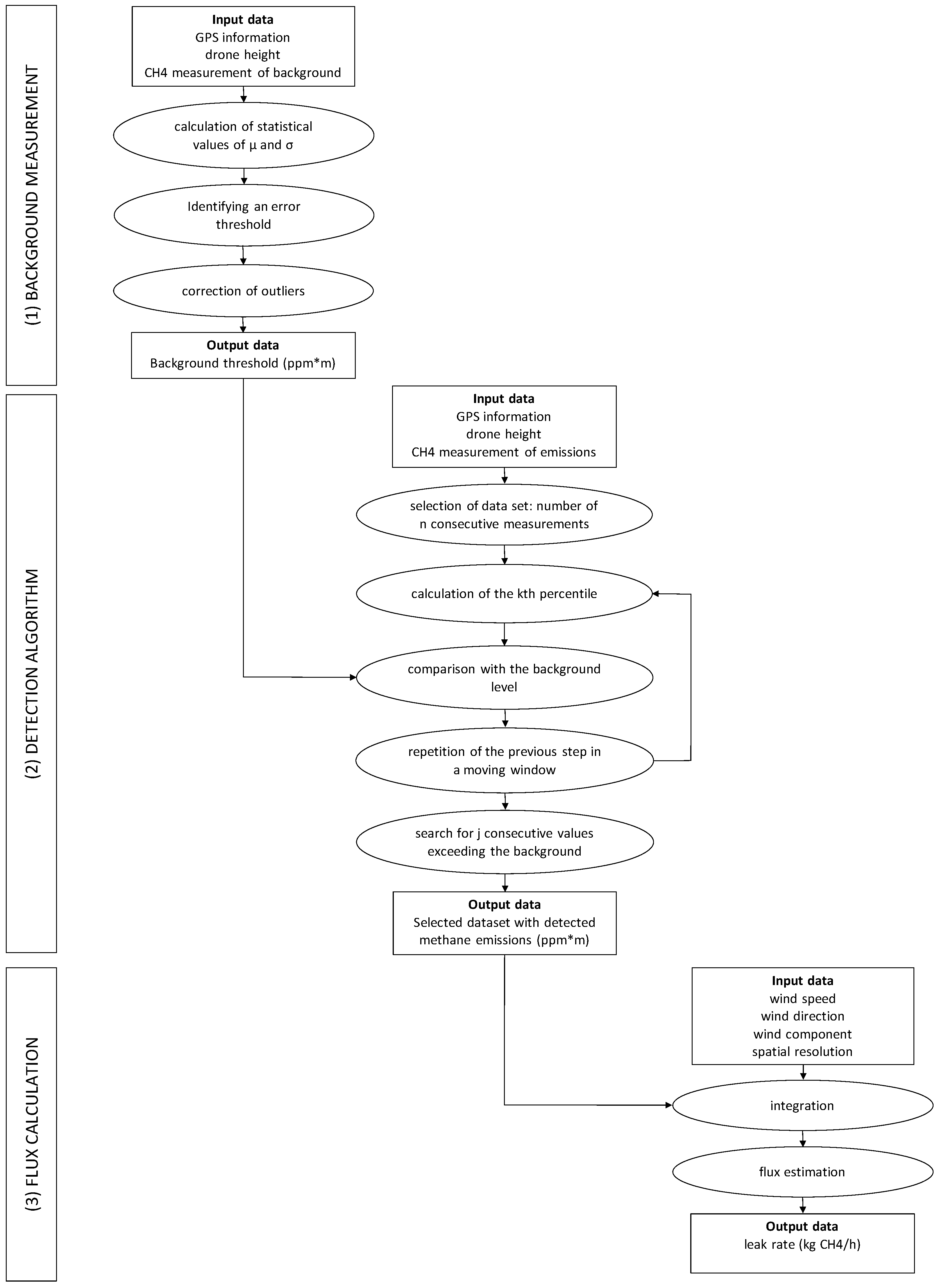
2. Materials and Methods
- (1)
- Background estimation (application of the outlier correction algorithm);
- (2)
- Identification of emission points (application of the detection algorithm);
- (3)
- Calculation of the emitted methane flux (mass balance approach).
2.1. Methodology
2.1.1. Field Tests for Background Estimation: Correction Algorithms
- (1)
- The individual observations ordered progressively according to the order of acquisition are divided into groups of 5 and the mean is calculated for each group. The original number of n observations is thus reduced to n/5 (which we will call “averaged observations” below). Among the averaged observations, always sorted progressively according to the order of acquisition/calculation, those that exceed a given threshold are highlighted as false positives.
- (2)
- Another possibility is to apply the 2σ threshold directly to the original values and not to the averaged values.
- (3)
- We also attempt to intersect the 2σ threshold applied firstly to the averaged observations and then directly to the values.
- (4)
- A further method involves an iterative process in which the threshold of 2σ is updated every time values are eliminated, and the algorithm stops when skewness does not exceed the value of 0.5.
2.1.2. Field Tests with Controlled Methane Releases: Detection Algorithms
- -
- It fixes a data set intended as a number n of consecutive measurements;
- -
- For each set of measurements, it takes a kth percentile as representative of the level of methane present in the sample;
- -
- The kth percentile is compared with the background level to identify the potential presence of methane;
- -
- It repeats the previous steps moving in a moving window of values;
- -
- Only in the presence of a minimum number j of consecutive values that have exceeded the background threshold, an actual emission of methane is considered in the original data set.
2.1.3. The Methane Flux Estimation Model Used
2.1.4. An Alternative Method: Signal Detection, Processing and Feature Extraction
- (1)
- The nth sample exceeds the value of AL or Cn > AL;
- (2)
- A number k of consecutive measurements satisfies condition (1).
- (a)
- A step size s is defined for the data to be processed (in our case, s = 5 since the TDLAS sensor used returns a series of 5 measurements for each pair of recorded coordinates);
- (b)
- A sliding window of a specified length equal to a multiple x of the step size is defined (in our case, length = x s; x = 5);
- (c)
- The indicated filter is applied to the single window (median, 60th or 75th percentile);
- (d)
- The window is slid by the specified step size and step (c) is repeated until reaching the end of the data series.
2.2. Surveys Design and Locations
- -
- A suburban area (SA) with a surface covered with short grass;
- -
- A surface of a company in an industrial area (IA) consisting of gravel;
- -
- An agricultural field where cereals are grown (AA), with the presence of tall cereal plants.
- A very low one (0.054 kg/h), at the limit of the instrument’s ability to make the measurement, very close to the source and in particularly different environmental conditions;
- A medium one (1.91 kg/h), at a higher height, considered a challenging height for the instrument used;
- A super-emission (95.9 kg/h) far from the source.
2.3. Instrumentation
2.3.1. Aerial Platform
- -
- An RTK system for enhanced positional accuracy;
- -
- Interconnection between the payload and the drone via SDK ports;
- -
- A multi-frequency radio control system for flight management;
- -
- An intelligent power system for reliable operation.
2.3.2. Payload
- -
- Sensing range: 1–50,000 ppm*m;
- -
- Detection accuracy: ±10%;
- -
- Response time: 0.1 s;
- -
- Detection distance: up to 30 m.
2.3.3. Portable Weather Station
2.3.4. Portable Multi-Function Gas Detector
2.3.5. Controlled Methane Release Tests
- -
- A manometer (0–16 bar) to monitor test gas pressure;
- -
- An adjustable flowmeter (0–80 L/h);
- -
- Connections for various test gas cans (Figure 2b).
3. Results
3.1. Correction of Background Measurements
3.2. Controlled Methane Release Tests Results Using Different Background Levels
3.3. Controlled Methane Release Test Results Using Different Detection Algorithms
- -
- The choice of the median (50th percentile) as a detection threshold, whether applied on 15 or 25 readings, is very restrictive in the case of low flows; it still allows us to identify the methane leak in other cases, although resulting in a generally underestimated flow; this choice can be considered precautionary and to be used especially if you want to be sure to intercept macro-leaks.
- -
- A smaller number of values on which to apply the chosen percentile, 15 instead of 25, represents a restricted sample of the track traveled; as a consequence, this leads to a greater estimation error both for excess and for defects and to the validation of a greater number of false positives.
- -
- In the presence of a macro-leak, each detection algorithm is able to identify such a leak even with an adequate order of magnitude of the estimate.
- -
- In the presence of a very low flow, the rapid dilution of the emitted methane in the air means that it can be identified by applying a less restrictive detection threshold, such as that represented by the 75th percentile.
- -
- In general, the detection algorithm that uses the 75th percentile as a threshold on 25 readings seems to have better effectiveness than the other combinations, also in terms of accuracy in the flow estimation.
- -
- The detection threshold of the 60th percentile on 25 readings has a performance similar to the previous one but with lower accuracy in the flow estimation; however, it does not report the validation of outliers. Therefore, it can be considered more conservative than the previous one but with a good level of effectiveness in the identification of the plume and in its estimation.
3.4. Results Applying the Signal Detection Method
4. Discussion
4.1. Background Measurement
4.2. Detection Algorithms
4.3. Environmental Conditions Affecting Measurements
4.4. Spatial Resolution Affecting the Reconstruction of the Plume
4.5. Implications for Landfills and the Oil and Gas Sector
5. Conclusions
Author Contributions
Funding
Institutional Review Board Statement
Informed Consent Statement
Data Availability Statement
Conflicts of Interest
References
- Manfreda, S.; McCabe, M.F.; Miller, P.E.; Lucas, R.; Pajuelo Madrigal, V.; Mallinis, G.; Ben Dor, E.; Helman, D.; Estes, L.; Ciraolo, G.; et al. On the Use of Unmanned Aerial Systems for Environmental Monitoring. Remote Sens. 2018, 10, 641. [Google Scholar] [CrossRef]
- Jonca, J.; Pawnuk, M.; Bezyk, Y.; Arsen, A.; Sówka, I. Drone-assisted monitoring of atmospheric pollution—A comprehensive review. Sustainability 2022, 14, 11516. [Google Scholar] [CrossRef]
- Soskind, M.G.; Li, N.P.; Moore, D.P.; Chen, Y.; Wendt, L.P.; McSpiritt, J.; Zondlo, M.A.; Wysocki, G. Stationary and drone-assisted methane plume localization with dispersion spectroscopy. Remote Sens. Environ. 2023, 289, 113513. [Google Scholar] [CrossRef]
- Daugela, I.; Visockiene, J.S.; Kumpiene, J. Detection and analysis of methane emissions from a landfill using unmanned aerial drone systems and semiconductor sensors. Detritus 2020, 10, 127–138. [Google Scholar] [CrossRef]
- Fjelsted, L.; Christensen, A.G.; Larsen, J.E.; Kjeldsen, P.; Scheutz, C. Assessment of a landfill methane emission screening method using an unmanned aerial vehicle mounted thermal infrared camera—A field study. Waste Manag. 2019, 87, 893–904. [Google Scholar] [CrossRef]
- Emran, B.J.; Tannant, D.D.; Najjaran, H. Low-Altitude Aerial Methane Concentration Mapping. Remote Sens. 2017, 9, 823. [Google Scholar] [CrossRef]
- Olaguer, E.P.; Jeltema, S.; Gauthier, T.; Jermalowicz, D.; Ostaszewski, A.; Batterman, S.; Xia, T.; Raneses, J.; Kovalchick, M.; Miller, S.; et al. Landfill Emissions of Methane Inferred from Unmanned Aerial Vehicle and Mobile Ground Measurements. Atmosphere 2022, 13, 983. [Google Scholar] [CrossRef]
- Allen, G.; Hollingsworth, P.; Kabbabe, K.; Pitt, J.R.; Mead, M.I.; Illingworth, S.; Roberts, G.; Bourn, M.; Shallcross, D.E.; Percival, C.J. The development and trial of an unmanned aerial system for the measurement of methane flux from landfill and greenhouse gas emission hotspots. Waste Manag. 2019, 87, 883–892. [Google Scholar] [CrossRef] [PubMed]
- Elpelt-Wessel, I.; Reiser, M.; Morrison, D.; Kranert, M. Emission Determination by Three Remote Sensing Methods in Two Release Trials. Atmosphere 2022, 13, 53. [Google Scholar] [CrossRef]
- Morales, R.; Ravelid, J.; Vinkovic, K.; Korbe, P.; Tuzson, B.; Emmenegger, L.; Chen, H.; Schmidt, M.; Humbel, S.; Brunner, D. Controlled-release experiment to investigate uncertainties in UAV-based emission quantification for methane point sources. Atmos. Meas. Tech. 2022, 15, 2177–2198. [Google Scholar] [CrossRef]
- Hollenbeck, D.; Zulevic, D.; Chen, Y.Q. Advanced leak detection and quantification of methane emissions using sUAS. Drones 2021, 5, 117. [Google Scholar] [CrossRef]
- Kim, Y.M.; Park, M.H.; Jeong, S.; Lee, K.H.; Kim, J.Y. Evaluation of error inducing factors in unmanned aerial vehicle mounted detector to measure fugitive methane from solid waste landfill. Waste Manag. 2021, 124, 368–376. [Google Scholar] [CrossRef] [PubMed]
- Liang, C.-W.; Zheng, Z.-C.; Chen, T.-N. Monitoring landfill volatile organic compounds emissions by an uncrewed aerial vehicle platform with infrared and visible-light cameras, remote monitoring, and sampling systems. J. Environ. Manag. 2024, 365, 121575. [Google Scholar] [CrossRef]
- Abichou, T.; Del’Angel, J.M.; Koloushani, M.; Stamatiou, K.; Belhadj Ali, N.; Green, R. Estimation of total landfill surface methane emissions using geospatial approach combined with measured surface ambient air methane concentrations. J. Air Waste Manage. Assoc. 2023, 73, 902–913. [Google Scholar] [CrossRef] [PubMed]
- Darynova, Z.; Blanco, B.; Juery, C.; Donnat, L.; Duclaux, O. Data assimilation method for quantifying controlled methane releases using a drone and ground-sensors. Atmos. Environ. X 2023, 17, 100210. [Google Scholar] [CrossRef]
- Abichou, T.; Bel Hadj Ali, N.; Amankwah, S.; Green, R.; Howarth, E.S. Using Ground- and Drone-Based Surface Emission Monitoring (SEM) Data to Locate and Infer Landfill Methane Emissions. Methane 2023, 2, 440–451. [Google Scholar] [CrossRef]
- Karam, S.N.; Bilal, K.; Shuja, J.; Rehman, F.; Yasmin, T.; Jamil, A. Inspection of unmanned aerial vehicles in oil and gas industry: Critical analysis of platforms, sensors, networking architecture, and path planning. J. Electron. Imaging 2023, 32, 011006. [Google Scholar] [CrossRef]
- de Smet, T.S.; Nikulin, A.; Balrup, N.; Graber, N. Successful Integration of UAV Aeromagnetic Mapping with Terrestrial Methane Emissions Surveys in Orphaned Well Remediation. Remote Sens. 2023, 15, 5004. [Google Scholar] [CrossRef]
- Smith, B.J.; Buckingham, S.; Touzel, D.F.; Corbett, A.M.; Tavner, C. Development of Methods for Top-Down Methane Emission Measurements of Oil and Gas Facilities in an Offshore Environment Using a Miniature Methane Spectrometer and Long-Endurance Uncrewed Aerial System. SPE Prod. Oper. 2024, 38, 565–577. [Google Scholar]
- Filkin, T.; Lipin, I.; Sliusar, N. Integrating a UAV System Based on Pixhawk with a Laser Methane Mini Detector to Study Methane Emissions. Drones 2023, 7, 625. [Google Scholar] [CrossRef]
- Corbett, A.; Smith, B. A Study of a Miniature TDLAS System Onboard Two Unmanned Aircraft to Independently Quantify Methane Emissions from Oil and Gas Production Assets and Other Industrial Emitters. Atmosphere 2022, 13, 804. [Google Scholar] [CrossRef]
- Iwaszenko, S.; Kalisz, P.; Słota, M.; Rudzki, A. Detection of Natural Gas Leakages Using a Laser-Based Methane Sensor and UAV. Remote Sens. 2021, 13, 510. [Google Scholar] [CrossRef]
- Tassielli, G.; Cananà, L. Environmental monitoring via drone: Development of algorithms for correcting background measurements. In Proceedings of the XXXII National Congress on Commodity Science, Lecce, Italy, 19–20 September 2024. [Google Scholar]
- Liu, Y.; Paris, J.-D.; Broquet, G.; Bescós Roy, V.; Meixus Fernandez, T.; Andersen, R.; Russu Berlanga, A.; Christensen, E.; Courtois, Y.; Dominok, S.; et al. Assessment of current methane emission quantification techniques for natural gas midstream applications. Atmos. Meas. Tech. 2024, 17, 1633–1649. [Google Scholar] [CrossRef]
- Ruckstuhl, A.F.; Henne, S.; Reimann, S.; Steinbacher, M.; Vollmer, M.K.; O’Doherty, S.; Buchmann, B.; Hueglin, C. Robust extraction of baseline signal of atmospheric trace species using local regression. Atmos. Meas. Tech. 2012, 5, 2613–2624. [Google Scholar] [CrossRef]
- Cambaliza, M.O.L.; Shepson, P.B.; Caulton, D.R.; Stirm, B.; Samarov, D.; Gurney, K.R.; Turnbull, J.; Davis, K.J.; Possolo, A.; Karion, A.; et al. Assessment of uncertainties of an aircraft-based mass balance approach for quantifying urban greenhouse gas emissions. Atmos. Chem. Phys. 2014, 14, 9029–9050. [Google Scholar] [CrossRef]
- Barchyn, T.E.; Hugenholtz, C.H.; Fox, T.A. Plume detection modeling of a drone-based natural gas leak detection system. Elem. Sci. Anth. 2019, 7, 41. [Google Scholar] [CrossRef]
- Stockwell, P. Tunable Diode Laser (TDL) Systems for Trace Gas Analysis. Meas. Control 2007, 40, 272–277. [Google Scholar] [CrossRef]
- Yang, S.; Talbot, R.W.; Frish, M.B.; Golston, L.M.; Aubut, N.F.; Zondlo, M.A.; Gretencord, C.; McSpiritt, J. Natural Gas Fugitive Leak Detection Using an Unmanned Aerial Vehicle: Measurement System Description and Mass Balance Approach. Atmosphere 2018, 9, 383. [Google Scholar] [CrossRef]
- Neumann, P.P.; Kohlhoff, H.; Hüllmann, D.; Krentel, D.; Kluge, M.; Dzierliński, M.; Lilienthal, A.J.; Bartholmai, M. Aerial-based gas tomography—From single beams to complex gas distributions. Eur. J. Remote Sens. 2019, 52 (Suppl. S3), 2–16. [Google Scholar] [CrossRef]
- Golston, L.M.; Aubut, N.F.; Frish, M.B.; Yang, S.; Talbot, R.W.; Gretencord, C.; McSpiritt, J.; Zondlo, M.A. Natural Gas Fugitive Leak Detection Using an Unmanned Aerial Vehicle: Localization and Quantification of Emission Rate. Atmosphere 2018, 9, 333. [Google Scholar] [CrossRef]
- Sliusar, N.; Filkin, T.; Huber-Humer, M.; Ritzkowski, M. Drone technology in municipal solid waste management and landfilling: A comprehensive review. Waste Manag. 2022, 139, 1–16. [Google Scholar] [CrossRef] [PubMed]
- Shaw, J.T.; Shah, A.; Yong, H.; Allen, G. Methods for quantifying methane emissions using unmanned aerial vehicles: A review. Phil. Trans. R. Soc. A 2021, 379, 20200450. [Google Scholar] [CrossRef]
- Wen, Z.; Hou, J.; Atkin, J. A review of electrostatic monitoring technology: The state of the art and future research directions. J. P. Aero. Sci. 2017, 94, 1–11. [Google Scholar] [CrossRef]
- Harvey, T.; Morris, S.; Wang, L.; Wood, R.; Powrie, H. Real-time monitoring of wear debris using electrostatic sensing techniques. Proc. Inst. Mech. Eng. Part J J. Eng. Tribol. 2007, 221, 27–40. [Google Scholar] [CrossRef]
- Tajdari, T.; Rahmat, M.F.; Wahab, N.A. New technique to measure particle size using electrostatic sensor. J. Electrost. 2014, 72, 120–128. [Google Scholar] [CrossRef]
- Wen, Z.; Zhao, X. A hybrid de-noising method based on wavelet and median filter for aero-engines gas path electrostatic monitoring. In Proceedings of the 2011 International Conference on Graphic and Image Processing, International Society for Optics and Photonics, Cairo, Egypt, 1–3 October 2011; p. 82852G-82852G-82857. [Google Scholar]
- Tassielli, G.; Cananà, L.; Spalatro, M. Detection of Methane Leaks via a Drone-Based System for Sustainable Landfills and Oil and Gas Facilities: Effect of Different Variables on the Background-Noise Measurement. Sustainability 2024, 16, 7748. [Google Scholar] [CrossRef]
- Mhanna, M.; Sy, M.; Farooq, A. A selective laser-based sensor for fugitive methane emissions. Sci. Rep. 2023, 13, 1573. [Google Scholar] [CrossRef] [PubMed]
- Noh, D.; Oh, E. Chemical Detection Using Mobile Platforms and AI-Based Data Processing Technologies. J. Sens. Actuator Netw. 2025, 14, 6. [Google Scholar] [CrossRef]
- Robertson, A.M.; Edie, R.; Snare, D.; Soltis, J.; Field, R.A.; Burkhart, M.D.; Bell, C.S.; Zimmerle, D.; Murphy, S.M. Variation in Methane Emission Rates from Well Pads in Four Oil and Gas Basins with Contrasting Production Volumes and Compositions. Environ. Sci. Technol. 2017, 51, 8832–8840. [Google Scholar] [CrossRef]
- O’Doherty, S.; Simmonds, P.; Cunnold, D.; Wang, H.; Sturrock, G.; Fraser, P.; Ryall, D.; Derwent, R.; Weiss, R.; Salameh, P.; et al. In situ chloroform measurements at Advanced Global Atmospheric Gases Experiment atmospheric research stations from 1994 to 1998. J. Geophys. Res. 2001, 106, 20429–20444. [Google Scholar] [CrossRef]
- Barchyn, T.E.; Hugenholtz, C.H.; Myshak, S.; Bauer, J. A Uav-based system for detecting natural gas leaks. J. Unmanned Veh. Sys. 2017, 6, 18–30. [Google Scholar] [CrossRef]
- Hollenbeck, D.; Dahabra, M.; Christensen, L.E.; Chen, Y.Q. Data quality aware flight mission design for fugitive methane sniffing using fixed wind sUAS. In Proceedings of the 2019 International Conference on Unmanned Aircraft Systems (ICUAS), Atlanta, GA, USA, 11–14 June 2019. [Google Scholar]
- Foster-Wittig, T.A.; Thoma, E.D.; Albertson, J.D. Estimation of point source fugitive emission rates from a single sensor time series: A conditionally-sampled Gaussian plume reconstruction. Atmos. Environ. 2015, 115, 101–109. [Google Scholar] [CrossRef]
- Scheutz, C.; Knudsen, J.E.; Vechi, N.T.; Knudsen, J. Validation and demonstration of a drone-based method for quantifying fugitive methane emissions. J. Environ. Manag. 2025, 373, 123467. [Google Scholar] [CrossRef] [PubMed]
- Dooley, J.F.; Minschwaner, K.; Dubey, M.K.; El Abbadi, S.H.; Sherwin, E.D.; Meyer, A.G.; Follansbee, E.; Lee, J.E. A new aerial approach for quantifying and attributing methane emissions: Implementation and validation. Atmos. Meas. Tech. 2024, 17, 5091–5111. [Google Scholar] [CrossRef]
- Yong, H.; Allen, G.; Mcquilkin, J.; Ricketts, H.; Shaw, J.T. Lessons learned from a UAV survey and methane emissions calculation at a UK landfill. Waste Manag. 2024, 180, 47–54. [Google Scholar] [CrossRef]
- Scheutz, C.; Kjeld, A.; Fredenslund, A.M. Methane emissions from Icelandic landfills—A comparison between measured and modelled emissions. Waste Manag. 2022, 139, 136–145. [Google Scholar] [CrossRef] [PubMed]
- Williams, J.P.; Omara, M.; Himmelberger, A.; Zavala-Araiza, D.; MacKay, K.; Benmergui, J.; Sargent, M.; Wofsy, S.C.; Hamburg, S.P.; Gautam, R. Small emission sources in aggregate disproportionately account for a large majority of total methane emissions from the US oil and gas sector. Atmos. Chem. Phys. 2025, 25, 1513–1532. [Google Scholar] [CrossRef]
- Duan, Z.; Kjeldsen, P.; Scheutz, C. Efficiency of gas collection systems at Danish landfills and implications for regulations. Waste Manag. 2022, 139, 269–278. [Google Scholar] [CrossRef]
- Cangialosi, F.; Milella, L.; Fornaro, A. Assessing the Significance of Fugitive Emissions from a Landfill Biogas Collecting System using a Quantitative Optical Gas Imaging (QOGI) Method: A Case Study. Chem. Eng. Trans. 2024, 112, 19–24. [Google Scholar]









| n. Test | Release Rate | Release Height | Downwind Distance | Drone Height | Drone Speed | Track Length | Nbs. Tracks | Wind Speed | Surface Overflown |
|---|---|---|---|---|---|---|---|---|---|
| kg/h | m AGL | m | m AGL | ms−1 | m | n. | ms−1 | ||
| 1a | 0.054 | 0 | 2 | 7 | 1 | 10 | 2 | 2.2 | Short vegetation |
| 1b | 0.054 | 0 | 2 | 10 | 1 | 10 | 2 | 1.5 | Short vegetation |
| 2 | 0.054 | 0 | 2 | 7 | 1 | 10 | 2 | 4.2 | Tall vegetation |
| 3 | 1.91 | 10 | 5 | 20 | 1 | 22 | 2 | 1.6 | Gravel |
| 4 | 95.90 | 3 | 30 | 10 | 2 | 72 | 2 | 5.33 | Short vegetation |
| Height | Statistical Indicator | Unit | Initial Data | Data After the Application of a Correction Threshold (µ + x) | ||||
|---|---|---|---|---|---|---|---|---|
| (1a) σ on Averaged Obs. | (1b) 2σ on Averaged Obs. | (2) 2σ on Original Obs. | (3) 2σ on Averaged Obs.+ 2σ on Original Obs. | (4) 2σ Iterative on Original Obs. | ||||
| 7 m | Mean | ppm*m | 26.21 | 10.91 | 19.70 | 15.94 | 13.50 | 7.79 |
| SD | ppm*m | 110.14 | 10.16 | 42.13 | 24.49 | 15.87 | 5.16 | |
| CV | % | 420% | 93% | 214% | 154% | 118% | 66% | |
| Num.Obs. | n. | 1610 | 1477 | 1600 | 1580 | 1552 | 1280 | |
| 10 m | Mean | ppm*m | 32.32 | 17.83 | 24.23 | 23.52 | 18.17 | 12.94 |
| SD | ppm*m | 113.11 | 16.18 | 35.01 | 31.31 | 15.83 | 8.44 | |
| CV | % | 350% | 91% | 145% | 133% | 87% | 65% | |
| Num.Obs. | n. | 1450 | 1356 | 1435 | 1433 | 1374 | 1173 | |
| 15 m | Mean | ppm*m | 36.37 | 27.14 | 30.25 | 30.21 | 26.98 | 25.03 |
| SD | ppm*m | 91.41 | 20.11 | 26.26 | 25.42 | 19.24 | 17.14 | |
| CV | % | 251% | 74% | 87% | 84% | 71% | 68% | |
| Num.Obs. | n. | 1520 | 1441 | 1502 | 1504 | 1444 | 1173 | |
| 20 m | Mean | ppm*m | 48.30 | 43.36 | 45.22 | 44.17 | 40.53 | 36.63 |
| SD | ppm*m | 70.57 | 33.15 | 36.31 | 33.52 | 28.65 | 24.58 | |
| CV | % | 146% | 76% | 80% | 76% | 71% | 67% | |
| Num.Obs. | n. | 1220 | 1194 | 1216 | 1209 | 1162 | 1095 | |
| 7 m | Skewness | 16.15 | 2.23 | 5.91 | 4.26 | 2.81 | 0.46 | |
| 10 m | Skewness | 15.97 | 2.18 | 4.34 | 3.65 | 1.67 | 0.40 | |
| 15 m | Skewness | 22.50 | 0.89 | 2.49 | 1.91 | 0.66 | 0.49 | |
| 20 m | Skewness | 15.26 | 1.13 | 1.53 | 0.97 | 0.65 | 0.47 | |
| Height | Statistical Indicator | Unit | Initial Data | Data After the Application of a Correction Threshold (µ + x) | ||||
|---|---|---|---|---|---|---|---|---|
| (1a) σ on Averaged Obs. | (1b) 2σ on Averaged Obs. | (2) 2σ on Original Obs. | (3) 2σ on Averaged Obs.+ 2σ on Original Obs. | (4) 2σ Iterative on Original Obs. | ||||
| 7 m | Mean | ppm*m | 84.37 | 40.24 | 72.68 | 60.00 | 50.35 | 27.96 |
| SD | ppm*m | 260.19 | 38.16 | 147.41 | 88.06 | 58.06 | 19.58 | |
| CV | % | 308% | 95% | 203% | 147% | 115% | 70% | |
| Num.Obs. | n. | 725 | 657 | 722 | 713 | 698 | 559 | |
| 10 m | Mean | ppm*m | 103.72 | 60.05 | 85.24 | 71.66 | 62.54 | 46.65 |
| SD | ppm*m | 236.43 | 54.15 | 130.80 | 82.86 | 56.99 | 31.70 | |
| CV | % | 228% | 90% | 153% | 116% | 91% | 68% | |
| Num.Obs. | n. | 1045 | 977 | 1035 | 1016 | 993 | 880 | |
| 15 m | Mean | ppm*m | 180.80 | 111.97 | 133.85 | 129.03 | 109.35 | 86.44 |
| SD | ppm*m | 480.03 | 99.64 | 166.34 | 145.49 | 90.17 | 58.67 | |
| CV | % | 265% | 89% | 124% | 113% | 82% | 68% | |
| Num.Obs. | n. | 835 | 797 | 824 | 821 | 796 | 714 | |
| 20 m | Mean | ppm*m | 179.65 | 142.74 | 153.01 | 149.72 | 139.22 | 137.39 |
| SD | ppm*m | 313.98 | 106.75 | 125.47 | 114.41 | 98.55 | 96.53 | |
| CV | % | 175% | 75% | 82% | 76% | 71% | 70% | |
| Num.Obs. | n. | 1010 | 968 | 999 | 995 | 964 | 957 | |
| 25 m | Mean | ppm*m | 226.00 | 189.25 | 206.58 | 196.25 | 186.36 | 165.19 |
| SD | ppm*m | 302.19 | 146.90 | 190.42 | 154.05 | 138.97 | 116.06 | |
| CV | % | 134% | 78% | 92% | 78% | 75% | 70% | |
| Num.Obs. | n. | 1110 | 1068 | 1101 | 1090 | 1068 | 1000 | |
| 30 m | Mean | ppm*m | 310.97 | 275.12 | 290.30 | 280.95 | 259.61 | 241.11 |
| SD | ppm*m | 333.39 | 200.95 | 225.30 | 205.68 | 177.99 | 159.39 | |
| CV | % | 107% | 73% | 78% | 73% | 69% | 66% | |
| Num.Obs. | n. | 975 | 944 | 967 | 957 | 921 | 880 | |
| 7 m | Skewness | 13.53 | 2.13 | 5.92 | 3.60 | 2.55 | 0.46 | |
| 10 m | Skewness | 7.39 | 2.12 | 4.31 | 3.08 | 1.88 | 0.44 | |
| 15 m | Skewness | 9.39 | 2.01 | 4.06 | 3.18 | 1.35 | 0.49 | |
| 20 m | Skewness | 10.49 | 0.95 | 1.85 | 1.03 | 0.51 | 0.48 | |
| 25 m | Skewness | 7.06 | 0.97 | 3.14 | 0.98 | 0.69 | 0.43 | |
| 30 m | Skewness | 5.70 | 0.91 | 1.33 | 0.87 | 0.57 | 0.45 | |
| n. Test | n. Track | Correction Threshold (µ + x) | Actual Release Rate (kg/h) | ||||
|---|---|---|---|---|---|---|---|
| (1a) σ on Averaged Obs. | (1b) 2σ on Averaged Obs. | (2) 2σ on Original Obs. | (3) 2σ on Averaged Obs.+ 2σ on Original Obs. | (4) 2σ Iterative on Original Obs. | |||
| 1a | 1 | 144% * | 0% | 61% | 107% * | 167% * | 0.054 |
| 2 | 76% | 0% | 0% | 48% | 123% * | 0.054 | |
| 1b | 1 | 91% | 0% | 25% | 98% | 137% * | 0.054 |
| 2 | 140% | 120% | 128% | 142% | 197% * | 0.054 | |
| 2 | 1 | 0% | 0% | 0% | 0% | 1079% * | 0.054 |
| 2 | 0% | 0% | 0% | 0% | 748% * | 0.054 | |
| 3 | 1 | 67% | 67% | 70% | 70% | 81% * | 1.91 |
| 2 | 46% | 46% | 46% | 46% | 83% * | 1.91 | |
| 4 | 1 | 92% | 92% | 92% | 99% | 115% * | 95.90 |
| 2 | 82% | 81% | 81% | 85% | 87% * | 95.90 | |
| n. Test | n. Track | Detection Algorithm | Actual Release Rate (kg/h) | |||||
|---|---|---|---|---|---|---|---|---|
| 75th Perc. on 15 | 60th Perc. on 15 | 50th Perc. on 15 | 75th Perc. on 25 | 60th Perc. on 25 | 50th Perc. on 25 | |||
| 1a | 1 | 87% | 66% | 61% | 107% * | 89% | 0% | 0.054 |
| 2 | 26% | 19% | 0% | 48% | 13% | 0% | 0.054 | |
| 1b | 1 | 76% | 0% | 0% | 98% | 20% | 0% | 0.054 |
| 2 | 310% * | 251% * | 0% | 142% | 73% | 0% | 0.054 | |
| 2 | 1 | 0% | 0% | 0% | 0% | 0% | 0% | 0.054 |
| 2 | 0% | 0% | 0% | 0% | 0% | 0% | 0.054 | |
| 3 | 1 | 55% | 53% | 44% | 70% | 61% | 55% | 1.91 |
| 2 | 47% | 47% | 35% | 46% | 46% | 36% | 1.91 | |
| 4 | 1 | 172% * | 158% * | 140% * | 99% | 80% | 79% | 95.90 |
| 2 | 114% * | 111% * | 108% * | 85% | 82% | 80% | 95.90 | |
| n. Test | n. Track | Detection Algorithm | Actual Release Rate (kg/h) | ||
|---|---|---|---|---|---|
| 75th Perc. | 60th Perc. | 50th Perc. | |||
| 1a | 1 | 84% | 81% | 87% | 0.054 |
| 2 | 33% | 45% | 67% | 0.054 | |
| 1b | 1 | 86% | 92% | 105% | 0.054 |
| 2 | 120% | 143% * | 151% | 0.054 | |
| 2 | 1 | 2728% * | 2511% * | 2133% * | 0.054 |
| 2 | 1852% * | 1564% * | 1311% * | 0.054 | |
| 3 | 1 | 73% | 66% | 64% | 1.91 |
| 2 | 83% * | 74% * | 71% * | 1.91 | |
| 4 | 1 | 45% | 47% | 42% | 95.90 |
| 2 | 35% | 57% | 34% | 95.90 | |
| n. Test | n. Track | Spatial Resolution | |||
|---|---|---|---|---|---|
| 0.5 m | 1 m | 2 m | 5 m | ||
| 1a | 1 | 92% | 79% | 0% | - |
| 2 | 26% | 0% | - | - | |
| 1b | 1 | 61% | 68% * | 0% | - |
| 2 | 91% | 108% * | 0% | - | |
| 3 | 1 | 56% | 54% * | 41% * | 0% |
| 2 | 53% * | 53% * | 39% * | 0% | |
| 4 | 1 | - | 84% | 129% * | 97% * |
| 2 | - | 73% | 59% | 73% * | |
Disclaimer/Publisher’s Note: The statements, opinions and data contained in all publications are solely those of the individual author(s) and contributor(s) and not of MDPI and/or the editor(s). MDPI and/or the editor(s) disclaim responsibility for any injury to people or property resulting from any ideas, methods, instructions or products referred to in the content. |
© 2025 by the authors. Licensee MDPI, Basel, Switzerland. This article is an open access article distributed under the terms and conditions of the Creative Commons Attribution (CC BY) license (https://creativecommons.org/licenses/by/4.0/).
Share and Cite
Tassielli, G.; Cananà, L.; Spalatro, M. Detection of Methane Leaks via Drone in Release Trials: Set-Up of the Measurement System for Flux Quantification. Sustainability 2025, 17, 2467. https://doi.org/10.3390/su17062467
Tassielli G, Cananà L, Spalatro M. Detection of Methane Leaks via Drone in Release Trials: Set-Up of the Measurement System for Flux Quantification. Sustainability. 2025; 17(6):2467. https://doi.org/10.3390/su17062467
Chicago/Turabian StyleTassielli, Giuseppe, Lucianna Cananà, and Miriam Spalatro. 2025. "Detection of Methane Leaks via Drone in Release Trials: Set-Up of the Measurement System for Flux Quantification" Sustainability 17, no. 6: 2467. https://doi.org/10.3390/su17062467
APA StyleTassielli, G., Cananà, L., & Spalatro, M. (2025). Detection of Methane Leaks via Drone in Release Trials: Set-Up of the Measurement System for Flux Quantification. Sustainability, 17(6), 2467. https://doi.org/10.3390/su17062467

