Next Article in Journal
The Impact of COVID-19 on the Performance of Small and Medium-Sized Enterprises (SMEs): The Mediating Role of Intellectual Capital, Organizational Atmosphere, and Innovation Culture
Previous Article in Journal
Sustainable Development of Soft Skills with the Purpose of Enhancing the Employability of Engineering Students
 
 
Font Type:
Arial Georgia Verdana
Font Size:
Aa Aa Aa
Line Spacing:
Column Width:
Background:
Article

Comprehensive Assessment and Obstacle Analysis on Low-Carbon Development Quality of 30 Provincial Regions in China

1
Business School, Beijing Information Science & Technology University, Beijing 100085, China
2
China Energy Capital Holdings Co., Ltd., Beijing 100044, China
3
School of Economics and Management, North China Electric Power University, Beijing 102206, China
*
Authors to whom correspondence should be addressed.
Sustainability 2025, 17(6), 2425; https://doi.org/10.3390/su17062425
Submission received: 23 October 2024 / Revised: 19 February 2025 / Accepted: 1 March 2025 / Published: 10 March 2025

Abstract

Low-carbon development (LCD) in China has become the critical measure to achieve sustainable development and handle climate change. This investigation evaluates 30 provincial regions’ LCD quality from dimensions of low-carbon (LC) economy, resources utilization, LC environment, and LC society. According to the integrated weights combined subjective weights identified through the best–worst method (BWM) and objective weights attained through the anti-entropy weight (AEW) method, the top five sub-criteria in 2021 were coal consumption relative to total primary energy consumption, industrial sulfur dioxide (SO2) emission, carbon dioxide emissions intensity, industrial dust emission, and forest coverage rate. According to the comprehensive evaluation results obtained through the MARCOS model, Beijing’s comprehensive score is far ahead, and its scores in resource utilization, LC environment, and LC economy are also in a leading position. Moreover, the level of LCD quality shows a gradually reduced pattern from east to west. The obstacle analysis demonstrates that the obstacle factors with high frequency of occurrence include real GDP, energy intensity, coal consumption relative to total primary energy consuming, carbon dioxide emissions intensity, industrial dust emission, industrial SO2 emission, forest coverage rate, and the number of private vehicles. Suggestions are proposed based on the results, including increase infrastructure construction, optimize energy structure and develop renewable energy, protect the ecological environment with intensify efforts, and accelerate industrial transformation and upgrading to optimize industrial structure.

1. Introduction

In 2021, the Intergovernmental Panel on Climate Change (IPCC) announced the second working group report of its sixth assessment report named ‘Climate Change 2022: Impact, Adaptation, and Vulnerability’, which pointed out that the current interaction between climate change, ecosystems, and human society is mainly negative, and humans are facing significant climate change risks. The global average temperature has risen by approximately 1.09 °C in the past 10 years, and global warming will continue. Moreover, the report points out that once the temperature rise exceeds 1.5 °C, it may cause the irreversible effects of sea ice and iceberg melting on polar regions, and the irreversible effects on sea level rise on coastal ecosystems [1]. The main factor resulting in global warming is carbon dioxide (CO2) discharge, and the excessive production of CO2 is caused by human activities. Hence, countries around the world are striving to control greenhouse gas (GHG) discharge and fully prompt emission-reduction work.
China’s total CO2 emissions have grown rapidly, becoming the country with the highest CO2 discharge in the world in 2007. As a responsible country, China has not only announced a series of important policies to address climate change, but also formulated strong measures to reduce CO2 emissions [2]. China also announced at the United Nations General Assembly that they aim to peak CO2 discharges before 2030 and strive to realize carbon neutrality before 2060 (named the ‘dual carbon’ goal). In the less than 10 years left before reaching the carbon peak target by 2030, promoting low-carbon development (LCD) in various provinces is a crucial way to realize the ‘dual carbon’ goal. Provincial regions LCD is a complicated and multi-dimensional problem, not only to decrease CO2 discharge, but also to guarantee economic growth and people’s living quality. It should take economic development, industrial structure, technical progress, energy structure, and environmental protection into account. Therefore, how to comprehensively and scientifically assess provincial regions’ LCD quality as well as accurately reflect the LCD level of provincial regions are significant issues for the high-quality LCD of various regions [3].
In the early stage of LCD assessment, considering the tremendous attention focused on the absolute discharge decrease of CO2, the LCD of cities was represented via one or a set of indices [4,5]. For example, Glaeser took GHG discharge as the crucial index of environmental externality [6]. Through computing the elasticity coefficient between energy demand for per capita GDP growth proportion and the CO2 discharge increase ratio, Chen et al. classified Shanghai’s LCD status into three conditions [7]. However, this measurement is invalid to provide a representative indicator of the LCD level [8]. With the speed-up of LCD regions’ construction, more scholars increasingly realized that the assessment index system for LCD is significant [9]. In 2012, the Chinese Academy of Social Sciences (CASS) built an assessment indicator system considering economic and social transformation, as well as LCD construction, resources, and environment, employed to assess 110 cities of China [10]. Afterward, some researchers constructed the index system from economy, environment, society, energy, and urban planning perspectives [11]. Zhou et al. employed 32 sub-criteria from economy, industry, energy, and other factors to assess LCD [12]. Zheng believed that the index system for LCD should be constructed from output, consumption, resources, environment, and development [13]. Lv and Luo constructed a quality evaluation system for LCD in urban areas, evaluating the development quality of low-carbon (LC) cities from five perspectives including innovation, energy, environment, economy, and society, and classified these cities [14]. Then, different improvement plans are proposed for different types of cities. Zhu and Zhang comprehensively evaluated the LCD level of Nanjing city, and the environmental protection layer of the evaluation system added many indices to assess the quality of urban life [15]. Some scholars use LCD efficiency and carbon discharge efficiency to characterize the level of LCD. Zeng et al. investigated the current status of LCD in Guangdong by measuring the efficiency of urban LCD, and demonstrated that Data Envelopment Analysis (DEA) can prevent the influence of subjective elements in assessing the level of LCD [16]. Mu used super-efficient DEA to assess the efficiency of LCD in the Beijing–Tianjin–Hebei region, and concluded that most cities in the region suffer from excessive energy consumption and low resource utilization efficiency [17]. Fan et al. assessed the efficiency of LCD in several regions and found through empirical research that the efficiency in the eastern district is higher than that in the central and western areas [18]. Xu et al. first calculated the carbon discharge efficiency of LC pilot cities and through empirical research, clarified that economy, industrial structure, and green technical innovation as influencing factors of carbon discharge efficiency have the current promoting effect on carbon discharge efficiency [19]. Hu et al. estimated the energy carbon discharge efficiency at a provincial level in China and concluded that the carbon discharge efficiency of energy in most provinces is relatively low [20].
Through summarizing the above literature, some deficiencies have been found. Firstly, restricted by data acquisition, existing literature primarily focused on specific city clusters [21], single or several cities [22], and LC pilot areas [23], which cannot cover all regions. Secondly, the evaluation index system in some literature has been established from a single perspective or taking emissions decrease as the evaluation purpose, which are not comprehensive. The LC region is a complicated system made up by economic, resources, environment, social, and other sub-systems; hence, it should be assessed from various perspectives through referring to Reference [14], especially the evaluation and rankings of provincial regions’ LCD level. Thirdly, the weighting methods and evaluation models in existing research primarily focused on the Analytic Hierarchy Process (AHP), entropy weight method, and DEA, which cannot comprehensively take the significance of experts’ judgments and real data into consideration. Fourthly, the previous literature mainly assessed and analyzed regions’ LCD level without further discussing the obstacles factors influencing regions’ LCD based on the evaluation results. Hence, it is difficult to formulate targeted improvement policies for regions’ high-quality LCD.
Considering the analysis above, our manuscript focused on researching low-carbon development level comprehensive evaluation at a provincial level. To fill the gaps above, contributions of this investigation lie in the below aspects. Firstly, our research assesses 22 provinces, four autonomous areas, and four provincial level megacities of China from 2015 to 2021 under the established index system so that we can identify the strengths and weaknesses of LCD among various provincial regions. Through learning the superiorities and successful experience of advanced provincial regions, our research guides for further enhancing the LCD quality of China. Secondly, instead of taking CO2 discharge decrease as the main purpose of LCD, our research aims at the assessment of provincial regions’ LCD quality via establishing a comprehensive index system from the LC economy, resources utilization, LC environment, and LC society. Thirdly, our research comprehensively takes the significance of experts’ opinions and real data into consideration. Subjective weights are judged according to the BWM and objective weights are attained via the AEW approach. Then, the basic principle of moments estimation method is employed to integrate subjective and objective weights through computing their coupling coefficients. Hence, the objective data information and the attributions of indicators are fully utilized so as to enhance the validity of the weights. Fourthly, a new evaluation model named ‘MARCOS’ is applied to measure the LCD quality of 30 provincial regions of China, which will enrich the theory of LCD assessment. As MARCOS is a reasonable approach that takes both positive and negative ideal solutions into account, it can identify the utility degree corresponding to two solutions. It can also consider the probability of a large number of standards and alternatives while ensuring method stability so as to achieve accurate and better robustness results. Fifthly, our research conducts obstacle analysis to explore the obstacle factors constraining provincial regions’ LCD quality from various perspectives so that the structural configuration of each sub-system can be optimized in the LC construction process and enhance the LCD quality. The identified obstacle factors can also be expected to further identify the different problems confronted by China’s provincial regions in the process of LCD and offer valuable references for policy formulators.
The remaining sections of our research are arranged as follows. Section 2 introduces the basic methods. Section 3 constructs the comprehensive assessment index system for LCD quality and introduces the data sources. Section 4 analyzes the results. Conclusions and a set of policy implications based on the results of our research are summarized in Section 5.

2. Methods

The hybrid MCDM framework for LCD quality assessment is systematic combining the BWM, AEW, and MARCOS model.

2.1. Sub-Criteria Weighting Method According to AEW and BWM

(1) AEW approach
Firstly, we assume that there are m circumstances in the system, and each one appears with a probability of pj (j = 1, 2, …, m). Afterward, the entropy is computed via [24]:
h = j = 1 m p j l n p j
where 0 p j 1 , and j p j = 1 .
Secondly, for AEW, supposing there exist m alternatives and n sub-criteria, the value of sub-criteria i of alternative j is x i j ( i = 1 , 2 , , n ), then the evaluation matrix is expressed as X = [ x i j ] n × m . Hence, the anti-entropy value is determined via [25]:
h i = j = 1 m r i j l n ( 1 r i j )
where r i j = x i j / j x i j .
Thirdly, the objective weight w 1 i of every sub-criterion is obtained via standardizing the anti-entropy value using the equation below:
w 1 i = h i / i h i
(2) The BWM
The basic theory of the BWM is similar to AHP, which is based on pair comparison, but the BWM is much more convenient and simpler than AHP, and the comparison results are more consistent. AHP needs n ( n 1 ) 2 comparisons to determine weights, while the BWM only compares 2n − 1 [26,27]. The procedure is illustrated as below.
Step 1: Identify the best and the worst sub-criteria from the index system C 1 , C 2 , , C n . The best one is the most significant and favorable sub-criterion, which can perfectly depict the features of the evaluated alternatives.
Step 2: Compare the best one to others utilizing numbers in the range of [1, 9]. The greater value illustrates that the best one is much more critical than the others. Results are listed as:
A B = a B 1 , a B 2 , , a B n
where a B i is the crucial degree of the best one B over indicator i, and a B B = 1 .
Step 3: Compare other indicators to the worst one, assigning numbers in the range of [1, 9]. Results are:
A W = a 1 W , a 2 W , , a n W T
where aiW is the critical degree of indicator i over the worst one W, and aWW = 1.
Step 4: Determine the optimal weights w 1 * , w 2 * , , w n * . The maximum differences w B a B i w i , w i a i W w W for all sub-criteria should be minimized, and linearized according to Ref. [28]:
min ε s . t . w B a B i w i ε , f o r a l l i w i a i w w w ε , f o r a l l i i w i = 1 , w i 0 , f o r a l l i
Hence, the optimal weights w 1 * , w 2 * , , w n * are obtained via Equation (6). Therefore, subjective weights named as w 2 i are attained.
Step 5: Examine the comparing consistence. The largest value of ε is obtained via Equation (6). Table 1 demonstrates the consistent indicator utilized according to the values of aBW. Thus, the consistent ratio (CR) is calculated through [26]:
C o h e r e n t   r a t i o = ε * C o h e r e n t   i n d i c a t o r
The less the CR is, the more consistent it will be.
The process of the BWM is shown in Figure 1.
(3) Integrated weights
Subjective weights are justified according to the BWM, taking experts’ judgments and knowledge into account. Objective weights are identified by the AEW fully utilizing actual data information. However, the single use of subjective weights will neglect the objective data information and the objective weights will change with the change of objective data of alternatives. Considering the strengths and weaknesses of subjective and objective weighting methods, recent literature made great contributions on weights integration approaches [29,30,31]. In our research, the final weights are measured according to the fundamental rule of moment estimation. Firstly, weight coupling coefficients are calculated as:
δ i = w 1 i w 1 i + w 2 i ε i = w 2 i w 1 i + w 2 i
where δ i and ε i are the objective and subjective weight coupling coefficients of sub-criterion i, respectively.
Secondly, the integrated weight θ i is obtained through:
θ i = δ i w 1 i + ε i w 2 i i = 1 n δ i w 1 i + ε i w 2 i

2.2. Comprehensive Evaluation Model in Terms of MARCOS

In 2020, Željko Stević and Dragan Pamučar proposed a new MCDM model named ‘measurement of alternatives and ranking in accordance with compromise solution (MARCOS)’ [32], which is employed in our research for evaluating the LCD quality of 30 provincial regions in China.
For MARCOS, the utility functions of alternatives can be identified via comparing the reference values of alternatives with ideal ones, and the compromise ranking corresponding with the ideal and negative ideal alternatives is determined. MARCOS can simultaneously take positive and negative ideal solutions into consideration, and consider the possibility of a great number of standards and alternatives while maintaining the stability of the model so that the results are accurate and with good robustness. Detailed steps are introduced as follows.
Step 1: Build an extended original matrix X = [ x i j ] n × m . The positive ideal solution A I and negative ideal solution A A I are selected to make the matrix X = [ x i j ] n × m expand. The A I is the alternative with the best features; nevertheless, the A A I is opposite.
X = A A I A 1 A 2 A n A I x a a 1 x a a 2 x a a m x 11 x 12 x 1 m x 21 x 22 x 2 m x n 1 x a i 1 x n 2 x a i 2 x n m x a i m C 1 C 2 C m
In terms of the attribute of the sub-criteria, AAI and AI are composed via
A A I = min j x i j ,   i f   i B   a n d   max j x i j ,   i f i C
A I = max j x i j ,   i f i B   a n d   min j x i j ,   i f i C
where B is the set of maximum type indicators and C is the set of minimum type indicators.
Step 2: Obtain the standardized extended original matrix N = [ n i j ] n × m . N = [ n i j ] n × m is computed through:
n i j = x i j j = 1 m x i j ,   i f   i B
n i j = 1 / x i j j = 1 m 1 / x i j ,   i f   i C
Step 3: Calculate the weighted standardized decision matrix V = [ v i j ] n × m through:
v i j = n i j × θ i
Step 4: Compute the utility degree K j of alternative j. The K j corresponding with the negative and positive ideal solutions are determined through:
K j = S j S a a j
K j + = S j S a j
where S ( j = 1 , 2 , m ) is the sum of elements in the V .
S j = j = 1 m v i j
Step 5: Calculate the utility function f K j of the alternative j. The calculation procedure is:
f K j = K j + + K j 1 + 1 f K j + f K j + + 1 f K j f K j
where f K j and f K j + illustrate the utility functions corresponding with the negative and positive ideal solutions. They are calculated as:
f K j + = K j K j + + K j
f K j = K j + K j + + K j
Step 6: Ranking alternatives in terms of the utility function f K j . The ideal alternative is the one with the greatest f K j value.

2.3. Obstacle Analysis Method

Although we have obtained the rankings of LCD quality of 30 provincial regions in China, it is also essential to further discuss the critical factors that constraint the LCD quality of these regions. Van Lamsweerde and Letier proposed a simplified KAOS model for exploring obstacles that restrict the realization of the goals [33]. Hence, we introduce obstacle analysis to explore and discuss the obstacle factors that limit the high quality of LCD of every provincial region. The obstacle model contains three indicators, which are factor contribution, indicator deviation, and obstacle degree. The calculation steps are as follows:
D i j = 1 x i j
H i = D i j × θ i j = 1 m D i j × θ i
where D i j is the indicator deviation representing the variance between the real value and the best value of a single indicator, x i j is the value in the standardized matrix of the original decision matrix X = [ x i j ] n × m , H i is the obstacle degree indicating the influence of indicators on the LCD quality of each region, and θ i is the factor contribution implying the contribution of indicators to the level of LCD, which is represented by the integrated weights.

2.4. The Process of the Constructed Hybrid MCDM Framework for LCD Quality Evaluation

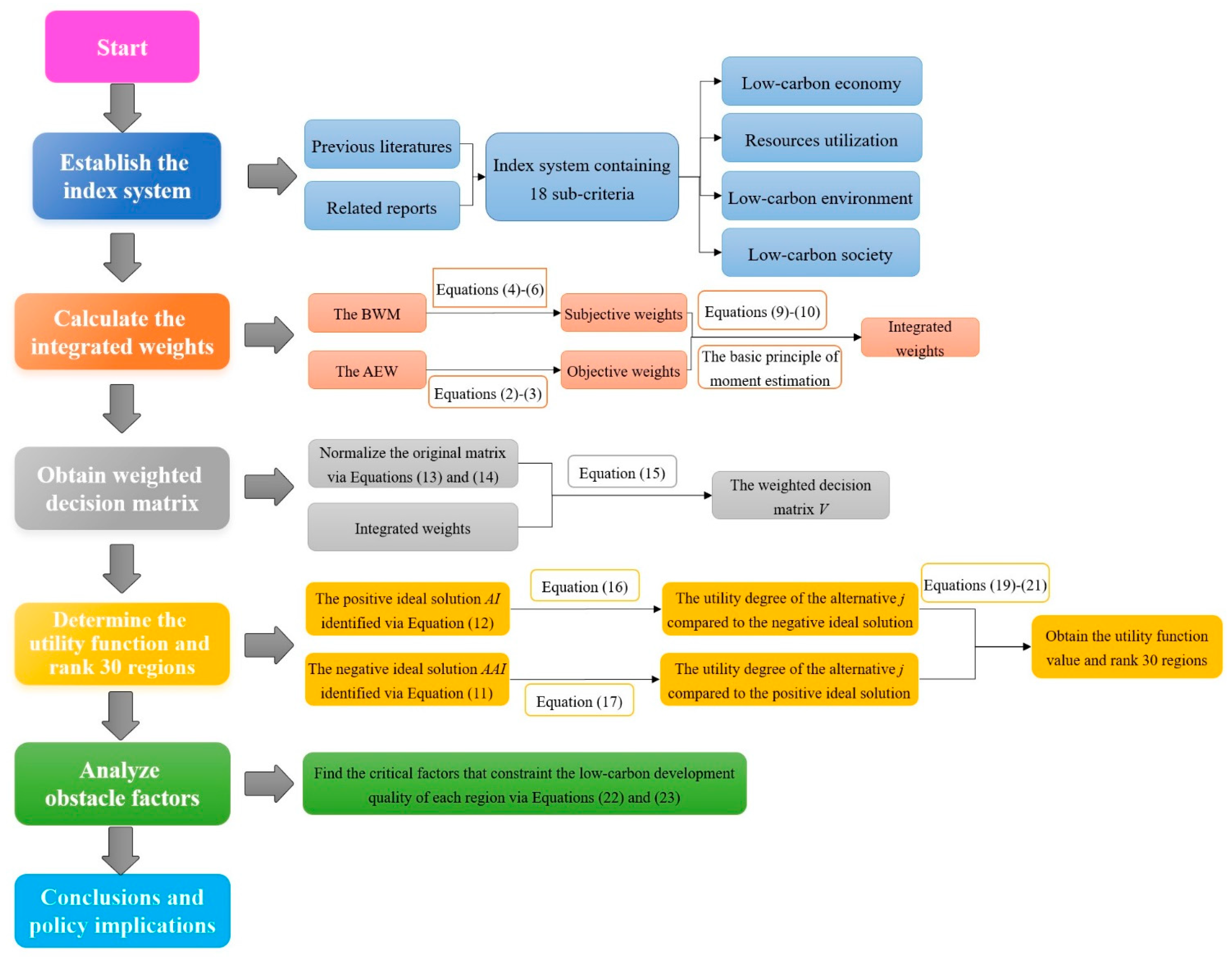
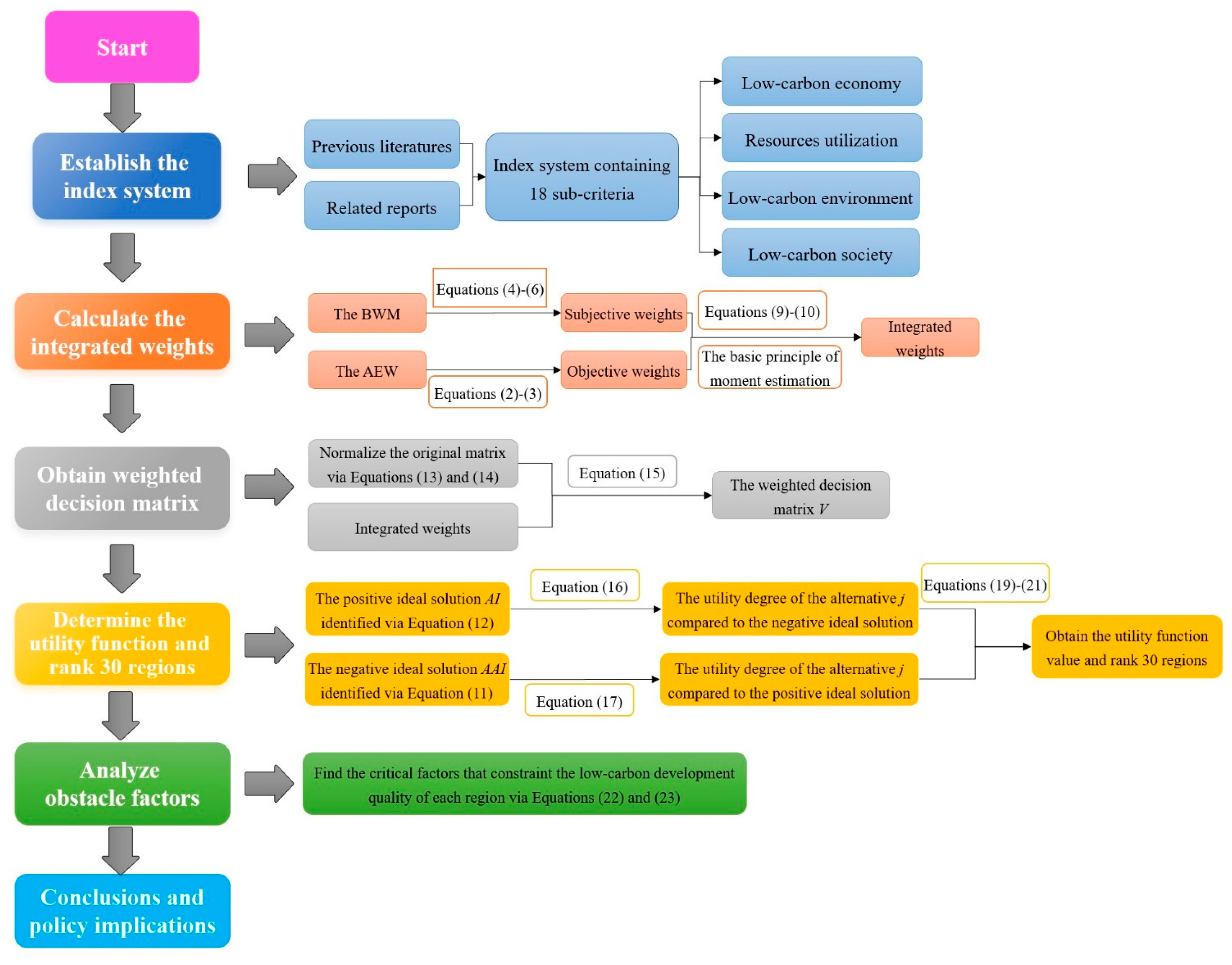
The concrete process utilizing the hybrid MCDM framework for LCD quality assessment of 30 provincial regions in China is stated as follows and in Figure 2.
Step 1: Construct the evaluation index system. By referring to the relevant reports and the literature, the index system is established from four perspectives containing LC economy, resources utilization, LC environment, and LC society containing 18 sub-criteria, which are all quantitative.
Step 2: Collect the actual data for 18 indicators to compose the matrix X = [ x i j ] n × m . Since 18 indicators are all quantitative, the actual data of them corresponding with each provincial region can be found in a statistical yearbook. Then, the matrix X = [ x i j ] n × m are identified.
Step 3: Calculate weights of all sub-criteria. Subjective weights are determined according to the BWM, which needs five experts in an LC-related field of research to make judgments about the significant level of 18 sub-criteria. Objective weights are attained via the AEW approach via Equations (2) and (3). Afterward, the integrated weights are obtained by Equations (8) and (9).
Step 4: Attain the weighted standardized matrix V = [ v i j ] n × m . Firstly, the expanded original matrix is constructed via Equations (11) and (12). Secondly, normalize the original matrix via Equations (13) and (14). Then, the weighted standardized matrix V = [ v i j ] n × m is obtained via Equation (15).
Step 5: Compute the utility function f K j of 30 regions. Firstly, the utility degrees K j and K j + of 30 regions should be computed via Equations (16) and (17). Then f K j of region j is identified through Equations (19)–(21).
Step 6: Rank the LCD quality level of 30 provincial level regions according to the final values of f K j and filter the best region with the largest f K j value demonstrating that the LCD quality of this region is superior to the others.
Step 7: Analyze obstacle factors. Obstacle analysis can be conducted via Equations (22) and (23) and then the critical factors that constraint the LCD quality of each region can be found. Hence, targeted recommendations are formulated to facilitate the high-quality development of LC.

3. Indicator System and Data Source

The LCD system is a sustainable development system that aims for low energy consumption, as well as low pollution and emissions, while also taking economic development into account. Its internal elements are complex and intertwined, involving various aspects of economy, resources, environment, and society. Resources are the foundation of the economy, and economic development affects the environment, which determines the quality of life. How to reasonably utilize resources, maintain economic development, protect the ecological environment, and practice green living is the idea for selecting indicators in the LCD assessment index system in our study. Therefore, the LCD quality comprehensive assessment indicator system built in our investigation is established from LC economy, resources utilization, LC environment, and LC society. The economic, energy, environmental, and population conditions of each provincial region are different, and no unified standard exists for the evaluation system of LCD, but it has certain commonalities. In 2016, the National Development and Reform Commission, the Ministry of Environmental Protection, and the Central Organization Department of China formulated the ‘Green Development Indicator System’, which calculates six sub-indices including the national and regional green development criterion, resource utilization criterion, environmental governance criterion, environmental quality criterion, ecological protection criterion, growth quality criterion, and green life criterion, totaling 56 secondary indicators. Our investigation draws on relevant indicators, and combines the selection of indicators for LCD assessment by scholars [3,15], to build the initial comprehensive assessment index system for LCD quality in China’s provincial regions. Afterward, we utilized the Fuzzy Delphi method to select the critical indicators and construct the final index system considering five experts’ judgments, who are invited from universities and governments. The detailed introduction of the Fuzzy Delphi method can refer to Ref. [34]. Through the process of exploring the final indicators, experts are firstly required to judge the significance of each initial indicator and the most positive and conservative value of each indicator are determined. Secondly, the conservative triangular fuzzy number (TFN) and positive TFN of each indicator are defined. Thirdly, the coherence of experts’ judgments are obtained via calculating the values of Gi. Afterward, the final indicators are identified via comparing values of Gi with the confident value (which is 6.12 obtained by the geometric average value of the upper and bottom bounds of all initial indicators identified by experts). Results for the process of indicator selecting are indicated in Table 2. And the final index system for LCD quality assessment is shown in Figure 3 containing 18 quantitative sub-criteria.
C11 is computed taking the GDP in 2000 as the fundamental period values, which can reflect the economic development level. C12 is calculated by dividing the proportion of the tertiary industry to GDP with the ratio of the secondary industry to GDP, which can indicate the economic structure upgrading process of various provincial regions. C13 is an important indicator for measuring the living standards of residents, which will greatly influence the energy use and pollutant emissions and thus affect low-carbon quality. C21 is computed by the proportion of energy consumption to real GDP, which can reflect the economic development efficiency. C22 can reflect the resources utilization efficiency employing water consumption divided by total population. C23 indicates the energy utilization structure. When calculating, raw coal, washed coal, other washed coal, shaped coal, coke, coke oven gas, and other gas are converted into standard coal as coal consumption based on the unit weight conversion ratio of energy and standard coal. In addition to considering the above energy consumption, the total energy consumption also includes crude oil, gasoline, kerosene, diesel, fuel oil, liquefied petroleum gas, refinery dry gas, other petroleum products, natural gas, electricity, heat, and other energy sources and converts them into standard coal. Finally, the indicator value is obtained by dividing the coal consumption by the total energy consumption. The higher the C23, the higher pollutions and carbon emissions will be. Since low-carbon development is a sustainable development model characterized by low energy consumption, low pollution, and low emissions, the LC environment criterion focused on pollutant emissions and pollutant treatment. Among them, C31 is calculated by the proportion of CO2 emissions to real GDP, which can measure the relationship between the regional economy and carbon emissions. C32 are obtained from the National Urban Air Quality Report released by the China National Environmental Monitoring Centre. In a low-carbon society, we emphasized the carbon recovery and the use of transportation, which will affect pollutant emissions. Hence, we select C41, C42, and C43 to reflect the carbon recovery ability and C44 and C45 to measure the use of transportation that will greatly contribute to carbon emissions and PM2.5.
In 2011, China proposed the ‘12th Five Year Plan for Controlling Greenhouse Gas Emissions’, which required each low-carbon pilot area to explore low-carbon development models according to local conditions. Low-carbon pilot areas should study and formulate supporting policies in finance, taxation, pricing, and other aspects to support the pilot, form a policy system for low-carbon development, and promote China’s low-carbon process. The ‘Energy Development Strategy Action Plan 2014–2020’ released in 2014 promotes the clean and efficient development and utilization of coal, strictly controls the rapid growth of energy consumption, and vigorously develops renewable energy. The introduction of a series of policies demonstrates China’s determination to pursue a low-carbon development path. Therefore, we select the year after the publication of the ‘Energy Development Strategy Action Plan 2014–2020’ as the starting point to examine the changes in low-carbon development levels in various provincial regions. Hence, the data of 18 indicators in 30 provincial regions from 2015 to 2021 are selected so as to compare the difference of LCD quality of various regions and dynamically analyze the changes tendency in LCD quality of each region. The data of CO2 emissions were gathered from the Carbon Emission Account & Datasets (https://www.ceads.net.cn/). The data of C44 were collected from the China Statistical Yearbook for Regional Economy. Other data were sought from the website of National Bureau of Statistics (http://www.stats.gov.cn/) and Statistical Yearbooks of each provincial regions. The descriptive statistics for the indicators in 2021 are depicted in Table 3.
Figure 4 displays the differences in real GDP, energy intensity, coal consumption relative to total primary energy consumption, carbon dioxide emissions intensity, and the proportion of local fiscal environmental protection expenditure to general fiscal budget expenditure indicators among different provincial regions. We can see that real GDP in Jiangsu, Zhejiang, Shandong, and Guangdong is relatively higher than in other regions. Due to the high level of economic development, the technological level of these regions is relatively high. Hence, coal consumption, energy intensity and carbon dioxide emissions intensity are relatively lower than in other regions. Nevertheless, real GDP in Shanxi, Hainan, Guizhou, Yunnan, Shaanxi, Gansu, Qinghai, Ningxia, and Xinjiang are lagging behind. These regions belong to the traditional old, young, border, and poor areas in western China. Since the development of the western region, the rapid economic growth has also led to an increase in energy consumption and carbon emissions. In addition, most provinces and regions in the western region are sources of fossil fuels in China, such as coal. In the current process of industrial upgrading and transfer in the eastern coastal areas of China, some high energy consuming and high emission enterprises are transferring to the western region, which will exacerbate energy consumption in these areas. Therefore, while ensuring rapid socio-economic development, these provinces and regions are actively adjusting their industrial structure and improving their technological level of energy utilization to reduce energy consumption and carbon emissions.

4. Empirical Analysis

On the foundation of the established comprehensive assessment index system for LC quality and the gathered data, empirical analysis can be conducted.

4.1. Identify the Integrated Weights of All Sub-Criteria

(1) Calculate the objective weights utilizing the AEW method
On the basis of the collected objective data, objective weights can be calculated through Equations (2) and (3). Since the data varies in different years, objective weights are also different in various years, which are shown in Table 4.
(2) Identify the subjective weights via the BWM
Subjective weights are identified according to the BWM considering five selected experts’ judgments, who are professors from first-class universities and the Institute of Low Carbon Economy of Tsinghua University, as well as decision makers from governments. Since the identification of subjective weights only relies on experts’ knowledge and experience without considering objective data, subjective weights have only one set of data irrespective of years. Experts need to first determine the best and worst sub-criteria, and the judgments of the five experts are listed in Table 5.
Secondly, the five experts need to compare the significance degree of the best sub-criterion with others and others with the worst sub-criterion assigning a score from 1 to 9. Values from 1 to 9 demonstrate that the critical degree improves progressively. Significant comparison results for the best sub-criterion to others are listed in Table S1 and the results for others to the worst one are depicted in Table S2 in the Supplementary Materials section.
Thirdly, according to the comparison results, we can obtain subjective weights via Equation (6). Subjective weights identified by the five experts are demonstrated in Table 5. The ultimate subjective weights are calculated via averaging the weights of each sub-criterion identified from the five experts. Results of the CI determined by the five experts are also demonstrated in Table 6. And the CR can be calculated via Table 1 and Equation (7). As the values of CR are close to 0, the comparisons are highly consistent.
(3) Calculate the integrated weights
Afterward, the integrated weights from 2015 to 2021 can be calculated in terms of the fundamental rule of moment estimation via Equations (8) and (9). The integrated weights of various years are shown in Table 7. The top five sub-criteria in 2021 with larger integrated weights are C23 representing coal consumption relative to total primary energy consumption with 0.2137, C34 representing industrial SO2 emission with 0.1455, C31 representing carbon dioxide emissions intensity with 0.0963, C33 representing industrial dust emission with 0.0835, and C42 representing forest coverage rate with 0.0830. While the last five sub-criteria in 2021 with smaller integrated weights are C12 representing the ratio of provincial tertiary industry output relative to that of the secondary industry with 0.0242, C44 representing the number of private vehicles with 0.0223, C13 representing Engel’s coefficient of urban households with 0.0222, C43 representing the proportion of local fiscal environmental protection expenditure to general fiscal budget expenditure with 0.0159, and C45 representing the number of public transportation vehicles owned per 10,000 people with 0.0133.
Integrated weights at the criteria level in various years are illustrated in Figure 5. We can see that the integrated weights of C3 representing a low-carbon environment are the largest in various years, meaning that the discharge and treatment of pollutants exert a significant impact on LCD quality. Integrated weights of C4 representing a low-carbon society ranks second from 2015 to 2019 and then falls to third place from 2020 to 2021, which indicates that the public at the very beginning paid more attention to the forest coverage rate, green coverage rate in built-up areas, the proportion of local fiscal environmental protection expenditure to general fiscal budget expenditure, and the number of private vehicles. However, with the gradual increase in CO2, the public have started to seek breakthroughs from the root cause. Hence, the resources utilization represented by C3 has been highlighted from 2020. The government and the public highlighted the significance of energy intensity and coal consumption relative to total primary energy consumption. Since energy is the driver of economic growth, and an increase in energy usage will inevitably result in an increase in pollutant emissions, the integrated weights of C1 on behalf of a low-carbon economy ranks last, which indicates that it makes less contributions to high-quality LCD.
The difference between objective weights from 2015 to 2021 and subjective weights from the sub-criterion level are illustrated in Figure 6. For objective weights, there exists little variance in different years. However, the subjective weights identified via the BWM are extremely varied from the objective weights. Taking C31 and C34 as examples, the subjective weight of C31 is 0.1428, which is the highest subjective weight, while objective weights of C31 from 2015 to 2021 are 0.0469, 0.0459, 0.0338, 0.0278, 0.0266, 0.0258, and 0.0256, respectively, of which the objective weights are the midstream level compared with other objective weights. The subjective weight of C34 is 0.0383, which is relatively insignificant judged by experts, while the objective weights of C34 from 2015 to 2021 are 0.1609, 0.1867, 0.3769, 0.4291, 0.3954, 0.2564, and 0.2156, which all rank first in every year. Hence, there is an obvious variance between the objective and subjective weights. Therefore, it is essential to calculate the combined weights to avoid the bias of using single subjective weights or objective weights in an LCD quality comprehensive evaluation.

4.2. Results of LCD Quality of 30 Regions in China

Based on the actual data, the standardization matrix can be calculated through Equations (13) and (14). Then, the weighted standardization matrix can be calculated via Equation (15). Afterward, we can calculate the f K j of different regions via Equations (16)–(21), results of which from 2015 to 2021 are illustrated in Figure 7.
As is illustrated in Figure 7, the LCD level of each region has increased from 2015 to 2021. This is because China has vigorously promoted the construction of ecological civilization, and the concept of green development has deeply rooted in the public’s hearts. Among them, Beijing’s comprehensive score is far ahead, and its scores in resource utilization, LC environment, and LC economy are also in a leading position. The top five provincial regions with relatively higher scores in 2021 are Beijing, Hainan, Tianjin, Shanghai, and Guangdong, which are all in the eastern region of China. These regions attach great significance to the growth of the tertiary industry, which is characterized as low energy consumption and high added value. They also emphasize technological innovation, resulting in a higher energy utilization efficiency and waste disposal rate. Provincial regions with the lowest scores in 2021 are Inner Mongolia, Liaoning, Hebei, Guizhou, Shaanxi, Gansu, Shanxi, and Xinjiang. These provinces are all situated in the central and western regions and face natural ecological fragility issues. Shanxi is a province with abundant coal resources, and the process of mining and using coal causes great pollution issues, which exerted greatly negative influences on the environment. The terrain of Shanxi belongs to the Loess Plateau, and basic transportation is difficult to construct. There are also problems of soil erosion and a shortage of forest resources. The resource-based industries in Inner Mongolia and Xinjiang account for a large proportion, with high energy consumption and low added value, leading to a large amount of pollutants and CO2 discharge. Due to the weak construction of water conservancy facilities, the rational allocation of water resources cannot be achieved, resulting in wastage of water resources in Xinjiang, Inner Mongolia, Gansu, and Shaanxi, with high water consumption per person. With the relaxation of non-capital functions, some industrial enterprises and logistics transportation companies have shifted to Hebei, which increased the stress of resource consumption and pollutant emissions. With the construction of ecological civilization in the near future, the LCD level of the bottom provincial regions is gradually improving, indicating that each region is actively facilitating LCD through energy conservation and emission reduction.
As a whole, the level of LCD quality shows a gradually reducing pattern from east to west with provinces in the central and western regions having lower comprehensive scores than those in the eastern region. The growth of resource utilization, LC environment, society, and economy criteria in eastern regions such as Beijing, Fujian, Zhejiang, and Guangdong is balanced, and the comprehensive strength is relatively high. However, there are shortcomings in these four dimensions of LCD quality in the central and western regions that has a certain gap compared to the eastern region.
Figure 8 depicts the performance of 30 regions during 2015–2021 from a criterion level.
(1) For LC economy performance, the top four provincial regions are Guangdong, Beijing, Jiangsu, and Shandong. For Beijing, although its real GDP is relatively lower than other regions, C12 ranks the top with 454.04% in 2021, which contributes a lot to the higher score of the LC economy. For Guangdong, Jiangsu, and Shandong, their real GDP are relatively higher than other regions, which are CNY 7.77 trillion, CNY 6.90 trillion, and CNY 6.50 trillion in 2021, respectively. Coincident with the overall rankings, the LC economy performance of the northwest regions in China still ranks near the bottom, particularly Qinghai and Xinjiang. Overall, owing to the continuous development of the regional economy and the highlight of the growth of the tertiary industry, C11 and C12 have increased and C13 has decreased. Hence, the scores of LC economy levels in various regions are showing an upward trend from 2015 to 2021.
(2) For resources utilization performance, the top four provincial regions are Beijing, Shanghai, Guangdong, and Sichuan. For Beijing, its energy intensity, water consumption per person, and coal consumption relative to total primary energy consumption are all the smallest compared with other regions in every year. Hence, the resources utilization performance of Beijing is superior to the other regions. For Shanghai, Guangdong, and Sichuan, although their preference values of water consumption per person are relatively higher, their technological innovation and use of renewable energy are at a high level, which result in good performance in resources utilization. Nevertheless, the last three positions are occupied by Ningxia, Inner Mongolia, and Xinjiang due to their highest level of energy intensity and water consumption per person. Overall, owing to the upgrading of green and LC technologies as well as energy structure, each provincial region has reduced energy intensity and the proportion of coal consumption. Hence, the resource utilization capacity of each provincial region has steadily improved.
(3) For LC environment performance, the score of Beijing ranks first followed by Hainan and Shanghai. This is because the levels of the industrial dust emission and industrial SO2 emission of these three regions are greatly lower than other regions. The LC environment performance of Shanxi, Shaanxi, and Xinjiang ranks bottom, due to their relatively high level in CO2 emissions per unit of GDP, industrial dust emission, and industrial SO2 emission, as well as a relatively lower level in ratio of industrial solid wastes comprehensively utilized. Overall, the scores of LC environment performance in various regions from 2015 to 2021 show an upward trend owing to various environmental governance measures. Specifically, CO2 emissions per unit of GDP, industrial dust emission, and industrial SO2 emission have shown a significant downward trend. The treatment capacity of sewage and hazardous waste has also been significantly improved, and the ratio of domestic garbage harmless treated in 2021 has basically reached 100%.
(4) For LC society performance, scores of coastal provincial regions are relatively higher than inland regions. Hainan and Fujian are the top two regions due to the high level in green coverage rate in built-up areas and forest coverage rate, while Gansu, Shandong, Henan, and Xinjiang rank bottom, brought by the low level in forest coverage rate and high level in number of public transportation vehicles owned per 10,000 people and number of private vehicles.
From the scores of the four perspectives, the score of resources utilization has achieved significant growth from 2015 to 2021. That is because each provincial region attaches great importance to technological innovation, thus enhancing energy utilization efficiency and decreasing energy intensity. Simultaneously, provincial governments highlight the utilization of renewable energy, especially changing the traditional coal-fired power generation model, and emphasizing wind and solar power generation, thus reducing the proportion of coal consumption. However, some provinces, such as Xinjiang and Ningxia, have the lowest scores. The probable reason is that these two provinces are currently in the stage of industrial development with 102.89% and 98.82% for the ratio of provincial tertiary industry output relative to that of the secondary industry in 2021 compared to those in Beijing with 454.04% and Shanghai with 283.62%, and renewable energy cannot satisfy the needs of industrial development. Traditional energy sources such as coal need to be used to help transition with the proportion of coal consumption relative to the total primary energy consumption nearing 1 during 2015–2018. Moreover, Xinjiang and Ningxia are actively promoting energy-saving and emission-reduction technologies while developing their economy, hence the energy intensity and coal consumption relative to total primary energy consumption have been decreasing year by year.
Through discussing the specific manifestation of 30 provincial regions from 2015 to 2021, we can obviously see that the high quality of LCD in different regions greatly relies on resources utilization performance and LC environment performance. Therefore, the backward regions such as Shanxi, Shaanxi, Gansu, Ningxia, and Xinjiang should be focused on decreasing energy intensity, the ratio of coal consumption relative to total primary energy consumption, CO2 emissions per unit of GDP, industrial dust emission, and industrial SO2 emission, as well as increasing the ratio of industrial solid wastes comprehensively utilized and the ratio of waste water centralized treated, so as to enhance the LCD quality.

4.3. Obstacle Analysis

The purpose of comprehensive assessment of LCD quality is to identify the gaps and improvement points between provincial regions. Analyzing the obstacles to an LCD level can further explore the crucial elements affecting the LCD level of every region. Our investigation takes 2021 as an example to analyze the obstacles to LCD and clarify the focus of LCD.
Firstly, we select the top three obstacle factors and degree of LCD in each provincial region in 2021 to analyze, which are shown in Table 8. We can see that:
(1) The top three obstacles of LCD in various provincial regions in 2021 are similar, but there are still differences among different regions. The obstacle factors with a high frequency of occurrence include real GDP (C11), energy intensity (C21), coal consumption relative to total primary energy consumption (C23), CO2 emissions intensity (C31), industrial dust emission (C33), industrial SO2 emission (C34), forest coverage rate (C42), and number of private vehicles (C44). This indicates that while provinces attach importance to environmental governance and resource utilization, they cannot ignore economic growth.
(2) Real GDP (C11), as the obstacle factor, generally appears in regions with lower levels of economic development, such as Hainan, Gansu, Ningxia, and Xinjiang, which demonstrates that these regions need to continue promoting industrial upgrading and structural adjustment, improving economic growth efficiency, and promoting coordinated regional economic development.
(3) Energy intensity (C21) and coal consumption relative to total primary energy consumption (C23) appear in regions with abundant resources or lower production technologies, such as Shanxi, Inner Mongolia, Shaanxi, Ningxia, and Xinjiang. Such regions should improve technical innovation to improve resources utilization efficiency and emphasize the utilization of renewable energy.
(4) The appearance of sub-criteria attributed to LC society (C4) demonstrates that these regions need to coordinate the development of public transportation and improve forest coverage rate.
(5) Among the top obstacle factors in each provincial region, the frequency of industrial SO2 emission (C34) is the highest, which is also the second obstacle factor in Inner Mongolia, Heilongjiang, Zhejiang, and Ningxia. This implies that industrial enterprises should pay attention to the decrease of sulfur dioxide emissions in the production procedure.
Secondly, we identify the provincial regions that are most affected by each sub-criterion, the results of which are depicted in Table 9. It can be seen that:
(1) From the sub-criteria perspective, real GDP (C11), energy intensity (C21), water consumption per person (C22), and forest coverage rate (C42) pose the greatest obstacle to the high-quality LCD in Xinjiang. This is because the economic development degree and technological innovation in Xinjiang fall behind other regions; hence, the level of real GDP is relatively low and the level of energy intensity is high. And the primary reason for the higher water consumption in Xinjiang is agricultural irrigation. Owing to the shortage of water conservancy projects and dry climate, there is a significant loss of water resources in Xinjiang during transportation, resulting in a significant waste of irrigation water. Hence, the government in Xinjiang should strengthen the construction of water conservancy engineering facilities, reasonably plan the distribution of water conservancy projects, and cover agricultural irrigation areas as much as possible to reduce waste during transportation.
(2) The ratio of provincial tertiary industry output relative to that of the secondary industry (C12) and coal consumption relative to total primary energy consumption (C23) exert the greatest influence on Shanxi. This is primarily because Shanxi is the major coal resource province in China so that it needs to gradually adjust the ratio of coal in energy usage, actively implement the national energy conservation and emission-reduction policies, and accelerate the elimination of backward production capacity industries to adjust its industrial structure.
(3) Engel’s coefficient of urban households (C13) poses a great impact on Hainan, the reason of which is that there is rare strong industrial support in Hainan, and its economic development mainly relies on the tertiary industry. Hence, local advantageous industries such as agriculture, offshore energy, and offshore trade should be developed to improve the LC economy level.
(4) Industrial dust emission (C33), industrial SO2 emission (C34), and ratio of industrial solid wastes comprehensively utilized (C36) have a great influence on Inner Mongolia. This is primarily because Inner Mongolia is still in the process of industrialization, and industrial production brings about high energy usage and pollutant emissions. Hence, the government should accelerate the process of industrialization, actively resolve excess production capacity, and eliminate outdated production capacity so as to reduce pollutant emissions.
(5) Inner Mongolia is also a province with abundant renewable resources; thus, it is essential to enhance the use of wind energy and biomass energy to alleviate the environmental pressure brought by coal power generation.
(6) The ratio of local fiscal environmental protection expenditure to general fiscal budget expenditure (C43) has great influence on Jiangxi; thus, the government should increase the local fiscal environmental protection expenditure.
(7) Number of private vehicles (C44) and number of public transportation vehicles owned per 10,000 people (C45) exert a great impact on Shandong and Liaoning, respectively. Therefore, these two provinces need to strengthen public transportation construction and guide urban residents to choose public transport. They also need to increase the proportion of renewable energy public transportation vehicles.

5. Conclusions and Suggestions

This investigation measures 30 provincial regions’ LCD quality from dimensions of LC economy, resources utilization, LC environment, and LC society. According to the integrated weights combined subjective weights identified via the BWM and objective weights calculated according to the AEW, the top five sub-criteria in 2021 with larger integrated weights are coal consumption relative to total primary energy consumption, industrial SO2 emission, CO2 emissions intensity, industrial dust emission, and forest coverage rate. While the bottom five sub-criteria in 2021 with smaller integrated weights are the ratio of provincial tertiary industry output relative to that of the secondary industry, the number of private vehicles, Engel’s coefficient of urban households, the proportion of local fiscal environmental protection expenditure to general fiscal budget expenditure, and the number of public transportation vehicles owned per 10,000 people. According to the comprehensive evaluation results obtained through the MARCOS model, Beijing’s comprehensive score is far ahead, and its scores in resource utilization, LC environment, and LC economy are also in a leading position. The top five provincial regions with relatively higher scores in 2021 are Beijing, Hainan, Tianjin, Shanghai, and Guangdong. Provincial regions with the lowest scores in 2021 are Inner Mongolia, Liaoning, Hebei, Guizhou, Shaanxi, Gansu, Shanxi, and Xinjiang. Overall, the level of LCD quality shows a gradually decreasing pattern from east to west. Moreover, through discussing the specific performance of 30 provincial regions from 2015 to 2021, we can obviously see that the high quality of LCD in various regions greatly relies on resources utilization performance and LC environment performance. The obstacle analysis demonstrates that the obstacle factors with high frequency of occurrence include real GDP (C11), energy intensity (C21), coal consumption relative to total primary energy consumption (C23), CO2 emissions intensity (C31), industrial dust emission (C33), industrial SO2 emission (C34), forest coverage rate (C42), and number of private vehicles (C44).
Based on the findings above, this investigation provides the following suggestions for China’s provincial regions to achieve high-quality LCD.
(1) Increase infrastructure construction.
Infrastructure construction affects the level of environmental governance, resource utilization, and people’s living standards. To establish a sound infrastructure, efforts can be made from the following aspects. Firstly, improve the water conservancy facilities, especially for Xinjiang, Ningxia, and Inner Mongolia. Water conservancy facilities are related to the full utilization of water resources, and a reasonable layout of water conservancy engineering facilities is conducive to reducing water resource waste. Secondly, build an LC transportation system, especially for Liaoning, Gansu, Shandong, Henan, and Xinjiang. Local government should actively develop new and clean energy transportation vehicles, accelerate the development of public transportation systems such as urban rail transit and new energy buses, improve the carrying capacity of public transportation, encourage people to travel green, and strengthen the building of environmental pollution control facilities. Thirdly, reasonably plan the number and location of environmental pollution control facilities, such as domestic garbage harmless treated plants and waste water centralized treated plants, and improve the industrial solid wastes comprehensively utilized rate, the garbage harmless treated rate and the waste water centralized treated rate.
(2) Optimize energy structure and develop renewable energy.
Firstly, adjust the energy structure. The long-term use of high-carbon fossil fuels, such as coal, will cause a large amount of CO2 discharge, hence the adjustment of energy structure is urgent. The CO2 emissions generated by the consumption of natural gas in traditional fossil fuels are much lower than those of coal and crude oil; thus, improving the use of natural gas is beneficial for reducing carbon emissions. Secondly, actively promote the utilization of clean energy including wind energy, solar energy, hydro energy, biomass energy, and nuclear energy, so as to enhance the ratio of non-fossil energy, especially for Shanxi, Inner Mongolia, Shaanxi, Ningxia, and Xinjiang. In this process, each provincial region needs to timely eliminate outdated production capacity, industries with high pollution and emissions, outdated industrial equipment, and focus on advancing energy-saving and emission-reduction technologies.
(3) Protect the ecological environment by intensifying efforts.
Firstly, improve forest coverage and green space coverage in built-up areas through afforestation and expanding green space area, especially for Tianjin, Shanghai, Qinghai, Xinjiang, and Gansu. Green plants can alleviate the greenhouse effect, and protecting and increasing vegetation coverage is a direct measure to reduce CO2. Secondly, increase fiscal expenditure on environmental protection especially for Tianjin, Jiangxi, Guangxi, Anhui, and Xinjiang. The expenditure on environmental protection is mainly utilized in the fields of ecological environment improvement, investing in afforestation, wind and sand control, comprehensive energy utilization, and air pollution, which contributes to achieving green, LC, and sustainable development.
(4) Accelerate industrial transformation and upgrading to optimize industrial structure.
Traditional high emission and high energy-consuming industries not only bring about economic development, but also discharge a large amount of CO2. High energy-consuming industries in China account for 80% of industrial energy consumption, seriously hindering the process of LCD. Therefore, industrial transformation and upgrading are needed to transfer the traditional extensive development mode. Local government, such as Inner Mongolia, Shanxi, Hebei, Jiangxi, Henan, Anhui, and Shaanxi, should accelerate the development of emerging industries such as high-tech enterprises, advanced manufacturing, and digital economy, and cultivate new economic growth points.

Supplementary Materials

The following supporting information can be downloaded at: https://www.mdpi.com/article/10.3390/su17062425/s1, Table S1. Significant comparison results for the best sub-criterion to others. Table S2. The significant comparison results for others to the worst sub-criterion.

Author Contributions

Conceptualization, H.Z. and S.G.; methodology, H.Z.; software, Z.Y.; validation, S.G. and C.J.; formal analysis, H.Z. and Z.Y.; investigation, S.W., Z.Z. and C.L.; data curation, Z.Y. and C.L.; writing—original draft preparation, H.Z., S.W., Z.Y. and C.L.; writing—review and editing, S.G.; supervision, C.J.; funding acquisition, H.Z. All authors have read and agreed to the published version of the manuscript.

Funding

This research was funded by National Natural Science Foundation of China under Grant No. 72303022, and Qin Xin Talents Cultivation Program of Beijing Information Science & Technology University.

Informed Consent Statement

Not applicable.

Data Availability Statement

Data is available under reasonable request.

Conflicts of Interest

Author Shunan Wu are employed by China Energy Capital Holdings Co., Ltd. The remaining authors declare that the research was conducted in the absence of any commercial or financial relationships that could be construed as a potential conflict of interest.

References

  1. Sixth Assessment Report—IPCC. Available online: https://www.ipcc.ch/assessment-report/ar6/ (accessed on 15 May 2024).
  2. Wang, Y.; Lan, Q.; Jiang, F.; Chen, C. Construction of China’s low-carbon competitiveness evaluation system A study based on provincial cross-section data. Int. J. Clim. Change Strateg. Manag. 2020, 12, 74–91. [Google Scholar] [CrossRef]
  3. Wang, Y.; Fang, X.; Yin, S.; Chen, W. Low-carbon development quality of cities in China: Evaluation and obstacle analysis. Sustain. Cities Soc. 2021, 64, 102553. [Google Scholar] [CrossRef]
  4. Guan, H. Construction of urban low-carbon development and sustainable evaluation system based on the internet of things. Heliyon 2024, 10, e30533. [Google Scholar] [CrossRef]
  5. Zou, R.; Wang, S.; Geng, S.; Tao, M.; Wang, W.; Zhao, Y. The multi-stage evaluation framework for low-carbon development level of rail transit under probabilistic linguistic environment. J. Clean. Prod. 2023, 426, 138991. [Google Scholar] [CrossRef]
  6. Glaeser, E.L.; Kahn, M.E. The greenness of cities: Carbon dioxide emissions and urban development. J. Urban Econ. 2010, 67, 404–418. [Google Scholar] [CrossRef]
  7. Chen, F.; Zhu, D. Theoretical research on low-carbon city and empirical study of Shanghai. Habitat Int. 2013, 37, 33–42. [Google Scholar] [CrossRef]
  8. Lin, J.; Jacoby, J.; Cui, S.; Liu, Y.; Lin, T. A model for developing a target integrated low carbon city indicator system: The case of Xiamen, China. Ecol. Indic. 2014, 40, 51–57. [Google Scholar] [CrossRef]
  9. Lei, H.; Koch, J.; Shi, H.; Zhao, D. Is urban spatial expansion on track to achieve low-carbon cities? An empirical comparative study of Xi’an and Chengdu in western China. Ecol. Indic. 2024, 160, 111787. [Google Scholar] [CrossRef]
  10. Zhou, X.; Zhang, M.; Zhou, M.; Zhou, M. A comparative study on decoupling relationship and influence factors between China’s regional economic development and industrial energy–related carbon emissions. J. Clean. Prod. 2017, 142, 783–800. [Google Scholar] [CrossRef]
  11. Zhou, N.; He, G.; Williams, C.; Fridley, D. ELITE cities: A low-carbon eco-city evaluation tool for China. Ecol. Indic. 2015, 48, 448–456. [Google Scholar] [CrossRef]
  12. Zhou, G.; Singh, J.; Wu, J.; Sinha, R.; Laurenti, R.; Frostell, B. Evaluating low-carbon city initiatives from the DPSIR framework perspective. Habitat Int. 2015, 50, 289–299. [Google Scholar] [CrossRef]
  13. Zheng, R. Exploring the method of constructing a low carbon economic evaluation index system. Pop. Stand. 2021, 353, 7–9. [Google Scholar]
  14. Lv, S.; Luo, L. Quality evaluation and obstacle analysis of low-carbon development in Chinese cities. Sci. Ind. 2022, 22, 106–114. [Google Scholar]
  15. Zhu, Z.; Zhang, S. Evaluation of urban low carbon development level in Nanjing. China For. Econ. 2022, 172, 94–98. [Google Scholar]
  16. Zeng, Z.; Wang, F.; Feng, Y. Spatial differentiation and driving mechanisms of low-carbon development efficiency in cities of Guangdong Province from the perspective of carbon neutrality. J. Guangzhou Univ. 2022, 21, 74–80+88. [Google Scholar]
  17. Mu, L.; Xu, N. Evaluation of low-carbon economic development efficiency in the Beijing Tianjin Hebei region based on super efficient DEA. J. Hebei Uni. Sci. Tech. 2022, 22, 12–18. [Google Scholar]
  18. Fan, J.; Guo, B. Efficiency evaluation of low-carbon development between provinces in China from a transformation perspective. Coal Tech. 2021, 40, 180–182. [Google Scholar]
  19. Xu, Y.Q.; Cheng, Y.; Wang, J.J.; Liu, N. The spatiotemporal evolution and influencing factors of carbon emission efficiency in China’s low-carbon pilot cities. J. Nat. Resour. 2022, 37, 1261–1276. [Google Scholar]
  20. Hu, Y.; Zhang, R.; Xi, X. Evaluation of carbon emission efficiency of coal resources and energy in China throughout the whole life cycle. Chin. Environ. Sci. 2022, 42, 2942–2954. [Google Scholar]
  21. Guo, H.; Liu, X.; Li, Y.; Wang, D.; Chen, X. Comparison analysis and evaluation of urban competitiveness in Chinese urban clusters. Sustainability 2015, 7, 4425–4447. [Google Scholar] [CrossRef]
  22. Duan, Y.; Mu, H.; Li, N.; Li, L.; Xue, Z. Research on comprehensive evaluation of low carbon economy development level based on AHP-entropy method: A case study of Dalian. Energy Procedia 2016, 104, 468–474. [Google Scholar] [CrossRef]
  23. Qu, Y.; Liu, Y. Evaluating the low-carbon development of urban China. Environ. Develop. Sustain. 2017, 19, 939–953. [Google Scholar] [CrossRef]
  24. Delgado, A.; Romero, I. Environmental conflict analysis using an integrated grey clustering and entropy-weight method: A case study of a mining project in Peru. Environ. Model. Softw. 2016, 77, 108–121. [Google Scholar] [CrossRef]
  25. Dmitriev, O.N. Anti-entropy resolving of uncertainty of estimations within scope of intelligent DMSS. Int. J. Decis. Support Syst. Tech. 2019, 11, 48–71. [Google Scholar] [CrossRef]
  26. Rezaei, J. Best-worst multi-criteria decision-making method. Omega 2015, 53, 49–57. [Google Scholar] [CrossRef]
  27. Zhao, H.; Guo, S.; Zhao, H. Comprehensive benefit evaluation of eco-industrial parks by employing the best-worst method based on circular economy and sustainability. Environ. Dev. Sustain. 2017, 20, 1229–1253. [Google Scholar] [CrossRef]
  28. Rezaei, J. Best-worst multi-criteria decision-making method: Some properties and a linear model. Omega 2016, 64, 126–130. [Google Scholar] [CrossRef]
  29. Davoudabadi, R.; Mousavi, S.M.; Sharifi, E. An integrated weighting and ranking model based on entropy, DEA and PCA considering two aggregation approaches for resilient supplier selection problem. J. Comput. Sci. 2020, 40, 101074. [Google Scholar] [CrossRef]
  30. Narayanamoorthy, S.; Annapoorani, V.; Kang, D.; Baleanu, D.; Jeon, J.; Kureethara, J.V.; Ramya, L. A novel assessment of bio-medical waste disposal methods using integrating weighting approach and hesitant fuzzy MOOSRA. J. Clean. Prod. 2020, 275, 122587. [Google Scholar] [CrossRef]
  31. Peng, T.; Deng, H. Comprehensive evaluation on water resource carrying capacity in karst areas using cloud model with combination weighting method: A case study of Guiyang, southwest China. Environ. Sci. Pollut. Res. 2020, 27, 37057–37073. [Google Scholar] [CrossRef]
  32. Stević, Ž.; Pamučar, D.; Puška, A.; Chatterjee, P. Sustainable supplier selection in healthcare industries using a new MCDM method: Measurement of alternatives and ranking according to compromise solution(MARCOS). Comput. Ind. Eng. 2020, 140, 106231. [Google Scholar] [CrossRef]
  33. Van Lamsweerde, A.; Letier, E. Handling obstacles in goal-oriented requirements engineering. IEEE Trans. Softw. Eng. 2000, 26, 978–1005. [Google Scholar] [CrossRef]
  34. Zhao, H.; Wang, Y.; Guo, S. A hybrid MCDM model combining Fuzzy-Delphi, AEW, BWM, and MARCOS for digital economy development comprehensive evaluation of 31 provincial level regions in China. PLoS ONE 2023, 18, e0283655. [Google Scholar] [CrossRef]
  35. Zhao, H.; Guo, S.; Zhao, H. Provincial energy efficiency of China quantified by three-stage data envelopment analysis. Energy 2019, 166, 96–107. [Google Scholar] [CrossRef]
Figure 1. The process of the BWM.
Figure 1. The process of the BWM.
Sustainability 17 02425 g001
Figure 2. The concrete steps of the hybrid MCDM framework for LCD quality evaluation.
Figure 2. The concrete steps of the hybrid MCDM framework for LCD quality evaluation.
Sustainability 17 02425 g002
Figure 3. Indicator system for LCD quality assessment.
Figure 3. Indicator system for LCD quality assessment.
Sustainability 17 02425 g003
Figure 4. The differences in five indicators among different provincial regions.
Figure 4. The differences in five indicators among different provincial regions.
Sustainability 17 02425 g004
Figure 5. Integrated weights on criteria level in different years.
Figure 5. Integrated weights on criteria level in different years.
Sustainability 17 02425 g005
Figure 6. The difference of objective weights from 2015 to 2021 and subjective weights.
Figure 6. The difference of objective weights from 2015 to 2021 and subjective weights.
Sustainability 17 02425 g006
Figure 7. The f(kj) of 30 provincial level regions from 2015 to 2021. (Reprinted from the research of Zhao H. [35] under a CC BY license, with permission from Professor Sen Guo, original copyright 2019. And the figures are created via Excel software). (a) The f(kj) of 30 regions in 2015. (b) The f(kj) of 30 regions in 2016. (c) The f(kj) of 30 regions in 2017. (d) The f(kj) of 30 regions in 2018. (e) The f(kj) of 30 regions in 2019. (f) The f(kj) of 30 regions in 2020. (g) The f(kj) of 30 regions in 2021.
Figure 7. The f(kj) of 30 provincial level regions from 2015 to 2021. (Reprinted from the research of Zhao H. [35] under a CC BY license, with permission from Professor Sen Guo, original copyright 2019. And the figures are created via Excel software). (a) The f(kj) of 30 regions in 2015. (b) The f(kj) of 30 regions in 2016. (c) The f(kj) of 30 regions in 2017. (d) The f(kj) of 30 regions in 2018. (e) The f(kj) of 30 regions in 2019. (f) The f(kj) of 30 regions in 2020. (g) The f(kj) of 30 regions in 2021.
Sustainability 17 02425 g007aSustainability 17 02425 g007bSustainability 17 02425 g007c
Figure 8. The performance from a criterion level of 30 regions from 2015 to 2021. (a) LC economy manifestation of 30 provincial regions from 2015 to 2021. (b) Resources utilization manifestation of 30 provincial regions from 2015 to 2021. (c) LC environment manifestation of 30 provincial regions from 2015 to 2021. (d) LC society manifestation of 30 provincial regions from 2015 to 2021.
Figure 8. The performance from a criterion level of 30 regions from 2015 to 2021. (a) LC economy manifestation of 30 provincial regions from 2015 to 2021. (b) Resources utilization manifestation of 30 provincial regions from 2015 to 2021. (c) LC environment manifestation of 30 provincial regions from 2015 to 2021. (d) LC society manifestation of 30 provincial regions from 2015 to 2021.
Sustainability 17 02425 g008aSustainability 17 02425 g008b
Table 1. Consistent indicator (CI).
Table 1. Consistent indicator (CI).
aBW123456789
CI0.000.441.001.632.303.003.734.475.23
Table 2. Results of the Fuzzy Delphi method in selecting final indicators.
Table 2. Results of the Fuzzy Delphi method in selecting final indicators.
CriterionSub-CriterionConservative ValueOptimistic ValueMi-ZiConsistent Value
C L i C M i C U i P L i P M i P U i Gi
Low-carbon economyReal GDP67.32879.29101.687.77
Per capita GDP growth rate23.01444.8962.994.00
The ratio of provincial tertiary industry output relative to that of the secondary industry67.55878.7290.457.79
Engel’s coefficient of urban households66.21789.31104.797.38
Resources utilizationEnergy intensity67.33989.45101.678.46
Electricity consumption per unit of GDP34.22544.8960.784.53
Market share of high-efficiency and energy-saving products33.34545.1961.664.42
Effective utilization coefficient of irrigation water in farmland23.78444.3151.224.00
Water consumption per person77.56888.73102.448.00
Coal consumption relative to total primary energy consumption66.92879.36102.087.69
Low-carbon environmentCarbon dioxide emissions intensity66.68879.01102.327.60
Annual mean concentration of PM2.568.01989.45100.998.59
Industrial dust emission67.02889.31102.988.00
Industrial sulfur dioxide emission77.73889.02102.278.00
Ratio of domestic garbage harmless treated66.88888.97103.128.00
Total reduction in chemical oxygen demand emissions12.89445.0163.114.00
Utilization rate of hazardous waste disposal22.96444.8963.044.00
Proportion of investment in environmental pollution control to GDP33.77544.7861.234.39
Ratio of industrial solid wastes comprehensively utilized67.23888.4591.778.00
Ratio of waste water centralized treated67.18878.68101.827.67
Low-carbon societyGreen coverage rate in built-up areas66.95889.11103.058.00
Forest coverage rate67.86989.27101.148.53
Number of public transportation vehicles owned per 10,000 people67.11889.26102.898.00
Number of private vehicles78.03989.14100.978.54
Land nature reserve area23.01444.8862.994.00
Newly added area for soil erosion control12.02333.7952.983.00
The proportion of local fiscal environmental protection expenditure to general fiscal budget expenditure78.23989.44100.778.65
Table 3. The descriptive statistics of 18 indicators in 30 provincial regions in 2021.
Table 3. The descriptive statistics of 18 indicators in 30 provincial regions in 2021.
CriterionSub-CriterionUnitMeanStd. Dev.
Low-carbon economyReal GDPCNY trillion 2.371.89
The ratio of provincial tertiary industry output relative to that of the secondary industry%151.6974.23
Engel’s coefficient of urban households%28.802.92
Resources utilizationEnergy intensitytce/104 CNY1.583.25
Water consumption per person100 m3 per person4.813.85
Coal consumption relative to total primary energy consumption%83.2150.59
Low-carbon environmentCarbon dioxide emissions intensityton/104 CNY3.444.59
Annual mean concentration of PM2.5ug/m330.037.11
Industrial dust emission104 ton10.8212.18
Industrial sulfur dioxide (SO2) emission104 ton6.983.92
Ratio of domestic garbage harmless treated%99.531.46
Ratio of industrial solid wastes comprehensively utilized%64.5720.05
Ratio of waste water centralized treated%96.562.34
Low-carbon societyGreen coverage rate in built-up areas%41.442.75
Forest coverage rate%36.9719.51
The proportion of local fiscal environmental protection expenditure to general fiscal budget expenditure%2.580.75
Number of private vehicles104978.38693.66
Number of public transportation vehicles owned per 10,000 peopleNumber11.141.96
Table 4. Objective weights from 2015 to 2021.
Table 4. Objective weights from 2015 to 2021.
CriterionSub-Criterion2015201620172018201920202021
Low-carbon economyC110.05230.05370.03880.03230.02960.02970.0296
C120.04190.04190.03040.02420.02270.02250.0222
C130.03190.03290.02380.01970.01810.01810.0179
Resources utilizationC210.03780.03880.02810.02340.02160.02190.0218
C220.03960.04010.02880.02380.02170.02160.0215
C230.04780.06060.07660.12890.19080.32840.3312
Low-carbon environmentC310.04690.04590.03380.02780.02660.02580.0256
C320.03590.03770.02640.02160.01980.02040.0193
C330.20630.15570.11490.08640.08570.08730.1292
C340.16090.18670.37690.42910.39540.25640.2156
C350.03160.03240.02340.01940.01790.01780.0177
C360.03380.03500.02610.02160.01950.01960.0194
C370.03180.03260.02340.01940.01780.01780.0177
Low-carbon societyC410.03180.03260.02350.01950.01790.01790.0178
C420.04040.04150.02990.02480.02280.02300.0228
C430.03340.03420.02460.02000.01840.01830.0182
C440.06110.06240.04450.03700.03410.03400.0334
C450.03490.03540.02600.02120.01960.01960.0192
Table 5. The best and the worst sub-criteria judged by five experts.
Table 5. The best and the worst sub-criteria judged by five experts.
Expert NumberThe Best Sub-CriterionThe Worst Sub-Criterion
1Coal consumption relative to total primary energy consumption (C23)Number of public transportation vehicles owned per 10,000 people (C45)
2Carbon dioxide emissions intensity (C31)Number of public transportation vehicles owned per 10,000 people (C45)
3Green coverage rate in built-up areas (C41)Number of public transportation vehicles owned per 10,000 people (C45)
4Forest coverage rate (C42)Number of public transportation vehicles owned per 10,000 people (C45)
5Carbon dioxide emissions intensity (C31)Number of public transportation vehicles owned per 10,000 people (C45)
Table 6. Subjective weights and CR.
Table 6. Subjective weights and CR.
Sub-CriteriaExpert 1Expert 2Expert 3Expert 4Expert 5Average Weight
C110.06440.02870.02840.02920.03450.0370
C120.06440.02870.02840.02920.03450.0370
C130.06440.02870.02480.02500.02950.0345
C210.04830.05740.06630.08750.06890.0657
C220.03860.05740.04970.02920.04130.0432
C230.15870.08620.09940.08750.06890.1001
C310.15870.14160.09940.14450.16990.1428
C320.03220.04310.03980.03500.04140.0383
C330.03220.04310.03980.03500.04140.0383
C340.03220.04310.03980.03500.04140.0383
C350.02760.03450.03310.05830.05170.0410
C360.02760.03450.03310.05830.05170.0410
C370.02760.03450.03310.05830.05170.0410
C410.09660.14160.16330.08750.10340.1185
C420.06440.14160.16330.14450.10340.1234
C430.02160.02150.02210.02180.02580.0226
C440.02160.02150.02210.02180.02580.0226
C450.01890.01230.01410.01270.01480.0146
CI0.03450.03080.03550.03040.0369-
CR0.00660.00690.00790.00580.0071-
Table 7. Integrated weights for all sub-criteria in respective of various years.
Table 7. Integrated weights for all sub-criteria in respective of various years.
Sub-Criteria2015201620172018201920202021
C110.03840.03970.02970.02650.02560.02600.0260
C120.03310.03360.02670.02430.02400.02430.0242
C130.02780.02850.02360.02220.02190.02220.0222
C210.04640.04720.04270.04150.04150.04210.0422
C220.03470.03530.02940.02770.02730.02770.0277
C230.06960.07220.07050.08850.12100.21160.2137
C310.09960.10100.09560.09450.09450.09610.0963
C320.03100.03220.02620.02460.02430.02470.0246
C330.15050.11230.07510.05450.05390.05570.0835
C340.11480.13670.27090.30230.27590.17550.1455
C350.03090.03150.02710.02600.02580.02620.0262
C360.03160.03240.02760.02610.02590.02620.0263
C370.03090.03160.02720.02600.02580.02620.0262
C410.08370.08470.08050.07960.07980.08100.0811
C420.08610.08710.08240.08140.08170.08280.0830
C430.02430.02500.01850.01620.01570.01590.0159
C440.04240.04390.02910.02400.02240.02260.0223
C450.02420.02490.01720.01410.01330.01340.0133
Table 8. Top three obstacle factors and degrees of LCD in 30 regions in 2021.
Table 8. Top three obstacle factors and degrees of LCD in 30 regions in 2021.
Regions123
Obstacle FactorObstacle DegreeObstacle FactorObstacle DegreeObstacle FactorObstacle Degree
BeijingC310.0339C110.0335C320.0335
TianjinC420.0341C450.0338C230.0338
HebeiC340.0343C330.0342C230.0341
ShanxiC230.0344C330.0343C340.0343
Inner MongoliaC330.0344C340.0344C230.0343
LiaoningC340.0343C330.0342C230.0341
JilinC230.0342C330.0342C340.0341
HeilongjiangC230.0342C340.0342C330.0341
ShanghaiC420.0339C310.0336C450.0336
JiangsuC340.0343C330.0342C440.0342
ZhejiangC440.0341C340.0341C330.0340
AnhuiC340.0343C230.0342C330.0341
FujianC340.0342C330.0341C230.0340
JiangxiC340.0342C230.0341C330.0341
ShandongC340.0343C440.0342C330.0342
HenanC340.0341C440.0341C230.0341
HubeiC340.0341C230.0340C330.0339
HunanC340.0341C330.0340C230.0340
GuangdongC340.0343C440.0342C330.0341
GuangxiC340.0342C330.0341C230.0340
HainanC310.0343C110.0343C230.0338
ChongqingC340.0341C230.0339C330.0338
SichuanC340.0343C330.0343C440.0340
GuizhouC340.0343C230.0342C310.0341
YunnanC340.0343C330.0343C230.0339
ShaanxiC230.0343C330.0343C310.0342
GansuC310.0344C110.0344C210.0343
QinghaiC110.0344C310.0343C420.0342
NingxiaC230.0343C340.0342C110.0341
XinjiangC210.0344C110.0344C330.0344
Table 9. The provincial regions that are most affected by each sub-criterion.
Table 9. The provincial regions that are most affected by each sub-criterion.
Sub-Criteria12
RegionObstacle DegreeRegionObstacle Degree
C11Xinjiang0.0344Gansu0.0344
C12Shanxi0.0338Inner Mongolia0.0338
C13Hainan0.0335Sichuan0.0335
C21Xinjiang0.0344Gansu0.0343
C22Xinjiang0.0343Heilongjiang0.0341
C23Shanxi0.0344Inner Mongolia0.0343
C31Gansu0.0344Hainan0.0343
C32Henan0.0338Tianjin0.0337
C33Inner Mongolia0.0344Xinjiang0.0344
C34Inner Mongolia0.0344Hebei0.0343
C35Guizhou0.0334Liaoning0.0334
C36Inner Mongolia0.0339Shanxi0.0338
C37Hubei0.0334Guangxi0.0334
C41Qinghai0.0335Gansu0.0335
C42Xinjiang0.0343Qinghai0.0342
C43Jiangxi0.0336Guangxi0.0336
C44Shandong0.0342Guangdong0.0342
C45Liaoning0.0339Guangxi0.0338
Disclaimer/Publisher’s Note: The statements, opinions and data contained in all publications are solely those of the individual author(s) and contributor(s) and not of MDPI and/or the editor(s). MDPI and/or the editor(s) disclaim responsibility for any injury to people or property resulting from any ideas, methods, instructions or products referred to in the content.

Share and Cite

MDPI and ACS Style

Zhao, H.; Yang, Z.; Wu, S.; Zhang, Z.; Li, C.; Jin, C.; Guo, S. Comprehensive Assessment and Obstacle Analysis on Low-Carbon Development Quality of 30 Provincial Regions in China. Sustainability 2025, 17, 2425. https://doi.org/10.3390/su17062425

AMA Style

Zhao H, Yang Z, Wu S, Zhang Z, Li C, Jin C, Guo S. Comprehensive Assessment and Obstacle Analysis on Low-Carbon Development Quality of 30 Provincial Regions in China. Sustainability. 2025; 17(6):2425. https://doi.org/10.3390/su17062425

Chicago/Turabian Style

Zhao, Haoran, Zhen Yang, Shunan Wu, Zhuowen Zhang, Chuan Li, Chunhua Jin, and Sen Guo. 2025. "Comprehensive Assessment and Obstacle Analysis on Low-Carbon Development Quality of 30 Provincial Regions in China" Sustainability 17, no. 6: 2425. https://doi.org/10.3390/su17062425

APA Style

Zhao, H., Yang, Z., Wu, S., Zhang, Z., Li, C., Jin, C., & Guo, S. (2025). Comprehensive Assessment and Obstacle Analysis on Low-Carbon Development Quality of 30 Provincial Regions in China. Sustainability, 17(6), 2425. https://doi.org/10.3390/su17062425

Note that from the first issue of 2016, this journal uses article numbers instead of page numbers. See further details here.

Article Metrics

Back to TopTop