Integrating Machine Learning with Causal Inference to Improve Prediction of Ammonium Wet Deposition in the Pearl River Delta
Abstract
1. Introduction
2. Materials and Methods
2.1. Data Description
2.1.1. Study Area and Observation Sites
2.1.2. Meteorological Data
2.1.3. Emission Inventory
2.1.4. Land Cover Data
2.1.5. Auxiliary Data
2.2. Methodology
2.2.1. Research Framework
2.2.2. PC-MB Algorithm
2.2.3. Spectral Clustering Algorithm
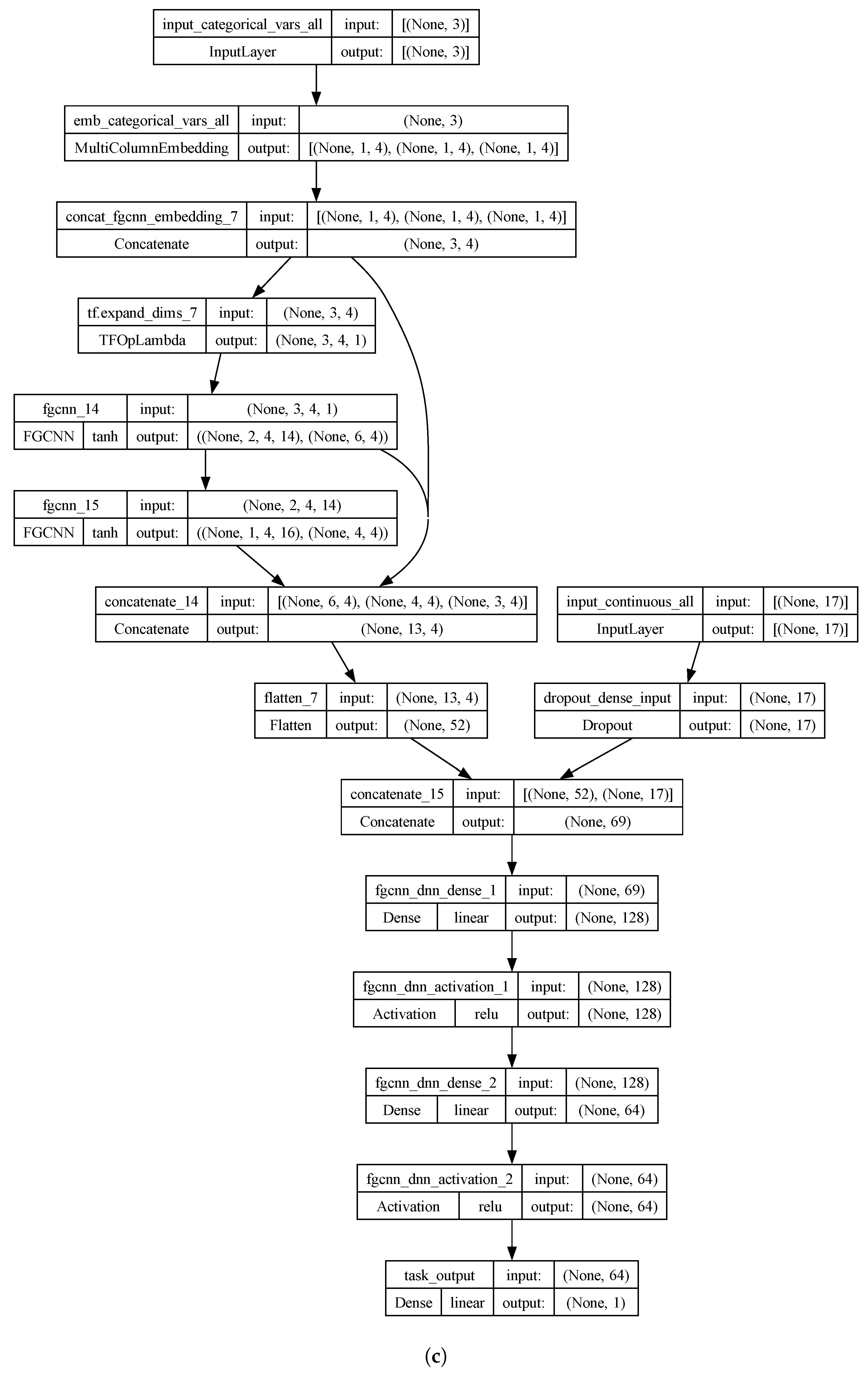
2.2.4. Machine Learning Models
2.3. Model Evaluation
3. Results
3.1. Analisis of the Spatial Heterogeneity of Wet Deposition
3.2. Classification of Observed Wet Deposition
3.3. Evaluation of Model Performance
3.4. Inversion of Spatial Distribution of Wet Deposition Flux
4. Discussion
5. Conclusions
Author Contributions
Funding
Institutional Review Board Statement
Informed Consent Statement
Data Availability Statement
Conflicts of Interest
Abbreviations
| SVR | Support Vector Machine Regression |
| Lasso | Least Absolute Shrinkage and Selection Operator |
| RF | Random Forest |
| CatBoost | Categorical Boosting |
| PC-MB | Peter Clark-Markov Blanket |
| WRF-EMEP | Weather Research and Forecasting-European Monitoring and Evaluation Programme |
| MAE | Mean Absolute Error |
| MSE | Mean Squared Error |
| RMSE | Root Mean Squared Error |
| R | Correlation Coefficient |
| CV | Cross-Validation |
| KDE | Kernel Density Estimation |
| TPE | Tree-structured Parzen Estimator |
| Reduced Nitrogen | |
| Ammonia | |
| PRD | Pearl River Delta |
| DNN | Deep Neural Network |
| AFM | Attentional Factorization Machines |
| FGCNN | Feature Generation by Convolutional Neural Network |
| CNN | Convolutional Neural Network |
Appendix A
| Site ID | Site Name | Latitude (°) | Longitude (°) | Land Cover Type | Site Type |
|---|---|---|---|---|---|
| 1 | FS1 | 23.156 | 112.889 | Water | Background |
| 2 | FS2 | 22.886 | 112.876 | Impervious | Roadside |
| 3 | FS3 | 23.027 | 113.107 | Impervious | Roadside |
| 4 | FS4 | 23.028 | 113.141 | Impervious | Roadside |
| 5 | FS5 | 22.846 | 113.241 | Impervious | Roadside |
| 6 | JM1 | 22.579 | 113.069 | Impervious | Roadside |
| 7 | JM2 | 22.581 | 113.078 | Impervious | Roadside |
| 8 | JM3 | 22.514 | 113.038 | Impervious | Roadside |
| 9 | GZ1 | 23.229 | 113.290 | Cropland | Background |
| 10 | GZ2 | 23.130 | 113.265 | Impervious | Roadside |
| 11 | GZ3 | 22.892 | 113.343 | Water | Background |
| 12 | GZ4 | 23.060 | 113.531 | Impervious | Roadside |
| 13 | ZS1 | 22.513 | 113.387 | Impervious | Roadside |
| 14 | ZS2 | 22.493 | 113.451 | Forest | Background |
| 15 | ZH1 | 22.277 | 113.572 | Impervious | Roadside |
| 16 | DG1 | 23.035 | 113.747 | Impervious | Roadside |
| 17 | DG2 | 23.033 | 113.775 | Impervious | Roadside |
| 18 | SZ1 | 22.584 | 113.916 | Cropland | Background |
| 19 | SZ2 | 22.505 | 113.917 | Impervious | Roadside |
| 20 | SZ3 | 22.548 | 114.011 | Impervious | Roadside |
| 21 | SZ4 | 22.574 | 114.058 | Impervious | Roadside |
| 22 | SZ5 | 22.576 | 114.138 | Impervious | Roadside |
| 23 | SZ6 | 22.563 | 114.239 | Impervious | Roadside |
| 24 | SZ7 | 22.722 | 114.228 | Impervious | Roadside |
| 25 | HZ1 | 23.050 | 114.423 | Water | Background |
| 26 | HZ2 | 23.227 | 114.652 | Cropland | Background |
| Model | Hyperparameter | Search Range | Optimal Value |
|---|---|---|---|
| Lasso | [1 × , 1 × ] | 0.041 | |
| Random Forest | n_estimators | [50, 300] | 188 |
| max_depth | [3, 12] | 3 | |
| Support Vector Machine | C | [1 × , 1 × ] | 0.396 |
| [1 × , 1 × ] | 0.305 | ||
| CatBoost | learning_rate | [0.01, 0.3] | 0.229 |
| iterations | [50, 300] | 193 | |
| depth | [3, 12] | 7 | |
| l2_leaf_reg | [1 × , 1 × ] | 433.426 | |
| random_strength | [0, 1] | 0.942 |
| Model | Hyperparameter | Value |
|---|---|---|
| DNN | activation function | ReLU [64] |
| AFM | attention factor | 4 |
| activation function | ReLU | |
| FGCNN | FGCNN activation function | tanh |
| dense activation function | ReLU | |
| pooling widths | ||
| Common hyperparameters | loss function | MSE |
| earlystopping rounds | 5 | |
| network dropout | 0.3 | |
| optimizer | Adam [65] | |
| validation split | 0.2 |
| Model Configuration | Scheme |
|---|---|
| Micro-Physics | Lin [66] |
| Longwave Radiation | RRTMG [67] |
| Shortwave Radiation | Goddard [68] |
| Planetary Boundary Layer (PBL) | YSU [69] |
| Cloud | KF [70] |
| Land Surface | Noah-MP [71] |
| Urban Canopy | SLUCM [72] |
| Gas-Chem | EmChem09 [30] |
| Aqueous-Chem | EmChem09 [30] |
| Aerosol | EmChem09 [30] |





References
- Galloway, J.N.; Townsend, A.R.; Erisman, J.W.; Bekunda, M.; Cai, Z.; Freney, J.R.; Martinelli, L.A.; Seitzinger, S.P.; Sutton, M.A. Transformation of the Nitrogen Cycle: Recent Trends, Questions, and Potential Solutions. Science 2008, 320, 889–892. [Google Scholar] [CrossRef] [PubMed]
- Aber, J.; McDowell, W.; Nadelhoffer, K.; Magill, A.; Berntson, G.; Kamakea, M.; McNulty, S.; Currie, W.; Rustad, L.; Fernandez, I. Nitrogen Saturation in Temperate Forest Ecosystems: Hypotheses Revisited. BioScience 1998, 48, 921–934. [Google Scholar] [CrossRef]
- Sala, O.E.; Stuart Chapin, F., III; Armesto, J.J.; Berlow, E.; Bloomfield, J.; Dirzo, R.; Huber-Sanwald, E.; Huenneke, L.F.; Jackson, R.B.; Kinzig, A.; et al. Global Biodiversity Scenarios for the Year 2100. Science 2000, 287, 1770–1774. [Google Scholar] [CrossRef]
- Xu, W.; Liu, L.; Cheng, M.; Zhao, Y.; Zhang, L.; Pan, Y.; Zhang, X.; Gu, B.; Li, Y.; Zhang, X.; et al. Spatial–Temporal Patterns of Inorganic Nitrogen Air Concentrations and Deposition in Eastern China. Atmos. Chem. Phys. 2018, 18, 10931–10954. [Google Scholar] [CrossRef]
- Zhu, J.; He, N.; Wang, Q.; Yuan, G.; Wen, D.; Yu, G.; Jia, Y. The Composition, Spatial Patterns, and Influencing Factors of Atmospheric Wet Nitrogen Deposition in Chinese Terrestrial Ecosystems. Sci. Total Environ. 2015, 511, 777–785. [Google Scholar] [CrossRef] [PubMed]
- Liu, L.; Zhang, X.; Xu, W.; Liu, X.; Lu, X.; Chen, D.; Zhang, X.; Wang, S.; Zhang, W. Estimation of Monthly Bulk Nitrate Deposition in China Based on Satellite NO2 Measurement by the Ozone Monitoring Instrument. Remote Sens. Environ. 2017, 199, 93–106. [Google Scholar] [CrossRef]
- Liu, L.; Zhang, X.; Xu, W.; Liu, X.; Lu, X.; Wang, S.; Zhang, W.; Zhao, L. Ground Ammonia Concentrations over China Derived from Satellite and Atmospheric Transport Modeling. Remote Sens. 2017, 9, 467. [Google Scholar] [CrossRef]
- Zhao, Y.; Zhang, L.; Chen, Y.; Liu, X.; Xu, W.; Pan, Y.; Duan, L. Atmospheric Nitrogen Deposition to China: A Model Analysis on Nitrogen Budget and Critical Load Exceedance. Atmos. Environ. 2017, 153, 32–40. [Google Scholar] [CrossRef]
- Du, E.; Jiang, Y.; Fang, J.; de Vries, W. Inorganic Nitrogen Deposition in China’s Forests: Status and Characteristics. Atmos. Environ. 2014, 98, 474–482. [Google Scholar] [CrossRef]
- Zhang, Q.; Li, Y.; Wang, M.; Wang, K.; Meng, F.; Liu, L.; Zhao, Y.; Ma, L.; Zhu, Q.; Xu, W.; et al. Atmospheric Nitrogen Deposition: A Review of Quantification Methods and Its Spatial Pattern Derived from the Global Monitoring Networks. Ecotoxicol. Environ. Saf. 2021, 216, 112180. [Google Scholar] [CrossRef]
- Yu, X.; Pan, Y.; Song, W.; Li, S.; Li, D.; Zhu, M.; Zhou, H.; Zhang, Y.; Li, D.; Yu, J.; et al. Wet and Dry Nitrogen Depositions in the Pearl River Delta, South China: Observations at Three Typical Sites With an Emphasis on Water-Soluble Organic Nitrogen. J. Geophys. Res. Atmos. 2020, 125, e2019JD030983. [Google Scholar] [CrossRef]
- Hubacek, K.; Guan, D.; Barua, A. Changing Lifestyles and Consumption Patterns in Developing Countries: A Scenario Analysis for China and India. Futures 2007, 39, 1084–1096. [Google Scholar] [CrossRef]
- Yu, G.; Jia, Y.; He, N.; Zhu, J.; Chen, Z.; Wang, Q.; Piao, S.; Liu, X.; He, H.; Guo, X.; et al. Stabilization of Atmospheric Nitrogen Deposition in China over the Past Decade. Nat. Geosci. 2019, 12, 424–429. [Google Scholar] [CrossRef]
- Chen, W.; Jia, S.; Wang, X.; Shao, M.; Liao, W.; Guenther, A.; Flechard, C.; Yu, P.; Zhong, B.; Chang, M.; et al. Precipitation Trend Increases the Contribution of Dry Reduced Nitrogen Deposition. npj Clim. Atmos. Sci. 2023, 6, 62. [Google Scholar] [CrossRef]
- Huang, Z.; Wang, S.; Zheng, J.; Yuan, Z.; Ye, S.; Kang, D. Modeling Inorganic Nitrogen Deposition in Guangdong Province, China. Atmos. Environ. 2015, 109, 147–160. [Google Scholar] [CrossRef]
- Xu, W.; Luo, X.S.; Pan, Y.P.; Zhang, L.; Tang, A.H.; Shen, J.L.; Zhang, Y.; Li, K.H.; Wu, Q.H.; Yang, D.W.; et al. Quantifying Atmospheric Nitrogen Deposition through a Nationwide Monitoring Network across China. Atmos. Chem. Phys. 2015, 15, 12345–12360. [Google Scholar] [CrossRef]
- Ma, M.; Chen, W.; Jia, S.; Chang, M.; Zhong, B.; Wang, X. A New Method for Quantification of Regional Nitrogen Emission—Deposition Transmission in China. Atmos. Environ. 2020, 227, 117401. [Google Scholar] [CrossRef]
- Chang, M.; Cao, J.; Ma, M.; Liu, Y.; Liu, Y.; Chen, W.; Fan, Q.; Liao, W.; Jia, S.; Wang, X. Dry Deposition of Reactive Nitrogen to Different Ecosystems across Eastern China: A Comparison of Three Community Models. Sci. Total Environ. 2020, 720, 137548. [Google Scholar] [CrossRef] [PubMed]
- Zhao, Y.; Xi, M.; Zhang, Q.; Dong, Z.; Ma, M.; Zhou, K.; Xu, W.; Xing, J.; Zheng, B.; Wen, Z.; et al. Decline in Bulk Deposition of Air Pollutants in China Lags behind Reductions in Emissions. Nat. Geosci. 2022, 15, 190–195. [Google Scholar] [CrossRef]
- Ackerman, D.E.; Chen, X.; Millet, D.B. Global Nitrogen Deposition (2°×2.5° Grid Resolution) Simulated with GEOS-Chem for 1984–1986, 1994–1996, 2004–2006, and 2014–2016. 2018. Available online: https://conservancy.umn.edu/items/1b5b51bd-5167-4407-aac3-232795284584 (accessed on 13 July 2024).
- Hutt, A.; Grüning, A.; Hansen, A.; Hartung, T.; Robeva, R. Editorial: Machine Learning in Natural Complex Systems. Front. Appl. Math. Stat. 2022, 8, 869999. [Google Scholar] [CrossRef]
- Song, C.; Liu, B.; Cheng, K.; Cole, M.A.; Dai, Q.; Elliott, R.J.R.; Shi, Z. Attribution of Air Quality Benefits to Clean Winter Heating Policies in China: Combining Machine Learning with Causal Inference. Environ. Sci. Technol. 2023, 57, 17707–17717. [Google Scholar] [CrossRef] [PubMed]
- Li, F.; Yigitcanlar, T.; Nepal, M.; Nguyen, K.; Dur, F. Machine Learning and Remote Sensing Integration for Leveraging Urban Sustainability: A Review and Framework. Sustain. Cities Soc. 2023, 96, 104653. [Google Scholar] [CrossRef]
- Liu, L.; Yang, Y.; Xi, R.; Zhang, X.; Xu, W.; Liu, X.; Li, Y.; Liu, P.; Wang, Z. Global Wet-Reduced Nitrogen Deposition Derived From Combining Satellite Measurements With Output From a Chemistry Transport Model. J. Geophys. Res. Atmos. 2021, 126, e2020JD033977. [Google Scholar] [CrossRef]
- Fang, L.; Jin, J.; Segers, A.; Lin, H.X.; Pang, M.; Xiao, C.; Deng, T.; Liao, H. Development of a Regional Feature Selection-Based Machine Learning System (RFSML v1.0) for Air Pollution Forecasting over China. Geosci. Model Dev. 2022, 15, 7791–7807. [Google Scholar] [CrossRef]
- Lang, H.; Zheng, Y.; Li, Y.; Sun, J.; Huang, F.; Li, Y. A Survey on Out-of-Distribution Detection in NLP. arXiv 2023, arXiv:2305.03236v2. [Google Scholar]
- Chen, Y.; Shen, H.; Kaiser, J.; Hu, Y.; Capps, S.L.; Zhao, S.; Hakami, A.; Shih, J.S.; Pavur, G.K.; Turner, M.D.; et al. High-Resolution Hybrid Inversion of IASI Ammonia Columns to Constrain US Ammonia Emissions Using the CMAQ Adjoint Model. Atmos. Chem. Phys. 2021, 21, 2067–2082. [Google Scholar] [CrossRef]
- Spirtes, P.; Glymour, C. An Algorithm for Fast Recovery of Sparse Causal Graphs. Soc. Sci. Comput. Rev. 1991, 9, 62–72. [Google Scholar] [CrossRef]
- von Luxburg, U. A Tutorial on Spectral Clustering. Stat. Comput. 2007, 17, 395–416. [Google Scholar] [CrossRef]
- Simpson, D. The EMEP MSC-W Modelling Programme: Its Relationship to Policy Support, Current Challenges and Future Perspectives. In Proceedings of the Air Pollution Modeling and Its Application XXII; Steyn, D.G., Builtjes, P.J., Timmermans, R.M., Eds.; NATO Science for Peace and Security Series C: Environmental Security. Springer: Dordrecht, The Netherlands, 2014; pp. 265–271. [Google Scholar] [CrossRef]
- Zheng, L.; Lin, R.; Wang, X.; Chen, W. The Development and Application of Machine Learning in Atmospheric Environment Studies. Remote Sens. 2021, 13, 4839. [Google Scholar] [CrossRef]
- He, J.; Yang, K.; Tang, W.; Lu, H.; Qin, J.; Chen, Y.; Li, X. The First High-Resolution Meteorological Forcing Dataset for Land Process Studies over China. Sci. Data 2020, 7, 25. [Google Scholar] [CrossRef]
- Huang, X.; Song, Y.; Li, M.; Li, J.; Huo, Q.; Cai, X.; Zhu, T.; Hu, M.; Zhang, H. A High-Resolution Ammonia Emission Inventory in China. Glob. Biogeochem. Cycles 2012, 26, GB1030. [Google Scholar] [CrossRef]
- Kang, Y.; Liu, M.; Song, Y.; Huang, X.; Yao, H.; Cai, X.; Zhang, H.; Kang, L.; Liu, X.; Yan, X.; et al. High-Resolution Ammonia Emissions Inventories in China from 1980 to 2012. Atmos. Chem. Phys. 2016, 16, 2043–2058. [Google Scholar] [CrossRef]
- Yang, J.; Huang, X. The 30 m Annual Land Cover Dataset and Its Dynamics in China from 1990 to 2019. Earth Syst. Sci. Data 2021, 13, 3907–3925. [Google Scholar] [CrossRef]
- Sheffield, J.; Goteti, G.; Wood, E.F. Development of a 50-Year High-Resolution Global Dataset of Meteorological Forcings for Land Surface Modeling. J. Clim. 2006, 19, 3088–3111. [Google Scholar] [CrossRef]
- Sheffield, J.; Wood, E.F. Characteristics of Global and Regional Drought, 1950–2000: Analysis of Soil Moisture Data from off-Line Simulation of the Terrestrial Hydrologic Cycle. J. Geophys. Res. Atmos. 2007, 112, D17115. [Google Scholar] [CrossRef]
- Rodell, M.; Houser, P.R.; Jambor, U.; Gottschalck, J.; Mitchell, K.; Meng, C.J.; Arsenault, K.; Cosgrove, B.; Radakovich, J.; Bosilovich, M.; et al. The Global Land Data Assimilation System. Bull. Am. Meteorol. Soc. 2004, 85, 381–394. [Google Scholar] [CrossRef]
- Pinker, R.T.; Tarpley, J.D.; Laszlo, I.; Mitchell, K.E.; Houser, P.R.; Wood, E.F.; Schaake, J.C.; Robock, A.; Lohmann, D.; Cosgrove, B.A.; et al. Surface Radiation Budgets in Support of the GEWEX Continental-Scale International Project (GCIP) and the GEWEX Americas Prediction Project (GAPP), Including the North American Land Data Assimilation System (NLDAS) Project. J. Geophys. Res. Atmos. 2003, 108, 8844. [Google Scholar] [CrossRef]
- Kummerow, C.; Simpson, J.; Thiele, O.; Barnes, W.; Chang, A.T.C.; Stocker, E.; Adler, R.F.; Hou, A.; Kakar, R.; Wentz, F.; et al. The Status of the Tropical Rainfall Measuring Mission (TRMM) after Two Years in Orbit. J. Appl. Meteorol. Climatol. 2000, 39, 1965–1982. [Google Scholar] [CrossRef]
- Yan, F.; Chen, W.; Wang, X.; Jia, S.; Mao, J.; Cao, J.; Chang, M. Significant Increase in Ammonia Emissions in China: Considering Nonagricultural Sectors Based on Isotopic Source Apportionment. Environ. Sci. Technol. 2024, 58, 2423–2433. [Google Scholar] [CrossRef]
- Farr, T.G.; Rosen, P.A.; Caro, E.; Crippen, R.; Duren, R.; Hensley, S.; Kobrick, M.; Paller, M.; Rodriguez, E.; Roth, L.; et al. The Shuttle Radar Topography Mission. Rev. Geophys. 2007, 45, RG2004. [Google Scholar] [CrossRef]
- Breiman, L. Random Forests. Mach. Learn. 2001, 45, 5–32. [Google Scholar] [CrossRef]
- Tibshirani, R. Regression Shrinkage and Selection Via the Lasso. J. R. Stat. Soc. Ser. B (Methodol.) 1996, 58, 267–288. [Google Scholar] [CrossRef]
- Cortes, C.; Vapnik, V. Support-Vector Networks. Mach. Learn. 1995, 20, 273–297. [Google Scholar] [CrossRef]
- Prokhorenkova, L.; Gusev, G.; Vorobev, A.; Dorogush, A.V.; Gulin, A. CatBoost: Unbiased Boosting with Categorical Features. In Proceedings of the 32nd International Conference on Neural Information Processing Systems, Red Hook, NY, USA, 3–8 December 2018; NIPS’18. pp. 6639–6649. [Google Scholar]
- Andrews, B.; Ramsey, J.; Cooper, G.F. Learning High-Dimensional Directed Acyclic Graphs with Mixed Data-Types. Proc. Mach. Learn. Res. 2019, 104, 4–21. [Google Scholar] [PubMed]
- Pearl, J. Causality, 2nd ed.; Cambridge University Press: Cambridge, UK, 2009. [Google Scholar] [CrossRef]
- Janzing, D.; Balduzzi, D.; Grosse-Wentrup, M.; Schölkopf, B. Quantifying Causal Influences. Ann. Stat. 2013, 41, 2324–2358. [Google Scholar] [CrossRef]
- Ramsey, J.; Zhang, K.; Glymour, M.; Romero, R.S.; Huang, B.; Immé; Ebert-Uphoff; Samarasinghe, S.; Barnes, E.; Glymour, C. TETRAD—A TOOLBOX FOR CAUSAL DISCOVERY. 2018. Available online: https://www.semanticscholar.org/paper/TETRAD-A-TOOLBOX-FOR-CAUSAL-DISCOVERY-Ramsey-Zhang/3eecb671822c633e38daeee095a733e8861c8bc7 (accessed on 26 April 2024).
- Blöbaum, P.; Götz, P.; Budhathoki, K.; Mastakouri, A.A.; Janzing, D. DoWhy-GCM: An Extension of DoWhy for Causal Inference in Graphical Causal Models. arXiv, 2022; arXiv:2206.06821. [Google Scholar] [CrossRef]
- Sharma, A.; Kiciman, E. DoWhy: An End-to-End Library for Causal Inference. arXiv 2020, arXiv:2011.04216. [Google Scholar] [CrossRef]
- Bonneel, N.; van de Panne, M.; Paris, S.; Heidrich, W. Displacement Interpolation Using Lagrangian Mass Transport. ACM Trans. Graph. 2011, 30, 1–12. [Google Scholar] [CrossRef]
- Rousseeuw, P.J. Silhouettes: A Graphical Aid to the Interpretation and Validation of Cluster Analysis. J. Comput. Appl. Math. 1987, 20, 53–65. [Google Scholar] [CrossRef]
- Pedregosa, F.; Varoquaux, G.; Gramfort, A.; Michel, V.; Thirion, B.; Grisel, O.; Blondel, M.; Prettenhofer, P.; Weiss, R.; Dubourg, V.; et al. Scikit-Learn: Machine Learning in Python. J. Mach. Learn. Res. 2011, 12, 2825–2830. [Google Scholar]
- Alonso Rodríguez, A.; Bruni Bruno, L.; Rapetti, F. Whitney Edge Elements and the Runge Phenomenon. J. Comput. Appl. Math. 2023, 427, 115117. [Google Scholar] [CrossRef]
- Grinsztajn, L.; Oyallon, E.; Varoquaux, G. Why Do Tree-Based Models Still Outperform Deep Learning on Typical Tabular Data? In Proceedings of the 36th International Conference on Neural Information Processing Systems, Red Hook, NY, USA, 28 November–9 December 2024; NIPS ’22. pp. 507–520. [Google Scholar]
- Watanabe, S. Tree-Structured Parzen Estimator: Understanding Its Algorithm Components and Their Roles for Better Empirical Performance. arXiv 2023, arXiv:2304.11127. [Google Scholar] [CrossRef]
- Welch, B.L. The Generalization of `Student’s’ Problem When Several Different Population Varlances Are Involved. Biometrika 1947, 34, 28–35. [Google Scholar] [CrossRef] [PubMed]
- Zhao, C.; Wang, Q.; Ban, J.; Liu, Z.; Zhang, Y.; Ma, R.; Li, S.; Li, T. Estimating the Daily PM2.5 Concentration in the Beijing-Tianjin-Hebei Region Using a Random Forest Model with a 0.01° × 0.01° Spatial Resolution. Environ. Int. 2020, 134, 105297. [Google Scholar] [CrossRef] [PubMed]
- Rumelhart, D.E.; Hinton, G.E.; Williams, R.J. Learning Representations by Back-Propagating Errors. Nature 1986, 323, 533–536. [Google Scholar] [CrossRef]
- Xiao, J.; Ye, H.; He, X.; Zhang, H.; Wu, F.; Chua, T.S. Attentional Factorization Machines: Learning the Weight of Feature Interactions via Attention Networks. In Proceedings of the 26th International Joint Conference on Artificial Intelligence, Melbourne, Australia, 19–25 August 2017; IJCAI’17. pp. 3119–3125. [Google Scholar]
- Liu, B.; Tang, R.; Chen, Y.; Yu, J.; Guo, H.; Zhang, Y. Feature Generation by Convolutional Neural Network for Click-Through Rate Prediction. In Proceedings of the World Wide Web Conference, New York, NY, USA, 13 May 2019; WWW ’19. pp. 1119–1129. [Google Scholar] [CrossRef]
- Nair, V.; Hinton, G.E. Rectified Linear Units Improve Restricted Boltzmann Machines. In Proceedings of the 27th International Conference on Machine Learning, Madison, WI, USA, 21–24 June 2010; ICML’10. pp. 807–814. [Google Scholar]
- Kingma, D.P.; Ba, J. Adam: A Method for Stochastic Optimization. arXiv 2017, arXiv:1412.6980. [Google Scholar] [CrossRef]
- Lin, Y.; Colle, B.A. A New Bulk Microphysical Scheme That Includes Riming Intensity and Temperature-Dependent Ice Characteristics. Mon. Weather Rev. 2011, 139, 1013–1035. [Google Scholar] [CrossRef]
- Iacono, M.J.; Delamere, J.S.; Mlawer, E.J.; Shephard, M.W.; Clough, S.A.; Collins, W.D. Radiative Forcing by Long-Lived Greenhouse Gases: Calculations with the AER Radiative Transfer Models. J. Geophys. Res. Atmos. 2008, 113, D13103. [Google Scholar] [CrossRef]
- Matsui, T.; Zhang, S.Q.; Lang, S.E.; Tao, W.K.; Ichoku, C.; Peters-Lidard, C.D. Impact of Radiation Frequency, Precipitation Radiative Forcing, and Radiation Column Aggregation on Convection-Permitting West African Monsoon Simulations. Clim. Dyn. 2020, 55, 193–213. [Google Scholar] [CrossRef]
- Hong, S.Y.; Noh, Y.; Dudhia, J. A New Vertical Diffusion Package with an Explicit Treatment of Entrainment Processes. Mon. Weather Rev. 2006, 134, 2318–2341. [Google Scholar] [CrossRef]
- Kain, J.S. The Kain–Fritsch Convective Parameterization: An Update. J. Appl. Meteorol. Climatol. 2004, 43, 170–181. [Google Scholar] [CrossRef]
- Niu, G.Y.; Yang, Z.L.; Mitchell, K.E.; Chen, F.; Ek, M.B.; Barlage, M.; Kumar, A.; Manning, K.; Niyogi, D.; Rosero, E.; et al. The Community Noah Land Surface Model with Multiparameterization Options (Noah-MP): 1. Model Description and Evaluation with Local-Scale Measurements. J. Geophys. Res. Atmos. 2011, 116, D12109. [Google Scholar] [CrossRef]
- Chen, F.; Kusaka, H.; Bornstein, R.; Ching, J.; Grimmond, C.S.B.; Grossman-Clarke, S.; Loridan, T.; Manning, K.W.; Martilli, A.; Miao, S.; et al. The Integrated WRF/Urban Modelling System: Development, Evaluation, and Applications to Urban Environmental Problems. Int. J. Climatol. 2011, 31, 273–288. [Google Scholar] [CrossRef]
- Abadi, M.; Agarwal, A.; Barham, P.; Brevdo, E.; Chen, Z.; Citro, C.; Corrado, G.S.; Davis, A.; Dean, J.; Devin, M.; et al. TensorFlow: Large-Scale Machine Learning on Heterogeneous Distributed Systems. arXiv 2016, arXiv:1603.04467. [Google Scholar] [CrossRef]








| Data Type | Data Product (Abbr.) | Spatial Resolution | Temporal Resolution | Source |
|---|---|---|---|---|
| Deposition | wet deposition flux ( flux) | 26 sites | Monthly | Zheng et al. (2021) [31] |
| Meteorology | Precipitation (prec) | 0.1° × 0.1° | Monthly | CMFD [32] |
| 2-m air temperature (temp) | ||||
| Surface pressure (pres) | ||||
| Specific humidity (shum) | ||||
| 10-m wind speed (wind) | ||||
| Emissions | Livestock (LIVESTOCK) | 0.1° × 0.1° | Monthly | [33,34] |
| Synthetic fertilizer (FERTILIZER) | ||||
| Recycle of crop residue (BIOAPPLY) | ||||
| Minor agricultural sectors (RURAL) | ||||
| Open biomass burning (BIOMASS) | ||||
| Waste disposal (WASTE) | ||||
| Gasoline vehicles (GASTRAFFIC) | ||||
| Diesel vehicles (DIESELTRAFFIC) | ||||
| Industry (INDUSTRY) | ||||
| Land cover | China Land Cover Dataset | 30 m | Annually | CLCD [35] |
| Variable | Type 1 | Type 2 | p-Value | ||||||
|---|---|---|---|---|---|---|---|---|---|
| Mean | Sth | Min | Max | Mean | Sth | Min | Max | ||
| temp | 295.27 | 5.61 | 285.43 | 302.35 | 296.32 | 5.34 | 285.23 | 303.38 | 0.03 |
| pres | 100,973.25 | 431.41 | 99,713.51 | 101,851.02 | 100,794.39 | 664.30 | 97,859.06 | 102,435.52 | <0.01 |
| wind | 2.42 | 0.37 | 1.58 | 3.33 | 2.58 | 0.68 | 1.36 | 4.88 | <0.01 |
| shum | 0.01 | 0 | 0 | 0.02 | 0.01 | 0 | 0 | 0.02 | 0.22 |
| prec | 0.25 | 0.19 | 0 | 0.72 | 0.24 | 0.17 | 0 | 0.81 | 0.56 |
| emission | 63.88 | 24.55 | 30.92 | 155.01 | 56.03 | 32.95 | 0.83 | 189.65 | <0.01 |
| flux | 1.35 | 1.11 | 0 | 4.57 | 0.82 | 0.77 | 0 | 4.25 | <0.01 |
| Category | Model | MAE | MSE | RMSE | R |
|---|---|---|---|---|---|
| Integrated ML | Lasso | 0.457 | 0.407 | 0.636 | 0.567 |
| RF | 0.432 | 0.386 | 0.619 | 0.596 | |
| SVR | 0.419 | 0.373 | 0.608 | 0.625 | |
| CatBoost | 0.410 | 0.348 | 0.588 | 0.652 | |
| (Average) | 0.430 | 0.379 | 0.613 | 0.610 | |
| Standard ML | Lasso | 0.516 | 0.509 | 0.707 | 0.538 |
| RF | 0.487 | 0.487 | 0.694 | 0.561 | |
| SVR | 0.488 | 0.497 | 0.696 | 0.553 | |
| CatBoost | 0.471 | 0.451 | 0.666 | 0.605 | |
| (Average) | 0.491 | 0.486 | 0.691 | 0.564 | |
| Deep Learning | DNN | 0.460 | 0.461 | 0.679 | 0.584 |
| AFM | 0.523 | 0.527 | 0.726 | 0.502 | |
| FGCNN | 0.454 | 0.454 | 0.674 | 0.592 | |
| Numerical Model | WRF-EMEP | 0.651 | 0.975 | 0.981 | 0.334 |
Disclaimer/Publisher’s Note: The statements, opinions and data contained in all publications are solely those of the individual author(s) and contributor(s) and not of MDPI and/or the editor(s). MDPI and/or the editor(s) disclaim responsibility for any injury to people or property resulting from any ideas, methods, instructions or products referred to in the content. |
© 2025 by the authors. Licensee MDPI, Basel, Switzerland. This article is an open access article distributed under the terms and conditions of the Creative Commons Attribution (CC BY) license (https://creativecommons.org/licenses/by/4.0/).
Share and Cite
Lin, R.; Liao, W.; Liu, H.; Yang, L.; Chen, W.; Wang, X. Integrating Machine Learning with Causal Inference to Improve Prediction of Ammonium Wet Deposition in the Pearl River Delta. Sustainability 2025, 17, 1970. https://doi.org/10.3390/su17051970
Lin R, Liao W, Liu H, Yang L, Chen W, Wang X. Integrating Machine Learning with Causal Inference to Improve Prediction of Ammonium Wet Deposition in the Pearl River Delta. Sustainability. 2025; 17(5):1970. https://doi.org/10.3390/su17051970
Chicago/Turabian StyleLin, Rui, Wenhui Liao, Haoming Liu, Liting Yang, Weihua Chen, and Xuemei Wang. 2025. "Integrating Machine Learning with Causal Inference to Improve Prediction of Ammonium Wet Deposition in the Pearl River Delta" Sustainability 17, no. 5: 1970. https://doi.org/10.3390/su17051970
APA StyleLin, R., Liao, W., Liu, H., Yang, L., Chen, W., & Wang, X. (2025). Integrating Machine Learning with Causal Inference to Improve Prediction of Ammonium Wet Deposition in the Pearl River Delta. Sustainability, 17(5), 1970. https://doi.org/10.3390/su17051970

