Exploring Links Between Green HRM, Greenwashing, and Sustainability: The Role of Individual and Professional Traits
Abstract
1. Introduction
2. Literature Review
2.1. Green Human Resources Management
2.2. Organizational Sustainable Performance: A Triple Bottom Line (TBL) Approach
2.3. Greenwashing
2.4. The Role of Individual and Professional Characteristics
3. Materials and Methods
3.1. Data Collection Procedure
3.2. Participants
3.3. Data Analysis Procedure
3.4. Instruments
4. Results
4.1. Descriptive Statistics for the Study Variables
4.2. Hypothesis Testing
4.3. The Role of Individual and Professional Characteristics
4.3.1. The Role of Age
4.3.2. The Role of Gender
4.3.3. The Role of Managerial Position
4.3.4. The Role of the Sector
5. Discussion
5.1. Theoretical and Managerial Implications
5.2. Limitations and Future Research Paths
Author Contributions
Funding
Institutional Review Board Statement
Informed Consent Statement
Data Availability Statement
Conflicts of Interest
References
- Pereira, C. Greenwashing: As contradições entre ideias e ações. Trends Hub. 2023, 3, 1–3. [Google Scholar] [CrossRef]
- Awwad Al-Shammari, A.S.; Alshammrei, S.; Nawaz, N.; Tayyab, M. Green Human Resource Management and Sustainable Performance with the Mediating Role of Green Innovation: A Perspective of New Technological Era. Front. Environ. Sci. 2022, 10, 901235. [Google Scholar] [CrossRef]
- Sánchez-Chaparro, T.; Soler-Vicén, M.A.; Gómez-Frías, V. Be good and look good: Communicating the triple bottom line through corporate websites. J. Bus. Res. 2022, 144, 136–145. [Google Scholar] [CrossRef]
- Elkington, J. Cannibals with Forks–Triple Bottom Line of 21st Century Business; New Society Publishers: Stoney Creek, CT, USA, 1997. [Google Scholar]
- Høgevold, N.M.; Svensson, G.; Rodriguez, R.; Eriksson, D. Relative importance and priority of TBL elements on the corporate performance. Manag. Environ. Qual. Int. J. 2018, 30, 609–623. [Google Scholar] [CrossRef]
- Westerman, J.W.; Acikgoz, Y.; Nafees, L.; Westerman, J. When sustainability managers’ greenwash: SDG fit and effects on job performance and attitudes. Bus. Soc. Rev. 2020, 127, 371–393. [Google Scholar] [CrossRef]
- Hart, S.L.; Milstein, M.B. Creating Sustainable Value. Acad. Manag. Perspect. 2003, 17, 56–67. [Google Scholar] [CrossRef]
- Tanova, C.; Bayighomog, S.W. Green human resource management in service industries: The construct, antecedents, consequences, and Outlook. Serv. Ind. J. 2022, 42, 412–452. [Google Scholar] [CrossRef]
- Carvalho, L. Greenwashing: A diferença entre o “ser” e o “parecer”. Trends Hub. 2023, 3, 1–7. [Google Scholar] [CrossRef]
- Seele, P.; Gatti, L. Greenwashing Revisited: In Search of a Typology and Accusation-Based Definition Incorporating Legitimacy Strategies. Bus. Strategy Environ. 2017, 26, 239–252. [Google Scholar] [CrossRef]
- Hronová, Š.; Špaček, M. Sustainable HRM Practices in Corporate Reporting. Economies 2021, 9, 75. [Google Scholar] [CrossRef]
- Silva, D. The fight against greenwashing in the European Union. UNIO-EU Law J. 2021, 7, 124–137. [Google Scholar] [CrossRef]
- Khaskhely, M.K.; Qazi, S.W.; Khan, N.R.; Hashmi, T.; Chang, A.A.R. Understanding the Impact of Green Human Resource Management Practices and Dynamic Sustainable Capabilities on Corporate Sustainable Performance: Evidence from the Manufacturing Sector. Front. Psychol. 2022, 13, 844488. [Google Scholar] [CrossRef] [PubMed]
- Yong, J.Y.; Yusliza, M.Y.; Ramayah, T.; Chiappetta Jabbour, C.J.; Sehnem, S.; Mani, V. Pathways towards sustainability in manufacturing organizations: Empirical evidence on the role of green human resource management. Bus. Strategy Environ. 2020, 29, 212–228. [Google Scholar] [CrossRef]
- Muthuswamy, V.V. Green HRM Practices and Its Impact on Organizations: A Correlational Study. AgBioForum 2023, 25, 24–33. [Google Scholar]
- Renwick, D.W.; Redman, T.; Maguire, S. Green human resource management: A review and research agenda. Int. J. Manag. Rev. 2013, 15, 1–14. [Google Scholar] [CrossRef]
- Jabbour, C.J.C.; Renwick, D.W.S. The soft side of environmentally-sustainable organization. RAUSP Manag. J. 2018, 53, 622–627. [Google Scholar] [CrossRef]
- Cesário, F.; Sabino, A.; Moreira, A.; Azevedo, T. Green Human Resources Practices and Person-Organization Fit: The Moderating Role of the Personal Environmental Commitment. Emerg. Sci. J. 2022, 6, 938–951. [Google Scholar] [CrossRef]
- Tajfel, H. Social identity and intergroup behavior. Soc. Sci. Inf. 1974, 13, 65–93. [Google Scholar] [CrossRef]
- Ahmad, I.; Donia, M.B.L.; Shahzad, K. Impact of Corporate Social Responsibility Attributions on Employees’ Creative Performance: The Mediating Role of Psychological Safety. Ethics Behav. 2021, 29, 490–509. [Google Scholar] [CrossRef]
- Rangarajan, N.; Rahm, D. Greening human resources: A survey of city-level initiatives. Rev. Public. Pers. Adm. 2011, 31, 227–247. [Google Scholar] [CrossRef]
- Zihan, W.; Makhbul, Z.K.M. Green Human Resource Management as a Catalyst for Sustainable Performance: Unveiling the Role of Green Innovations. Sustainability 2024, 16, 1453. [Google Scholar] [CrossRef]
- Lock, I.; Araujo, T. Visualizing the triple bottom line: A large-scale automated visual content analysis of European corporations’ website and social media images. Corp. Soc. Responsib. Environ. Manag. 2020, 27, 2631–2641. [Google Scholar] [CrossRef]
- Elkington, J. Towards the sustainable corporation: Win-win-win business strategies for sustainable development. Calif. Manag. Rev. 1994, 36, 90–100. [Google Scholar] [CrossRef]
- Muster, V.; Schrader, U. Green work-life balance: A new perspective for green HRM. Ger. J. Hum. Resour. Manag. 2011, 25, 140–156. [Google Scholar] [CrossRef]
- Zaid, A.A.; Jaaron, A.A.M.; Bon, A.T. The impact of green human resource management and green supply chain management practices on sustainable performance: An empirical study. J. Clean. Prod. 2018, 204, 965–979. [Google Scholar] [CrossRef]
- Amrutha, V.N.; Geetha, S.N. A systematic review on green human resource management: Implications for social sustainability. J. Clean. Prod. 2020, 247, 119–131. [Google Scholar] [CrossRef]
- Hameed, Z.; Khan, I.U.; Islam, T.; Sheikh, Z.; Naeem, R.M. Do green HRM practices influence employees’ environmental performance? Int. J. Manpow. 2020, 41, 1061–1079. [Google Scholar] [CrossRef]
- Shoaib, M.; Nawal, A.; Zámečník, R.; Korsakienė, R.; Rehman, A.U. Go green! Measuring the factors that influence sustainable performance. J. Clean. Prod. 2022, 366, 132959. [Google Scholar] [CrossRef]
- O’Donohue, W.; Torugsa, N. The moderating effect of ‘Green’ HRM on the association between proactive environmental management and financial performance in small firms. Int. J. Hum. Resour. Manag. 2016, 27, 239–261. [Google Scholar] [CrossRef]
- Mills, E. A Global Review of Insurance Industry Responses to Climate Change. Geneva Pap. Risk Insur.-Issues Pract. 2009, 34, 323–359. [Google Scholar] [CrossRef]
- Alves, I.M. Green spin everywhere: How greenwashing reveals the limits of the csr paradigm. J. Glob. Change Gov. 2009, 2, 1–26. [Google Scholar]
- Das, L. Greenpeace UK. (s.d.). What Is Greenwashing? 2022. Available online: https://www.greenpeace.org.uk/news/what-is-greenwashing/ (accessed on 12 June 2024).
- Roberts, D.H.; Koeplin, J.P. Sustainability Reporting Practices in Portugal: Greenwashing or Triple Bottom Line? Int. Bus. Econ. Res. J. 2007, 6, 29–39. [Google Scholar] [CrossRef][Green Version]
- Chen, Y.S.; Lin, C.L.; Chang, C.H. The influence of greenwash on green word-of-mouth (green WOM): The mediation effects of green perceived quality and green satisfaction. Qual. Quant. 2014, 48, 2411–2425. [Google Scholar] [CrossRef]
- Kim, S.H.; Kim, M.; Han, H.S.; Holland, S. The determinants of hospitality employees’ pro-environmental behaviors: The moderating role of generational differences. Int. J. Hosp. Manag. 2016, 52, 56–67. [Google Scholar] [CrossRef]
- Marquis, C.; Toffel, M.W.; Zhou, Y. Scrutiny, Norms, and Selective Disclosure: A Global Study of Greenwashing. Organ. Sci. 2016, 27, 483–504. [Google Scholar] [CrossRef]
- Zhang, D. Are firms motivated to greenwash by financial constraints? Evidence from global firms’ data. J. Int. Financ. Manag. Account. 2022, 33, 459–479. [Google Scholar] [CrossRef]
- Yang, Z.; Nguyen, T.T.H.; Nguyen, H.N.; Nguyen, T.T.N.; Cao, T.T. Greenwashing behaviours: Causes, taxonomy and consequences based on a systematic literature review. J. Bus. Econ. Manag. 2020, 21, 1486–1507. [Google Scholar] [CrossRef]
- Mu, H.; Lee, Y. Greenwashing in Corporate Social Responsibility: A Dual-Faceted Analysis of Its Impact on Employee Trust and Identification. Sustainability 2023, 15, 15693. [Google Scholar] [CrossRef]
- Santos, C.; Coelho, A.; Marques, A. Does Greenwashing Affect Employee’s Career Satisfaction? The Mediating Role of Organizational Pride, Negative Emotions and Affective Commitment. Res. Sq. 2022, 1–27. [Google Scholar] [CrossRef]
- Robertson, J.L.; Montgomery, A.W.; Ozbilir, T. Employees’ response to corporate greenwashing. Bus. Strategy Environ. 2022, 32, 4015–4027. [Google Scholar] [CrossRef]
- Testa, F.; Boiral, O.; Iraldo, F. Internalization of Environmental Practices and Institutional Complexity: Can Stakeholders Pressures Encourage Greenwashing? J. Bus. Ethics 2018, 147, 287–307. [Google Scholar] [CrossRef]
- Gatti, L.; Pizzetti, M.; Seele, P. Green lies and their effect on intention to invest. J. Bus. Res. 2021, 127, 228–240. [Google Scholar] [CrossRef]
- Hines, J.M.; Hungerford, H.R.; Tomera, A.N. Analysis and synthesis of research on responsible environmental behavior: A meta-analysis. J. Environ. Educ. 1987, 18, 1–8. [Google Scholar] [CrossRef]
- Hsu, S.; Roth, R.E. An Assessment of Environmental Literacy and Analysis of Predictors of Responsible Environmental Behaviour Held by Secondary Teachers in the Hualien Area of Taiwan. Environ. Educ. Res. 1988, 4, 229–249. [Google Scholar] [CrossRef]
- Montgomery, C.; Stone, G. Revisiting consumer environmental responsibility: A five nation cross-cultural analysis and comparison of consumer ecological opinions and behaviors. Int. J. Manag. Mark. Res. 2009, 2, 35–58. [Google Scholar]
- Podsakoff, P.M.; MacKenzie, S.B.; Lee, J.Y.; Podsakoff, N.P. Common method biases in behavioral research: A critical review of the literature and recommended remedies. J. Appl. Psychol. 2003, 88, 879–903. [Google Scholar] [CrossRef]
- Jöreskog, K.G.; Sörbom, D. LISREL 8: Structural Equation Modeling with the SIMPLIS Command Language; Scientific Software International: Chapel Hill, NC, USA, 1993. [Google Scholar]
- Hu, L.T.; Bentler, P.M. Cutoff criteria for fit indexes in covariance structure analysis: Conventional criteria versus new alternatives. Struct. Equ. Model. A Multidiscip. J. 1999, 6, 1–55. [Google Scholar] [CrossRef]
- Fornell, C.; Larcker, D.F. Evaluating structural equation models with unobservable variables and measurement error. J. Mark. Res. 1981, 18, 39–50. [Google Scholar] [CrossRef]
- Bryman, A.; Cramer, D. Análise de Dados em Ciências Sociais. Introdução as Técnicas Utilizando o SPSS para Windows; Celta: Oeiras, Portugal, 2003. [Google Scholar]
- Finney, S.J.; DiStefano, C. Non-normal and categorical data in structural equation modeling. In Structural Equation Modeling: A Second Course, 2nd ed.; Hancock, G.R., Mueller, R.O., Eds.; IAP Information Age Publishing: Charlotte, NC, USA, 2013; pp. 439–492. [Google Scholar]
- Sabino, A.; Moreira, A.; Cesário, F.; Coelho, M.P. Measuring Sustainability: A Validation Study of a Triple Bottom Line (TBL) Scale in Portugal. Emerg. Sci. J. 2024, 8, 899–916. [Google Scholar] [CrossRef]
- Ferrón-Vílchez, V.; Valero-Gil, J.; Suárez-Perales, I. How does greenwashing influence managers’ decision-making? An experimental approach under stakeholder view. Corp. Soc. Responsib. Environ. Manag. 2021, 28, 860–880. [Google Scholar] [CrossRef]
- Bakovsky, V.B.; Golovkin, S.I.; Kukharova, T.V.; Utkin, V.A.; Chalaya, E.N.; Shabaldin, N.A. Acute period of polytrauma in children in the light of discriminant analysis. Russ. J. Pediatr. Surg. Anesth. Intensive Care 2020, 10, 145–156. [Google Scholar] [CrossRef]
- Voigt, L.; von der Oelsnitz, D. A framework of HRM in cooperatives: A systematic literature review and future research agenda. J. Co-Oper. Organ. Manag. 2024, 12, 100232. [Google Scholar] [CrossRef]
- Quiroz-Flores, J.C.; Aguado-Rodriguez, R.J.; Zegarra-Aguinaga, E.A.; Collao-Diaz, M.F.; Flores-Perez, A.E. Industry 4.0, circular economy and sustainability in the food industry: A literature review. Int. J. Ind. Eng. Oper. Manag. 2024, 6, 1–24. [Google Scholar] [CrossRef]
- Okeke, A. An exploration of sustainability and supply chain management practises in the oil and gas industry: A systematic review of practises and implications. Environ. Sustain. Indic. 2024, 23, 100462. [Google Scholar] [CrossRef]
- Yong, J.Y.; Yusliza, M.Y.; Fawehinmi, O.O. Green human resource management: A systematic literature review from 2007 to 2019. Benchmarking Int. J. 2019, 27, 2005–2027. [Google Scholar] [CrossRef]


| Variable | Frequency | % |
|---|---|---|
| Green Recruitment and Onboarding | 10 | 4.3 |
| Green Training | 8 | 3.4 |
| Green Performance Management and Rewards | 6 | 2.6 |
| Green Internal Communication | 9 | 3.9 |
| Green Sustainable Culture | 6 | 2.6 |
| Environmental | 5 | 2.2 |
| Economic | 12 | 5.2 |
| Greenwashing | 25 | 10.8 |
| Variable | t | df | p | d | Mean | SD |
|---|---|---|---|---|---|---|
| GRO | −8.16 *** | 221 | <0.001 | 0.55 | 2.40 | 1.09 |
| GT | −10.55 *** | 223 | <0.001 | 0.70 | 2.20 | 1.13 |
| GPMR | −21.63 *** | 225 | <0.001 | 1.44 | 1.70 | 0.90 |
| GIC | −9.02 *** | 222 | <0.001 | 0.60 | 2.33 | 1.11 |
| GSC | −11.79 *** | 225 | <0.001 | 0.78 | 2.19 | 1.03 |
| Social | 9.58 *** | 231 | <0.001 | 0.63 | 3.62 | 0.99 |
| Enviro | 7.42 *** | 226 | <0.001 | 0.49 | 3.40 | 0.81 |
| Econo | 3.78 *** | 219 | <0.001 | 0.26 | 3.19 | 0.76 |
| GW | −11.54 *** | 206 | <0.001 | 0.80 | 2.93 | 1.34 |
| Independent Variable | Dependent Variable | Total | |||
|---|---|---|---|---|---|
| Z | β | p | R2 | ||
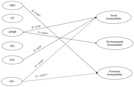
| GRO | Social | 0.54 | 0.06 | 0.593 | 0.29 |
| GT | −1.17 | 0.11 | 0.240 | ||
| GPMR | 2.00 * | 0.18 * | 0.045 | ||
| GIC | 1.78 | 0.18 | 0.073 | ||
| GSC | 2.28 * | 0.26 * | 0.023 | ||
| GW | −2.67 ** | −0.16 ** | 0.008 | ||
| GRO | Envir | 1.69 | 0.18 | 0.091 | 0.31 |
| GT | −0.81 | 0.08 | 0.418 | ||
| GPMR | 3.02 ** | 0.26 ** | 0.003 | ||
| GIC | 1.66 | 0.16 | 0.097 | ||
| GSC | 0.86 | 0.10 | 0.389 | ||
| GW | −0.20 | −0.02 | 0.839 | ||
| GRO | Economic | 2.80 ** | 29 ** | 0.005 | 0.31 |
| GT | −0.30 | 0.03 | 0.768 | ||
| GPMR | 1.16 | 0.10 | 0.247 | ||
| GIC | −0.49 | −0.05 | 0.624 | ||
| GSC | 1.94 | 0.22 | 0.053 | ||
| GW | −3.82 *** | −0.23 *** | <0.001 | ||
| Independent Variable | Dependent Variable | ≤32 Years | >32 Years | ||||||
|---|---|---|---|---|---|---|---|---|---|
| Z | β | p | R2 | Z | β | p | R2 | ||
| GRO | Social | 0.91 | 0.13 | 0.364 | 0.29 | −0.06 | −0.01 | 0.951 | 0.32 |
| GT | −0.82 | −0.10 | 0.415 | 1.12 | −0.17 | 0.263 | |||
| GPMR | 1.68 | 0.19 | 0.093 | 1.43 | 0.21 | 0.153 | |||
| GIC | 0.11 | 0.01 | 0.913 | 2.74 ** | 0.43 ** | 0.006 | |||
| GSC | 2.18 * | 0.32 * | 0.029 | 0.58 | 0.10 | 0.561 | |||
| GW | −2.16 * | −0.16 * | 0.031 | 1.68 | −0.16 | 0.093 | |||
| GRO | Envir | 1.09 | 0.15 | 0.274 | 0.28 | 1.19 | 0.18 | 0.233 | 0.40 |
| GT | −0.48 | −0.06 | 0.635 | −0.72 | −0.10 | 0.474 | |||
| GPMR | 1.92 | 0.22 | 0.055 | 2.20 * | 0.31 * | 0.028 | |||
| GIC | 1.34 | 0.17 | 0.182 | 1.21 | 0.18 | 0.227 | |||
| GSC | 0.72 | 0.11 | 0.473 | 0.76 | 0.13 | 0.450 | |||
| GW | 0.13 | 0.01 | 0.897 | −0.62 | −0.06 | 0.536 | |||
| GRO | Econo | 2.60 ** | 0.36 ** | 0.009 | 0.29 | 1.48 | 0.23 | 0.140 | 0.42 |
| GT | −0.80 | −0.10 | 0.426 | 0.58 | 0.09 | 0.560 | |||
| GPMR | 1.51 | 0.17 | 0.132 | −0.08 | −0.01 | 0.936 | |||
| GIC | −1.43 | −0.18 | 0.153 | 0.79 | 0.12 | 0.430 | |||
| GSC | 1.43 | 0.21 | 0.152 | 1.46 | 0.26 | 0.144 | |||
| GW | −3.73 ** | −0.27 *** | <0.001 | −1.99 * | −0.18 * | 0.047 | |||
| Independent Variable | Dependent Variable | Male | Female | ||||||
|---|---|---|---|---|---|---|---|---|---|
| Z | β | p | R2 | Z | β | p | R2 | ||
| GRO | Social | 1.07 | 0.14 | 0.286 | 0.23 | −0.65 | −0.11 | 0.514 | 0.42 |
| GT | −0.43 | −0.05 | 0.668 | −1.48 | −0.21 | 0.138 | |||
| GPMR | 1.78 | 0.20 | 0.073 | 1.10 | 0.15 | 0.272 | |||
| GIC | −0.45 | −0.06 | 0.657 | 3.35 *** | 0.45 *** | <0.001 | |||
| GSC | 1.77 | 0.27 | 0.077 | 2.14 * | 0.37 * | 0.032 | |||
| GW | −1.77 | −0.14 | 0.077 | −2.18 * | −0.18 | 0.030 | |||
| GRO | Envir | 1.08 | 0.14 | 0.280 | 0.34 | 1.02 | 0.19 | 0.307 | 0.32 |
| GT | −0.66 | −0.08 | 0.512 | −0.39 | −0.06 | 0.699 | |||
| GPMR | 2.85 ** | 0.30 ** | 0.004 | 1.46 | 0.22 | 0.145 | |||
| GIC | 2.16 * | 0.28 * | 0.031 | 0.70 | 0.10 | 0.487 | |||
| GSC | 0.03 | 0.01 | 0.980 | 0.10 | 0.18 | 0.334 | |||
| GW | 0.10 | 0.01 | 0.919 | −0.03 | −0.01 | 0.974 | |||
| GRO | Econo | 2.27 * | 0.30 * | 0.024 | 0.30 | 1.67 | 0.30 | 0.095 | 0.36 |
| GT | −0.35 | −0.04 | 0.730 | 0.33 | 0.05 | 0.739 | |||
| GPMR | 1.94 | 0.21 | 0.053 | 3.35 *** | −0.08 | <0.001 | |||
| GIC | 0.08 | 0.01 | 0.933 | −0.89 | −0.13 | 0.375 | |||
| GSC | 0.57 | 0.08 | 0.567 | 1.95 | 0.36 | 0.051 | |||
| GW | −2.62 ** | −0.20 ** | 0.009 | −3.28 ** | −0.30 ** | 0.001 | |||
| Independent Variable | Dependent Variable | Non-Manager | Manager | ||||||
|---|---|---|---|---|---|---|---|---|---|
| Z | β | p | R2 | Z | β | p | R2 | ||
| GRO | Social | −0.15 | −0.02 | 0.880 | 0.26 | 0.50 | 0.09 | 0.617 | 0.45 |
| GT | −0.45 | −0.05 | 0.657 | −1.84 | −0.31 | 0.065 | |||
| GPMR | 1.47 | 0.16 | 0.143 | 2.03 * | 0.30 * | 0.042 | |||
| GIC | 1.25 | 0.14 | 0.211 | 1.61 | 0.33 | 0.106 | |||
| GSC | 2.41 * | 0.31 * | 0.016 | 0.68 | 0.15 | 0.494 | |||
| GW | −1.20 | −0.08 | 0.229 | −3.40 *** | −0.36 *** | <0.001 | |||
| GRO | Envir | 0.69 | 0.09 | 0.493 | 0.26 | 1.58 | 0.27 | 0.115 | 0.54 |
| GT | 0.27 | 0.03 | 0.789 | −1.91 | −0.29 | 0.057 | |||
| GPMR | 2.41 * | 0.26 * | 0.016 | 2.43 * | 0.33 * | 0.015 | |||
| GIC | 0.67 | 0.08 | 0.502 | 1.82 | 0.34 | 0.068 | |||
| GSC | 0.91 | 0.12 | 0.362 | 0.64 | 0.13 | 0.520 | |||
| GW | −0.27 | −0.02 | 0.785 | 1.07 | 0.11 | 0.283 | |||
| GRO | Economic | 0.79 | 0.10 | 0.430 | 0.30 | 3.27 ** | 0.67 | 0.001 | 0.34 |
| GT | −0.14 | 0-.02 | 0.891 | −0.25 | −0.05 | 0.799 | |||
| GPMR | 1.21 | 0.13 | 0.227 | 0.71 | 0.11 | 0.480 | |||
| GIC | 0.01 | 0.01 | 0.993 | −0.80 | −0.17 | 0.425 | |||
| GSC | 2.67 ** | 0.35 ** | 0.008 | −0.28 | −0.07 | 0.772 | |||
| GW | −2.45 * | −0.17 ** | 0.014 | −2.17 * | −0.26 * | 0.030 | |||
| Independent Variable | Dependent Variable | Public | Private | ||||||
|---|---|---|---|---|---|---|---|---|---|
| Z | β | p | R2 | Z | β | p | R2 | ||
| GRO | Social | −0.31 | −0.10 | 0.759 | 0.30 | 0.38 | 0.04 | 0.705 | 0.30 |
| GT | −0.09 | −0.02 | 0.931 | −0.73 | −0.08 | 0.463 | |||
| GPMR | 1.84 | 0.35 | 0.066 | 0.99 | 0.10 | 0.322 | |||
| GIC | 0.62 | 0.14 | 0.538 | 2.01 * | 0.22 * | 0.044 | |||
| GSC | 0.62 | 0.21 | 0.536 | 2.34 * | 0.28 * | 0.019 | |||
| GW | −1.10 | −0.14 | 0.173 | −2.34 * | −0.15 * | 0.019 | |||
| GRO | Envir | 1.34 | 0.42 | 0.179 | 0.30 | 1.46 | 0.16 | 0.144 | 0.36 |
| GT | 0.24 | 0.05 | 0.812 | −1.24 | −0.13 | 0.214 | |||
| GPMR | 1.13 | 0.21 | 0.260 | 3.00 ** | 0.29 ** | 0.003 | |||
| GIC | −1.41 | −0.32 | 0.158 | 2.48 * | 0.27 * | 0.013 | |||
| GSC | 0.45 | 0.15 | 0.655 | 0.58 | 0.07 | 0.565 | |||
| GW | −0.37 | −0.05 | 0.713 | −0.50 | −0.03 | 0.615 | |||
| GRO | Econo | −0.45 | −0.16 | 0.651 | 0.17 | 2.87 ** | 0.31 | 0.004 | 0.37 |
| GT | 0.05 | 0.01 | 0.964 | 0.75 | 0.08 | 0.455 | |||
| GPMR | 0.85 | 0.18 | 0.396 | 0.68 | 0.07 | 0.505 | |||
| GIC | 0.17 | 0.05 | 0.862 | −0.11 | −0.01 | 0.916 | |||
| GSC | 0.92 | 0.35 | 0.355 | 1.46 | 0.17 | 0.145 | |||
| GW | −0.69 | −0.10 | 0.490 | −3.83 *** | −0.24 | <0.001 | |||
Disclaimer/Publisher’s Note: The statements, opinions and data contained in all publications are solely those of the individual author(s) and contributor(s) and not of MDPI and/or the editor(s). MDPI and/or the editor(s) disclaim responsibility for any injury to people or property resulting from any ideas, methods, instructions or products referred to in the content. |
© 2025 by the authors. Licensee MDPI, Basel, Switzerland. This article is an open access article distributed under the terms and conditions of the Creative Commons Attribution (CC BY) license (https://creativecommons.org/licenses/by/4.0/).
Share and Cite
Cesário, F.; Sabino, A.; Palma-Moreira, A.; Pinto-Coelho, M. Exploring Links Between Green HRM, Greenwashing, and Sustainability: The Role of Individual and Professional Traits. Sustainability 2025, 17, 1764. https://doi.org/10.3390/su17041764
Cesário F, Sabino A, Palma-Moreira A, Pinto-Coelho M. Exploring Links Between Green HRM, Greenwashing, and Sustainability: The Role of Individual and Professional Traits. Sustainability. 2025; 17(4):1764. https://doi.org/10.3390/su17041764
Chicago/Turabian StyleCesário, Francisco, Ana Sabino, Ana Palma-Moreira, and Mafalda Pinto-Coelho. 2025. "Exploring Links Between Green HRM, Greenwashing, and Sustainability: The Role of Individual and Professional Traits" Sustainability 17, no. 4: 1764. https://doi.org/10.3390/su17041764
APA StyleCesário, F., Sabino, A., Palma-Moreira, A., & Pinto-Coelho, M. (2025). Exploring Links Between Green HRM, Greenwashing, and Sustainability: The Role of Individual and Professional Traits. Sustainability, 17(4), 1764. https://doi.org/10.3390/su17041764

