Abstract
Human hair, commonly considered a discarded organic waste, is a keratin-rich material with remarkable potential for sustainable agriculture as an innovative resource. This study systematically explored the potential of non-composted human hair hydrolysates as eco-friendly and nutrient-rich liquid fertilizers, emphasizing their ability to enhance agricultural sustainability and mitigate organic waste accumulation. Eight distinct hydrolysates prepared with alkaline solutions were evaluated for their effects on plant growth using red-hot chili pepper (Capsicum frutescens) as the primary model under greenhouse conditions. The present study introduces a novel approach by employing an advanced digital image analysis technique to quantitatively assess 37 distinct plant growth parameters, providing an unprecedented depth of understanding regarding the impact of liquid human hair hydrolysates on plant development. Additionally, the integration of pilot-scale field trials and multi-species evaluations highlights the broader applicability and scalability of these hydrolysates as sustainable fertilizers. Collectively, these features establish this research as a pioneering contribution to sustainable agriculture and bio-waste management. The top-performing hydrolysates (KCaMgN, KMgN, KCaN) demonstrated significant enhancements in plant growth metrics, with fresh weight reaching up to 3210 mg, projected leaf area of approximately 132 cm2, and crown diameter of 20.91 cm for the best-performing formulations, outperforming a commercial organomineral fertilizer by 20–46% in overall growth performance. Furthermore, observational studies on various species (such as bird of paradise flower (Strelitzia reginae), avocado (Persea americana), lemon (Citrus limon L.), Mazafati date (Phoenix dactylifera L.), and red mini conical hot pepper (Capsicum annuum var. conoides) and field trials on long sweet green peppers (Capsicum annuum) confirmed the broad applicability of these hydrolysates. Toxicity assessments using shortfin molly fish (Poecilia sphenops) validated the environmental safety of plants cultivated with hydrolysates. These findings highlight that human hair hydrolysates offer a sustainable alternative to synthetic fertilizers, contributing to waste management efforts while enhancing agricultural productivity.
1. Introduction
Human hair, a ubiquitous and natural by-product of grooming, often results in a considerable amount of waste in our daily lives. Globally, a significant amount of hair is discarded annually by barbershops and salons, ending up in landfills and contributing to environmental problems such as landfill space depletion and challenges in biodegradable waste management. With an average human hair growth rate of approximately 0.35 mm per day [] and a global population of 8.1 billion, an estimated 2835 km of hair growth occurs in total each day. Hypothetically, if all this hair growth were gathered together, it would be equivalent to approximately 1.04 million km annually, which is about 2.7 times the average distance between the Earth and the Moon. Assuming an average of 100 g of hair cut per person annually [], the total hair weight produced by the global population is approximately 810,000 tons per year. This highlights the significance of human hair as a substantial biological waste product and the need for sustainable solutions for its management.
The vast quantities of discarded human hair, a keratin-based biomaterial, pose a serious threat to ecosystems. While its potential for resource recovery is promising [], current disposal methods often have detrimental effects on the environment, leading to pollution and waste management problems. Human hair demonstrates resistance to biological and physicochemical degradation due to its complex structure of proteins and other biomolecules [,]. This slow decomposition rate contributes to landfill overcrowding and ultimately leads to the depletion of valuable land resources. Additionally, the decomposition of waste hair within landfills can release ammonia and nitrates, which in turn contaminates surrounding soil and water bodies, posing a risk to both ecological health and human well-being. The incineration of hair, a common disposal method, exacerbates these environmental concerns by releasing greenhouse gases, such as nitrous oxide, hydrogen sulfide, sulfur dioxide, and carbon dioxide, contributing to climate change [,]. Moreover, the presence of oils, sweat, and other organic substances clinging to discarded hair creates a favorable environment for the growth and spread of harmful microorganisms, increasing the risk of disease transmission, especially in densely populated areas []. Furthermore, the disposal of human hair in developing countries through sewage systems poses a serious risk to the sanitation infrastructure. Hair clogging in sewage conduits significantly reduces flow capacity and increased nitrogen levels in wastewater. This ultimately causes sewage overflows, posing a significant threat to public health by creating fertile ground for epidemics []. Therefore, the development and implementation of sustainable management practices are essential to mitigate the serious environmental impacts of discarded human hair, particularly when it is disposed of haphazardly or without proper handling.
It is becoming increasingly clear that human hair, while often considered a worthless waste material, can be a valuable resource with several potential applications []. A study conducted at Mississippi State University by Zheljazkov et al. [] investigated the potential of using non-composted human hair as a nutrient source for container-grown crops, such as lettuce (Lactuca sativa), wormwood (Artemisia annua), yellow poppy (Glaucium flavum), and feverfew (Tanacetum arthenium). Their research found that incorporating non-composted hair cubes into the growing medium at percentages of 2.5%, 5%, and 10% by weight could provide essential nutrients for these plants. Oh et al. [] investigated the potential of using hydrolyzed human hair as an organic fertilizer for hot pepper crops in Korea. Their study found that applying hydrolyzed human hair to the soil increased hot pepper plant growth and provided protection against wilt disease caused by Ralstonia solanacearum. In an Indian study, Kumar and Shah [] explored the potential of using noncomposted human hair as a fertilizer for various horticultural crops, including lettuce, wormwood, yellow poppy, feverfew, hot pepper, and spinach. The authors concluded that further research is necessary to accelerate the decomposition rate of human hair before it can be widely used as a fertilizer. A similar study conducted in India by Choudhary et al. [] investigated the efficacy of alkali hydrolysis as a valorization technique for waste human hair, highlighting its potential as a sustainable source of nitrogen for agricultural applications. Their findings suggest that the method could positively impact mung bean (Vigna radiata L.) growth and rhizospheric soil, paving the way for a more sustainable approach to bio-waste management. While several studies explore the potential of human hair as a sustainable resource in agriculture, Bheel et al. [] investigated its use as a reinforcing fiber in concrete. Their study, which evaluated the fresh, physical, and mechanical properties of concrete with varying human hair ratios (1–4% by volume of cement), presented a sustainable approach to composite development, highlighting the potential of utilizing waste human hair as a substitute for conventional materials in construction. Another study conducted in Turkey by Bal Altuntaş et al. [] pioneered the conversion of waste human hair into active carbon, opening up a new avenue for utilizing this abundant waste material. Using a combination of X-ray diffraction (XRD), scanning electron microscopy-energy dispersive X-ray spectroscopy (SEM-EDS), Raman spectroscopy, Fourier transform infrared spectroscopy (FT-IR), and Brunauer–Emmett–Teller (BET) analyses, they demonstrated the potential of waste hair as an effective adsorbent material. Furthermore, recent studies highlight the continued relevance of utilizing human hair waste in various applications. For instance, researchers have investigated the use of human hair for adsorption of dyes and pollutants [,,,], as a reinforcement in composites [,,,], and for mitigating oil spills [,].
The active ingredients in liquid human hair hydrolysates primarily include essential macronutrients and micronutrients, such as nitrogen (N), phosphorus (P), potassium (K), calcium (Ca), magnesium (Mg), sulfur (S), zinc (Zn), and sodium (Na) []. Human hair, predominantly composed of keratin, is rich in nitrogen, which is a key element for plant growth, making it an excellent organic fertilizer for agro-applications. Additionally, human hair hydrolysates contain significant amounts of carbon (C), oxygen (O), and trace elements, which play essential roles in plant metabolism and growth [,]. These nutrients, especially nitrogen and sulfur, contribute to chlorophyll synthesis, enzyme activity, and overall plant health by promoting enhanced photosynthesis, root development, and stress resistance in plants. The presence of sulfur, for example, supports the production of amino acids that are crucial for protein synthesis and overall plant vigor [,]. Moreover, bioactive organic compounds such as amino acids, fatty acids, and nucleotides are present in the hydrolysates, which not only enhance plant growth by improving chlorophyll content and biomass production but also contribute to plant defense mechanisms and nutrient uptake efficiency []. As a result, human hair hydrolysates offer not only an eco-friendly alternative to synthetic fertilizers in agricultural applications but also a sustainable solution in bio-waste management. Hydrolyzed human hair, with its rich nutrient profile, can be directly applied to soil or incorporated into composting and vermicomposting processes, contributing to soil fertility, enhancing microbial activity, and efficiently recycling organic waste []. Additionally, human hair hydrolysates help reduce the reliance on chemical fertilizers and promote long-term soil health by improving soil structure and providing essential nutrients over an extended period []. This innovative approach supports both plant nutrition and the reduction of environmental waste, as well as advancing agro-application techniques and enhancing bio-waste management practices. Such a strategy also aligns with sustainable agriculture goals, helping reduce environmental pollution and contributing to circular economy models in waste management [,].
While previous studies have explored the use of human hair hydrolysate as a potential fertilizer, its specific effect on plant growth (particularly in horticultural crops) requires further investigation. Moreover, the lack of a comprehensive computer-based analysis of multiple plant growth parameters in existing studies limits understanding of the impact of this keratin-derived fertilizer on plant growth. To address these gaps in the literature, the present study provided an in-depth investigation into the effects of eight different non-composted human hair hydrolysates, prepared using various alkaline solutions, on plant growth under greenhouse conditions. This research employed a multidimensional digital image analysis and statistical evaluation for over 35 plant growth parameters in a novel way, assessing the effectiveness of different hydrolysates on the growth of red-hot chili pepper plants (Capsicum frutescens) compared to a commercial liquid organomineral fertilizer. Additionally, the current investigation visualized the effects of the most effective hydrolysates on the growth of various pot-grown plant species (bird of paradise flower (Strelitzia reginae), avocado (Persea americana), lemon (Citrus limon L.), Mazafati date (Phoenix dactylifera L.), and red mini conical hot pepper (Capsicum annuum var. conoides)) over a period of 2 months. Notably, the present research simultaneously evaluated the impact of human hair hydrolysates on shallots (Allium ascalonicum L.) in laboratory-based field models alongside the greenhouse experiments with red-hot chili pepper plants. Furthermore, the hydrolysate demonstrating the most favorable performance in the greenhouse tests was subjected to validation tests in a pilot scale field trial for the cultivation of long sweet green pepper (Capsicum annuum). Finally, this analysis evaluated the potential acute toxic effects of leaves from red-hot chili pepper plants grown in soil fertilized with the top three most effective hydrolysates through static fish bioassay experiments using shortfin molly fish (Poecilia sphenops). Building upon the contributions outlined above, the present comprehensive investigation aimed to provide novel insights into the environmental safety and effectiveness of waste human hair hydrolysates as a sustainable fertilizer.
2. Materials and Methods
2.1. Chemicals Used in Preparation of Waste Human Hair Hydrolysates
Details of the chemicals used in the preparation of waste human hair hydrolysates are summarized in Table A1. Potassium hydroxide and ammonium hydroxide were purchased from Beyanlab Laboratory Products Industry Trade Limited Company (Esenler, Istanbul, Turkey). Calcium hydroxide, magnesium hydroxide, and sulfuric acid were supplied by Merck KGaA Chemical Company (Darmstadt, Hessen, Germany).
The concentrated liquid organomineral fertilizer with trace element additives (organic matter = 19%, total humic + fulvic acid = 5.5%, water-soluble zinc (Zn) = 0.6%, maximum chlorine = 1.3%, maximum electrical conductivity (EC) = 16 dS/cm, pH = 4.5–6.5), used for comparative purposes in the greenhouse part of this study, was purchased from Beraber Tarim (Altindag, Ankara, Turkey). All chemicals used in the preparation of non-composted human hair hydrolysates were of analytical grade and not further purified.
2.2. Collection and Pretreatment of Waste Human Hair for Hydrolysis
Human hair (approximately 200 g, regardless of gender or age) was collected from a hairdresser at the Davutpasa Campus of Yildiz Technical University (Istanbul, Turkey). Standardization of hair sample collection, irrespective of demographic variables such as gender and age, enabled broader generalization of the findings. Pre-treatment procedures were implemented to remove potential contaminants, including residual oils, cosmetic residues, and dyes, from the collected human hair samples. A cleaning solution, formulated from a 1:9 volume ratio of acetone (Gulsah Production Cosmetics Industry Joint-Stock Company, Arnavutkoy, Istanbul, Turkey) and tap water, was prepared according to the procedures described in Choudhary et al. [] and Yetilmezsoy et al. []. It should be noted that in large-scale agricultural or industrial applications, tap water is often preferred due to its practicality and cost-effectiveness. Therefore, this study aimed to simulate such conditions, where purified water may not always be feasible. Given this context, the potential impact of tap water impurities was considered minimal, and no significant interference was observed in the results of this study.
To ensure thorough cleaning, the collected hair samples were placed in a suitable container and immersed in the prepared acetone–water solution for 10–15 min. Regular agitation was employed to guarantee complete contact between the samples and the cleaning solution. Finally, the samples were rinsed with clean tap water to remove any remaining acetone. After draining the washing solution, the hair was dried at room temperature for 1 week in a dust-free environment. This pre-treatment step aimed to remove contaminants that could interfere with the hydrolysis process, thereby ensuring more reliable experimental results. The amount of acetone used was minimized to comply with safety regulations, and waste acetone was disposed of in an environmentally responsible manner.
Following pre-treatment and drying, the completely dry hair samples were cut into pieces smaller than 5 mm to maximize hydrolysis efficiency and ensure homogenous reaction. Clean, sharp scissors (Oxo Good Grips, New York, NY, USA) were used for this process. To prevent cross-contamination and maintain the reliability of the results, the scissors were cleaned with 70% isopropyl alcohol before and after each use. Homogenous distribution of the hair pieces and prevention of clumping were ensured through careful handling during the cutting process. Excess hair generated during the cutting process was disposed of according to established waste management protocols. To ensure the preservation of sample integrity and to preclude degradation (including fungal growth, bacterial proliferation, and insect infestation), the hair samples were stored under controlled conditions throughout the pre-experimental phase. Specifically, samples were maintained in clean, dry, airtight, sterile polyethylene bags (Migros Trade Joint-Stock Company, Kadikoy, Istanbul, Turkey).
2.3. Preparation of Non-Composted Human Hair Hydrolysates
In this study, eight distinct non-composted human hair hydrolysates were prepared, each utilizing a 20 g hair sample (washed with acetone and then dried) for the liquid fertilizer solution. For the preparation of the hydrolysates, waste human hair samples were thoroughly soaked in a 600 mL glass beaker (Isolab, product code: 025.01.600) for 30 min. All hydrolysates were prepared using a starting solution of 100 mL of 0.5 N KOH [,,]. Additionally, 100 mL of other 0.05 N alkaline solutions (Ca(OH)2, Mg(OH)2, and NH4OH) were added to the mixture for the preparation of hydrolysate set 2 through 8. Table A2 presents the details on the preparation of waste human hair hydrolysates, including the type and dosages of alkaline solutions used for each hydrolysate.
Following a half-hour soaking period, the alkaline solutions containing human hair were brought to a volume of 500 mL with 100 °C hot water. In the subsequent stage, the 500-mL solutions were heated and stirred manually using a glass rod for 20 min under controlled conditions on a hotplate with a magnetic stirrer (Wisd Hotplate Stirrer, WiseStir®, Daihan Scientific Co., Ltd., Wonju, South Korea, MSH-20A, AC 220/240 V, 60 Hz) to facilitate hydrolysis. It is noted that the use of magnetic stirring bars or hand blenders is not recommended by the authors for mixing 500 mL of hair solutions. This is due to potential problems that can arise, such as hair entanglement around the mixer tip leading to centrifugation-induced splashing of hot solution or reduced mixer speed due to clumping of hair. After a 20-min mixing period, the resultant solution was filtered through a porcelain Buchner funnel containing a Whatmann #42 filter paper (GE Healthcare Life Sciences, Little Chalfont, UK). This step effectively removed any undissolved material and hair fragments from the prepared solutions. Then, the pH of the filtered alkaline solutions was adjusted to 7.50 using 6 N H2SO4, which was dispensed via a polyethylene (PE) Pasteur pipette (Borox, Beyanlab Laboratory Products Industry Trade Limited Company, Esenler, Istanbul, Turkey, 160 mm/3 mL) in a dropwise manner. The pH values of hydrolysate samples were measured using a pH meter (WTW inoLab® pH 7110) and a pH electrode (WTW SenTix® 41, Wissenschaftlich-Technische Werkstätten (WTW), Weilheim, Germany). The pH-adjusted solutions were subsequently filtered through a clean filter paper and transferred to 100 mL screw-cap PE bottles (Isolab, product code: 061.07.100) and labeled according to their contents. The bottles were then stored in an industrial-type refrigerator (Bes Cooling System, Sancaktepe, Istanbul, Turkey) at 4 °C until required for agricultural studies. Prior to the greenhouse trials, 25 mL of each concentrated solution was diluted to 1 L with tap water. This diluted solution (for each hydrolysate set) was then used as the liquid non-composted human hair fertilizer for the plant tests. All procedures for the preparation of waste human hair hydrolysates were performed in the TÜBA-GEBİP 2018 Laboratory (B-061) located in the Faculty of Civil Engineering, Yildiz Technical University, Esenler, Istanbul, Turkey (41°01′23.77″ N, 28°53′16.46″ E, 77 m asl). Reproducibility was ensured through triplicate analysis of all samples. It is noted that the preparation of the 8 different hydrolysates was carried out over a period of 21 days, from May 3 to 24, 2023, allowing for a thorough and meticulous preparation process.
Furthermore, elemental analysis was conducted using an Agilent Technologies 7700x series ICP-MS (Inductively Coupled Plasma-Mass Spectrometry) on 50 mL samples of the three highest-performing hydrolysate samples (in their concentrated form), selected from a group of eight different liquid hair fertilizers used in agricultural studies (see Section 3.1). This analysis was conducted at the YTU Central Research Laboratory of Yildiz Technical University (Istanbul, Turkey). A schematic diagram of the experimental procedure for the preparation of waste human hair hydrolysates is presented in Figure 1.
Figure 1.
Schematic representation of waste human hair hydrolysis and subsequent application as a liquid fertilizer.
2.4. Application of Digital Image Analysis Methodology for Red-Hot Chili Pepper Plants
A four-stage digital image analysis methodology was employed for the present study. Initially, high-quality photographs were captured of both pre-harvested (still in the pot) and harvested (fully separated from the pot) red-hot chili pepper plants (Capsicum frutescens) using a digital camera. The camera settings included a diaphragm aperture of f/1.7, an exposure time of 1/50 s, an ISO 64 (low light sensitivity), a 4 mm focal length (ultra-wide-angle), a maximum diaphragm aperture of f/1.53, center-weighted average exposure metering, and flash-off mode. The 35-mm equivalent focal length was 26 mm (standard lens), which provided a wider field of view. In the second step, the images with a resolution of 2976 × 3968 pixels were transferred to AutoCAD® 2021 software (R.47.0.0, Autodesk Inc., San Rafael, CA, USA) using the object linking and embedding (OLE) properties. The third stage involved meticulously drawing the contours of each plant image using splines, resulting in the creation of non-uniform rational B-spline (NURBS) curves around the images. These curves were then exported from the AutoCAD® environment and stored in Microsoft® Excel® Professional Plus 2010 (V14.0.4760.1000, 64-bit, Microsoft Corporation, Redmond, WA, USA). Subsequent numerical calculations were conducted using MATLAB® R2024a software (V9.4.0.813654, 64-bit (win64), Academic License Number: 40578168, MathWorks Inc., Natick, MA, USA). Image analysis was performed on a Casper Excalibur PC operating on Windows 10, with an Intel® Core™ i7-7700HQ processor (2.81 GHz) and 16 GB of 64-bit RAM. This configuration provided sufficient processing power and memory for the analysis.
The digital image analysis methods described above were applied in greenhouse trials to quantitatively assess over 35 distinct effects of liquid non-composted human hair fertilizer on hot pepper plant growth. In addition, average color readings from five random points on leaf photographs were compared for plants grown in soil fertilized with various human hair hydrolysates. These comparisons were conducted under the same conditions and focused on chlorophyll green color, using the RGB color model (74, 255, 0, RGB percentage: 29%, 100%, 0%, and hexadecimal color code: #4AFF00). Figure 2 illustrates how digital image analysis is used to evaluate various plant growth parameters in both pre-harvested and harvested specimens.
Figure 2.
Multi-stage digital image analysis for comprehensive plant growth parameter quantification.
Figure 3 presents a diagram illustrating the association between specific plant components and the growth metrics identified through digital image analysis.
Figure 3.
Definition of key morphological parameters for Capsicum frutescens growth via digital image analysis approach.
2.5. Greenhouse Experiments: Plant Species, Growing Media, and Fertilization Groups
The greenhouse trials, conducted from 24 May 2023 to 22 April 2024 (approximately 335 days), encompassed four distinct application groups, aiming to promote sustainable agricultural practices. The first two groups were subjected to both observational and quantitative assessments, while the latter two groups served solely observational purposes. This agricultural research focused on the effects of human hair hydrolysates (i.e., diluted liquid fertilizers) on the growth of plants in different stages: (1) germination and cultivation of seedlings from seeds, (2) re-sprouting of well-developed plants after completion of their growth cycle, (3) growth of mature and healthy plants, and (4) development of garden plants within a pilot scale system.
The effects of human hair hydrolysates (diluted liquid fertilizers) were investigated on eight plant species: hot chili peppers (Capsicum frutescens), shallots (Allium ascalonicum L.), bird of paradise flower (Strelitzia reginae), avocado (Persea americana), lemon (Citrus limon L.), Mazafati date (Phoenix dactylifera L.), red mini conical peppers (Capsicum annuum var. conoides), and long sweet green peppers (Capsicum annuum). Peat soil (Sarıkaya, Köstebek Agriculture Services Food Agriculture Construction Industry Trade Limited Company, Atasehir, Istanbul, Turkey) was used for plant growth, except for long sweet green peppers, which were grown in their natural garden soil during the pilot scale field trials. The soil exhibited the following chemical properties: nitrate–nitrogen (40–50 ppm), phosphorus (15–20 ppm), potassium (70–100 ppm), calcium (40–60 ppm), and magnesium (20–25 ppm). Its pH was 5.5–6.0, and electrical conductivity (EC) was 1–1.2 mmhos/cm. The soil was stored in 10-L nylon bags and 50-L cotton sacks under cool, dry storage conditions until used in the agricultural tests.
The primary agricultural investigation within this study involved the initial greenhouse trials with hot chili pepper plants. The results from the first group were quantitatively assessed using comprehensive digital image analysis and detailed statistical analysis. In this group, fresh market-sourced hot pepper seeds (Migros Trade Joint-Stock Company, Kadikoy, Istanbul, Turkey) were soaked in tap water for 1 day to separate viable seeds from those that floated. Viable seeds were selected and sown in peat-filled plastic vials for germination at room temperature for approximately 3 weeks. Non-germinating or poorly rooted seedlings were excluded. Germinating seeds were watered with tap water every 3 days to ensure adequate moisture levels for optimal growth. After developing epicotyls and 3–4 true leaves, seedlings were transplanted into plastic pots (Sadik Plastic, Dinar, Afyonkarahisar, Turkey). Each seedling was planted in two pots, one for the main seedling and one for a backup. The pots were 14.5 cm in diameter at the top, 9 cm at the bottom, and 11 cm in height, with 3 drainage holes of 5 mm in diameter. At the time of transplantation, approximately 0.5 g of cinnamon powder (Knorr, Umraniye, Istanbul, Turkey) was gently sprinkled around the seedling base to discourage insect infestation and stimulate root development before liquid fertilization []. To ensure optimal growth conditions for the transplanted seedlings, a custom-built, artificially illuminated greenhouse (75 cm wide, 180 cm long, and 200 cm high) was maintained at approximately 25 °C under sterile conditions. The greenhouse was constructed with monolithic pine rods and enclosed with approximately 12 m2 of protective covering (Pass Tufan Boya, Esenyurt, Istanbul, Turkey), providing resilience against unfavorable environmental factors. Artificial ultraviolet radiation was continuously supplied via a horizontally mounted daylight lamp (YL97-140, 14 W, 1120 LM, Yusem Led Electronic Trade Limited Company, Beyoglu, Istanbul, Turkey) positioned centrally within the greenhouse structure. Potted red-hot pepper plants received the following treatments: a 40-fold diluted solution of human hair hydrolysate in tap water (each of the eight different solution sets), a 200-fold diluted commercial liquid organomineral fertilizer (as suggested on the label), and only tap water (control set). Each treatment consisted of applying liquid fertilizer using a 40-mL small plastic spray bottle (Avese Store, Tekirdag, Turkey). The fertilizer was applied evenly to the topsoil in 20 sprays (approximately 0.5 mL per spray) every 3 days. The first greenhouse trials assessed liquid non-composted human hair hydrolysates for fertilizing hot chili pepper plants between 24 May 2023 and 9 October 2023 (approximately 139 days), using both visual and quantitative methods. It is noted that visual observations were based on factors such as healthy growth, leaf condition, and overall development of the plants. These observations were categorized into three main groups: (1) Poor: This category includes plants exhibiting noticeable growth retardation, yellowing or shedding of leaves, and an overall unhealthy appearance; (2) Moderate: In this case, plants show healthy growth but present minor issues, such as slight yellowing or slower development; and (3) Good: Plants in this category display rapid and healthy growth, vibrant green leaves, and strong overall development. These observations were recorded on a weekly basis and analyzed alongside other quantitative data from the experiment, providing a comprehensive assessment of the plants’ general health and developmental progress. Additionally, details of the quantitative growth parameters are presented in Section 2.6.
The second group of greenhouse trials, conducted in parallel with the hot chili pepper plants (group 1), were carried out using shallots (Allium ascalonicum L.) from 13 July 2023 to 21 September 2023 (approximately 70 days). For this purpose, two replicate laboratory-based field models (180 cm length × 75 cm width × 18 cm depth) were constructed on 20 June 2023. These models were handcrafted using readily available materials, including a wooden table, 5 mm medium-density fiberboard sheets, pine rods of varying lengths, and protective cover sheets for sealing. Each field model was divided into ten equal compartments using pine strips to cultivate shallots grown under different treatments (8 different human hair hydrolysates, a control group, and a commercial liquid fertilizer for comparison purposes). Each field model was filled with approximately 200 L of peat soil (obtained on 10 July 2023), allowing for a 3 cm air gap. All compartments were watered every 3 days. Human hair hydrolysate compartments received a 40-fold dilution of the produced solutions, the control group received only tap water, and the commercial liquid organomineral fertilizer compartment received a 200-fold dilution of its concentrated solution as recommended on the label. For this study, shallots (Sariboga Kardesler Food Industry Trade Limited Company, Arnavutkoy, Istanbul, Turkey) were purchased from a supermarket (Ozkuruslar Food Industry Joint-Stock Company, Kadikoy, Istanbul, Turkey) in a net bag. These shallots were planted on 13 July 2023, following a 3-day wetting period to facilitate better mixing of the fertilizer with the soil, enhance microbial activity, and promote homogenous distribution of nutrients within the soil. This part of the study investigated the growth of green shoots from commercially available shallots instead of cultivating them from seed. A total of 12 shallots were planted in each compartment using a cross-planting pattern, resulting in 120 shallots for 10 different treatment groups. The harvested shallots were quantitatively analyzed for fresh weight, dry weight, and the number of healthy plants.
Observations on five different plant species in the third group of greenhouse trials (first observation group) were conducted between 5 September 2023 and 22 April 2024 (approximately 231 days). The purpose of this group was to investigate the effect of human hair hydrolysate (i.e., diluted liquid fertilizer) on the growth processes of temperate and tropical climate plants under healthy growth conditions. This group included 5 pots of avocado (Persea americana), 6 pots of lemon (Citrus limon L.), 1 pot of Mazafati date (Phoenix dactylifera L.) seedlings, 1 pot of bird of paradise flower (or crane flower) (Strelitzia reginae), and 1 pot of red mini conical hot pepper (Capsicum annuum var. conoides) seedlings. The avocado, lemon, and date seedlings were previously grown from seed in a sterile home environment, reaching a specific maturity stage before being watered only with tap water until the liquid fertilization stage. These seedlings were 220 days old (7.2 months) for avocado, 200 days old (6.6 months) for lemon, and 370 days old (12.2 months) for Mazafati date. Bird of paradise flower, native to South Africa, was purchased from the Ciceksepeti Internet Services Joint-Stock Company and maintained in a sterile home environment for 91 days (3 months) prior to fertilization with human hair hydrolysate. Additionally, red mini conical hot pepper seedlings, obtained from a garden in Silivri (Istanbul, Turkey) on 5 October 2023, were included in this agricultural group and observed until 22 April 2024. Liquid fertilization within this group was carried out using the top three human hair hydrolysates, which were selected based on comprehensive quantitative analyses of the hot chili pepper set. This set served as a comparison group to evaluate the effects of different hydrolysates. The most effective three hydrolysates were subsequently tested on selected plant species to assess their applicability and effectiveness. Plants in this third group were subjected to liquid fertilization every 3 days. Smaller lemon pots received 50 mL of a 40-fold diluted human hair hydrolysate solution using a graduated cylinder, while larger pots for all other species received 100 mL of solutions. It is noted that the third greenhouse experiment, which involved five different plant species (Capsicum annuum var. conoides, Phoenix dactylifera L., Citrus limon L., Persea americana, and Strelitzia reginae), did not include control groups. The plants were already in their healthy growth stages prior to the application of the liquid hydrolysate, and this part of the experiment aimed to assess the effects of the fertilizer on these mature, actively growing plants under natural conditions. Therefore, control groups were not included in this case, as the focus was on evaluating the growth response to the applied treatment.
The final stage of the greenhouse trials (second observation group) involved a field-scale evaluation of the top-performing human hair hydrolysate, derived from the first and second groups (quantitative agricultural groups), on the growth of long sweet green pepper (Capsicum annuum) plants. The experiment was conducted in a 60 m2 pilot-scale garden (located in Selimpasa Neighborhood, Silivri, Istanbul, Turkey) from 27 July 2023 to 12 September 2023 (approximately 48 days). The field was divided into two sections: one received the liquid fertilizer derived from human hair hydrolysate, while the other served as a control group. For the experimental (fertilized) group, 50 mL of the highest performing human hair hydrolysate concentrate was diluted with 5 L of tap water and applied every 3 days using a plastic watering can with a strainer. The control group received the same volume of tap water only. At the end of the application period, the growth and health of the long sweet green pepper plants were visually assessed, and the agricultural studies were completed. Therefore, this study aimed to investigate the efficacy of liquid waste human hair fertilizer on both seed-propagated and established plant systems, encompassing small-scale and large-scale environments.
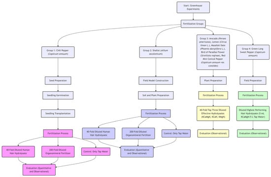
To enhance clarity and provide a systematic view of the aforementioned experimental procedures, Figure 4 presents a flowchart (created using the Mermaid Live Editor (used in 2025) with a syntax of 67 lines) that offers a visual summary of the treatments and evaluations applied across the different experimental groups, from initial preparations to final assessments.
Figure 4.
Flowchart of the experimental design illustrating the different treatments applied to each experimental group from initial preparations to final evaluations.
2.6. Multi-Parameter Evaluation of Liquid Human Hair Fertilizer Performance
This study investigates the growth-promoting effects of liquid human hair fertilizers and commercial liquid organomineral fertilizer on red-hot chili pepper plants, employing a multi-faceted approach to assess 37 distinct quantitative growth parameters. This marked a significant number of parameters analyzed simultaneously in this field (Table A3). To establish a baseline, total shoot length was meticulously measured from the root base to the apex of the shoot using a specialized ruler (Hatas Drawing and Measuring Instruments Industry and Trade Joint Stock Company, Osmangazi, Bursa, Turkey). The plants were gently extracted from their containers, and any residual soil or extraneous material was meticulously removed through washing. The fresh weight of the entire plant, encompassing both the shoot and root systems, was determined while maintaining the integrity of the root system. Subsequently, the root system was carefully separated from the shoot at the hypocotyl, and the fresh weight of the roots was precisely measured using a calibrated electronic balance (Weightlab Instruments, WSA-224T, Atasehir, Istanbul, Turkey).
The determination of dry weights for the shoot, root, and leaf components involved a drying protocol, extending over a week under controlled conditions of ambient temperature, dust-free, and moisture-free environments [,]. The number of harvestable leaves per plant was determined by visual enumeration of the foliage. Previous methods [,] relied on graph paper or leaf-area models for plant measurements, but these methods can be time-consuming and prone to error, especially when analyzing leaves with complex shapes, overlapping foliage, or conducting detailed quantitative measurements. On the other hand, this study adopted a highly precise and practical digital image analysis methodology, described in the work of Yetilmezsoy et al. [], which eliminated the need for manual measurements or complex mathematical calculations. Therefore, the present analysis offered a more reliable approach for visualizing plant traits, thus enhancing the accuracy and precision of quantifying pepper growth parameters.
The study of plant growth parameters offers valuable insights into plant adaptation, resource allocation (e.g., prioritizing root growth in drought conditions or increasing leaf production under high photosynthetically active radiation), and overall plant health. A significant correlation exists between increased fresh root weight and vigorous plant development, as documented by Noor et al. [] and Ason et al. []. Root growth serves as an indicator of the plant’s ability to adapt to diverse environmental conditions, including water availability, temperature variations, light intensity, and nutrient levels, which ultimately impact photosynthetic processes as described by Lynch et al. []. Dry weight, excluding fluctuations caused by variable water content, provides a reliable measure of plant biomass, as emphasized by Yetilmezsoy et al. [,]. Specific leaf area (SLA) is a crucial indicator of leaf growth efficiency, reflecting the ratio of leaf area to leaf biomass. SLA reveals growth variations among plant species inhabiting different environments, as highlighted by Huot et al. [] and Dušek and Květ []. The root-to-shoot (R/S) ratio, a key factor in plant growth patterns, reflects the allocation of resources between supporting structures (roots) and growth-related structures (shoots), as investigated by Dušek and Květ [] and Bláha [].
A comprehensive understanding of plant growth requires examining various parameters, including average leaf area, projected leaf area, the number of living branches and nodes, foliage fresh and dry weights, basal stem diameter, root system width, crown projection area, harvest index, leaf venation, petiole width, and midrib width. Previous studies by Dušek and Květ [], Beaudet and Messier [], Choi et al. [], Gschwantner et al. [], Sack et al. [], Ngomuo et al. [], Avtar et al. [], Khlaif et al. [], Pretzsch [], Shah et al. [], and Butrim et al. [] emphasized the significance of these parameters in gaining a better understanding of plant development. The current study aimed to evaluate the effectiveness of liquid human hair fertilizers on the cultivation of red-hot chili pepper plants (Capsicum frutescens) by investigating the aforementioned growth parameters. Furthermore, the study statistically compared the performance of liquid human hair fertilizers with that of commercial liquid organomineral fertilizers, and the computational results are presented in Section 3.1.
2.7. Acute Toxicity of Non-Composted Human Hair Hydrolysate-Treated Plant Extracts
Toxicity tests, often referred to as bioassays, serve as essential tools for evaluating the environmental and human health impacts of both naturally occurring and synthetic products. These assessments are crucial regardless of whether the products contain potentially hazardous or benign or organic or inorganic chemical components. During bioassay studies, which can be conducted in living organisms (in vivo) or in laboratory settings (in vitro), researchers meticulously evaluate the potency or effects of a substance on a test organism. This test organism, also known as a biosensor, can range from microorganisms like bacteria and algae to more complex organisms such as fish and invertebrates.
Fish bioassays, encompassing static, semi-static, and dynamic methodologies, serve as a fundamental tool in ecotoxicological evaluations, providing a standardized approach for assessing the potential risks posed by various substances to aquatic ecosystems [,,,,]. These assays have been widely adopted for evaluating the toxicity of industrial wastewaters, as demonstrated by studies conducted by Yetilmezsoy et al. [] and Chavan et al. []. However, their applications extend beyond these scenarios, as they have played a crucial role in elucidating acute toxicity levels of solid substances as well. For example, a study conducted in Turkey by Yetilmezsoy et al. [] employed the guppy fish (Lebistes reticulatus) as a biosensor to quantify the acute toxicity of Eruca sativa (rocket plant) leaves grown in soil amended with MAP (magnesium ammonium phosphate) precipitate. Similarly, Ayoola [] investigated the differential acute toxicity of aqueous and ethanolic extracts of Ipomoea aquatica leaf on Oreochromis niloticus (Nile tilapia) juveniles under controlled laboratory conditions. Further research by Xavier and Kripasana [] in India explored the histopathological alterations in the internal organs of Danio rerio (zebrafish) exposed to leaf extracts of Enydra fluctuans Lour, an edible semiaquatic herbaceous plant. More recently, Yetilmezsoy et al. [] conducted a static fish bioassay to assess the acute toxicity of Capsicum frutescens (red-hot chili pepper plant) leaves grown in soil amended with agro-industrial wastes/sodium alginate/bovine gelatin (AIW/SA/GEL)-based polysaccharide hydrogel microcapsules on Poecilia sphenops (short-finned molly fish).
The present study uniquely focused on the potential acute toxicity of red-hot chili pepper plants (Capsicum frutescens) grown in soil fertilized with non-composted human hair hydrolysates. To achieve this objective, a static fish bioassay experiment was conducted using the short-finned molly fish (Poecilia sphenops), commonly known as the common molly, as a biosensor/bioindicator organism. In the study, 10 short-finned molly fish, 4.76 ± 0.48 cm in length, were supplied by Cureoglu Pet Livestock and Products Industry Trade Limited Company (Esenler, Istanbul, Turkey) and delivered to the laboratory within 20 min. The fish were individually housed in transparent polyethylene bags (75 cm wide and 45 cm long) filled with sterile aquarium water. The water was maintained at a constant temperature of 25.6 ± 0.1 °C, with a pH of 7.62 ± 0.08, a hardness of 19.1 ± 0.4 dGH, and a salinity ratio of 1.005 ± 0.004 (as specific gravity). Adequate oxygenation was ensured by maintaining a 2:1 air-to-water ratio within each bag.
A controlled bioassay experiment was conducted using four identical glass jars, each with a 5 L active capacity. Prior to the experiment, the jars underwent rigorous cleaning and sanitation using hot water. To ensure experimental rigor, equal numbers of short-finned mollies, encompassing sub-variants such as the Golden Molly, Creamsicle Molly, and Dalmatian Molly, were randomly assigned to each jar. The fish were introduced to the jars along with their respective aquarium water to maintain their original environment. An aquarium air pump (Sera® Precision 550 R Plus, Seramoni Pet and Aquatic Products Industry and Trade Limited Company, Golbasi, Ankara, Turkey, flow rate = 9.17 L/min, power = 8 W) with four outlets was employed to provide a consistent oxygen supply for the fish. Elastic air diffusers with a diameter of 5 mm were attached to the ends of the air pipes that were linked to the pump using plastic clamps in order to promote even air distribution. In addition, 50 mm-long hard plastic check valves were fitted on each output pipe to keep water from getting into the air motor in the case of an air flow disruption or power outage. Air flow was maintained at a low level to minimize disturbance to the fish during the experiment. To ensure optimal feeding conditions, air flow was temporarily ceased during feeding intervals and then reconnected.
The fish in the first jar served as the control group and were fed their regular diet of TetraMin Tropical Flakes (Melle, Germany) obtained from their original aquarium. The special diet for the test fish in the other three jars consisted of dried and ground leaves from red-hot chili pepper plants (Capsicum frutescens) that had been stored at room temperature for a week. These plants were chosen specifically for the toxicology study due to their sensitivity to nutrient imbalances and suitability for toxicity testing. They were cultivated using the top three waste human hair fertilizers exhibiting the highest growth performance metrics in greenhouse trials. The daily diet was administered in a quantity calculated to ensure complete consumption within 2–3 min. This controlled feeding regime minimized water contamination and reduced the risk of health problems associated with uneaten food.
The biotoxicity assessment protocol employed a standardized feeding regimen to ensure consistent dietary exposure for the short-finned molly fish. Both the control and experimental diets were subjected to a pre-feeding preparation involving fresh grinding and precise weighing. This ensured the administration of equal amounts (approximately 30 mg) to each experimental jar in two small portions daily. This feeding strategy promoted rapid consumption by the fish while minimizing the risk of introducing extraneous organic matter into the water, thereby maintaining water quality. Sterile 10-mL Falcon tubes were used as hygienic storage containers for all food items, labeled appropriately and positioned adjacent to their respective jars. Short-finned molly fish were exposed to a predetermined concentration of the potential toxicant for 48 h under standardized conditions. Behavioral parameters, including swimming patterns, feeding behaviors, and stress responses, were recorded at regular intervals to evaluate the potential toxic effects of the dried chili pepper leaves on the short-finned molly fish. Figure 5 depicts the experimental apparatus utilized to evaluate the acute toxicity of dried red-hot chili pepper leaves.
Figure 5.
Static bioassay apparatus for evaluating acute toxicity of dried chili pepper leaves (grown with waste human hair fertilizers) in Poecilia sphenops.
2.8. Statistical Evaluation of Fertilizer Effects on Red-Hot Chili Pepper Growth
This greenhouse study aimed to investigate the impact of various fertilizer treatments on the growth parameters of the red-hot chili pepper plant (Capsicum frutescens). The study employed a systematic experimental design to evaluate the effects of three distinct treatments: (i) eight non-composted human hair hydrolysates in alkaline media (KOH, KOH + Ca(OH)2, KOH + Mg(OH)2, KOH + NH4OH, KOH + Ca(OH)2 + Mg(OH)2, KOH + Ca(OH)2 + NH4OH, KOH + Mg(OH)2 + NH4OH, and KOH + Ca(OH)2 + Mg(OH)2 + NH4OH), (ii) commercially available liquid organomineral fertilizer, and (iii) a control group. This design enables a methodical investigation of the effects of different fertilizer treatments (i.e., independent variables) on plant growth parameters (i.e., dependent variable) while minimizing the influence of other factors.
A comprehensive analysis of key agronomic parameters (detailed in Section 2.6) was conducted across each treatment group (non-composted human hair hydrolysate, commercial liquid organomineral fertilizer, and a control group) based on 370 data points to determine the impact of different fertilizer treatments on red-hot chili pepper plant growth. Statistical comparisons were performed using parametric (unpaired two-sample Student’s t-test) and non-parametric tests (Mann–Whitney U test and Kruskal–Wallis H test with the Conover–Inman method) to evaluate the performance of each fertilizer group at the completion of the greenhouse experiments. To ensure the suitability of the chosen statistical tests, preliminary analyses were conducted to assess the distribution and homogeneity of variances within the analyzed subsets. Shapiro–Wilk (SW) W test statistic (WSW) was employed to determine the normality of data distribution, while Levene’s test statistic (WL), equivalent to the F statistic, was used to evaluate the homogeneity of variances between paired groups. The progressive implementation of these pre-test methods acted as a prerequisite for choosing parametric or non-parametric tests. Two-sided p-values were used to evaluate the differences between paired groups in the current research.
The statistical analysis of plant growth parameters derived from the greenhouse study was conducted using StatsDirect 2011 V2.7.2 (Altrincham, Cheshire, UK). Microsoft® Excel® Professional Plus 2010 (Microsoft Corporation, Redmond, WA, USA) operating on Windows 10 was used to process the data as an open database connectivity data source. All statistical analyses were conducted using a significance level (α) of 0.05, corresponding to a 95% confidence interval. Detailed mathematical descriptions of all test statistics can be found in previous studies [,].
3. Results and Discussion
3.1. Comparative Growth Response to Liquid Organic and Human-Hair-Derived Fertilizers
A comprehensive greenhouse trial encompassing 37 distinct plant traits was conducted to assess the effects of liquid non-composted human hair fertilizer on plant growth. Table A4 quantitatively presents the agricultural performance of waste human hair-based fertilizers and liquid organomineral fertilizer (with trace elements) in Capsicum frutescens cultivation. Agricultural indicators were quantified using two methods: digital image analysis (e.g., projected leaf area, woody part length, vein density, crown perimeter) and direct measurement (e.g., fresh and dry weights of plant, root, and foliage). Methodological details are provided in Table A3.
Pre-harvest photographs of red-hot chili pepper plants treated with eight alkaline human hair hydrolysates (KOH to a mixture of KOH, Ca(OH)2, Mg(OH)2, and NH4OH) are shown in Figure 6.
Figure 6.
Comparative growth response of Capsicum frutescens to human hair hydrolysates, commercial fertilizer, and control treatments.
Compared to other treatments, 40-fold dilutions of human hair hydrolysates KCaN, KMgN, and KCaMgN exhibited increased plant fresh weight (PFW = 2930.8, 3015.1, and 3209.9 mg, respectively), projected leaf area (PLA = 117.09, 114.61, and 131.91 cm2, respectively), leaf area index (LAI = 1.23, 1.21, and 1.39, cm2/cm2, respectively), specific shoot weight (SSW = 0.0236, 0.0214, and 0.0189 g/cm, respectively), foliage fresh weight (FFW = 2027.8, 2156.8, and 2273.0 mg, respectively), foliage dry weight (FDW = 253.4, 225.3, and 227.3, mg, respectively), crown length (CL = 11.32, 11.00, and 11.79 cm, respectively), convex hull area of crown (CHAC = 232.82, 246.23, and 259.91 cm2, respectively), crown diameter (CD = 19.05, 19.44, and 20.91 cm, respectively), and projected midrib area (PMA = 7.37, 7.51, and 8.67 cm2, respectively) (Table A4). Non-parametric analysis (Kruskal–Wallis H test) at a 95% confidence level indicated significant variation in plant growth parameters among the different fertilizer treatments (H = 82.0396 > χ2critical = χ2(9) = 16.9190 for α = 0.05, pKW < 0.0001, k = 10, df = 9, n = 370). Statistically significant differences were observed in approximately 64% (29 of 45) of pairwise comparisons of plant growth parameters, as determined by a squared ranks equality of variance test.
Dimensionless scores were derived from the data in Table A4 (37 × 10 matrix) using a custom MATLAB® R2024a script to account for the varied units of measurement. Hence, a standardized scoring system enabled numerical comparison of fertilization performances [,]. To enable direct comparison of fertilizer performances, total scores were normalized to percentage values based on the maximum score in each row (Table A5). Table A5 shows that the top-performing human hair hydrolysates were KCaMgN (TS = 273, AS = 7.38, NP = 75.00%), KMgN (TS = 273, AS = 7.38, NP = 71.00%), KCaN (TS = 225, AS = 6.08, NP = 61.81%), and KCaMg (TS = 222, AS = 6.00, NP = 60.99%), ranked by total score (TS), average score (AS), and normalized percentage (NP). The commercial liquid organomineral fertilizer used as a comparative standard in this study exhibited lower performance (TS = 187, AS = 5.05, NP = 51.37%) than the top-performing human hair hydrolysates. Subsequently, the fertilizer formulations coded KMg, KCa, and K exhibited moderate performance (NP = 50.00%, 49.45%, and 45.60%, respectively). The fertilizer formulation coded KN showed the lowest growth performance score (TS = 163, AS = 4.41, NP = 44.78%). Nevertheless, a comparison of the results presented in Table A5 indicates that all test formulations (human hair hydrolysates and the commercial liquid organomineral fertilizer) demonstrated superior growth performance relative to the control group (TS = 147, AS = 3.97, NP = 40.38%).
Greenhouse trial results revealed that several human hair-derived hydrolysate formulations (KCaMgN, KMgN, KCaN, and KCaMg) significantly outperformed a commercial liquid organomineral fertilizer in promoting Capsicum frutescens growth. These superior formulations achieved notably higher total, average, and normalized percentage scores across 37 plant growth parameters, demonstrating enhanced performance in various aspects including plant fresh weight, leaf area, and crown diameter. While some formulations showed moderate growth promotion, others performed less effectively. Remarkably, all human hair-derived fertilizers surpassed the control group, highlighting their potential as a sustainable and effective fertilizer source for chili pepper cultivation. Further research should optimize the most effective formulations (KCaMgN, KMgN, KCaN, and KCaMg) to maximize agricultural benefits and elucidate the mechanisms underlying their enhanced plant growth promotion.
Statistical analyses of plant growth parameters, comparing a control group, the three top-performing human hair hydrolysate fertilizers (KCaMgN, KMgN, KCaN), and a commercial liquid organomineral fertilizer in the cultivation of Capsicum frutescens, are detailed in Table A6. The elemental compositions of the three high-performing human hair hydrolysates are presented in Table A7. Analysis of the liquid human hair hydrolysate revealed the presence of key plant macronutrients (Mg, K, Ca) and micronutrients (Fe, Zn), crucial for chlorophyll synthesis, photosynthesis, enzyme activity, and overall plant growth and development. While this indicates nutritional richness, a more comprehensive elemental analysis is recommended to fully characterize the hydrolysate’s nutrient profile and determine optimal application rates. Preliminary results suggest the efficacy of the three most effective hydrolysate formulations extends to other plant species (avocado, lemon, date palm), highlighting the potential of human hair hydrolysates as a broadly applicable fertilizer source. It is noted that variability in hair samples and hydrolysis efficiency at each stage of analysis could significantly affect elemental concentrations. Therefore, quantitative analysis and pre-hydrolysis elemental characterization are needed to allow for more robust interpretations of the results. The elemental components presented in this study are the main constituents analyzed in three top-performing concentrated human hair hydrolysates, with this work focusing solely on their elemental content. A more detailed analysis of organic components, including proteins, peptides, and amino acids, in the hydrolysates, using techniques like GC-MS (gas chromatography–mass spectrometry), NMR (nuclear magnetic resonance), and FTIR (Fourier transform infrared spectroscopy), will be the subject of future studies. These techniques are well suited to analyzing specific organic compounds and will provide valuable insights into the organic composition of the hydrolysates. Furthermore, to gain a more comprehensive understanding of the plant nutrient content in the hydrolysates, the determination of nitrogen (N), carbon (C), sulfur (S), phosphorus (P), and other micronutrients will also be beneficial. ICP-OES (inductively coupled plasma optical emission spectroscopy) can be employed for the analysis of elements such as sulfur (S) and phosphorus (P), while CHN (carbon, hydrogen, nitrogen) analysis is suitable for determining nitrogen (N) and carbon (C) content. These analyses will complement the elemental composition provided by ICP-MS and allow for a more detailed characterization of the hydrolysates. It is important to note that this study is part of a multidisciplinary integrated research project, focusing primarily on human hair hydrolysate production, digital image analysis, plant species selection, and greenhouse trials. Future work will expand on the characterization process, with a more in-depth focus on specific components of the prepared non-composted human hair hydrolysates.
Application of the Shapiro–Wilk (SW) W test indicated non-normality in the data for the control group (WSW = 0.5037, pSW < 0.0001, n = 37), KCaMgN (WSW = 0.5193, pSW < 0.0001, n = 37), KMgN (WSW = 0.5239, pSW < 0.0001, n = 37), and KCaN (WSW = 0.5367, pSW < 0.0001, n = 37). Given the non-normal distribution of the data (indicated by the Shapiro–Wilk W test), the Mann–Whitney (MW) U and Kruskal–Wallis (KW) H (with Conover–Inman approach) tests were used to compare plant growth scores.
With 95% confidence, significant differences in plant growth scores were observed between the control and the three highest-performing human hair-derived fertilizers, as determined by non-parametric statistical tests (pMW and pKW < 0.0001, z-score = |z| > zcritical = 1.9599, and H > χ2critical = 3.8415) (Table A6). Non-parametric comparisons revealed that statistically significant differences (p < 0.05) were observed between the liquid organomineral fertilizer and both KCaMgN (pKW = 0.0002) and KMgN (pKW = 0.0006). On the other hand, no significant differences (p > 0.05) were found among the remaining treatment pairs (KCaMgN vs. KMgN, pKW = 0.1583; KMgN vs. KCaN, pKW = 0.1170; KCaN vs. liquid organomineral fertilizer, pKW = 0.0938). These results suggest an intricate interplay between nutrient combinations and plant growth responses, exceeding simple additive effects. Therefore, future studies should employ larger sample sizes and optimize experimental conditions to enhance sensitivity, focusing on the observed interactions between K, Ca, Mg, and N.
3.2. Impact of Human Hair Hydrolysate Combinations on Shallot Growth and Yield
The laboratory-based field model prepared for evaluating the impact of human hair hydrolysates on shallots (Allium ascalonicum L.) from empty to filled soil and growth stages is shown in Figure 7. As the figure depicts, background details have been minimized to improve the clarity of the experimental stages in the controlled field model. The dates of image acquisition are noted in parentheses.
Figure 7.
A controlled laboratory-based field model for evaluating human hair hydrolysate effects on shallot growth: (a) model construction (10 July 2023), (b) soil preparation and initial liquid fertilization (13 July 2023), (c) planting of shallot bulbs (13 July 2023) and (d) development of green shoots (5 September 2023) and subsequent harvest.
The second group of greenhouse trials conducted on shallots yielded results that are presented in Table A8. These trials lasted approximately 70 days and focused on assessing the fresh weight, dry weight, and number of healthy bulbs produced. Fresh weight and bulb count data for cultivated shallots exhibited negatively skewed distributions. In contrast, dry weight displayed a positively skewed distribution. All growth parameters demonstrated platykurtic distributions, as indicated by kurtosis values below 3 []. The negative skew in fresh weight and bulb count suggests a concentration of cultivated shallots within a specific weight and number range, with fewer outliers at both extremes. Conversely, the positive skew in dry weight indicates the presence of a few shallots with significantly higher dry weights than the majority. Platykurtosis across all parameters suggests a less concentrated distribution around the mean compared to a normal distribution. These findings may inform strategies for optimizing shallot cultivation, enhancing yield, and guiding genetic improvement efforts.
Potassium (K) supplementation in all non-composted human hair hydrolysates significantly increased post-harvest fresh and dry weights in shallots compared to the control group, demonstrating the crucial role of K in promoting shallot growth. The KCa and KMg combinations, which yielded even greater fresh and dry weights compared to K alone, suggested that the addition of calcium (Ca) and magnesium (Mg) further enhanced shallot growth. The groups supplemented with nitrogen (N) displayed a more complex response, showing both positive and negative outcomes. The decrease in both fresh and dry weights in the KN combination suggested a detrimental effect of N on root development. While the addition of nitrogen (N) to the KCa and KCaMg combinations resulted in a decrease in fresh weight, the increase in dry weight observed in the KCaN and KCaMgN combinations suggested that N may have contributed to soil structure improvement in conjunction with other nutrients. The higher harvest and dry weights achieved with multiple nutrient combinations compared to K alone highlighted the synergistic effects of nutrient interactions. The results obtained using commercial liquid organomineral fertilizer further supported the importance of potassium (K). However, the KCaMgN, KCaMg, and KMg combinations yielded even greater harvest and dry weights compared to the commercial fertilizer. This suggested that specific nutrient combinations may have been more effective than commercial fertilizers in promoting shallot growth.
The study demonstrated that the combination of potassium (K), calcium (Ca), magnesium (Mg), and nitrogen (N) yielded the most effective results for shallot production. While K, Ca, and Mg were found to play crucial roles in promoting growth, N likely contributed to soil structure improvement when combined with other nutrients. The study revealed a hierarchy of effectiveness among the treatment combinations, with the following ranking based on post-harvest fresh weight, dry weight, and number of shallots (Table A8):
(1) KCaMgN: This combination demonstrated the highest post-harvest fresh weight (246.8 g), a reasonable dry weight (68.5 g), and the highest number of shallots (n = 10), making it the most effective treatment; (2) KCaMg: This treatment yielded a slightly lower number of shallots (n = 11) than the KCaMgN combination, but still exhibited strong performance with a high fresh weight (238.9 g) and a decent dry weight (37.3 g); (3) KMg: This combination produced significantly higher fresh weight (219.3 g) and dry weight (70.3 g) compared to other treatments such as KCa and KN, highlighting the importance of magnesium (Mg) in promoting shallot growth. The number of shallots (n = 10) was similar to that of the KCaMg treatment; (4) KCa: This combination showed a substantial impact, generating higher fresh and dry weights (242.2 g and 45.2 g, respectively) than the K group alone. The number of shallots in this group was also (n = 10); (5) Commercial Solution: This solution, while confirming the importance of potassium (K), resulted in lower harvest and dry weights (171.2 g and 71.2 g, respectively) compared to KCaMg and KCaMgN groups. The number of shallots (n = 7) was lower than those in the top three groups; (6) K: The use of potassium alone yielded notable improvements in shallot growth compared to the control group, with a fresh weight of 185.70 g and a dry weight of 34.7 g. The number of shallots (n = 7) was similar to the commercial solution; (7) KCaN: This combination, while exhibiting a moderate fresh weight (233.2 g) and a high dry weight (84.5 g), resulted in a lower number of shallots (n = 8) compared to the KCaMgN combination; (8) KMgN: This treatment generated a fresh weight of 215.1 g and a dry weight of 17.2 g, with a comparable number of shallots (n = 10) to KCaMg, but with a lower dry weight; (9) KN: This combination demonstrated a negative impact on both fresh weight (118.3 g) and dry weight (22 g), suggesting that the addition of nitrogen in this specific configuration may have hindered shallot growth; and (10) Control (Water Only): This treatment yielded the lowest post-harvest fresh weight (117.1 g) and dry weight (34 g), along with the lowest number of shallots (n = 6), highlighting the importance of nutrient supplementation for optimal shallot growth.
The study’s findings demonstrate that tailored nutrient combinations generally outperformed the commercial solution in promoting shallot growth. The most effective treatment, KCaMgN, achieved the highest fresh weight (246.8 g), a reasonable dry weight (68.5 g), and the greatest number of shallots (n = 10), signifying its ability to optimize both fresh and dry weight yields. While the commercial solution demonstrated a positive impact on dry weight production (71.2 g), it ranked lower in overall effectiveness due to its lower fresh weight (171.2 g) and number of shallots (n = 7) compared to the top three treatment combinations (KCaMgN, KCaMg, and KMg). Importantly, the single-element K treatment (185.7 g fresh weight, n = 7) showed promising results, highlighting the significant role of potassium (K) in promoting growth, even when applied independently. This observation suggests that the inclusion of nitrogen (N) in the KCaN and KMgN combinations may have negatively impacted growth, as seen in the reduced fresh and dry weights of the KN group. This likely occurred because nitrogen (N) competed with potassium (K) for uptake by the plant, thereby reducing K’s availability and growth-promoting effects. The KCa combination (242.2 g fresh weight, n = 10) appears to have been more effective in supporting water retention than the commercial solution. However, the commercial solution proved more efficient in dry weight production. These findings emphasize the importance of tailoring nutrient combinations according to specific needs. The superiority of KCaMgN and its sub-combinations over the commercial solution underscores the necessity of a balanced approach in addressing the nutritional needs of plants. Furthermore, the study suggests that the effectiveness of N may be dependent on its interaction with other nutrients and soil conditions. Future research could focus on exploring the optimal ratios and applications of these elements to maximize shallot growth and yield.
Dry weight emerged as a more critical metric than fresh weight in evaluating shallot growth and yield in this study. Dry weight provides a more accurate reflection of biomass production and economic value. However, fresh weight can serve as a useful indicator for assessing specific traits, such as water usage and drought resistance. The detrimental effect of nitrogen (N) was evident in the KN combination, resulting in a decrease in both fresh and dry weight. This suggests that N may have a negative impact on shallot growth, potentially hindering root development, causing chlorosis (yellowing), and interfering with the absorption of other nutrients. However, the impact of N can vary depending on the plant species, soil conditions, and the presence of other nutrients. While N displayed a negative effect only in the KN combination, it suggests a potential for synergistic effects in other combinations, leading to positive outcomes when combined with other nutrients. The presence of N in the KCaMgN combination, identified as the optimal fertilizer set, indicates that N did not necessarily have a negative impact. In fact, the superior performance of this combination suggests a synergistic interaction between N and other nutrients (K, Ca, Mg). The synergistic effect of N in the KCaMgN combination is likely due to the distinct roles each element plays in plant growth, and how these roles complement one another. Nitrogen (N) is fundamentally essential for protein synthesis and overall plant growth. Potassium (K) plays a crucial role in plant growth and development, cell division, and energy transfer. Calcium (Ca) is crucial for strengthening cell walls, supporting root development, and enhancing nutrient uptake. Magnesium (Mg) is vital for chlorophyll production and photosynthesis.
3.3. Observation of Species-Specific Plant Growth Responses to Human Hair Hydrolysate
Growth responses of plants treated with human hair hydrolysate were evaluated in two controlled environments. In a greenhouse setting, the effects of three formulations (KCaMgN, KCaN, and KMgN, determined to be the most effective from initial group data) on the growth of five plant species (Strelitzia reginae, Persea americana, Citrus limon L., Phoenix dactylifera L., and Capsicum annuum var. conoides) were assessed over 230 days. Each formulation was applied every 3 days. No adverse effects were observed on any temperate and tropical climate plant throughout these durations, indicating continued healthy growth (Figure 8). As illustrated by the figure, background elements and non-essential features have been removed from the images to improve the focus on the plant specimens. Acquisition dates are indicated in parentheses.
Figure 8.
Growth observation of five temperate and tropical climate plant species under controlled environment: (a) Capsicum annuum var. conoides (22 April 2024), (b) Phoenix dactylifera L. (5 September 2023), (c) Citrus limon L. (16 October 2023), (d) Persea americana (22 May 2023) (e) Strelitzia reginae (14 August 2023).
Concurrent observations in a pilot-scale garden environment, focused on the most effective formulation (KCaMgN, derived from the initial two groups), were conducted on long sweet green pepper (Capsicum annuum) for 48 days, applying the formulation every 3 days. In the pilot-scale garden, plants treated with human hair hydrolysate exhibited noticeably enhanced growth compared to a control group maintained under identical soil conditions and watered solely with tap water (Figure 9).
Figure 9.
Photographs showing the enhanced growth of long sweet green pepper (Capsicum annuum) plants treated with human hair hydrolysate (KCaMgN set) compared to controls in a pilot-scale garden (12 September 2023).
The efficacy of human hair hydrolysate was demonstrated across a range of plant species, suggesting significant potential for horticultural and agricultural applications. The following points summarize the specific responses observed in each species:
(1) Capsicum annuum (Sweet and Conical Peppers): The positive results observed in both long sweet green peppers and red mini conical peppers were characterized by noticeable improvements in plant vitality, including more robust leaf growth, increased leaf turgidity, and a deeper, more vibrant green coloration, suggesting a significant enhancement in overall plant health due to the application of human hair hydrolysate. Additionally, the leaves exhibited a crisper texture and maintained their upright position without signs of wilting or drooping, indicating improved hydration and internal pressure. Furthermore, the application of the hydrolysate led to a visible increase in shoot elongation and more vigorous root development, which are indicative of enhanced nutrient uptake and overall plant vigor. For red mini conical hot peppers (third greenhouse experiment group), the fruit maintained its firmness and vibrant color (ranging from yellow to orange and red) throughout the growth stages, and the fruit’s characteristic spiciness was high and satisfying in the taste-tests conducted at the end of the experiment (Figure 8). Similarly, in the case of long sweet green peppers (fourth greenhouse experiment group), the hydrolysate treatment resulted in significantly more pronounced growth compared to the control group, with the plants exhibiting a longer and stronger form (Figure 9). These observations support the suitability of human hair hydrolysate for promoting healthy growth and development in this economically important plant genus. Further research could explore the impact on yield parameters such as fruit number, total biomass, as well as capsaicin content and fruit quality attributes, to provide a more comprehensive understanding of its potential benefits.
(2) Strelitzia reginae (Bird of Paradise Flower): The response of this ornamental plant to the hydrolysate highlights its potential for enhancing horticultural applications. Notable improvements were observed in leaf and stem vitality, as well as overall plant structure, suggesting that the hydrolysate positively influences plant growth. In particular, the rigidity and vitality of the thick stems and petioles were maintained, and the leaves retained their freshness and vibrant green coloration, even after the application of the liquid human hair hydrolysate (Figure 8). These observations indicate that the plant’s robust structure and healthy appearance were preserved, reinforcing the positive impact of the hydrolysate on its overall health. The observed positive outcomes support the idea that human hair hydrolysate could serve as a valuable tool for improving the health, vigor, and aesthetic qualities of ornamental plants, potentially reducing the reliance on synthetic fertilizers in nurseries and gardens. Further investigations could more specifically examine flowering characteristics and long-term effects on plant aesthetics to better understand its full potential in ornamental horticulture.
(3) Persea americana (Avocado): Avocados are known for their high nutrient demands, and the successful growth observed in this study further suggests that the hydrolysate effectively meets these needs. Notable improvements were observed in the vitality and structure of the plant, including the maintenance of fresh, vibrant leaves that retained their firmness and did not exhibit signs of wilting or drooping. The overall plant structure remained strong, with an upright posture, indicating enhanced stability and support. Additionally, the leaf veins became more pronounced, contributing to a healthier appearance. Throughout the hydrolysate application period, the plant consistently maintained a fresh and healthy appearance, with new leaves emerging from the uppermost parts of the plant, further indicating robust growth and continued vitality (Figure 8). These observations highlight the potential of human hair hydrolysate to promote healthy growth in avocados, which are known for their nutrient-intensive growth habits. Further studies could explore the impact of the hydrolysate on fruit yield, size, oil content, and overall fruit quality, particularly in light of the growing global demand for avocados.
(4) Citrus limon L. (Lemon): Citrus crops are often sensitive to soil nutrient imbalances, and the positive response of lemons to the hydrolysate observed in this study suggests its potential to improve soil health, thereby enhancing overall citrus production. The seedlings displayed notable improvements in vitality, characterized by more vibrant, crisp leaves with a fresh green coloration and an overall firm texture, indicating improved hydration and leaf health. Additionally, the young lemon plants exhibited strong and upright growth, with sturdy stems and robust root anchorage, suggesting enhanced stability and root development. Even under controlled laboratory conditions, these seedlings demonstrated rapid and healthy development, further supporting the hydrolysate’s positive effects on early plant growth (Figure 8). These observations highlight the potential of human hair hydrolysate to promote vigorous growth in citrus plants, which are often sensitive to nutrient deficiencies. Future studies could examine its impact on fruit yield, juice quality, and disease resistance, as well as further investigate its role in improving soil health for citrus cultivation.
(5) Phoenix dactylifera L. (Mazafati date): Date palms are known for their drought tolerance, but their productivity can often be restricted by limited nutrient availability. The positive outcomes observed during this study indicate that the application of human hair hydrolysate effectively supports the healthy growth of date palms, especially in nutrient-poor conditions. Notable improvements were observed in the plant’s overall vitality, with a strong and resilient monocotyledon structure maintained throughout the growth process. The leaf tips retained their sharp, pointed shape, while the stem exhibited firm consistency and rigidity, suggesting robust internal hydration and cell wall integrity. The plant’s ability to securely anchor into the soil remained unaffected, demonstrating enhanced root development (Figure 8). These observations highlight the potential of human hair hydrolysate in supporting the development and vigor of date palms, which is particularly beneficial in areas with limited water and nutrient resources. Further research could focus on investigating its effect on fruit yield, sugar content, and overall tree health to further understand its full potential.
A comparative analysis of growth responses across species could reveal correlations between the nutrient composition of the human hair hydrolysate and each plant’s specific nutrient demands, enabling tailored formulations for optimal crop performance. This allows for a mechanistic understanding of nutrient utilization, enabling the design of hydrolysate formulations precisely tailored to the nutritional needs of individual plant species for enhanced crop production. The next stage of this investigation should involve studying the interaction of the hydrolysate with different soil types. This will include evaluating its effects on soil structure, water retention, and microbial communities to gain a more comprehensive understanding of its impact on plant growth. In conclusion, the plant-specific responses to the human hair hydrolysate may provide a strong foundation for future research. This research holds significant potential for advancing sustainable agriculture and horticulture, particularly for economically important and ornamental plants.
3.4. Toxicity Evaluation of Capsicum frutescens Leaves for Poecilia sphenops
A static fish bioassay with Poecilia sphenops (short-finned molly) was used to examine the potential for acute toxicity of Capsicum frutescens (red-hot chili pepper) produced on soil treated with diluted non-composted human hair hydrolysates. The viability of using the leaves of these chili pepper plants as food for aquarium fish was another goal of this study. There were no immediate negative impacts on the mollies during a 48-h toxicity test. There were no indications of neurotoxicity or bizarre behavior following daily feedings for a long period of observation. Furthermore, the study did not observe any of the abnormalities commonly associated with fish toxicity documented in previous investigations [,].
In order to assess the safety of the chili pepper leaves even more, the observation period was prolonged to 170 h, which is longer than the usual 48-h routine. All of the mollies survived and showed typical activity levels at this extended time, indicating that there were no postponed harmful consequences. This study revealed that dried and finely ground Capsicum frutescens leaves (grown in soil enriched with diluted non-composted human hair hydrolysates) represented a safe and nutritious food source for fish. Given the herbivorous nature of mollies, this study underscored the potential for incorporating plant-based foods into their diet. These findings laid the groundwork for developing Capsicum frutescens-based diets to address the specific nutritional needs of herbivorous fish species, including mollies.
3.5. Comparative Analysis of Human Hair Hydrolysates with Other Works
This section presents a comparative analysis of the use of human hair hydrolysates as natural fertilizers and their performance in agricultural applications. The comparison is based on experimental data reported in the present study and other relevant works, considering various performance indicators. Therefore, the methodologies, experimental setups, conditions, and analytical techniques employed in this study and other related studies are critically evaluated to highlight the differences and similarities in terms of their practical applications. These comparisons are summarized in Table A9. This comparative approach enables the positioning of the findings within the broader context of human hair hydrolysates as a sustainable agricultural solution.
As observed in Table A9, the primary objective of the studies presented is to investigate the use of organic fertilizers derived from renewable resources in order to improve plant growth, yield, and soil health. These studies aim to establish both economically viable and environmentally friendly agricultural systems. The present study evaluates the effects of plant-based hydrolysates or organic fertilizers across a range of experimental scales, from laboratory tests to field trials, to observe their positive impacts on soil and plant health. Unlike many prior studies that often focus on a narrower scope, this investigation spans a broad spectrum of experimental settings, including laboratory-scale pot experiments, lab-based field models, and real-world field applications. This wide-ranging approach allows for a better understanding of how the findings can be adapted to diverse environmental conditions. In contrast, other studies often remain confined to only certain scales, such as laboratory or field experiments.
In the current research, various hydrolysates containing various alkaline combinations are evaluated, along with liquid organomineral fertilizers. This approach offers the opportunity to compare the effects of different formulations on multiple plant species and soil conditions. Other studies, however, have generally focused on fewer fertilizer types. The present study also includes a diverse range of plant species, such as peppers, shallots, bird-of-paradise, avocados, lemons, and dates. This wide selection of plant species suggests that the findings have broader applicability. Many other studies, including those not listed in the table, typically concentrate on one or a few plant species. Additionally, the present investigation analyzes 37 distinct growth parameters related to plant development. This broad range of parameters allows for a more comprehensive and nuanced assessment of fertilizer impacts. In contrast, other studies often utilize fewer growth parameters, limiting the scope of their findings.
A notable feature of the current analysis is the evaluation of the toxicological effects of hydrolysates through static fish bioassays. This is an important addition for assessing the environmental safety of the fertilizers. Many other studies, however, do not include such thorough environmental safety evaluations. Moreover, the effects on plant growth and development in this investigation are supported by high-resolution images, providing a clearer, more detailed visualization of the results. This enhances the understanding and evaluation of the findings, while other studies may have more limited visual data. More importantly, the present study introduces a novel approach by applying comprehensive digital image analysis for the first time in the field of human hair hydrolysate fertilization research. Visual data, such as images of plant growth, are transformed into numerical and statistical analyses, allowing for the acquisition of objective and extensive quantitative data. This approach distinguishes the current research from others that may not employ such advanced digital imaging tools.
Furthermore, the present research encompasses multiple agricultural cycles for different plant species and fertilizer combinations. This allows for the evaluation of both short-term and long-term effects of fertilizers, providing insights into their impact across various growth stages. In comparison, some other studies limit their scope to a single agricultural cycle or a shorter duration, making the long-term evaluation in the current study a significant advantage. In addition to utilizing various software tools and statistical analysis techniques, the present study distinguishes itself by incorporating multiple application periods and agricultural cycles. Other studies, however, tend to focus on specific plant species or fertilizer types and often provide valuable insights into enhancing resistance against certain pathogens [,]. For example, some studies have determined optimal hydrolysate concentrations for particular plant species, while others have examined the effects of fertilizers under different soil conditions [,]. These pioneering studies have significantly contributed to the scientific understanding of the potential effects of hydrolysates on plant growth and soil health.
3.6. Assessment of Potential and Challenges of Human Hair Hydrolysate as a Fertilizer
While the findings of this study offer promising results for the utilization of human hair hydrolysate as a sustainable fertilizer, it is important to acknowledge both its strengths and limitations to fully assess its potential impact. This study presents compelling evidence for the potential of human hair hydrolysate as a sustainable and effective fertilizer. The research highlights several key advantages of utilizing this waste product as follows:
(1) A Nutrient-Rich Fertilizer Source: Human hair is rich in keratin, a protein containing high amounts of nitrogen (N). Hydrolysis breaks down keratin, making the nitrogen readily available to plants. Nitrogen is a vital nutrient for plant growth, promoting healthy foliage and vigorous development. Beyond nitrogen, human hair hydrolysate contains essential plant nutrients such as magnesium (Mg), potassium (K), calcium (Ca), iron (Fe), and zinc (Zn). This comprehensive nutrient profile provides a balanced source of nutrition for optimal plant growth.
(2) Sustainable and Environmentally Friendly Fertilizer: Human hair hydrolysate is a sustainable and eco-friendly fertilizer option. By reusing a readily available waste material, it reduces reliance on synthetic fertilizers and minimizes environmental impact. The hydrolysate is biodegradable, decomposing naturally in the soil without leaving harmful residues, unlike synthetic fertilizers which can contribute to soil and water pollution.
(3) A Climate-Friendly Fertilizer Alternative: Human hair hydrolysate offers a potential solution to reduce greenhouse gas emissions associated with synthetic fertilizer production and use. In other words, human hair hydrolysate has the potential to reduce greenhouse gas emissions associated with the production and use of synthetic fertilizers, thus contributing to climate change mitigation.
(4) Cost-Effective and Accessible Fertilizer: Human hair is often discarded as waste, making it a low-cost source for hydrolysate production. This economic advantage promotes the accessibility and affordability of this sustainable fertilizer option, potentially reducing reliance on imported fertilizers, especially in developing countries.
(5) A Multi-Species Fertilizer: The study found that the most effective hair hydrolysate formulations, particularly for common garden vegetables like peppers and shallots, also exhibited positive effects on a range of temperate and tropical climate plants, including bird of paradise flowers, avocados, lemons, and date palms. These findings suggest that human hair hydrolysate has the potential to be a versatile fertilizer for various plant species.
The combination of benefits mentioned above underscores the significant potential of human hair hydrolysate as a sustainable, cost-effective, and nutrient-rich fertilizer option for diverse applications. As a sustainable and promising alternative to conventional fertilizers, human hair hydrolysate presents a viable solution for meeting agricultural needs. However, several key limitations need to be addressed to ensure its widespread adoption. These limitations are outlined below:
(1) Odor Formation in Hydrolysis: The hydrolysis stage of human hair hydrolysate process can generate a characteristic sulfurous odor due to the breakdown of sulfur-containing bonds within keratin. While this odor diminishes through dilution during the application phase, adequate ventilation remains essential for manufacturing.
(2) Process and Accessibility: Production of human hair hydrolysate typically involves specialized equipment and production protocols, which may pose a barrier to widespread adoption, particularly for small-scale farmers and home gardeners. However, research and development efforts are underway to create more accessible and affordable production methods, which could potentially expand its reach and benefits.
(3) Dosage Control in Application: Precise dosage is critical for achieving optimal efficacy of human hair hydrolysate. Overapplication may cause adverse plant responses and potentially inhibit growth. While excess application of any fertilizer can negatively impact plants, hair hydrolysate specifically poses risks of unpleasant odors, increased disease susceptibility, and altered soil structure, highlighting the crucial need for dosage control in its use. Hence, experimental studies and meticulous dosing strategies are necessary to ensure the safe and effective application of human hair hydrolysate.
(4) Cultural and Societal Barriers: While hair hydrolysate presents a promising alternative fertilizer, its widespread adoption may be hindered by societal and cultural barriers. Concerns related to personal hygiene, religious beliefs, and visual or psychological aversion could impede its acceptance. Addressing these challenges requires comprehensive outreach efforts that emphasize environmental benefits, safety protocols, and scientific validation. In this way, the sustainable use in agriculture can be promoted by improving understanding and dispelling misconceptions.
3.7. Future Recommendations for Current Research Topic
This study investigated the potential of non-composted human hair hydrolysate as a natural, nutrient-rich liquid fertilizer for sustainable agricultural practices and bio-waste management. Given the favorable and literature-aligned outcomes achieved, it is recommended that subsequent studies focus on providing deeper insights into the underlying processes and refining the most effective methodologies. The following presents a summary of key topics not covered in the current analysis, which are essential for further exploration in future research efforts.
(1) Technological and Economic Feasibility Studies: Future research should focus on the technological optimization and economic feasibility of large-scale human hair hydrolysate production processes. Comprehensive cost–benefit analyses, coupled with efficiency models, would provide stronger evidence for the commercial viability of this keratin-based fertilizer, thereby promoting its wider adoption in sustainable agricultural practices.
(2) Biodiversity and Impact Analysis in Diverse Agricultural Applications: Further research should explore the effects of human hair hydrolysate on a broader spectrum of crops, particularly those cultivated in varying climatic conditions. A deeper understanding of the fertilizer’s influence on soil health, microbial ecosystems, and crop yields under different environmental stressors would enhance its applicability across diverse agricultural systems.
(3) Toxicological and Environmental Safety Assessments: Additional research is necessary to evaluate the long-term environmental impact and potential toxicity of human hair hydrolysates. Specifically, investigations into bioaccumulation in plant tissues, soil quality, and aquatic ecosystems would provide valuable insights into the sustainability of this alternative fertilizer and its safety profile.
(4) Alternative and Innovative Production Methods: Exploring enzymatic processes (e.g., utilizing keratinase enzymes) and microbial processes (e.g., involving keratin-degrading bacteria or fungi) could substantially enhance the environmental sustainability of human hair hydrolysis. These methods could also improve the efficiency of converting human hair into nutrient-rich forms, with the potential to boost both the economic viability and scalability of production for agricultural applications.
(5) Global Implementation and Policy Development: To maximize the impact of human hair hydrolysates as a sustainable agricultural input, future research should investigate the socio-political dimensions of implementing such alternative fertilizers across diverse regions. This should include examining regulatory frameworks, policy incentives, and public acceptance to promote widespread adoption.
(6) Multidisciplinary Approaches and Innovative Agricultural Systems: Future research could also benefit from a multidisciplinary approach that combines agronomy, environmental science, and materials engineering to develop next-generation fertilizers that not only optimize plant growth but also enhance soil health and resilience to climate change. Such integrated solutions could redefine sustainable agricultural practices.
4. Conclusions
The findings of this study underscore the transformative potential of human hair hydrolysates as a sustainable, nutrient-rich alternative to synthetic fertilizers. Beyond offering a practical solution for bio-waste valorization, the results reveal significant improvements in plant growth metrics, positioning these hydrolysates as an innovative tool for advancing agricultural productivity while addressing environmental challenges. Yet, critical questions remain: How might the widespread adoption of human hair hydrolysates reshape global agricultural practices? Can their production processes be optimized to balance cost-effectiveness with scalability? This research validates the hypothesis that human hair hydrolysates can simultaneously enhance plant development and contribute to sustainable waste management. The observed performance of specific hydrolysate formulations, including their superiority over commercial fertilizers in certain metrics, highlights the importance of further refining these compositions to maximize their agricultural benefits.
Ultimately, this study emphasizes not only the environmental and economic advantages of this innovative approach but also its potential to inspire a paradigm shift in sustainable farming practices. By bridging the gap between waste management and agricultural innovation, human hair hydrolysates inspire a renewed perspective on the untapped potential of everyday waste materials. Will such approaches redefine sustainability in agriculture, or are they merely stepping stones toward more comprehensive solutions? This study suggests that further research is crucial to understand the potential of these approaches within a future framework of integrated agricultural and environmental sustainability.
Author Contributions
Conceptualization, K.Y., F.I. and E.K.; data curation, K.Y., F.I. and E.K.; formal analysis, K.Y., F.I. and E.K.; funding acquisition, K.Y.; investigation, K.Y., F.I. and E.K.; methodology, K.Y., F.I. and E.K.; project administration, K.Y.; resources, K.Y., F.I. and E.K.; software, K.Y.; supervision, K.Y.; validation, K.Y.; visualization, K.Y., F.I. and E.K.; writing—original draft, K.Y.; writing—review and editing, K.Y. All authors have read and agreed to the published version of the manuscript.
Funding
This research has been financially supported by Turkish Academy of Sciences (TÜBA) as a part of Kaan Yetilmezsoy’s “The Outstanding Young Scientist Award (TÜBA-GEBİP)” of the year 2018.
Institutional Review Board Statement
Not applicable.
Informed Consent Statement
Informed consent was obtained from all subjects involved in the study.
Data Availability Statement
The original contributions presented in the study are included in the article, further inquiries can be directed to the corresponding author. Additional materials (e.g., photographs, MATLAB® scripts, Mermaid syntax, tables in Appendix A) are available from the authors upon request.
Acknowledgments
The author would also like to thank Environmental Engineer Orhan Ilhan for facilitating the access to products and solutions during the garden trials. Additionally, sincere appreciation is extended to the late Mehmet Cetin Ergun, the garden owner, for permitting the use of his garden for scientific purposes in the pilot-scale studies and for managing the irrigation and pruning processes throughout the experimental phase. Special thanks are also extended to Volkan Kıyan for his invaluable assistance in ensuring the safe and prompt delivery of the short-finned molly fish to the research laboratory.
Conflicts of Interest
The authors declare no conflicts of interest.
Appendix A. Tables on Human Hair Hydrolysates: Chemicals, Preparation, Analysis, and Application
The tables below provide a summary of the chemicals used, preparation, analysis, and agricultural applications of human hair hydrolysates for enhancing plant growth.
Table A1.
Physical and chemical properties of reagents used in waste human hair hydrolysate preparation.
Table A1.
Physical and chemical properties of reagents used in waste human hair hydrolysate preparation.
| Property | Potassium Hydroxide | Ammonium Hydroxide | Calcium Hydroxide | Magnesium Hydroxide | Sulfuric Acid |
|---|---|---|---|---|---|
| CAS Number | 1310-58-3 | 1336-21-6 | 1305-62-0 | 1309-42-8 | 7664-93-9 |
| EC Number | 215-181-3 | 231-529-8 | 215-137-3 | 215-178-9 | 231-639-5 |
| Chemical Formula | KOH | NH4OH | Ca(OH)2 | Mg(OH)2 | H2SO4 |
| Molecular Weight (g/mol) | 56.105 | 350.458 | 74.093 | 583.197 | 98.079 |
| Purity (%) | 90 | 25 | 87 | 90 | 95–97 |
| Appearance (Form/Color) | Deliquescent Flake, White | Liquid, Colorless | Powder, White | Powder, White | Liquid, Colorless |
| Density (g/cm³) | 2.12 (25 °C) | 0.904 (25 °C) | 2.24 (25 °C) | 2.36 (25 °C) | 1.8302 (20 °C) |
| Solubility in Water | 121 g/100 mL (25 °C) | Miscible | 1.85 g/100 mL (25 °C) | 0.64 mg/100 mL (25 °C) | Miscible |
| Other Properties | Melting Point: 360 °C | Odor: Extremely Pungent | Melting Point: 580 °C | Melting Point: 350 °C | Odor: Mild Sulfur Dioxide |
Table A2.
Details of liquid non-composted waste human hair hydrolysate preparation using alkaline solutions.
Table A2.
Details of liquid non-composted waste human hair hydrolysate preparation using alkaline solutions.
| Treatments | Alkaline Solutions | Normality and Volume | Quantity of Chemical Added | Hair Content in the Mixture | Total Volume After Addition of Hot Water | Initial pH of the Filtered Alkaline Solutions | Amount of 6 N H2SO4 Used to Reach Final pH = 7.50 |
|---|---|---|---|---|---|---|---|
| 1 | KOH | 0.5 N, 100 mL | 3.117 g | 20 g | 500 mL | 13.46 ± 0.076 | 6.25 mL |
| 2 | KOH | 0.5 N, 100 mL | 3.117 g | 20 g | 500 mL | 13.58 ± 0.149 | 3.75 mL |
| Ca(OH)2 | 0.05 N, 100 mL | 0.213 g | |||||
| 3 | KOH | 0.5 N, 100 mL | 3.117 g | 20 g | 500 mL | 12.12 ± 0.106 | 4.45 mL |
| Mg(OH)2 | 0.05 N, 100 mL | 0.162 g | |||||
| 4 | KOH | 0.5 N, 100 mL | 3.117 g | 20 g | 500 mL | 13.18 ± 0.179 | 4.65 mL |
| NH4OH | 0.05 N, 100 mL | 0.77 mL | |||||
| 5 | KOH | 0.5 N, 100 mL | 3.117 g | 20 g | 500 mL | 12.77 ± 0.290 | 4.35 mL |
| Ca(OH)2 | 0.05 N, 100 mL | 0.213 g | |||||
| Mg(OH)2 | 0.05 N, 100 mL | 0.162 g | |||||
| 6 | KOH | 0.5 N, 100 mL | 3.117 g | 20 g | 500 mL | 13.61 ± 0.067 | 3.85 mL |
| Ca(OH)2 | 0.05 N, 100 mL | 0.213 g | |||||
| NH4OH | 0.05 N, 100 mL | 0.77 mL | |||||
| 7 | KOH | 0.5 N, 100 mL | 3.117 g | 20 g | 500 mL | 13.05 ± 0.115 | 3.60 mL |
| Mg(OH)2 | 0.05 N, 100 mL | 0.162 g | |||||
| NH4OH | 0.05 N, 100 mL | 0.77 mL | |||||
| 8 | KOH | 0.5 N, 100 mL | 3.117 g | 20 g | 500 mL | 12.98 ± 0.179 | 4.05 mL |
| Ca(OH)2 | 0.05 N, 100 mL | 0.213 g | |||||
| Mg(OH)2 | 0.05 N, 100 mL | 0.162 g | |||||
| NH4OH | 0.05 N, 100 mL | 0.77 mL |
Table A3.
Screening red-hot chili pepper growth responses to non-composted liquid alkaline human hair hydrolysates and organomineral fertilizer using quantitative growth parameters.
Table A3.
Screening red-hot chili pepper growth responses to non-composted liquid alkaline human hair hydrolysates and organomineral fertilizer using quantitative growth parameters.
| Trait No | Growth Parameters and Acronyms | Unit | Calculation/Explanation |
|---|---|---|---|
| 1 | Total seedling length (TSL) | cm | Vertical distance from the root apex to the shoot apex, encompassing the epicotyl and hypocotyl. |
| 2 | Maximum root (radicle) length (MRL) | cm | The maximum vertical extent of the root system following the removal of adhering soil and extraneous materials. |
| 3 | Maximum width of the root system (MWRS) | cm | The maximum horizontal extent of the root system following the removal of adhering soil and extraneous materials. |
| 4 | Plant fresh weight (PFW) | g | Total fresh weight of the plant (shoot and root systems combined) following removal of extraneous material. |
| 5 | Plant dry weight (PDW) | g | Total dry weight of all plant organs after 1 week of drying post-harvest. |
| 6 | Root fresh weight (RFW) | g | Fresh weight of the root system (primary and secondary roots) following removal of extraneous material. |
| 7 | Number of foliage or true leaves (NF) | count | Total number of healthy leaves, each leaf including its hypopodium (leaf base), mesopodium (petiole or leaf stalk), and epipodium (leaf lamina or leaf blade). |
| 8 | Average leaf length (ALL) | cm | A quantitative measure of leaf size determined as the mean of the largest measurements taken for each leaf from either (a) the greatest vertical distance across the lamina, or (b) the distance from leaf apex to lamina base (excluding petiole). |
| 9 | Average leaf width (ALW) | cm | Mean of the widest horizontal measurements across the leaf lamina. |
| 10 | Average petiole length (APL) | cm | Mean length of the petiole (leaf stalk), measured either from the lamina base to the point of attachment to the stem. |
| 11 | Harvest index (HI) | % | The percentage of total plant weight comprised of leaves suitable for culinary use (economic yield), relative to total plant weight (biological yield). |
| 12 | Total leaf area (TLA) | cm2 | The sum of the actual surface areas of all leaf laminas, measured as the area enclosed by each leaf margin (not projected area). |
| 13 | Projected leaf area (PLA) | cm2 | Two-dimensional area of the plant crown, calculated using a minimum bounding geometry algorithm. |
| 14 | Specific leaf area (SLA) | cm2/g | The ratio of one-sided leaf area projection to dry mass of the leaf. |
| 15 | Leaf area index (LAI) | cm2/cm2 | The ratio of one-sided leaf area to ground surface area. |
| 16 | Leaf weight ratio (LWR) | g/g | The ratio of the dry weight of all leaves to the total dry weight of the plant. |
| 17 | Leaf area ratio (LAR) | cm2/g | The ratio of one-sided projected leaf area to the plant’s total dry weight. |
| 18 | Shoot weight ratio (SWR) | g/g | The ratio of dry weight in the shoot system to the total dry weight of the plant. |
| 19 | Root weight ratio (RWR) | g/g | The ratio of dry weight in the shoot system to the total dry weight of the plant. |
| 20 | Leaf inclination (LI) | cm2/cm2 | The ratio between the actual total leaf area and the area of its one-sided projection. |
| 21 | Specific shoot weight (SSW) | g/cm | Shoot system dry weight expressed per unit of vertical shoot length. |
| 22 | Length of woody parts (LWP) | cm | Total length of the plant’s healthy above-ground structure, including stem and all branches. |
| 23 | Root-to-shoot (R/S) ratio (RSR) | g/g | The ratio of the dry weight of the root system to the dry weight of the shoot system. |
| 24 | Number of branch nodes (NBN) | count | Total number of junctions where branches connect to the main stem or to other branches. |
| 25 | Foliage fresh weight (FFW) | g | The combined fresh weight of all the harvested leaves from the pot. |
| 26 | Foliage dry weight (FDW) | g | Dry weight of leaves following a 1-week post-harvest drying period. |
| 27 | Average vein density (AVD) | cm/cm2 | The sum of the lengths of all first- and second-order veins (excluding third-order and smaller veins), divided by the total leaf area of the pepper plant. |
| 28 | Basal (base) stem diameter (BSD) | mm | The thickness of the main stem, measured immediately post-harvest from the soil line to the first bifurcation. |
| 29 | Convex hull area of crown (CHAC) | cm2 | Area encompassed by a rubber band outlining the crown projection. |
| 30 | Crown perimeter (CP) | cm | Perimeter of the shape created by projecting the plant crown onto a Cartesian plane. |
| 31 | Crown length (CL) | cm | Length of the main stem from the top of the plant to the point where the first Y-shaped branching occurs. |
| 32 | Crown diameter (CD) | cm | Diameter of the circle that circumscribes the projected crown with the minimum diameter. |
| 33 | Projected midrib area (PMA) | cm2 | Total area of polygons fitted to the visible projection of leaf midribs in magnified images. |
| 34 | Average midrib width (AMW) | mm | Arithmetic mean of midrib widths obtained from multiple measurements taken along the length of the midribs of all healthy foliage. |
| 35 | Average petiole width (APW) | mm | Average width at the petiole-lamina junction determined from measurements of all healthy foliage. |
| 36 | Primary root diameter (PRD) | mm | Diameter of the main/central root of a plant, typically measured at a specified distance from the root-shoot junction. |
| 37 | Green color intensity (GCI) | integer | An integer value representing the average green color intensity (G component of RGB), calculated from five randomly selected points on pre-harvest photographs of potted plants using an online image color picker. |
Table A4.
Analysis of the influence of different fertilizer treatments on 37 growth parameters of red-hot chili pepper plants (Capsicum frutescens).
Table A4.
Analysis of the influence of different fertilizer treatments on 37 growth parameters of red-hot chili pepper plants (Capsicum frutescens).
| Trait No | Acronyms | Unit | Control | K | KCa | KMg | KN | KCaMg | KCaN | KMgN | KCaMgN | LCOMF |
|---|---|---|---|---|---|---|---|---|---|---|---|---|
| 1 | TSL | cm | 22.7416 | 26.0268 | 22.6745 | 23.1507 | 22.2698 | 30.6853 | 25.2050 | 24.2345 | 29.6067 | 22.6406 |
| 2 | MRL | cm | 10.2603 | 5.7694 | 6.0473 | 9.6217 | 9.4008 | 10.2723 | 7.0517 | 7.3267 | 8.4830 | 6.8813 |
| 3 | MWRS | cm | 3.6101 | 4.4590 | 4.5510 | 2.7925 | 3.3752 | 3.5660 | 2.8474 | 4.1687 | 5.1472 | 2.9251 |
| 4 | PFW | g | 1.4102 | 1.6574 | 2.2718 | 1.6677 | 1.8604 | 2.4735 | 2.9308 | 3.0151 | 3.2099 | 2.3936 |
| 5 | PDW | g | 0.1595 | 0.2017 | 0.2346 | 0.1702 | 0.2494 | 0.2710 | 0.3850 | 0.3306 | 0.3546 | 0.3322 |
| 6 | RFW | g | 0.1377 | 0.0844 | 0.1663 | 0.1398 | 0.1361 | 0.1757 | 0.1689 | 0.1603 | 0.1712 | 0.1290 |
| 7 | NF | count | 13 | 13 | 15 | 11 | 15 | 16 | 20 | 16 | 24 | 18 |
| 8 | ALL | cm | 4.5234 | 4.7771 | 4.3352 | 4.9001 | 4.4408 | 3.9777 | 3.6676 | 4.3698 | 3.3275 | 3.5414 |
| 9 | ALW | cm | 2.0771 | 1.8765 | 1.7816 | 2.2838 | 1.7446 | 1.8833 | 1.6995 | 1.9736 | 1.5275 | 1.7637 |
| 10 | APL | cm | 2.1214 | 2.5661 | 2.1495 | 2.0566 | 2.6378 | 2.4198 | 2.0518 | 2.8409 | 1.9096 | 2.2482 |
| 11 | HI | % | 70.1035 | 66.6888 | 66.3923 | 71.2059 | 70.2806 | 69.3188 | 69.1893 | 71.5333 | 70.8122 | 65.3409 |
| 12 | TLA | cm2 | 77.9929 | 79.4446 | 86.4444 | 88.6325 | 80.1983 | 83.0726 | 87.9201 | 92.8095 | 100.1652 | 73.9385 |
| 13 | PLA | cm2 | 38.4507 | 82.2898 | 72.5323 | 66.7975 | 71.9115 | 102.7297 | 117.0916 | 114.6104 | 131.9098 | 114.0646 |
| 14 | SLA | cm2/g | 352.7586 | 657.2669 | 493.7526 | 580.3434 | 401.2918 | 593.4703 | 462.0819 | 508.7014 | 580.3333 | 550.5048 |
| 15 | LAI | cm2/cm2 | 0.4046 | 0.8659 | 0.7632 | 0.7029 | 0.7567 | 1.0810 | 1.2321 | 1.2060 | 1.3880 | 1.2003 |
| 16 | LWR | g/g | 0.6834 | 0.6207 | 0.6262 | 0.6763 | 0.7185 | 0.6387 | 0.6582 | 0.6815 | 0.6410 | 0.6237 |
| 17 | LAR | cm2/g | 241.0701 | 407.9812 | 309.1742 | 392.4649 | 288.3380 | 379.0764 | 304.1339 | 346.6740 | 371.9960 | 343.3612 |
| 18 | SWR | g/g | 0.8947 | 0.9058 | 0.8887 | 0.8966 | 0.9238 | 0.9000 | 0.9132 | 0.9192 | 0.9219 | 0.9151 |
| 19 | RWR | g/g | 0.1053 | 0.0942 | 0.1113 | 0.1034 | 0.0762 | 0.1000 | 0.0868 | 0.0808 | 0.0781 | 0.0849 |
| 20 | LI | cm2/cm2 | 2.0284 | 0.9654 | 1.1918 | 1.3269 | 1.1152 | 0.8087 | 0.7509 | 0.8098 | 0.7593 | 0.6482 |
| 21 | SSW | g/cm | 0.0123 | 0.0105 | 0.0124 | 0.0106 | 0.0148 | 0.0181 | 0.0236 | 0.0214 | 0.0189 | 0.0168 |
| 22 | LWP | cm | 39.1490 | 50.7506 | 49.1149 | 37.0063 | 55.1716 | 52.1569 | 55.9495 | 59.6792 | 64.3363 | 58.5693 |
| 23 | RSR | g/g | 0.1177 | 0.1040 | 0.1252 | 0.1153 | 0.0825 | 0.1111 | 0.0950 | 0.0879 | 0.0847 | 0.0928 |
| 24 | NBN | count | 10 | 13 | 11 | 8 | 12 | 12 | 14 | 13 | 16 | 16 |
| 25 | FFW | g | 0.9886 | 1.1053 | 1.5083 | 1.1875 | 1.3075 | 1.7146 | 2.0278 | 2.1568 | 2.2730 | 1.5640 |
| 26 | FDW | g | 0.1090 | 0.1252 | 0.1469 | 0.1151 | 0.1792 | 0.1731 | 0.2534 | 0.2253 | 0.2273 | 0.2072 |
| 27 | AVD | cm/cm2 | 2.5119 | 2.4431 | 2.4668 | 1.9355 | 2.3492 | 2.6961 | 2.9742 | 2.6831 | 2.9710 | 3.2257 |
| 28 | BSD | mm | 3.3510 | 2.6029 | 2.9631 | 2.6676 | 2.4887 | 2.4278 | 2.8845 | 3.2961 | 2.9686 | 3.4030 |
| 29 | CHAC | cm2 | 83.2307 | 220.2322 | 157.9576 | 146.1442 | 154.9850 | 207.6164 | 232.8172 | 246.2281 | 259.9093 | 222.1571 |
| 30 | CP | cm | 59.9196 | 142.5584 | 88.2435 | 82.8774 | 84.6676 | 101.3495 | 110.4903 | 121.4085 | 126.8826 | 112.8666 |
| 31 | CL | cm | 8.0949 | 9.8892 | 6.6905 | 8.1189 | 8.8937 | 10.6276 | 11.3231 | 11.0024 | 11.7866 | 10.3118 |
| 32 | CD | cm | 12.5684 | 18.1242 | 14.7709 | 14.5407 | 14.8131 | 18.0197 | 19.0549 | 19.4395 | 20.9074 | 18.2902 |
| 33 | PMA | cm2 | 5.6867 | 5.5065 | 6.9818 | 5.6945 | 6.1678 | 6.3183 | 7.3670 | 7.5134 | 8.6716 | 5.9880 |
| 34 | AMW | mm | 1.1299 | 0.9301 | 1.0423 | 1.0184 | 0.9493 | 1.0013 | 1.1875 | 1.1842 | 1.1602 | 1.0158 |
| 35 | APW | mm | 1.9109 | 1.5617 | 1.9424 | 2.0073 | 1.8025 | 1.5984 | 1.6117 | 1.7871 | 1.7173 | 1.6002 |
| 36 | PRD | mm | 1.6401 | 1.4020 | 2.1940 | 2.8810 | 2.1225 | 2.5844 | 1.7196 | 1.8850 | 2.3453 | 2.2904 |
| 37 | GCI | integer | 116.2000 | 133.4000 | 135.8000 | 147.8000 | 132.8000 | 146.4000 | 121.2000 | 128.0000 | 145.6000 | 116.8000 |
Full definitions of the abbreviations/codes in the “Acronyms” column are given in Table A3. LCOMF refers to liquid commercial organomineral fertilizer.
Table A5.
Comparative analysis of red chili pepper growth scores: human hair hydrolysates, commercial organomineral fertilizer, and control.
Table A5.
Comparative analysis of red chili pepper growth scores: human hair hydrolysates, commercial organomineral fertilizer, and control.
| Trait No | Acronyms | Control | K | KCa | KMg | KN | KCaMg | KCaN | KMgN | KCaMgN | LCOMF | MP |
|---|---|---|---|---|---|---|---|---|---|---|---|---|
| 1 | TSL | 4 | 8 | 3 | 5 | 1 | 10 | 7 | 6 | 9 | 2 | 10 |
| 2 | MRL | 9 | 1 | 2 | 8 | 7 | 10 | 4 | 5 | 6 | 3 | 10 |
| 3 | MWRS | 6 | 8 | 9 | 1 | 4 | 5 | 2 | 7 | 10 | 3 | 10 |
| 4 | PFW | 1 | 2 | 5 | 3 | 4 | 7 | 8 | 9 | 10 | 6 | 10 |
| 5 | PDW | 1 | 3 | 4 | 2 | 5 | 6 | 10 | 7 | 9 | 8 | 10 |
| 6 | RFW | 4 | 1 | 7 | 5 | 3 | 10 | 8 | 6 | 9 | 2 | 10 |
| 7 | NF | 2 | 2 | 3 | 1 | 3 | 4 | 6 | 4 | 7 | 5 | 7 |
| 8 | ALL | 8 | 9 | 5 | 10 | 7 | 4 | 3 | 6 | 1 | 2 | 10 |
| 9 | ALW | 9 | 6 | 5 | 10 | 3 | 7 | 2 | 8 | 1 | 4 | 10 |
| 10 | APL | 4 | 8 | 5 | 3 | 9 | 7 | 2 | 10 | 1 | 6 | 10 |
| 11 | HI | 6 | 3 | 2 | 9 | 7 | 5 | 4 | 10 | 8 | 1 | 10 |
| 12 | TLA | 2 | 3 | 6 | 8 | 4 | 5 | 7 | 9 | 10 | 1 | 10 |
| 13 | PLA | 1 | 5 | 4 | 2 | 3 | 6 | 9 | 8 | 10 | 7 | 10 |
| 14 | SLA | 1 | 10 | 4 | 8 | 2 | 9 | 3 | 5 | 7 | 6 | 10 |
| 15 | LAI | 1 | 5 | 4 | 2 | 3 | 6 | 9 | 8 | 10 | 7 | 10 |
| 16 | LWR | 9 | 1 | 3 | 7 | 10 | 4 | 6 | 8 | 5 | 2 | 10 |
| 17 | LAR | 1 | 10 | 4 | 9 | 2 | 8 | 3 | 6 | 7 | 5 | 10 |
| 18 | SWR | 2 | 5 | 1 | 3 | 10 | 4 | 6 | 8 | 9 | 7 | 10 |
| 19 | RWR | 9 | 6 | 10 | 8 | 1 | 7 | 5 | 3 | 2 | 4 | 10 |
| 20 | LI | 10 | 6 | 8 | 9 | 7 | 4 | 2 | 5 | 3 | 1 | 10 |
| 21 | SSW | 3 | 1 | 4 | 2 | 5 | 7 | 10 | 9 | 8 | 6 | 10 |
| 22 | LWP | 2 | 4 | 3 | 1 | 6 | 5 | 7 | 9 | 10 | 8 | 10 |
| 23 | RSR | 9 | 6 | 10 | 8 | 1 | 7 | 5 | 3 | 2 | 4 | 10 |
| 24 | NBN | 2 | 5 | 3 | 1 | 4 | 4 | 6 | 5 | 7 | 7 | 7 |
| 25 | FFW | 1 | 2 | 5 | 3 | 4 | 7 | 8 | 9 | 10 | 6 | 10 |
| 26 | FDW | 1 | 3 | 4 | 2 | 6 | 5 | 10 | 8 | 9 | 7 | 10 |
| 27 | AVD | 5 | 3 | 4 | 1 | 2 | 7 | 9 | 6 | 8 | 10 | 10 |
| 28 | BSD | 9 | 3 | 6 | 4 | 2 | 1 | 5 | 8 | 7 | 10 | 10 |
| 29 | CHAC | 1 | 6 | 4 | 2 | 3 | 5 | 8 | 9 | 10 | 7 | 10 |
| 30 | CP | 1 | 10 | 4 | 2 | 3 | 5 | 6 | 8 | 9 | 7 | 10 |
| 31 | CL | 2 | 5 | 1 | 3 | 4 | 7 | 9 | 8 | 10 | 6 | 10 |
| 32 | CD | 1 | 6 | 3 | 2 | 4 | 5 | 8 | 9 | 10 | 7 | 10 |
| 33 | PMA | 2 | 1 | 7 | 3 | 5 | 6 | 8 | 9 | 10 | 4 | 10 |
| 34 | AMW | 7 | 1 | 6 | 5 | 2 | 3 | 10 | 9 | 8 | 4 | 10 |
| 35 | APW | 8 | 1 | 9 | 10 | 7 | 2 | 4 | 6 | 5 | 3 | 10 |
| 36 | PRD | 2 | 1 | 6 | 10 | 5 | 9 | 3 | 4 | 8 | 7 | 10 |
| 37 | GCI | 1 | 6 | 7 | 10 | 5 | 9 | 3 | 4 | 8 | 2 | 10 |
| TS (point) | 147 | 166 | 180 | 182 | 163 | 222 | 225 | 261 | 273 | 187 | 364 | |
| AS (point) | 3.97 | 4.49 | 4.86 | 4.92 | 4.41 | 6.00 | 6.08 | 7.05 | 7.38 | 5.05 | 9.84 | |
| NP (%) | 40.38 | 45.60 | 49.45 | 50.00 | 44.78 | 60.99 | 61.81 | 71.70 | 75.00 | 51.37 | 100.00 | |
Full definitions of the abbreviations in the “Acronyms” column are given in Table A3. LCOMF, MP are the liquid commercial organomineral fertilizer, maximum point, total score, average score, and normalized percentage, respectively.
Table A6.
Non-parametric statistical assessment of plant growth: comparison of control, top-performing hydrolysates, and commercial organomineral fertilizer using Mann–Whitney U and Kruskal–Wallis H tests.
Table A6.
Non-parametric statistical assessment of plant growth: comparison of control, top-performing hydrolysates, and commercial organomineral fertilizer using Mann–Whitney U and Kruskal–Wallis H tests.
| Statistical Group | Control (Growth Medium with No External Fertilizer Source) | The Top Three Performing Liquid Non-Composted Human Hair-Derived Fertilizers | Liquid Commercial Organomineral Fertilizer with Trace Elements | ||
|---|---|---|---|---|---|
| KCaMgN (1st Rank) | KMgN (2nd Rank) | KCaN (3rd Rank) | |||
| Control | WSW = 0.5037 pSW < 0.0001 | WSW = 0.5193 pSW < 0.0001 | WSW = 0.5239 pSW < 0.0001 | WSW = 0.5367 pSW < 0.0001 | WSW = 0.4970 pSW < 0.0001 |
| - | pMW < 0.0001 (U = 312.5) (|z| = |−4.0162| > zcritical) pKW < 0.0001 (H = 16.1734 > χ2critical) | pMW < 0.0001 (U = 320.5) (|z| = |−3.9297| > zcritical) pKW < 0.0001 (H = 15.4853 > χ2critical) | pMW < 0.0001 (U = 397) (|z| = |−3.1027| > zcritical) pKW = 0.0019 (H = 9.6603 > χ2critical) | pMW = 0.0619 > α = 0.05 (U = 513.5) (|z| = |−1.8432| < zcritical) pKW = 0.0645 > α = 0.05 (H = 3.4175 < χ2critical) | |
| KCaMgN | - | pMW = 0.1532 > α = 0.05 (U = 554) (|z| = |−1.4054| < zcritical) pKW = 0.1583 > α = 0.05 (H = 1.9904 < χ2critical) | pMW = 0.0253 < α = 0.05 (U = 479.5) (|z| = |−2.2108| > zcritical) pKW = 0.0373 < α = 0.05 (H = 6.5781 > χ2critical) | pMW = 0.00016 < α = 0.05 (U = 336.5) (|z| = |3.7568| > zcritical) pKW = 0.0002 < α = 0.05 (H = 14.1539 > χ2critical) | |
| KMgN | - | pMW = 0.1133 > α = 0.05 (U = 539.5) (|z| = |−1.5621| < zcritical) pKW = 0.1170 > α = 0.05 (H = 2.4573 < χ2critical) | pMW = 0.00058 < α = 0.05 (U = 365.5) (|z| = |3.4432| > zcritical) pKW = 0.0006 < α = 0.05 (H = 11.8932 > χ2critical) | ||
| KCaN | - | pMW = 0.0915 > α = 0.05 (U = 529.5) (|z| = |1.6703| < zcritical) pKW = 0.0938 > α = 0.05 (H = 3.7606 < χ2critical) | |||
WSW: Shapiro–Wilk test statistic; pSW, pMW, and pKW: two-tailed p-values obtained from Shapiro–Wilk (SW) W (WSW,calculated), Mann–Whitney (MW) U, and Kruskal–Wallis (KW) H tests, respectively. p-values < α = 0.05 are considered to be significant. zcritical value for two-tailed probability = (−∞, −1.9599] ∪ [1.9599, +∞) (for the MW U test), critical χ2 value (χ2critical) statistic with (k − 1) degrees of freedom (df) = χ2(1) = [3.8415, +∞) (for the KW H test), and WSW,critical value = 0.936 for the sample size of n = 37.
Table A7.
ICP-MS analysis of the elemental composition of three top-performing concentrated human hair hydrolysates.
Table A7.
ICP-MS analysis of the elemental composition of three top-performing concentrated human hair hydrolysates.
| Sample Name | Mg (µg/g) | K (µg/g) | Ca (µg/g) | Fe (µg/g) | Zn (µg/g) |
|---|---|---|---|---|---|
| Liquid Sample 1 (KCaN) | 7.20 ± 0.44 | 3546 ± 120 | 3.60 ± 0.10 | 0.78 ± 0.01 | 1.97 ± 0.06 |
| Liquid Sample 2 (KMgN) | 43.79 ± 2.68 | 4275 ± 145 | 9.05 ± 0.25 | 2.87 ± 0.04 | 2.01 ± 0.06 |
| Liquid Sample 3 (KCaMgN) | 23.42 ± 1.43 | 4127 ± 140 | 32.48 ± 0.90 | 44.95 ± 0.68 | 2.76 ± 0.08 |
Table A8.
Quantitative analysis of shallot (Allium ascalonicum L.) bulb yield response to diverse fertilizer treatments (each treatment group consisted of 12 shallots of equivalent size; fresh weight measurements encompassed the entire plant, including the bulb, developing roots, and green shoots).
Table A8.
Quantitative analysis of shallot (Allium ascalonicum L.) bulb yield response to diverse fertilizer treatments (each treatment group consisted of 12 shallots of equivalent size; fresh weight measurements encompassed the entire plant, including the bulb, developing roots, and green shoots).
| Fertilizer Set and Descriptive Statistics | Fresh Weight (g) | Dry Weight (g) | Number of Developing Bulbs |
|---|---|---|---|
| Control (Tap Water) | 117.1 | 34.0 | 6 |
| K | 185.7 | 34.7 | 7 |
| KCa | 242.2 | 45.2 | 10 |
| KMg | 219.3 | 70.3 | 10 |
| KN | 118.3 | 22.0 | 10 |
| KCaMg | 238.9 | 37.3 | 11 |
| KCaN | 233.2 | 84.5 | 8 |
| KMgN | 215.1 | 17.2 | 10 |
| KCaMgN | 246.8 | 68.5 | 10 |
| Commercial Organomineral Fertilizer | 171.2 | 71.2 | 7 |
| Average | 198.7800 | 48.4900 | 8.9000 |
| Standard Deviation | 49.1634 | 23.3464 | 1.7288 |
| Geometric Mean | 192.3092 | 43.0387 | 8.7354 |
| Skewness | −0.7672 | 0.1884 | −0.5195 |
| Kurtosis | 2.11713 | 1.6128 | 1.7166 |
Table A9.
Multi-categorical comparison of waste human hair hydrolysates and fertilizer effects in various experimental and agricultural conditions.
Table A9.
Multi-categorical comparison of waste human hair hydrolysates and fertilizer effects in various experimental and agricultural conditions.
| Category | Present Study | Oh et al. [] | Choudhary et al. [] | Behl et al. [] | Mohan et al. [] |
|---|---|---|---|---|---|
| Study Scale | Laboratory scale (pot trials), laboratory-based field models (1.35 m2), field scale (60 m2) | Laboratory scale, laboratory-level farm field | Laboratory scale (pot trials) | Field experiment | Field experiment |
| Type of Hydrolysates/Fertilizers | K, KCa, KMg, KN, KCaMg, KCaN, KMgN, KCaMgN (0.5 N KOH + 0.05 N alkalis), and liquid organomineral fertilizer | 0.5 N KOH, 0.05 N Ca(OH)2 | HK (0.5 N KOH), HKC (KOH + Ca(OH)2), and synthetic nitrogen fertilizer (urea, 46% N) | NPK (DAP) + ZnSO4 (split N), and Hairamine (or Hairamin, depending on the source), a type of protein hydrolysate | Hydrolysate (Hairamin), inorganic fertilizers (NPK), and biofertilizer (Azotobacter) |
| Elemental Composition | Mg (7.20–43.79 µg/g), K (3546–4275 µg/g), Ca (3.60–32.48 µg/g), Fe (0.78–44.95 µg/g), Zn (1.97–2.76 µg/g) | C: 48.58%, H: 6.46%, N: 13.68%, S: 3.02%, O: 28.26% | N, C, O, S: 13.94, 48.54, 28.01, 3.08% for HK and 14.50, 47.82, 27.96, 3.10% for HKC | Composition values are not explicitly reported | Organic C: 18–20%, organic N: 6–8%, Ca: 2%, amides and amino acids |
| Parameters for Hydrolysate Preparation | 100 °C, 20 min stirring, pH adjusted to 7.5 | 120 °C, 20 min, pH 8 | 24 h hydrolysis at 120 °C, pH 7.5 | Commercially available fertilizers used | Commercially available fertilizers used |
| Duration of Agricultural Studies | First group (139 days), second group (70 days), third group (231 days), fourth group (48 days), overall greenhouse trials (335 days) | 30 days | 30, 45, and 65 days | 30, 60, and 90 days | Not explicitly reported |
| Plant Species Investigated | Capsicum annuum var. conoides, Capsicum frutescens, Allium ascalonicum L., Strelitzia reginae, Persea americana, Citrus limon L., Phoenix dactylifera L. | Capsicum spp. | Vigna radiata | Triticum aestivum | Triticum aestivum |
| Dilution Ratios | 40-fold (small pots: 50 mL, large pots: 100 mL solutions) | 100-fold | 10% (w/v) | 4 mL/L of water | 75% solution spray |
| Growth Parameters Analyzed | 37 distinct parameters (e.g., fresh weight, dry weight, leaf area, root-to-shoot ratio, etc.) (Table A4) | Fresh weight, stem length | 14 traits (e.g., SPAD values, nodule number, grain yield, etc.) | 10 parameters (e.g., plant height, number of grains/spike, stem strength, etc.) | 8 attributes (e.g., spikelets per ear, 1000 grain weight, straw yield, etc.) |
| Toxicological/Bacteriological Tests | Static fish bioassay for acute toxicity (Poecilia sphenops) | Detection of Ralstonia solanacearum | Not performed | Bacterial CFU in rhizospheric soil of treatments | Not performed |
| Visual Evidence of Plant Growth (Photos) | High-resolution comparisons of chili, avocado, shallots, and other plants (Figure 6, Figure 7, Figure 8 and Figure 9) | Growth of hot pepper plants | No additional photos, only a small image in the graphical abstract | Not available | Not available |
| Computational Tools and Software Utilized (External) | AutoCAD 2021 (R.47.0.0), MATLAB R2024a (V9.4.0.813654), StatsDirect 2011 V2.7.2, Mermaid Live Editor | No specific software details provided | SPSS, GenStat, R program | OP STAT | No specific software details provided |
| Statistical Methods | Shapiro–Wilk, Levene’s test, non-parametric tests (Mann–Whitney U test and Kruskal–Wallis H test with the Conover–Inman method) | Statistical tests not specified, only descriptive statistics used | ANOVA, LSD, DMRT, PCA, Pearson correlations | ANOVA, critical differences | Randomized block design (RBD), ANOVA, critical differences, F test |
| Specific Analytical Methods | Advanced digital image analysis, ICP-MS | TGGE | TPD | Serial dilution technique on NMA | Not explicitly reported |
| Key Findings | Significant improvements in 37 traits, especially in chili (Capsicum frutescens); no observed toxicity; confirmed effectiveness of alkaline hydrolysates over commercial fertilizer | Increased soil microbial diversity and plant growth with hair hydrolysate; enhanced disease resistance against R. solanacearum | Superior effects on growth and yield; soil amendment of HKC; enhanced available nutrient (N, P, K, and S) contents | Enhanced wheat growth, yield, lodging resistance, and soil microbes with Hairamine application | Increased wheat yield, biological yield, and harvest index with reduced fertilizer doses; improved crop performance |
| Sustainability-Oriented Outputs | Bio-waste management; sustainable alternative to synthetic fertilizers; broad applications in horticulture and field crops | Eco-friendly alternative to synthetic fertilizers; sustainable crop production; boosted soil health | Cost-effective fertilization; sustainable grain production; enhanced growth, yield, and soil fertility | Promoted sustainability; boosted crop productivity; supported eco-friendly farming | Integrated and sustainable nutrient management strategy; eco-friendly application on soil health |
References
- Murphrey, M.B.; Agarwal, S.; Zito, P.M. Anatomy, Hair; StatPearls Publishing: Treasure Island, FL, USA, 2024. Available online: http://www.ncbi.nlm.nih.gov/books/NBK513312/ (accessed on 9 December 2024).
- Bheel, N.; Awoyera, P.; Aluko, O.; Mahro, S.; Viloria, A.; Sierra, C.A.S. Sustainable composite development: Novel use of human hair as fiber in concrete. Case Stud. Constr. Mater. 2020, 13, e00412. [Google Scholar] [CrossRef]
- Gupta, A. Human hair “waste” and its utilization: Gaps and possibilities. J. Waste Manag. 2014, 2014, 498018. [Google Scholar] [CrossRef]
- Oh, S.O.; Yun, A.; Park, D.H. Effects of physicochemically hydrolyzed human hairs on the soil microbial community and growth of the hot pepper plant. Biotechnol. Bioproc. Eng. 2011, 16, 746–754. [Google Scholar] [CrossRef]
- Kumar, P.; Shah, C.R. Use of human hair as a fertilizer. Int. J. Res. Econ. Soc. Sci. 2017, 7, 297–300. [Google Scholar]
- Choudhary, B.L.; Raha, P.; Kundu, A.; Rani, M. Replacement of synthetic nitrogenous fertilizer by human hair hydrolysates in cultivation of mung bean (Vigna radiata L.). Waste Biomass Valor. 2022, 13, 3147–3159. [Google Scholar] [CrossRef]
- Zheljazkov, V.D.; Silva, J.L.; Patel, M.; Stojanovic, J.; Lu, Y.; Kim, T.; Horgan, T. Human hair as a nutrient source for horticultural crops. HortTechnology 2008, 18, 592–596. [Google Scholar] [CrossRef]
- Bal Altuntaş, D.; Nevruzoğlu, V.; Dokumacı, M.; Cam, Ş. Synthesis and characterization of activated carbon produced from waste human hair mass using chemical activation. Carbon Lett. 2020, 30, 307–313. [Google Scholar] [CrossRef]
- Isik, Z.; Saleh, M.; M’barek, I.; Yabalak, E.; Dizge, N.; Deepanraj, B. Investigation of the adsorption performance of cationic and anionic dyes using hydrocharred waste human hair. Biomass Conv. Biorefinery 2024, 14, 3715–3728. [Google Scholar] [CrossRef]
- Kamaraj, M.; Kamali, P.; Kaviya, R.; Abishek, K.; Navinkumar, B.; Nithya, T.G.; Wong, L.S.; Aravind, J. Human hair biochar to remove malachite green dye and bisphenol-A contamination. Glob. J. Environ. Sci. Manag. 2024, 10, 1005–1016. [Google Scholar] [CrossRef]
- Tee, Y.Y.; Tan, Y.Y.; Zainal Abidin, M.I.; Abdul Raman, A.; Buthiyappan, A. Innovative approach to dye adsorption: A comparative study of iron impregnated waste human hair-based activated carbon. Int. J. Environ. Sci. Technol. 2024, 1–18. [Google Scholar] [CrossRef]
- Ali, H.; Rohit, K.; Dixit, S. Fabrication and characterization of eco-friendly natural human hair fiber reinforced polyester composite. J. Nat. Fibers 2023, 20, 2181268. [Google Scholar] [CrossRef]
- Aziz, A.; Driouich, A.; Ali, M.B.; Felaous, K.; Bellil, A.; Jindal, B.B. Improving the physicomechanical performance of geopolymer mortars using human hair as fibers: New horizons for sustainable applications. Environ. Sci. Pollut. Res. 2023, 30, 68129–68142. [Google Scholar] [CrossRef] [PubMed]
- Faheem, A.A.; Ahmed, A.; Khan, A.R.; Ahmed, Z.; Anjum, N.; Ahmed, H. An experimental study on the mechanical properties of concrete by using human hair fiber as reinforcement. Constr. Technol. Arch. 2024, 13, 3–10. [Google Scholar] [CrossRef]
- Gupta, J. Effects on mechanical properties of concrete by using natural human hair as fibrous material. Mater. Today Proc. 2024; in press. [Google Scholar] [CrossRef]
- Jilagam, N.K.; Sau, A.; Addepalli, S.V.; Hens, A.; Dutta, S. Mitigation of oil spills from synthetic seawater using human hair—Experimentation, modeling and optimization. Chemom. Intell. Lab. Syst. 2023, 242, 104998. [Google Scholar] [CrossRef]
- Erpınar, D.E.; Turan, S.C.; Ertekin, I.; Neşer, G. Marine grade oil adsorption performance of artisanal felt mat made using waste human hair. Mar. Pollut. Bull. 2024, 201, 116215. [Google Scholar] [CrossRef]
- Yetilmezsoy, K.; Kıyan, E.; Ilhan, F. Synthesis of agro-industrial wastes/sodium alginate/bovine gelatin-based polysaccharide hydrogel beads: Characterization and application as controlled-release microencapsulated fertilizers. Int. J. Biol. Macromol. 2024, 279, 135382. [Google Scholar] [CrossRef] [PubMed]
- Yetilmezsoy, K.; Kıyan, E.; Ilhan, F.; Özçimen, D.; Koçer, A.T. Screening plant growth effects of sheep slaughterhouse waste-derived soil amendments in greenhouse trials. J. Environ. Manag. 2022, 318, 115586. [Google Scholar] [CrossRef]
- Tanko, M.U.; Hassan, U.T. Leaf area determination for maize (Zea mays L.), okra (Abelmoschus esculentus L.), and cowpea (Vigna unguiculata L.) crops using linear measurements. J. Biol. Agric. Healthc. 2016, 6, 103–111. [Google Scholar]
- He, J.; Reddy, G.V.P.; Liu, M.; Shi, P. A general formula for calculating surface area of the similarly shaped leaves: Evidence from six Magnoliaceae species. Glob. Ecol. Conserv. 2020, 23, e01129. [Google Scholar] [CrossRef]
- Noor, N.M.; Ropi, N.A.M.; Leong, H.Y. Effects of organic, inorganic and compound fertilizer on growth and quality of water spinach (Ipomoea aquatica) under polyculture condition. J. Agrobiotech. 2022, 13, 1–12. [Google Scholar] [CrossRef]
- Ason, B.; Ababio, F.O.; Boateng, E.; Yangyuoru, M. Comparative growth response of maize on amended sediment from the Odaw River and cultivated soil. World J. Agric. Res. 2015, 3, 143–147. [Google Scholar]
- Lynch, J.; Marschner, P.; Rengel, Z. Effect of internal and external factors on root growth and development. In Marschner’s Mineral Nutrition of Higher Plants, 3rd ed.; Marschner, P., Ed.; Elsevier: Amsterdam, The Netherlands, 2012; pp. 331–346. [Google Scholar]
- Huot, C.; Zhou, Y.; Philp, J.N.M.; Denton, M.D. Root depth development in tropical perennial forage grasses is related to root angle, root diameter, and leaf area. Plant Soil 2020, 456, 145–158. [Google Scholar] [CrossRef]
- Dušek, J.; Květ, J. Seasonal dynamics of dry weight, growth rate, and root/shoot ratio in differently aged seedlings of Salix caprea. Biologia 2006, 61, 441–447. [Google Scholar] [CrossRef]
- Bláha, L. Importance of root-shoot ratio for crops production. HSOA J. Agron. Agric. Sci. 2019, 2, 1–6. [Google Scholar] [CrossRef] [PubMed]
- Beaudet, M.; Messier, C. Growth and morphological responses of yellow birch, sugar maple, and beech seedlings growing under a natural light gradient. Can. J. For. Res. 1998, 28, 1007–1015. [Google Scholar] [CrossRef]
- Choi, C.G.; Oh, S.J.; Kang, I.J. Growth and morphological characteristics of Undaria pinnatifida in the cultivation ground at Busan, Korea. 2009. Available online: https://catalog.lib.kyushu-u.ac.jp/opac_download_md/14036/p047.pdf (accessed on 8 December 2024).
- Gschwantner, T.; Schadauer, K.; Vidal, C.; Lanz, A.; Tomppo, E.; Di Cosmo, L.; Robert, N.; Duursma, D.E.; Lawrence, M. Common tree definitions for national forest inventories in Europe. Silva Fenn. 2009, 43, 303–321. [Google Scholar] [CrossRef]
- Sack, L.; Scoffoni, C.; McKown, A.D.; Frole, K.; Rawls, M.; Havran, J.C.; Tran, H.; Tran, T. Developmentally based scaling of leaf venation architecture explains global ecological patterns. Nat. Commun. 2012, 3, 837. [Google Scholar] [CrossRef] [PubMed]
- Ngomuo, M.; Stoilova, T.; Feyissa, T.; Ndakidemi, P.A. Characterization of morphological diversity of jute mallow (Corchorus spp.). Int. J. Agron. 2017, 2017, 6460498. [Google Scholar] [CrossRef]
- Avtar, R.; Suab, S.A.; Syukur, M.S.; Korom, A.; Umarhadi, D.A.; Yunus, A.P. Assessing the influence of UAV altitude on extracted biophysical parameters of young oil palm. Remote Sens. 2020, 12, 3030. [Google Scholar] [CrossRef]
- Khlaif, H.M.; Rajeh, O.N.; Wreikat, B.I.; Abu-Obeid, I.M. Induce resistance against bacterial speck disease of tomato Pseudomonas syringae pv. tomato by the chemical inducer ß-aminobutyric acid. Bulg. J. Agric. Sci. 2020, 26, 355–364. [Google Scholar]
- Pretzsch, H. Tree growth as affected by stem and crown structure. Trees 2021, 35, 947–960. [Google Scholar] [CrossRef]
- Shah, K.; An, N.; Kamanova, S.; Chen, L.; Jia, P.; Zhang, C.; Mobeen Tahir, M.; Han, M.; Ding, Y.; Ren, X.; et al. Regulation of flowering time by improving leaf health markers and expansion by salicylic acid treatment: A new approach to induce flowering in Malus domestica. Front. Plant Sci. 2021, 12, 655974. [Google Scholar] [CrossRef]
- Butrim, M.J.; Royer, D.L.; Miller, I.M.; Dechesne, M.; Neu-Yagle, N.; Lyson, T.R.; Johnson, K.R.; Barclay, R.S. No consistent shift in leaf dry mass per area across the Cretaceous—Paleogene boundary. Front. Plant Sci. 2022, 13, 894690. [Google Scholar] [CrossRef]
- Yetilmezsoy, K.; Ilhan, F.; Sapci-Zengin, Z.; Sakar, S.; Gonullu, M.T. Decolorization and COD reduction of UASB pretreated poultry manure wastewater by electrocoagulation process: A post-treatment study. J. Hazard. Mater. 2009, 162, 120–132. [Google Scholar] [CrossRef] [PubMed]
- Yetilmezsoy, K.; Turkdogan, F.I.; Gunay, A.; Yilmaz, T.; Kaleli, M.; Davutpasa, E. Medicinal plants grown in soil amended with struvite recovered from anaerobically pretreated poultry manure wastewater. J. Anim. Plant Sci. 2013, 23, 261–270. [Google Scholar]
- Chavan, M.; Thacker, N.P.; Tarar, J.L. Toxicity evaluation of pesticide industry wastewater through fish bioassay. Int. J. Adv. Appl. Sci. 2016, 3, 331–339. [Google Scholar] [CrossRef]
- Hansen, P.-D. Fish. In Bioassays, Advanced Methods and Applications; Elsevier: Amsterdam, The Netherlands, 2018; pp. 309–329. [Google Scholar] [CrossRef]
- Ayoola, S.O. Histopathology of Nile Tilapia (Oreochromis niloticus) juveniles exposed to aqueous and ethanolic extracts of Ipomoea aquatica leaf. Int. J. Fish. Aquac. 2011, 3, 244–257. [Google Scholar] [CrossRef]
- Xavier, J.; Kripasana, K. Acute toxicity of leaf extracts of Enydra fluctuans Lour in Zebrafish (Danio rerio Hamilton). Scientifica 2020, 2020, 3965376. [Google Scholar] [CrossRef] [PubMed]
- Yetilmezsoy, K.; Ilhan, F.; Kıyan, E. Treatability of high-strength real sheep slaughterhouse wastewater using struvite precipitation coupled with Fenton’s oxidation: The MAPFOX process. Water Resour. Ind. 2023, 30, 100228. [Google Scholar] [CrossRef]
- Behl, R.K.; Bedwal, M.; Rajput, H.; Jaglan, S.; Mittal, D.; Sharma, P.K.; Jagmohan; Singh, J.; Mehla, O.P. Variability among varieties for response to Hairamine, a protein hydrolysate, on stem strength and grain yield attributes in wheat (Triticum aestivum L.). Ekin J. Crop Breed. Genet. 2024, 10, 69–76. [Google Scholar]
- Mohan, J.; Singh, I.; Behl, R.K.; Sharma, P.K.; Bharti, B.; Arya, R.; Mittan, S.; Tomar, V. Effect of Hairamin and fertilizer application on grain yield and its attributes in wheat (Triticum aestivum L.) varieties. Asian J. Soil Sci. Plant Nutr. 2024, 10, 389–396. [Google Scholar] [CrossRef]
Disclaimer/Publisher’s Note: The statements, opinions and data contained in all publications are solely those of the individual author(s) and contributor(s) and not of MDPI and/or the editor(s). MDPI and/or the editor(s) disclaim responsibility for any injury to people or property resulting from any ideas, methods, instructions or products referred to in the content. |
© 2025 by the authors. Licensee MDPI, Basel, Switzerland. This article is an open access article distributed under the terms and conditions of the Creative Commons Attribution (CC BY) license (https://creativecommons.org/licenses/by/4.0/).