Data-Driven Analysis of Regional Ship Carbon Emission Reduction: The Bohai Bay Area Case Study
Abstract
1. Introduction
2. Research Methodology
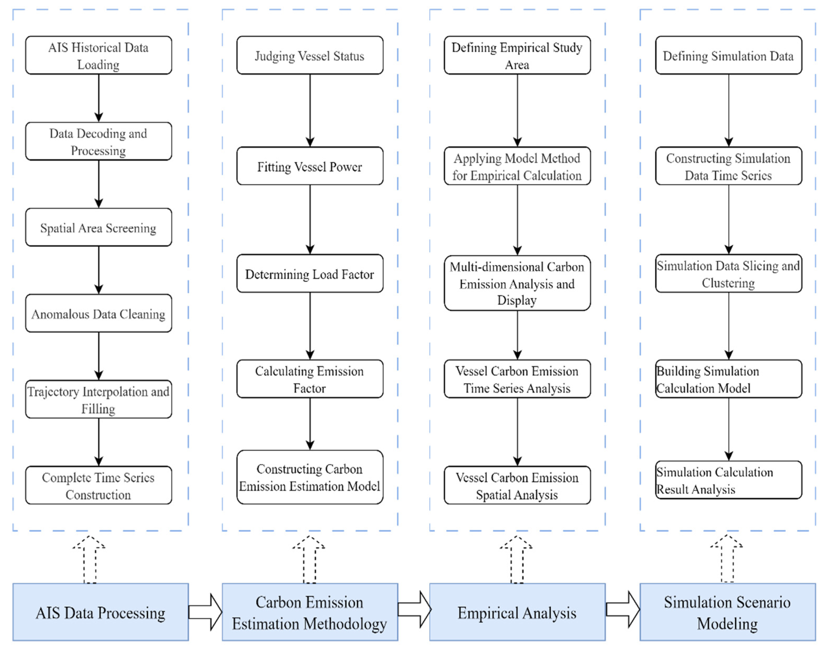
2.1. Research Ideas
2.2. Experimental Data
2.2.1. AIS Data Description
2.2.2. AIS Data Preprocessing
2.2.3. AIS Data Interpolation and Point Filling
PM (lat_m) = lat_1 + V1Cos(R1) (TM − T1)
PN (lat_n) = lat_2 + V2Cos(R2) (TM − T2)
G2 = 1 − (T2 − TM)/(T2 − T1)
PT (lat_t) = G1 PM (lat_m) + G2 PN (lat_n)
2.3. Estimation Method for Ship Carbon Emissions
2.3.1. Estimation Process
2.3.2. Ship Carbon Emission Calculation Model
LFm = (AS/MS)3
2.3.3. Parameter Description
2.3.4. Uncertainty Analysis
3. Empirical Research Analysis
3.1. Research Area and Subjects
3.2. Analysis of Total Carbon Emissions from Ships
3.2.1. Classification-Based Analysis of Carbon Emissions by Ship Type
3.2.2. Analysis of Carbon Emissions by Ship Emission Source
3.2.3. Analysis of Carbon Emissions by Ship Operational Mode
3.2.4. Time-Series Analysis of Ship Carbon Emissions
3.2.5. Spatial Analysis of Ship Carbon Emissions
3.3. Speed Simulation Scenario Modeling
3.3.1. Simulation Data Description
3.3.2. Preprocessing of Simulation Data
3.3.3. Speed Simulation Calculation and Analysis
4. Conclusions and Discussion
4.1. Conclusions
4.2. Discussions
Author Contributions
Funding
Data Availability Statement
Acknowledgments
Conflicts of Interest
Abbreviations
| AIS | Automatic Identification System |
| IMO | International Maritime Organization |
References
- Van, T.C.; Ramirez, J.; Rainey, T. Global impacts of recent IMO regulations on marine fuel oil refining processes and ship emissions. Transp. Res. Part D Transp. Environ. 2019, 70, 123–134. [Google Scholar] [CrossRef]
- Kurtenbach, R.; Vaupel, K.; Kleffmann, J. Emissions of NO, NO2 and PM from inland shipping. Atmos. Chem. Phys. 2016, 16, 14285–14295. [Google Scholar] [CrossRef]
- Joung, T.H.; Kang, S.G.; Lee, J.K. The IMO initial strategy for reducing Greenhouse Gas (GHG) emissions, and its follow-up actions towards 2050. J. Int. Marit. Saf. Environ. Aff. Shipp. 2020, 4, 1–7. [Google Scholar] [CrossRef]
- Zhang, Y.; Yang, X.; Brown, R. Shipping emissions and their impacts on air Quality in China. Sci. Total Environ. 2017, 581–582, 186–198. [Google Scholar] [CrossRef]
- Corbett, J.J.; Fischbeck, P.S.; Pandis, S.N. Global nitrogen and sulfur inventories for oceangoing ships. J. Geophys. Res. Atmos. 1999, 104, 3457. [Google Scholar] [CrossRef]
- Endresen, Ø.; Sørgård, E.; Behens, H.L.; Brett, P.O.; Isaksen, I.S.A. A historical reconstruction of ships’ fuel consumption and emissions. Journal of Geophysical Research: Atmospheres, 112(D12), D12301. J. Geophys. Res. Atmos. 2007, 112, D12301. [Google Scholar] [CrossRef]
- Kramel, D.; Muri, H.; Kim, Y.R. Correction to "Global Shipping Emissions from a Well-to-Wake Perspective: The Maritime Model. Environ. Sci. Technol. 2022, 56, 5999–6000. [Google Scholar] [CrossRef]
- Miola, A.; Ciuffo, B. Estimating air emissions from ships: Meta-analysis of modelling approaches and available data sources. Atmos. Environ. 2011, 45, 2242–2251. [Google Scholar] [CrossRef]
- Endresen, O.; Bakke, J.; Sorgard, E. Improved modelling of ship SO2 emissions a fuel-based approach. Atmos. Environ. 2005, 39, 3621–3628. [Google Scholar] [CrossRef]
- Deniz, C.; Durmusoglu, Y. Estimating shipping emissions in the region of the Sea of Marmara, Turkey. Sci. Total Environ. 2008, 390, 255–261. [Google Scholar] [CrossRef]
- Hulskotte, J.; van der Gon, H.D. Fuel consumption and associated emissions from seagoing ships at berth derived from an on-board Survey. Atmos. Environ. 2010, 44, 1229–1236. [Google Scholar] [CrossRef]
- Wang, C.; Corbett, J.J.; Firestone, J. Improving Spatial Representation of Global Ship Emissions Inventories. Environ. Sci. Technol. 2008, 42, 193–199. [Google Scholar] [CrossRef]
- Maragkogianni, A.; Papaefthimiou, S. Evaluating the social cost of cruise ships air emissions in major ports of Greece. Transp. Res. Part D Transp. Environ. 2015, 36, 10–17. [Google Scholar] [CrossRef]
- Tzannatos, E. Ship emissions and their externalities for Greece. Atmos. Environ. 2010, 44, 2194–2202. [Google Scholar] [CrossRef]
- Schrooten, L.; Vlieger, I.D.; Panis, L.I. Emissions of maritime transport: A European reference system. Sci. Total Environ. 2009, 408, 318–323. [Google Scholar] [CrossRef] [PubMed]
- Meyer, P.D.; Maes, F.; Volckaert, A. Emiss Inventory ions from international shipping in the Belgian part of the North Sea and the Belgian seaports. Atmos. Environ. 2008, 42, 196–206. [Google Scholar] [CrossRef]
- Schrooten, L.; Vlieger, I.D.; Panis, L.I. and forecasting of maritime emissions in the Belgian sea territory, an activity-based emission model. Atmos. Environ. 2008, 42, 667–676. [Google Scholar] [CrossRef]
- Tixerant, M.L.; Guyader, D.L.; Gourmelon, F. How can Automatic Identification System (AIS) data be used for maritime spatial planning? Ocean. Coast. Manag. 2018, 166, 18–30. [Google Scholar] [CrossRef]
- Nunes, R.A.O.; Alvim-Ferraz, M.C.M.; Martins, F.G. The activity-based methodology to assess ship emissions—A review. Environ. Pollut. 2017, 231 Pt 1, 87–103. [Google Scholar] [CrossRef]
- Adland, R.; Jia, H.; Strandenes, S.P. Are AIS-based trade volume estimates reliable? The case of crude oil exports. Marit. Policy Manag. 2017, 44, 657–665. [Google Scholar] [CrossRef]
- Vespe, M.; Gibin, M.; Alessandrini, A.; Natale, F.; Mazzarella, F.; Osio, G.C. Mapping EU fishing activities using ship tracking data. J. Maps 2016, 12, 520–525. [Google Scholar] [CrossRef]
- Kivekäs, N.; Massling, A.; Grythe, H.; Lange, R.; Rusnak, V.; Carreno, S.; Skov, H.; Swietlicki, E.; Nguyen, Q.T.; Glasius, M.; et al. Contribution of ship traffic to aerosol particle concentrations downwind of a major shipping lane. Atmos. Chem. Phys. 2014, 14, 8419–8454. [Google Scholar] [CrossRef]
- Perera, L.P.; Oliveira, P.; Soares, C.G. Maritime Traffic Monitoring Based on Vessel Detection, Tracking, State Estimation, and Trajectory Prediction. IEEE Trans. Intell. Transp. Syst. 2012, 13, 1188–1200. [Google Scholar] [CrossRef]
- Corbett, J.J.; Winebrake, J.J.; Green, E.H. Supporting Material for Mortality from Ship Emissions: A Global Assessment. Environ. Sci. Technol. 2008, 41, 8512–8518. [Google Scholar] [CrossRef]
- Jalkanen, J.P.; Brink, A.; Kalli, J. A modelling system for the exhaust emissions of marine traffic and its application in the Baltic Sea area. Atmos. Chem. Phys. 2009, 9, 9209–9223. [Google Scholar] [CrossRef]
- Ristic, B.; Scala, B.L.; Morelande, M. Statistical analysis of motion patterns in AIS data: Anomaly detection and motion prediction. In Proceedings of the 11th International Conference on Information Fusion, Cologne, Germany, 30 June–3 July 2008. [Google Scholar]
- Zaman, B.; Marijan, D.; Kholodna, T. Interpolation-Based Inference of Vessel Trajectory Waypoints from Sparse AIS Data in Maritime. J. Mar. Sci. Eng. 2023, 11, 615. [Google Scholar] [CrossRef]
- Pallotta, G.; Vespe, M.; Bryan, K. Vessel Pattern Knowledge Discovery from AIS Data: A Framework for Anomaly Detection and Route Prediction. Entropy 2013, 15, 2218–2245. [Google Scholar] [CrossRef]
- Pallotta, G.; Vespe, M.; Bryan, K. Traffic knowledge discovery from AIS data. In Proceedings of the 16th International Conference on Information Fusion, Istanbul, Turkey, 9–12 July 2013; IEEE: Piscataway, NJ, USA, 2013. [Google Scholar]
- IMO. Third IMO GHG Study 2014; International Maritime Organisation: London, UK, 2014. [Google Scholar]
- Weng, J.; Shi, K.; Gan, X. Ship emission estimation with high spatial-temporal resolution in the Yangtze River estuary using AIS data. J. Clean. Prod. 2019, 248, 119297. [Google Scholar] [CrossRef]
- Chen, D.; Wang, X.; Li, Y. High-spatiotemporal-resolution ship emission inventory of China based on AIS data in 2014. Sci. Total Environ. 2017, 609, 776–787. [Google Scholar] [CrossRef]












| No. | Type | Field Name | Update Frequency |
|---|---|---|---|
| 1 | Dynamic Information (Messages 1, 2, 3, 18, 19) | MMSI | Updated every 2 to 3 min based on speed and heading |
| 2 | Ship Status | ||
| 3 | Latitude and Longitude | ||
| 4 | Speed | ||
| 5 | Heading | ||
| 6 | Static Information (Messages 5, 19) | IMO Number | Updated every 6 min |
| 7 | Call Sign | ||
| 8 | Ship Name | ||
| 9 | Ship and Cargo Type | ||
| 10 | Ship Size | ||
| 11 | Deadweight (DWT) | ||
| 12 | Estimated Time of Arrival | Updated every 6 min | |
| 13 | Destination Port |
| Ship Type | Ship Type | |||||
|---|---|---|---|---|---|---|
| Fitting Function | Cargo Ship | Passenger Ship | Oil Tanker | Work Vessel | Other Ships | |
| Fitting Function (Size vs. Gross Tonnage) (Gt) | 0.08s1.44 | 0.10s1.40 | 0.12s1.38 | 0.12s1.38 | 0.04s1.52 | |
| Size vs. Gross Tonnage (R2) | 0.91 | 0.93 | 0.9 | 0.91 | 0.98 | |
| Fitting Function (Gross Tonnage vs. Main Engine Power) (ME) | 2.33Gt0.76 | 4.24Gt0.72 | 2.14Gt0.80 | 3.96Gt0.73 | 2.78Gt0.75 | |
| Gross Tonnage vs. Main Engine Power (R2) | 0.91 | 0.89 | 0.92 | 0.85 | 0.9 | |
| At Anchor | Anchored | Underway (or Under Engine Power) | Cruising | |||||
|---|---|---|---|---|---|---|---|---|
| Ship Size (TEU) | Auxiliary Engine (kw) | Boiler (kw) | Auxiliary Engine (kw) | Boiler (kw) | Auxiliary Engine (kw) | Boiler (kw) | Auxiliary Engine (kw) | Boiler (kw) |
| 0–999 | 250 | 370 | 250 | 450 | 240 | 790 | 0 | 410 |
| 1000–1999 | 340 | 820 | 340 | 910 | 310 | 1750 | 0 | 900 |
| 2000–2999 | 460 | 910 | 460 | 910 | 430 | 1900 | 0 | 920 |
| 3000–4999 | 480 | 1100 | 480 | 1350 | 430 | 2500 | 0 | 1400 |
| 5000–7999 | 590 | 1100 | 590 | 1400 | 550 | 2800 | 0 | 1450 |
| 8000–11,999 | 620 | 1150 | 620 | 1600 | 540 | 2900 | 0 | 1800 |
| 12,000–14,499 | 630 | 1300 | 630 | 1800 | 630 | 3250 | 0 | 2050 |
| 14,500–19,999 | 630 | 1400 | 630 | 1950 | 630 | 3600 | 0 | 2300 |
| 20,000+ | 700 | 1400 | 700 | 1950 | 700 | 3600 | 0 | 2300 |
| Navigation Status | At Anchor | Anchored | Underway (or Under Engine Power) | Low-Speed Cruising | Cruising |
|---|---|---|---|---|---|
| Classification Criteria (or Dividing Standards) | <1 Knot | Speed ∈ [1,2,3] Knots | >3 Knots and Load Factor LF <20% | Load Factor LF ∈ [20%, 65%] | Load Factor > 65% |
| Auxiliary Engine Load Factor | 0.19 | 0.48 | 0.25 | 0.13 | |
| Main Engine | Auxiliary Engine | Boiler | |||||
|---|---|---|---|---|---|---|---|
| Engine Speed | Low Speed | Medium Speed | High Speed | Low Speed | Medium Speed | High Speed | |
| Fuel Types | RO | RO | RO | — | MD | — | MD/MG |
| CO2 Emission Factor (kg/kw·h) | 0.622 | 0.686 | 0.686 | — | 0.6907 | — | 0.922 |
| Type of Working Engine | Mean Value/(g·kW−1·h−1) | Confidence Interval/(g·kW−1·h−1) | Uncertainty Range |
|---|---|---|---|
| Main Engine | 653.32 | (633.22, 673.34) | (−3.1%, 3.1%) |
| Auxiliary Engine | 702.01 | (687.48, 715.94) | (−2.1%, 2.0%) |
| Boiler | 954.15 | (922.00, 970.71) | (−3.4%, 1.7%) |
| Ship Information | |||||||
|---|---|---|---|---|---|---|---|
| MMSI | 414,896,000 | Ship Name | NinyuanTJ | Length | 197.0 | Width | 197.0 |
| Main engine power (kW) | 18,760 | Auxiliary engine power (kW) | 750 | Boiler power (kW) | 1110 | Maximum speed (knots) | 19 |
| Deadweight (DWT) | 56,295.0 | TEU | 3316 | ||||
| Carbon Emission Calculation | |||||||
| Timestamp (S) | Start coordinate | End coordinate | Status | Speed (knots) | Distance (nM) | Duration(S) | Ship CO2 emissions (g) |
| 1,694,677,037 | 38°58.223″ N117°54.733″ E | 38°58.223″ N117°54.734″ E | Anchorage | 0 | 0.01 | 2000 | 6350 |
| 1,694,677,037 | 38°58.223″ N117°54.734″ E | 39°1.1436″ N117°46.2745″ E | Low-speed navigation | 11 | 10 | 3200 | 11,588 |
| 1,694,677,037 | 39°1.1436″ N117°46.2745″ E | 39°1.1437″ N117°46.2745″ E | Mooring | 0 | 0 | 15,300 | 3980 |
| …… | …… | …… | …… | …… | …… | …… | |
| Carbon Emissions by Ship Type in the Bohai Economic Rim in 2023 (Million Tons) | |||||
|---|---|---|---|---|---|
| Total Emissions | Cargo Ship | Tanker Ship | Work Boat | Passenger Ship | Other Ships |
| 8.8072 | 5.8866 | 1.0213 | 0.9135 | 0.7590 | 0.2268 |
| Carbon Emissions by Emission Sources in the Bohai Economic Rim in 2023 (Million Tons) | |||
|---|---|---|---|
| Total Emissions | Main Engine | Auxiliary Engine | Boiler |
| 8.8072 | 5.8724 | 0.9488 | 2.0660 |
| Carbon Emissions by Ship Sailing Status in the Bohai Economic Rim in 2023 (Million Tons) | |||||
|---|---|---|---|---|---|
| Total Emissions | Cruising | Maneuvering | Slow-Speed Cruising | Anchoring | Mooring |
| 8.8072 | 3.9532 | 2.3679 | 1.4182 | 0.6175 | 0.4504 |
| Basic Information of Sampled Ships | ||||||
|---|---|---|---|---|---|---|
| Ship ID | MMSI | Ship Name | Length | Width | Deadweight Tonnage | TEU |
| A1 | 47,731 **** | HYHX ** | 399.9 | 58.6 | 197,975 | 21,237 |
| A2 | 47,717 **** | HYTP ** | 399.8 | 58.6 | 199,924 | 20,038 |
| B1 | 47,723 **** | XT ** | 141 | 24 | 12,336 | 1011 |
| B2 | 47,753 **** | WH ** | 142.7 | 22.6 | 12,827 | 1043 |
| …… | …… | …… | …… | …… | …… | …… |
| …… | …… | …… | …… | …… | …… | …… |
| Emission Data of Sampled Ships | ||||||
| Ship ID | Slow-speed Cruising Carbon Emissions (tons) | Medium-speed Sailing Carbon Emissions (tons) | High-speed Sailing Carbon Emissions (tons) | |||
| Speed (knots) | Carbon Emissions | Speed (knots) | Carbon Emissions | Speed (knots) | Carbon Emissions | |
| A1 | 10.60 | 0.066 | 11.65 | 0.069 | 13.05 | 0.073 |
| A2 | 9.97 | 0.062 | 11.08 | 0.066 | 12.19 | 0.070 |
| B1 | 11.44 | 0.047 | 12.85 | 0.049 | 14.01 | 0.051 |
| B2 | 11.38 | 0.045 | 12.64 | 0.047 | 14.03 | 0.050 |
| …… | …… | …… | …… | …… | …… | …… |
Disclaimer/Publisher’s Note: The statements, opinions and data contained in all publications are solely those of the individual author(s) and contributor(s) and not of MDPI and/or the editor(s). MDPI and/or the editor(s) disclaim responsibility for any injury to people or property resulting from any ideas, methods, instructions or products referred to in the content. |
© 2025 by the authors. Licensee MDPI, Basel, Switzerland. This article is an open access article distributed under the terms and conditions of the Creative Commons Attribution (CC BY) license (https://creativecommons.org/licenses/by/4.0/).
Share and Cite
Ning, Y.; Li, T.; Yang, L.; Chen, B. Data-Driven Analysis of Regional Ship Carbon Emission Reduction: The Bohai Bay Area Case Study. Sustainability 2025, 17, 1159. https://doi.org/10.3390/su17031159
Ning Y, Li T, Yang L, Chen B. Data-Driven Analysis of Regional Ship Carbon Emission Reduction: The Bohai Bay Area Case Study. Sustainability. 2025; 17(3):1159. https://doi.org/10.3390/su17031159
Chicago/Turabian StyleNing, Yangning, Tao Li, Libo Yang, and Bing Chen. 2025. "Data-Driven Analysis of Regional Ship Carbon Emission Reduction: The Bohai Bay Area Case Study" Sustainability 17, no. 3: 1159. https://doi.org/10.3390/su17031159
APA StyleNing, Y., Li, T., Yang, L., & Chen, B. (2025). Data-Driven Analysis of Regional Ship Carbon Emission Reduction: The Bohai Bay Area Case Study. Sustainability, 17(3), 1159. https://doi.org/10.3390/su17031159
