Next Article in Journal
Molecular Biomarker and Principal Component Analysis of Agricultural Soil in Oued Rhiou, Algeria: Insights into Organic Matter Dynamics and Management Practices
Previous Article in Journal
Nonlinear Perceptual Thresholds and Trade-Offs of Visual Environment in Historic Districts: Evidence from Street View Images in Shanghai
 
 
Font Type:
Arial Georgia Verdana
Font Size:
Aa Aa Aa
Line Spacing:
Column Width:
Background:
Article

A Sustainable Framework for Planning and Management of Diving Operations for Underwater Search and Rescue in Strong Tidal Current Environments: Lessons from the Sewol Ferry Disaster

1
Institute of Marine Industry, Gyeongsang National University, Tongyeong 53064, Republic of Korea
2
Sea Salvage & Rescue Unit, Republic of Korea Navy, Changwon 51686, Republic of Korea
3
Water Management Division, Korea Environment Institute, Sejong 30147, Republic of Korea
4
Department of Fire Protection Engineering, Pukyong National University, Busan 48513, Republic of Korea
5
Department of Ocean Civil Engineering, Gyeongsang National University, Tongyeong 53064, Republic of Korea
6
School of Civil, Mining, Environmental and Architectural Engineering, University of Wollongong, Wollongong, NSW 2522, Australia
*
Author to whom correspondence should be addressed.
Sustainability 2025, 17(24), 11073; https://doi.org/10.3390/su172411073
Submission received: 7 November 2025 / Revised: 7 December 2025 / Accepted: 8 December 2025 / Published: 10 December 2025

Abstract

Maritime disasters pose substantial social and economic challenges and often require complex, resource-intensive search and rescue operations to minimize loss of life and damage to infrastructure. This study proposes a sustainable and quantitative framework for planning and managing underwater search and rescue operations in strong tidal current environments, with reference to the Sewol ferry disaster. Hydrodynamic current predictions over a 31-day period were analyzed to determine tidal-induced diving cycles and to estimate the depth-specific diveable time (DAT) under safe operating limits of 1 knot for a self-contained underwater breathing apparatus (SCUBA) and 1.5 knots for surface-supplied diving systems (SSDSs). Two representative dive profiles were developed: a no-decompression SCUBA plan for 26 m hull diving and a staged-decompression SSDS plan for 48 m seabed diving, considering oxygen toxicity and nitrogen narcosis limits. Workable time (WAT) analysis indicated SCUBA as optimal for hull tasks (WAT/DAT = 0.83), whereas the SSDS provided extended efficiency for deep-water operations. A redeployment model based on surface interval constraints reduced diver staffing requirements by approximately 28%. The proposed framework enhances the sustainability and resilience of marine disaster response by optimizing diver safety, operational efficiency, and resource management, contributing to sustainable marine safety systems and long-term emergency preparedness.

1. Introduction

The sinking of the Sewol ferry was a major maritime accident that occurred at approximately 8:49 a.m. on 16 April 2014, approximately 1.5 miles north of Byeongpungdo Island in Jeollanam-do, South Korea. When the Sewol ferry departed from Incheon Port, it was overloaded, exceeding the permitted cargo capacity, with a high center of gravity, and its stability was weakened because it had not been filled with the appropriate ballast water. Additionally, structural modifications were made to increase the passenger capacity, which raised the center of gravity of the ship and further reduced its stability. In this state, a maneuver-induced loss of stability occurred, resulting in rapid flooding and eventual capsizing [1,2] (Figure 1). Of the 476 people on board at the time of the accident, including 325 high school students on a school trip, 304 people died or went missing, including 250 students. A full-scale search and rescue operation eventually began, but the search was conducted under difficult conditions. The accident area is known for extreme currents, which made it difficult for divers to work underwater and maintain their position. Diving was only possible during the slack tide when currents weakened during the day, which severely limited working hours. With such short working time, the diving operation lasted approximately seven months, during which divers repeatedly conducted underwater search and rescue (USAR) operations at the disaster site, at depths of over 40 m. During these operations, currents in the accident area were strong and constantly changing, threatening the safety of the divers, and the poor visibility due to murky water made the underwater work challenging. Some divers lost their lives. Ultimately, the underwater search was officially called off on 11 November 2014. This long-term USAR operation illustrated the operational limits of manned diving in strong tidal current environments. Following the demands of the families of the missing passengers and the public, the full-scale salvage operation of the Sewol ferry began in 2015, and on 23 March 2017, the Sewol ferry was raised above the sea. These follow-up efforts underscored the societal importance of improving marine disaster-response capacity and systematic diving operations.
In the Sewol ferry sinking accident, diving was essential for USAR operations, and divers from the government, private sector, and military were deployed. Consequently, establishing a systematic diving plan based on diving theory and decompression procedures was crucial for the safety of the divers and the efficiency of the search and rescue operations. USAR operations were substantially affected by the marine environment. The divers followed accurate decompression procedures based on diving theory and considered marine environmental factors, such as currents, waves, visibility, and water temperature. However, in the initial stages, forecast data from the Maenggol Channel of the Korea Hydrographic and Oceanographic Agency were used. The forecast location did not match the passenger ferry sinking point, and the discrepancies in the current speed and direction due to phase differences caused considerable difficulties in the search operation. Subsequently, the Korea Institute of Ocean Science and Technology (KIOST) installed an acoustic Doppler current profiler on a rescue barge on 23 April 2014, to support USAR operations, providing real-time tidal information [4]. However, the observed current speeds could only be used as a reference to estimate the entry time of the divers, and even then, the irregularity of the current flow caused long waiting times outside the water. Furthermore, owing to the unexpected fluctuations in the tidal current speed, equipment had to be prepared urgently. Thus, the planning, operation, and management of diving for USAR faced many challenges. Therefore, these operational difficulties emphasize the need for quantitative planning tools that incorporate tidal current variability into diving operation management.
Similarly, in 1915, the USS F-4, a US Navy F-class submarine, sank off the coast of Honolulu, Hawaii, at a depth of 93 m, resulting in the deaths of all 21 crew members. This accident caused nitrogen narcosis in the divers owing to changes in the physical environment, highlighting the need for diving manuals. The US Navy had issued diving instructions for training and operations since 1905, but the first publication under the title “US Navy Diving Manual” was by the Naval Sea Systems Command in 1916. It has since continued to the 7th revision in 2016 [5]. Additionally, the Navy Experimental Diving Unit (NEDU) provides the theoretical background for the “US Navy Diving Manual” through various experiments which leads the advancement of diving technology. For decompression procedures and algorithms that ensure diver safety from diving-related illnesses, Gerth and Doolette [6,7] explained the advancements in decompression theory, and Doolette et al. [8] compared and analyzed decompression stop techniques at shallow and deep depths, confirming the safety of US Navy diving procedures.
In 1977, the US National Oceanic and Atmospheric Administration (NOAA) published the “NOAA Diving Manual” for marine protection and diving science research. In contrast to the US Navy manual, this manual provides theory and procedures accessible to recreational divers as well, and its 6th edition was published in 2017 [9]. Mixed gas diving procedures, such as those for nitrogen–oxygen gas mixtures (nitrox), have been standardized and are used in both recreational and professional diving. Furthermore, the International Marine Contractors Association has set technical standards for underwater operations and established safety, environmental protection, and relevant regulations through training [10].
In the field of commercial diving, the UK Health and Safety Executive provided practical guidance in 1997 for the safety of commercial diving and the protection of divers’ health. It was revised in 2014 to reflect the latest technology. The Health and Safety Authority of Ireland also published the Code of Practice for Commercial Diving Projects Inland and Inshore, providing regulations and guidelines for commercial diving practices [11]. The Association of Diving Contractors International (ADCI) provides guidelines to ensure the safety of commercial diving and underwater work and regularly revises them to reflect the latest technologies and best practices. Revision 6.2 has been in effect since 2016 [12].
With the advancement of decompression algorithms, numerous studies have been conducted to enable safe and efficient dives. Azzopardi and Sayer [13] compared and analyzed the performance of 47 dive computers. Parrish and Pyle [14] compared gas consumption and decompression times for self-contained underwater breathing apparatus (SCUBA) and rebreather systems in deep-water dives using mixed gases. Lee et al. [15] simulated the applicability of nitrox diving using the varying permeability model (VPM), and Lee et al. [16] proposed a coupled analysis involving computational fluid dynamics and the VPM, numerically investigating the effect of wave loads on the decompression of a diver.
Diving equipment has improved in terms of performance and functionality. During the Sewol ferry sinking incident, SCUBA and surface-supplied diving systems (SSDSs) were used in USAR operations, and these systems have evolved over the years. The practice of diving as a profession dates back more than 5000 years [5]. Early divers harvested seafood by free diving at depths of <30 m, followed by the development of diving bells. Before the Common Era, Aristotle designed a bell-shaped device to help divers breathe, but the success of diving at that time was not confirmed. After several challenges, John Smeaton, between 1788 and 1799, successfully supplied compressed air to a diving bell using a compression pump; this was considered the beginning of the modern diving bell [9]. Efforts to restrict and regulate air supply began in the 17th century, and in 1819, Augustus Siebe developed the SSDS, contributing to the revitalization of diving operations. He designed a method of supplying compressed air to a sealed helmet and suit using a pump and in 1837, laid the foundation for the modern SSDS by introducing a system that allowed air to be freely supplied and exhausted through valves. Through the development of diving helmets and suits, salvage operations were successfully conducted on a ship at a depth of approximately 20 m. In 1966, the NEDU requested Kirby Morgan to design and manufacture a safe and lightweight diving helmet. In 1975, the SuperLite® 17B model was developed, becoming the standard for military and industrial diving helmets for the US Navy and worldwide.
The development of SCUBA began in 1933, when French naval officer LePrieur designed a demand regulator for compressed gas cylinders. This was introduced in the “US Navy Diving Manual, Volume 1” [5], but its use was limited owing to insufficient breathing rate and durability issues. Later, Cousteau and Gagnan of France developed a breathing regulator with high-pressure air tanks during the creation of a closed-circuit system, marking the beginning of efficient and safe open-circuit SCUBA diving. In 1943, the prototype Aqua-Lung was unveiled, considered the culmination of centuries of development of diving equipment. Cousteau developed and tested new diving techniques through shipwreck exploration and photography, and his work significantly contributed to the advancement of SCUBA diving systems [17].
A previous study analyzed the daily diveable time (DAT) for SCUBA and SSDSs based on tides and currents predicted by the Advanced Circulation (ADCIRC) model, demonstrating the importance of environment-dependent dive planning during the Sewol ferry disaster [18]. Building upon this prior work, this study reevaluates the DAT for each tidal current cycle, develops representative SCUBA and SSDS diving plans for hull diving (26 m) and seabed diving (48 m), and assesses operational strategies that enhance diver safety and improve the effectiveness of USAR operations while contributing to sustainable marine disaster-response planning through optimized resource allocation and long-term operational resilience.

2. Theoretical Background

Diving plans, operations, and management strategies that are grounded in an appropriate theoretical understanding of diving can enhance diver safety and underwater work efficiency. A diving plan based on the fundamental theory of diving, decompression theory and algorithms, diving-related illnesses, and the characteristics and performance of diving systems was established in this study. Additionally, operational and management strategies were examined.

2.1. Basic Theory of Diving

Diving theory explains the physical changes that occur during diving based on gas laws and the principle of buoyancy. Changes in the pressure, volume, and temperature of gases affect the physiology of divers, and failure to manage these changes properly can expose them to diving-related risks.
The volume of gas in the lungs and air tank decreases while diving in line with Boyle’s law. Divers must adapt to changes in the pressure of breathing gases with depth [19,20], and adhere to a prescribed ascent rate as rapid ascents can lead to pulmonary overexpansion syndrome.
According to Charles’ law, as the underwater depth increases and water temperature decreases, the volume of breathing air decreases, which can affect the resistance felt when inhaling. Therefore, changes in gas temperature and volume during diving can affect the breathing and energy consumption of a diver [5].
The Boyle–Charles law, which explains how pressure and temperature changes during diving affect the gas volume, clarifies the compression and expansion processes within the lungs and air tanks. Divers must predict the effects of these volume changes to properly manage the gas pressure and temperature [19].
Henry’s law states that the amount of gas dissolved in a liquid is proportional to the partial pressure of the gas, explaining why more nitrogen dissolves in blood and tissues as the depth increases. During deep dives, excessive nitrogen can accumulate in the body. Rapid ascent may prevent dissolved nitrogen from being released as the pressure decreases, causing it to quickly form bubbles in tissues [20].
Based on Dalton’s law of partial pressures, during diving, the partial pressures of oxygen and nitrogen are critical. As the depth increases, the partial pressure of nitrogen rises, which can lead to nitrogen narcosis affecting the central nervous system (CNS). Similarly, excessive oxygen partial pressure can cause oxygen toxicity; thus, mixed gases must be handled carefully during diving [21,22].
Divers use the Archimedes principle to improve safety and efficiency by adjusting buoyancy with weight belts and buoyancy-control devices.

2.2. Diving-Related Disorders

2.2.1. Nitrogen Narcosis

Nitrogen narcosis occurs when nitrogen under high pressure in deep waters affects the CNS. Breathing excess nitrogen in deep waters can cause mental confusion and slow reaction times, severely impairing divers’ judgment [22]. Symptoms begin to appear at a nitrogen partial pressure of 3–4 absolute atmospheres (ata) [22,23], and the symptoms according to the depth and nitrogen partial pressure [22,24] are listed in Table 1.
Nitrogen narcosis is caused by the fat solubility of nitrogen. In a high-pressure environment, nitrogen dissolves into the lipid bilayer of nerve cell membranes, inhibiting nerve cell function and causing an anesthetic effect. It is often referred to as “deep-water anesthesia” or the Martini effect, as it mimics the sensation of drinking an additional martini for every 15 m of increased depth [24]. Divers may experience impaired judgment, reduced ability to respond to danger, and in severe cases, fatal consequences [22]. To prevent this, the nitrogen content in breathing gas is reduced by using mixtures containing helium, such as trimix or heliox. As helium is less fat-soluble than nitrogen, its effect on the nervous system is less pronounced, enabling safer diving at greater depths.

2.2.2. Oxygen Toxicity

When a gas with a high oxygen concentration is inhaled for a period shorter than the latent period, even in a high-pressure environment, no symptoms appear. However, inhaling oxygen at a partial pressure (PPO2) higher than the incubation period can lead to toxicity. The onset of oxygen toxicity is due to the excessive production of reactive oxygen species within the body. These reactive oxygen species damage cells in almost all human tissues, causing inflammation by damaging lipids in cell membranes and DNA and severely affecting the nervous and respiratory systems [21]. Oxygen toxicity is divided into CNS toxicity and pulmonary toxicity.
Tolerance to oxygen toxicity varies substantially among individuals [25]. Oxygen toxicity generally manifests as PPO2 increases or the exposure time lengthens (Figure 2) [26,27]. CNS toxicity primarily results in convulsions, coma, and loss of consciousness, appearing at PPO2 levels above 3 ata. Pulmonary toxicity manifests with symptoms such as shortness of breath, coughing, and lung damage under exposure to environments with a PPO2 exceeding 0.5 ata for extended periods [28]. As divers often work for extended periods in high-pressure underwater environments, significantly increasing the risk of oxygen toxicity, their dive time is limited. Generally, the PPO2 of breathing gas is limited to account for CNS oxygen toxicity, with limits of 1.4–1.6 for recreational diving and 1.8 for commercial diving. In general diving using air as the breathing gas, the maximum depth can be estimated using Equation (1), with PPO2 limits of 1.6 and 1.8 resulting in estimates of 66.7 and 76.3 m, respectively. The oxygen exposure limits proposed by NOAA based on the PPO2 to reduce the risk of oxygen toxicity, along with the equivalent depth calculated using Equation (1), are listed in Table 2. This primarily focuses on managing risks associated with CNS toxicity. To prevent oxygen toxicity, divers must strictly adhere to planned depth and bottom time (BT) limits based on their breathing gas. The equivalent depth equation is as follows:
h = P P O 2 F O 2 p a i r ρ g
where h represents the depth (m), ρ represents the density of water (=1025 kg/m3), g represents the gravitational acceleration (=9.81 m/s2), FO2 represents the oxygen composition of air (=0.21), PPO2 represents the partial pressure of oxygen, and p a i r represents the sea-level atmospheric pressure (1 ata), which is 101,325 Pa.

2.2.3. Decompression Sickness

Decompression Sickness (DCS) occurs when nitrogen dissolved in the body of a diver in a high-pressure underwater environment rises and cannot be expelled through breathing. The nitrogen transforms into a gas and forms bubbles within the tissues. Pain in the joints and muscles, commonly referred to as “the bends,” is one of the most common symptoms of DCS. In mild cases, symptoms can range from fatigue and muscle pain to joint pain, nerve damage, difficulty breathing, and skin changes [29,30]. In severe cases, DCS can manifest as serious neurological symptoms such as pulmonary embolism, coma, or paralysis [31]. Accordingly, the US Navy [5], Bennett and Elliott [29], and others have classified DCS into the following two types:
  • Type I: Relatively mild symptoms, such as joint pain, skin changes, and lymphatic-system abnormalities. These symptoms primarily affect the external parts of the body and are relatively easy to treat.
  • Type II: Severe symptoms affecting important systems such as the nervous system, cardiopulmonary system, or inner ear, which can lead to serious problems, such as paralysis, loss of consciousness, or difficulty in breathing. This is considered an emergency requiring immediate treatment.
Type I is generally classified as part of DCS, but this categorization has limitations because it does not fully account for various anatomical variables. Type II is classified as neurological and respiratory system damage. New pathological findings have led to a broader subclassification of DCS [22] as follows:
  • Type III: A complex condition where DCS and an arterial gas embolism (AGE) occur simultaneously. This primarily occurs when there is severe damage to the nervous and cardiopulmonary systems.
  • Type IV: Dysbaric osteonecrosis (DON) occurs after prolonged diving in deep waters and is primarily associated with the necrosis of bone tissue.
Type III has been reported to cause white-matter damage, particularly in the cervical and thoracic regions [32]. Although less common than typical DCS, it can cause rapid and severe neurological symptoms, making immediate hyperbaric oxygen therapy (HBOT) essential [33]. Type IV DCS develops after prolonged deep dives with inadequate decompression. It primarily involves bone-tissue necrosis, often in areas such as the femur, and is associated with blocked blood circulation. DON is a dangerous condition caused by bubbles within the bones of divers, leading to the destruction of bone tissue over a long period [34]. It is particularly common in commercial divers with extensive diving experience, and the risk of occurrence increases significantly when proper decompression procedures are not followed [22,35].
To prevent DCS, it is essential to ascend slowly and perform decompression stops, strictly adhering to the ascent rate and decompression procedures [20,22]. It is crucial to recognize that neurological or cardiopulmonary symptoms require immediate treatment [36]. Immediate HBOT treatment is required in cases of DCS, but using an aircraft for rapid patient transport should be avoided, as the low air pressure in the cabin can worsen symptoms. HBOT reduces nitrogen bubbles in the body and allows oxygen to be supplied to damaged tissues.

2.2.4. Arterial Gas Embolism

AGE is one of the most serious conditions that can occur during diving. It is caused by the rupture of alveoli, which allows air bubbles to enter the bloodstream and block arteries. AGE can be explained through Boyle’s law, which states that the gas stored in the lungs and alveoli during diving compresses as the depth increases. However, if the ascent is too rapid, the pressure decreases drastically, causing the gas to expand quickly, which can lead to alveolar rupture. The typical symptoms of AGE include sudden loss of consciousness, difficulty in breathing, severe chest pain, dizziness, and neurological symptoms such as hemiplegia. Air bubbles from ruptured alveoli can enter the bloodstream and block arteries [5]. If air bubbles enter the brain or other major organs, the condition can be fatal, and symptoms usually appear immediately after a diver surfaces. If appropriate treatment is not administered, it can lead to permanent nerve damage or death [29,37].
The most effective treatment for AGE is HBOT, which involves supplying oxygen in a high-pressure environment through recompression, compressing gas bubbles, and rapidly removing them from the bloodstream via oxygen [5,33]. This minimizes blood-flow blockage caused by air bubbles and ensures smooth oxygen supply to vital organs. Recompression therapy should be started promptly, and other initial emergency measures, such as emergency oxygen supply, may be administered concurrently. To prevent AGE, it is crucial for divers to adhere to the ascent rate during vertical movement. This is the most effective preventative measure to avoid lung overexpansion and gas expansion that can occur during rapid ascents. Additionally, maintaining continuous breathing during ascent and equalizing the pressure within the lungs are essential for AGE prevention [22].

2.2.5. Other Disorders

Barotrauma of the ear is caused by an imbalance between the external pressure and the pressure inside the middle ear in a high-pressure environment. If pressure equalization is not done properly during diving, the resulting pressure imbalance can lead to eardrum perforation, inner ear damage, or hearing loss. This can be prevented by frequently equalizing pressure while diving or ascending, but if adaptation fails during this process, symptoms such as pain, dizziness, and hearing loss may occur [29,37]. Pulmonary overinflation syndrome (POIS) occurs when air inside the lungs expands during rapid ascent, damaging lung tissue. Excessive lung expansion can allow air bubbles to enter blood vessels and cause AGE. Furthermore, POIS can lead to pneumonia, pneumothorax (collapsed lung), and, in severe cases, emphysema due to lung-tissue rupture. Additionally, rapid pressure changes can cause pulmonary barotrauma, resulting in tissue damage when the lungs cannot adapt. During a rapid ascent, air in the lungs cannot escape and expands, damaging tissue. This may cause shortness of breath, chest pain, or cyanosis, and in severe cases, pneumothorax [38]. High-pressure nervous syndrome can occur, particularly in deep waters, when using mixed gases containing helium. It directly affects the nervous system in high-pressure environments, leading to tremors, nausea, disorientation, and dizziness. Divers should descend slowly to allow the nervous system to adapt to pressure changes [29].
Meanwhile, prolonged diving can cause excessive dehydration, which can result in electrolyte imbalances. Inadequate hydration during diving can lead to muscle cramps, fatigue, and, in severe cases, kidney failure. To maintain electrolyte balance, adequate hydration and electrolyte replenishment before and after diving are essential [39].
Supervisors must continuously monitor divers’ health before and after dives, providing sufficient rest and nutritional support to prevent fatigue. Additionally, divers must strictly follow descent and ascent rates, as well as decompression procedures, while managers should ensure strict supervision of the diving process through real-time monitoring [29,40].

2.3. Decompression Theory and Algorithms

Decompression theory explains how inert gases such as nitrogen dissolved in the human body during diving are released when divers ascend to the surface. Haldane’s decompression theory proposes a staged approach for eliminating nitrogen from the body to reduce the risk of DCS [20]. This theory serves as the foundation for modern decompression tables but has since evolved into more precise algorithms.
The US Navy’s Workman decompression theory modified the conventional Haldanian framework into a more practical and safer model, providing no-decompression limit (NDL) tables for use in diving operations. However, the incidence of DCS under this model remained relatively high. To address this issue, Thalmann introduced an exponential-linear model [6]. Thalmann’s VVal-18 algorithm significantly reduced the probability of DCS to <3.5%, which led to its adoption in the US Navy Diving Manual [5]; subsequent refinements include the VVal-18M and VVal-79 algorithms. These algorithms are regarded as advancements that enhance the accuracy and safety of existing decompression tables [7].
Modern dive computers incorporate these algorithms to calculate gas absorption and elimination in real-time, thereby guiding divers through safe decompression protocols. These models have evolved from Haldane’s original method, which calculated the time required for gases to safely exit the body, into more sophisticated approaches, such as the Bühlmann ZH-L16 model, the reduced gradient bubble model (RGBM), and the VPM.
The Bühlmann model calculates the absorption and elimination of inert gases by dividing body tissues into compartments with different half-lives. The ZH-L16 version estimates the amount of nitrogen accumulated in each tissue based on the dive depth and duration and provides corresponding safe decompression times [41]. The RGBM expands on previous approaches by incorporating the formation and growth of microbubbles in its calculations, in addition to dissolved gas dynamics. It applies more conservative decompression procedures to minimize bubble growth, thereby offering safer decompression schedules for repetitive and deep dives [42]. Meanwhile, the VPM calculates decompression requirements based on the physical properties and permeability of bubbles formed during diving. It accounts for changes in bubble size and pressure, with the aim of preventing excessive bubble expansion, particularly in deep-water conditions [43]. The VPM-B model, an extension of VPM, introduces additional conservative safety factors to enhance protection during deep and repetitive dives.
Dive computers equipped with these models, which are now standard equipment in diving, play an indispensable role in ensuring diver safety and preventing DCS across a wide range of underwater environments.

2.4. Diving Systems

USAR typically uses SCUBA, which allows divers to move freely because it provides its own breathing gas supply, and the SSDS, which can be used for longer periods because the breathing gas is supplied from the surface. SCUBA is preferred in situations where maneuverability and mobility are essential in search and rescue operations, whereas the SSDS allows for voice communication with the surface and enables more stable diving operations at greater depths under the supervision of a surface team. Both SCUBA and SSDSs were used in the search and rescue diving operations for the Sewol ferry sinking, as listed in Table 3.

2.4.1. SCUBA

SCUBA systems allow divers to carry their own breathing gas underwater, with the main advantage being freedom of movement and maneuverability. Breathing gas is supplied through a high-pressure tank and a regulator. SCUBA is widely used in recreational diving and for simple underwater tasks. In contrast to SSDS, SCUBA does not require a hose connecting the diver to the surface, as the diver carries the breathing gas supply. This independence allows movement at various depths and in different underwater environments. SCUBA also has relatively low initial and maintenance cost [5].
Despite its advantages, SCUBA has the disadvantage of a limited dive time, as only a finite supply of breathing gas can be carried; long-duration operations in deep water are impossible. Divers must periodically surface to change tanks, which requires extended surface intervals (SIs) and decompression times. In addition, repetitive dives increase fatigue and elevate the risk of diving-related illnesses [24,37]. SCUBA divers must carry a spare tank to prepare for emergencies, enabling immediate response in the event of air shortage or equipment failure. Diving in pairs is also essential to ensure safety, as partners can monitor each other and provide assistance in emergencies, such as air sharing or rescue support.

2.4.2. SSDSs

The SSDS supplies breathing gas directly from the surface instead of from high-pressure tanks carried by divers. It is primarily used in operations requiring long-duration or high-intensity underwater work, such as commercial and industrial diving. The major advantage of the SSDS is that it provides a continuous supply of breathing gas from the surface, making dive duration theoretically unlimited. Safety is further enhanced through redundant backup systems that can provide emergency air. The SuperLite® 17B helmet, developed by Kirby Morgan, is a flagship component of the SSDS and remains widely used today [44].
However, the SSDS has the disadvantage of restricted mobility as divers are connected to the surface by hoses. In complex underwater environments, hoses may become tangled or risk being severed by ship propellers. Nevertheless, the hose assembly also carries communication lines, which allow constant contact with surface supervisors—an important safety benefit. Meanwhile, the SSDS is more expensive than SCUBA, with higher maintenance costs owing to its complexity, and requires specialized personnel for installation and operation [5]. For operations conducted offshore, additional vessels or barges are often needed to support the supply system, further increasing logistical demands.
To ensure safety during SSDS operations, divers must be thoroughly trained in accordance with diving manuals and safety guidelines, and strict adherence to operational regulations is required [9,10] (see also US Navy [5] and DAN [36]). Proper dive planning and equipment management are key to maintaining safe operations, and the emergency gas supply provides an essential safeguard against unexpected situations.

3. Structure of USAR Diving Operations

3.1. Site Conditions

The condition of the sunken Sewol ferry can be assessed using the results of the on-site investigation conducted by KIOST. On 13 April 2015, the Chairman of the Agriculture, Forestry, Maritime Affairs, and Fisheries Committee of the National Assembly of the Republic of Korea obtained and released the “Field Survey Service Report for Technical Review of the Sewol Ferry Hull Treatment” prepared by KIOST, which contained 3D images such as those shown in Figure 3. According to the analysis of high-resolution survey images, the Sewol ferry was lying on the seabed with its port side touching the bottom and had shifted approximately 5 m southeast from the time of sinking. The bow was oriented at approximately 53°, approximately 10° clockwise from the initial April 2014 survey. Overall, the hull was relatively well-preserved, but damage was observed, such as the left stern being crushed upon impact with the seabed during sinking.
According to the “Report on the Sinking of the Passenger Ferry Sewol” submitted by the Coast Guard to the Special Investigation Committee on the Sewol Ferry Disaster in 2014, the maximum depth of the accident area was 48 m, while the depth at the starboard side of the hull was 26 m. Therefore, the seabed depth where the Sewol ferry rested was 48 m, and the hull depth was 26 m. These depths are, therefore, used as the criteria for seabed and hull diving in the development of the diving plan.

3.2. Environmental Factors

The Maenggol Channel, where the Sewol ferry sank, is a strait located between Jindo-gun and Haenam-gun in Jeollanam-do, South Korea, and Jeju Island. It is an important sea route connecting the Yellow and South Seas. The channel is approximately 25 km long and 2.5–5 km wide, with a deep seafloor. These narrow waterways generate strong, highly variable currents, historically posing challenges to navigation and earning a reputation as dangerous sea lanes.
Table 4 summarizes the “Field Survey Results for Reviewing the Sewol Ferry Hull Treatment Technology,” published by KIOST in April 2015 [3], which include measurements collected during April–November 2014, when KIOST supported the USAR operations. According to the current velocity survey results listed in Table 4, the maximum 10 min average current velocity in September 2014 was 1.93 m/s, and the instantaneous current velocity exceeded 2 m/s. These strong currents occurred during both flood and ebb tides. From April to November 2014, the monthly average current velocity ranged between 0.63 and 0.89 m/s, with limited variation. During the same period, the average water temperature was lowest (13 °C) in April, when the accident occurred, and highest (21.59 °C) in September.

3.3. Diving Standards and Procedures

3.3.1. Breathing Gases

In this study, the default breathing gas for SCUBA and the SSDS is air. Both systems supply divers with air composed of 78.08% nitrogen (N2), 20.95% oxygen (O2), and 0.97% other gases at ambient (absolute) pressure. When planning an air dive, this composition is generally approximated as 78% N2 (an inert gas), 21% O2 (an active gas), and 1% other gases. According to Dalton’s law, as the water depth increases, the environmental pressure increases, and the partial pressures of oxygen (PPO2) and nitrogen (PPN2) vary accordingly, as shown in Figure 4. The equations for PPO2 and PPN2 are as follows:
PPO 2 = FO 2 × P PPN 2 = FN 2 × P
where FO2 and FN2 represent the ratios of oxygen and nitrogen in the atmosphere at 1 atm, which are 0.21 and 0.78, respectively. P represents the absolute pressure (ata) and can be defined as the sum of the atmospheric pressure at sea level ( p a i r ), which is 1 ata (101,325 Pa), and the hydrostatic pressure (gauge pressure) p .
p = ρ g h p a i r
The depths considered in this study for hull and seabed diving are 26 and 48 m, respectively, with PPO2 values of 0.75 and 1.21 ata, respectively. These are lower than the US Navy’s allowable limit of 1.3 ata to prevent CNS oxygen toxicity and also within NOAA’s recreational diving limit of 1.4 ata. For safety, however, this study refers to NOAA’s oxygen exposure limits (Table 2 [9]) and sets PPO2 values at 0.8 and 1.25 ata for hull and seabed diving, respectively. Accordingly, the single-dive time for hull diving is limited to 450 min, with a daily maximum of 450 min. For seabed diving, the single-dive time is limited to 195 min, with a daily maximum of 225 min.
The environmental pressure at 26 and 48 m is 3.58 and 5.76 ata, respectively. At these pressures, divers are inevitably exposed to nitrogen narcosis (Table 3). In hull diving, symptoms are mild and may include impaired judgment, simple mistakes, and distraction. However, at 48 m, nitrogen narcosis becomes more pronounced, with risks such as delayed reaction time, impaired reasoning, memory loss, and overconfidence, all of which can critically affect safety and efficiency.
Even skilled professional divers require prior training regarding nitrogen narcosis and must be prepared to handle emergencies underwater and on the surface. The risk can be reduced by diving in pairs, as symptoms vary among individuals; a partner can recognize and respond to early signs. For hull diving, where symptoms are generally mild, risks can be managed through partner checks. For seabed diving, particularly with SCUBA, underwater time must be restricted to avoid symptom escalation. Extended SCUBA dives at 48 m are further limited by the tank capacity. By contrast, the SSDS supports real-time voice communication, allowing divers to report conditions and receive instructions from surface supervisors. This capability enables immediate responses to nitrogen narcosis and safe emergency ascent under supervision.

3.3.2. Diving Procedure

Generally, decompression diving cannot be performed with SCUBA [5], and the NDL distribution using air as the breathing gas is shown in Figure 5. This study proposes the following estimation equations based on US Navy data. The R-squared (R2), root-mean-squared error (RMSE), normalized root-mean-squared error (NRMSE), mean absolute error (MAE), and mean absolute percentage error (MAPE) values, which quantify the model accuracy, are shown in Figure 5. The NDL equation is as follows:
N D L = 119.294 h 2.274
where the units of the NDL and depth h are min and m, respectively.
When applying Equation (3), the NDLs for hull diving at a depth of 26 m using air as the breathing gas and for seabed diving at a depth of 48 m are 31.96 and 7.93 min, respectively. Furthermore, when applying the US Navy [5] NDL values, the hull and seabed dive times are 33 and 12 min, respectively. Therefore, assuming no-decompression conditions, the SCUBA diving profile within the NDL is shown in Figure 6a. Using the SSDS to perform decompression diving, as shown in Figure 6b, allows longer underwater stay times than SCUBA, with the underwater decompression time limited to <15 min for diver safety.
The descent speed of the diver is not clearly specified but should not exceed 22.86 m/min (75 ft/min) [5]. Meanwhile, the ascent speed should not exceed 9.14 m/min (30 ft/min), to prevent illnesses such as pulmonary overexpansion syndrome and DCS. For diver safety, this study set the descent speed to 15 m/min (0.25 m/s) and the ascent speed to 9 m/min (0.15 m/s).
Figure 6 distinguishes between hull and seabed dives at 26 and 48 m, respectively, with A representing the entry point, B representing the point of reaching the planned depth, C representing the point of starting ascent, and D representing the surface exit point. Accordingly, A–B represents the descent time, B–C represents the BT at depth, C–D represents the decompression time, and A–D represents the total dive time. Furthermore, c1 and c3 represent the times of arrival at the decompression stop depth, while c2 and c4 represent the times of ascent to the decompression stop depth. Detailed time information for the dive profile in Figure 6 is listed in Table 5. c1–c2 and c2–c4 intervals represent decompression stop time, and the ascent time between decompression stops is included in the upper decompression stop time. The ascent time from the final decompression stop to the surface is cn–D. For reference, the decompression stop points for SSDS dives are at 9.1 and 6.1 m. To release dissolved inert gases and reduce strain from pressure changes, decompression stops are staged at 3.05 m (10 ft) intervals. The SI required for a single dive, rather than a repetitive dive, is D–A.
In a SCUBA diving profile established within the limits of the NDL, the BT at a depth of 48 m is 3.8 min, and the total dive time is 12.33 min. In hull dives at 26 m, the total dive time is 35.89 min, which is 2.9 times longer than the seabed dive, while the BT (31.27 min) is 8.2 times that of the seabed dive. For seabed dives using the SSDS, which allows decompression, the bottom and total dive times are 15 and 32 min, respectively—3.1 and 2.6 times longer than those for SCUBA. Hull diving with the SSDS requires 40 min of BT and 56.89 min of total time—1.22 and 1.58 times longer than those for SCUBA, respectively.
The SSDS, which can perform decompression dives, is more suitable for seabed diving than SCUBA systems that cannot exceed the NDL. Conversely, for hull diving, SCUBA is more efficient than the SSDS, which has an insufficient underwater working time (BT) even if the total dive time is longer. Furthermore, for searching a hull with a complex structure, a SCUBA system with free movement is considered more advantageous than an SSDS connected to the surface by a hose.

3.3.3. Roles and Personnel Composition

The personnel composition and roles of SCUBA and SSDSs were structured based on the US Navy data [5]. In both SCUBA and the SSDS, the supervisor and diver have similar main tasks, although there are differences depending on the type of equipment. The supervisor is a senior diver with extensive experience and qualifications, who oversees diving procedures, protocols, equipment checks, and safety measures and directs and manages the entire diving operation. Additionally, when necessary, they also perform tasks such as writing dive logs and managing communications, always prioritizing diver safety. Divers are individuals holding nationally certified diving qualifications and perform underwater work while strictly adhering to diving procedures, descent and ascent speeds, BT limits, and depth limits. They must be proficient in handling diving equipment and underwater tools and should also possess basic equipment repair skills. The concept of buddy-pair diving was considered in this study to ensure diver safety and efficiency of underwater work.
The SCUBA diving system has a basic configuration of four people: one supervisor, two divers, and one standby diver, as listed in Table 6. The standby diver must wear equipment of equal or superior performance to the divers and be ready to deploy immediately in case of an emergency. They also perform tasks such as assisting divers with donning and doffing equipment, monitoring underwater locations, observing the air-bubble trail, and checking line signals. In SCUBA operations, the standby diver also serves as an assistant, supporting efficient and safe work with the minimum workforce.
The SSDS dive team, as listed in Table 7, has a basic unit of six people: one supervisor, one diver, one standby diver, one diver tender, one standby diver tender, and one console/dynamic positioning (DP) operator. However, because buddy pairs are required, the deployment of an additional diver was considered in this study, resulting in seven divers operating the SSDS. Owing to the unique characteristics of SSDS equipment, the standby diver wears the same equipment as the diver but uses a separate breathing gas line, ensuring preparedness for situations such as gas contamination or supply interruption. The diver tender assists with donning and doffing equipment, monitors underwater positions, and checks line signals and communication to support diver safety. The standby diver tender prepares and assists with rapid deployment of the standby diver and may support other tasks as directed by the supervisor. The console/DP operator maintains the breathing gas pressure at appropriate levels, continuously monitors supply status, and reports to the supervisor. Furthermore, this operator must assist the supervisor and be capable of fully performing their tasks in their absence. This personnel structure ensures overall safety and operational continuity.
Thus, the personal composition and role allocation for SCUBA and SSDSs are designed considering the characteristics and operational methods of each diving system.

3.3.4. Diving Group

A total of four SCUBA diving groups, each with two divers, performed underwater work. Once the work was complete, the divers were replaced, while one supervisor and one support staff member remained on duty for the entire tidal-induced diving cycle (TIDC). The SSDS group, consisting of seven members, also had two divers performing underwater work, while one supervisor and four support staff remained on the surface throughout one TIDC.
Divers deployed for underwater work adhere to the principle of a single dive. A single dive refers to a dive performed after the nitrogen absorbed in the high-pressure underwater environment has been completely expelled through breathing, such that the internal PPN2 of the diver has returned to approximately 0.78 ata, equivalent to 1 atm. Therefore, divers who satisfied the SI times listed in Table 5 performed a single dive rather than a repetitive dive. Under these conditions, the required personnel compositions for SCUBA and the SSDS during hull seabed diving at 26 and 48 m, respectively, in a TIDC (6 h, 12 min, 30 s) are listed in Table 8.
SCUBA systems require the most personnel for seabed diving—35 more divers than in the SSDS. For hull diving, SCUBA requires 20 divers—eight more than in the SSDS—but the overall personnel difference is only five. Therefore, SCUBA is more reasonable and efficient for hull diving, whereas the SSDS is more suitable for seabed diving in terms of workforce operation.

3.4. TIDC-Based DAT Analysis

In areas with strong currents, USAR operations must be planned with consideration of periodically changing flow patterns. Daily DATs were analyzed using tidal results from the ADCIRC hydrodynamic model [18]. While this approach is suitable for daily diving plans, it is not well applied when USAR operations must be conducted continuously and repeatedly. DATs that fail to reflect current periodicity not only reduce efficiency in dive planning but also compromise safety during emergency operations.
The tidal cycle in the region is semidiurnal, lasting approximately 12 h 25 min, with two high tides and two low tides per cycle. At slack tide, when the flow direction reverses, the current speed approaches zero; this occurs four times in one cycle. Diving is possible if the current speed remains below the safe operating limit (SOL) near slack tide, resulting in two TIDCs per cycle. Due to the mixed semidiurnal tide, the TIDC is not constant but averages approximately 6 h 12 min 30 s.
Figure 7 shows the tidal level and current in the Sewol ferry sinking area [18] for approximately one month (31 days) from 16 April 2014 (the date of the accident), to 16 May 2014. It also shows the SOLs for SCUBA and the SSDS, listed in Table 3 as 0.51 m/s (1 kn) and 0.77 m/s (1.5 kn), respectively, with blue and red lines, respectively. Additionally, the analysis of the time when the tidal current speed (10-min interval data) for each TIDC did not exceed the SOL is presented as a bar graph of the DAT for SCUBA and the SSDS.
The coastal hydrodynamic simulation results were compared and verified with data from three nearby tidal stations [18], showing high accuracy. Furthermore, when compared to the maximum tidal current speed observed by KIOST during the April spring tide (1.68 m/s at 19:30 on 29 April, Table 4), the maximum tidal current speed estimated in that study exhibited a highly similar level.
During the 31 days study period, tides repeated approximately 60 times, resulting in 120 TIDCs. Figure 7 shows three spring tides and two neap tides. Strong currents were generated during spring tides with large tidal ranges, while weaker currents occurred during neap tides with smaller ranges. Consequently, DATs during spring tides were shorter, while those during neap tides were longer. In all cases, the SSDS had longer DATs than SCUBA because its SOL is higher. During two neap-tide periods with weaker currents, the DAT for SSDS was equal to the TIDC duration, and the same was true for SCUBA during the second neap tide, as the current remained below the SOL for extended periods. Specifically, during the second neap tide, the SSDS allowed continuous underwater work from 7 May at 04:50 to 10 May at 06:50, totaling 4440 min across TIDCs 83–94. SCUBA allowed 930 min across TIDCs 88–90, with the longest single duration being 340 min during TIDC 89, when the flow speed remained below 0.51 m/s. By contrast, during the first neap tide (TIDC 8), the DATs were only 50 and 90 min for SCUBA and the SSDS, respectively. The values are listed in Table 9.
These findings demonstrate that TIDC-based DAT analysis provides operationally critical information by indicating when SCUBA and SSDS operations can be safely and continuously conducted under varying tidal conditions. This enables dive planners to allocate equipment, personnel, and mission tasks more effectively, particularly when distinguishing between restricted spring-tide windows and extended neap-tide opportunities.

3.5. Dive Planning

A dive plan for approximately one month (16 April 2014–16 May 2014) was planned based on the DAT analysis in Section 3.3 and the diving procedures, regulations, and personnel composition described in Section 3.4. This plan reviewed the required personnel for each diving system, the appropriateness of workforce deployment, and overall work efficiency.

3.5.1. Required Personnel for SCUBA System

Table 10 and Table 11 list the numbers of hull and seabed dives, along with the composition and deployment of the required personnel, considering the SCUBA DAT (Table 5) and the single-dive time for no-decompression conditions (Table 6). At TIDC 8 of the spring tide during a strong ebb tide, SCUBA divers can perform one hull dive and four seabed dives within a 50 min DAT. In TIDCs 88–90 of the neap tide, hull dives are possible eight, nine, and eight times, respectively, and seabed dives are possible 24, 27, and 23 times, respectively. Thus, they can perform dives continuously 25 and 74 times, respectively.
TIDC 8, which involves a single hull dive, requires four specialized personnel. The diving team consists of one supervisor overseeing operations from the surface, one standby diver providing support, and two divers performing the underwater work (the supervisor and standby diver perform their roles for one TIDC, which is approximately 6 h, 12 min, and 30 s). TIDC 89, which has the longest DAT, requires 20 personnel: one supervisor, one standby diver, and 18 divers. However, for the neap-tide period, when continuous diving is possible, by including TIDC 89 (TIDCs 88–90), 56 personnel are required (three supervisors, three standby divers, and 50 divers).
In the case of seabed diving (Table 11), strong currents during TIDC 8 allow four dives; thus, relatively few personnel are needed: one supervisor, one standby diver, and eight divers (10 total). However, during TIDC 89, the current is weak and 56 personnel are required for 27 seabed dives (one supervisor, one standby diver, and 54 divers). Furthermore, during TIDCs 88–90, conducting 74 consecutive seabed dives over 930 min requires 154 personnel, including three supervisors, three standby divers, and 148 divers. This is approximately 2.75 times the number needed for hull diving.

3.5.2. Required Personnel for the SSDS

The composition and deployment plan for the number of dives and required personnel, applying the uncompressed single-dive times from Table 6 to the SSDS, which provides a longer DAT than SCUBA, are listed in Table 12 and Table 13. At spring-tide TIDC 8, only one hull dive and three seabed dives are permitted. At neap-tide TIDCs 86 or 87, seven hull dives are possible (the same applies to TIDCs 90 and 91, where the DAT is ≥400 min), and 13 seabed dives are allowed. Additionally, during the neap-tide period when currents are weak (TIDCs 83–94), 72 consecutive hull dives and 134 seabed dives can be performed.
During TIDC 8, which involves only one dive owing to strong currents, seven specialized personnel are required: one supervisor, four support personnel (standby diver, console/DP operator, diver tender, and standby diver tender), and two divers. In the SSDS, the supervisor and four support personnel perform their roles throughout one TIDC. During the neap-tide period when the current is weak, 19 personnel are required for seven hull dives for one TIDC: one supervisor, four support personnel, and 14 divers. Additionally, because continuous submersion is possible for 4440 min, TIDCs 83–94 require the deployment of 204 specialized personnel for 72 dives (12 supervisors, 48 support personnel, and 144 divers).
For seabed diving, TIDC 8 permits two dives and requires nine personnel, configured the same way as for hull diving. During TIDCs 86 or 87, with a DAT of 420 min, 31 specialized personnel (one supervisor, four support personnel, and 26 divers) are required for 13 seabed dives. Furthermore, during the neap-tide period (TIDCs 83–93), when continuous diving for 4440 min is possible, 12 supervisors, 48 support personnel, and 268 divers (a total of 328 personnel) are required. This is approximately 1.61 times the number needed for hull diving.

3.5.3. Personnel Deployment for SCUBA and SSDS

During spring tides, when the currents are strong, diving time is limited; thus, the number of specialized personnel required for SCUBA and the SSDS is relatively similar. For example, for hull diving, SCUBA requires four personnel and the SSDS requires seven, while for seabed diving, the difference is not significant, with SCUBA and the SSDS requiring 10 and nine personnel, respectively. However, there is a clear difference in the required workforce size during neap tides, when the currents are weak and continuous work is possible for extended periods. For hull diving, SCUBA requires 56 personnel, whereas the SSDS requires 204; hence, the SSDS requires approximately 3.64 times more personnel. For seabed diving, SCUBA requires 154 personnel and the SSDS requires 328; thus, the SSDS requires approximately 2.13 times more personnel.
These numbers are based on simple arithmetic headcount requirements, and the actual number of personnel that need to be deployed is lower. As listed in Table 6, divers can be redeployed if they take sufficient rest, exceeding the SI, on the surface. Therefore, during neap-tide periods when continuous diving is performed, not only divers but also supervisors and support personnel can be deployed repeatedly after adequate rest, which significantly improves the overall personnel efficiency. The criteria for redeploying personnel are as follows, and the actual numbers of personnel deployed, reflecting these criteria, are listed in Table 14.
  • The supervisor and support staff are organized into a single work group and operate on a three-shift system per day. They perform their mission for one TIDC (approximately 6 h, 12 min, and 30 s) and are then guaranteed a rest period equivalent to two TIDCs (12 h and 25 min).
  • For divers, an SI of at least the minimum required should be ensured to allow sufficient nitrogen to be released from the body. If the SI is longer than the time to the surface (TIDC), the diver may be assigned support personnel duties at the discretion of the supervisor.
  • These personnel management principles ensure that all personnel can maintain a normal circadian rhythm at accident sites requiring long-term USAR, such as in the Sewol ferry disaster.
SCUBA divers take surface rest periods of 636 and 375 min during SI and are eligible for re-entry after 18 and 31 TIDCs for hull and seabed dives, respectively. For the SSDS, the SI is 741 and 584 min, allowing redeployment for hull and seabed diving after 14 and 19 TIDCs, respectively.
Applying these criteria, the actual specialized personnel required for USAR operations are estimated to be approximately 16.1–75% (27.77% on average) of the numbers presented in Section 3.5.1. While the SSDS theoretically requires approximately three times more personnel for hull dives and approximately twice as many for seabed dives compared to SCUBA, the actual number of personnel deployed exhibited a significant reduction in this gap, with an increase of only one personnel for hull dives and a decrease of 15 personnel for seabed dives. This practical and systematic diver personnel composition is crucial for preventing unnecessary waste of personnel and resources at large-scale maritime accident sites. Additionally, by securing and managing a surplus workforce, personnel shortages caused by injuries or illnesses can be flexibly addressed.

3.5.4. Work-Time Efficiency of SCUBA and the SSDS

To assess the efficiency of SCUBA and the SSDS in USAR, this study analyzed how much BT—the period during a dive when actual work can be performed—can be secured out of the total dive time. The BT for the target depths of hull and seabed diving (26 and 48 m, respectively) represents the underwater workable time (WAT). Based on this, the efficiency of the WAT relative to the DAT is listed in Table 15 and Table 16. Table 15 refers to a single TIDC during spring tide (TIDC 8) and neap tide (SCUBA: TIDC 89; SSDS: TIDCs 86 or 87), while Table 16 refers to continuous dives performed during the neap-tide period (SCUBA: TIDCs 88–90; SSDS: TIDCs 83 or 94). The efficiency of the WAT can be defined as the ratio WAT/DAT.
In Table 15, the WAT for SCUBA in hull diving during spring tide is 31.27 min, which is not significantly different from the 38.27 min of the SSDS. The WAT for seabed diving is 15.2 min with SCUBA and 23.6 min with the SSDS, which is 1.55 times longer. In hull diving, the WAT/DAT ratios for SCUBA and the SSDS are 0.63 and 0.42, respectively, with SCUBA being slightly more efficient. In seabed diving, the WAT/DAT ratios for SCUBA and the SSDS are 0.30 and 0.26, respectively. Although the difference is small, the longer decompression required for the SSDS in deeper dives should be considered.
During neap tides, the WAT for SCUBA in hull diving is 281.43 min—only slightly longer than that for the SSDS (267.89 min). The WAT/DAT ratio is 0.83 for SCUBA—higher than that for the SSDS (0.64). However, in seabed diving, the WAT for the SSDS is 153.4 min—approximately 1.5 times that for SCUBA (102.6 min), and the WAT/DAT ratio of the SSDS (0.37) is superior to that of SCUBA (0.30).
Consequently, similar to the DAT, the SSDS at an SOL of 1.5 knots is advantageous for securing the WAT. For hull diving, the SSDS performs better during spring tides, whereas SCUBA is advantageous during neap tides. In seabed diving, the SSDS, which allows a longer BT through decompression, achieves a higher WAT/DAT than SCUBA, which is limited by the NDL. Notably, at one TIDC of the neap tide, the DAT for SCUBA is 80 min shorter than that for the SSDS, but its hull-diving WAT is longer by 13.54 min. This is because in NDL-applied SCUBA diving, it only takes 2.89 min to ascend from 26 m to the surface, whereas the SSDS requires an additional 14 min for a decompression stop at 6.1 m (c1–c2; Table 6 and Figure 7).
During neap tides, when currents are weak and continuous diving is possible, the WAT for SCUBA in hull diving is 781.75 min, whereas that for the SSDS is 2755.44 min—3.52 times longer (Table 16). For seabed diving, the WAT for the SSDS is 1581.2 min—5.62 times longer than that for SCUBA (281.2 min)—and the DAT differs by a factor of 4.77. In shallow-water hull dives, SCUBA exhibits higher efficiency, with WAT/DAT ratios of 0.84 compared to 0.62 for the SSDS. In seabed diving, the SSDS achieves a WAT/DAT ratio of 0.35 compared to 0.30 for SCUBA, but its efficiency is reduced by the greater depth and decompression requirements.
For conditions allowing continuous submersion, the long DATs of the SSDS are highly advantageous for WAT acquisition during neap tides. From a WAT/DAT perspective, the efficiency difference between SCUBA and the SSDS becomes more pronounced in continuous diving compared to hull diving, where SCUBA is superior. Seabed diving trends are consistent with the results listed in Table 15. Therefore, in terms of efficiency for USAR operations, SCUBA is advantageous for hull diving where decompression is unnecessary, whereas the SSDS is more effective for deep-seabed diving where a longer BT can be secured through decompression. These efficiency metrics provide practical guidance for planning diver deployment and operational strategies in real-world USAR missions, such as in the Sewol ferry disaster.
These results clearly indicate how WAT and WAT/DAT differences directly influence equipment selection and task assignment during USAR operations. By identifying which system secures more workable time under specific tidal and depth conditions, commanders can determine the optimal distribution of SCUBA and SSDS teams for hull work, seabed work, and continuous diving scenarios.

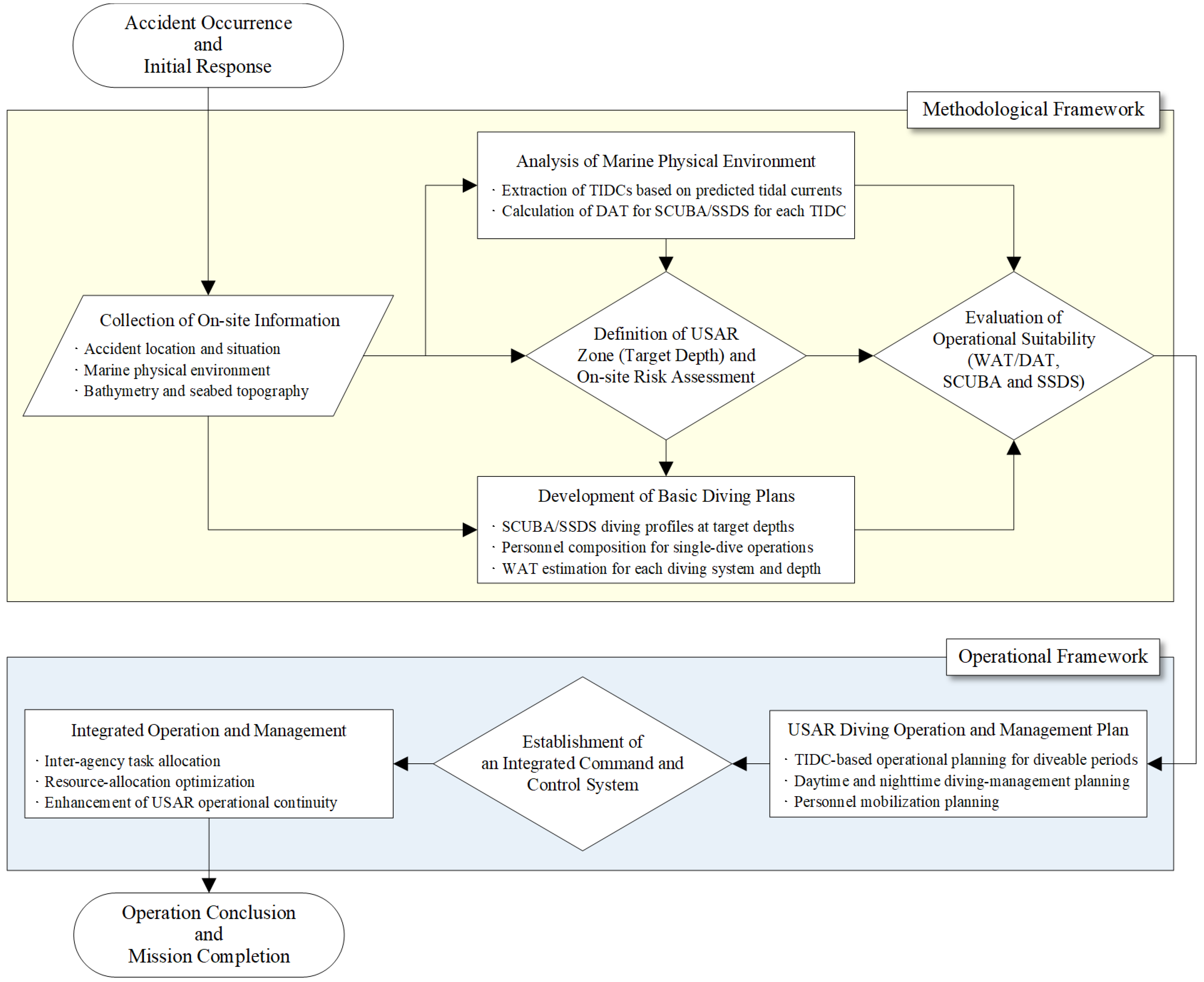
3.6. Methodological and Operational Framework

Building upon the above analyses of tidal-induced diving cycles, DAT/WAT estimation, and personnel allocation, the overall methodological and operational sequence adopted in this study is summarized in Figure 8. This framework is organized into two complementary layers—a methodological framework and an operational framework—to clearly represent how analytical results derived from tidal current data are linked to practical USAR diving operations.
The methodological framework (upper) begins with the collection of on-site information immediately after the accident. This includes the accident situation, the marine physical environment and the bathymetry. Based on these inputs, predicted tidal currents are analyzed to extract TIDCs. For each TIDC, the DAT for SCUBA and the SSDS is computed using the SOLs of the two systems. In parallel with this environmental analysis, basic diving plans for hull and seabed diving are established by combining the representative SCUBA and SSDS dive profiles with the team-composition requirements for each diving system, together with the DAT and personnel requirements. For each TIDC, the number of single dives, the required workforce, and the WATs at 26 and 48 m are evaluated. The WAT/DAT ratio then serves as a practical indicator for selecting an appropriate diving system for each depth and task and for assessing how efficiently the DAT can be utilized as WAT.
Through these steps, the methodological framework provides an analytical foundation for determining diving feasibility, selecting suitable systems under varying tidal conditions and preparing quantitative inputs for subsequent operational planning.
The operational framework (lower) applies the results of the methodological framework to the field. Based on the suitability evaluation, a TIDC-based USAR diving operation and management plan is developed. This includes the allocation of daytime and nighttime diving tasks according to the DAT characteristics of each TIDC, the organization of personnel rotations that satisfy surface interval requirements, and the determination of the minimum number of divers and support staff required for continuous operations during neap tides. When extended continuous-diving operations are expected, such as during neap tides, the operational framework guides the coordination of government, military, and civilian personnel, and the planning of multi-shift deployment. On this basis, the need for an integrated control structure is assessed, and a control tower can be established to coordinate descent lines, diver rotations, and resource allocation among agencies.
The operational framework therefore links the analytical procedures described in Section 3 with the field operations and management considerations discussed in Section 4 and Section 5. This structure ensures that USAR diving operations can be planned and executed in a transparent, reproducible, and safety-oriented manner within strong tidal current environments.

4. Diving Operation and Management

The diving plan must be thoroughly executed and managed based on the dive time and personnel deployment, accounting for tidal changes. To achieve this, diving efficiency should be maximized by selecting an appropriate number of personnel for each cycle and organizing teams suited to the work objectives and prevailing conditions. By carefully reviewing changes in tidal currents and environmental constraints during the planning phase, diver fatigue can be reduced and the ability to respond to emergencies can be enhanced, thereby ensuring safer and more efficient operations.

4.1. Tidal Current Environment

The area where the Sewol ferry sank is characterized by distinct tidal cycles, with strong currents during spring tides and weaker currents during neap tides. Therefore, careful operation and management are required both during spring tides, when diving is inherently difficult, and during neap tides, which allow prolonged periods of continuous diving.

4.1.1. Spring Tides

During spring tides, the large tidal range produces high maximum current speeds and rapid current reversals that significantly limit the DAT. In such a restricted and dynamic environment, establishing a specific and detailed dive plan is essential for conducting efficient and safe operations.
One of the most important factors in dive planning is setting clear and achievable operational goals. During spring tides, divers and support personnel often spend extended periods waiting on the surface until currents weaken. This can create impatience and impaired judgment, increasing the risk of divers failing to complete their missions. To prevent this, work objectives should be simplified, priorities clarified, and plans focused on core tasks that can be achieved within the limited dive time. The supervisor must pay particular attention to this, as the SOL for SCUBA is only 1 knot. Attempting to push operations beyond this with a short DAT can result in equipment malfunction and jeopardize diver safety.
As SCUBA uses a self-contained, independent breathing apparatus that is not connected to the surface, the available gas supply is limited. Expected gas consumption time must therefore be calculated accurately before each dive. It is also essential to maintain backup air sources and establish a systematic management plan for gas supply. This is a fundamental safety measure to prevent accidents caused by depletion of breathing gas underwater. While SCUBA offers the advantage of free mobility, it also makes divers more vulnerable to being swept away by strong currents. To mitigate this, supervisors must carefully adjust weight belts to ensure diver stability and safe working conditions.
In the case of the SSDS, which involves more personnel and equipment, indiscriminate deployment during the limited diving conditions of spring tides is inefficient and increases fatigue and resource consumption. This is a major issue during long-term, large-scale underwater operations, such as in the Sewol ferry disaster. To address this, only the minimum required personnel should be deployed during spring tides, while the rest should be allowed sufficient rest in preparation for large-scale, continuous deployments during neap tides. In contrast to SCUBA, SSDS divers are tethered to the surface and wear heavier weights, which provides greater stability. However, at sites with strong currents, such as at the Sewol ferry disaster, additional weighting must be considered during spring tides to secure diver stability and prevent lifelines from being swept away. Divers should carry only essential tools to minimize drag and improve safety under strong tidal conditions.

4.1.2. Neap Tides

During neap tides, when tidal currents weaken, the DAT significantly increases, allowing uninterrupted USAR between TIDCs. This period provides an opportunity to maximize operational efficiency through continuous diving but also increases diver fatigue, exhaustion, and the risk of diving-related illnesses. Supervisors must therefore monitor divers’ overall health, including sleep, nutrition, and psychological well-being, and incorporate this information into dive planning and management.
As long-duration continuous diving requires a large workforce, repetitive dives become inevitable, which increases the risk of DCS and accelerates fatigue accumulation. Divers should be provided adequate rest beyond the SI, and repetitive dives should be minimized. Supervisors can further reduce physical strain by implementing systematic personnel rotations and efficient deployment strategies.
Given the large personnel requirements during neap tides, both experienced and less experienced divers must be deployed. Teams should be structured with clear distinctions in roles and responsibilities to ensure safety and efficiency. This approach also offers educational benefits, enabling inexperienced divers to acquire skills through on-site learning. Such strategies are crucial for long-term USAR operations such as in the Sewol ferry disaster.
However, reckless diving attempts may occur during neap tides, when conditions appear relatively stable. This substantially increases the risk of DCS and serious accidents. Supervisors must therefore monitor divers continuously for signs of illness or fatigue and enforce strict adherence to dive times and decompression procedures. Any diver exhibiting abnormal signs or erratic behavior must be immediately withdrawn from diving duties.
Finally, while focusing on underwater tasks, supervisors must ensure that the health and concentration of surface support personnel are not neglected. Comprehensive site management includes providing safety briefings and refresher training during shift changes to enhance operational efficiency and safety.

4.2. Night Diving

In large-scale maritime disasters, such as the Sewol ferry disaster, rescue operations must be conducted continuously, 24 h a day, without distinction between day and night. However, South Korea still lacks standardized procedures or operational guidelines for nighttime USAR diving, which considerably increases the risk of accidents. In particular, the West and Southwest Sea areas have limited underwater visibility; even during the day, working without a lantern is nearly impossible at depths ≥ 5–10 m. Night conditions in such challenging environments further reduces visibility, impairs spatial awareness, and increases psychological stress on divers. Ultimately, this reduces the efficiency of underwater operations and compromises diver safety.
This study analyzed SCUBA and SSDS day- and night-diving times and ratios based on sunrise and sunset data [45]. The results for spring and neap tides are listed in Table 17 and Table 18, respectively. During a spring tide (TIDC 8), both SCUBA and the SSDS were limited to night dives. During a neap tide, SCUBA recorded 60% night dives for TIDCs 88–90, while the SSDS recorded 42.34% night dives for TIDCs 83–94. These results indicate that a significant proportion of USAR operations inevitably occur at night, highlighting the need for a systematic response strategy.
The main challenges in SCUBA night diving are poor visibility and difficulty monitoring the position and condition of divers in real-time. Free diving poses serious risks in emergencies and should therefore be restricted. Instead, divers should be tethered to a safety line that enables periodic status checks and rapid emergency response, ensuring both operational safety and mission success. Additionally, night operations require pre-established search lines, with divers restricted to those boundaries to maintain consistency and control (Table 19).
For the SSDS, the lifeline connection to the surface allows the use of high-intensity lanterns, making night diving comparatively safe. However, in night operations, even minor mistakes during equipment inspection and donning can substantially increase the risk of accidents, making thorough pre-dive checks and sufficient surface lighting essential. Furthermore, tasks requiring precision, such as console operation, record keeping, and gas management, must be supported by a well-prepared underwater environment. Installing seabed lighting to clearly mark entry and exit points and monitoring bubbles rising to the surface to confirm diver location are critical measures for improving night-diving safety (Table 20).

5. Discussion

Based on the quantitative analysis results for SCUBA and the SSDS in the Sewol ferry sinking area, this study comprehensively discusses the applicability of diving systems, operational and management strategies, securing specialized personnel, and related considerations.

5.1. Suitability of the Diving System

USAR operations at large-scale maritime disaster sites, such as the Sewol ferry disaster, require divers to complete missions efficiently and safely despite constraints such as site conditions, sea states, and workspace limitations. Therefore, the selection of a diving system must extend beyond equipment preference, considering environmental suitability, mission efficiency, and personnel availability. This study reviewed the depth, current conditions, underwater work characteristics, equipment efficiency, and composition of specialized personnel for both hull and seabed diving.
The comparative assessment shows that SCUBA provides greater maneuverability and operational responsiveness in confined hull spaces, whereas the SSDS offers superior stability, endurance, and safety for extended seabed missions in strong tidal currents. These findings demonstrate that each system has clear advantages depending on mission objectives and site conditions.
Accordingly, an integrated operational strategy is recommended. SCUBA is well suited for confined hull environments, while the SSDS is more appropriate for long-duration and higher-risk seabed tasks. Coordinating the use of both systems enables planners to align equipment capabilities with site-specific environmental conditions, thereby improving overall safety and operational efficiency during large-scale USAR operations.

5.2. Securing Specialized Personnel for Diving

5.2.1. South Korea’s Diving Personnel Structure

The Republic of Korea’s national technical qualification system, established under the 1973 National Technical Qualification Act, has five levels: technician, industrial engineer, engineer, master craftsman, and professional engineer. In diving, qualifications include diving technician, diving industrial engineer, and diving master craftsman. Fewer than 2000 individuals currently hold these qualifications [46]. In addition, the National Competency Standards (NCS) seek to shift toward a competency-based workforce by systematizing job-specific standards. Revised in 2015, the NCS categorize diving under the major classification “Construction,” medium classification “Marine Resources,” minor classification “Diving,” and detailed classifications “General Diving” and “Industrial Diving” [47]. These qualifications and standards support the systematic training and management of professional divers.
In large-scale maritime disasters such as the Sewol ferry sinking, relying solely on a single ministry is insufficient. At the time of the accident, agencies including the Korea Coast Guard, Ministry of National Defense, and National Fire Agency collaborated on diving operations. Each ministry operates specialized diver training systems tailored to its missions, enhancing both suitability and response capabilities.
For example, the Ministry of National Defense trains highly skilled divers for military missions such as special operations, search and rescue, and explosive ordnance disposal through dedicated institutions that emphasize physical and mental resilience. The Korea Coast Guard and National Fire Agency select personnel with national qualifications or military diving backgrounds and develop their skills through rescue-focused training and equipment operation education. Moreover, each institution conducts regular refresher training to maintain qualifications and enhance professionalism, ensuring that divers remain current with equipment and procedures and can respond effectively in emergency situations.

5.2.2. Personnel Deployed to the Sewol Ferry Disaster Site

Table 21 lists the actual personnel deployed to the Sewol ferry disaster site for approximately one month, from 16 April to 16 May 2014. These data were compiled from official reports submitted by various government ministries to the National Assembly’s Special Investigation Committee on the Sewol Ferry Disaster (SIC-SFD). The personnel-related standards submitted by each ministry are unclear. The Ministry of National Defense (MND) and the National Fire Agency (NFA) only counted personnel directly engaged in USAR activities, while the Korea Coast Guard (KCG) appears to have counted the total number of personnel, including not only civilian, public, and military divers but also support staff.
The KCG’s records of personnel deployed during the initial stages of the accident are missing from 16 to 23 April. Records of USAR personnel deployment began only on 24 April. This suggests that despite the KCG being the core agency for onsite management from the beginning of the accident, personnel management was not properly handled. For the NFA, no diving records after 6 May have been confirmed, as its report submitted to the SIC-SFD [48] only recorded diving activities from 16 April to 5 May.
Such inconsistencies across agencies’ reporting practices highlight the absence of a unified personnel documentation and mobilization system during the Sewol response, making it difficult to accurately assess available resources and deploy them effectively across agencies.

5.2.3. Public–Private–Military Cooperation for Diving Personnel Mobilization

Despite hundreds of divers being mobilized daily during the Sewol ferry disaster, the actual working time was significantly limited by adverse conditions such as strong currents, poor visibility, and the complex hull structure of the ship. Even considering the approximately 2000 certified divers in South Korea, along with active divers from the military, police, and fire departments, the available personnel pool was insufficient for long-term, deep-water USAR missions requiring large-scale, shift-based deployment over an extended period. In particular, the lack of an organized mobilization and command system for private professional divers further constrained the efficiency of the initial response.
These challenges demonstrate that securing a large pool of qualified personnel alone is insufficient; without an integrated command and coordination system, effective deployment and sustained operations cannot be ensured. Therefore, supplementary measures are required, such as establishing a civilian–government–military integrated operating system, training specialized disaster response divers, and expanding and maintaining the diver personnel pool. The main points are as follows:
  • The Coast Guard, Navy, Fire Department, and private diving organizations should conduct joint training and implement a response manual to standardize equipment compatibility, communication, and risk management procedures.
  • In the event of a large-scale disaster, a modular organizational structure should be established that allows the rapid redeployment of submerged personnel from each ministry under the unified command headquarters, based on their assigned tasks.
  • A diving education and research institution capable of conducting interdisciplinary education encompassing underwater physics, ocean engineering, diving medicine, disaster management, and leadership should be established to systematically train disaster divers at the level of field commanders.
  • Disaster divers, as the responsible party, must command and supervise the USAR site, functioning as key personnel who make technical judgments and safety decisions.
  • A system for mutual recognition and conversion between national technical qualifications and military, police, and fire department training courses should be introduced to include idle skilled personnel in the disaster response pool.
  • Short-term disaster response courses and a pre-registered personnel system for civilian divers should be implemented to ensure immediate additional deployment when needed.
When the systematic personnel management and integrated command and control system described above are established, rapid and safe diving operations will be possible during future large-scale maritime disasters, such as the Sewol ferry sinking.

5.3. Operation and Management Plan for Diving Tasks

This study establishes a comprehensive plan by applying SCUBA and the SSDS, both evaluated for suitability, to the search and rescue operations conducted in the Sewol ferry disaster area in 2014. The overall operational plan for SCUBA, suitable for hull diving, and the SSDS, suitable for seabed diving, is shown in Figure 8 and Figure 9. In Figure 8 and Figure 9, the width of each bar represents the DAT, the height represents the number of dives, and the gap between the two bar graphs represents the no-dive time. Daytime and nighttime work are color-coded. Additionally, the actual number of divers required and the total personnel are indicated.
Figure 8 and Figure 9 provide a time-dependent operational overview that shows when continuous diving is feasible, how personnel demands change across tidal phases, and how day–night work patterns affect shift planning. This integrated view supports real-time decision-making and the development of effective USAR strategies without requiring reference to detailed numerical tables.

5.3.1. Hull Diving via SCUBA

Ensuring divers’ SI time to minimize the risk of diving-related illnesses increases the number of dives, cumulative dive count, and dive time during a single TIDC within the neap-tide period (TIDCs 88–90), when continuous diving is possible, as shown in Figure 9.
Neap tides provide wider operational windows, which increases the total dive time that can be secured and, consequently, the personnel required. In contrast, spring tides sharply restrict available diving windows, allowing only limited task execution. These operational differences highlight the importance of adjusting SCUBA dive planning according to tidal current intensity.
Extended SCUBA operations rely heavily on divers’ experience, skills, and physical condition. Effective personnel management therefore requires flexible team composition, appropriate SI scheduling, and continuous monitoring of diver fatigue and health.
The personnel inputs for specific TIDCs, such as those that allow continuous diving during neap tides, vary significantly. These variations underscore the need for scalable team structures and integrated personnel management systems that can adapt to changing tidal conditions.
Time-series graphs, such as those in Figure 9, allow pre-dive planning to predict the personnel required for each TIDC, enabling systematic deployment and management. In particular, for SCUBA diving, the mission success depends heavily on diver experience and ability, making strategic personnel management essential. Accordingly, when few personnel are needed, skilled divers are deployed intensively, whereas during periods requiring continuous diving, personnel are managed strategically as follows, considering overall workforce scale, team composition, task distribution, repetitive dive potential, and health conditions:
  • Buddy-pair operation is mandatory and is classified into four levels (A, B, C, and D) based on the divers’ mission performance ability and experience level.
  • In typical situations, dive teams must be organized as A–D or B–C to ensure that divers’ experience and capabilities complement each other.
  • In special circumstances or during high-risk periods such as spring tides, dive teams must be formed in A–A or A–B combinations.
  • The first diver must be assigned the fundamental purpose of diving, such as exploration and rescue.
  • The second diver must support the first diver’s mission and be assigned tasks that adhere to basic diving procedures, such as descent and ascent speeds, BT, and depth limits.
  • Repeated dives must be limited owing to continuous personnel operations and health management (divers are guaranteed a surface interval of at least SI).
  • A health checkup must be conducted before and after diving; if any abnormalities are found, assistance must be sought immediately from a medical professional.
To effectively manage personnel at marine accident sites, such as the one described above, field supervisors and diving supervisors should undertake the following preparations in advance:
  • Establish criteria for objectively evaluating the individual capabilities of divers and conduct regular evaluations based on these criteria.
  • Manage records of each diver’s mission performance history and experience to enable appropriate personnel deployment and mission assignment.
  • Repeatedly conduct training to enhance situational response capabilities, considering various accident scenarios, thereby improving the practical skills of divers.
Compared with the SSDS, SCUBA equipment poses higher risks due to limitations in the gas capacity, communication, and surface support. Therefore, systematic preparation and management as described above are necessary to ensure diver safety and improve USAR efficiency.

5.3.2. Seabed Diving via the SSDS

SSDS operations are relatively insensitive to tidal fluctuations because the system provides a stable gas supply, continuous surface communication, and a structured, team-based configuration. These characteristics allow more consistent mission execution even under moderately strong currents.
These operational patterns highlight the need for pre-planned rotation schedules, fatigue-control measures, and well-defined backup personnel assignments to support long-duration SSDS missions. During neap tides, when continuous work is required, personnel management must prioritize supervisor support, balanced shifts, and fatigue mitigation. To operate the SSDS efficiently and safely, it is important to support supervisors and personnel stationed at sea for extended periods. Separate measures are needed to prevent fatigue and work overload from repetitive tasks. Their mission is directly linked to diving safety and efficiency; thus, personnel composition and role assignment must be systematically organized based on pre-planning.
Given the workload intensity under neap-tide conditions, SSDS surface crews require structured rest cycles, reserve staffing, and contingency plans to maintain safe and continuous operations. As shown in Figure 10, neap-tide conditions also demand substantially higher personnel than spring tides, reinforcing the need for a scalable and well-managed SSDS support structure. Accordingly, the following management plan for SSDS personnel is presented:
  • For long-duration missions, such as in neap tides, at least one backup personnel will be deployed per TIDC to alleviate the burden on supervisors and support personnel and to prepare for absences.
  • The reserve personnel will be individuals with qualifications and capabilities equivalent to or exceeding those of a console/DP operator, and they will immediately replace any missing personnel on-site.
  • For spring tides, when the DAT is not available, the personnel on standby will be utilized without forming a separate reserve workforce.
  • During spring-tide periods, the surplus personnel will be intensively managed for precision equipment inspections and fatigue recovery.
  • Other operations will be the same as for SCUBA.
The SSDS provides a stable gas supply and additional underwater support, enabling the mission performance to be optimized through team composition and collaboration rather than individual diver capabilities.
Integrated Management Method
The chaos during the early rescue efforts of the Sewol ferry disaster stemmed from the absence of an integrated command and control system. As listed in Table 21, various agencies, including the Navy, Army, KCG, and NFA, conducted search and rescue operations using different methods and guidelines. This led to judgment errors, trial and error, and operational inefficiencies during the “golden time,” that is, the critical early stage of the disaster, compounding the damage. In such large-scale maritime accidents, establishing a clear command and control system in advance is of utmost importance.
A prime example is the situation on 16 April 2014, the day of the accident, when multiple agencies attempted to use the single descent line installed on the ship simultaneously without coordination. As no system existed to manage this, shift diving was performed independently by each institution without regard to efficiency or safety. As a result, some agencies, including the Navy, abandoned the use of the descent line and attempted free exploration with SCUBA, without accurate depth or location information of the Sewol ferry. In this process, they exceeded SCUBA depth limits or operated in conditions with serious safety risks.
Had an integrated control tower been established to coordinate the rescue operations, systematic operations could have been organized around the descent line installed on the day of the accident, and additional lines could have been installed. Reckless SCUBA free exploration could have been avoided, and overlapping missions across agencies, which wasted both human and material resources, could have been minimized.
After numerous setbacks, four descent lines were installed by 23 April. The two stern lines were used by the Navy, while the two bow lines were shared by the KCG, NFA, and civilian divers. According to a news article [49], the deployment of the barge-mounted Libero after this point concentrated rescue capabilities. Table 21 also indicates that the deployment of Coast Guard divers starting on 24 April marked the beginning of combined SCUBA and SSDS operations in earnest.
From this point forward, using two descent lines each, hull diving (SCUBA) and seabed diving (SSDS) were conducted simultaneously. The analysis shows that the absence of a unified command structure led to major inefficiencies: although large numbers of personnel were mobilized, only a small fraction were effectively utilized underwater. This demonstrates that coordination, not personnel availability, was the main constraint during early-stage operations. The analysis shows that without integrated command, even adequate personnel and equipment cannot be utilized effectively. A centralized control system is therefore essential to coordinate the use of descent lines, assign diving shifts, and allocate resources efficiently across agencies.
Based on personnel data from SIC-SFD [48] (Table 21), this study distinguished between organizations capable of independent missions and those requiring joint operations. Personnel scale, equipment holdings, diving procedures, and operational capabilities were analyzed to propose deployment and operational plans (Table 22 and Table 23). Table 22 presents an efficient deployment plan based on the four descent lines installed at the Sewol ferry disaster site, and Table 23 provides a hypothetical maximum-personnel scenario that assumes additional descent lines within diver-accommodation limits. These scenarios illustrate how personnel and equipment can be allocated more strategically when operations are coordinated under a unified command structure and highlight the operational considerations required for safe and efficient use of both SCUBA and SSDS across multiple descent lines.
Any expansion of descent lines must be balanced against limits in underwater controllability and diver safety, reinforcing the need for centralized oversight and real-time coordination among agencies during USAR operations. Furthermore, establishing an integrated command and control system enhances long-term sustainability by reducing redundant mobilization, optimizing the use of specialized personnel and equipment, and strengthening the continuity and resilience of national maritime disaster-response capabilities.

6. Conclusions

This study aimed to establish a diving operation strategy that simultaneously ensures efficiency and safety in USAR operations at major maritime accident sites, such as the Sewol ferry disaster. To this end, this study analyzed 120 DATs for each TIDC, reflecting tidal conditions from the day the Sewol ferry sank (16 April 2014) for 31 days, and calculated the WAT for SCUBA and the SSDS. Based on these analyses, the suitability of SCUBA and SSDS in strong tidal current environments was evaluated, and systematic diving plans and operational management strategies were proposed to ensure both efficiency and safety. An integrated operational strategy was then derived from these planning results. The key findings of this study are as follows:
(1)
Suitability assessment of diving systems
  • In hull diving (26 m), SCUBA exhibited high maneuverability and efficiency (WAT/DAT = 0.83), indicating that safe underwater work is possible under no-decompression conditions.
  • In seabed diving (48 m), the SSDS allowed a longer WAT through decompression procedures, enabling approximately 5.62 times longer underwater work than SCUBA, and was found to be more suitable for operations at greater depths.
(2)
Personnel operation efficiency
  • When applying the re-entry model that guarantees the SI of the diver, continuous operation was possible with only approximately 28% of the theoretically estimated personnel. This is a useful strategy for efficiently utilizing limited human resources at large-scale disaster sites.
  • Establishing an integrated command system based on cooperation among the government, private sector, and military is essential. The personnel pool must be expanded and specialized training programs must be introduced.
(3)
Response to environmental factors
  • Spring tides require a strategy of intensively performing core tasks within a limited DAT, while neap tides necessitate management measures that prioritize diver health and safety in preparation for long periods of continuous work.
  • For night dives, SCUBA should limit free exploration and focus on line-based work, while the SSDS requires ensuring safety through high-intensity lighting and a real-time communication system.
(4)
Integrated management strategy
  • The proposed system combining SCUBA and SSDS operation by a descent line emphasizes the importance of resource allocation and procedure standardization through inter-agency cooperation.
  • To secure personnel for disaster preparedness, establishing national-level training programs and a systematic mobilization plan for private experts is necessary.
The quantitative analysis and operational strategies presented in this study can serve as standard operating procedures for future USAR operations in high-current areas. To ensure diver safety and efficiency, continuous technological development, enhanced training, and multi-agency collaboration must continue. In memory of the victims of the Sewol ferry disaster, research and efforts to establish safer and more effective disaster response systems should continue. This study provides valuable guidance for improving marine disaster response systems and preventing tragedies such as the Sewol ferry disaster. Looking ahead, future efforts will include incorporating more advanced technologies for underwater environmental perception [50,51] and refining integrated unmanned diving support systems [52,53,54], including platforms such as remotely operated vehicles, autonomous underwater vehicles, and underwater robots, to enhance the stability and continuity of USAR activities in strong tidal current environments.

Author Contributions

Conceptualization, W.-D.L. and M.K.; methodology, W.-D.L. and M.K.; software, M.K., K.C., Y.K. and T.K.; validation, W.-D.L., M.K. and K.C.; formal analysis, M.K., K.C., Y.K. and T.K.; investigation, W.-D.L., M.K. and K.C.; resources, W.-D.L. and M.K.; data curation, M.K., K.C., Y.K. and T.K.; writing—original draft preparation, W.-D.L., M.K. and K.C.; writing—review and editing, W.-D.L., M.K., Y.K. and T.K.; visualization, M.K. and K.C.; supervision, W.-D.L.; project administration, W.-D.L.; funding acquisition, W.-D.L. All authors have read and agreed to the published version of the manuscript.

Funding

This work was supported by the Gyeongsang National University Fund for Professors on Sabbatical Leave, 2024.

Institutional Review Board Statement

Not applicable.

Informed Consent Statement

Not applicable.

Data Availability Statement

The data that support the findings of this study are available from the corresponding author upon reasonable request.

Acknowledgments

The corresponding author conducted a significant portion of this research while serving as a visiting professor at the University of Wollongong, Australia. The author gratefully acknowledges the School of Civil, Mining, Environmental and Architectural Engineering for providing an excellent academic setting and a supportive environment during the sabbatical period.

Conflicts of Interest

The authors declare no conflicts of interest.

References

  1. van den Boom, H.; Ferrari, V.; van Basten-Batenburg, R.; Seo, S.T. Sewol ferry capsizing and flooding. In Proceedings of the Sustainable and Safe Passenger Ships Conference, Athens, Greece, 15–17 June 2020. [Google Scholar]
  2. Lee, S.G.; Lee, J.S.; Chung, Y.G.; Park, C.B. Cause Investigation for Hull Damage of Ferry Sewol Sinking Accident Using FSI Analysis Technique. In Advances in the Collision and Grounding of Ships and Offshore Structures; Le Sourne, H., Soares, C.G., Eds.; CRC Press: Boca Raton, FL, USA, 2023; pp. 203–211. [Google Scholar] [CrossRef]
  3. Korea Institute of Ocean Science and Technology (KIOST). Results of the Site Investigation for the Technical Review of Sewol Ferry Hull Disposal; KIOST: Busan, Republic of Korea, 2015; Available online: https://archive.416sewolfamily.org/items/show/26154 (accessed on 30 August 2025).
  4. Park, J.S.; Park, J.S.; Oh, Y.M.; Kim, E.; Kim, D.G. The characteristics of tidal current at the sinking point of the ferry (Sewol). J. Korean Soc. Coast. Disaster Prev. 2015, 2, 16–23. [Google Scholar]
  5. United States Navy. U.S. Navy Diving Manual, 7th ed.; Naval Sea Systems Command: Washington, DC, USA, 2016. [Google Scholar]
  6. Gerth, W.A.; Doolette, D.J. VVal-18 and VVal-18M Thalmann Algorithm Air Decompression Tables and Procedures; NEDU TR 07-09; Navy Experimental Diving Unit: Panama City, FL, USA, 2007. [Google Scholar]
  7. Gerth, W.A.; Doolette, D.J. VVal-79 Maximum Permissible Tissue Tension Table for Thalmann Algorithm Support of Air Diving; NEDU TR 12-01; Navy Experimental Diving Unit: Panama City, FL, USA, 2012. [Google Scholar]
  8. Doolette, D.J.; Gerth, W.A.; Gault, K.A. Redistribution of Decompression Stop Time from Shallow to Deep Stops Increases Incidence of Decompression Sickness in Air Decompression Divers; NEDU TR 11-06; Navy Experimental Diving Unit: Panama City, FL, USA, 2011. [Google Scholar]
  9. National Oceanic and Atmospheric Administration (NOAA). NOAA Diving Manual: Diving for Science and Technology, 6th ed.; NOAA: Silver Spring, MD, USA, 2017. [Google Scholar]
  10. International Marine Contractors Association (IMCA). IMCA International Code of Practice for Offshore Diving, 2nd ed.; IMCA D014; IMCA: London, UK, 2014. [Google Scholar]
  11. Health and Safety Authority (HSA). Code of Practice for Commercial Diving Projects Inland and Inshore; HSA: Dublin, Ireland, 2005. [Google Scholar]
  12. Association of Diving Contractors International (ADCI). International Consensus Standards for Commercial Diving and Underwater Operations, 6.2 ed.; ADCI: Houston, TX, USA, 2016. [Google Scholar]
  13. Azzopardi, E.; Sayer, M.D.J. A review of the technical specifications of 47 models of diving decompression computer. Underw. Technol. 2010, 29, 63–72. [Google Scholar] [CrossRef]
  14. Parrish, F.A.; Pyle, R.L. Field comparison of open-circuit scuba to closed-circuit rebreathers for deep mixed-gas diving operations. Mar. Technol. Soc. J. 2002, 36, 13–22. [Google Scholar] [CrossRef]
  15. Lee, W.D.; Lee, J.; Lee, J.H. Applicability of nitrox diving for improved safety and efficiency of underwater operations. J. Coast. Res. 2019, SI91, 206–210. [Google Scholar] [CrossRef]
  16. Lee, W.D.; Kang, C.; Hong, S.; Lee, T.K.; Lee, J. Effect of wave load on decompression of underwater workers: CFD-VPM simulation. J. Coast. Res. 2021, SI114, 614–618. [Google Scholar] [CrossRef]
  17. Cousteau, J.-Y.; Dumas, F. The Silent World: A Story of Undersea Discovery and Adventure; Harper & Brothers: New York, NY, USA, 1953. [Google Scholar]
  18. Kim, M.; Song, M.; Park, J.; Kim, S.; Lee, W.D. Estimation of underwater workable time considering tidal currents: A review of diving equipment. J. Coast. Res. 2023, SI116, 433–437. [Google Scholar] [CrossRef]
  19. Thalmann, E.D. The physics of diving: Pressure, volume, and temperature relationships. In Proceedings of the International Conference on Diving and Hyperbaric Medicine, Sydney, Australia, 1–4 September 1983; pp. 45–51. [Google Scholar]
  20. Haldane, J.S.; Boycott, A.E.; Damant, G.C.C. The prevention of compressed-air illness. J. Hyg. 1908, 8, 342–443. [Google Scholar] [CrossRef]
  21. Clark, J.M.; Lambertsen, C.J. Pulmonary oxygen toxicity: A review. Pharmacol. Rev. 1971, 23, 37–133. [Google Scholar] [CrossRef] [PubMed]
  22. Levett, D.Z.; Millar, I.L. Bubble trouble: A review of diving physiology and disease. Postgrad. Med. J. 2008, 84, 571–578. [Google Scholar] [CrossRef]
  23. Behnke, A.R.; Thomson, R.M.; Motley, E.P. The psychological effects from breathing air at 4 atmospheres pressure. Am. J. Physiol. 1935, 112, 554–558. [Google Scholar] [CrossRef]
  24. Lippmann, J.; Mitchell, S. Deeper into Diving, 2nd ed.; Divers Alert Network: Durham, NC, USA, 2005. [Google Scholar]
  25. Edmonds, C.; McKenzie, B.; Thomas, R. Diving Medicine for Scuba Divers; J.L. Publications: Melbourne, Australia, 1992. [Google Scholar]
  26. Lambertsen, C.J. Definition of Oxygen Tolerance in Man (Predictive Studies V); Final Report ADA239247; Institute for Environmental Medicine; University of Pennsylvania Medical Center: Philadelphia, PA, USA, 1987. [Google Scholar]
  27. Chawla, A.; Lavania, A.K. Oxygen toxicity. Med. J. Armed Forces India 2001, 57, 131–133. [Google Scholar] [CrossRef]
  28. van Ooij, P.J.A.M.; Hollmann, M.W.; van Hulst, R.A.; Sterk, P.J. Assessment of pulmonary oxygen toxicity: Relevance to professional diving. Respir. Physiol. Neurobiol. 2013, 189, 117–128. [Google Scholar] [CrossRef] [PubMed]
  29. Bennett, P.B.; Elliott, D.H. The Physiology and Medicine of Diving, 5th ed.; Saunders: Philadelphia, PA, USA, 2003. [Google Scholar]
  30. Germonpre, P.; Balestra, C.; Obeid, G.; Caers, D. Cutis marmorata skin decompression sickness is a manifestation of brainstem bubble embolization, not of local skin bubbles. Med. Hypotheses 2015, 85, 863–869. [Google Scholar] [CrossRef]
  31. Gillis, M.F.; Peterson, P.L.; Karagianes, M.T. In vivo detection of circulating gas emboli associated with decompression sickness using the Doppler blood flow detector. Nature 1968, 217, 965–967. [Google Scholar] [CrossRef] [PubMed]
  32. Tatuene, J.K.; Pignel, R.; Pollak, P.; Lovblad, K.O.; Kleinschmidt, A.; Vargas, M.I. Neuroimaging of diving-related decompression illness: Current knowledge and perspectives. AJNR Am. J. Neuroradiol. 2014, 35, 2039–2045. [Google Scholar] [CrossRef] [PubMed]
  33. Moon, R.E. Hyperbaric oxygen treatment for decompression sickness. Undersea Hyperb. Med. 2014, 41, 151–157. [Google Scholar]
  34. Uguen, M.; Pougnet, R.; Uguen, A.; Loddé, B.; Dewitte, J.D. Dysbaric osteonecrosis among professional divers: A literature review. Undersea Hyperb. Med. 2014, 41, 579–587. [Google Scholar]
  35. Mitchell, S.J.; Bennett, M.H.; Moon, R.E. Decompression sickness and arterial gas embolism. N. Engl. J. Med. 2022, 386, 1254–1264. [Google Scholar] [CrossRef]
  36. Divers Alert Network (DAN). Back to Basics: Understanding Decompression Illness; DAN: Durham, NC, USA, 2022. [Google Scholar]
  37. Edmonds, C.; Bennett, M.; Lippmann, J.; Mitchell, S. Diving and Subaquatic Medicine, 5th ed.; CRC Press: Boca Raton, FL, USA, 2015. [Google Scholar] [CrossRef]
  38. Rozali, A.; Sulaiman, A.; Zin, B.M.; Khairuddin, H.; Abd-Halim, M.; Sherina, M.S. Pulmonary overinflation syndrome in an underwater logger. Med. J. Malays 2006, 61, 496–498. [Google Scholar]
  39. Lau, W.Y.; Kato, H.; Nosaka, K. Water intake after dehydration makes muscles more susceptible to cramp but electrolytes reverse that effect. BMJ Open Sport Exerc. Med. 2019, 5, e000478. [Google Scholar] [CrossRef]
  40. Mitchell, S.J.; Bennett, M.H.; Bryson, P.; Butler, F.K.; Doolette, D.J.; Holm, J.R.; Kot, J.; Lafère, P. Pre-hospital management of decompression illness: Expert review of key principles and controversies. Diving Hyperb. Med. 2018, 48, 45–55. [Google Scholar] [CrossRef] [PubMed]
  41. Bühlmann, A.A. Decompression–Decompression Sickness; Springer: Berlin, Germany, 1983. [Google Scholar]
  42. Wienke, B.R. Reduced gradient bubble model. Int. J. Bio-Med. Comput. 1990, 26, 237–256. [Google Scholar] [CrossRef]
  43. Yount, D.E.; Maiken, E.B.; Baker, E.C. Implications of the varying permeability model for reverse dive profiles. In Proceedings of the Reverse Dive Profiles Workshop, Smithsonian Institution, Washington, DC, USA, 31 May–1 June 1999; pp. 29–61. [Google Scholar]
  44. Morgan, K. Kirby Morgan History. Available online: https://www.kirbymorgan.com/company/history (accessed on 30 August 2025).
  45. Korean Astronomy and Space Science Institute (KASI). Sunrise and Sunset Time Calculation; Astronomy and Space Knowledge Information; KASI: Daejeon, Republic of Korea, 2017; Available online: https://astro.kasi.re.kr/life/pageView/9 (accessed on 16 July 2025).
  46. Kim, B.H.; Kim, H.Y.; Kang, S.Y. A comparative study between the national technical qualification and the national defense qualification in underwater diving. J. Adv. Mar. Eng. Technol. 2019, 43, 212–219. [Google Scholar] [CrossRef]
  47. Sim, K.B.; Cha, J.H.; Kang, S.Y. Analysis of the commercial diving national qualification system for the introduction of a diving supervisor. J. Adv. Mar. Eng. Technol. 2016, 40, 655–662. [Google Scholar] [CrossRef]
  48. Sewol Ferry Disaster Investigation Records Archive (SIC-SFD). Sewol Ferry Disaster Investigation Records Archive. Archived by Korea Center for Investigative Journalism (Newstapa). 2014. Available online: https://sewol-fact.newstapa.org/archive (accessed on 30 August 2025).
  49. Han, J.M. Six months of the Sewol ferry story—Looking back at the rescue. Fire Prev. News. 2024. Available online: https://www.fpn119.co.kr/209636 (accessed on 30 August 2025).
  50. Wang, H.; Zhang, W.; Xu, Y.; Li, H.; Ren, P. WaterCycleDiffusion: Visual–textual fusion empowered underwater image enhancement. Inf. Fusion 2026, 127, 103693. [Google Scholar] [CrossRef]
  51. Wang, H.; Sun, S.; Ren, P. Underwater color disparities: Cues for enhancing underwater images toward natural color consistencies. IEEE Trans. Circuits Syst. Video Technol. 2024, 34, 738–753. [Google Scholar] [CrossRef]
  52. Kim, M.; Song, M.; Cheon, K.; Kim, T.; Lee, W.D. Operational strategies for ROVs in underwater search and rescue during large-scale marine disasters. J. Ocean Eng. Technol. 2025, 39, 467–478. [Google Scholar] [CrossRef]
  53. Kang, H.; Cho, G.R.; Jin, H.; Kim, M.G.; Li, J.H.; Jin, S.; Lee, J.; Min, J. Robot-based diver safety support scenario and concept design for NADIA. J. Ocean Eng. Technol. 2025, 39, 235–247. [Google Scholar] [CrossRef]
  54. Jin, H.S.; Kang, H.; Kim, M.G.; Lee, M.J.; Li, J.H. OGM-based real-time obstacle detection and avoidance using a multi-beam forward-looking sonar. J. Ocean Eng. Technol. 2024, 38, 187–198. [Google Scholar] [CrossRef]
Figure 1. High-resolution 3D survey image of the sunken Sewol ferry, captured during a site investigation [3].
Figure 1. High-resolution 3D survey image of the sunken Sewol ferry, captured during a site investigation [3].
Sustainability 17 11073 g001
Figure 2. Predicted pulmonary and CNS toxicity limits based on varying PPO2 levels [26,27,28]. The dotted lines denote the reference thresholds for no toxicity and for the upper CNS toxicity boundary.
Figure 2. Predicted pulmonary and CNS toxicity limits based on varying PPO2 levels [26,27,28]. The dotted lines denote the reference thresholds for no toxicity and for the upper CNS toxicity boundary.
Sustainability 17 11073 g002
Figure 3. Additional 3D image of the sunken Sewol ferry released by the Chair of the National Assembly’s Agriculture, Forestry, Maritime Affairs, and Fisheries Committee on 13 April 2015.
Figure 3. Additional 3D image of the sunken Sewol ferry released by the Chair of the National Assembly’s Agriculture, Forestry, Maritime Affairs, and Fisheries Committee on 13 April 2015.
Sustainability 17 11073 g003
Figure 4. Oxygen and nitrogen partial pressures as a function of depth (environmental pressure). The dotted lines indicate the PPO2 and PPN2 values at the depths of 26 and 48 m.
Figure 4. Oxygen and nitrogen partial pressures as a function of depth (environmental pressure). The dotted lines indicate the PPO2 and PPN2 values at the depths of 26 and 48 m.
Sustainability 17 11073 g004
Figure 5. Distribution of NDLs by depth for air dives, comparing US Navy [5] values with those derived from the proposed Equation (3).
Figure 5. Distribution of NDLs by depth for air dives, comparing US Navy [5] values with those derived from the proposed Equation (3).
Sustainability 17 11073 g005
Figure 6. Profiles of single dives using SCUBA and the SSDS at depths of 26 and 48 m.
Figure 6. Profiles of single dives using SCUBA and the SSDS at depths of 26 and 48 m.
Sustainability 17 11073 g006
Figure 7. Temporal distribution of tidal levels and current velocities at the Sewol ferry sinking site from 16 April to 16 May 2014, as estimated using a hydrodynamic model [17]. The bar plot illustrates the DATs for SCUBA and SSDS across each TIDC, computed from tidal current velocities.
Figure 7. Temporal distribution of tidal levels and current velocities at the Sewol ferry sinking site from 16 April to 16 May 2014, as estimated using a hydrodynamic model [17]. The bar plot illustrates the DATs for SCUBA and SSDS across each TIDC, computed from tidal current velocities.
Sustainability 17 11073 g007
Figure 8. Methodological (upper) and operational (lower) frameworks for TIDC-based USAR diving operations.
Figure 8. Methodological (upper) and operational (lower) frameworks for TIDC-based USAR diving operations.
Sustainability 17 11073 g008
Figure 9. Management summary chart of SCUBA operations on the hull at a 26 m depth (consolidating dive duration, day-/nighttime distribution, dive number, and personnel requirements).
Figure 9. Management summary chart of SCUBA operations on the hull at a 26 m depth (consolidating dive duration, day-/nighttime distribution, dive number, and personnel requirements).
Sustainability 17 11073 g009
Figure 10. Management summary chart of SSDS operations on the seabed at a 48 m depth.
Figure 10. Management summary chart of SSDS operations on the seabed at a 48 m depth.
Sustainability 17 11073 g010
Table 1. Signs and symptoms of nitrogen narcosis at different depths [22,24].
Table 1. Signs and symptoms of nitrogen narcosis at different depths [22,24].
Depth
h (m)
Atmospheric Pressure (ata)PPN2
(ata)
Signs and Symptoms of Narcosis
0–101–20.79–1.58
  • Unnoticeable/minor symptoms, such as subtle changes in behavior
10–302–41.58–3.16
  • Mild impairment of unpracticed tasks
  • Impaired reasoning
30–504–63.16–4.74
  • Delayed response to visual and auditory stimuli
  • Calculation errors and poor choices
  • Mild amnesia
  • Overconfidence, idea fixation, and a sense of well-being
  • Laughter (chambers) or anxiety (cold water)
50–706–84.74–6.32
  • Impaired judgment and confusion
  • Hallucinations
  • Delay in response to signals, instructions, and other stimuli
  • Uncontrolled laughter, hysteria (in chamber)
  • Feelings of terror (in some)
70–908–106.32–7.90
  • Mental confusion
  • Loss of memory
  • Stupefaction and loss of judgment
90+10+7.90+
  • Hallucinations, increased intensity of vision and hearing
  • Unconsciousness
  • Death
Table 2. Equivalent depths derived from oxygen exposure limits provided by NOAA [9].
Table 2. Equivalent depths derived from oxygen exposure limits provided by NOAA [9].
Depth
h (m)
PPO2 (ata)Oxygen Exposure Limits (min)
SinglePer 24 h
18.710.6720720
23.510.7570570
28.310.8450450
33.110.9360360
37.911300300
42.711.1240270
47.511.2210240
49.91.25195225
52.31.3180210
54.71.35165195
57.11.4150180
59.51.45135180
61.91.5120180
64.31.5583180
66.71.645150
Table 3. Details regarding SCUBA and SSDS [5].
Table 3. Details regarding SCUBA and SSDS [5].
SystemGeneral Characteristics
SCUBAGas Supply System
  • Self-breathing (limited)
Decompression Procedure
  • NDLs
Principal Applications
  • Shallow water search
  • Inspection
  • Light repair and recovery
Advantages
  • Rapid deployment
  • Portability
  • Minimal support requirements
  • Excellent horizontal and vertical mobility
  • Minimal bottom disturbances
Disadvantages
  • Limited endurance (depth and duration)
  • Limited physical protection
  • Influenced by current
  • Lack of voice communication
Restrictions
  • Normal 130 fsw * (39.62 msw **)
  • Maximum 190 fsw (57.91 msw) with approval of the commanding officer or officer-in-charge
  • Current: Maximum 1 knot (0.514 m/s)
SSDSGas Supply System
  • Surface supply method (semi-permanent)
Decompression
Procedure
  • No decompression
  • In-water decompression on air
  • In-water decompression on air and oxygen
  • Surface decompression on oxygen
Principal Applications
  • Search
  • Salvage
  • Inspection
  • Underwater ships husbandry and enclosed-space diving
Advantages
  • Not limited by air supply
  • Head protection
  • Good horizontal mobility
  • Voice and/or line pull signal capabilities
  • Rapid deployment
Disadvantages
  • Limited mobility
Restrictions
  • Depth limit: 190 fsw (57.91 msw)
  • Emergency air supply required deeper than 60 fsw (18.29 msw) or for diving inside a wreck or an enclosed space
  • Current: Above 1.5 knots (0.771 m/s) requires extra weights
* fsw: Feet of sea water; ** msw: Meters of sea water.
Table 4. Ocean environment conditions at the Sewol Ferry sinking site [3].
Table 4. Ocean environment conditions at the Sewol Ferry sinking site [3].
MonthMaximum Tidal CurrentAverage Ocean Current (m/s)Average Water
Temperature (°C)
Velocity (m/s)Direction (°)Time
(DD/MM hh:mm)
April1.68168.1629/04 19:306313.00
May1.76189.0719/05 12:006614.39
June1.79263.4716/06 00:506517.13
July1.92166.9813/07 07:456518.86
August1.65341.8210/08 21:456819.18
September1.938.5609/09 21:556621.59
October1.78329.3925/10 08:405619.48
November1.81126.9208/11 08:408916.61
Table 5. Required time for a single dive using SCUBA and SSDS dive systems.
Table 5. Required time for a single dive using SCUBA and SSDS dive systems.
SystemAccess PointTime (min)Dive Time
(min)
Surface Interval (min)
DescentBottomDecompression with Ascent
A–BB–CC–DC–c1c1–c2c2–c4cn–DA–DD–A
SCUBAHull1.7331.272.89----35.89636
Seabed3.23.85.33----12.33375
SSDSHull1.7338.2716.892.2114-0.6856.89741
Seabed3.211.8174.322100.6832584
Table 6. Minimum manning levels for buddy-pair SCUBA diving operations [5].
Table 6. Minimum manning levels for buddy-pair SCUBA diving operations [5].
SupervisorLogsDiversDiver TenderStandby DiverStandby Diver TenderTotal
1(a)2(b)1(c)4
Notes: (a) The supervisor may keep logs. (b) May be a non-diver tender. The supervisor shall ensure that non-diver tenders are thoroughly instructed in the required duties. (c) The supervisor shall tend to the standby diver if the standby diver is deployed.
Table 7. Minimum qualified divers for SSDS diving stations [5].
Table 7. Minimum qualified divers for SSDS diving stations [5].
SupervisorComms and LogsConsole/DP
Operator
DiverStandby
Diver
Diver
Tender
Standby
Diver Tender
Total
1 (a)(a, b)1 (b)11 (c)1 (d)16 (e, f)
Notes: (a) The supervisor may perform comms/logs operation as required. (b) The console operator may also serve as comms/logs support. (c) SCUBA shall not be used by the standby diver for surface-supplied diving, except for the DP surface-augmented diving apparatus. (d) One tender per diver. The supervisor may elect to use a non-diver tender. The supervisor shall ensure that any non-diver tenders are thoroughly instructed in the required duties. (e) Six is the minimum number of qualified divers for surface supplied air diving and diver DP operations (configurations 1 and 2, respectively); seven or more is highly recommended based on mission requirements and operational risk management. (f) All divers must be cardiopulmonary resuscitation (CPR)-qualified.
Table 8. Compositions of the required workforce deployed for hull and seabed diving operations using SCUBA and the SSDS during a TIDC.
Table 8. Compositions of the required workforce deployed for hull and seabed diving operations using SCUBA and the SSDS during a TIDC.
SystemAccess PointDepth (m)Number of DivesMaximum Workforce
Buddy PairsDiversSupervisorSupport StaffTotal
SCUBAHull261010201122
Seabed483030601162
SSDSHull2666121417
Seabed481111221427
Table 9. Key durations and DATs during spring and neap tides for underwater operations using SCUBA and SSDS dive systems.
Table 9. Key durations and DATs during spring and neap tides for underwater operations using SCUBA and SSDS dive systems.
SystemTide PhaseTIDC No.Duration (DD/MM hh:mm)DAT (min)Total Continuous DAT (min)Notes
StartEnd
SCUBASpring804/17 20:1004/17 21:005050Smallest
Neap3004/23 13:4004/23 16:40180180
Spring5404/29 19:0004/29 19:505050Smallest
Neap8805/08 13:1005/08 18:10300930
8905/08 18:1005/08 23:50340Largest
9005/08 23:5005/09 04:40290
Spring12005/16 19:5005/16 20:506060
SSDSSpring804/17 19:5004/17 21:209090Smallest
Neap3004/23 12:3004/23 17:40310590
3104/23 17:4004/23 22:20280
Spring5404/29 18:4004/29 20:109090Smallest
Neap8305/07 04:5005/07 10:503604440
8405/07 10:5005/07 16:30340
8505/07 16:3005/07 22:10340
8605/07 22:1005/08 05:10420
8705/08 05:1005/08 12:10420
8805/08 12:1005/08 18:10360
8905/08 18:1005/08 23:50340
9005/08 23:5005/09 06:30400Largest
9105/09 06:3005/09 13:10400Largest
9205/09 13:1005/09 19:20370
9305/09 19:2005/10 01:20360
9405/10 01:2005/10 06:50330
Spring12005/16 19:3005/16 21:009090Smallest
Table 10. Personnel composition and deployment for hull dives using the SCUBA system during spring and neap tides.
Table 10. Personnel composition and deployment for hull dives using the SCUBA system during spring and neap tides.
TIDC No.Duration (DD/MM hh:mm)DAT (min)Continuous DAT (min)Number of DivesNumber of DiversTotal PersonnelTide Period
StartEnd
804/17 20:1004/17 21:005050124Spring
8805/08 13:1005/08 18:1030093081618Neap
8905/08 18:1005/08 23:5034091820
9005/08 23:5005/09 04:4029081618
Total255056
Table 11. Personnel composition and deployment for seabed dives using the SCUBA system during spring and neap tides.
Table 11. Personnel composition and deployment for seabed dives using the SCUBA system during spring and neap tides.
TIDC No.Duration (DD/MM hh:mm)DAT (min)Continuous DAT (min)Number of DivesNumber of DiversTotal PersonnelTide Period
StartEnd
804/17 20:1004/17 21:0050504810Spring
8805/08 13:1005/08 18:10300930244850Neap
8905/08 18:1005/08 23:50340275456
9005/08 23:5005/09 04:40290234648
Total74148154
Table 12. Personnel composition and deployment for hull dives using the SSDS during spring and neap tides.
Table 12. Personnel composition and deployment for hull dives using the SSDS during spring and neap tides.
TIDC No.Duration (DD/MM hh:mm)DAT (min)Continuous DAT (min)Number of DivesNumber of DiversTotal PersonnelTide Period
StartEnd
804/17 19:5004/17 21:209090127Spring
8305/07 04:5005/07 10:50360444061217Neap
8405/07 10:5005/07 16:3034051015
8505/07 16:3005/07 22:1034051015
8605/07 22:1005/08 05:1042071419
8705/08 05:1005/08 12:1042071419
8805/08 12:1005/08 18:1036061217
8905/08 18:1005/08 23:5034051015
9005/08 23:5005/09 06:3040071419
9105/09 06:3005/09 13:1040071419
9205/09 13:1005/09 19:2037061217
9305/09 19:2005/10 01:2036061217
9405/10 01:2005/10 06:5033051015
Total72144204
Table 13. Personnel composition and deployment for seabed dives using the SSDS during spring and neap tides.
Table 13. Personnel composition and deployment for seabed dives using the SSDS during spring and neap tides.
TIDC No.Duration (DD/MM hh:mm)DAT (min)Continuous DAT (min)Number of DivesNumber of DiversTotal PersonnelTide Period
StartEnd
804/17 19:5004/17 21:209090249Spring
8305/07 04:5005/07 10:503604440112227Neap
8405/07 10:5005/07 16:30340102025
8505/07 16:3005/07 22:10340102025
8605/07 22:1005/08 05:10420132631
8705/08 05:1005/08 12:10420132631
8805/08 12:1005/08 18:10360112227
8905/08 18:1005/08 23:50340102025
9005/08 23:5005/09 06:30400122429
9105/09 06:3005/09 13:10400122429
9205/09 13:1005/09 19:20370112227
9305/09 19:2005/10 01:20360112227
9405/10 01:2005/10 06:50330102025
Total134268328
Table 14. Composition of actual required personnel considering the redeployment of professional diving personnel.
Table 14. Composition of actual required personnel considering the redeployment of professional diving personnel.
SystemAccess PointDAT (min)SI (min)
(D–A) *
Arithmetically Required Personnel **Actual Required Personnel
SupervisorSupport StaffDiverTotalSupervisorSupport StaffDiverTotal
SCUBAHull930636335056333642
Seabed37533148154336268
SSDSHull444074112481442043122843
Seabed58412482683283123853
* Refer to Figure 7 for the SI, corresponding to the D–A duration. ** Refer to Table 10, Table 11, Table 12 and Table 13 for the required personnel calculated in Section 3.5.1 and Section 3.5.2.
Table 15. Underwater work-time efficiency based on required personnel during a TIDC in spring and neap tides.
Table 15. Underwater work-time efficiency based on required personnel during a TIDC in spring and neap tides.
SystemAccess PointBT (min)
(B–C) *
DAT (min)Number of DivesWAT (min)Efficiency (WAT/DAT)
SpringNeapSpringNeapSpringNeapSpringNeap
SCUBAHull31.27503401931.27281.430.630.83
Seabed3.842715.2102.60.300.30
SSDSHull38.27904201738.27267.890.420.64
Seabed11.821323.6153.40.260.37
* Refer to Figure 7 for BT, corresponding to the B–C duration.
Table 16. Underwater work-time efficiency based on required personnel during continuous dives in a neap-tide period with weak currents.
Table 16. Underwater work-time efficiency based on required personnel during continuous dives in a neap-tide period with weak currents.
SystemAccess PointBT (min)DAT (mim)Number of DivesWAT (min)Efficiency (WAT/DAT)
SCUBAHull31.2793025781.750.84
Seabed3.874281.20.30
SSDSHull38.274440722755.440.62
Seabed11.81341581.20.35
Table 17. Daytime and nighttime SCUBA diving durations during spring and neap tides.
Table 17. Daytime and nighttime SCUBA diving durations during spring and neap tides.
Tide
Period
TIDC No.Duration (DD/MM hh:mm)DAT (min)Remarks
StartEndDayNightTotal
Spring804/17 20:1004/17 21:0005050Night diving
Proportion of diving time (%)0100100
Neap8805/08 13:1005/08 18:103000300Day diving
8905/08 18:1005/08 23:5072268340Day and night diving
9005/08 23:5005/09 04:400290290Night diving
Total05/08 13:1005/09 04:40372558930
Proportion of diving time (%)4060100
Table 18. Daytime and nighttime SSDS durations during spring and neap tides.
Table 18. Daytime and nighttime SSDS durations during spring and neap tides.
Tide
Period
TIDC No.Duration (DD/MM hh:mm)DAT (min)Remarks
StartEndDayNightTotal
Spring804/17 19:5004/17 21:2009090Night diving
Proportion of diving time (%)0100100
Neap8305/07 04:5005/07 10:5031248360Day and night diving
8405/70 10:5005/07 16:303400340Day diving
8505/07 16:3005/07 22:10171169340Day and night diving
8605/07 22:1005/08 05:100420420Night diving
8705/08 05:1005/08 12:1039327420Day and night diving
8805/08 12:1005/08 18:103600360Day diving
8905/08 18:1005/08 23:5072268340Day and night diving
9005/08 23:5005/09 06:3054346400Day and night diving
9105/09 06:3005/09 13:104000400Day diving
9205/09 13:1005/09 19:203700370Day diving
9305/09 19:2005/10 01:203357360Day and night diving
9405/10 01:2005/10 06:5085245330Day and night diving
Total04/17 19:5005/10 06:50256018804440
Proportion of diving time (%)57.6642.34100
Table 19. Comparative evaluation of SCUBA and the SSDS for hull operations at 26 m.
Table 19. Comparative evaluation of SCUBA and the SSDS for hull operations at 26 m.
CriterionSCUBA (Advantages)SSDS (Limitations)
Depth and operational safety
  • 26 m is within the NDL; thus, all tasks can be completed without staged stops.
  • Requires 16.9 min of in-water decompression to maintain diver safety.
Work efficiency (WAT/DAT)
  • BT = 31.3 min; WAT/DAT = 0.83, the highest continuous-work ratio during neap-tide cycles.
  • BT = 38.3 min, but required stops lower the WAT/DAT to 0.64, during neap-tide cycles.
Mobility and access
  • Self-contained breathing gear enables unrestricted movement inside narrow, compartmentalized hull spaces.
  • Connecting the hose may snag or foul where sight-lines are obstructed, limiting penetration.
Deployment speed and on-scene agility
  • Entry is possible without surface compressors or consoles, supporting rapid emergency response.
  • Compressor, high-pressure cylinder, and console setup delay initial entry.
Minimum
operational team
  • Four personnel (One supervisor, two divers, and one tender).
  • Seven personnel (one supervisor, two divers, one tender, one stand-by diver, one console operator, and one stand-by tender).
Personnel
requirement
  • 42 personnel (vs. 56 arithmetic).
  • 43 personnel (vs. 204 arithmetic).
Table 20. Comparative evaluation of SCUBA and the SSDS for seabed operations at 48 m.
Table 20. Comparative evaluation of SCUBA and the SSDS for seabed operations at 48 m.
CriterionSSDS (Advantages)SCUBA (Limitations)
Depth and
decompression safety
  • Staged-ascent schedule (total in-water decompression = 17 min) systematically manages off-gassing and limits narcosis/O2-toxicity.
  • Cylinder gas confines multi-stop decompression; higher risk of nitrogen narcosis (PPN2 ≈ 4.53 ata) and CNS-oxygen toxicity as BT extends.
BT and WAT
  • Single-dive BT = 11.8 min; a longer DAT supports sequential dives under decompression control, providing a WAT 5.62 times that for SCUBA.
  • Single-dive BT = 3.8 min; limited gas supply restricts the WAT to ~4 min per dive.
Operational efficiency (WAT/DAT)
  • 0.37 (single TIDC) → 0.35 (continuous dives); higher than that for SCUBA.
  • 0.30 (single TIDC or continuous dives).
Communication and real-time
management
  • Hard-wire voice and telemetry offer continuous supervision and immediate incident response.
  • Relies on visual or light signals; diver status cannot be continuously monitored on a turbid, low-light seabed.
Current tolerance and DAT
  • SOL ≤ 1.5 knot (0.772 m/s); the DAT extends to 4440 min during neap tides, allowing continuous operations through crew rotations.
  • SOL ≤ 1 knot (0.514 m/s); the continuous DAT is 940 min in neap tides, providing a markedly narrower scheduling window than the SSDS.
Personnel
requirement
  • 53 personnel (vs. 328 arithmetic).
  • 68 personnel (vs. 154 arithmetic).
Mobility and
Navigation
  • Connecting hose doubles as a safety line, aiding controlled search patterns and reliable recovery.
  • No physical tether; disorientation and diver-loss risk in zero-visibility conditions.
Equipment
characteristics
  • Longer initial setup but supports 24 h work with unlimited gas once deployed, enhancing operational assurance.
  • Rapid mobilization, yet cylinder-limited gas makes sustained multi-shift operations impractical without extensive bottle logistics.
Table 21. Summary of personnel deployed at the Sewol Ferry disaster site from 16 April to 16 May 2014 (compiled from official reports in SIC-SFD [48]).
Table 21. Summary of personnel deployed at the Sewol Ferry disaster site from 16 April to 16 May 2014 (compiled from official reports in SIC-SFD [48]).
Date
(DD/MM)
Personnel Counting Organizations
KCG *MND **NFA ***
Coast GuardNavyArmyFire
Department
CiviliansOthersTotal
16/04N/R ****N/RN/RN/RN/RN/RN/R40
17/04N/RN/RN/RN/RN/RN/RN/R20
18/04N/RN/RN/RN/RN/RN/RN/R220
19/04N/RN/RN/RN/RN/RN/RN/R242
20/04N/RN/RN/RN/RN/RN/RN/R282
21/04N/RN/RN/RN/RN/RN/RN/R560
22/04N/RN/RN/RN/RN/RN/RN/R780
23/04N/RN/RN/RN/RN/RN/RN/R724
24/042632511572432N/R727284
25/0426325015813174705240
26/0426325115813394728122
27/042632251581325468862
28/042632511581630472260
29/04263230127162746672614
30/042632309612334638202
18/042632309612354640306
02/052632479610334653282
03/052652479410214641220
04/052652479410214641326
05/05261240941242N/R649324
06/05258240941247N/R65122N/R
07/05250237941247N/R64028N/R
08/05251237941236N/R63028N/R
09/05254237941032N/R62730N/R
10/05254240941032N/R6300N/R
11/05254237941032N/R6270N/R
12/05247237941035N/R6230N/R
13/05247237941435N/R62720N/R
14/05247240941431N/R62610N/R
15/05246238941429N/R6218N/R
16/05246238941428N/R62020N/R
Mean257.0239.8109.512.732.134653.023.12.5
Total5912551725202937394015,02171850
* KCG: Korea Coast Guard; ** MND: Ministry of National Defense; *** NFA: National Fire Agency; **** N/R: no record.
Table 22. Recommended personnel allocation for each descent line based on the four actual descent lines installed at the Sewol ferry disaster site for USAR operations.
Table 22. Recommended personnel allocation for each descent line based on the four actual descent lines installed at the Sewol ferry disaster site for USAR operations.
Line No.Access PointOperating AgencySystemMissionPersonnel Management
1SeabedSSU * (Navy)SSDSInternal-compartment search and external seabed search
  • 38 SSU divers selected
  • (mean Navy personnel = 239.8).
  • 15 SSU personnel assigned to SSDS surface support.
2Hull
(primary) and seabed
(optional)
MND ** Joint TeamSCUBA
(primary) and SSDS (optional)
Internal-compartment search and external hull search
  • 36 SCUBA divers selected
  • (mean MND manpower = 349.3).
  • Six personnel assigned to SCUBA surface support.
  • Additional SSDS divers and support personnel deployed as required.
3HullKCG ***SCUBAExternal hull search
  • 36 divers selected for SCUBA
  • (mean KCG personnel = 257).
  • Six personnel assigned to SCUBA surface support.
4Seabed (primary) and hull (optional)Joint Team (KCG, NFA ****,
and Civilian)
SSDS
(primary) and SCUBA (optional)
Internal-compartment search and obstacle-removal cutting operations
  • 38 divers selected for the SSDS
  • (mean civilian personnel = 32.13; NFA = 12.7).
  • 15 personnel assigned to SSDS surface support
  • (primarily the KCG).
  • SCUBA teams deployed as required using selected KCG personnel.
Notes: 12 supervisors were rostered in three shifts, with four additional senior supervisors designated for backup and safety response. Cutting-operation specialists with certified civilian expertise were assigned as needed. After dive and surface-support roles were filled, all remaining personnel were designated to surface-search teams. A maximum of 53 personnel (38 divers) were required per SSDS line, and 42 personnel (36 divers) per SCUBA line. * Ship Salvage & Rescue Unit; ** Ministry of National Defense; *** Korea Coast Guard; **** National Fire Agency.
Table 23. Hypothetical maximum personnel deployment scenario assuming expanded descent lines to enable full utilization of all available divers in USAR operations.
Table 23. Hypothetical maximum personnel deployment scenario assuming expanded descent lines to enable full utilization of all available divers in USAR operations.
Line No.Access PointOperating AgencySystemMissionPersonnel Management
1SeabedSSU (Navy)SSDSInternal-compartment search and external seabed search
  • Mean Navy personnel = 239.8.
  • 159 SSU divers deployed (three descent lines × 53 personnel per line) for full SSDS operation.
2
3
4HullMND joint teamSCUBAExternal hull search
  • Mean MND personnel = 349.3, excluding 159 SSU divers → 190.3.
  • 168 MND divers deployed (four descent lines × 42 personnel per line) for full SCUBA operation.
5
6
7
8HullKCG SCUBAExternal hull search
  • Mean KCG personnel = 257
  • (all considered certified divers).
  • Six descent lines × 42 personnel per line → 252 personnel for full SCUBA operation.
9
10
11
12
13
14Seabed (primary)
and hull (optional)
Joint team (MND, KCG, NFA, and Civilian)SSDSInternal-compartment search and obstacle-removal cutting operations
  • Mean civilian personnel = 32.1; NFA = 12.7.
  • Nine additional personnel selected from KCG and MND.
  • 53 personnel required for one full SSDS line.
Notes: Supervisors were pre-assigned to each team and gathered during non-diving periods to review status and coordinate upcoming shifts. Cutting-operation specialists with certified civilian expertise were assigned as needed. Personnel requirements were the same as in Table 22: 53 personnel (38 divers) per SSDS line and 42 personnel (36 divers) per SCUBA line. This scenario was purely theoretical; practical constraints, such as reduced in-water control and increased safety risk, must be evaluated before descent-line expansion.
Disclaimer/Publisher’s Note: The statements, opinions and data contained in all publications are solely those of the individual author(s) and contributor(s) and not of MDPI and/or the editor(s). MDPI and/or the editor(s) disclaim responsibility for any injury to people or property resulting from any ideas, methods, instructions or products referred to in the content.

Share and Cite

MDPI and ACS Style

Kim, M.; Cheon, K.; Kim, Y.; Kim, T.; Lee, W.-D. A Sustainable Framework for Planning and Management of Diving Operations for Underwater Search and Rescue in Strong Tidal Current Environments: Lessons from the Sewol Ferry Disaster. Sustainability 2025, 17, 11073. https://doi.org/10.3390/su172411073

AMA Style

Kim M, Cheon K, Kim Y, Kim T, Lee W-D. A Sustainable Framework for Planning and Management of Diving Operations for Underwater Search and Rescue in Strong Tidal Current Environments: Lessons from the Sewol Ferry Disaster. Sustainability. 2025; 17(24):11073. https://doi.org/10.3390/su172411073

Chicago/Turabian Style

Kim, Myounghoon, Kyeongbeom Cheon, Yeonjoong Kim, Taeyoon Kim, and Woo-Dong Lee. 2025. "A Sustainable Framework for Planning and Management of Diving Operations for Underwater Search and Rescue in Strong Tidal Current Environments: Lessons from the Sewol Ferry Disaster" Sustainability 17, no. 24: 11073. https://doi.org/10.3390/su172411073

APA Style

Kim, M., Cheon, K., Kim, Y., Kim, T., & Lee, W.-D. (2025). A Sustainable Framework for Planning and Management of Diving Operations for Underwater Search and Rescue in Strong Tidal Current Environments: Lessons from the Sewol Ferry Disaster. Sustainability, 17(24), 11073. https://doi.org/10.3390/su172411073

Note that from the first issue of 2016, this journal uses article numbers instead of page numbers. See further details here.

Article Metrics

Back to TopTop