Next Article in Journal
Developing a Model for Determining the Charging Station Location for Electric Vehicles
Previous Article in Journal
Promoting Sustainable Digital Cultural Heritage Preservation: A Study on Designers’ Satisfaction with a Digital Platform Using TAM, TTF, and ANN
 
 
Font Type:
Arial Georgia Verdana
Font Size:
Aa Aa Aa
Line Spacing:
Column Width:
Background:
Article

The Impact of Industrial-Financial Collaboration on Enterprise Innovation: Research on DID Based on Dual Machine Learning

School of Finance, Harbin University of Commerce, Harbin 150028, China
*
Author to whom correspondence should be addressed.
Sustainability 2025, 17(23), 10561; https://doi.org/10.3390/su172310561
Submission received: 21 October 2025 / Revised: 19 November 2025 / Accepted: 20 November 2025 / Published: 25 November 2025

Abstract

Currently, corporate innovation has become a key driver of economic growth and a critical factor in enhancing core competitiveness, which is of great significance for achieving sustainable economic development. Our research is based on panel data from A-share-listed manufacturing companies in China between 2012 and 2022, employing a multi-time point Difference-in-Differences (DID) model and a DID model extended with the Dual Machine Learning (DML) estimation method for empirical testing. We investigate the underlying mechanisms and analyze corporate heterogeneity. The findings reveal that the pilot policy of industry–finance collaboration has a significant positive impact on corporate innovation, particularly for companies facing severe financing constraints, intense market competition, and relatively small scales. Additionally, the study finds that the pilot policy promotes corporate innovation through three channels: reducing information asymmetry, increasing local government fiscal subsidies, and enhancing corporate access to bank credit. Finally, we provide recommendations for the government, enterprises, and financial institutions to further leverage and enhance the effectiveness of the industry–finance collaboration pilot policy in boosting corporate innovation.

1. Introduction

Corporate innovation is a core engine for enterprises to gain sustained competitive advantage and drive economic growth [1]. The characteristics of innovation activities—such as high risk, long incubation cycles, and uncertain returns—do not align with the strict standards traditional financial institutions apply to credit repayment. Consequently, corporate innovation activities are more susceptible to financing constraints.
Against this backdrop, promoting in-depth cooperation between finance and the real economy serves as a crucial prerequisite for building internationally competitive real-industry clusters and a necessary condition for the sustained and healthy development of the economy [2]. The key to financial services for the real economy lies in leveraging finance to support enterprise innovation [3], enhancing the availability of funds for enterprises, and creating an efficient “testing ground” for them to foster new economic growth points. Therefore, effectively promoting financial support for the development of the real economy and better channeling funds into the innovation activities of real-sector enterprises is of great significance for enhancing the quality and efficiency of enterprise development with financial assistance and achieving sustainable economic development.
In a free market economy, the level of corporate R&D investment tends to fall below the social optimum, a phenomenon characterized as “market failure” [4]. This is primarily attributable to the positive externalities inherent in innovation activities, information asymmetries, and the public good nature of knowledge outputs [5,6].
The China Industry–Finance Collaboration pilot policy, leveraging the national industry–finance collaboration platform, has established a robust information-sharing mechanism. By emphasizing coordinated development between industry and finance, it effectively enhances the efficiency of information exchange between financial institutions and real-economy enterprises, providing a viable pathway for the efficient allocation of financial resources. As a key initiative to strengthen financial support for the real economy, industry–finance collaboration mitigates the negative externalities associated with the unbounded integration of industrial and financial capital on the overall economy. It fosters a healthy cooperative relationship between financial institutions and market entities, contributing to a new paradigm of positive interaction and mutual benefit between industry and finance. This approach effectively addresses information asymmetry and underinvestment in innovation activities.
Therefore, based on the perspective of government intervention, we empirically evaluate the impact of China’s pilot policy on industry–finance integration on corporate innovation at the micro level, thereby filling a gap in the existing literature. We regarded the implementation of the pilot policy as a quasi-natural experiment, and selected A-share listed manufacturing companies from 2012 to 2022 as the sample to conduct an empirical test on the impact of financial support for the real economy on enterprise innovation. The results indicate that the implementation of the Industry–Finance Collaboration pilot policy significantly enhances the innovation level of manufacturing enterprises. Further analysis reveals that this effect is primarily achieved through three channels: reducing information asymmetry, increasing local government fiscal subsidies, and improving corporate access to bank credit. Moreover, the impact is more pronounced in companies facing severe financing constraints, intense market competition, and those of relatively smaller size.
The contributions of this paper are as follows: We investigate the relationship between industry–finance collaboration and corporate innovation, empirically evaluating the policy effects of China’s industry–finance collaboration pilot policy on corporate innovation at the micro level from the perspective of government intervention, thereby adding a new dimension to the existing literature. Furthermore, we extend the Double Machine Learning method to the DID model, enhancing the validity of policy evaluation by mitigating the issue of insufficient estimation accuracy in the DID model. By demonstrating the promoting effect of industry–finance collaboration policies on corporate innovation, we hope our findings can provide insights for fostering internationally competitive real-economy enterprises and building an innovation-oriented nation.
The main contents of this paper are structured as follows: Section 2 provides a review of relevant literature; Section 3 discusses the policy background, theoretical analysis, and research hypotheses; Section 4 elaborates on the research design; Section 5 presents the analysis of empirical results; Section 6 delves into further discussions on the mechanisms and heterogeneity; Section 7 summarizes the research conclusions and proposes corresponding recommendations.

2. Literature Review

Since Arrow’s seminal work, the issues of underinvestment in innovation activities and information asymmetry have garnered widespread attention from both academia and policymakers [4]. Current research on this topic primarily examines the problem from two perspectives: the market environment and firm-specific characteristics. Regarding the market environment, scholars generally agree that in freely competitive markets, corporate R&D investment tends to fall below the socially optimal level, exhibiting “market failure” [4].
International evidence further substantiates this market failure hypothesis. Chava et al. (2013) [7] demonstrate that banking deregulation in the United States significantly boosted innovation output, particularly among young firms, by easing financial constraints. Similarly, Howell (2017) [8] finds that targeted R&D grants in the U.S. effectively stimulated startup innovation, illustrating how directed financial support can overcome market failures in innovation financing. These international studies provide important comparative perspectives for understanding the mechanisms through which financial interventions affect innovation.
The existing literature mainly conducts analysis from the following aspects:
In terms of the mechanism path, Lin et al. synthesized survey data from over 2000 Chinese companies in 2003 and identified a significant negative correlation between state-owned enterprises, state-appointed managers, and corporate R&D investment through analysis of this data [9]. Nanda & Nicholas conducted an empirical analysis using a DID model, examining the scale, quality, and novelty of corporate patents before and after bank failures. Their study found that during the Great Depression, bank disruptions significantly affected firms’ technological achievements, indicating that credit market downturns negatively impact corporate innovation [10]. Aghion et al. argued that product market competition can drive corporate development [11].
In terms of policy types, to address the underinvestment in innovation caused by market failures, government intervention is often regarded as a necessary solution. R&D subsidies and tax incentives are the most commonly used policy tools by governments worldwide. These measures can lower the cost of innovation and stimulate greater private R&D investment. Bloom et al. argue that a 10% reduction in R&D taxes would lead to at least a 10% increase in R&D expenditure in the long term [12].
However, the effectiveness of financial policies is not guaranteed. Mugerman et al. (2019) [13] document a case where financial industry regulation failed to achieve its intended outcomes, reminding us that policy design and implementation matter crucially for success. This cautionary evidence suggests that the effectiveness of industry–finance collaboration policies may depend on specific design features and implementation quality.
In terms of enterprise types, regarding industry–finance collaboration, Lu et al. found that such collaboration can alleviate corporate financing constraints, with this effect being more pronounced in private companies [14]. Using Taiwanese companies as an example, Lo, S.F. et al. conducted an empirical test employing the DEA model, and the results showed that companies implementing industry–finance collaboration achieved higher economic efficiency compared to those that did not [15]. Recent China-specific research has produced findings closely related to our study. Xu, Li, and Zheng (2025) [16] examine China’s industry–finance collaboration pilot with a focus on green innovation, finding that improved access to credit and subsidies drove patent increases. Their work provides a valuable point of comparison.
In recent years, how Industry–Finance Collaboration affects enterprise innovation has become a focus of attention for both the academic community and policymakers. A large number of studies have shown that Industry–Finance Collaboration exerts a profound impact on enterprise innovation activities by alleviating financing constraints of enterprises, guiding resource allocation, and building an innovation ecosystem. Due to its inherent high risks, long cycles, and information asymmetry, enterprise innovation activities often face severe financing constraints. Traditional research on Industry–Finance Collaboration focused on bank credit, while recent literature has revealed the role of diversified financial tools.
Firstly, emerging models such as digital finance and green finance have alleviated the problem of innovative financing through unique mechanisms. Li et al. (2023) demonstrated that the digital economy, by transforming “data” into a tangible element, effectively improved information asymmetry, thereby broadening the financing channels for enterprises, especially for disruptive innovations [17]. Similarly, Pasupuleti et al. (2025) noted that green strategic alliances, by integrating government subsidies, scientific research talents, and market resources, can significantly enhance the green innovation output of enterprises, and this effect is particularly crucial in regions with underdeveloped financial markets [18]. Secondly, financial regulatory policies will reshape the innovation collaboration models of enterprises. Luan et al. (2025) discovered that strengthened prudential bank supervision would make riskier innovative projects more inclined to seek sponsorship from state-owned enterprises, revealing how financial policies, through the channel of risk preference, indirectly influence the collaboration networks and resource allocation at the industrial level [19]. Moreover, micro-financial strategies such as supply chain finance also provide specific solutions for addressing liquidity issues in innovation.
In terms of identification methods, the existing literature predominantly employs the traditional Two-Way Fixed Effects (TWFE) Difference-in-Differences (DID) model to identify policy effects [20,21,22]. However, the DID model is constrained by severe multicollinearity issues, preventing researchers from incorporating numerous influencing factors [22]. This limitation forces the selection of only a few control variables, significantly increasing the probability of endogeneity due to omitted variable bias. Moreover, traditional parametric regression methods assume a known functional form for the non-core explanatory variables in the DID model. Yet, in real-world economic systems, variable relationships are extremely complex, making simple linear functions inadequate for capturing these dynamics. This often leads to potential misspecification of the linear functional form.
To address the functional form misspecification inherent in traditional parametric methods and the “curse of dimensionality” unresolved by semi-parametric estimation, Chernozhukov et al. utilized Double Machine Learning (DML) to identify the partial effects of explanatory variables of interest on the dependent variable [23]. By employing machine learning algorithms, high-dimensional explanatory variables can be incorporated into empirical research, thereby overcoming multicollinearity constraints. This approach does not require pre-specifying a concrete functional form, avoiding bias from functional form misspecification.
In the current study, Chang et al. (2024) explored the impact of uncertainty in trade policy effects on corporate innovation investment after controlling for enterprises, industries, and high-dimensional fixed effects [24]. Chang et al. (2020) theoretically integrated DML with the DID framework. This article provides a strict theoretical basis for the use of the “DML-DID” hybrid model in policy evaluation and is an important guide for the application of this method [25].
Consequently, we extend the Double Machine Learning method to the DID framework. This allows us to retain the advantages of the Difference-in-Differences model while specifying the non-core explanatory variables in a semi-parametric form and incorporating high-dimensional control variables to the fullest extent. This effectively mitigates estimation accuracy degradation caused by functional form misspecification and omitted variables in the DID model, thereby enhancing the validity of policy evaluation.
Therefore, based on the current research, we can know that the nature of the enterprise and the operating conditions of the bank will have an impact on enterprise innovation. However, there are relatively few studies on the issue of insufficient enterprise innovation investment caused by market failure, and there are also few literature studies on the economic consequences of the industry–finance collaboration policy. Most of the existing research only conducts analysis at the theoretical level. But the economic impact of such policies is still unclear, and there is a lack of a systematic assessment of the impact of industry–finance collaboration policies on the innovation level of enterprises. In terms of research method, although the traditional DID method is widely used to assess policy shocks, its effectiveness heavily relies on the parallel trend assumption and appears weak when dealing with high-dimensional covariates or complex function forms. To overcome these limitations, we embed the DID into the DML framework. It enhances the credibility and accuracy of causal reasoning, providing a new paradigm for handling complex economic intervention issues and thus complementing the existing literature.
To explore whether industrial policies can drive economic development through scientific and technological innovation, we examine corporate innovation levels, thereby partially addressing the practical question of how to effectively promote financial support for the real economy to channel funds into corporate innovation activities.

3. Institutional Background, Theoretical Analysis and Research Hypotheses

3.1. Institutional Background of Industrial Integration in China

The term “Industry–Finance Collaboration” derives from “Industry–Finance Integration,” though their concepts are not entirely identical. Industry–finance Integration refers to capital collaboration formed through relational ties such as cross-shareholding and personnel dispatch between industrial capital and financial capital [26]. In contrast, Industry–Finance Collaboration represents a new cooperative model where mutual reinforcement between industry and finance is achieved without the need for equity-based ties [27], instead focusing on building institutional connections and information-sharing mechanisms.
“Industry–Finance Collaboration” is a strategic initiative launched by the state to enhance the ability of financial services to support the real economy. Its core lies in promoting the deep integration and virtuous cycle between industries and finance, aiming to achieve this through the establishment of effective institutional mechanisms, and to precisely allocate more financial resources to the key areas and weak links of industries.
In 2016, the Ministry of Industry and Information Technology (MIIT) and three other ministries jointly launched the pilot program for industry–finance collaboration, establishing “National Industry–Finance Collaboration Pilot Cities.” The first batch of these pilot cities was announced on December 29 of the same year. In July 2020, MIIT and four other ministries issued the “Notice on Organizing Applications for the Second Batch of Industry–Finance Collaboration Pilot Cities,” and the second batch was announced on 18 December that year.
The policy framework of Industry–Finance Collaboration encompasses several key components:
It establishes a multi-tiered information-sharing system that includes the National Industry–Finance Collaboration Platform as the central hub, complemented by regional and sector-specific sub-platforms. This digital infrastructure collects and analyzes enterprise data, including production, R&D, taxation, and supply chain information, to generate comprehensive corporate credit profiles. These enterprises receive priority credit assessment and specialized financial product support.
The policy promotes financial product innovation specifically tailored for innovative enterprises, including intellectual property pledge financing, supply chain finance, and green credit products. Additionally, the policy facilitates regular matchmaking events between banks and enterprises, establishes specialized credit loan products for technology enterprises, and implements a risk compensation fund mechanism to share potential losses between the government and financial institutions.
The Industry–Finance Collaboration pilot zones were established to enhance financial services’ support for the real economy, accelerate the development of information platforms, and actively innovate financial products and services. The pilot program primarily involves creating financing demand lists for key enterprises and projects, building industry–finance collaboration platforms, facilitating bank-enterprise information matching activities, and establishing information-sharing mechanisms between enterprises and financial institutions through big data and other information technologies. These initiatives aim to improve the efficiency of industry–finance information alignment, promote the concentration of financial resources in the real economy, foster positive interaction between the real industry and the financial sector, and strengthen financial support for the real economy.
On one hand, the Industry–Finance Collaboration policy effectively guides financial institutions to implement differentiated credit policies, directing more financial resources toward green, innovative, efficient, and market-competitive enterprises. This incentivizes companies to strive in these directions, thereby stimulating corporate innovation. On the other hand, Industry–Finance Collaboration encourages financial institutions to allocate more funds to real-economy enterprises, alleviating their financing shortages. Thus, the Industry–Finance Collaboration pilot policy theoretically corrects market failures and demonstrates strong necessity and feasibility in the current context of innovation-driven development. Table 1 shows the specific cities and implementation years for the pilot policies on industry-finance collaboration.

3.2. Theoretical Analyses

Corporate R&D and innovation activities face challenges such as high investment, significant risks, and long cycles. Consequently, they heavily rely on the efficiency of financial allocation and the robustness of the financial service system. Existing research indicates that in a free market economy, the level of corporate R&D investment tends to fall below the social optimum, a phenomenon characterized as “market failure.” The term “Market Failure” was first introduced by American economist Francis M. Bator in his article “The Anatomy of Market Failure” [28]. It refers to a situation in which the resource allocation process of a free market, due to inherent flaws or external constraints, fails to achieve Pareto Efficiency—a state where resources cannot be reallocated to make one individual better off without making another worse off. Market failure can be primarily categorized into the following types: externalities, public goods, market power, information asymmetry, and incomplete markets. This framework provides an important theoretical foundation for studying the factors influencing corporate innovation levels.
Based on the theory of market failure, corporate innovation activities—characterized by multiple market imperfections—cannot achieve optimal resource allocation through market mechanisms alone. Consequently, policy guidance and intervention become necessary to ensure sufficient innovation investment and socially optimal levels of innovation. Given the capital’s inherent tendency to seek returns while avoiding risks, financial institutions like banks, as key players in credit channels, maintain stringent risk control standards and impose relatively high credit requirements for corporate innovation funding. When collaboration between industrial sectors and financial institutions remains superficial or becomes disconnected, enterprises face greater challenges in securing financing, including limited funding channels and elevated financing thresholds. Under such circumstances, the optimal allocation of resources between financial capital and corporate innovation cannot be spontaneously achieved through market mechanisms alone. Consequently, this form of “market failure” caused by information asymmetry becomes pervasive. The financing needs of non-state-owned enterprises and small and medium-sized enterprises are particularly difficult to meet, largely due to insufficient policy support and relatively weak credit profiles. As a result, these enterprises often face increasingly severe financing constraints. Challenges such as limited access to financing and high funding costs will inevitably suppress corporate investment in R&D, ultimately hindering the improvement of innovation performance.
Regarding the causes of “market failure” in corporate innovation activities, Arrow approached the issue from the perspective of innovation financing difficulties, contending that underinvestment in innovation results from the high costs of external R&D financing caused by information asymmetry and moral hazard [29]. The problem of elevated external financing costs stemming from information asymmetry and moral hazard constitutes a major obstacle to corporate innovation.
Unlike previous unilateral policies that primarily relied on fiscal subsidies or financial institutions, the Industry–Finance Collaboration policy emphasizes two-way integration. It enhances the frequency and level of collaboration between industrial and financial sectors through financial innovation, technology spillovers, and market competition, thereby ultimately boosting corporate innovation capabilities. Following the implementation of the Industry–Finance Collaboration pilot policy, it helps further enhance the financial sector’s capacity to serve the real economy and overcome previous challenges of insufficient coordination between financial institutions and industrial sectors. Consequently, enterprises gain access to diversified financing channels. Thus, we argue that the pilot policy alleviates the “market failure” in corporate innovation activities by expanding credit sources and financing methods for innovation initiatives, reducing financing costs, and improving both financing efficiency and credit allocation efficiency.

3.3. Research Hypotheses

3.3.1. Industry–Finance Collaboration and Enterprise Innovation

Based on theoretical analysis, we posit that the Industry–Finance Collaboration policy influences corporate innovation levels by mitigating the “market failure” present in innovation activities. This is manifested in the following aspects: First, the pilot policy encourages the establishment of industry–finance collaboration platforms to enhance information sharing. Utilizing information technologies such as big data and cloud computing, participants in the financing process can create service platforms for industry–finance information alignment. These platforms not only enable efficient and rapid information communication but also significantly expand the scope of financial services. The generation of online credit reduces moral hazard post-lending and improves financial institutions’ risk resilience. The resultant reduction in financial service costs strengthens the willingness for continued collaboration between both parties. Second, the policy promotes the development of effective interactive models among stakeholders. It facilitates the creation of financing information alignment lists for key enterprises or projects, helping financial institutions accurately and swiftly identify corresponding financing needs. Furthermore, it advocates for differentiated lending strategies and targeted support, ensuring substantial improvements in the service capabilities of financial institutions. Finally, the policy requires financial institutions to actively enhance supply chain financial services and innovate financial products and services. This includes developing new loan products, promoting accounts receivable and intellectual property pledge financing, and providing innovative credit services such as energy efficiency loans, green credits, and carbon emission rights trading. Thus, the diversification of credit sources and financing methods driven by the implementation of the Industry–Finance Collaboration pilot policy provides new momentum for reducing corporate financing costs, improving financing efficiency, optimizing credit allocation, and ultimately enhancing corporate innovation capabilities.
Based on the above theoretical analyses, we propose Hypothesis 1:
H1: 
Industry–Finance Collaboration improves the innovation level of listed enterprises.

3.3.2. Information Transfer Mechanisms

Widespread information asymmetry within and outside the firm creates adverse selection problems in the credit market, which raises the cost of external financing for these firms [30]. In turn, external financing will have a greater impact on corporate innovation [31]. Enterprises can use different financing methods such as bank loans, equity financing, bond financing, commercial credit financing or financial leasing to raise funds for innovation according to their own financial needs, which in turn improves the efficiency of credit resource allocation. The problem of information asymmetry not only increases the difficulty for investors to accurately predict the future earnings of enterprises but also results in the underestimation of the value of innovative activities, which in turn weakens the innovation drive of enterprises. At the same time, it also prompts creditors and other stakeholders to adopt adverse selection strategies, forcing enterprises to reduce or abandon investment in innovation [32]. In contrast, the construction of China’s pilot cities for Industry–Finance Collaboration builds a platform for Industry–Finance Collaboration. The platform publishes information on the financing needs of enterprises after reviewing them in accordance with regulations, which enhances the role of the information in guiding financial institutions to provide funding. This flow and sharing of financial service information can also help alleviate information asymmetry between financial institutions and enterprises, reduce transaction costs in the process of matching financing and innovation, and improve the availability of credit to enterprises, which in turn will increase their motivation to innovate. The function of this platform is similar to a trusted “signal transmission” and “authentication” mechanism. The platform regulates and reviews the financing demands of enterprises. This act itself is like a pre-screening and guarantee of the quality of enterprises, sending a positive signal about the credibility of enterprises to the market. This can effectively alleviate the aforementioned “adverse selection” problem. Financial institutions can obtain more reliable information through the platform, thus being more courageous to provide financing for light-asset enterprises that have good innovation potential but lack tangible collateral. This not only improves the allocation efficiency of credit resources, but more importantly, it changes the innovation budget constraints of enterprises, enabling the restart of those innovative projects that were once suppressed due to financing constraints, especially those exploratory R&D projects that represent long-term competitiveness. Therefore, the construction of pilot cities for Financial–Industrial Integration in China can improve the level of enterprise innovation by reducing the degree of information asymmetry among enterprises.
Based on the above theoretical analyses, we propose Hypothesis 2:
H2: 
Industry–Finance Collaboration improves the innovation level of listed enterprises by reducing the degree of information asymmetry of the companies.

3.3.3. Government Subsidy Mechanisms

The construction of national pilot cities for industry–finance collaboration encourages local governments to use financial funds as a guide to increase the financing support of financial institutions to enterprises, which will also have an impact on the innovation behaviour of enterprises. Considering the strong positive externality of R&D activities, enterprises cannot enjoy the full surplus of R&D activities [4], which ultimately leads to the actual level of R&D inputs of enterprises being much lower than the optimal level of R&D inputs required by society [33]. In contrast, financial subsidies, as a direct incentive, can not only promote enterprise innovation by increasing enterprise cash flow, but also promote enterprises to increase their R&D investment by increasing the marginal benefit of successful R&D or reducing the marginal cost of failed R&D. More importantly, the construction of national pilot cities for industry–finance collaboration has increased the financing support of financial institutions to enterprises by playing the role of guiding financial funds, so that enterprises can obtain more exogenous financing. Under this model, the function of government fiscal funds has been upgraded from “direct subsidies” to “credit enhancement” and “risk compensation”. For instance, by establishing a government risk compensation fund, providing loan interest subsidies, or offering a certain proportion of compensation for bad debts incurred by financial institutions in providing loans to specific industries, the government has effectively shared the credit risks of financial institutions. This has changed the risk–return assessment model of financial institutions for loans to innovative enterprises, encouraging them to relax loan conditions and increase credit quotas. This “government-guided and market-followed” collaborative financing model provides enterprises with a more sustainable and larger-scale source of innovative funds than simple subsidies. It is not difficult to conclude that the construction of national pilot cities for industrial integration can guide banks and other financial institutions to support the development of key industries in the region by leveraging financial funds, provide stable sources of funds for enterprise innovation, and alleviate the problem of insufficient funds in the process of enterprise innovation.
Based on the above theoretical analyses, we propose Hypothesis 3:
H3: 
Industry–finance collaboration improves the innovation level of listed enterprises by playing the guiding role of financial funds.

3.3.4. Bank Credit Availability Mechanism

The implementation of the industry–finance collaboration policy enables banks to obtain more information about enterprises. The formal or informal activities of enterprises seeking communication with banks will decrease, and the transaction cost of loans will also be reduced as a result [34]. Compared with general investment activities, the characteristics of R&D and innovation with a long cycle and high uncertainty will significantly inhibit enterprises from obtaining financing through normal channels, and easily suffer from the shortage of exogenous financing [6], which makes financing constraints become a ‘roadblock’ for enterprise innovation. On the other hand, a continuous credit supply and a relaxed financing environment can promote enterprise innovation [35]. Bank credit is an important source for enterprises to obtain stable and continuous external funds, which can effectively promote enterprise innovation. The construction of national pilot cities for industry–finance collaboration clearly proposes to establish a multi-sectoral work coordination and information sharing mechanism, recommend key enterprises with large financing needs to financial institutions in a classified manner, and actively promote bank-enterprise docking in a variety of ways, such as financing fairs, so as to reduce the degree of information asymmetry between banks and enterprises while increasing the availability of bank credit to enterprises and providing stable sources of funds for innovation. Its promoting mechanism lies in the fact that the improved availability of bank credit provides enterprises with indispensable “patient capital”. A loan from a reputable bank itself is a strong “certification effect”, sending a positive signal to other market participants (such as suppliers, customers, and other investors) that the enterprise is operating stably and has a promising future. This helps the enterprise further obtain commercial credit and equity financing, forming a virtuous capital cycle that supports innovation.
Based on the above theoretical analyses, we propose Hypothesis 4:
H4: 
Industry–finance collaboration increases the level of innovation of listed enterprises by increasing the availability of bank credit to firms and thus increasing the level of innovation.
These three mechanisms operate within a comprehensive theoretical framework, with the reduction in information asymmetry providing the necessary foundation. By establishing formal channels for information sharing, this policy enables financial institutions to better identify feasible innovative projects and the government to make more targeted subsidy decisions. This information infrastructure thus enhances the efficiency of fiscal fund allocation and the effectiveness of bank credit allocation, generating synergy effects and jointly addressing different aspects of market failure in innovative financing. The specific theoretical framework diagram is shown in Figure 1.

4. Research Design and Data Description

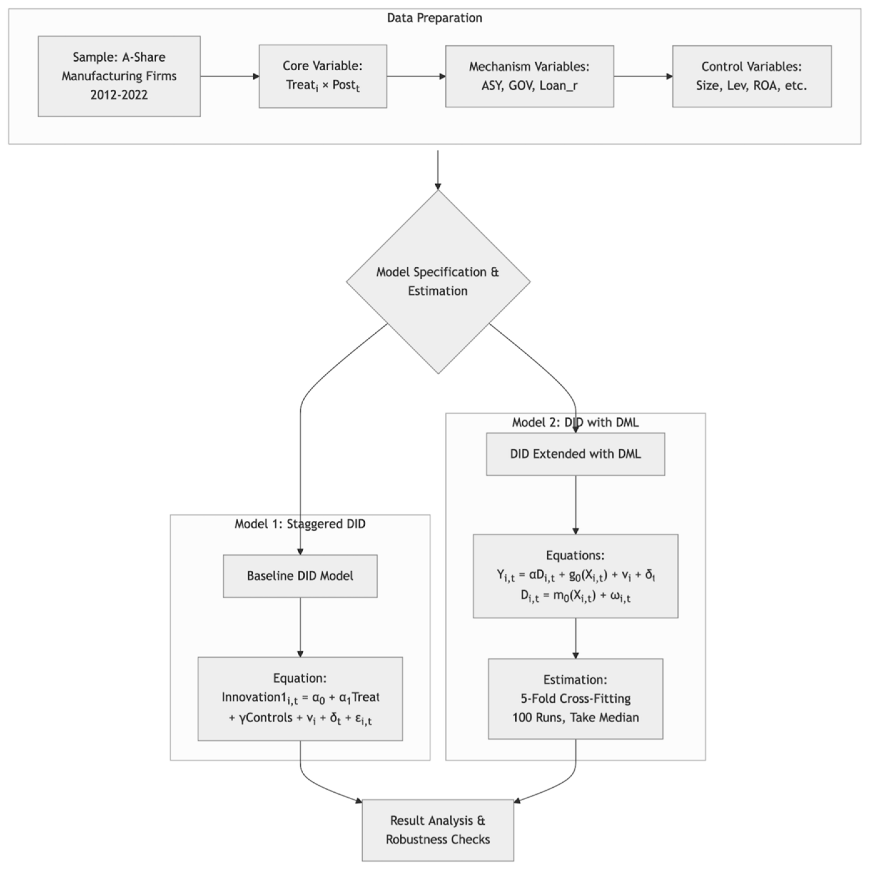
4.1. Model Specification

We use the Staggered DID method to construct the following model to test the impact of the pilot policy of ‘Industry–Finance Collaboration’ on the innovation level of enterprises:
I n n o v a t i o n 1 i , t =   α 0 +   α 1 T r e a t i ×   P o s t t +   γ C o n t r o l i , t +   v i +   δ t +   ε i , t
where I n n o v a t i o n 1 i , t is the level of innovation of the firm i in year t ; T r e a t i × P o s t t is a dummy variable indicating whether the firm i is affected by the policy in year t . The regression coefficient α 1 reflects the impact of the industry–finance collaboration policy on firms’ innovation, α 1 is our focus of attention, and if α 1 is significantly positive, it indicates that industry–finance collaboration is able to enhance the level of firms’ innovation; v i is a firm fixed effect, δ t is a year fixed effect, C o n t r o l i , t is a series of control variables, and ε i , t is a random error term.
In addition, in order to test the impact of the pilot policy of industrial integration on firms’ innovation, we use the introduction of the pilot policy of industrial integration as a quasi-natural experiment, and extend the univariate dual machine learning based on cross-section data to a multivariate dual machine learning model based on panel data for estimating the difference-in-differences (DID) model to identify the impact of the industrial integration on the level of firms’ innovation. To effectively mitigate the aforementioned bias caused by model misspecification, this study employs the double machine learning model proposed by Chernozhukov et al. (2018) [23]. This framework integrates flexible machine learning algorithms to estimate nuisance parameters, supplemented by score function orthogonalization, enabling consistent estimation of the core treatment variable coefficient in the presence of high-dimensional control variables. Therefore, this paper further extends model (1) to obtain model (2). Specifically, we adopt the random forest algorithm with uniformly set hyperparameters: n_estimators = 500, max_depth = None, min_samples_split = 10, min_samples_leaf = 5, max_features = ‘sqrt’, andrandom_state = 42. All regressions control for firm and year fixed effects and employ 5-fold cross-fitting repeated 100 times to obtain median estimates.
In terms of variable selection, apart from the control variables used in Model (1), we also selected in Model (2) the following variables: year-on-year corporate revenue (YT), the proportion of tangible assets to total assets (YX), the proportion of current assets to total assets (LTD), the current ratio (LF), the return on equity (ROE), the proportion of net cash flow from operating activities to revenue (JYYT), the net cash flow from operating activities (JY), the ratio of shareholders’ equity to total assets (GD), the proportion of non-current assets to total assets (FLD), tangible assets as a proportion of liabilities (YXDE), the inflation rate (CPI), the growth rate of GDP (GDP), and the social financing scale (SR). For Model (1), due to the problem of multicollinearity, the above control variables cannot be fully included in Model (1), while Model (2) can accurately identify the causal relationship of the focus variables, set the non-core explanatory variables of the difference-in-differences model in a semi-parametric form, and incorporate as many high-dimensional control variables as possible, effectively overcoming the errors caused by incorrect specification of the functional form. The specific model setup is as follows:
Y i , t =   α D i , t +   g 0 ( X i , t ) +   v i +   δ t +   ε i , t
D i , t = m 0 ( X i , t ) + ω i , t
where Y i , t is the output variable and D i . t = ( D i 1 , t ,…, D i 1 s , t ) is the variable of interest. The vector X i , t = ( X i 1 , t ,…, X i p , t ) denotes a series of control variables selected for this paper, δ t is the time fixed effects term, v i is the individual fixed effects term. ε i , t , ω i , t denote the perturbation terms, β is the vector of parameters to be estimated, and both g 0 and m 0 denote functions of unknown form. Specifically for the study of this paper, D i , t = T r e a t i × P o s t t , where i denotes individual enterprises, t denotes the year, Y i , t is the explanatory variable of this paper, i.e., the innovation level of enterprises, T r e a t i is the dummy variable of enterprise grouping, which takes the value of 1 when it is in the experimental group, and 0 when it is in the control group, and P o s t t is the dummy variable of the year of the implementation of the policy, which takes the value of 1 when the sample observation is in the year of the implementation of the pilot policy of fusion and collaboration and later, and takes the value of 0 otherwise. Model (2) also focuses on the regression coefficient of the cross-multiplier term T r e a t i × P o s t t , which reveals the net effect of the implementation of the pilot policy on integration.
Based on the previous section, we estimate that the introduction of dual machine learning for DID, i.e., model (2), requires the adoption of a ‘cross-fitting algorithm’. In practice, a 4-fold or 5-fold cross-fitting is generally used, i.e., K = 4 or 5, which means that a larger subsample, i.e., three-fourths or four-fifths of the samples, is used to learn the higher-dimensional function that is more difficult to estimate, while a smaller subsample (about one-fourth or one-fifth of the samples) is used to do the rest of the estimation. Therefore, this paper adopts the ‘5-fold cross-fitting algorithm’ to estimate the model, which results in differences in the estimated coefficients due to the fact that the estimation process randomly generates ‘cross-fitting’ samples. Referring to Chernozhukov et al. [23], this paper runs the model (2) procedure 100 times and takes the median as the estimation result. All the following estimates take this step to estimate the extended DID model.

4.2. Description of Variables

4.2.1. Explained Variables

We refer to and draw on the research of He, J.J. et al. (2013) [36], and measure the innovation level of an enterprise (Innovation1) by the natural logarithm of the total number of invention, utility model and design patents independently and jointly applied for and finally disclosed by the enterprise in the current year [36]. During the robustness check phase, we utilized the ratio of corporate R&D expenditure to operating revenue (R&D) as a substitute variable for robustness testing. Since patent grants may require a certain processing time, we applied a one-period lag to this indicator. A higher value indicates lower investment efficiency.

4.2.2. Core Explanatory Variables

The core explanatory variables are Treat × Post. For the treatment variable Treat, if the city (district) is within the scope of the construction of the national pilot city of industry–finance collaboration, it is assigned the value of 1; otherwise, it is 0. For the policy shock variable Post, we assign the value of 0 before the implementation of the policy and the value of 1 after the implementation.

4.2.3. Mechanism Variables

  • Asymmetry of Information Index (ASY)
This paper uses the information asymmetry index (ASY) to measure the degree of information asymmetry in firms and uses it as a mechanism variable. The Chinese capital market has a unique institutional background, such as an investor structure dominated by retail investors, a high degree of policy orientation, and different regulatory environments for information disclosure. The ASY index is mainly based on the theory of market microstructure. Its core logic is that the higher the uncertainty of asset value and the greater the divergence among investors, the higher the degree of information asymmetry. The Chinese capital market also has a process of information production, transmission and interpretation. Therefore, this theoretical framework has basic applicability across different markets. We acknowledge that the sources of information asymmetry in the Chinese market may be more complex. For example, connections with the government, analyst coverage preferences, etc., could all become unique information channels. However, what the ASY index captures is the comprehensive manifestation of all these complex factors in the secondary market trading behavior. Regardless of the source of information, as long as it is unevenly distributed, it will inevitably lead to the expansion of price differences and price fluctuations in the market. Therefore, we believe that the ASY index, as a result-oriented comprehensive indicator, can effectively capture the economic consequences caused by the special information environment in the Chinese market.
The specific measurement method of the ASY indicator is as follows: Drawing on the strategy adopted in the financial market microstructure literature, this paper uses the trading information of individual firms to capture the degree of information asymmetry between uninformed and informed traders about the value of firms in the securities market, and uses it as a proxy variable for the degree of information asymmetry between the capital supplier and firms. This paper uses the trading information of individual company shares to capture the degree of asymmetry between the information of uninformed traders and informed traders on the value of firms in the securities market, and uses this as a proxy variable for the degree of information asymmetry between capital suppliers and firms. Considering the serious lack of high-frequency trading data in the Chinese securities market, this paper invokes the methods of Amihud et al. [37], Amihud [38] and Pastor & Stambaugh [39], which are based on daily frequency trading data, to measure the degree of information asymmetry. At the same time, as Hasbrouck [40] pointed out, each of the indicators in the above methods contains both components related to asymmetric information and components unrelated to asymmetric information, which do not comprehensively portray all the features of information asymmetry. Therefore, we follow Bharath et al. [41] to extract the first principal components of the original indicators and capture their common variant information, i.e., the components related to asymmetric information, to form the information asymmetry indicator ASY, which is used to measure the degree of information asymmetry of the company.
  • Government Subsidies
We use the ratio of government subsidies obtained by firms to sales revenue to measure the size of government subsidies (GOV) obtained by firms.
  • Bank credit availability
We use the ratio of firms’ total bank borrowings to sales revenue to measure the size of firms’ bank credit. This measurement is adopted to capture the relative importance of bank financing in the operation of enterprises, by standardizing the absolute loan amount with sales revenue. This facilitates horizontal comparisons among enterprises of different sizes. The specific construction of this variable is as follows: the numerator “total bank loans” originates from the “short-term loans” and “long-term loans” sub-accounts, typically listed in the financial statement notes. The denominator “sales revenue” is directly taken from the income statement. To mitigate the influence of extreme values and potential data errors, all continuous variables have been truncated at the 1% and 99% percentiles. The main advantage of the measurement we have chosen lies in its direct interpretability: the higher the ratio value, the greater proportion of revenue creation is supported by bank credit, which is crucial for us to test the core hypothesis regarding the alleviation of innovation financing constraints.

4.2.4. Control Variables

With reference to existing research practices [42,43,44], we chose the following control variables. Firstly, in terms of the enterprise’s fundamental situation and resource dimension, to control the fundamental influence of the enterprise’s resource endowment and operational efficiency on innovation, we selected enterprise scale, profitability, cash flow level, and fixed asset ratio as the control variables in this aspect. Larger enterprises may have stronger risk-bearing capacity and the scale economy effect of R&D, while enterprises with more robust profitability and cash flow can alleviate the external financing constraints faced by innovation activities through internal financing. These resources are the material basis for enterprises to engage in high-cost and high-risk innovation activities. Secondly, in the financial policy and risk dimension, we chose financial leverage, book-to-market ratio, and revenue growth rate as the control variables for this part. The variables in this dimension are used to capture the constraints and incentives of the enterprise’s capital structure and market valuation on innovation investment decisions. High leverage may inhibit high-risk innovation through the agency costs of debt, while market valuation reflects investors’ expectations for future growth and directly affects the capital cost for enterprises to make long-term investments. Additionally, in the corporate governance and agency dimension, we selected the concentration of equity, management shareholding, and the proportion of independent directors as these variables. This dimension variable aims to depict the important role of the internal governance mechanism of the enterprise in alleviating the short-sightedness of management and coordinating the interests of shareholders and management, which directly affects the management’s willingness to invest in long-term and uncertain innovation projects. Finally, in the enterprise life cycle dimension, we selected enterprise age as the control variable to control the systematic impact of the enterprise’s development stage on its strategic behavior. Young enterprises and mature enterprises have significant differences in innovation motivation, flexibility, and resource paths. By controlling these different variables, we hope to better identify the net effect of the industry–finance collaboration policy on enterprise innovation. The control variables are defined as follows: firm size (Size) is the natural logarithm of total assets; financial leverage (Lev) is the ratio of total liabilities to total assets; return on assets (ROA) is the ratio of net profit to the average balance of total assets; cash flow (Cashflow) is the ratio of net cash flow from operating activities to total assets; growth rate of revenue (Growth) is the ratio of the change in sales of the year to that of the previous year; book-to-market ratio (Tq) is the ratio of shareholders’ equity to the company’s market value; fixed assets ratio (Fixed) is the ratio of net fixed assets to total assets; and the ratio of change in sales to the previous year’s sales; book-to-market ratio (Tq) is the ratio of shareholders’ equity to the company’s market capitalisation; Fixed assets ratio (Fixed) is the ratio of net fixed assets to total assets; Years of listing (Age) is the natural logarithm of the number of years of listing; Shareholding of major shareholders (Top1) is the ratio of the number of shares held by the first major shareholder to the total number of shares; Ratio of Independent Directors (Indep) is the ratio of the number of independent directors to the number of directors; management shareholding ratio (Mshare) the ratio of the number of shares held by directors and supervisors to the total number of shares. The specific variables are defined as shown in Table 2 below:

4.3. Data Sources and Processing

In this paper, we do not select listed companies in all industries as the research sample because we consider that many enterprises in general industries have fewer innovation activities or do not even specifically disclose innovation data. Considering that listed companies in the manufacturing industry are the main force of R&D and innovation, we choose the data of listed companies in the manufacturing industry from 2012 to 2022 as the research sample. Among them, the information of China’s industrial integration pilot cities is mainly obtained from the official websites of China’s Ministry of Industry and Information Technology (MIIT), Ministry of Finance (MOF), People’s Bank of China (PBOC), and China Banking Regulatory Commission (CBRC), while the other data are mainly obtained from the Wind database and the CSMAR database. In particular, we pre-process the initial sample according to the following criteria: (1) excluding ST-listed companies; (2) excluding observations with missing variables; and (3) excluding samples with abnormal data such as insolvency. In addition, in order to exclude the interference of extreme values as much as possible, all continuous variables were truncated by 1% up and down. This paper finally obtained 10,791 observations for 981 enterprises. Generally speaking, the distribution of the main variables is not much different from that of previous studies, and the results of the descriptive statistics are shown in Table 3.
The methodological steps diagram of this section is shown in Figure 2 below.

4.4. Limitation of Method

Although we employed a series of rigorous econometric methods such as multi-time point DID, dual machine learning, and placebo tests to identify the “net effect” of the policy, we fully acknowledge that no observational study can completely eliminate all potential confounding factors. The policy effects we have estimated may, to a certain extent, encompass the systemic advantages that the pilot cities themselves possess but have not been fully observed.

5. Empirical Results and Analyses

5.1. Benchmark Regression Results

Table 4 reports the estimation results of the benchmark regression model (1). It can be seen that the estimated coefficient of the DID term (Treat × Post) is significantly positive in each column. Columns (1) and (3) are significant at the 1% level, indicating that the policy of industrial-finance collaboration has a significant promoting effect on the patent output of enterprises. Even after introducing all control variables in column (2), this conclusion remains robust.
It is worth noting that after adding control variables, the DID coefficient decreased from 0.210 to 0.184. This change has important economic implications. Specifically, the coefficients of enterprise size (Size) and profitability (ROA) are significantly positive, indicating that larger and more profitable enterprises have a higher tendency for innovation, and such enterprises are more likely to be the key targets of policy support, thereby leading to a partial overestimation of the policy effect in the benchmark regression. At the same time, the coefficients of financial leverage (Lev) and enterprise age (Age) are significantly negative, indicating that financing constraints and the organizational inertia of mature enterprises will inhibit enterprise innovation; the coefficient of management shareholding (Mq) is also significantly negative, reflecting the complex mechanism of its impact on enterprise innovation. After controlling for these enterprise characteristics, the estimation of the policy effect becomes more accurate and can better reflect the “net effect” brought by the policy.
In column (3) of Table 4, the estimated value of Model (2) is 0.575, which is significantly higher than the baseline DID coefficient in Model (1). This difference indicates that the traditional DID estimation may have a downward bias due to incorrect functional form or residual confounding. By flexibly controlling high-dimensional covariates using machine learning methods, the DML method provides a more accurate estimation of the policy effect. The larger coefficient suggests that the impact of the industrial-finance cooperation policy on innovation may be much greater than the estimated results of traditional methods. This highlights the value of using the DML method, as it can reveal those policy effects that may have been underestimated.
In conclusion, the construction of national industry–finance collaboration pilot cities has effectively promoted the improvement of enterprise innovation levels, and hypothesis 1 has been verified.

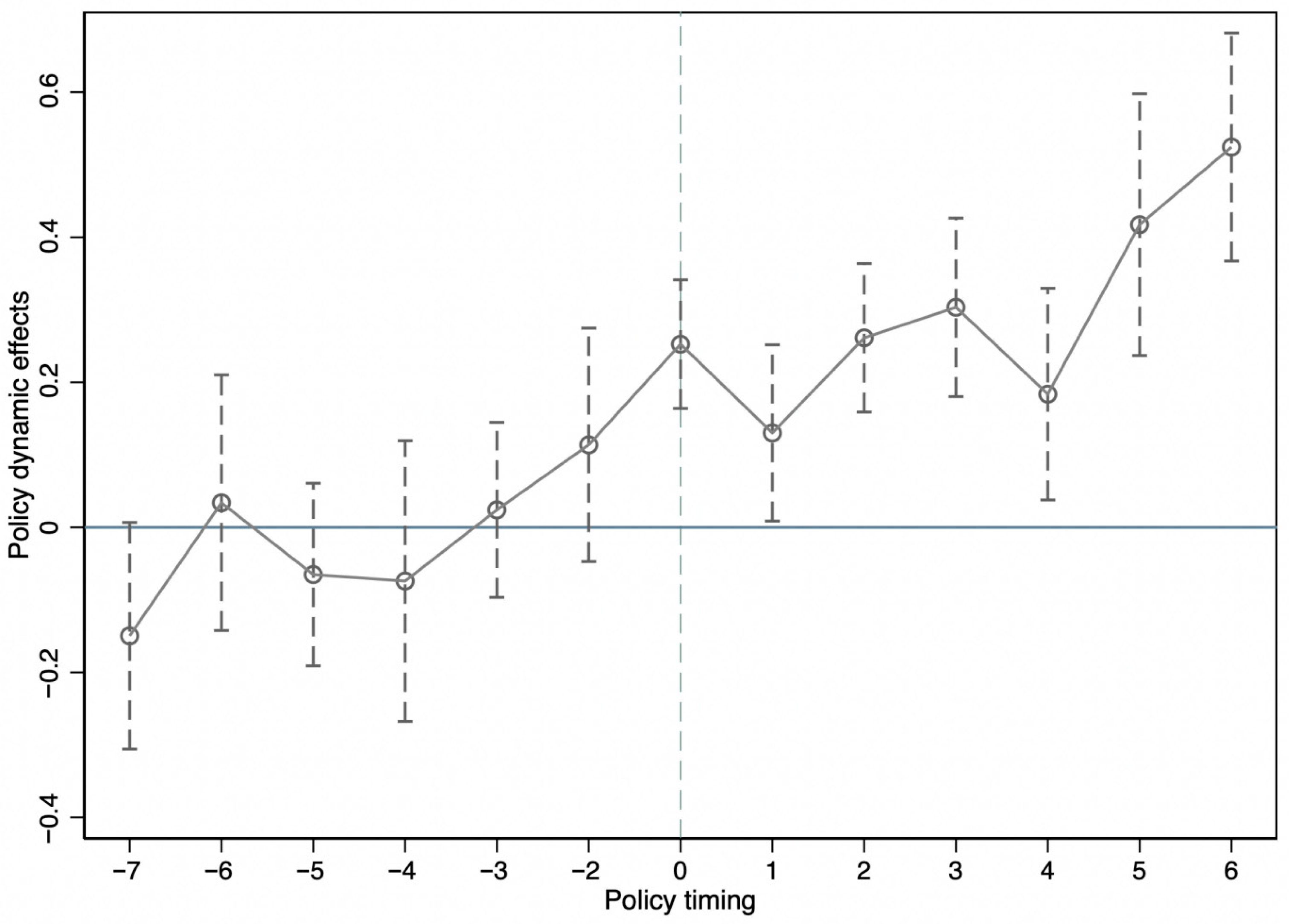
5.2. Smooth Trend Test

The parallel trend test through event analysis method, before the official implementation of the pilot policy of industrial integration and collaboration, indicates that there is no significant difference in the trend of changes in the innovation level of enterprises in pilot and non-pilot areas, and after the official implementation of the pilot policy of industrial integration and collaboration, the innovation level of the enterprises in the experimental group is significantly higher than that of the enterprises in the control group. The results show that before the implementation of the policy, the treatment group and the control group satisfied the smooth trend hypothesis. The results are shown in Figure 3. And the specific statistical results in Figure 3 are shown in Table 5.

5.3. The Placebo Test

To further exclude the influence of other unobservable factors on firms’ innovation levels, we identify the contingencies of policy effects in the experimental group of firms, construct ‘pseudo-policy dummy variables’ by randomly sampling 1000 times using a placebo test in accordance with the distribution of the policy variables in the baseline regression, and re-regress them using model (1) to test the distribution of coefficients and p-values. The distribution of coefficients and p-values is re-estimated using model (1). Figure 4 shows the distribution of the estimated coefficients and p-values of the ‘pseudo-policy dummy variables’, the mean value of the estimated coefficients is close to 0 and much smaller than the benchmark regression coefficients, while the distribution of the estimated coefficients is close to that of normal distribution, with most of the p-values greater than 0.05, which is not significant at the 5 per cent level. This suggests that the conclusion that the pilot industry–finance collaboration policy can improve firms’ level of innovation is not reached by chance and passes the placebo test, further demonstrating the robustness of our estimation results.

5.4. Robustness Test

5.4.1. Replacement by the Explanatory Variable

We use R&D as the explanatory variable and conduct a robustness test with replacement of the explanatory variables, and the results are shown in Table 6. As can be seen from Table 6, the results of the benchmark regression still hold after replacing the explanatory variables.

5.4.2. Propensity Score Matching Test

Using logit 1-to-1 nearest-neighbour matching, the results of PSM matching are shown in Table 7. As can be seen in Table 7, for matching, there were significant differences between the experimental group and the control group before each variable, and after matching, the differences in all the variables decreased and most of the variables were not significant, so the matching was effective.
Following the regression analysis, the results are shown in Table 8. From Table 8, the PSM-DID results are consistent with the benchmark regression results.

5.4.3. Add Fixed Effects

To eliminate the interference of the trend of a specific industry over time on the estimation results, we further controlled the industry × year fixed effect in the robustness test. As shown in column (2) of Table 9, after incorporating this highly refined control, the coefficient and significance of the core explanatory variable Treat × Post did not undergo essential changes, indicating that our conclusion is robust.

5.4.4. Heterogeneity Treatment Effect Test

We adopted the multi-period multiple individual weighted model and the corresponding estimators (DIDM) proposed by De Chaisemartin et al. (2020) [45] to address the bias problem caused by the negative weights obtained by the model due to policy changes and different policy trends of the treatment and control groups. Figure 5 shows the results after heterogeneous treatment. The shaded area represents the 95% confidence interval.The sample satisfies the parallel trend assumption, and the treatment effect is also heterogeneous. Specifically, the coefficients before the policy were not significant, while the coefficients after the policy rose significantly and were all significant. This indicates that before the pilot implementation, the treatment effect of the policy was almost non-existent, but after the pilot was carried out, the innovation level of enterprises significantly improved. The above results strongly prove the promoting effect of industrial–finance collaboration on enterprise innovation, and the impact of heterogeneous treatment effects on the above conclusion is not significant.

5.5. Endogeneity Test

Lag Behind the Explained Variable

To alleviate the endogeneity problem caused by the reverse causal relationship that a company’s innovation level itself may affect its ability to obtain policy support, this study applied a period lag to the explained variable. As shown in Table 10, the coefficient of DID is 0.253, which is significant at the 5% level, confirming the robustness of our research results.

6. Further Discussion

6.1. Test of the Influence Mechanism

Referring to Dell’s (2010) [46] research, we used a two-step approach to analyze the mechanism by which industry–finance collaboration policies affect enterprise innovation [46]. We test the channel by replacing the explanatory variables in turn with the direct determinants affecting the main object of study and then regressing them, with the model set up as follows:
M i , t =   μ 0 +   μ 1 T r e a t i ×   P o s t t +   γ C o n t r o l i , t +   v i +   δ t +   ε i , t
where M is the explanatory variable, we replace it with the direct determinants of enterprise innovation such as the degree of information asymmetry (ASY), the scale of government subsidies (GOV) and the availability of bank credit (Loan_r) in order to explore the mechanism of industry–finance collaboration affecting enterprise innovation, so as to test the hypotheses of the study, H2, H3, and H4. The specific test results are shown in Table 11.
As can be seen from Table 11, columns (1) and (4) show that the coefficient of ASY indicates that the implementation of the pilot policy on Financial–Industrial Integration can significantly reduce the degree of information asymmetry of enterprises. That is, compared with the control company, the company under study shows an improvement in information transparency; columns (2) and (5) show that the policy significantly and positively affects the size of the government subsidy, which suggests that the Financial–Industrial Integration can significantly increase the size of the government subsidy. During the period after the policy was implemented, the companies in the experimental group received more government subsidies, and columns (3) and (5) show that the availability of bank loans is significantly positive after the policy implementation. We found that the companies that underwent the policy implementation received a significant increase in bank loans. This indicates that the implementation of the pilot industry–finance collaboration policy helps to indirectly induce firms to increase their level of innovation by increasing their bank loan availability. Therefore, hypotheses H2, H3, and H4 are tested in both models (1) and (2).
Although our model setting follows the common test methods in the literature, the mechanism variables involved (such as information asymmetry and government subsidies) may be affected by other unobservable factors, so they are not strictly exogenous. Despite the challenges in recognition, this mechanism analysis still holds significant theoretical importance. It provides theoretical, logical, and empirical supportive evidence for the main policy effects we have observed, and opens the “black box” for understanding how the industry–finance collaboration policy operates, offering testable hypotheses and directions for future research.

6.2. Heterogeneity Analysis

Combining the characteristics of firms’ innovation levels, we analyse heterogeneity in terms of firm size, financing constraints, and market competition.

6.2.1. Enterprise Size Heterogeneity

The size attributes of firms can affect the innovation effect of smart manufacturing. Compared with smaller enterprises, the organisational structure of larger enterprises is more complex, and their information acquisition and integration costs are higher; high information costs will limit enterprise innovation [47], so this paper deduces that the promotion of innovation by Financial–Industrial Integration is more significant in larger enterprises. The previous analysis found that in order to analyse the differential impact caused by enterprise size, the research sample was divided into large enterprises and small and medium-sized enterprises for group regression according to the Measures for Dividing Large, Small, Medium and Micro Enterprises in Statistics (2017) issued by the National Bureau of Statistics of China, which is based on the number of employees and business revenues of the enterprises. This official classification scheme ensures methodological rigor and policy relevance, as it aligns with the criteria used by regulatory authorities in policy implementation. The regression results, as shown in Table 12, show that the innovation effect of fusion cooperation on enterprises of different sizes is heterogeneous. Specifically, the promotion effect of industry–finance collaboration on the innovation level of small and medium-sized enterprises is more significant.

6.2.2. Heterogeneity of Enterprise Financing Constraints

Considering that enterprise financing constraints are a key factor in enterprise innovation, the innovation promotion effect of China’s pilot industrial integration policies will also be affected by enterprise financing constraints. To test this expectation, drawing on Almeida et al.’s [48] and Hadlock et al.’s [49] portrayal of enterprise financing constraints, this paper uses the SA index and the type of ownership as measures of enterprise financing constraints, respectively. The selection of these two complementary measures is theoretically grounded: the SA index captures size- and age-based financial constraints that reflect informational opacities, while ownership type serves as an institutional proxy for the soft budget constraints and preferential financing access enjoyed by state-owned enterprises in China’s unique institutional context. This dual-measure approach allows for a more comprehensive assessment of how different dimensions of financing constraints moderate policy effectiveness. Subsequently, the full sample of firms is divided into a high financing constraint group (non-state-owned firms, firms with a large SA index) and a low financing constraint group (state-owned firms, firms with a small SA index), and then group regressions are performed, and the results are shown in Table 13. We find that for total patent applications Innovation1, the estimated coefficient of the interaction term Treat × Post is significantly positive for firms with a large SA index and non-state-owned enterprises, but not significant for firms with a small SA index and state-owned enterprises. The results suggest that the pilot industry–finance collaboration policy has a more significant role in promoting the total number of innovation applications and the number of non-invention patent applications in enterprises with high financing constraints.

6.2.3. Heterogeneity of Market Competition

When the level of market competition is low, the market is monopolised by a small number of firms, and firms lack incentives to innovate, which in turn leads to firms’ knowledge absorptive capacity often being low [4]. When firms face a higher level of industry competition, in order to maintain their competitive advantage and compete for the limited resources in the market, firms will endeavour to improve their knowledge absorption capacity and increase their own level of innovation [50]. Taking the above analyses into account, we can get the following inference: the innovation effect of industry–finance collaboration is stronger in enterprises with a higher degree of market competition.
Based on this, in order to explore the differential impact of Financial–Industrial Integration on enterprise innovation under different degrees of market competition, this paper draws on the method of Haushalter et al. [50], adopts the Herfindahl Index (HHI) as an index to measure the degree of market competition of enterprises, and divides the sample into the group of high degree of competition and the group of low degree of competition according to its median. The choice of the HHI is well-established in industrial organization literature for capturing market concentration and competitive dynamics. By using the median split approach, we ensure sufficient statistical power for both groups while maintaining a clear distinction between high-competition and low-competition market environments. This methodological approach allows us to directly test how market structure moderates the policy’s innovation effects. The results of the test are shown in Table 14. It can be learnt from Table 14 that the policy enhances the innovation level of enterprises with a higher degree of market competition more significantly.
Although in the previous analysis, we examined three different mechanisms through which financial integration affects the innovation level of enterprises, it is also very important to consider how these mechanisms interact or substitute with each other among different types of enterprises.
For small and medium-sized enterprises facing severe financing constraints, we believe that there is a complementary relationship among these mechanisms. The reduction in information asymmetry may work in synergy with the improvement of bank credit availability, because better information enables banks to overcome the traditional reluctance to lend to informationally opaque small and medium-sized enterprises. Similarly, government subsidies for small and medium-sized enterprises may serve as a signaling mechanism, further enhancing credit access and creating a virtuous cycle of financial support.
However, for large enterprises and state-owned enterprises, these enterprises usually have mature banking relationships and alternative financing channels, making them less dependent on the credit availability mechanism. For these enterprises, reducing information asymmetry seems to be the main channel, while government subsidies and bank credit may only play a supplementary rather than critical supporting role. Our analysis shows that there may be potential substitution effects between these two mechanisms.
We believe that the effectiveness of policies not only depends on the existence of individual mechanisms, but also on how they interact in specific enterprise contexts. Future research can adopt more complex empirical methods, such as triple difference design or structural equation models, to precisely quantify these interaction effects and substitution patterns.

7. Suggestions

Based on the above analysis, we put forward the following suggestions:
Building an efficient industry–finance collaboration ecosystem. Creating a market environment where financial resources can effectively flow to and serve the real economy is crucial for driving corporate innovation to achieve both “scale expansion” and “quality leap.” By enhancing the capacity to serve the real economy, we can more effectively meet customers’ diverse and personalized financing needs, collectively fostering a fair, efficient, and sustainable financial service ecosystem, thereby avoiding the “shift from real to virtual” of financial resources and the “Matthew effect.”
Government departments should strengthen guidance and implement targeted policies. Institutional design should focus on “quality”—while continuously promoting financial services to support the real economy, efforts should simultaneously strengthen institutional design, making the enhancement of “quality” in corporate innovation activities a core policy objective. Precise assessment and support tailored to local conditions and enterprises are essential to scientifically and dynamically evaluate the actual innovation incentive effects of the industry–finance collaboration pilot policy, considering the alignment between regional financial service supply capacity and the structural characteristics of dominant industries. Effective screening and evaluation mechanisms should be established to accurately identify and prioritize high-quality enterprises with genuine innovation capabilities and development potential, thereby optimizing the allocation of fiscal resources. Services and coordination mechanisms should be optimized by improving fiscal and tax support systems and building comprehensive industry–finance information exchange and public service platforms, effectively reducing corporate financing thresholds and costs and providing more convenient and high-quality financial services to broaden external financing channels and efficiently raise R&D funds. This will deepen industry–finance collaboration and enhance the effectiveness and precision of financial support for real economic development.
At the enterprise level, companies should proactively adapt and continuously optimize their relevant strategies. Enterprises need to systematically assess their heterogeneous characteristics, such as the degree of financing constraints they face, their competitive position in the industry, and their core advantages, while closely monitoring the latest developments and implementation details of national and local industry–finance collaboration pilot policies. Optimize Financing and Vigorously Promote Innovation: Based on the evaluation results, enterprises should promptly adjust and optimize their financing strategies, actively explore and fully utilize diversified external financing channels, including venture capital, bond markets, and intellectual property pledge financing, to provide solid financial support for sustaining high-quality innovation activities with market competitiveness.
Our findings suggest distinct strategic priorities for different firms: SMEs should leverage policy support to address information asymmetry by actively participating in credit rating systems and utilizing public information platforms. Large enterprises should focus on accessing specialized innovation syndicates and outcome-based subsidies for breakthrough innovations. Firms in highly competitive markets should prioritize rapid innovation iteration using short-term R&D financing, while those in less competitive environments should combine financial strategies with organizational innovation to overcome inertia.
Financial institutions should play a central role in balancing risk and innovation. As key entities implementing the industry–finance collaboration policy, financial institutions must actively embrace fintech—such as big data risk control, artificial intelligence, and blockchain—while maintaining a sound risk management framework to deepen service innovation. They should vigorously promote the iterative innovation of financial products and service models, enhancing the coverage, precision, and efficiency of financial services for real-economy enterprises, particularly for long-tail customer segments such as small and medium-sized enterprises and specialized, sophisticated, distinctive, and innovative enterprises.
Financial institutions should develop differentiated service models based on our heterogeneity findings: for SMEs, create specialized assessment mechanisms incorporating alternative data; for innovation-intensive firms, establish fast-track approval processes and patent evaluation standards; for firms in competitive markets, offer real-time financing for rapid innovation. Additionally, they should implement dynamic risk pricing models that reflect firms’ innovation potential rather than relying solely on traditional financial metrics.

8. Conclusions

We treat the implementation of the Industry–Finance Collaboration pilot policy as a quasi-natural experiment and employ advanced econometric methods, including multi-period Difference-in-Differences (DID) and Double Machine Learning (DML), to systematically examine the policy’s impact on corporate innovation levels. The empirical results demonstrate that the Industry–Finance Collaboration pilot policy significantly enhances the overall innovation capacity of listed manufacturing companies. In addition, we conducted a heterogeneity analysis on this result and simultaneously examined the three influence mechanisms proposed in the hypothesis. We hope our findings can partially address the practical question of how to effectively promote financial support for the real economy to better channel funds into the innovation activities of real-economy enterprises, while providing insights for developing internationally competitive enterprises, building an innovation-driven nation, and fostering sustainable economic development.
Our research has laid the groundwork for subsequent studies. Future research can explore the effects of heterogeneous innovation. Our study mainly focused on the “quantity” of innovation. Future research can utilize more refined patent data to analyze the impact of policies on the “quality” of innovation.

9. Discussion

Our findings resonate broadly with global research on how the integration of the financial and real sectors fosters innovation. First, regarding the central role of information asymmetry, our results align closely with conclusions drawn from studies in developed economies. In terms of the role of government subsidies, our conclusions share common ground with international research while also revealing thought-provoking differences. The consensus lies in the positive leveraging effect of government R&D subsidies on corporate innovation, which has been confirmed in multiple economies such as the United States and the European Union. However, as demonstrated by Howell (2017) [8] in their Research Policy study on the U.S. ARPA-E program, subsidies there are more focused on high-risk, high-potential early-stage technologies and are allocated through rigorous peer review. In contrast, subsidies within China’s industry–finance collaboration policy may place greater emphasis on broadly “clearing” financing obstacles for corporate innovation by guiding financial resources. This divergence may stem from differing roles of government and the market across developmental stages and economic systems, reminding us that policy effectiveness is highly dependent on its alignment with the local institutional environment. Concerning the role of bank credit, Ayyagari et al. (2011) [35] found that bank financing is the most important external source for firm growth and innovation. Yet, it must be noted that this reliance can be a double-edged sword. When the banking system itself is strongly influenced by factors such as industrial policies or administrative guidance, credit allocation may not be entirely based on commercial efficiency principles, potentially fostering moral hazard or resource misallocation, which constitutes a potential regional systemic factor in China.
While the Industry–Finance Collaboration policy is implemented in the specific institutional context of China, its core mechanisms offer valuable insights for international policy design, particularly for emerging economies. The triad of information symmetry enhancement, guided fiscal subsidies, and improved bank credit allocation constitutes a replicable policy toolkit for governments seeking to overcome chronic market failures in innovation financing.
In terms of research methods, the cities (districts) selected as pilot areas usually have an inherent advantage over non-pilot regions in terms of industrial foundation, government governance capacity, or financial ecological environment. These inherent regional characteristics themselves may be related to high innovation. Although our model captures these features as much as possible through urban fixed effects and control variables, the problem of residual variable omissions may still cause upward bias in our estimates. Therefore, our interpretation of policy effects should be regarded as a “strong correlation” after controlling for the variables we can observe, rather than an absolute causal relationship. Future research can attempt to seek out more exogenous instrumental variables or conduct in-depth case studies on the micro-mechanisms in the policy implementation process to further strengthen causal inference.

Author Contributions

Conceptualization, H.W.; methodology, H.W.; supervision, H.W.; writing—original draft preparation, T.S.; visualization, T.S.; writing—review and editing, H.W. and T.S.; data processing, T.S. All authors have read and agreed to the published version of the manuscript.

Funding

This research received no external funding.

Institutional Review Board Statement

Not applicable.

Informed Consent Statement

Not applicable.

Data Availability Statement

The original contributions presented in this study are included in the article. Further inquiries can be directed to the corresponding author.

Conflicts of Interest

The authors declare no conflicts of interest.

References

  1. Huang, H.; Xu, C. Institutions, innovations, and growth. Am. Econ. Rev. 1999, 89, 438–443. [Google Scholar] [CrossRef]
  2. Gao, C.; He, X. Social capability and long-term sustained growth. Econ. Anal. Policy 2023, 80, 1111–1122. [Google Scholar] [CrossRef]
  3. Tan, J. Growth of industry clusters and innovation: Lessons from Beijing Zhongguancun Science Park. J. Bus. Ventur. 2006, 21, 827–850. [Google Scholar] [CrossRef]
  4. Arrow, K.J. The economic implications of learning by doing. Rev. Econ. Stud. 1962, 29, 155–173. [Google Scholar] [CrossRef]
  5. Griliches, Z. R&D and productivity: The econometric evidence. Mater. Scand. J. Econ. 1992, 94, 251–268. [Google Scholar]
  6. Hall, B.H.; Mairesse, J.; Mohnen, P. Measuring the Returns to R&D. In Handbook of the Economics of Innovation; Elsevier: Amsterdam, The Netherlands, 2010; pp. 1033–1082. [Google Scholar]
  7. Chava, S.; Oettl, A.; Subramanian, A.; Subramanian, K.V. Banking deregulation and innovation. J. Financ. Econ. 2013, 109, 759–774. [Google Scholar] [CrossRef]
  8. Howell, S.T. Financing innovation: Evidence from R&D grants. Am. Econ. Rev. 2017, 107, 1136–1164. [Google Scholar] [CrossRef]
  9. Lin, C.; Lin, P.; Song, F. Property rights protection and corporate R&D: Evidence from China. J. Dev. Econ. 2010, 93, 49–62. [Google Scholar] [CrossRef]
  10. Nanda, R.; Nicholas, T. Did bank distress stifle innovation during the Great Depression? J. Financ. Econ. 2014, 114, 273–292. [Google Scholar] [CrossRef]
  11. Aghion, P.; Howitt, P.; Mayer-Foulkes, D. The effect of financial development on convergence: Theory and evidence. Q. J. Econ. 2005, 120, 173–222. [Google Scholar]
  12. Bloom, N.; Van Reenen, J.; Williams, H. A toolkit of policies to promote innovation. J. Econ. Perspect. 2019, 33, 163–184. [Google Scholar] [CrossRef]
  13. Mugerman, Y.; Hecht, Y.; Wiener, Z. On the failure of mutual fund industry regulation. Emerg. Mark. Rev. 2019, 38, 51–72. [Google Scholar] [CrossRef]
  14. Lu, Z.; Zhu, J.; Zhang, W. Bank discrimination, holding bank ownership, and economic consequences: Evidence from China. J. Bank. Financ. 2012, 36, 341–354. [Google Scholar] [CrossRef]
  15. Lo, S.-F.; Lu, W.-M. An integrated performance evaluation of financial holding companies in Taiwan. Eur. J. Oper. Res. 2009, 198, 341–350. [Google Scholar] [CrossRef]
  16. Xu, X.; Li, J.; Zheng, J. China’s Industry–Finance Collaboration Pilot in Stimulating Corporate Green Innovation. Sustainability 2025, 17, 4508. [Google Scholar] [CrossRef]
  17. Li, Q.; Chen, H.; Chen, Y.; Xiao, T.; Wang, L. Digital economy, financing constraints, and corporate innovation. Pac.-Basin Financ. J. 2023, 80, 102081. [Google Scholar] [CrossRef]
  18. Pasupuleti, A.; Ayyagari, L.R.; Vadapalli, T.K. Sustainability through green finance: A quantile analysis of Indian manufacturing companies. Discov. Sustain. 2025, 6, 531. [Google Scholar] [CrossRef]
  19. Luan, F.; Chen, Y.; Lang, L.; Lim, K.Y. Banking prudentials, leverage, and innovation partnership choice in China. J. Bank. Financ. 2025, 171, 107347. [Google Scholar] [CrossRef]
  20. Zhao, Y.; Xiang, C.; Cai, W. Stock market liberalization and institutional herding: Evidence from the Shanghai-Hong Kong and Shenzhen-Hong Kong stock connects. Pac.-Basin Financ. J. 2021, 69, 101643. [Google Scholar] [CrossRef]
  21. Zhang, P.; Sha, Y.; Wang, Y.; Wang, T. Capital market opening and stock price crash risk–Evidence from the Shanghai-Hong Kong stock connect and the Shenzhen-Hong Kong stock connect. Pac.-Basin Financ. J. 2022, 76, 101864. [Google Scholar] [CrossRef]
  22. Cheng, Z.; Zhu, Y. Does stock market liberalization increase company TFP? Evidence from the Shanghai-Shenzhen-Hong Kong stock connect program in China. Econ. Syst. 2024, 48, 101240. [Google Scholar] [CrossRef]
  23. Chernozhukov, V.; Chetverikov, D.; Demirer, M.; Duflo, E.; Hansen, C.; Newey, W.; Robins, J. Double/Debiased Machine Learning for Treatment and Structural Parameters; Oxford University Press: Oxford, UK, 2018. [Google Scholar]
  24. Chang, D.; Hu, N.; Liang, P.; Swink, M. Understanding the impact of trade policy effect uncertainty on firm-level innovation investment: A deep learning approach. J. Oper. Manag. 2024, 70, 316. [Google Scholar]
  25. Chang, N.-C. Double/debiased machine learning for difference-in-differences models. Econom. J. 2020, 23, 177–191. [Google Scholar] [CrossRef]
  26. John, K.; De Masi, S.; Paci, A. Corporate governance in banks. Corp. Gov. Int. Rev. 2016, 24, 303–321. [Google Scholar] [CrossRef]
  27. Levine, M.R. Finance, Growth, and Inequality; International Monetary Fund: Washington, DC, USA, 2021. [Google Scholar]
  28. Francis, B. The anatomy of market failure. Q. J. Econ. 1958, 72, 351–379. [Google Scholar] [CrossRef]
  29. Arrow, K.J. Economic welfare and the allocation of resources for invention. In Readings in Industrial Economics: Volume Two: Private Enterprise and State Intervention; Springer: Berlin/Heidelberg, Germany, 1962; pp. 219–236. [Google Scholar]
  30. Cassar, G.; Ittner, C.D.; Cavalluzzo, K.S. Alternative information sources and information asymmetry reduction: Evidence from small business debt. J. Account. Econ. 2015, 59, 242–263. [Google Scholar] [CrossRef]
  31. Brown, J.R.; Martinsson, G.; Petersen, B.C. Do financing constraints matter for R&D? Eur. Econ. Rev. 2012, 56, 1512–1529. [Google Scholar] [CrossRef]
  32. Aboody, D.; Lev, B. Information asymmetry, R&D, and insider gains. J. Financ. 2000, 55, 2747–2766. [Google Scholar]
  33. Jones, C.I.; Williams, J.C. Measuring the social return to R&D. Q. J. Econ. 1998, 113, 1119–1135. [Google Scholar] [CrossRef]
  34. Jiang, F.; Jiang, Z.; Huang, J.; Kim, K.A.; Nofsinger, J.R. Bank competition and leverage adjustments. Financ. Manag. 2017, 46, 995–1022. [Google Scholar] [CrossRef]
  35. Ayyagari, M.; Demirgüç-Kunt, A.; Maksimovic, V. Firm innovation in emerging markets: The role of finance, governance, and competition. J. Financ. Quant. Anal. 2011, 46, 1545–1580. [Google Scholar] [CrossRef]
  36. He, J.J.; Tian, X. The dark side of analyst coverage: The case of innovation. J. Financ. Econ. 2013, 109, 856–878. [Google Scholar] [CrossRef]
  37. Amihud, Y.; Mendelson, H.; Lauterbach, B. Market microstructure and securities values: Evidence from the Tel Aviv Stock Exchange. J. Financ. Econ. 1997, 45, 365–390. [Google Scholar] [CrossRef]
  38. Amihud, Y. Illiquidity and stock returns: Cross-section and time-series effects. J. Financ. Mark. 2002, 5, 31–56. [Google Scholar] [CrossRef]
  39. Pástor, Ľ.; Stambaugh, R.F. Liquidity risk and expected stock returns. J. Political Econ. 2003, 111, 642–685. [Google Scholar] [CrossRef]
  40. Hasbrouck, J. Empirical Market Microstructure: The Institutions, Economics, and Econometrics of Securities Trading; Oxford University Press: Oxford, UK, 2007. [Google Scholar]
  41. Bharath, S.T.; Pasquariello, P.; Wu, G. Does asymmetric information drive capital structure decisions? Rev. Financ. Stud. 2009, 22, 3211–3243. [Google Scholar] [CrossRef]
  42. Benetton, M.; Fantino, D. Competition and the Pass-Through of Unconventional Monetary Policy: Evidence from TLTROs; Banca d’Italia: Rome, Italy, 2018. [Google Scholar]
  43. Cowan, K.; Drexler, A.; Yañez, Á. The effect of credit guarantees on credit availability and delinquency rates. J. Bank. Financ. 2015, 59, 98–110. [Google Scholar] [CrossRef]
  44. Helwege, J.; Boyson, N.M.; Jindra, J. Thawing frozen capital markets and backdoor bailouts: Evidence from the Fed’s liquidity programs. J. Bank. Financ. 2017, 76, 92–119. [Google Scholar] [CrossRef]
  45. De Chaisemartin, C.; d’Haultfoeuille, X. Two-way fixed effects estimators with heterogeneous treatment effects. Am. Econ. Rev. 2020, 110, 2964–2996. [Google Scholar] [CrossRef]
  46. Dell, M. The persistent effects of Peru’s mining mita. Econometrica 2010, 78, 1863–1903. [Google Scholar] [CrossRef]
  47. Grimpe, C.; Kaiser, U. Balancing internal and external knowledge acquisition: The gains and pains from R&D outsourcing. J. Manag. Stud. 2010, 47, 1483–1509. [Google Scholar] [CrossRef]
  48. Almeida, H.; Campello, M.; Weisbach, M.S. The cash flow sensitivity of cash. J. Financ. 2004, 59, 1777–1804. [Google Scholar] [CrossRef]
  49. Hadlock, C.J.; Pierce, J.R. New evidence on measuring financial constraints: Moving beyond the KZ index. Rev. Financ. Stud. 2010, 23, 1909–1940. [Google Scholar] [CrossRef]
  50. Haushalter, D.; Klasa, S.; Maxwell, W.F. The influence of product market dynamics on a firm’s cash holdings and hedging behavior. J. Financ. Econ. 2007, 84, 797–825. [Google Scholar] [CrossRef]
Figure 1. Theoretical framework diagram.
Figure 1. Theoretical framework diagram.
Sustainability 17 10561 g001
Figure 2. Diagram of Methodological Steps.
Figure 2. Diagram of Methodological Steps.
Sustainability 17 10561 g002
Figure 3. Smooth trend test chart.
Figure 3. Smooth trend test chart.
Sustainability 17 10561 g003
Figure 4. Placebo test Figure.
Figure 4. Placebo test Figure.
Sustainability 17 10561 g004
Figure 5. Dynamic effect event.
Figure 5. Dynamic effect event.
Sustainability 17 10561 g005
Table 1. Pilot Cities for Industry–Finance Collaboration.
Table 1. Pilot Cities for Industry–Finance Collaboration.
BatchRegionEstablishment Date
The first batchProvince, Panjin City of Liaoning Province, Qiqihar City of Heilongjiang Province, Pudong New Area and Jiading District of Shanghai, Nanjing City of Jiangsu Province, Yiwu City, Tongxiang City and Cixi City of Ningbo in Zhejiang Province, Nanchang City and Ganzhou City of Jiangxi Province, Zhuzhou City of Hunan Province, Foshan City of Guangdong Province, Chengdu City of Sichuan Province, Baoji City of Shaanxi Province2016
The second batchTianjin Economic-Technological Development Area, Jilin City, Heilongjiang Province, Harbin City, Jiangsu Province, Wuhu City, Anhui Province, Weifang City, Dezhou City in Shandong Province, Luoyang City and Xuchang City in Henan Province, Yichang City in Hubei Province, Shantou City in Guangdong Province, Mianyang City in Sichuan Province, Guiyang City in Guizhou Province, Urumqi City and Hami City in Xinjiang Uygur Autonomous Region, Xiamen City, Shenzhen City, Chaoyang District of Beijing, Beijing Economic-Technological Development Area, Langfang City in Hebei Province, Xiongan New Area, Shanxi Province Transformational Comprehensive Reform Demonstration Zone, Horin Guolei City in Inner Mongolia Autonomous Region, Jinzhou City in Liaoning Province, Daqing City in Heilongjiang Province, Qingpu District and Minhang District in Jiangsu Province, Wuxi City and Changzhou City in Jiangsu Province, Huzhou City and Jiashan County in Zhejiang Province, Quanzhou City and Putian City in Fujian Province, Ruichang City in Jiangxi Province, Jinan City and Yantai City in Shandong Province, Zhengzhou City and Xinxiang City in Henan Province, Jingzhou City and Chenzhou City in Hubei Province, Guangzhou City, Yuexiu District and Shaoguan City in Guangdong Province, Beihai City and Guigang City in Guangxi Zhuang Autonomous Region, Yibin City and Luzhou City in Sichuan Province, Zunyi City and Fuquan City in Guizhou Province, Yangling Demonstration Zone in Shaanxi Province, Yinzhou District in Ningbo City, Jimo District in Qingdao City2020
Table 2. Variable definitions.
Table 2. Variable definitions.
Type of VariableVariable NameVariable SymbolVariable-Definition
explained variableEnterprise innovation levelInnovation1Natural logarithm of total patent applications
R&DThe proportion of a company’s R&D investment to its operating income
explanatory variableScope of policy implementationTreatDummy variable, which takes the value of 1 in the experimental group and 0 in the control group.
Policy commencement datePostDummy variable, assigned a value of 0 before the policy is implemented and a value of 1 after it is implemented
Mechanism variablesDegree of information asymmetryASYConstruction of an information asymmetry index
Government subsidiesGOVGovernment subsidies received by enterprises as a percentage of sales revenue
Bank credit availabilityLoan_rRatio of total corporate bank borrowings to sales revenue
Control variablesCorporate growthGrowthRevenue growth rate
Financial leverageLevTotal liabilities at year-end/total assets at year-end
Cash flowCashflowCash/total assets
Years of listingAgeNatural logarithm of Number of years the company has been listed
Company sizeSizeNatural logarithm of total company assets at the end of the year
ProfitabilityRoaReturn on assets, net profit/total assets
Shareholding concentrationTop1Number of shares held by the largest shareholder at the end of the year/total shares
Ratio of independent directorsIndepRatio of the number of independent directors to the number of directors
Ratio of management shareholdingMshareNumber of shares held by directors and supervisors/total shares
Book-to-market ratioTqRatio of shareholders’ equity to market capitalisation of the company
Fixed assets ratioFixedRatio of net fixed assets to total assets
Table 3. Variables description statistics.
Table 3. Variables description statistics.
VariableSample SizeMean ValueStandard DeviationMinimum ValueMaximal Value
Innovation110,7911.22381.99570.00008.7231
ASY10,791−0.27260.4939−6.03140.7586
GOV10,7910.00520.0133−0.00171.1686
Loan_r10,7910.16940.12860.00001.1233
Size10,79122.42811.214917.641327.6211
Lev10,7910.43550.20530.00802.8610
ROA10,7910.03220.1472−3.199710.4009
cashflow10,7910.05170.0726−0.65810.9201
growth10,7910.14000.3609−0.50892.3092
TQ10,7912.11601.38660.84058.9094
Mq10,7910.60670.25390.00821.4680
Fixed10,7910.38230.15440.00040.9114
Age10,7912.36030.71570.00003.4657
Indep10,7910.31840.06910.00000.8000
TOP110,79133.201414.32571.840089.9900
Table 4. Benchmark Regression Results.
Table 4. Benchmark Regression Results.
Model (1)Model (2)
Variable(1)(2)(3)
Innovation1Innovation1Innovation1
Treat × Post0.210 ***0.184 **0.575 ***
(0.075)(0.081)(0.061)
g0(Xit) Control
Size 0.164 ***
(0.0594)
Lev −0.295 *
(0.149)
ROA 0.144 **
(0.0589)
cashflow 0.101
(0.199)
TQ 0.003
(0.007)
growth −0.001
(0.002)
Mq −0.310 **
(0.129)
Fixed −0.120
(0.171)
Age −0.188 *
(0.103)
Indep −0.307
(0.269)
TOP1 0.005
(0.004)
Constant1.164 ***−1.738−0.073 ***
(1.011)(1.187)(0.018)
Observations10,79110,79110,791
Control yearYESYESYES
Control enterpriseYESYESYES
***, **, * indicate significant at the 1 per cent, 5 per cent and 10 per cent levels, respectively; values in parentheses are robust standard errors obtained by clustering at the provincial level.
Table 5. Parallel trend test results.
Table 5. Parallel trend test results.
Variable(1)
Innovation1
Pre_7−0.150
(0.148)
Pre_60.034
(0.167)
Pre_5−0.065
(0.119)
Pre_4−0.074
(0.183)
Pre_30.024
(0.114)
Pre_20.114
(0.153)
current0.253 ***
(0.084)
Post_10.113 **
(0.038)
Post_20.261 **
(0.097)
Post_30.303 **
(0.117)
Post_40.179 ***
(0.065)
Post_50.417 **
(0.171)
Post_60.524 ***
(0.149)
Constant1.144 ***
(0.026)
Observations10,791
Control yearYES
Control enterpriseYES
***, **, indicate significant at the 1 per cent and 5 per cent levels, respectively; values in parentheses are robust standard errors obtained by clustering at the provincial level.
Table 6. Replaced by the explained variables.
Table 6. Replaced by the explained variables.
Variable(1)(2)
R&DR&D
Treat × Post1.818 ***1.942 ***
(0.465)(0.530)
Size −0.038
(0.394)
Lev 0.369
(1.272)
ROA 0.531
(0.983)
Cashflow −2.297
(2.191)
Growth 0.004
(0.027)
TQ 0.018
(0.076)
Mq −0.341
(1.092)
Fixed 1.450 **
(0.629)
Age 2.687
(1.636)
Indep 1.922
(2.231)
TOP1 0.009
(0.024)
Constant4.436 ***0.017
(0.122)(8.576)
Observations10,79110,791
Control yearYESYES
Control enterpriseYESYES
***, ** indicate significant at the 1 per cent and 5 per cent levels, respectively; values in parentheses are robust standard errors obtained by clustering at the provincial level.
Table 7. PSM matching results.
Table 7. PSM matching results.
Panel A: Balance Test of Matching Variables
VariableMateExperimental Group Control Group% Biast Value p > |t|
SizeUnmatched22.403022.4400−3.0000−1.47000.1420
Matched22.405022.4170−3.2000−1.34000.1820
LevUnmatched0.43790.4344 1.70000.83000.4070
Matched0.43760.4415−1.9000−0.78000.4330
ROAUnmatched0.03670.03004.10002.19000.0280
Matched0.03370.0341−0.2000−0.16000.8730
CashflowUnmatched0.05200.05150.60000.31000.7600
Matched0.05210.05200.10000.03000.9790
GrowthUnmatched0.22160.2657−1.1000−0.48000.6280
Matched0.22160.22040.00000.03000.9760
TQUnmatched2.20932.17631.20000.66000.5120
Matched2.20632.13652.60001.15000.2510
MqUnmatched0.60360.6082−1.8000−0.87000.3480
Matched0.60380.6091−2.1000−0.87000.3850
FixedUnmatched0.36980.3882−12.0000−5.81000.0000
Matched0.36990.36860.80000.36000.7190
AgeUnmatched2.28152.3978−16.2000−7.92000.0000
Matched2.28192.2898−1.1000−0.44000.6570
IndepUnmatched0.32270.31639.20004.48000.0000
Matched0.32270.32211.00000.40000.6860
TOP1Unmatched33.170033.2160−0.3000−0.16000.8770
Matched33.178033.2160−0.3000−0.11000.9120
Panel B: sample population mean deviation test
SampleLR chi2MeanBiasp > chi2
Unmatched134.40004.70000.000 ***
Matched3.17001.20000.9880
*** indicate significant at the 1 per cent levels, respectively.
Table 8. Results of PSM-DID regression.
Table 8. Results of PSM-DID regression.
Variable(1)(2)
Innovation1Innovation1
Treat × Post0.208 *0.210 *
(0.106)(0.105)
Size 0.134 *
(0.0711)
Lev −0.202
(0.231)
ROA 0.297
(0.351)
Cashflow −0.187
(0.262)
Growth −0.00514
(0.0116)
TQ −0.00121
(0.00666)
Mq −0.274
(0.164)
Fixed −0.314
(0.245)
Age −0.216
(0.130)
Indep −0.544
(0.332)
TOP1 0.00446
(0.00514)
Constant1.243 ***−0.857
(0.0233)(1.314)
Observations73687368
Control yearYESYES
Control enterpriseYESYES
***, * indicate significant at the 1 per cent and 10 per cent levels, respectively; values in parentheses are robust standard errors obtained by clustering at the provincial level.
Table 9. Add fixed effects regression results.
Table 9. Add fixed effects regression results.
Variable(1)(2)
Innovation1Innovation1
Treat × Post0.189 ***0.168 **
(0.063)(0.067)
Size 0.134 ***
(0.049)
Lev −0.280 **
(0.134)
ROA 0.149 *
(0.085)
Cashflow 0.047
(0.237)
Growth 0.001
(0.001)
TQ 0.003
(0.004)
Mq −0.313 **
(0.129)
Fixed −0.132
(0.179)
Age −0.183 **
(0.074)
Indep −0.340
(0.264)
TOP1 0.005 *
(0.003)
Constant1.167 ***−1.102
(0.016)(1.041)
Observations98109810
Control yearYESYES
Control year × IndustryYESYES
Control enterpriseYESYES
***, **, * indicate significant at the 1 per cent, 5 per cent and 10 per cent levels, respectively; values in parentheses are robust standard errors obtained by clustering at the provincial level.
Table 10. Lag behind the explained variable.
Table 10. Lag behind the explained variable.
Variable(1)(2)
f.Innovation1f.Innovation1
Treat × Post0.304 ***0.253 **
(0.088)(0.103)
Size 0.070
(0.069)
Lev −0.240
(0.175)
ROA 0.123
(0.088)
Cashflow 0.113
(0.295)
Growth −0.001
(0.001)
TQ 0.002
(0.008)
Mq −0.068
(0.108)
Fixed −0.246
(0.229)
Age −0.234
(0.141)
Indep 0.094
(0.257)
TOP1 0.003
(0.003)
Constant1.208 ***0.304
(0.008)(1.490)
Observations98109810
Control yearYESYES
Control enterpriseYESYES
***, ** indicate significant at the 1 per cent and 5 per cent levels, respectively; values in parentheses are robust standard errors obtained by clustering at the provincial level.
Table 11. Mechanism Test Results.
Table 11. Mechanism Test Results.
Model (1)Model (2)
Variable(1)(2)(3)(4)(5)(6)
ASYGOVLoan_rASYGOVLoan_r
Treat × Post−0.0260 **0.149 ***0.009 *−0.0162 **0.122 ***0.00516 *
(0.0126)(0.0465)(0.004)(0.00736)(0.0269)(0.00311)
g0(Xit) controlcontrolcontrol
Size−0.437 ***0.936 ***−0.003
(0.015)(0.0421)(0.002)
Lev0.284 ***−0.01340.014
(0.036)(0.196)(0.027)
ROA−0.052−0.298 **0.009
(0.077)(0.134)(0.013)
Cashflow−0.298 ***0.2420.050 **
(0.045)(0.182)(0.022)
TQ0.0010.004620.000 **
(0.001)(0.0104)(0.000)
Growth−0.017 ***0.00358 **0.000
(0.006)(0.00163)(0.001)
Mq1.060 ***−0.02810.002
(0.060)(0.130)(0.014)
Fixed0.154 ***0.701 ***0.006 **
(0.017)(0.142)(0.003)
Age−0.0510.00924−0.014
(0.036)(0.0463)(0.037)
Indep−0.0370.02810.031
(0.034)(0.127)(0.026)
TOP10.005 ***0.001790.000
(0.001)(0.00225)(0.000)
Constant8.331 ***−4.704 ***0.0750.001290.00924−0.000459
(0.312)(0.932)(0.052)(0.00242)(0.00969)(0.000970)
g0 (Xit) ControlControlControl
Control yearYESYESYESYESYESYES
Control enterpriseYESYESYESYESYESYES
***, **, * indicate significant at the 1 per cent, 5 per cent and 10 per cent levels, respectively; values in parentheses are robust standard errors obtained by clustering at the provincial level.
Table 12. Heterogeneity in firm size.
Table 12. Heterogeneity in firm size.
Model (1)Model (1)
VariableEnterprise SizeEnterprise Size
Large EnterpriseSmall and Medium EnterpriseLarge EnterpriseSmall and Medium Enterprise
(1)(2)(3)(4)
Innovation1Innovation1Innovation1Innovation1
Treat × Post0.2000.151 **−0.3030.251 ***
(0.248)(0.0694)(0.462)(0.0535)
Size0.07610.333 ***
(0.179)(0.0820)
Lev0.240−0.416 *
(0.761)(0.220)
ROA0.4890.0833
(1.059)(0.0527)
Cashflow0.2850.0227
(0.549)(0.204)
TQ−0.000570−0.00824
(0.00138)(0.00608)
Growth−0.03270.00257
(0.0477)(0.00519)
Mq−0.413−0.379 ***
(0.360)(0.109)
Fixed−0.6890.0979
(0.455)(0.195)
Age−0.668−0.0663
(0.407)(0.114)
Indep−0.599−0.204
(0.475)(0.284)
TOP10.001210.00263
(0.00573)(0.00656)
Constant2.121−5.776 ***0.03750.164 ***
(4.341)(1.567)(0.0323)(0.0168)
Observations3852693938526939
g0(Xit) ControlControl
Control yearYESYESYESYES
Control enterpriseYESYESYESYES
***, **, * indicate significant at the 1 per cent, 5 per cent and 10 per cent levels, respectively; values in parentheses are robust standard errors obtained by clustering at the provincial level.
Table 13. Heterogeneity of enterprise financing constraints.
Table 13. Heterogeneity of enterprise financing constraints.
Model (1)Model (2)
SA IndexType of OwnershipSA IndexType of Ownership
VariableAbove MedianBelow MedianState-Owned EnterprisesNon-State-Owned EnterpriseAbove MedianBelow MedianState-Owned EnterprisesNon-State-Owned Enterprise
(1)(2)(3)(4)(5)(6)(7)(8)
Innovation1Innovation1Innovation1Innovation1Innovation1Innovation1Innovation1Innovation1
Treat × Post0.386 ***0.1380.1360.151 **0.670 ***0.002810.04580.154 **
(0.121)(0.153)(0.175)(0.0603)(0.0799)(0.142)(0.174)(0.0763)
Size0.260 ***0.1540.1360.333 ***
(0.0940)(0.0919)(0.106)(0.0820)
Lev−0.117−0.260−0.475−0.416 *
(0.267)(0.271)(0.301)(0.220)
ROA0.590 ***0.06450.4330.0833
(0.188)(0.205)(0.277)(0.0527)
Cashflow−0.2170.04540.5020.0227
(0.395)(0.440)(0.350)(0.204)
TQ0.000362−0.0253 **−0.0133−0.00824
(0.00154)(0.0106)(0.0108)(0.00608)
Growth0.005000.004130.01400.00257
(0.00789)(0.0163)(0.0159)(0.00519)
Mq−0.336 *−0.462 **−0.269−0.379 ***
(0.182)(0.216)(0.283)(0.109)
Fixed−0.170−0.0965−0.01250.0979
(0.405)(0.264)(0.294)(0.195)
Age−0.252−0.229−0.366 *−0.0663
(0.198)(0.159)(0.181)(0.114)
Indep−0.641−0.238−0.495−0.204
(0.488)(0.419)(0.482)(0.284)
TOP10.0001990.00646−0.007160.00263
(0.00505)(0.00565)(0.00548)(0.00656)
Constant−3.561 * −1.418−0.187−2.557 *−0.0706 ***−0.0350−0.0659 **−0.00280
(1.928)(1.855)(2.112)(1.493)(0.0247)(0.0250)(0.0281)(0.0196)
Observations53935395389668595393539538966859
g0(Xit) ControlControlControlControl
Control yearYESYESYESYESYESYESYESYES
Control enterpriseYESYESYESYESYESYESYESYES
***, **, * indicate significant at the 1 per cent, 5 per cent and 10 per cent levels, respectively; values in parentheses are robust standard errors obtained by clustering at the provincial level.
Table 14. Heterogeneity of market competition.
Table 14. Heterogeneity of market competition.
Model (1)Model (2)
HHIHHI
VariableAbove MedianBelow MedianAbove MedianBelow Median
(1)(2)(3)(4)
Innovation1Innovation1Innovation1Innovation1
Treat × Post0.1010.324 ***−0.1380.322 ***
(0.122)(0.114)(0.236)(0.0567)
Size0.09140.281 **
(0.0832)(0.121)
Lev0.216−0.629 **
(0.327)(0.292)
ROA0.643−0.0143
(0.426)(0.189)
Cashflow0.476 *−0.0507
(0.247)(0.530)
TQ−0.0279 **−0.00197
(0.0117)(0.00157)
Growth−0.01100.00607
(0.0214)(0.0150)
Mq−0.730 ***−0.311
(0.212)(0.276)
Fixed0.320−0.140
(0.363)(0.279)
Age−0.401 ***−0.0738
(0.130)(0.174)
Indep−0.679−0.364
(0.549)(0.557)
TOP10.007420.00715
(0.00695)(0.00475)
Constant0.330−4.590 *−0.005440.183 ***
(1.817)(2.546)(0.0366)(0.0167)
Observations3852693938526939
g0(Xit) ControlControl
Control yearYESYESYESYES
Control enterpriseYESYESYESYES
***, **, * indicate significant at the 1 per cent, 5 per cent and 10 per cent levels, respectively; values in parentheses are robust standard errors obtained by clustering at the provincial level.
Disclaimer/Publisher’s Note: The statements, opinions and data contained in all publications are solely those of the individual author(s) and contributor(s) and not of MDPI and/or the editor(s). MDPI and/or the editor(s) disclaim responsibility for any injury to people or property resulting from any ideas, methods, instructions or products referred to in the content.

Share and Cite

MDPI and ACS Style

Wen, H.; Sun, T. The Impact of Industrial-Financial Collaboration on Enterprise Innovation: Research on DID Based on Dual Machine Learning. Sustainability 2025, 17, 10561. https://doi.org/10.3390/su172310561

AMA Style

Wen H, Sun T. The Impact of Industrial-Financial Collaboration on Enterprise Innovation: Research on DID Based on Dual Machine Learning. Sustainability. 2025; 17(23):10561. https://doi.org/10.3390/su172310561

Chicago/Turabian Style

Wen, Hongmei, and Tong Sun. 2025. "The Impact of Industrial-Financial Collaboration on Enterprise Innovation: Research on DID Based on Dual Machine Learning" Sustainability 17, no. 23: 10561. https://doi.org/10.3390/su172310561

APA Style

Wen, H., & Sun, T. (2025). The Impact of Industrial-Financial Collaboration on Enterprise Innovation: Research on DID Based on Dual Machine Learning. Sustainability, 17(23), 10561. https://doi.org/10.3390/su172310561

Note that from the first issue of 2016, this journal uses article numbers instead of page numbers. See further details here.

Article Metrics

Back to TopTop