Promoting Sustainable Digital Cultural Heritage Preservation: A Study on Designers’ Satisfaction with a Digital Platform Using TAM, TTF, and ANN
Abstract
1. Introduction
- What factors influence designers’ satisfaction with the WenZang database?
- What are the structural relationships among these influencing factors?
- What platform optimization strategies can enhance designers’ user experience and sustained engagement?
2. Theoretical Background and Hypothesis Development
2.1. Theoretical Foundation
2.2. Research Hypotheses
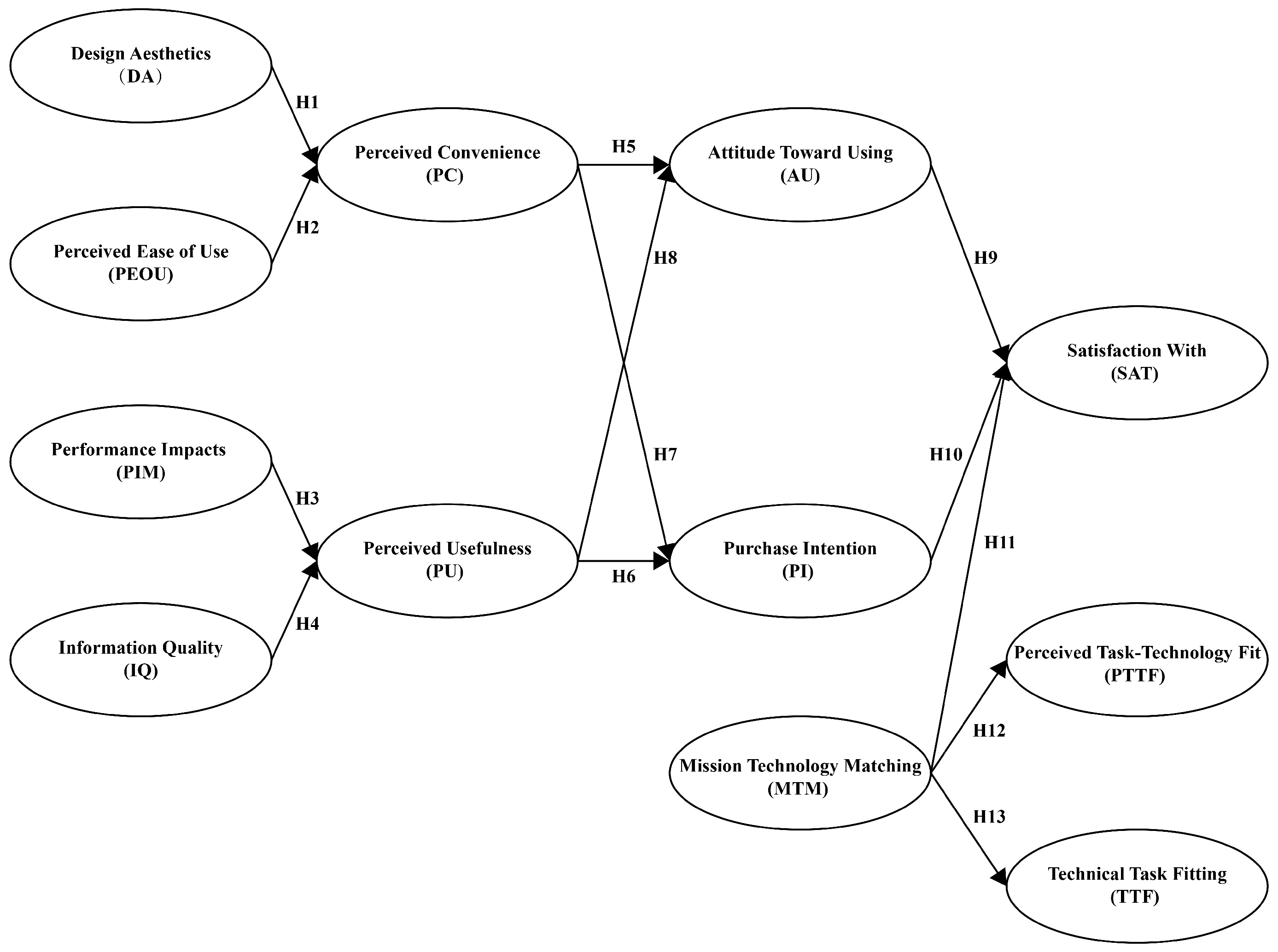
2.2.1. Design Aesthetics (DA)
2.2.2. Perceived Ease of Use (PEOU)
2.2.3. Performance Impacts (PIM)
2.2.4. Information Quality (IQ)
2.2.5. Perceived Convenience (PC)
2.2.6. Perceived Usefulness (PU)
2.2.7. Attitude Toward Using (AU)
2.2.8. Purchase Intention (PI)
2.2.9. Mission Technology Matching (MTM)
2.2.10. Conceptual Differences in Designer Satisfaction and the Research Gap
2.3. Research Model
3. Materials and Methods
3.1. WenZang Pattern Database
3.2. Questionnaire Design
3.3. Data Collection
3.4. Demographic Information
4. Results
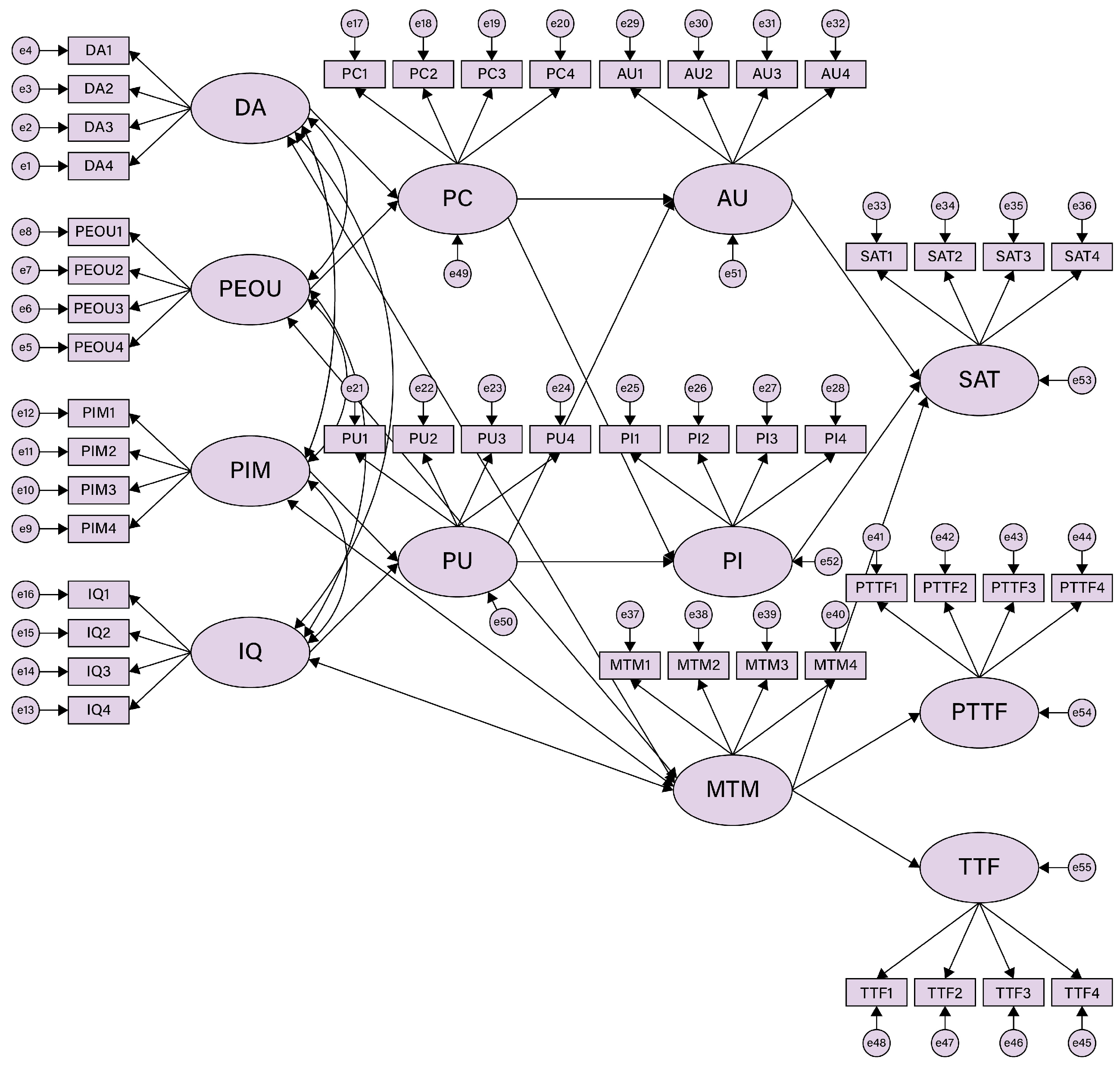
4.1. SEM Results
4.1.1. Assessment of Measurement Model
4.1.2. Tests of Differential Validity
4.2. Structural Equation Modelling
4.2.1. Model Fit Test
4.2.2. Path Relationship Test
4.3. Assessment of Structural Model
4.4. ANN Results
4.4.1. Model Building
4.4.2. Validation of ANN
4.4.3. Sensitivity Analysis
5. Discussion and Implications
5.1. Discussion
5.2. Implications
6. Conclusions
6.1. Principal Findings
6.2. Limitations
6.3. Future Research Directions
Author Contributions
Funding
Institutional Review Board Statement
Informed Consent Statement
Data Availability Statement
Conflicts of Interest
References
- Owens, T. Digital cultural heritage and the crowd. Curator Mus. J. 2013, 56, 121–130. [Google Scholar] [CrossRef]
- Khan, I.U.; Hameed, Z.; Yu, Y.; Islam, T.; Sheikh, Z.; Khan, S.U. Predicting the acceptance of MOOCs in a developing country: Application of task-technology fit model, social motivation, and self-determination theory. Telemat. Inform. 2017, 35, 964–978. [Google Scholar] [CrossRef]
- UNESCO World Heritage Centre. World Heritage List. 2025. Available online: https://whc.unesco.org/en/list/ (accessed on 17 March 2025).
- Comes, R.; Buna, Z.; Badiu, I. Creation and preservation of digital cultural heritage. J. Anc. Hist. Archeol. 2014, 1, 50–56. [Google Scholar] [CrossRef]
- Baca, M. Practical issues in applying metadata schemas and controlled vocabularies to cultural heritage information. Cat. Classif. Q. 2003, 36, 47–55. [Google Scholar] [CrossRef]
- Francioni, F. Beyond State Sovereignty: The Protection of Cultural Heritage as a Shared Interest of Humanity. In Globalization and Common Responsibilities of States; Routledge: London, UK, 2017; pp. 375–394. [Google Scholar] [CrossRef]
- Musée du Louvre. Louvre Collections Database. 2025. Available online: https://collections.louvre.fr/en/ (accessed on 17 March 2025).
- X News. 2023. Available online: https://www.britishmuseum.org/collection (accessed on 17 March 2025).
- Ministry of Science and Technology of the People’s Republic of China. Notice on the “13th Five-Year Plan” for Cultural Heritage Protection and Public Cultural Service Technology Innovation. 2016. Available online: https://most.gov.cn/xxgk/xinxifenlei/fdzdgknr/fgzc/gfxwj/gfxwj2016/201612/t20161221_129720.html (accessed on 17 March 2025).
- Wagner, A.; De Clippele, M.S. Safeguarding cultural heritage in the digital era—A critical challenge. Int. J. Semiot. Law-Rev. Int. Semiot. Jurid. 2023, 36, 1915–1923. [Google Scholar] [CrossRef]
- World Pattern Database. Pattern Database Activity Content Page. 2025. Available online: https://www.wenzang.cn/ (accessed on 17 March 2025).
- Terras, M.; Coleman, S.; Drost, S.; Elsden, C.; Helgason, I.; Lechelt, S.; Osborne, N.; Panneels, I.; Pegado, B.; Schafer, B.; et al. The value of mass-digitised cultural heritage content in creative contexts. Big Data Soc. 2021, 8, 20539517211006165. [Google Scholar] [CrossRef]
- Ajala, S.B.; Ayojimi, W.; Hájek, M. The role of communication channels in promoting sustainable wood waste management in the Czech Republic. Sustainability 2025, 17, 8261. [Google Scholar] [CrossRef]
- Simbirtseva, N.A.; Kruglikova, G.A.; Plaksina, E.B. Cultural and educational practices in the museum environment: Transmission of cultural heritage. Chang. Soc. Personal. 2020, 4, 492–507. [Google Scholar] [CrossRef]
- Cinquepalmi, F.; Tiburcio, V.A. Sustainable Restoration of Cultural Heritage in the digital era. VITRUVIO-Int. J. Archit. Technol. Sustain. 2023, 8, 76–87. [Google Scholar] [CrossRef]
- Zhang, L.; Fu, D.; Zhao, J. An empirical study on the digital display design of intangible cultural heritages based on audience satisfaction. Discret. Dyn. Nat. Soc. 2022, 2022, 9501415. [Google Scholar] [CrossRef]
- Mason, M.; Vavoula, G. Digital Cultural Heritage Design Practice: A Conceptual Framework. Des. J. 2021, 24, 405–424. [Google Scholar] [CrossRef]
- Doukianou, S.; Daylamani-Zad, D.; Paraskevopoulos, I. Beyond virtual museums: Adopting serious games and extended reality (XR) for User-Centred cultural experiences. In Springer Series on Cultural Computing; Springer: Berlin/Heidelberg, Germany, 2020; pp. 283–299. [Google Scholar] [CrossRef]
- Wu, Y.; Jiang, Q.; Liang, H.; Ni, S. What drives users to adopt a digital museum? A case of virtual exhibition Hall of National Costume Museum. SAGE Open 2022, 12, 21582440221082105. [Google Scholar] [CrossRef]
- Davis, F.D. Perceived usefulness, perceived ease of use, and user acceptance of information technology. MIS Q. 1989, 13, 319. [Google Scholar] [CrossRef]
- Goodhue, D.L.; Thompson, R.L. Task-Technology fit and individual performance. MIS Q. 1995, 19, 213. [Google Scholar] [CrossRef]
- Dishaw, M.T.; Strong, D.M. Extending the technology acceptance model with task–technology fit constructs. Inf. Manag. 1999, 36, 9–21. [Google Scholar] [CrossRef]
- Soomro, R.B.; Al-Rahmi, W.M.; Dahri, N.A.; Almuqren, L.; Al-Mogren, A.S.; Aldaijy, A. A SEM–ANN analysis to examine impact of artificial intelligence technologies on sustainable performance of SMEs. Sci. Rep. 2025, 15, 5438. [Google Scholar] [CrossRef]
- Aghaei, S.; Shahbazi, Y.; Pirbabaei, M.; Beyti, H. A hybrid SEM-neural network method for modeling the academic satisfaction factors of architecture students. Comput. Educ. Artif. Intell. 2023, 4, 100122. [Google Scholar] [CrossRef]
- Adams, D.A.; Nelson, R.R.; Todd, P.A. Perceived usefulness, ease of use, and usage of information technology: A replication. MIS Q. 1992, 16, 227. [Google Scholar] [CrossRef]
- Kim, K.J.; Shin, D.H. An acceptance model for smart watches. Internet Res. 2015, 25, 527–541. [Google Scholar] [CrossRef]
- King, W.R.; He, J. A meta-analysis of the technology acceptance model. Inf. Manag. 2006, 43, 740–755. [Google Scholar] [CrossRef]
- Feng, G.C.; Su, X.; Lin, Z.; He, Y.; Luo, N.; Zhang, Y. Determinants of Technology Acceptance: Two Model-Based Meta-Analytic Reviews. Journal. Mass Commun. Q. 2020, 98, 83–104. [Google Scholar] [CrossRef]
- Yan, H.; Zhang, H.; Su, S.; Lam, J.F.I.; Wei, X. Exploring the Online Gamified Learning Intentions of College Students: A Technology-Learning Behavior Acceptance Model. Appl. Sci. 2022, 12, 12966. [Google Scholar] [CrossRef]
- Na, S.; Heo, S.; Han, S.; Shin, Y.; Roh, Y. Acceptance Model of Artificial Intelligence (AI)-Based Technologies in Construction Firms: Applying the Technology Acceptance Model (TAM) in Combination with the Technology–Organisation–Environment (TOE) Framework. Buildings 2022, 12, 90. [Google Scholar] [CrossRef]
- Chatterjee, S.; Rana, N.P.; Dwivedi, Y.K.; Baabdullah, A.M. Understanding AI adoption in manufacturing and production firms using an integrated TAM-TOE model. Technol. Forecast. Soc. Chang. 2021, 170, 120880. [Google Scholar] [CrossRef]
- Wang, J.; Zhao, S.; Zhang, W.; Evans, R. Why people adopt smart transportation services: An integrated model of TAM, trust and perceived risk. Transp. Plan. Technol. 2021, 44, 629–646. [Google Scholar] [CrossRef]
- Lin, C.Y.; Xu, N. Extended TAM model to explore the factors that affect intention to use AI robotic architects for architectural design. Technol. Anal. Strateg. Manag. 2021, 34, 349–362. [Google Scholar] [CrossRef]
- Li, X.Z.; Chen, C.C.; Kang, X.; Kang, J. Research on relevant Dimensions of tourism Experience of Intangible Cultural Heritage Lantern Festival: Integrating generic learning outcomes with the Technology Acceptance Model. Front. Psychol. 2022, 13, 943277. [Google Scholar] [CrossRef]
- Kang, X.; Li, X.Z.; Chen, C.C. An acceptance model of digital education in intangible cultural heritage based on cultural awareness. Digit. Creat. 2023, 34, 331–346. [Google Scholar] [CrossRef]
- De Caro, L.; Sibillano, T.; Lassandro, R.; Giannini, C.; Fanti, G. X-ray dating of a Turin Shroud’s linen sample. Heritage 2022, 5, 860–870. [Google Scholar] [CrossRef]
- Wang, W.T.; Sari, M.K. Examining the effect of the Task-Technology fit of game mechanisms on learning outcomes in online gamification platforms. J. Educ. Comput. Res. 2023, 61, 1568–1595. [Google Scholar] [CrossRef]
- Isaac, O.; Aldholay, A.; Abdullah, Z.; Ramayah, T. Online learning usage within Yemeni higher education: The role of compatibility and task-technology fit as mediating variables in the IS success model. Comput. Educ. 2019, 136, 113–129. [Google Scholar] [CrossRef]
- Lin, C.L.; Jin, Y.Q.; Zhao, Q.; Yu, S.W.; Su, Y.S. Factors Influence Students’ Switching Behavior to Online Learning under COVID-19 Pandemic: A Push–Pull–Mooring Model Perspective. Asia-Pac. Educ. Res. 2021, 30, 229–245. [Google Scholar] [CrossRef]
- Omotayo, F.O.; Haliru, A. Perception of task-technology fit of digital library among undergraduates in selected universities in Nigeria. J. Acad. Librariansh. 2019, 46, 102097. [Google Scholar] [CrossRef]
- Rai, R.S.; Selnes, F. Conceptualizing task-technology fit and the effect on adoption—A case study of a digital textbook service. Inf. Manag. 2019, 56, 103161. [Google Scholar] [CrossRef]
- Wang, H.; Tao, D.; Yu, N.; Qu, X. Understanding consumer acceptance of healthcare wearable devices: An integrated model of UTAUT and TTF. Int. J. Med. Inform. 2020, 139, 104156. [Google Scholar] [CrossRef]
- Park, J.; Gunn, F.; Lee, Y.; Shim, S. Consumer acceptance of a revolutionary technology-driven product: The role of adoption in the industrial design development. J. Retail. Consum. Serv. 2015, 26, 115–124. [Google Scholar] [CrossRef]
- Kline, R.B. Principles and Practice of Structural Equation Modeling; Guilford Publications: New York, NY, USA, 2011. [Google Scholar]
- Leguina, A. A Primer on Partial Least Squares Structural Equation Modeling (PLS-SEM); Sage: Thousand Oaks, CA, USA, 2015; Volume 38, pp. 220–221. [Google Scholar] [CrossRef]
- Shmueli, G.; Sarstedt, M.; Hair, J.F.; Cheah, J.H.; Ting, H.; Vaithilingam, S.; Ringle, C.M. Predictive model assessment in PLS-SEM: Guidelines for using PLSpredict. Eur. J. Mark. 2019, 53, 2322–2347. [Google Scholar] [CrossRef]
- Xu, S.; Wang, Y.; Luo, W. Hybrid SEM-ANN model for predicting undergraduates’ e-learning continuance intention based on perceived educational and emotional support. PLoS ONE 2024, 19, e0308630. [Google Scholar] [CrossRef]
- Cyr, D.; Head, M.; Ivanov, A. Design aesthetics leading to m-loyalty in mobile commerce. Inf. Manag. 2006, 43, 950–963. [Google Scholar] [CrossRef]
- Van Der Heijden, H. Factors influencing the usage of websites: The case of a generic portal in The Netherlands. Inf. Manag. 2003, 40, 541–549. [Google Scholar] [CrossRef]
- Dion, K.; Berscheid, E.; Walster, E. What is beautiful is good. J. Personal. Soc. Psychol. 1972, 24, 285–290. [Google Scholar] [CrossRef] [PubMed]
- Eagly, A.H.; Ashmore, R.D.; Makhijani, M.G.; Longo, L.C. What is beautiful is good, but…: A meta-analytic review of research on the physical attractiveness stereotype. Psychol. Bull. 1991, 110, 109. [Google Scholar] [CrossRef]
- Tractinsky, N.; Katz, A.; Ikar, D. What is beautiful is usable. Interact. Comput. 2000, 13, 127–145. [Google Scholar] [CrossRef]
- Chang, H.H.; Chen, S.W. Consumer perception of interface quality, security, and loyalty in electronic commerce. Inf. Manag. 2009, 46, 411–417. [Google Scholar] [CrossRef]
- Sun, Y.; Lyu, Y.; Lin, P.H.; Lin, R. Comparison of Cognitive Differences of Artworks between Artist and Artistic Style Transfer. Appl. Sci. 2022, 12, 5525. [Google Scholar] [CrossRef]
- Goodhue, D. The model underlying the measurement of the impacts of the IIC on the end-users. J. Am. Soc. Inf. Sci. 1997, 48, 449–453. [Google Scholar] [CrossRef]
- McGill, T.; Hobbs, V. How students and instructors using a virtual learning environment perceive the fit between technology and task. J. Comput. Assist. Learn. 2007, 24, 191–202. [Google Scholar] [CrossRef]
- Yi, Y.J.; You, S.; Bae, B.J. The influence of smartphones on academic performance. Libr. Tech 2016, 34, 480–499. [Google Scholar] [CrossRef]
- Cho, Y. A consumer satisfaction model based on the integration of EDT and TAM. Asia Pac. J. Mark. Logist. 2017, 29, 978–993. [Google Scholar] [CrossRef]
- Delone, W.H.; McLean, E.R. The DeLone and McLean Model of Information Systems Success: A Ten-Year Update. J. Manag. Inf. Syst. 2003, 19, 9–30. [Google Scholar] [CrossRef]
- Cheng, Y. Effects of quality antecedents on e-learning acceptance. Internet Res. 2012, 22, 361–390. [Google Scholar] [CrossRef]
- Lin, J.C.C.; Lu, H. Towards an understanding of the behavioural intention to use a web site. Int. J. Inf. Manag. 2000, 20, 197–208. [Google Scholar] [CrossRef]
- Motaghian, H.; Hassanzadeh, A.; Moghadam, D.K. Factors affecting university instructors’ adoption of web-based learning systems: Case study of Iran. Comput. Educ. 2012, 61, 158–167. [Google Scholar] [CrossRef]
- Salloum, S.A.; Alhamad, A.Q.M.; Al-Emran, M.; Monem, A.A.; Shaalan, K. Exploring students’ acceptance of E-Learning through the development of a comprehensive technology acceptance model. IEEE Access 2019, 7, 128445–128462. [Google Scholar] [CrossRef]
- Brown, L.G. The strategic and tactical implications of convenience in consumer product marketing. J. Consum. Mark. 1989, 6, 13–19. [Google Scholar] [CrossRef]
- Seiders, K.; Voss, G.B.; Godfrey, A.L.; Grewal, D. SERVCON: Development and validation of a multidimensional service convenience scale. J. Acad. Mark. Sci. 2007, 35, 144–156. [Google Scholar] [CrossRef]
- Berry, L.L.; Seiders, K.; Grewal, D. Understanding service convenience. J. Mark. 2002, 66, 1–17. [Google Scholar] [CrossRef]
- Calonge, D.S.; Shah, M.A.; Riggs, K.; Connor, M.; Wang, S. MOOCs and upskilling in Australia: A qualitative literature study. Cogent Educ. 2019, 6, 1687392. [Google Scholar] [CrossRef]
- Yeo, V.C.S.; Goh, S.K.; Rezaei, S. Consumer experiences, attitude and behavioral intention toward online food delivery (OFD) services. J. Retail. Consum. Serv. 2016, 35, 150–162. [Google Scholar] [CrossRef]
- Chowdhury, R. Impact of perceived convenience, service quality and security on consumers’ behavioural intention towards online food delivery services: The role of attitude as mediator. SN Bus. Econ. 2023, 3, 29. [Google Scholar] [CrossRef]
- Wang, C.; Liu, T.; Zhu, Y.; Wang, H.; Wang, X.; Zhao, S. The influence of consumer perception on purchase intention: Evidence from cross-border E-commerce platforms. Heliyon 2023, 9, e21617. [Google Scholar] [CrossRef]
- Jebarajakirthy, C.; Shankar, A. Impact of online convenience on mobile banking adoption intention: A moderated mediation approach. J. Retail. Consum. Serv. 2020, 58, 102323. [Google Scholar] [CrossRef]
- Duarte, P.; Silva, S.C.E.; Ferreira, M.B. How convenient is it? Delivering online shopping convenience to enhance customer satisfaction and encourage e-WOM. J. Retail. Consum. Serv. 2018, 44, 161–169. [Google Scholar] [CrossRef]
- Chang, Y.W.; Polonsky, M.J. The influence of multiple types of service convenience on behavioral intentions: The mediating role of consumer satisfaction in a Taiwanese leisure setting. Int. J. Hosp. Manag. 2011, 31, 107–118. [Google Scholar] [CrossRef]
- Al-Khaldi, M.A.; Wallace, R.O. The influence of attitudes on personal computer utilization among knowledge workers: The case of Saudi Arabia. Inf. Manag. 1999, 36, 185–204. [Google Scholar] [CrossRef]
- Oh, S.H.; Kim, Y.M.; Lee, C.W.; Shim, G.Y.; Park, M.S.; Jung, H.S. Consumer adoption of virtual stores in Korea: Focusing on the role of trust and playfulness. Psychol. Mark. 2009, 26, 652–668. [Google Scholar] [CrossRef]
- Fazio, R.H.; Zanna, M.P. Direct experience and Attitude-Behavior consistency. In Advances in Experimental Social Psychology; Elsevier: Amsterdam, The Netherlands, 1981; pp. 161–202. [Google Scholar] [CrossRef]
- Kanthawongs, P.; Kanthawongs, P. Individual and social factors affecting student’s usage intention in using learning management system. Procedia-Soc. Behav. Sci. 2013, 88, 89–95. [Google Scholar] [CrossRef][Green Version]
- Althunibat, A. Determining the factors influencing students’ intention to use m-learning in Jordan higher education. Comput. Hum. Behav. 2015, 52, 65–71. [Google Scholar] [CrossRef]
- Mohammadi, H. Social and individual antecedents of m-learning adoption in Iran. Comput. Hum. Behav. 2015, 49, 191–207. [Google Scholar] [CrossRef]
- Park, S.Y.; Nam, M.; Cha, S. University students’ behavioral intention to use mobile learning: Evaluating the technology acceptance model. Br. J. Educ. Technol. 2011, 43, 592–605. [Google Scholar] [CrossRef]
- Nguyen, V.K.L.; Le, T.M.H.; Duong, T.N.M.; Nguyen, T.S.; Le, T.T.H.; Nguyen, T.T.H. Assessing Student’s adoption of E-Learning: An integration of TAM and TPB framework. J. Inf. Technol. Educ. Res. 2022, 21, 297–335. [Google Scholar] [CrossRef]
- Aydin, G. Adoption of gamified systems: A study on a social media gamification website. Int. J. Online Mark. (IJOM) 2015, 5, 18–37. [Google Scholar] [CrossRef]
- Batra, R.; Ahtola, O.T. Measuring the hedonic and utilitarian sources of consumer attitudes. Mark. Lett. 1991, 2, 159–170. [Google Scholar] [CrossRef]
- Zhu, H.; Wang, Q.; Yan, L.; Wu, G. Are consumers what they consume?—Linking lifestyle segmentation to product attributes: An exploratory study of the Chinese mobile phone market. J. Mark. Manag. 2009, 25, 295–314. [Google Scholar] [CrossRef]
- Yin, J.; Qiu, X. AI technology and online purchase intention: Structural equation model based on perceived value. Sustainability 2021, 13, 5671. [Google Scholar] [CrossRef]
- Lim, W.M.; Gupta, G.; Biswas, B.; Gupta, R. Collaborative consumption continuance: A mixed-methods analysis of the service quality-loyalty relationship in ride-sharing services. Electron. Mark. 2021, 32, 1463–1484. [Google Scholar] [CrossRef]
- Khan, N.A. Digitization of Cultural Heritage: Global Initiatives, Opportunities and Challenges; IGI Global: Hershey, PA, USA, 2018. [Google Scholar]
- Kim, R.; Song, H.D. Examining the influence of teaching presence and Task-Technology fit on continuance intention to use MOOCs. Asia-Pac. Educ. Res. 2021, 31, 395–408. [Google Scholar] [CrossRef]
- Wu, B.; Chen, X. Continuance intention to use MOOCs: Integrating the technology acceptance model (TAM) and task technology fit (TTF) model. Comput. Hum. Behav. 2016, 67, 221–232. [Google Scholar] [CrossRef]
- Navarro, M.M.; Prasetyo, Y.T.; Young, M.N.; Nadlifatin, R.; Redi, A.A.N.P. The Perceived Satisfaction in Utilizing Learning Management System among Engineering Students during the COVID-19 Pandemic: Integrating Task Technology Fit and Extended Technology Acceptance Model. Sustainability 2021, 13, 10669. [Google Scholar] [CrossRef]
- Yu, T.; Yu, T. Modelling the factors that affect individuals’ utilisation of online learning systems: An empirical study combining the task technology fit model with the theory of planned behaviour. Br. J. Educ. Technol. 2010, 41, 1003–1017. [Google Scholar] [CrossRef]
- Kim, M.J.; Chung, N.; Lee, C.K.; Preis, M.W. Motivations and use context in Mobile Tourism Shopping: Applying contingency and Task-Technology fit theories. Int. J. Tour. Res. 2013, 17, 13–24. [Google Scholar] [CrossRef]
- Whyte, G.; Bytheway, A.; Edwards, C. Understanding user perceptions of information systems success. J. Strateg. Inf. Syst. 1997, 6, 35–68. [Google Scholar] [CrossRef]
- Yuce, A.; Abubakar, A.M.; Ilkan, M. Intelligent tutoring systems and learning performance. Online Inf. Rev. 2019, 43, 600–616. [Google Scholar] [CrossRef]
- Li, J.; Zheng, X.; Watanabe, I.; Ochiai, Y. A systematic review of digital transformation technologies in museum exhibition. Comput. Hum. Behav. 2024, 161, 108407. [Google Scholar] [CrossRef]
- Capece, S.; Chivăran, C.; Giugliano, G.; Laudante, E.; Nappi, M.L.; Buono, M. Advanced systems and technologies for the enhancement of user experience in cultural spaces: An overview. Herit. Sci. 2024, 12, 71. [Google Scholar] [CrossRef]
- Mishra, M.; Lourenço, P.B. Artificial intelligence-assisted visual inspection for cultural heritage: State-of-the-art review. J. Cult. Herit. 2024, 66, 536–550. [Google Scholar] [CrossRef]
- Gong, Q.; Zou, N.; Yang, W.; Zheng, Q.; Chen, P. User experience model and design strategies for virtual reality-based cultural heritage exhibition. Virtual Real. 2024, 28, 69. [Google Scholar] [CrossRef]
- Zheng, F.; Wu, S.; Liu, R.; Bai, Y. What influences user continuous intention of digital museum: Integrating task-technology fit (TTF) and unified theory of acceptance and usage of technology (UTAUT) models. Herit. Sci. 2024, 12, 253. [Google Scholar] [CrossRef]
- Tyupa, S. A theoretical framework for Back-Translation as a quality assessment tool. New Voices Transl. Stud. 2011, 7, 35–46. [Google Scholar]
- Yoon, S.B.; Cho, E. Convergence adoption model (CAM) in the context of a smart car service. Comput. Hum. Behav. 2016, 60, 500–507. [Google Scholar] [CrossRef]
- Alwabel, A.S.A.; Al-Gahtani, S.S.; Talab, A. Factors Influencing the use of smartphones for programing: A structural equation modeling approach. Int. J. Innov. Technol. Manag. 2020, 17, 2050032. [Google Scholar] [CrossRef]
- Huang, Y.; Pan, L.; Wang, Y.; Yan, Z.; Chen, Y.; Hao, X.; Xia, T. Exploring the user acceptance of online interactive mechanisms for Live-Streamed teaching in Higher Education institutions. Sustainability 2023, 15, 13529. [Google Scholar] [CrossRef]
- Liu, M.; Wang, C.; Hu, J. Older adults’ intention to use voice assistants: Usability and emotional needs. Heliyon 2023, 9, e21932. [Google Scholar] [CrossRef] [PubMed]
- Rafique, H.; Almagrabi, A.O.; Shamim, A.; Anwar, F.; Bashir, A.K. Investigating the Acceptance of Mobile Library Applications with an Extended Technology Acceptance Model (TAM). Comput. Educ. 2019, 145, 103732. [Google Scholar] [CrossRef]
- Jung, T.; Bae, S.; Moorhouse, N.; Kwon, O. The effects of Experience-Technology Fit (ETF) on consumption behavior: Extended Reality (XR) visitor experience. Inf. Technol. People 2023, 37, 2006–2034. [Google Scholar] [CrossRef]
- Fu, Y.; Liang, H. Sinicized exploration of sustainable digital fashion: Chinese game players’ intention to purchase traditional costume skins. Sustainability 2022, 14, 7877. [Google Scholar] [CrossRef]
- Cheng, Y.M. How does task-technology fit influence cloud-based e-learning continuance and impact? Educ. Train. 2019, 61, 480–499. [Google Scholar] [CrossRef]
- Martins, P.; Picoto, W.N.; Bélanger, F. The effects of digital nativity on nonvolitional routine and innovative usage. Inf. Technol. People 2022, 36, 2804–2825. [Google Scholar] [CrossRef]
- Barrett, P. Structural equation modelling: Adjudging model fit. Personal. Individ. Differ. 2006, 42, 815–824. [Google Scholar] [CrossRef]
- Nunnally, J.C.; Bernstein, I.H. Psychometric Theory; McGraw-Hill Humanities/Social Sciences/Languages: Columbus, OH, USA, 1994. [Google Scholar]
- Fornell, C.; Larcker, D.F. Evaluating Structural Equation Models with Unobservable Variables and Measurement Error. J. Mark. Res. 1981, 18, 39–50. [Google Scholar] [CrossRef]
- Yoon, C.; Kim, S. Convenience and TAM in a ubiquitous computing environment: The case of wireless LAN. Electron. Commer. Res. Appl. 2006, 6, 102–112. [Google Scholar] [CrossRef]
- Chang, C.C.; Tseng, K.H.; Liang, C.; Yan, C.F. The influence of perceived convenience and curiosity on continuance intention in mobile English learning for high school students using PDAs. Technol. Pedagog. Educ. 2013, 22, 373–386. [Google Scholar] [CrossRef]
- Zhang, M.; Chen, M.; Chen, X. The Influence Factors of User Adoption Intention to University Mobile Library in China. In Proceedings of the 2019 3rd International Conference on Management Engineering, Software Engineering and Service Sciences, Wuhan, China, 12–14 January 2019; pp. 268–272. [Google Scholar] [CrossRef]
- Ali, I.; Warraich, N.F. Meta-analysis of technology acceptance for mobile and digital libraries in academic settings using technology acceptance model (TAM). Glob. Knowl. Mem. Commun. 2024. [Google Scholar] [CrossRef]
- Tao, D. Understanding intention to use electronic information resources: A theoretical extension of the technology acceptance model (TAM). AMIA Annu. Symp. Proc. 2008, 2008, 717–721. [Google Scholar]
- Ozturk, A.B.; Bilgihan, A.; Nusair, K.; Okumus, F. What keeps the mobile hotel booking users loyal? Investigating the roles of self-efficacy, compatibility, perceived ease of use, and perceived convenience. Int. J. Inf. Manag. 2016, 36, 1350–1359. [Google Scholar] [CrossRef]
- Wang, H.; Zhang, J.; Luximon, Y.; Qin, M.; Geng, P.; Tao, D. The Determinants of User Acceptance of Mobile Medical Platforms: An investigation integrating the TPB, TAM, and Patient-Centered Factors. Int. J. Environ. Res. Public Health 2022, 19, 10758. [Google Scholar] [CrossRef]
- Gefen, D.; Karahanna, E.; Straub, D. Inexperience and experience with online stores: The importance of TAM and trust. IEEE Trans. Eng. Manag. 2003, 50, 307–321. [Google Scholar] [CrossRef]
- Fazio, R.H.; Chen, J.M.; McDonel, E.C.; Sherman, S.J. Attitude accessibility, attitude-behavior consistency, and the strength of the object-evaluation association. J. Exp. Soc. Psychol. 1982, 18, 339–357. [Google Scholar] [CrossRef]
- Wu, J.F.; Chang, Y.P. Multichannel integration quality, online perceived value and online purchase intention. Internet Res. 2016, 26, 1228–1248. [Google Scholar] [CrossRef]
- Hsu, C.L.; Lu, H.P. Why do people play on-line games? An extended TAM with social influences and flow experience. Inf. Manag. 2003, 41, 853–868. [Google Scholar] [CrossRef]
- Ferdous, A.S.; Towfique, B. Consumer sentiment towards marketing in Bangladesh. Mark. Intell. Plan. 2008, 26, 481–495. [Google Scholar] [CrossRef]
- Chan, T.; Cui, G. Consumer attitudes toward marketing in a transitional economy: A replication and extension. J. Consum. Mark. 2004, 21, 10–26. [Google Scholar] [CrossRef]
- Aggarwal, D.; Sharma, D.; Saxena, A.B. Enhancing the Online Shopping Experience of Consumers through Artificial Intelligence. Int. J. Inf. Technol. Comput. Eng. 2024, 4, 1–5. [Google Scholar] [CrossRef]
- Anwar, R.; Sudarbi, M.H. Review of artificial neural networks and structural equation modeling marketing and consumer research applications. Struct. Equ. Model. Multidiscip. J. 2023, 30, 686–689. [Google Scholar] [CrossRef]
- Gu, J.; Lee, E. Evaluating packaging design relative feature importance using an artificial neural network (ANN). Appl. Sci. 2025, 15, 3261. [Google Scholar] [CrossRef]
- Valtysson, B. From policy to platform: The digitization of Danish Cultural Heritage. Int. J. Cult. Policy 2015, 23, 545–561. [Google Scholar] [CrossRef]
- Cheng, Y.M. Quality antecedents and performance outcome of cloud-based hospital information system continuance intention. J. Enterp. Inf. Manag. 2020, 33, 654–683. [Google Scholar] [CrossRef]
- Benhamou, Y.; Ferland, J. Digitization of GLAM Collections and Copyright: Policy Paper. GRUR Int. 2022, 71, 403–421. [Google Scholar] [CrossRef]
- Wang, G.; Men, D. Understanding continued use intention of digital intangible cultural heritage games through the SOR model. NPJ Herit. Sci. 2025, 13, 322. [Google Scholar] [CrossRef]
- Cheng, A.; Ma, D.; Pan, Y.; Qian, H. Enhancing museum visiting experience: Investigating the relationships between augmented reality quality, immersion, and TAM using PLS-SEM. Int. J. Hum.-Comput. Interact. 2023, 40, 4521–4532. [Google Scholar] [CrossRef]
- Wixom, B.H.; Todd, P.A. A theoretical integration of user satisfaction and technology acceptance. Inf. Syst. Res. 2005, 16, 85–102. [Google Scholar] [CrossRef]
- Okazaki, S.; Mendez, F. Exploring convenience in mobile commerce: Moderating effects of gender. Comput. Hum. Behav. 2012, 29, 1234–1242. [Google Scholar] [CrossRef]
- Tao, D.; Shao, F.; Wang, H.; Yan, M.; Qu, X. Integrating usability and social cognitive theories with the technology acceptance model to understand young users’ acceptance of a health information portal. Health Inform. J. 2019, 26, 1347–1362. [Google Scholar] [CrossRef] [PubMed]
- Chen, X.; Tao, D.; Zhou, Z. Factors affecting reposting behaviour using a mobile phone-based user-generated-content online community application among Chinese young adults. Behav. Inf. Technol. 2018, 38, 120–131. [Google Scholar] [CrossRef]
- Tao, D.; Yuan, J.; Shao, F.; Li, D.; Zhou, Q.; Qu, X. Factors affecting consumer acceptance of an online health information portal among young internet users. CIN Comput. Inform. Nurs. 2018, 36, 530–539. [Google Scholar] [CrossRef] [PubMed]
- Faqih, K.M. An empirical analysis of factors predicting the behavioral intention to adopt Internet shopping technology among non-shoppers in a developing country context: Does gender matter? J. Retail. Consum. Serv. 2016, 30, 140–164. [Google Scholar] [CrossRef]
- Rehman, S.U.; Bhatti, A.; Mohamed, R.; Ayoup, H. The moderating role of trust and commitment between consumer purchase intention and online shopping behavior in the context of Pakistan. J. Glob. Entrep. Res. 2019, 9, 43. [Google Scholar] [CrossRef]
- Talantis, S.; Shin, Y.H.; Severt, K. Conference mobile application: Participant acceptance and the correlation with overall event satisfaction utilizing the technology acceptance model (TAM). J. Conv. Event Tour. 2020, 21, 100–122. [Google Scholar] [CrossRef]
- Lin, W.S.; Wang, C.H. Antecedences to continued intentions of adopting e-learning system in blended learning instruction: A contingency framework based on models of information system success and task-technology fit. Comput. Educ. 2011, 58, 88–99. [Google Scholar] [CrossRef]
- Jiang, S.; Zhang, Z.; Xu, H.; Pan, Y. What influences users’ continuous behavioral intention in cultural heritage virtual tourism: Integrating experience economy theory and Stimulus–Organism–Response (SOR) model. Sustainability 2024, 16, 10231. [Google Scholar] [CrossRef]







| Variable | Item | Questions | Reference |
|---|---|---|---|
| Design Aesthetics (DA) | DA1 | The design patterns in this database are visually appealing. | Convergence Adoption Model (CAM) in the context of a smart car service [101]; Factors Influencing the Use of Smartphones for Programming: A Structural Equation Modeling Approach [102]. |
| DA2 | The design patterns in this database caught my attention visually. | ||
| DA3 | The design patterns in this database appear to be professionally designed. | ||
| DA4 | The graphic designs in this database are meaningful. | ||
| Perceived Ease of Use (PEOU) | PEOU1 | I can quickly find the features and applications I need on this platform. | Exploring the User Acceptance of Online Interactive Mechanisms for Live-Streamed Teaching in Higher Education Institutions [103]; What Drives Users to Adopt a Digital Museum? A Case of Virtual Exhibition Hall of National Costume Museum [19]. |
| PEOU2 | The operations of this platform are very clear and easy to understand. | ||
| PEOU3 | Using the database platform is easy for me. | ||
| PEOU4 | Using the database platform does not require much mental effort from me. | ||
| Perceived Convenience (PC) | PC1 | I can access pattern information anytime using the database platform. | What Drives Users to Adopt a Digital Museum? A Case of Virtual Exhibition Hall of National Costume Museum [19]; Older adults’ intention to use voice assistants: Usability and Emotional needs [104]. |
| PC2 | Patterns are categorized by theme, history, ethnicity, medium/craft, allowing me to choose what I want to see. | ||
| PC3 | Using the database platform makes my design process easier. | ||
| PC4 | The database platform brings a lot of convenience to my design work. | ||
| Attitude Toward Using (AU) | AU1 | I am willing to use features like patterns, purchase, and learn in the database. | Exploring the User Acceptance of Online Interactive Mechanisms for Live-Streamed Teaching in Higher Education Institutions [103]; The use of data analytics technique in the learning [57]. |
| AU2 | I have a very positive attitude toward using the database platform. | ||
| AU3 | I will likely recommend that my classmates/friends/designers use patterns on the database. | ||
| AU4 | Working with patterns from the database platform is a good idea. | ||
| Performance Impacts (PIM) | PIM1 | The database platform helps me complete my designs faster. | The influence of smartphones on academic performance: The development of the technology-to-performance chain model [57]. |
| PIM2 | The database platform helps improve my design outcomes. | ||
| PIM3 | The database platform helps enhance my work efficiency. | ||
| PIM4 | The database platform helps me easily complete my design tasks. | ||
| Information Quality (IQ) | IQ1 | The images and information provided by the database are clear. | What Drives Users to Adopt a Digital Museum? A Case of Virtual Exhibition Hall of National Costume Museum [19]; Investigating the Acceptance of Mobile Library Applications with an Extended TAM [105]. |
| IQ2 | The database displays information appropriately. | ||
| IQ3 | I find the layout and settings of the database user-friendly. | ||
| IQ4 | I feel comfortable using the information and services provided by the database. | ||
| Perceived Usefulness (PU) | PU1 | Using patterns in the database improves my design/work efficiency. | Exploring the User Acceptance of Online Interactive Mechanisms [103]; What Drives Users to Adopt a Digital Museum? [19]; Investigating the Acceptance of Mobile Library Applications with an Extended TAM [105]. |
| PU2 | Using patterns in the database enhances my design results. | ||
| PU3 | Using the database can provide the knowledge or information I want. | ||
| PU4 | Using the database platform will improve my efficiency in searching for relevant pattern information. | ||
| Purchase Intention (PI) | PI1 | I am willing to use the patterns from the database platform in my designs. | The effects of Experience-Technology Fit (ETF) [106]. |
| PI2 | I am willing to pay for the patterns from the database platform. | ||
| PI3 | I will recommend that my friends purchase copyrights for traditional patterns from the database. | ||
| PI4 | I am willing to buy copyrights to use traditional patterns from the database platform. | ||
| Satisfaction With (SAT) | SAT1 | I am very satisfied with my decision to use patterns from the database platform. | Sinicized Exploration of Sustainable Digital Fashion [107]; How does task–technology fit influence cloud-based e-learning continuance and impact [108]. |
| SAT2 | I am satisfied with my experience using patterns from the database. | ||
| SAT3 | Choosing to use patterns from the database is a wise decision. | ||
| SAT4 | I am satisfied with my experience using patterns from the database. | ||
| Mission Technology Matching (MTM) | MMT1 | The distribution of this database fits my way of learning and using patterns. | Examining the Effect of the Task–Technology Fit of Game Mechanisms [37]; Understanding consumer acceptance of healthcare wearable devices [93]. |
| MMT2 | The database is essential for enhancing my understanding and use of patterns. | ||
| MMT3 | The database is easy to use. | ||
| MMT4 | Overall, the database fully meets my needs. | ||
| Perceived Task–Technology Fit (PTTF) | PTTF1 | The patterns in the database are sufficient. | The effects of digital nativity on nonvolitional routine and innovative usage [109]. |
| PTTF2 | The patterns in the database are useful. | ||
| PTTF3 | The patterns in the database are appropriate. | ||
| PTTF4 | The patterns in the database are very helpful. | ||
| Technical Task Fitting (TTF) | TTF1 | Using the database aligns well with my learning goals and needs for pattern design. | How does task–technology fit influence cloud-based e-learning continuance and impact [108]. |
| TTF2 | Using the database is very suitable for improving my efficiency in learning pattern design. | ||
| TTF3 | Using the database is very suitable for my pattern design learning methods. | ||
| TTF4 | Using the database is very suitable for all aspects of my pattern design learning. |
| Variable | Options | Frequency | Percentage | Valid Percentage | Cumulative Percentage |
|---|---|---|---|---|---|
| Gender | Male | 105 | 39.3 | 39.3 | 39.3 |
| Female | 162 | 60.7 | 60.7 | 100.0 | |
| Age Group | Under 18 | 5 | 1.9 | 1.9 | 1.9 |
| 18–30 | 229 | 85.8 | 85.8 | 87.6 | |
| 31–40 | 26 | 9.7 | 9.7 | 97.4 | |
| 41–55 | 6 | 2.2 | 2.2 | 99.6 | |
| Over 55 | 1 | 0.4 | 0.4 | 100.0 | |
| Occupation | Graphic Design | 136 | 50.9 | 50.9 | 50.9 |
| Product Design | 22 | 8.2 | 8.2 | 59.2 | |
| Environmental Design | 28 | 10.5 | 10.5 | 69.7 | |
| Jewelry Design | 2 | 0.7 | 0.7 | 70.4 | |
| Digital Media | 17 | 6.4 | 6.4 | 76.8 | |
| Landscape Design | 1 | 0.4 | 0.4 | 77.2 | |
| Fashion Design | 9 | 3.4 | 3.4 | 80.5 | |
| Animation Design | 5 | 1.9 | 1.9 | 82.4 | |
| Game Design | 5 | 1.9 | 1.9 | 84.3 | |
| Ceramic Design | 1 | 0.4 | 0.4 | 84.6 | |
| Other | 41 | 15.4 | 15.4 | 100.0 | |
| Education | High School | 3 | 1.1 | 1.1 | 1.1 |
| Bachelor Degree | 140 | 52.4 | 52.4 | 53.6 | |
| Master Degree | 98 | 36.7 | 36.7 | 90.3 | |
| Doctor Degree | 26 | 9.7 | 9.7 | 100.0 | |
| Income Range | Below 1000 | 77 | 28.8 | 28.8 | 28.8 |
| 1000–3000 | 62 | 23.2 | 23.2 | 52.1 | |
| 3000–6000 | 61 | 22.8 | 22.8 | 74.9 | |
| Above 6000 | 67 | 25.1 | 25.1 | 100.0 | |
| Familiarity Level | Not Familiar | 28 | 10.5 | 10.5 | 10.5 |
| Heard of It | 134 | 50.2 | 50.2 | 50.2 | |
| Quite Familiar | 105 | 39.3 | 39.3 | 39.3 | |
| Database Application | Yes | 187 | 70.0 | 70.0 | 70.0 |
| No | 80 | 30.0 | 30.0 | 100.0 |
| Variables | Cronbach’s Alpha | Composite Reliability | AVE | Items | Factor Loading |
|---|---|---|---|---|---|
| Design Aesthetics | 0.849 | 0.848 | 0.583 | DA1 | 0.765 |
| DA2 | 0.788 | ||||
| DA3 | 0.715 | ||||
| DA4 | 0.785 | ||||
| Perceived Ease of Use | 0.842 | 0.841 | 0.569 | PEOU1 | 0.777 |
| PEOU2 | 0.697 | ||||
| PEOU3 | 0.783 | ||||
| PEOU4 | 0.758 | ||||
| Perceived Convenience | 0.836 | 0.838 | 0.564 | PC1 | 0.728 |
| PC2 | 0.758 | ||||
| PC3 | 0.700 | ||||
| PC4 | 0.813 | ||||
| Attitude Toward Using | 0.855 | 0.855 | 0.595 | AU1 | 0.783 |
| AU2 | 0.773 | ||||
| AU3 | 0.766 | ||||
| AU4 | 0.763 | ||||
| Performance Impacts | 0.803 | 0.808 | 0.513 | PIM1 | 0.758 |
| PIM2 | 0.705 | ||||
| PIM3 | 0.738 | ||||
| PIM4 | 0.661 | ||||
| Information Quality | 0.866 | 0.874 | 0.633 | IQ1 | 0.792 |
| IQ2 | 0.805 | ||||
| IQ3 | 0.793 | ||||
| IQ4 | 0.793 | ||||
| Perceived Usefulness | 0.820 | 0.812 | 0.521 | PU1 | 0.750 |
| PU2 | 0.658 | ||||
| PU3 | 0.677 | ||||
| PU4 | 0.794 | ||||
| Purchase Intention | 0.811 | 0.812 | 0.521 | PI1 | 0.770 |
| PI2 | 0.644 | ||||
| PI3 | 0.749 | ||||
| PI4 | 0.718 | ||||
| Satisfaction With | 0.837 | 0.837 | 0.562 | SAT1 | 0.719 |
| SAT2 | 0.757 | ||||
| SAT3 | 0.740 | ||||
| SAT4 | 0.782 | ||||
| Mission Technology Matching | 0.832 | 0.840 | 0.568 | MTM1 | 0.764 |
| MTM2 | 0.774 | ||||
| MTM3 | 0.747 | ||||
| MTM4 | 0.728 | ||||
| Perceived Task–Technology Fit | 0.841 | 0.842 | 0.571 | PTTF1 | 0.753 |
| PTTF2 | 0.757 | ||||
| PTTF3 | 0.793 | ||||
| PTTF4 | 0.717 | ||||
| Technical Task Fitting | 0.841 | 0.845 | 0.578 | TTF1 | 0.806 |
| TTF2 | 0.710 | ||||
| TTF3 | 0.711 | ||||
| TTF4 | 0.809 |
| Variable | DA | PEOU | PC | AU | PIM | IQ | PU | PI | SAT | MTM | PTTF | TTF |
|---|---|---|---|---|---|---|---|---|---|---|---|---|
| DA | 0.583 | |||||||||||
| PEOU | 0.329 | 0.569 | ||||||||||
| PC | 0.274 | 0.242 | 0.564 | |||||||||
| AU | 0.241 | 0.341 | 0.369 | 0.595 | ||||||||
| PIM | 0.435 | 0.399 | 0.425 | 0.555 | 0.513 | |||||||
| IQ | 0.524 | 0.399 | 0.514 | 0.548 | 0.393 | 0.633 | ||||||
| PU | 0.425 | 0.538 | 0.395 | 0.552 | 0.468 | 0.415 | 0.521 | |||||
| PI | 0.476 | 0.563 | 0.441 | 0.498 | 0.451 | 0.507 | 0.458 | 0.521 | ||||
| SAT | 0.511 | 0.565 | 0.505 | 0.517 | 0.466 | 0.576 | 0.493 | 0.574 | 0.562 | |||
| MTM | 0.479 | 0.507 | 0.431 | 0.504 | 0.396 | 0.48 | 0.494 | 0.482 | 0.505 | 0.568 | ||
| PTTF | 0.496 | 0.521 | 0.464 | 0.641 | 0.508 | 0.542 | 0.539 | 0.521 | 0.567 | 0.523 | 0.571 | |
| TTF | 0.447 | 0.517 | 0.497 | 0.639 | 0.478 | 0.503 | 0.54 | 0.544 | 0.588 | 0.522 | 0.564 | 0.578 |
| Square root of AVE value | 0.764 | 0.754 | 0.751 | 0.771 | 0.716 | 0.796 | 0.722 | 0.722 | 0.750 | 0.754 | 0.756 | 0.760 |
| Indicator | Reference Standard | Measurement Result |
|---|---|---|
| CMIN/DF | Excellent: >1 and <3; Good: >3 and <5 | 1.463 |
| RMSEA | Excellent: <0.05; Good: <0.08 | 0.042 |
| IFI | Excellent: >0.9; Good: >0.8 | 0.921 |
| TLI | Excellent: >0.9; Good: >0.8 | 0.914 |
| CFI | Excellent: >0.9; Good: >0.8 | 0.920 |
| Hypothesis | Path | Estimate | S.E. | C.R. | P | Result |
|---|---|---|---|---|---|---|
| H1 | PC ← DA | 0.272 | 0.07 | 3.587 | <0.001 | Supported |
| H2 | PC ← PEOU | 0.228 | 0.076 | 3.029 | 0.002 | Supported |
| H3 | PU ← PIM | 0.436 | 0.09 | 5.382 | <0.001 | Supported |
| H4 | PU ← IQ | 0.337 | 0.066 | 4.673 | <0.001 | Supported |
| H5 | AU ← PC | 0.179 | 0.066 | 2.784 | 0.005 | Supported |
| H6 | PI ← PU | 0.426 | 0.073 | 5.698 | <0.001 | Supported |
| H7 | PI ← PC | 0.331 | 0.07 | 4.635 | <0.001 | Supported |
| H8 | AU ← PU | 0.569 | 0.08 | 7.3 | <0.001 | Supported |
| H9 | SAT ← AU | 0.175 | 0.061 | 2.552 | 0.011 | Supported |
| H10 | SAT ← PI | 0.299 | 0.067 | 4.088 | <0.001 | Supported |
| H11 | SAT ← MTM | 0.426 | 0.067 | 5.695 | <0.001 | Supported |
| H12 | PTTF ← MTM | 0.665 | 0.082 | 8.304 | <0.001 | Supported |
| H13 | TTF ← MTM | 0.659 | 0.086 | 8.606 | <0.001 | Supported |
| ANN | Model A | Model B | Model C | Model D | Model E | |||||
|---|---|---|---|---|---|---|---|---|---|---|
| Input: DAa,PEOUa | Output: PCa | Input: PIMa,IQa | Output: PUa | Input: PCa,PUa | Output: AUa | Input: PCa,PUa | Output: PIa | Input: AUa,PIa | Output: SATa | |
| Training | Testing | Training | Testing | Training | Testing | Training | Testing | Training | Testing | |
| ANN1 | 0.487 | 0.430 | 0.414 | 0.328 | 0.418 | 0.570 | 0.444 | 0.254 | 0.382 | 0.352 |
| ANN2 | 0.486 | 0.459 | 0.405 | 0.489 | 0.446 | 0.571 | 0.369 | 0.261 | 0.393 | 0.464 |
| ANN3 | 0.496 | 0.493 | 0.407 | 0.478 | 0.435 | 0.763 | 0.387 | 0.406 | 0.487 | 0.371 |
| ANN4 | 0.488 | 0.604 | 0.415 | 0.244 | 0.422 | 0.560 | 0.387 | 0.320 | 0.396 | 0.240 |
| ANN5 | 0.480 | 0.496 | 0.407 | 0.237 | 0.440 | 0.454 | 0.369 | 0.519 | 0.384 | 0.431 |
| ANN6 | 0.486 | 0.545 | 0.420 | 0.284 | 0.428 | 0.422 | 0.404 | 0.311 | 0.381 | 0.412 |
| ANN7 | 0.487 | 0.233 | 0.411 | 0.542 | 0.423 | 0.439 | 0.381 | 0.302 | 0.382 | 0.268 |
| ANN8 | 0.479 | 0.650 | 0.456 | 0.378 | 0.434 | 0.354 | 0.403 | 0.330 | 0.402 | 0.223 |
| ANN9 | 0.484 | 0.405 | 0.407 | 0.381 | 0.426 | 0.535 | 0.460 | 0.289 | 0.419 | 0.241 |
| ANN10 | 0.450 | 0.444 | 0.415 | 0.246 | 0.431 | 0.358 | 0.373 | 0.593 | 0.379 | 0.481 |
| Mean | 0.482 | 0.476 | 0.416 | 0.361 | 0.430 | 0.503 | 0.398 | 0.359 | 0.401 | 0.348 |
| SD | 0.012 | 0.115 | 0.015 | 0.112 | 0.009 | 0.123 | 0.031 | 0.114 | 0.033 | 0.099 |
| Model A (Output:PCa) | Model B (Output:PUa) | Model C (Output:AUa) | Model D (Output:PIa) | Model E (Output:SATa) | ||||||
|---|---|---|---|---|---|---|---|---|---|---|
| Neural Network | DAa | PEOUa | PIMa | IQa | PCa | PUa | PCa | PUa | AUa | PIa |
| ANN1 | 0.588 | 0.412 | 0.581 | 0.419 | 0.099 | 0.901 | 0.420 | 0.580 | 0.085 | 0.915 |
| ANN2 | 0.869 | 0.131 | 0.510 | 0.490 | 0.071 | 0.929 | 0.478 | 0.522 | 0.357 | 0.643 |
| ANN3 | 0.856 | 0.144 | 0.599 | 0.401 | 0.271 | 0.729 | 0.469 | 0.531 | 0.600 | 0.400 |
| ANN4 | 0.405 | 0.595 | 0.495 | 0.505 | 0.062 | 0.938 | 0.440 | 0.560 | 0.276 | 0.724 |
| ANN5 | 0.646 | 0.354 | 0.597 | 0.403 | 0.069 | 0.931 | 0.444 | 0.556 | 0.265 | 0.735 |
| ANN6 | 0.463 | 0.537 | 0.616 | 0.384 | 0.053 | 0.947 | 0.562 | 0.438 | 0.249 | 0.751 |
| ANN7 | 0.530 | 0.470 | 0.480 | 0.520 | 0.108 | 0.892 | 0.444 | 0.556 | 0.287 | 0.713 |
| ANN8 | 0.562 | 0.438 | 0.819 | 0.181 | 0.153 | 0.847 | 0.494 | 0.506 | 0.406 | 0.594 |
| ANN9 | 0.621 | 0.379 | 0.553 | 0.447 | 0.140 | 0.860 | 0.274 | 0.726 | 0.179 | 0.821 |
| ANN10 | 0.151 | 0.849 | 0.560 | 0.440 | 0.103 | 0.897 | 0.460 | 0.540 | 0.278 | 0.722 |
| RI | 0.569 | 0.431 | 0.581 | 0.419 | 0.113 | 0.887 | 0.449 | 0.552 | 0.298 | 0.702 |
| NI (%) | 100.000 | 75.747 | 100.000 | 72.117 | 12.740 | 100.000 | 81.341 | 100.000 | 42.450 | 100.000 |
| SEM Path | SEM: Path Coefficient | ANN: Normalized Relative Importance (%) | SEM Ranking | ANN Ranking | Remark |
|---|---|---|---|---|---|
| Model A(Output:PCa) | |||||
| DAa → PCa | 0.272 | 100.000 | 1 | 1 | Match |
| PEOUa → PCa | 0.228 | 75.747 | 2 | 2 | Match |
| Model B(Output:PUa) | |||||
| PIMa → PUa | 0.436 | 100.000 | 1 | 1 | Match |
| IQa → PUa | 0.337 | 72.117 | 2 | 2 | Match |
| Model C(Output:AUa) | |||||
| PCa → AUa | 0.179 | 12.740 | 1 | 2 | |
| PUa → AUa | 0.569 | 100.000 | 2 | 1 | |
| Model D(Output:PIa) | |||||
| PCa → PIa | 0.331 | 81.341 | 2 | 2 | Match |
| PUa → PIa | 0.426 | 100.000 | 1 | 1 | Match |
| Model E(Output:SATa) | |||||
| AUa → SATa | 0.175 | 42.450 | 2 | 2 | Match |
| PIa → SATa | 0.299 | 100.000 | 1 | 1 | Match |
Disclaimer/Publisher’s Note: The statements, opinions and data contained in all publications are solely those of the individual author(s) and contributor(s) and not of MDPI and/or the editor(s). MDPI and/or the editor(s) disclaim responsibility for any injury to people or property resulting from any ideas, methods, instructions or products referred to in the content. |
© 2025 by the authors. Licensee MDPI, Basel, Switzerland. This article is an open access article distributed under the terms and conditions of the Creative Commons Attribution (CC BY) license (https://creativecommons.org/licenses/by/4.0/).
Share and Cite
Guo, W.; Bao, Q.; Lee, K.Y.; Guo, M. Promoting Sustainable Digital Cultural Heritage Preservation: A Study on Designers’ Satisfaction with a Digital Platform Using TAM, TTF, and ANN. Sustainability 2025, 17, 10554. https://doi.org/10.3390/su172310554
Guo W, Bao Q, Lee KY, Guo M. Promoting Sustainable Digital Cultural Heritage Preservation: A Study on Designers’ Satisfaction with a Digital Platform Using TAM, TTF, and ANN. Sustainability. 2025; 17(23):10554. https://doi.org/10.3390/su172310554
Chicago/Turabian StyleGuo, Wei, Qian Bao, Kyoung Yong Lee, and Mengyao Guo. 2025. "Promoting Sustainable Digital Cultural Heritage Preservation: A Study on Designers’ Satisfaction with a Digital Platform Using TAM, TTF, and ANN" Sustainability 17, no. 23: 10554. https://doi.org/10.3390/su172310554
APA StyleGuo, W., Bao, Q., Lee, K. Y., & Guo, M. (2025). Promoting Sustainable Digital Cultural Heritage Preservation: A Study on Designers’ Satisfaction with a Digital Platform Using TAM, TTF, and ANN. Sustainability, 17(23), 10554. https://doi.org/10.3390/su172310554

