Next Article in Journal
A Review of the Characteristics and Mechanisms of Water Environment Evolution in Hulun Lake Under the Dual Drivers of Climate Warming-Drying and Human Activities
Previous Article in Journal
Causes and Failure Mechanisms of Cataclastic Emeishan Basalt Hillslope Instability: New Insights from the Nantang Landslide in Southwest China
 
 
Font Type:
Arial Georgia Verdana
Font Size:
Aa Aa Aa
Line Spacing:
Column Width:
Background:
Review

A Thematic Review on Hmong Stilted Architecture Publications: Analysis of Patterns and Trends for Future Sustainable-Heritage Studies

1
School of Housing, Building and Planning, University of Science Malaysia, Penang 11800, Malaysia
2
Independent Researcher, Sepang 43900, Malaysia
*
Author to whom correspondence should be addressed.
Sustainability 2025, 17(22), 10392; https://doi.org/10.3390/su172210392
Submission received: 15 September 2025 / Revised: 9 November 2025 / Accepted: 14 November 2025 / Published: 20 November 2025

Abstract

Hmong stilt architecture is not only a concentrated embodiment of ethnic culture and ecological wisdom, but also an important issue in contemporary cultural heritage protection and sustainable development. Although the research on Miao stilt houses has gradually increased in recent years, there is a lack of thematic review and analysis of its academic literature to clarify research trends and directions. To fill this research gap, this study systematically reviewed and analyzed 37 academic papers on Hmong stilt architecture from 2015 to 2025 through a thematic review method. With the help of ATLAS.ti 25, this study identified four core research themes: (1) Spatial Morphology; (2) Ecological Adaptation; (3) Cultural Heritage; and (4) Sustainable Digital Conservation. Each theme is further divided into three specific categories, covering key areas such as architectural structure and settlement space evolution, ecological design and green material application, cultural identity and heritage communication, and digital technology application. The study found that the current academic focus has gradually shifted from traditional architectural forms and historical and cultural analysis to ecological adaptation strategies, cultural protection innovation and digital technology applications to promote the sustainable protection and innovative development of stilt architecture in the context of the new era. The analysis results of this study not only systematically sorted out the latest trends and patterns in the study of Hmong stilt architecture, but also provided valuable academic resources and practical guidance for subsequent researchers, designers and policy makers in related fields.

1. Introduction

In recent years, the pressures of globalization, rapid urbanization, and modernization have posed a major threat to traditional architectural forms around the world. These pressures are particularly severe for ethnic minority architecture such as the Miao (Hmong), whose cultural heritage and local identity are at risk of erosion or even extinction [1,2]. Under this threat, the study of Miao stilt architecture has attracted widespread academic attention, reflecting both people’s response to rapid modernization and their growing awareness of protecting their national architectural heritage. Hmong stilt architecture (commonly known as “stilted architecture”) are mainly distributed in southwest China, especially in southeast Guizhou and western Hunan. It is also an iconic form of vernacular architecture and has become an important object of interdisciplinary research in architecture, anthropology, ecology, and digital technology.
Previous studies have extensively explored various aspects of Miao stilt architecture, covering Spatial Form and Evolution [3,4], Cultural Identity and Innovation [5,6], Art and Decorative Aesthetics [7,8], Ecological Adaptation and Environmental Technology [9,10], and Digital Technology and Sustainable Conservation [11,12]. Existing publications tend to address these aspects separately without synthesizing them within a coherent sustainability framework. There hasn’t been a thematic review study that focuses exclusively on Miao stilt architecture in the last ten years, despite the growing number of publications on Hmong architecture. In particular, current research lacks a holistic viewpoint that links different research contexts and dimensions. Despite these advances, three major research gaps remain. First, there is a lack of an integrated sustainability framework that connects spatial morphology, ecological adaptation, cultural heritage, and digital conservation in Miao stilt architecture studies. Second, methodological integration across disciplines is limited—most works rely on case descriptions rather than systematic thematic synthesis. Third, the practical implications of traditional ecological wisdom for contemporary sustainable design and heritage policy are still under-examined. The field still requires critical examination, the identification of research gaps, and an evaluation of the relationship between conventional wisdom and current issues. This study fills that gap by conducting a systematic thematic review of 37 publications (2015–2025) to construct an interdisciplinary framework that highlights how indigenous ecological wisdom in Hmong stilted architecture aligns with contemporary sustainability paradigms and digital technologies. The novelty of this review lies in its cross-disciplinary synthesis and its conceptual contribution to the discourse on sustainable heritage, positioning Hmong stilt architecture as a model for integrating traditional knowledge and modern sustainability goals.
In line with these objectives, this thematic review addresses the following research question:
What are the current patterns and trends of scholarly publications on Hmong architecture studies from 2015 to 2025?

2. Materials and Methods

2.1. Review Design and Scope

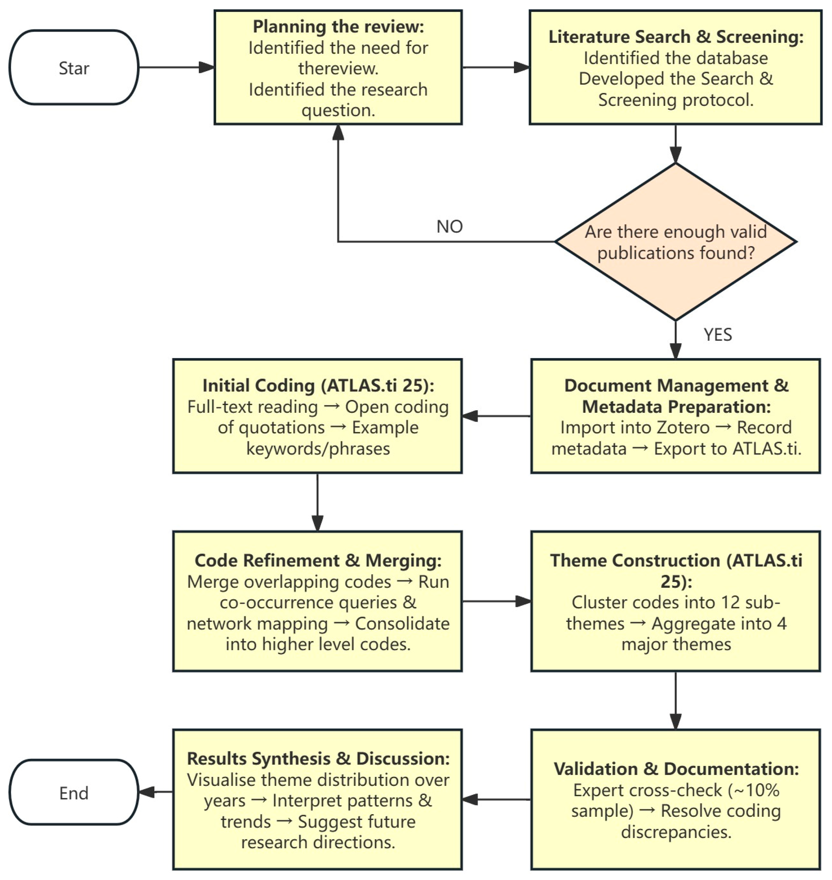
The analysis procedure for this thematic literature review was conducted using Atlas.ti 25. This is a widely recognized qualitative research tool that allows for the coding of literature content. Zairul [13,14] introduced and elaborated on the process of conducting a thematic literature review using this software. The purpose of this paper is to provide a literature review on Hmong architecture, and to achieve this goal, a thematic review method was used. Unlike a systematic review, this type of review aims to explore the existing literature on a specific topic rather than assessing the quality of previous research findings. The thematic analysis used in this review is a method that identifies patterns and constructs themes by conducting an in-depth study of the literature [15].
This study adopts a systematic thematic review method and strictly follows the Thematic Review FlowZ (TreZ) process to ensure the comprehensiveness and accuracy of each research step. First, the research question is defined to ensure that it is clearly and appropriately defined-neither too broad nor too narrow, so that the research objectives are clearer and provide specific directions for subsequent analysis.

2.2. Literature Search and Screening

Following the TreZ framework, the literature selection ensured systematicity and reproducibility. The review process was designed to identify academic works that address Miao (Hmong) stilt architecture from architectural, ecological, cultural, and digital sustainability perspectives.
The literature search was carried out across three major databases—Scopus, Web of Science (WoS), and CNKI (China National Knowledge Infrastructure)—to ensure comprehensive coverage of both English and Chinese scholarship. For specific search strings, please refer to Table 1.The initial search yielded 138 records (Scopus = 67; WoS = 42; CNKI = 29).
Inclusion criteria were established to ensure relevance and quality:
  • Peer-reviewed journal articles published between 2015 and May 2025;
  • Written in English or Chinese;
  • Explicitly addressing Miao/Hmong architecture or buildings.
Exclusion criteria included:
  • Non-peer-reviewed sources (e.g., theses, conference papers, government reports, or book chapters);
  • Publications mentioning Hmong architecture only tangentially (e.g., tourism, folklore, or general anthropology without architectural analysis);
  • Duplicated or retracted studies.
Screening proceeded in three stages. First, titles and abstracts were reviewed to eliminate irrelevant works. Second, full-text evaluation was conducted to confirm thematic relevance. Finally, two researchers independently verified the inclusion list, and disagreements were resolved through discussion to ensure inter-rater reliability. A total of 37 studies met all criteria and were included for subsequent coding and thematic synthesis (Figure 1).

2.3. Data Management and Metadata Collation

Metadata collation and document management were performed. The researcher used Zotero softwares7.0 for document management to ensure the accuracy and organization of metadata. The selected documents were recorded with detailed metadata, including author, journal name, publisher, research location and year, etc., to facilitate subsequent quantitative and qualitative analysis.

2.4. Thematic Coding Process

To enhance analytical transparency and reproducibility, the coding process in this study was carried out in four distinct phases using ATLAS.ti 25, which is widely used for qualitative thematic analysis. The full ATLAS.ti project bundle (file name: “WuJun.atlasti”) is provided as Supplementary File S1 for transparency and reproducibility of the thematic coding process (See Supplementary Materials).
Phase 1—Familiarization & Initial Code Generation: Full-text of all 37 selected articles were imported into the software. A close reading of each document produced initial open codes for segments that referenced spatial, ecological, cultural or digital-technology features (e.g., “timber stilt frame”, “passive ventilation”, “heritage education”, “digital modelling”) (Table 2).
Phase 2—Code Refinement & Merging: Approximately 120 quotations were coded, resulting in about 380 initial codes. These codes were iteratively refined: overlapping or synonymous codes were merged, and query tools in ATLAS.ti were used to examine code co-occurrences and network maps to support consolidation.
Phase 3—Sub-theme & Theme Construction: The refined codes were clustered into 12 sub-themes and then grouped into four overarching themes as presented in Section 3.2.
Phase 4—Validation & Documentation: To ensure reliability, two independent domain experts cross-checked a representative sample (~10%) of coded quotations for interpretive consistency. Discrepancies were discussed and resolved until full agreement was reached. An audit trail including code-version history and memo logs was maintained within the ATLAS.ti project file. Figure 2 illustrates the step-by-step process applied in this thematic review—from literature collection to theme identification.

2.5. Validation and Audit Trail

Data synthesis and thematic analysis were performed. To ensure transparency and consistency in theme identification, the coding process was supported by ATLAS.ti 25. Although the reviewed corpus consisted of 37 academic publications, each contained multilayered qualitative data that required systematic categorization across four disciplinary dimensions (architecture, ecology, culture, and technology). ATLAS.ti enabled the structured management of quotations and preliminary codes, which were iteratively consolidated into 12 subthemes and 4 overarching themes. This process allowed traceable data linkage, co-occurrence visualization, and reproducibility of the thematic synthesis, which would be difficult to achieve through manual coding alone.
The thematic coding process was validated through iterative peer debriefing and expert review. Although the initial coding was performed by the first author, two independent domain experts cross-checked a representative sample of coded data to assess interpretive consistency. Coding discrepancies were discussed and resolved through consensus, achieving full agreement before final code consolidation. This procedure enhanced the transparency, dependability, and confirmability of the thematic synthesis.

2.6. Limitations

While the dataset used in this review primarily includes peer-reviewed journal articles published in English and Chinese and this bilingual coverage captures the majority of scholarly works on Hmong stilt architecture, it may still reflect regional and linguistic biases, particularly excluding unpublished field reports. Furthermore, gray literature such as theses, conference paper, government documents, and technical project reports was not systematically included due to limited accessibility and lack of standardized review processes. Future thematic reviews could benefit from expanding the dataset to incorporate such materials, especially in exploring emerging digital conservation methods.
While the dataset used in this review primarily comprises peer-reviewed journal articles published in English and Chinese—thus capturing the majority of scholarly works on Miao stilt architecture—this selection may still reflect regional and linguistic biases, particularly excluding unpublished field reports. Furthermore, gray literature such as theses, conference papers, government documents and technical project reports was not systematically included due to limited accessibility and a lack of standardized review processes.
This limitation may reduce the comprehensiveness of our thematic analysis and bias the findings toward more accessible, mainstream publications, thereby limiting the generalizability of the emergent framework to less-documented or non-Anglophone/Chinese research contexts.
We acknowledge that despite our systematic search, some relevant resources—such as local-language studies, archival field investigations or practitioner reports—may have been overlooked.
Future thematic reviews could benefit from expanding the dataset to incorporate these types of materials, extending multilingual search strategies, and including gray-literature sources to achieve broader coverage of digital-conservation methods and traditional architecture studies in under-represented regions.

3. Results

3.1. Quantitative Results

The quantitative part of the results is based on the screening of 37 publications. The researcher also performed word cloud analysis, analysis of the year of publication, country of study, region and analysis of topics discussed. These may offer clues to the development trends in Hmong architecture. Word cloud analysis shows the most frequently appearing words in the articles. The most frequently appearing word is the Chinese word “建筑” (Architecture) which appears 1013 in total, followed by “吊脚楼” (Stilt architecture) 658 times, the Chinese word “文化” (Culture) appearing 566 times, and the Chinese word “空间” (space) and “spatial appearing 433 and 788470 times, respectively. In addition to these search terms, among the more frequent meaningful words, “Traditional” appears 568 times, the Chinese word “传统” (Tradition) appears 258 times, “villages” 447, ”village”476 times, and “settlements” 275 times. This shows that in the literature of the past 10 years, the discussion focuses on traditional culture, architectural space, and settlements that extend outward from architecture (Figure 3).
The initial codes for this paper were derived from the content analysis of 37 publications on the development of Hmong architecture. These initial codes were then refined through multiple iterations, including renaming, splitting, and merging, and four central themes and twelve sub-themes were ultimately identified. The four central themes are Spatial Morphology, Ecological Adaptation, Cultural Heritage, and Sustainable Digital Conservation. The qualitative results section provides a detailed analysis of these themes, as shown in Figure 4 and Figure 5. Basically, the number of studies related to each theme shows that the total number of studies has gradually increased, especially the theme “Spatial Morphology”. Correspondingly, the theme “Cultural Heritage” has been significantly decreasing year by year since it reached its peak in 2019. In addition, although the number of the theme “Ecological Adaptation” has not shown an increasing trend, the number of publications each year is very stable. Due to the small sample size of research in these fields, the growth of the theme “Sustainable Digital Conservation” is relatively less significant. Relatively speaking, the number of studies in this field has generally shown an upward trend in terms of publication year.
From Table 3, the regional distribution of publications shows that the publications come from China and Vietnam, which is determined by the distribution of traditional Hmong architecture. Among them, the publications from China are mainly concentrated in the southwest of China, especially Guizhou Province, with more than two-thirds, reaching 67.6%. Hunan and Yunnan are followed. Provinces outside the region also participate in research in this field, such as Zhejiang, but the number of publications is relatively small. In addition, individual publications that do not clearly indicate the research location are summarized as their countries.
From a time perspective, the number of studies in most Miao areas has not changed significantly in the past six years. However, since 2024, Vietnam has begun to increase research in this field and has published articles one after another. Its participation has made the number of studies in 2024 equal to the peak in 2015. Overall, this shows that scholars have been increasingly interested in and involved in Miao research in recent years.
From the analysis of themes and countries (Table 4), it can be seen that the theme of “Tangible and Intangible Cultural Heritage” has the largest number of research and is mainly concentrated in Malaysia, and is also distributed in other Southeast Asian countries. The second is the theme of “Cultural Conservation”. Although it ranks second in number, its distribution is similar to the previous theme, and other foreign countries do not have the distribution of these two main themes. This shows that Southeast Asian countries attach more importance to the inheritance and protection of their own culture. Interestingly, the United States, Australia and Canada focus on “History and Society” in this field, and involve some “Cultural Identity” themes. This shows that scholars in European and American countries pay more attention to the society and history of this ethnic group, rather than the future.
Analysis of published sources shows (Table 5) that these 37 articles come from 34 different journals. It is clear that there are 8 journals in Architecture, 7 journals in Engineering, 6 journals in Social Sciences, and 4 journals in Environmental Sciences, which shows that a large number of Miao stilt architecture researchers are mainly concentrated in the fields of architectural engineering and sociology.
In addition to architecture and engineering journals, researchers have also published their works in journals in various other disciplines, including highly professional journals such as cultural studies (4 journals), design (3 journals), and education (2 journals). This shows that researchers are actively integrating different perspectives from different disciplines to explore new research perspectives that may involve Miao stilt architecture.
In summary, this section partially answers the RQ from a quantitative perspective. The literature on Hmong architecture in the past 10 years discusses the adaptation and development of the physical and cultural environment involved in the Miao stilt architecture in the development of modern society. Overall, these review articles demonstrated some core themes. The initial coding included 12 directions, but after merging, reorganizing and renaming, these directions were streamlined to 4. The four themes are Spatial Morphology, Ecological Adaptation, Cultural Heritage and Sustainable Digital Conservation. In the following qualitative section, these themes will be explored in depth.

3.2. Qualitative Results

While the previous section presented quantitative trends in Hmong architecture research, this qualitative analysis explores each theme in depth to address the research questions. Based on the 4 overall themes identified in the previous analysis, the following research questions were solved:
What are the current patterns and trends of scholarly publications on Hmong architecture studies from 2015 to 2025?
Finally, according to the review of literature, four themes were summarized and then we had a better understanding of the field. For each theme, we also summarized three sub-themes according to three sub-fields included in the related publications (Figure 6). Although 37 papers were classified into four themes, they are conceptually interconnected—many studies address multiple Hmong architecture themes simultaneously, reflecting the interdisciplinary and complex nature of Hmong architecture research. The overlap of themes in articles showed that the cultural conservation and high technology & future development two themes were highly connected, and it also reflected that the researchers interpreted the history of in these two ways, interpreted the existed architectural space in these two ways and also explored the future development in these two ways.

3.2.1. Theme 1: Spatial Morphology

In the context of Miao stilt architecture, spatial morphology refers to the formal logic, geometric characteristics, and settlement layout patterns shaped by the interaction between mountainous terrain, communal organization, and cultural symbolism. It encompasses both micro-level spatial organization within the timber stilt houses and macro-level village patterns. This spatial system is not only a response to topography and climate but also encodes social hierarchy, kinship relations, and ritual norms. Studies under this theme explore how geometric ordering (e.g., symmetry, axiality, or fractality), architectural modules, and spatial logic evolve under modernization, migration, and tourism forces. The 12 papers on this topic provide a systematic interpretation of how form and function are integrated across scales in Miao architecture, revealing both environmental adaptation and cultural encoding (Figure 7).
Building Structure
As an important foundation of the stilt architecture architectural form, the Miao architectural structure has attracted widespread attention from the academic community in recent years. Existing research mainly focuses on architectural construction technology, structural type analysis, material application, and inheritance teaching.
First, the structural design of the Miao stilt architecture reflects distinct tradition and regional adaptability. Zhang Youwei [16] (D21) conducted a detailed analysis of the traditional wooden stilt architecture structure of the Miao people, demonstrating the traditional wooden features of the stilt architecture, such as cantilever, mortise and tenon structure, and through-beam wooden frame system, and emphasized how these structures adapt to the humid environment of the mountainous area and enhance the stability of the building. Similarly, Peng Kaiqi et al. [17] (D28) also looked at the different types of Miao and Dong stilt architecture in Qiandongnan Prefecture. They focused on how the Miao half-side stilt structure was better at keeping out moisture and letting in air. This further proved that the stilt architecture design fits well with the local natural environment.
Second, the Miao stilt architecture structure reflects a profound consideration of the ecological environment and climate adaptability. Gao Chang et al. [18] (D34) proposed combining the structural characteristics of the stilt architecture with the ecological concept through the transformation design of the Miao stilt architecture in Qiandongnan Prefecture into a homestay, so as to achieve the sustainable transformation of traditional buildings in a modern environment. Li Quanyi [19] (D32) studied the Miao stilt architecture structure in Xiangxi and how the cantilevered wooden structure system worked with the local environment. They said that one of the main reasons the stilt architecture has been around for so long is that the building structure can change to fit the environment.
In terms of architectural structure and cultural and aesthetic expression, Liu Jing [7] (D25) conducted an in-depth study on the artistic design of the Miao stilt architecture, believing that the stilt architecture not only has a residential function, but also carries a unique artistic aesthetic and cultural symbolic meaning. The combination of its structural proportions and decorative elements reflects a strong national cultural heritage. Wei Yili [20] (D31) started from the perspective of history and culture, revealing the characteristics of Wuchu culture reflected in the Miao stilt house structure in Xiangxi, and believed that the architectural structure directly reflects the close connection between local folk culture and historical background.
The protection, renewal and modern application of stilt architecture structure have gradually become a research hot spot. Shang Peng et al. [21] (D16) compared the structural characteristics of stilt architecture in Guizhou Miao villages and those in the southwest, pointed out the cultural and environmental factors behind the differences in the structural characteristics of stilt architecture in various places, and suggested that protection and transformation should be carried out according to local conditions. Wang Zhanguang et al. [22] (D15) looked into how BIM technology could be used to teach people about the Miao stilt architecture structure and keep it safe. They said that digital technology could be used to help make copies of and protect traditional buildings. This would help protect stilt houses and pass them on in a way that is good for the environment.
At the same time, Ma Li-Sha et al. [23] (D11) also looked into how to change wooden parts of homes based on how people’s eyes move. They said that new technology could be used to make custom designs and modular parts for traditional stilt architecture. This proves that you can use modern building techniques on buildings that are already there. This shows that you can use new ways of making things in old buildings. This proves that you can use modern production technology with old buildings. In addition, Dinh Thi Nguyen and Thi Hien Luong [24] (D4) also discussed about how important the Miao traditional structural form is for improving modern urban cultural welfare in their research on how to protect Vietnamese ethnic traditional architecture in a way that lasts. They said that structural protection should be closely linked to how people live in the community.
Based on the above literature, it can be seen that the research on the architectural structure of the Miao stilt architecture focuses on the inheritance and protection of traditional technology, the exploration of ecological adaptability, cultural and artistic expression, and the integration of modern transformation applications and digital technology. These studies not only highlight the rich connotations and diverse functions of the traditional stilt architecture structure system, but also provide diverse theoretical bases and practical paths for its protection, transformation and innovative development in modern society.
Spatial Geometry
Hmong architecture shows deep cultural and mathematical knowledge in the area of spatial geometry. Many studies have shown its rich spatial layout and geometric composition principles.
The spatial layout of Miao settlements clearly shows geometric features that show how buildings and the environment work together. Wu Ersilin and Liao Boi-Yee [25] (D13) used fractal theory to deeply analyze the spatial form of traditional villages in the mountainous area of Qiandongnan, Guizhou. The study showed how these settlement layouts can organize themselves and how they spread out in space. This shows how complex and adaptable the spatial geometry of Hmong architecture is to different regions.
On this basis, Hao Yongchun et al. [26] (D7) used machine learning to look at how villages along the Miaojiang Wall and the Miaojiang Corridor in western Hunan are laid out and found that these areas have clear differences in how buildings are grouped together and how close they are to each other. Their research not only supplemented the findings of Wu and Liao [25], but also further clarified the geometric spatial layout characteristics of Hmong architecture in different geographical locations and the social and historical influencing factors behind them.
Liu Meng [10] (D14) analyzed the mathematical elements and cultural causes contained in Hmong architecture from a more basic level, pointing out that the structural form, architectural proportions and decorative patterns of stilt houses all reflect precise geometric principles. This complements the analysis of the macro spatial layout in the previous two papers, forming a complete research chain from the micro individual building geometry to the macro settlement space layout.
In summary, these three papers jointly construct a multi-dimensional perspective on the study of Miao spatial geometry from three different scales: the fractal characteristics of spatial morphology, the spatial distribution law of regional settlements, and the mathematical cultural elements of single buildings, highlighting the key role of spatial geometry in the adaptation of Miao traditional architecture to the environment and cultural expression.
Settlement Evolution
The spatial evolution process of Miao settlements reflects the complexity and flexibility of Miao communities in adapting to changes in the natural and social environment. In recent years, relevant studies have paid more attention to quantitative methods and ecological adaptation analysis.
The spatial evolution of traditional Miao settlements is first based on ecological adaptation. The “cultural landscape genome” analysis framework proposed by Gu Han et al. [27] (D6) underscores the spatial evolution mechanism of traditional Miao settlements with the help of spatial distribution matrix and cultural gene coding. Similarly, Lei Yalun et al. [3] (D10) also pointed out through GIS spatial analysis that the layout of settlements is obviously adapted to geographical features (such as slope, elevation difference, and river system), and proposed that spatial evolution is a process of dynamic adaptation to the environment. These two documents jointly lay the foundation for how ecological and geographical factors fundamentally determine the initial spatial evolution pattern of settlements.
In addition to ecological mechanisms, the evolution of settlement morphology is also significantly affected by power and modernization forces. Hao Yongchun et al. [26] (D7) used machine learning clustering to study the spatial morphology of the “Miaojiang Corridor” and “Miaojiang Border Wall” settlements. They looked at how power and governance systems affect where settlements are located, which adds to the framework for studying how ecosystems adapt. Zhou Yuan et al. [28] (D5) looked at how traditional villages are changing shape as cities grow and tourism develops. They said that modernity and commercial tourism have slowly changed or even split the space where traditional settlements used to be. These two documents jointly point out that spatial evolution is not a pure ecological choice, but is deeply influenced by the intervention of social, economic and political forces.
In addition to the above external factors, the spatial logic and structural evolution characteristics of the Miao settlement itself are also worthy of attention. Gao Chang et al. [18] (D34) pointed out through comparative research that the spatial structure of the Miao stilt architecture settlement spontaneously evolved from a central type to a complex type. This change was obviously affected by the internal traffic flow and geomorphic characteristics. Wu Ersilin & Liao Boi-Yee [25] (D13) quantitatively underscored the self-similar characteristics and complex structure of the Miao village settlement space through fractal dimension analysis, proving the inherent mathematical order and self-organization logic in the process of spatial evolution. These two documents jointly deepened the understanding of structurality and order in settlement evolution.
Finally, from the perspective of aesthetics and artistic expression, Dai Guojuan et al. [29] (D26) emphasized the formal aesthetics and visual rhythms of Miao settlements in the process of spatial evolution, and believed that settlement layout had obvious cultural logic at the artistic and visual level. This study supplemented the aesthetic and symbolic dimensions that are often overlooked in spatial analysis, and emphasized how spatial forms convey cultural significance through visual aesthetics, becoming an important part of understanding settlement evolution.
The study of Miao settlement evolution has gradually shifted from a single historical or cultural perspective to a more comprehensive perspective of ecology, society and modern needs. For example, Fractal Characteristics of the Spatial Texture in Traditional Miao Villages in Qiandongnan, Guizhou, China [25] uses fractal theory to analyze village spatial texture and demonstrates that settlement patterns of the Miao people display significant self-similar characteristics linked to terrain and human factors. Its finding that capacity and aggregation fractal dimensions correlate with elevation and slope reinforces the morphological adaptation logic discussed above. Similarly, Research on the Evolution of Spatial Forms of Miao and Dong Ethnic Minority Dwellings in Southeastern Guizhou [3] documents how modernization, demographic change and tourism pressure are reshaping stilt-house settlement spatial forms, thus exemplifying the “settlement evolution” sub-theme and showing the dynamic nature of spatial morphology under social forces.
These illustrative studies underline that spatial morphology is not merely a matter of static structure, but a dynamic system involving terrain, human behavior, materials and modern adaptation. By foregrounding such cases, the theme is anchored in empirical research, enhancing analytical depth and linking structural/formal aspects with broader ecological and cultural logics. Nevertheless, many existing works remain descriptive in mapping form rather than interrogating the causal mechanisms behind morphological change, indicating a clear research gap in theory-driven morphological analysis.
Overall, research on the spatial morphology of Miao architecture has evolved from descriptive cultural narratives to an integrated perspective encompassing ecology, society, and modernization, highlighting its theoretical and practical importance for sustainable heritage development. The research field ranges from the traditional recording and protection of architectural structure technology, to the cultural and digital technology expression of spatial geometry, to the ecological adaptation and historical and cultural influence in settlement evolution, forming a relatively systematic theoretical framework. However, there is still room for improvement in the integration of interdisciplinary methods and the combination of quantitative and qualitative analysis in existing research. Future research can further explore the theoretical and methodological innovation of Miao architectural spatial form research to promote the sustainable protection and development of Hmong architecture.

3.2.2. Theme 2: Ecological Adaptation

Ecological adaptation emphasizes the interactive symbiotic relationship between architecture and the environment. A recent systematic review of vernacular architecture identifies sustainable development as a key research trajectory, particularly emphasising passive climatic strategies and local materials [30]. In Miao stilt architecture, ecological adaptation refers to the ways in which traditional building practices harmonize with the local environment through material use, passive climate strategies, and spatial orientation. It reflects how the Miao people embed ecological wisdom—such as “building in accordance with topography” and “adapting to climate”—into their architectural choices. Raised timber structures avoid ground moisture; wide eaves provide shading; and lightweight materials allow for airflow and thermal regulation. Beyond functional design, this theme also includes the cultural philosophy of human-nature harmony as reflected in architectural forms and village siting. The 12 papers categorized under this theme systematically examine ecological principles embodied in Miao architecture, from green material selection and thermodynamic performance to design philosophy rooted in environmental ethics (Figure 8).
Eco Philosophy
The Miao stilt architecture style is based on a deep ecological philosophy. “Building in accordance with the situation” and “adapting to local conditions” are at the heart of it. These ideas stress living in harmony with nature. This idea is not only part of the architectural technology level, but it is also part of the Miao ethnic group’s cultural identity.
Wang Jie [31] (D36) was the first to propose that Hmong architecture embodies the ecological concept of “human-nature” symbiosis. The stilt architecture follows the mountain’s terrain, avoids moisture and is ventilated, which is a cultural response to the terrain and climate. On this basis, Gao Pei et al. [32] (D1) then looked at how its spatial structure passively adapts to the mountain environment, like how to choose the best orientation and design for ventilation. They also used ecological philosophy in their work in architectural technology. Liu Meng [10] (D14) further started from the relationship between spatial geometry and natural order, pointing out that the layout of the stilt architecture presents implicit logical laws, providing a structural construction perspective for ecological philosophy. Wei Yili [20] (D31) expanded the cultural dimension of ecological philosophy, emphasizing that the stilt architecture is not only the result of ecological adaptation, but also carries the local culture and collective memory of the Wuling Mountain area, reflecting the symbiotic relationship between ecological concepts and cultural identity. Nguyen & Khuat [2] (D12) pointed out through comparative research in the Indochina Peninsula that although the Miao stilt architecture share common ecological adaptation strategies with traditional Southeast Asian buildings, they have more regional characteristics in airflow organization and height difference treatment, highlighting the cultural specialization of the Miao ecological philosophy.
In summary, ecological philosophy, as the fundamental concept of the Miao stilt house architecture, not only explains the evolution of its form and settlement organization, but also provides important inspiration for the integration of contemporary green architecture and local ecological wisdom. The development of this theme reflects the modern adaptation potential of the traditional knowledge system of the nation in the context of global sustainable development, which deserves further cross-cultural and cross-disciplinary research.
Climate Efficiency
Research on climate-responsive strategies in vernacular buildings identifies orientations, passive ventilation, and resource-localization as foundational for low-carbon design [33]. Correspondingly, the study of the climate performance of Miao buildings focuses on how buildings adapt to local climate conditions to ensure the comfort and energy efficiency of the indoor environment.
Existing studies have pointed out that the spatial design of Miao buildings can effectively regulate indoor and outdoor temperature and humidity and enhance the climate adaptability of buildings. The research from Gao Pei et al. [32] (D1), using field measurements and analysis, appears to suggest is that the spatial layout of Miao stilt architecture in Guizhou—which includes elements like attics, stilt floors, and deep eaves—exerts a substantial influence on the internal microclimate, seemingly moderating its extremes. Within this broader analytical framework, the work of Liu et al. [9] (D9) also lend support to what may represent the numerous thermal and lighting benefits of traditional Miao homes in western Hunan, based on field measurements and simulation technology. What appears particularly significant about these findings is that thoughtful architectural design can apparently contribute to making homes substantially more comfortable, thereby potentially improving resident quality of life. Some studies have also looked at how modern technology can be used to make traditional Miao buildings work better in the climate. Huang & Dong [34] (D8) proposed to effectively improve the light environment and energy efficiency of the interior of traditional Miao dwellings by optimizing lighting design and increasing natural light introduction facilities, reflecting the modern strategy for improving the climate adaptability of traditional buildings. In contrast, Wu Chongshan et al. [4] (D18) paid more attention to the impact of seasonal indoor temperature of stilt architecture on people. Through field tests and resident questionnaires on the indoor thermal environment parameters of stilt houses in winter, they found that the residents of Miao stilt architecture in Taijiang, Guizhou had a lower thermal neutral temperature and an 80% lower acceptable temperature limit. In the process, they also compared the differences between stilt houses and other ordinary brick-concrete houses, and explored the advantages and disadvantages of stilt architecture in terms of indoor thermal comfort.
In summary, the study of the climate performance of Hmong architecture not only confirms the ecological adaptation wisdom of traditional architectural design, but also demonstrates the broad application prospects brought about by the combination of traditional wisdom and modern technology.
Green Materials
In the study of Miao stilt architecture, green materials have become an important part of strategies for adapting to the environment. They show how traditional buildings depend on and respect natural resources, and they also give ideas for how to build green buildings today. From three different points of view, the three studies show how Miao stilt architecture are built in a way that is good for the environment and how they use materials and techniques. This shows how traditional knowledge and modern technology can work together.
Xiao Yun et al. made the most direct point that Miao stilt architecture are naturally “green and environmentally friendly” buildings [35]. They compared them to modern buildings that focus on comfort and material efficiency, and they stressed that traditional wooden structures are better at ventilation, insulation, moisture resistance, and other things. This original way of using materials reflects the adaptation to the natural environment and also confirms the value of “using local materials” in sustainable construction. On this basis, Wang Zhanguang & Cai Pin [12] (D2) further promoted the path of green materials from tradition to modernity. In another paper, they called on designers to pay attention to the contemporary expression of traditional wood construction techniques and proposed to establish a building system that conforms to contemporary green concepts by integrating modern processing and construction techniques. Also combining tradition with modernity, You Jiahao believes that the ecological concept should be implemented throughout the entire life cycle of a building, and that environmental friendliness should be emphasized in every aspect from material selection, construction to use and maintenance, so that modern buildings can not only meet functional requirements but also achieve a benign interaction with the natural environment [36].
The above research shows that the application of green materials not only helps to protect the ecological environment, but also becomes one of the key paths for the Miao traditional architecture to achieve sustainable development in modern society. For example, Gao Pei et al. [32] conducted field measurements of Miao stilt houses in Guizhou, demonstrating how raised floor systems, attic spaces and deep eaves moderate indoor thermal extremes—a clear operationalization of the climate-efficiency subtheme. Meanwhile, Xiao Yun et al. [35] compared traditional timber stilt structures with modern construction, showing that local timber framed systems offer superior ventilation and moisture resistance; their findings concretely illustrate the green-materials subtheme. Together these studies indicate that ecological adaptation in Hmong architecture is not only conceptual, but measurable and applicable in contemporary sustainable design. However, many existing works still focus on documenting adaptation features rather than analyzing how these features perform over time or under changing socio-environmental conditions. Thus, further research is needed to link material and structural adaptation with measurable sustainability outcomes.
Through a comprehensive analysis of the three categories of ecological philosophy, green materials and climate performance, it can be seen that the research on the theme of “ecological adaptation” has gradually moved towards in-depth exploration of multidisciplinary integration and technological innovation. Ecological philosophy provides theoretical and cultural support for Hmong architecture; the application of green materials lays a material foundation for ecological practice; and climate performance research specifically reflects the high adaptability of buildings to the environment. Collectively, these studies reveal how ecological adaptation in Miao architecture embodies both environmental logic and sustainable design wisdom, providing a conceptual bridge to the following discussion on cultural heritage.

3.2.3. Theme 3: Cultural Heritage

In the case of Miao stilt architecture, cultural heritage involves the tangible and intangible cultural expressions embedded in traditional dwellings—such as myths, totems, rituals, aesthetic traditions, and construction knowledge—that reflect and reinforce Miao ethnic identity. Stilt houses are not just residential units but serve as vessels for ancestral memory, cosmological order, and social reproduction. They preserve symbolic meanings through their spatial arrangement, ornamentation, and construction methods passed down through generations. This theme addresses how Miao architecture becomes a medium for transmitting cultural identity, educational knowledge, and artistic expression in both traditional and modern contexts. The 11 papers included in this category investigate how heritage is interpreted, preserved, and adapted through formal education, local practice, and symbolic aesthetics (Figure 9).
Identity Construction
Hmong architecture plays a vital role in identity construction and is an important cultural carrier of Miao ethnic identity construction. It not only expresses the collective memory and ethnic identity of the Miao people, but also becomes an important window for displaying the cultural characteristics of the Miao people to the outside world.
Liu Zheng pointed out in his research that the double-headed bird totem, ancient song legends and stilt architecture in Miao culture together constitute a complex cultural symbol system, revealing that the ancestors of the Miao people may have a deep connection with the Jiangnan culture [5] (D20). This view gives the stilt house a cultural extension that transcends geographical boundaries, emphasizing that it is not only a practical space, but also a “spatial narrative” of historical migration and ethnic memory. Based on Liu, Yang Junlin [6] (D33) further interpreted the Miao village stilt architectural landscape as a material representation of the social life and cultural concepts of the Miao people. He emphasized that the structural logic and environmental adaptability of the stilt architecture not only reflect technical wisdom, but also reflect the survival strategy and identity maintenance mechanism of the ethnic group in history. Compared with Liu’s focus on the macro-narrative of myths and migration, Yang, through empirical analysis of Dehang Miao Village, regards stilt architecture as spatial containers of collective memory of ethnic groups, and proposes that the “daily life practices” carried by stilt architecture are the key path for the reproduction of cultural identity. At the same time, Jia Liyuan and Li Ruijun [37] (D24) started from the “regeneration design of stilt houses” and focused on the reconstruction mechanism of Miao cultural heritage in contemporary society. They pointed out that Miao stilt architecture, through the renewal of materials and functional transformation, have adapted functionally while retaining cultural symbols, providing practical support in the design dimension for the “modern interpretation” of cultural identity. This study extends Liu and Yang’s theoretical connotation of “stilt houses carrying identity” and further explores the role of architecture as a medium between cultural identity and social change.
Overall, the three studies demonstrate the multiple functions of Miao stilt architecture in the construction of ethnic identity from mythological culture, spatial landscape to contemporary expression. Liu provided a macroscopic historical and cultural picture, Yang emphasized the importance of life practice to identity maintenance from the perspective of spatial sociology, and Jia & Li focused on the bridging mechanism between tradition and modernity. The three together depicted how stilt houses carry and translate ethnic identities in different time and space backgrounds, which not only reflects the evolution of academic research paths, but also highlights the future development direction of the research on the construction of Miao architectural identity: that is, to find the continuation and regeneration mechanism of national culture in space between traditional narratives and contemporary expressions.
Heritage Education
In terms of cultural heritage education, Miao traditional architecture is not only regarded as the content of cultural education, but also an important medium for cultural inheritance.
Within the broader analytical framework for the study of cultural heritage education concerning Miao stilt architecture, the findings indicate that from the scholarship is a general consensus. Scholars tend to suggest that the integration of technology and thoughtful curriculum development appear to be substantially important for what might be characterized as the effective inheritance of traditional architectural knowledge. What appears particularly significant in this context, Wang Zhanguang & Cai Pin [12] (D2) appear to be among the first to suggest that incorporating digital tools, such as what is represented by BIM, into university curricula in certain regions with significant ethnic minority populations to provide evidence that may support students in developing a more comprehensive understanding. He Meng [38] (D23)used this useful idea to help create virtual simulation systems. His research created a three-dimensional digital model for teaching that let students fully understand the structure of stilt houses and improve their spatial perception and technical understanding. Zhong Guizhen et al. [39] (D19) used Skibelk’s situational analysis model to create a specific path for designing and implementing a curriculum. They argued that setting goals and evaluating teaching should be done in a closed loop to improve learning outcomes. This provides support for teaching strategies that use technology. At the same time, Luo Hongli [8] (D22) started from the cultural core and said that students should learn traditional skills and values by using them in modern situations. This way, students can learn both knowledge and values. Xiao Yun et al. [35] (D35) also stressed the need to rebuild the “inheritor” system. They said that in the education system, it is important to not only teach skills but also to focus on passing on traditional construction logic and cultural knowledge in order to create a social structure of continuous inheritance.
In summary, from the construction of college courses, the application of technical tools, the integration of cultural values to the reconstruction of inheritance mechanisms and the expansion of public education platforms, the six studies jointly outlined a systematic and coordinated picture of Miao stilt architecture cultural heritage education. They not only complement each other, but also expand the boundaries of educational practice at different levels, reflecting the trend of cultural inheritance from closed classrooms to open society.
Art Aesthetics
The deep connection between spatial form, component decoration, color combination, and national character in Miao stilt architecture shows how “artistic aesthetics” is an important part of cultural heritage.
In what appears to be a detailed study of Miao villages in Southeast Guizhou, Dai Guojuan et al. [29] (D26) appear to suggest that the architecture possesses a substantial degree of artistic expression in its modeling and color. What this underscore is a seemingly unique painting form beauty, which tends to point toward the findings indicate that the Miao people’s sophisticated understanding of natural harmony and spatial aesthetics. Liu Jing [7] (D25) explored the aesthetic style of Miao stilt architecture. The findings appear to imply that the aesthetic psychology of the architecture has a substantial impact on visual and formal expression, creating what appears to represent a unique aesthetic style and symbol system. At the same time, Luo Hongli [8] (D22) work appears to tend to suggest is that what might be characterized as the regional culture of the Miao people and the art of interior decoration seem to be substantially integrated, with aspects such as the selection of architectural materials, pattern design, and furniture layout predominantly appearing to reflect represent the aesthetic pursuit of the local culture. In the dimension of component decoration, Yang Junlin [6] (D33) emphasized the cultural symbolic significance of wooden components and decorative patterns in stilted architecture, believing that these components are both aesthetic elements and cultural representations, carrying the cosmology and value system of the ethnic group. His research deepened the symbolic analysis of stilted architecture at the level of decorative language and echoed the cultural construction theory of architectural aesthetics. In addition, Ma et al. [23] (D11) proposed to enhance the aesthetic expression of Miao architectural decorative art through emerging design methods such as eye movement technology in the study of personalized customized design. This method further expanded the depth and breadth of Miao art aesthetic research. The above research emphasizes that Miao architectural art not only reflects the inheritance of traditional aesthetics, but also shows the combination with modern aesthetics and technological innovation, providing important aesthetic references for future cultural product design.
Liu Zheng [5] demonstrates how the symbolic system of totems and stilt houses embodies the collective identity and historical memory of the Miao people, while Wang Zhanguang & Cai Pin [12] illustrate how digital teaching practices help transmit this cultural knowledge to younger generations. These studies concretely show how cultural heritage in Hmong architecture bridges identity formation and knowledge inheritance, reinforcing its role as a living cultural system that continues to evolve through modern interpretation.
In summary, studies on cultural heritage reveal three interconnected domains—identity construction, heritage education, and artistic aesthetics—together highlighting Miao architecture as a living cultural system that continually evolves through modern interpretation.

3.2.4. Theme 4: Sustainable Digital Conservation

Within the context of an increasingly globalized and digitalized world, the protection and preservation of cultural heritage appear to face what might be characterized as a new set of challenges and opportunities. Recent bibliometric analysis shows a sharp increase in immersive technology applications (VR/AR/MR) in cultural heritage studies, emphasising their potential for sustainable heritage conservation [40]. Integrating these sustainable digital preservation technologies into the recording, analysis, dissemination, and public participation of Miao stilted buildings can both protect the physical form of traditional architecture and revitalize its cultural significance, thus achieving a balance between accessibility and authenticity. In the Miao context, digital tools are increasingly used to model stilt structures, simulate settlement evolution, and create immersive tourism and educational experiences, while also raising critical questions about community authorship, cultural sovereignty, and ethical representation. The 17 papers under this theme examine how digital technologies can serve as vehicles for sustainable heritage practice, extending the life cycle of traditional knowledge in participatory and adaptive ways (Figure 10).
Digital Modeling
Digital modeling technology has shown significant advantages in the field of Hmong architecture protection, mainly in the digital reproduction and visualization of traditional architectural structures, spaces and construction techniques. Scholars have conducted multi-angle explorations from modeling methods, technical paths to educational practices, and gradually promoted the visualization, interaction and systematic protection of traditional ethnic architecture.
He Meng [38] (D23) first established a full three-dimensional model of the stilt architecture structure with 3D modeling as the core, and combined with virtual simulation experiments to expand its educational and inheritance functions, marking the initial application of technical tools in cultural display. Her 3D model not only captured structural geometry but also supports educational reuse, thus extending the life-cycle of knowledge about the stilt architecture. Also for the purpose of modeling restoration, Ayiding-Milati et al., [41] (D29) introduced 3D scanning technology to emphasize the true restoration of the original appearance of the building, and improved the modeling accuracy from the data collection dimension. The two represent the two ideas of “modeling reconstruction” and “scanning restoration”, respectively, and provide theoretical support for subsequent model construction. In terms of modeling platform and methodology, Li Yijuan & Wang Jiashen [11] (D37) explored parametric modeling strategies based on the City Engine platform, realizing the digital expression of the morphological logic of Hmong architecture through the combination of function modules, and promoting the transformation from “modeling for display” to “modeling for configuration logic”. This work echoes and develops the exploration of three-dimensional reconstruction in the above two articles in terms of technical path. At the same time, Ma et al. [23] (D11) improved the configuration scheme of the wood structure system from the perspective of structural optimization with the help of ant colony algorithm, emphasizing that modeling is not only a presentation, but also a tool for optimization and innovation. This expands the application boundaries of digital modeling, especially in the simulation of structural stability and performance evaluation. Wang Zhanguang & Cai Pin [12] (D2) embedded digital modeling into the curriculum system of ethnic colleges and universities, reflecting the transformation of technology ontology into the education system. They integrated the characteristics of Miao and Dong architecture through the BIM platform, which not only enhanced students’ sense of participation, but also made digital modeling a bridge between cultural inheritance and knowledge education, representing the trend of “academic-education-practice” integration. More importantly, their research ensures that future generations of heritage practitioners use digital assets, thereby embedding the tradition in educational systems.
These concrete implementations illustrate how digital modeling, parametric design and BIM platforms are transitioning Miao stilt architecture from intangible tradition to digitally sustained heritage assets.
In summary, the digital modeling research of Miao stilt architecture has undergone a gradual evolution from geometric modeling, data restoration, structural optimization to curriculum integration. The work of several scholars complements each other in terms of technology, and gradually expands in terms of application goals, from static presentation to dynamic understanding, and initially forms a cultural visualization and inheritance mechanism with modeling as the core. These documents jointly emphasize the important role of digital modeling technology in architectural protection, which not only improves the accuracy and efficiency of cultural heritage protection, but also expands the expression form and interactive experience of architectural research and cultural education.
Spatial Analytic
In recent years, spatial analysis technology has gradually become the core means of studying Miao stilt house settlements. It provides important spatial data support and theoretical method guidance for the protection planning and cultural inheritance of Miao settlements.
Zhou et al. [28] (D5) first proposed to combine remote sensing image recognition with spatial settlement modeling to improve the efficiency and accuracy of digital reproduction of Miao villages, providing a technical basis for the “identification-activation-management” chain in heritage protection. Gu et al. [27] (D6) further established a cultural space indicator system, incorporating dimensions such as cultural density, life paths, and festival nodes into its spatial analysis framework, so that spatial identification not only stays in form, but also highlights cultural dynamic characteristics, thereby providing semantic support for digital protection. Hao et al. [26] (D7) deepened the simulation of the dynamic relationship between building units and community behavior through spatial coupling modeling technology. His research emphasizes the role of algorithm optimization in improving model accuracy, and also points out that data modeling should serve the purpose of long-term visualization and inheritance of “living culture” rather than static archives. Base on this, Lei et al. [3] (D10) linked spatial perception with ethnic identity and constructed a three-component model of “space-culture-cognition”, suggesting that digital space should reflect the cognitive map and collective memory of the Miao community to avoid technical reproduction from being separated from cultural roots. Wu & Liao [25] (D13) warned from the perspective of ethics and community participation. They pointed out that current digital space modeling is often dominated by technical institutions, ignoring the subjectivity of the community in heritage interpretation, and advocated the introduction of a “co-constructed spatial digital platform” to return data collection, modeling and narrative power to the community to ensure that sustainable digital protection has social fairness and cultural authenticity.
The above research shows that spatial analysis technology can effectively interpret the spatial characteristics and evolution laws of traditional Miao settlements, and provide a scientific basis for subsequent cultural protection planning and decision-making.
Sustainable Cultural-Tourism
In the context of cultural tourism integration, cultural tourism is regarded as an important channel connecting the architectural heritage of Miao stilt architecture with contemporary communication practices, and has gradually become an important path for the protection and development of Hmong architecture. Existing research focuses on how to promote the sustainable development of cultural tourism with the help of digital technology, gradually constructing a comprehensive research path from educational inheritance, local identity construction, to immersive experience, participatory planning and governance framework, presenting a multi-level and progressive research logic.
Initially, Wang Zhanguang & Cai Pin [12] (D2) introduced digital modeling and BIM technology into the Miao-Dong architectural curriculum system, opening up an attempt to systematically incorporate local architectural knowledge into the educational context. This laid the foundation for the subsequent dissemination of national architectural culture in tourism and the enhancement of tourists’ understanding. Nevertheless, it is essential to recognize that cultural tourism also carries potential risks to identity and heritage. Ethnographic studies of Miao and other minority tourism destinations demonstrate that tourism often transforms local cultural practices into performative spectacles, prioritizing tourist expectations over community lived experience. For instance, Chio [1] (D3) shows how the hosting of tourists can re-configure village identities, labor relations and the visual representation of ethnicity, effectively turning local culture into a ‘tourist product’. These dynamics may lead to the erosion of intangible cultural meanings, reshaping community identity and undermining the authenticity of built heritage such as stilt houses. Therefore, sustainable cultural-tourism strategies should include mechanisms for local-led narrative control, fair benefit sharing, and monitoring of identity-impact to ensure that architectural heritage remains rooted in community values rather than purely in visitor consumption. However, Chio [1] (D3) conducted a critical reflection on the reproduction of national culture in the tourism process, pointing out that the perspectives and consumption orientations of foreign tourists often distort local cultural identity. She believes that educational communication must guard against the “landscape” and performance of local culture, thus raising the question of “who will tell the culture”. Continuing from this critical perspective, Jia Liyuan & Li Ruijun [37] (D24) echoed Chio’s concerns, advocating for the principle of “cultural authenticity” and proposing to encode oral history and community experience through digital means to construct digital cultural resources that are faithful to local experience.
Concerned about “sovereignty” and “authenticity,” Vietnamese scholars Nguyen & Khuat [2] (D12) proposed a model of ethnic settlement tourism space with ecological-cultural symbiosis as the core, emphasizing that cultural tourism should not destroy the original space-ritual structure. They also introduced participatory mapping tools and GIS to allow local residents to move from “being displayed” to “co-construction.” At the same time, Shu Minjie et al. [42] (D27) proposed the establishment of a digital cultural tourism evaluation system from an institutional perspective, calling on government policies to strengthen the intervention of cultural value evaluation and community coordination mechanisms in the development of digital tourism as an institutional support for the above-mentioned practical exploration. The technical level has been expanded by You Jiahao [36] (D17) to immersive interactive design, which proposes to build a dynamic cultural tourism platform based on AR/VR, transforming traditional architectural experience into a digital perception path with cultural depth, so that tourists can “experience-understand-resonate” in space. Last but not least, Li Bingke & Yang Qianjin [43] (D30) considered the “decorative” development trend of stilt houses in tourism, suggested using data tracking and dynamic spatial interaction to reconstruct culture-life-space, and underlined that traditional buildings’ social life should not be divorced from tourism.
Through the combination of tourism industry and digital technology, these studies provide innovative paths and real cases for the sustainable protection of Hmong architecture, and show the important role of cultural tourism in promoting the balance between economic development and cultural heritage. For example, He Meng [38] demonstrates how 3D modeling and virtual simulation extend the life cycle of Miao architectural knowledge through educational reuse, while Wu & Liao [25] highlight the ethical challenges of spatial digitization dominated by external institutions, calling for community co-construction in heritage data management. These examples illustrate how sustainable digital conservation in Hmong architecture balances technological innovation with cultural authenticity. However, most existing works remain technology-oriented, emphasizing digital precision over social participation, indicating the need for future studies to integrate community agency into digital heritage frameworks.
In conclusion, sustainable digital conservation integrates digital modeling, spatial analytics, and cultural tourism to balance technological innovation with cultural authenticity, forming a coherent framework for the sustainable protection and development of Miao architectural heritage.

4. Discussion and Implications

The thematic synthesis conducted in this review goes beyond descriptive categorization to propose a conceptual bridge between traditional ecological wisdom and emerging sustainability frameworks. By mapping four overarching themes—spatial morphology, ecological adaptation, cultural heritage, and sustainable digital conservation—the review shows how vernacular architectural logic contributes to low-carbon design. It also highlights its relevance to environmental resilience and community-based conservation. This synthesis also highlights a theoretical progression: from the tangible form of stilt architecture to the intangible cultural knowledge that sustains it, and finally to its digital re-embodiment through heritage technologies. This integrated perspective redefines Hmong stilt architecture not just as heritage to be preserved, but as a dynamic body of construction knowledge and cultural practice that can inform future sustainable design.
Concrete cases from the corpus clarify how the four themes interlock yet also diverge. First, spatial morphology and ecological adaptation converge where measured micro-climate benefits are tied to particular spatial logics: raised floors, attics and deep eaves shown to moderate indoor extremes [32], and daylight/thermal gains verified in Western Hunan dwellings [9]. Yet this ecological-morphological fit can be undermined by modernization trajectories captured in settlement studies (e.g., brick infill and layout reconfiguration), which dilute passive ventilation pathways—revealing a tension between adaptive form and contemporary alteration [3]. Second, cultural heritage and digital conservation interact where BIM/3D modeling is mobilized as a vehicle for transmitting craft knowledge in formal curricula [12] and virtual simulation extends didactic reuse of stilt-house knowledge [38]; however, community-external, institution-led digitization raises ethical frictions over narrative control and data ownership, cautioning that technologically precise models may dissembled heritage from local subjectivities [25]. Third, cultural heritage and spatial morphology meet in identity work: symbolic systems and stilt-house spatial narratives anchor collective memory [5], but tourism-driven spatial staging can reconfigure everyday use and representation, shifting settlements toward spectacle and altering identity performance—thereby contradicting conservation aims even as it sustains visibility [1,28]. Together these examples evidence cross-theme synergy (measured performance, curricular transmission) alongside structural contradictions (modern infill vs. passive design; precise digitization vs. community authorship; touristic staging vs. lived identity).

4.1. Discussion

While this study outlines four major themes and twelve subcategories, a critical synthesis underscores both strengths and conceptual blind spots in the existing scholarship.

4.1.1. Evolution of Spatial Form and Social Dynamics

Current literature focuses on the static characteristics and environmental logic of architectural form [7,17,21], yet there is limited attention to how these forms evolve within dynamic socio-economic contexts (e.g., modernization, population migration, urban expansion). This emphasis on morphology and adaptiveness leaves out the complex interplay of power, identity and urbanity. To advance this field, practitioners and scholars must look beyond morphology to examine how spatial transformations articulate social relations, community adaptation and policy-driven change.

4.1.2. Interdisciplinary Integration and Application of Digital Technology

Future research teams could form interdisciplinary clusters combining digital-technology specialists (e.g., GIS/BIM/VR), architectural heritage designers, and anthropologists to co-produce 3D/BIM models of Hmong stilt architecture that embed structural, cultural and social layers of knowledge. Existing studies have preliminarily explored the value of GIS, BIM and 3D modeling technology in the study of Hmong architecture [12,25,28], but there is a lack of in-depth evaluation of how digital technology can systematically support actual rural revitalization, cultural tourism and heritage protection policies. The application of VR for reconstructing lost cultural landscapes has seen significant growth recently [44]. However, digital tools are treated as neutral rather than culturally embedded. Most studies adopt these technologies instrumentally, without critically reflecting on how digitalization itself reshapes heritage epistemologies or community participation.

4.1.3. Theoretical Construction and Cross-Cultural Comparative Research

Despite identifying cultural-symbolic meaning and spatial identity, current studies remain case-based and lack theoretical depth. Comparative work—such as between Miao stilt architecture and similar vernacular forms in Southeast Asia—is nascent but methodologically uneven. Without stronger theory-building and reflexive comparison, research risks treating each ethnic architecture as unique rather than relational. In addition, ethnographic and participatory research methods should be strengthened to record and analyze oral history, ritual customs and architectural decorative symbols [25,32].

4.1.4. Ethics, Community Participation and Heritage Digitization

Emerging digital heritage efforts bring ethical opportunities but also risks: data ownership, community autonomy, and cultural mis-representation. While many studies mention participation, most remain normative and procedural. They rarely examine who holds authority over heritage narratives or how the benefits of preservation are distributed among stakeholders. Effective heritage practice demands epistemic equity, not just technical inclusion. In light of these findings, research must pay closer attention to the ethics and community participation of digital heritage. This includes integrating advanced digital tools such as GIS, VR and AR with local community engagement and heritage policy frameworks for more inclusive heritage documentation and dissemination.
Across the reviewed literature, several theoretical convergences and contradictions can be observed. The convergences lie primarily in the shared recognition that Miao stilt architecture embodies a holistic ecological logic linking environment, culture, and spatial form, consistent with cultural landscape and sustainable heritage perspectives. However, contradictions emerge in how different scholars conceptualize modernization and digital transformation: while some view digital technologies as empowering tools for preservation and revitalization [12,38], others warn that excessive technological mediation risks disembedding heritage from its community roots [25]. Similarly, ecological adaptation is widely framed as a positive model for sustainable design [9,32,35], yet there remains disagreement over whether traditional building practices can be directly transferred to modern urban contexts [3,21]. Highlighting these convergences and contradictions deepens the theoretical synthesis of this review, revealing both the integrative potential and the unresolved tensions that define contemporary Miao architectural research.

4.2. Future Studies

Building on the discussion above, we identify several priority directions for future research:

4.2.1. Long-Term Tracking and Cross-Regional Comparative Methodologies

Recent cross-regional studies—such as research on 20 traditional Miao villages in Leigong Mountain [27]—have used GIS-based cultural-landscape genome mapping. This method reveals spatial layouts, environmental relationships, and cultural patterns. Future research could revisit the same villages every 3–5 years, tracking changes in architecture, social dimensions and ecological adaptation; and conduct comparative studies across provinces (e.g., Guizhou vs. Hunan) to demonstrate regional commonalities and differences. These methods would help fill the current gap of static, one-off case studies and provide dynamic, generalizable insights into the evolution of Miao stilt architecture.

4.2.2. Ethical Frameworks, Community-Led Research Networks & Digital Heritage Practice

Future studies should pay closer attention to the ethical dimensions of heritage digitization. Establishing cultural ethics frameworks that safeguard community narrative rights, intellectual property, and traditional knowledge ownership is essential. Embedding such frameworks into national or regional heritage policies would strengthen both the legitimacy and inclusivity of digital conservation practices, while promoting inter-generational cultural continuity. Additionally, building regional research networks focused on sustainable vernacular architecture could facilitate comparative studies and knowledge exchange among different ethnic and geographic contexts; such networks could enhance data interoperability, standardize documentation methods and support policy-formulation for culturally responsive architectural development.
In summary, research on Miao stilt architecture offers fertile ground for interdisciplinary collaboration, cultural sensitivity, and technological innovation. Strengthening interdisciplinary collaboration, cultural sensitivity, and digital innovation will support sustainable heritage development that both respects tradition and responds to modern needs.

4.2.3. Emerging Research Directions

Building on the four established themes, several under-explored and emerging directions can be distilled from the reviewed body of literature.
(a)
Algorithmic and human–computer methods for heritage-informed design.
Recent work such as “Research on Configuration Method of Wooden Residence Personalized Customization Component Based on Eye Movement Mode” [23] and “Machine-Learning Analysis of Village Layouts along the Miaojiang Corridor” [26] demonstrates a shift toward computationally assisted heritage studies. These studies show how human–computer interaction and intelligent algorithms can highlight latent spatial logics or user preferences, marking a transition from descriptive documentation to predictive and generative design for vernacular continuity.
(b)
Urban cultural-welfare linkages and policy integration.
Research such as “Models of Residential Space for Ethnic Minorities in Thanh Hoa Province Associated with Sustainable Livelihoods” extends the discourse beyond rural preservation, proposing that ethnic vernacular heritage can actively inform urban cultural-welfare and policy frameworks [24]. Integrating architectural heritage into urban governance and social-wellbeing agendas remains an emerging area with significant implications for sustainable development.
(c)
Critical tourism, power, and representation.
Ethnographic inquiries including “Rendering Rural Modernity: Spectacle and Power in a Chinese Ethnic Tourism Village” [1] and “Cultural Experience Tourism Development of Xijiang Miao Village” highlight how tourism practices reshape local identity, labor relations, and the performative representation of ethnicity [43]. These works expose the need for postcolonial and participatory frameworks that address issues of authorship, gaze, and narrative control in architectural heritage interpretation.
(d)
Livelihood-centered spatial models and cross-regional comparison.
Studies such as “Analysis on Spatial Characteristics and the Adaptation Mechanism of Miao Traditional Settlements in Qiandongnan, China” [3] and “Correlation fractal dimension analysis mountainous traditional village settlement spatial form–case study of qiandongnan in guizhou” suggest new methods for linking settlement form to socio-economic resilience [25]. Future research could build on these frameworks by comparing livelihood-based spatial strategies across the China–Vietnam borderlands to understand how architecture mediates ecological adaptation and income diversification.
Collectively, these emerging perspectives—computational heritage, policy integration, postcolonial critique, and livelihood spatiality—enrich the theoretical and methodological landscape of Miao architectural studies. They highlight the growing potential for interdisciplinary, ethically grounded, and socially inclusive approaches to sustainable heritage research.

4.3. Contributions and Benefits

This review uses a structured thematic analysis method to summarize four major themes and their 12 subcategories, providing a clear theoretical integration and path reference for the study of Miao stilt architecture.
Specifically, the contribution of this study are reflected in three aspects:
First, at the theoretical level, this study clarifies the inherent relationship between ethnic traditional architecture and sustainable development, clarifies the core issues and theoretical paradigms of current research, and lays a theoretical foundation for future interdisciplinary comprehensive research. By summarizing the commonalities and differences in existing literature, this paper also underscores theoretical blind spots and practical challenges that have not been fully explored in the research, and proposes a clear agenda for the next step of research.
Second, at the methodological level, this study adopts a combination of thematic review and digital analysis tools (ATLAS.ti 25) to provide a systematic and efficient literature analysis path. The application of this method not only improves the accuracy and reliability of the analysis, but also provides a methodological reference for literature review studies on other ethnic minority buildings or traditional buildings.
Third, at the practical application level, the analysis results of this study have important implications for architectural education, cultural heritage management, rural revitalization policies and community cultural construction. Through research dimensions such as spatial logic, ecological philosophy and cultural symbols, this paper provides theoretical support and practical suggestions for curriculum design, tourism development, heritage protection policies and digital platform construction, which will help promote the revitalization and inheritance of traditional ethnic architecture in modern society. In particular, the application of digital protection technology is not only a tool, but also a sustainable protection path, such as enhancing the sustainability of protection through education, community participation, data reuse, etc.
In summary, this study not only fully integrates the existing knowledge system in the field of Hmong stilt architecture research for the first time, but also provides a strong theoretical basis and decision-making reference for the direction selection, academic theory construction and practical innovation of future ethnic architecture research, and promotes the sustainable expression and sustainable development of national traditional culture.

5. Conclusions

This systematic thematic review of Miao stilt architecture research (2015–2025) examined 37 academic papers and identified four principal thematic domains—spatial morphological evolution, ecological adaptation strategies, cultural heritage preservation, and sustainable digital conservation—encompassing twelve specific subtopics. This thematic framework outlines the development trajectory and current hotspots of Miao stilt architecture research, underscoring the significance of this vernacular tradition in the context of modern sustainable development and cultural heritage protection.
The analysis reveals that while Miao stilt architecture is deeply rooted in traditional culture and environmental wisdom, recent scholarship has actively explored its evolution through modernization and interdisciplinary approaches. However, prior studies lacked a comprehensive theoretical framework and cross-disciplinary synthesis. Our review addresses this gap by providing an integrative knowledge framework that reconceptualizes Miao stilt architecture as a living socio-ecological system rather than a static vernacular form. Grounded in cultural landscape and sustainable heritage theory, this perspective bridges indigenous architectural wisdom with contemporary sustainability principles. To our knowledge, this is the first systematic review to conceptualize Miao stilt houses as an evolving interdisciplinary knowledge domain, highlighting their dynamic role in guiding modern sustainable design and conservation practices.
In addition to synthesizing existing literature, this review makes several important contributions. Theoretically, it clarifies the nexus between ethnic architecture and sustainable development, laying a foundation for future interdisciplinary research. Methodologically, it demonstrates a structured thematic analysis approach (leveraging tools like ATLAS.ti) that can be applied to similar architectural studies. Practically, it offers insights for architectural education, heritage management, and rural revitalization by illustrating how traditional spatial logic, ecological philosophy, and cultural symbolism can inform contemporary applications.
These findings establish a robust foundation upon which future interdisciplinary explorations may be constructed, particularly those addressing long-term evolution and ethical digital heritage practices.

Supplementary Materials

The following supporting information can be downloaded at https://www.mdpi.com/article/10.3390/su172210392/s1. Supplementary file S1: ATLAS.ti project bundle “WuJun.atlasti”.

Author Contributions

Conceptualization, A.B.; methodology, A.B.; software, W.J.; data collection, W.J.; formal analysis, W.J.; data curation, W.J., writing—original draft preparation, W.J., writing—review, and editing, A.B.; visualization, W.J.; supervision, A.B. and S.A.B.Z. All authors have read and agreed to the published version of the manuscript.

Funding

This research received no external funding.

Institutional Review Board Statement

Not applicable.

Informed Consent Statement

Not applicable.

Data Availability Statement

The original contributions presented in this study are included in the article/Supplementary Material. Further inquiries can be directed to the corresponding author.

Acknowledgments

The authors would like to acknowledge Azizi Bahauddin and Safial Aqbar Zakaria as supervisors for their invaluable comments.

Conflicts of Interest

The authors declare no conflicts of interest. This paper is a review of the published literature on Hmong from architecture perspective over the last ten years, which helps us to understand current patterns in this topic and provides insights for future research. No potential conflict of interest was reported by the author(s).

References

  1. Chio, J. Rendering Rural Modernity: Spectacle and Power in a Chinese Ethnic Tourism Village. Crit. Anthr. 2017, 37, 418–439. [Google Scholar] [CrossRef]
  2. Nguyen, N.T.; Khuat, N.T. Sustainable Preservation of Vernacular Architecture for Enhancing Urban Cultural Welfare in Vietnamese Ethnic Minority Communities. FWU J. Soc. Sci. 2024, 18, 127–139. [Google Scholar] [CrossRef]
  3. Lei, Y.; Zhou, H.; Wang, M.; Wang, C. Analysis on Spatial Characteristics and the Adaptation Mechanism of Miao Traditional Settlement in Qiandongnan, China. Math. Probl. Eng. 2022, 2022, 6293833. [Google Scholar] [CrossRef]
  4. Wu, C.; Shan, J.; Kong, D. Field Study on Winter Indoor Thermal Comfort of Stilted Buildings of Miao Nationality in Guizhou. Heat. Vent. Air Cond. 2019, 49, 135–141+117. [Google Scholar]
  5. Liu, Z. Now the Poor Mountain of Jiaoji, This Is the Old Owner of Jiangnan—Exploring the Miao People Who Once Lived in Jiangnan. J. Soc. Sci. Harbin Norm. Univ. 2015, 5, 137–140. [Google Scholar]
  6. Yang, J. Stilt House Architectural Landscape from the Perspective of Art Anthropology. J. Jishou Univ. (Soc. Sci.) 2016, 37, 106–111. [Google Scholar]
  7. Liu, J. A Wonderful National Architecture: A Study on the Artistic Design of the Miao Stilt Houses. Lantai World 2015, 119–120. [Google Scholar] [CrossRef]
  8. Luo, H. Study on the Influence of Miao Regional Culture on Interior Decoration. Beauty Times (Arts Ed.) 2021, 74–76. [Google Scholar] [CrossRef]
  9. Liu, Z.; Li, Z.; Xie, L.; Yang, G.; Lin, X.; Jiang, J.; Zhang, F. Indoor Photothermal Environment in Traditional Miao Dwellings in Western Hunan Province: Field Measurements, Data Simulation, and Mitigation Strategies. J. Chin. Archit. Urban. 2023, 5, 403. [Google Scholar] [CrossRef]
  10. Liu, M. Analysis of Mathematical Elements and Cultural Causes in Dai and Miao Architecture. Minzu Trib. 2015, 42–45. [Google Scholar] [CrossRef]
  11. Li, X.; Wang, J. 3D Modeling of Miao-Style Dwellings Supported by CityEngine CGA. Bull. Surv. Mapp. 2017, 112–116. [Google Scholar] [CrossRef]
  12. Wang, Z.; Cai, P. Application of BIM Technology in the Characteristic Courses of Miao and Dong Ethnic Architecture: Taking the Miao Stilt House as a Case. Fujian Archit. Constr. 2022, 286, 148–150. [Google Scholar]
  13. Mnea, A.; Zairul, M. Evaluating the Impact of Housing Interior Design on Elderly Independence and Activity: A Thematic Review. Buildings 2023, 13, 1099. [Google Scholar] [CrossRef]
  14. Mohd, Z.; Mahmoud, B.; Mohd Shah, M.L.; Esen, N. A Thematic Review on Artificial Intelligence (AI), Virtual Reality (VR),and Augmented Reality (AR) in Architecture Education. ALAM CIPTA Int. J. Sustain. Trop. Des. Pract. 2024, 17, 55–66. [Google Scholar] [CrossRef]
  15. Braun, V.; Clarke, V. To Saturate or Not to Saturate? Questioning Data Saturation as a Useful Concept for Thematic Analysis and Sample-Size Rationales. Qual. Res. Sport Exerc. Health 2021, 13, 201–216. [Google Scholar] [CrossRef]
  16. Zhang, Y. Study on the Architectural Structure of the Traditional Wooden Stilt House of the Miao Nationality. Beauty Times (Urban Ed.) 2023, 10–12. Available online: https://kns.cnki.net/kcms2/article/abstract?v=4qE7rfs4XRHVt1S9nYZ9n8YHO2kSdYt5iDryDpJWsGVzcqRkA669x8-E_PQzlKlCZiMnUG0X3bGKScfHfS7Ubrcz3jF29NaOiVPfEfXhGtngpx7vhwTHhAQsgpZp8hkaN0JobcqiyR3TIPFxy0dTqnYUdYJ8jcdBdMOzJtzy3c1OSHq6pwLQfQ==&uniplatform=NZKPT&language=CHS (accessed on 13 November 2025).
  17. Peng, K.; Wang, Z.; Fan, S.; Cai, P.; Jiao, C. Comparative Study of Qiandongnan Miao and Dong Diaojiao Building. J. Kaili Univ. 2016, 34, 111–114. [Google Scholar]
  18. Gao, C.; Wang, J.; Ren, Y. Comparative Study on the Settlement and Architectural Space of Traditional Miao and Tujia Stilted Houses under the Influence of Central Plains Culture. Urban Archit. 2019, 16, 17–21. [Google Scholar]
  19. Li, Q. Design of a Wooden Modular Assembly Model Based on the Stilted Houses of Dawai Miao Village. Archit. Cult. 2023, 268–269. [Google Scholar] [CrossRef]
  20. Wei, Y. The Cradle of Wuchu Culture, the Hometown of Mountain Ghosts: The Historical and Cultural Origins of Vernacular Architecture and Characteristics of Vernacular Dwellings in Xiangxi. Herit. Archit. 2018, 9–15. [Google Scholar] [CrossRef]
  21. Shang, P.; Shen, F.; He, S.; Chen, Y. Comparative Study on the Architectural Characteristics of Miao Villages in Guizhou and Stilt Houses in the Southwest. Beauty Times (Urban Ed.) 2015, 20–21. Available online: https://kns.cnki.net/kcms2/article/abstract?v=4qE7rfs4XREwIDZtW44bg5BGe_giFq8sl9FLxITEuIDVDpODPGnNyPEVwvoufDVO0-kyxye38vkH3Gv2X-5M67dbfCDFBxHdGOUOoi_CZp7QCqlGBmF1-wm7EjPK5h1LaOgJAArI-hj7w40IU5V4Tw2O7-d4kq1KAEtBe3LlYw8vWWeycbfLYA==&uniplatform=NZKPT&language=CHS (accessed on 13 November 2025).
  22. Wang, Z.; Cai, P.; Peng, K. Changes in the Layout of Contemporary Miao Dwellings in Qiandongnan. Chongqing Archit. 2018, 17, 12–14. [Google Scholar]
  23. Ma, L.-S.; Lü, J.; Pan, W.-J.; Shan, J.-J. Research on Configuration Method of Wooden Residence Personalized Customization Component Based on Eye Movement Mode. Chin. J. Eng. Des. 2018, 25, 374–382. [Google Scholar]
  24. Dinh, T.N.; Thi, H.L. Models of Residential Space for Ethnic Minorities in Thanh Hoa Province Associated with Sustainable Livelihoods. Herit. Sustain. Dev. 2024, 6, 127–144. [Google Scholar] [CrossRef]
  25. Wu, E.; Liao, B.-Y. Correlation Fractal Dimension Analysis Mountainous Traditional Village Settlement Spatial Form –Case Study of Qiandongnan in Guizhou. Rev. Gest. Soc. E Ambient. 2024, 18, e04741. [Google Scholar] [CrossRef]
  26. Hao, Y.; Li, Z.; Wu, J. Sustainable Spatial Features of Settlements along the Miao Frontier Wall and Miao Frontier Corridor Analyzed through Machine Learning Clustering. Sustainability 2024, 16, 8943. [Google Scholar] [CrossRef]
  27. Gu, H.; Chen, H.; Luo, Y.; Xu, K. Construction and Characterization of Cultural Landscape Genomic Maps of Traditional Miao Communities in Leigong Mountain. J. Asian Archit. Build. Eng. 2025, 1–18. [Google Scholar] [CrossRef]
  28. Zhou, Y.; Cao, J.; Tian, L.; Luo, Y.; Ning, S. Evaluation of Spatial Form and Activation Strategies of Traditional Villages Using Spatial Information Technology. J. Chin. Archit. Urban. 2024, 6, 2502. [Google Scholar] [CrossRef]
  29. Dai, G.; Dou, Z.; Huang, X. A Study on the Formal Beauty of Paintings in Miao Villages in Southeast Guizhou. Beauty Times (Arts Ed.) 2015, 74–75. [Google Scholar] [CrossRef]
  30. Zong, J.; Wan Mohamed, W.S.; Zaky Jaafar, M.F.; Ujang, N. Sustainable development of vernacular architecture: A systematic literature review. J. Asian Archit. Build. Eng. 2024, 24, 3558–3574. [Google Scholar] [CrossRef]
  31. Wang, J. The “Harmonious” Characteristics of Guizhou Miao Traditional Architecture. China Natl. Exhib. 2015, 45–47. Available online: https://kns.cnki.net/kcms2/article/abstract?v=4qE7rfs4XRG6bdH2h_AS2vE0OXDrDCPhivLU1Lk8m_ncspspjezd0Go4FN6urGHGAO8HGzoV72Vg34IBiCMPS1U23LhU2FlFc24on1qbKqdF4JyGOV9BFn-Gdkyjm4V7UlOwaqjMGyK_S3sj8PSHvR86Vs1utIlHEK4LAe--t9ohpnq0suMINg==&uniplatform=NZKPT&language=CHS (accessed on 13 November 2025).
  32. Gao, P.; Xiao, Y.; Chen, J.; Shao, L. Spatial Climate Control Characteristics of Miao Traditional Stilted Wooden Buildings in Southeast Guizhou Province under the “Double Carbon” Target. China For. Prod. Ind. 2023, 60, 86–92. [Google Scholar]
  33. He, W.; Wu, Z.; Jin, R.; Liu, J. Organization and evolution of climate-responsive strategies used in vernacular buildings in the arid region of China. Front. Archit. Res. 2023, 12, 556–574. [Google Scholar] [CrossRef]
  34. Huang, H.; Dong, Z. Measurement and Simulation Optimization of Light Environment of Traditional Dwellings: The Case Study of Miao Dwelling in Huangtu Village, Danzhai County, Southeast Guizhou. Chongqing Daxue XuebaoJournal Chongqing Univ. 2021, 44, 17–30. [Google Scholar] [CrossRef]
  35. Xiao, Y.; Bai, P.; Chen, G. Enter the Miao Stilt House and Appreciate the Beauty of Traditional Dwellings. Cult. Ind. 2024, 13–15. Available online: https://kns.cnki.net/kcms2/article/abstract?v=4qE7rfs4XRG0PD3ahS0ZthzG-ymfbKeD68ILGbhCxqiRupv5LzR2aSmUUXu2-VAbkCaCb1p_aOGgwZsvpvdSYGB4B_XS66u59kjybJwQJKZ4-p-y0p974u57SmvqUI-Hg6QLihsGTD1zobzAWnRHteN_10PlRmW-Wkrp_ild1W_cs4QDeFx8SA==&uniplatform=NZKPT&language=CHS (accessed on 13 November 2025).
  36. You, J. Application of Guizhou Miao Stilted Building Architecture in Environmental Design. Shanghai Packag. 2025, 119–121. [Google Scholar] [CrossRef]
  37. Jia, L.; Li, R. Regeneration Design of the Miao’s Ancient Residential Architecture—Taking the Renovation of Qing’s House in the Xijiang Qianhu Village as an Example. Design 2019, 32, 158–160. [Google Scholar]
  38. He, M. Development of Virtual Simulation System for the Construction Structure of Miao Stilt Houses. Digit. Commun. World 2019, 93+163. [Google Scholar] [CrossRef]
  39. Zhong, G.; Zhai, B.; Tu, S. A Preliminary Study on the Development of Secondary Vocational School-Based Curriculum Based on Intangible Cultural Heritage: Case Study on the Course “Miao Diaojiaolou Architecture”. Vocat. Educ. Res. 2019, 21–24. Available online: https://kns.cnki.net/kcms2/article/abstract?v=4qE7rfs4XRFl9Pj_FGcA2mUpRLUZ66S5puSxFcvTbhhrNlY66TfPcSgZKYKMZ39O_p2pD-voD2WRKA-D0fJwRGnEH1b5UOKJAoKKi2ot_Y3WdpvwIsHjroejKfjo_6ix1BPi9akBFtp9YNn-aT10114SXgWIAUXDbVkHCVCFW6BHb9rzxwg1IQ==&uniplatform=NZKPT&language=CHS (accessed on 13 November 2025).
  40. Zhang, J.; Wan Yahaya, W.A.J.; Sanmugam, M. The Impact of Immersive Technologies on Cultural Heritage: A Bibliometric Study of VR, AR, and MR Applications. Sustainability 2024, 16, 6446. [Google Scholar] [CrossRef]
  41. Milati, A.; Min, R.; Guo, S. The Construction Process of Ethnic Minorities—Taking Tongren Area of Guizhou Province Miao Nationality as an Example. Ju She 2017, 59–60. Available online: https://kns.cnki.net/kcms2/article/abstract?v=4qE7rfs4XREljdNSWZucnB_LB6LCB3tTXXrutsZ9-PrbFSTfb0b7Iwdlnrz3ZV-C3YyhJYijv-7pF_6AdF_hUwBaZwiBTcisAmeAcKQV_91ZbDODt71-vByXJaOB7PskG1gA0hi_GMhl9vVLNUVCkc9xBqZu1bVGobyvBwZbc7C-HLGnx_WIfw==&uniplatform=NZKPT&language=CHS (accessed on 13 November 2025).
  42. Shu, M.; Li, Q.; Qin, B.; Wu, J.; Han, Q. Research on the Transformation Design of Miao Diaojiaolou into B&B in Southeast Guizhou. Sci. Technol. Innov. 2018, 88–89. Available online: https://kns.cnki.net/kcms2/article/abstract?v=4qE7rfs4XRFbwlFyUvo55T0UPCLSW0Yx-W_MEasdZCl1k7Gp4ibeW74h5s02B6kOv6QxLX769enETVDi8fj0kFM_33NNorgB971dwuFCx36PBRtum2FSFc9aN1aWqY0LknDC9eeLtDDh9dDz7uL0kjCkIzr4NvWumSyoNCqhCI8jMeLcZzd5gQ==&uniplatform=NZKPT&language=CHS (accessed on 13 November 2025).
  43. Li, B.; Yang, Q. Cultural Experience Tourism Development of Xijiang Miao Village under the Background of Cultural Tourism Integration. J. Green Sci. Technol. 2021, 23, 203–206. [Google Scholar]
  44. Wang, S. Virtual reality reconstructions of lost cultural landscapes: Digital heritage preservation methods. GeoJournal 2025, 90, 1–11. [Google Scholar] [CrossRef]
Figure 1. Inclusion and Exclusion Criteria and Process.
Figure 1. Inclusion and Exclusion Criteria and Process.
Sustainability 17 10392 g001
Figure 2. Flowchart of the thematic review process used in this study.
Figure 2. Flowchart of the thematic review process used in this study.
Sustainability 17 10392 g002
Figure 3. Word-cloud of word frequencies from 37 documents. (Source: Generated by ATLAS.TI 25.).
Figure 3. Word-cloud of word frequencies from 37 documents. (Source: Generated by ATLAS.TI 25.).
Sustainability 17 10392 g003
Figure 4. Sankey diagram showing the flow of publications across research themes over time. (Source: Generated by ATLAS.TI 25.).
Figure 4. Sankey diagram showing the flow of publications across research themes over time. (Source: Generated by ATLAS.TI 25.).
Sustainability 17 10392 g004
Figure 5. Year of Publication vs. Themes. (Vertical axis: Number of publications) (Source: Generated jointly by Atlas.TI 25 and Excel.).
Figure 5. Year of Publication vs. Themes. (Vertical axis: Number of publications) (Source: Generated jointly by Atlas.TI 25 and Excel.).
Sustainability 17 10392 g005
Figure 6. Themes for Research Questions. (The numbers in the boxes represent the number of publications under the theme or category.).
Figure 6. Themes for Research Questions. (The numbers in the boxes represent the number of publications under the theme or category.).
Sustainability 17 10392 g006
Figure 7. Theme1: Spatial Morphology.
Figure 7. Theme1: Spatial Morphology.
Sustainability 17 10392 g007
Figure 8. Theme2: Ecological Adaptation.
Figure 8. Theme2: Ecological Adaptation.
Sustainability 17 10392 g008
Figure 9. Theme3:Cultural Heritage.
Figure 9. Theme3:Cultural Heritage.
Sustainability 17 10392 g009
Figure 10. Theme4: Sustainable Digital Conservation.
Figure 10. Theme4: Sustainable Digital Conservation.
Sustainability 17 10392 g010
Table 1. Search strings from WoS, Scopus and CNKI.
Table 1. Search strings from WoS, Scopus and CNKI.
DatabaseSearch StringsResults
SCOPUS(TITLE-ABS-KEY (“Hmong” OR “Miao”) AND TITLE-ABS-KEY (“architecture” OR “building”)) AND PUBYEAR > 2014 AND PUBYEAR < 2026 AND (LIMIT-TO (DOCTYPE, “ar”)) AND (LIMIT-TO (LANGUAGE, “English”) OR LIMIT-TO (LANGUAGE, “Chinese”))67
Web of ScienceRefine results for “Hmong “ OR “Miao” (Topic) AND “Architecture” OR “Building” (Topic) and Preprint Citation Index (Exclude–Database) and 2025 or 2024 or 2023 or 2022 or 2021 or 2020 or 2019 or 2018 or 2017 or 2016 or 2015 (Publication Years) and Article (Document Types) and English or Chinese (Languages)42
CNKITheme: (Architecture + Stilted Building) * Miao Nationality; Publication
time: 2015–2025; Academic journals
29
Table 2. Example keywords/phrases used in thematic coding.
Table 2. Example keywords/phrases used in thematic coding.
ThemeSub-ThemeRepresentative Keywords/Phrases Derived from the Corpus
Spatial MorphologyBuilding Structure“timber stilt frame”, “column and tie-beam wood structure”, “raised floor system”
Spatial Geometry“settlement spatial distribution”, “finger-shaped boundary”, “mezzanine layout”
Settlement Evolution“modernisation of stilt house”, “bottom-layer brick infill”, “settlement re-layout”
Ecological AdaptationEco Philosophy“harmonious coexistence with nature”, “man living between mountain and water”
Climate Efficiency“passive ventilation”, “natural cooling stilt house”, “winter indoor thermal comfort”
Green Materials“local timber cladding”, “bamboo reinforcement”, “eco-material usage”
Cultural HeritageIdentity Construction“Miao cultural symbolism”, “ethnic identity through architecture”, “heritage memory house”
Heritage Education“heritage education stilt house”, “community heritage workshops”, “curriculum development”
Art Aesthetics“decorative carving stilt house”, “folk art façade Miao”, “interior cultural decoration”
Sustainable Digital ConservationDigital Modeling“3D-building modelling”, “virtual simulation system”, “BIM in ethnic architecture”
Spatial Analytic“GIS settlement analysis”, “spatial information of Miao village”, “machine-learning clustering of settlement”
Sustainable Cultural-Tourism“community based heritage tourism stilt house”, “experience tourism of Miao village”, “low-impact tourism design”
Table 3. Research location and publication year.
Table 3. Research location and publication year.
ChinaGuizhou, ChinaHunan, ChinaYunnan, ChinaZhejiang, ChinaVietnamThanh Hoa, VietnamTotal
2015-3111--6
2016-11----2
2017-2-1---3
2018-31----4
201914-----5
2021-3-----3
2022-2-----2
2023-31----4
2024121--116
2025-2-----2
Total2255211137
n/%5.467.613.52.72.72.72.7100
Table 4. Research location distribution and publication themes.
Table 4. Research location distribution and publication themes.
Cultural HeritageDigital Conservation SustainabilityEcological AdaptationSpatial Morphology
China1-11
Guizhou, China713611
Hunan, China2133
Yunnan, China-111
Zhejiang, China1---
Vietnam-11-
Thanh Hoa, Vietnam-1-1
Table 5. Journal and year of publication.
Table 5. Journal and year of publication.
2015201620172018201920212022202320242025
Architecture & Culture---------
Beauty & Times--------
Bulletin of Surveying and Mapping---------
China Forest Products Industry---------
China National Exhibition---------
Chinese Journal of Engineering Design---------
Chongqing Architecture---------
Critique of Anthropology---------
Culture Industry---------
Design---------
Designs--------
Digital Communication World---------
Fujian Architecture & Construction---------
FWU Journal of Social Sciences---------
Heating Ventilating & Air Conditioning---------
Heritage and Sustainable Development---------
Heritage Architecture---------
Journal of Asian Architecture and Building Engineering---------
Journal of Chinese Architecture and Urbanism--------
Journal of Chongqing University---------
Journal of Green Science and Technology---------
Journal of Jishou University(Social Sciences)---------
Journal of Kaili University---------
Journal of Social Science of Harbin Normal University---------
JU SHE---------
Lantai World---------
Mathematical Problems in Engineering---------
MINZU TRIBUNE---------
Revista de Gestão Social e Ambiental---------
Scientific and Technological Innovation---------
Shanghai Packaging---------
Sustainability---------
Urbanism and Architecture---------
Vocational Education Research---------
Disclaimer/Publisher’s Note: The statements, opinions and data contained in all publications are solely those of the individual author(s) and contributor(s) and not of MDPI and/or the editor(s). MDPI and/or the editor(s) disclaim responsibility for any injury to people or property resulting from any ideas, methods, instructions or products referred to in the content.

Share and Cite

MDPI and ACS Style

Jun, W.; Bahauddin, A.; Zakaria, S.A.B. A Thematic Review on Hmong Stilted Architecture Publications: Analysis of Patterns and Trends for Future Sustainable-Heritage Studies. Sustainability 2025, 17, 10392. https://doi.org/10.3390/su172210392

AMA Style

Jun W, Bahauddin A, Zakaria SAB. A Thematic Review on Hmong Stilted Architecture Publications: Analysis of Patterns and Trends for Future Sustainable-Heritage Studies. Sustainability. 2025; 17(22):10392. https://doi.org/10.3390/su172210392

Chicago/Turabian Style

Jun, Wu, Azizi Bahauddin, and Safial Aqbar Bin Zakaria. 2025. "A Thematic Review on Hmong Stilted Architecture Publications: Analysis of Patterns and Trends for Future Sustainable-Heritage Studies" Sustainability 17, no. 22: 10392. https://doi.org/10.3390/su172210392

APA Style

Jun, W., Bahauddin, A., & Zakaria, S. A. B. (2025). A Thematic Review on Hmong Stilted Architecture Publications: Analysis of Patterns and Trends for Future Sustainable-Heritage Studies. Sustainability, 17(22), 10392. https://doi.org/10.3390/su172210392

Note that from the first issue of 2016, this journal uses article numbers instead of page numbers. See further details here.

Article Metrics

Back to TopTop