Next Article in Journal
Green Finance and Its Unintended Effects on Corporate Financialization: Evidence from China
Previous Article in Journal
Customers Increase Financial Performance of Socially Responsible Firms
 
 
Font Type:
Arial Georgia Verdana
Font Size:
Aa Aa Aa
Line Spacing:
Column Width:
Background:
Article

Linking Consumption Values to Green Purchase Intention: Evidence from Emerging Economies

1
Department of Statistics, Econometrics, Operations Research, Business Organization and Applied Economics, Faculty of Law, Business and Economic Sciences, University of Cordoba, 14071 Cordoba, Spain
2
Faculty of Business and Economics, Antwerp Management School (AMS), Boogkeers 5, 2000 Antwerp, Belgium
*
Author to whom correspondence should be addressed.
Sustainability 2025, 17(22), 10109; https://doi.org/10.3390/su172210109
Submission received: 29 September 2025 / Revised: 26 October 2025 / Accepted: 11 November 2025 / Published: 12 November 2025
(This article belongs to the Section Economic and Business Aspects of Sustainability)

Abstract

Despite growing global interest in sustainable consumer behavior, limited research has explored how consumption values influence green purchase intention in the context of emerging markets. This study addresses this gap by examining the role of key consumption values—namely functional, social, and emotional values—in shaping consumers’ intention to purchase green products, with a particular focus on Egypt as an emerging economy. Conducted in the Egyptian context, this quantitative study surveyed 420 randomly selected respondents from Cairo using a structured questionnaire, with data analyzed through the PLS-SEM program. The findings reveal that environmental knowledge significantly influences consumption values (functional, social, and emotional), indicating its pivotal role in shaping consumer intentions toward buying green products. Green trust was also found to play an important mediating role that strengthens the relationship between perceived consumption values and green purchasing intention. The findings highlight that enhancing environmental knowledge, fostering green trust through accurate labeling and education, and introducing financial incentives can jointly narrow the gap between pro-environmental attitudes and actual green purchase behaviors, offering actionable insights for both businesses and policymakers.

1. Introduction

Sustainable consumption is an important component of the Sustainable Development Goals of the United Nations, specifically Goal 12. This goal indicates how individuals should conduct sustainable consumption behaviors and utilize veritable resource utilization to reduce environmental deterioration [1]. Hence, understanding how to promote sustainable consumption is necessary and is the focus of this research.
Green products are increasingly in demand in all industries, particularly food and beverages, which use sustainability practices/eco-labels as critical product differentiators. Consumers’ growing urge and awareness of the availability of environmentally and health-conscious products create this rising wave [2]. The literature states that increased environmental awareness exists alongside an unexplained gap between the environmental views of individuals and what they purchase. This is what experts term the ‘green gap’ [3,4]. Parker et al. (2022) [4] showed that price and awareness levels may be responsible factors leading to consumer purchase behavior. Additionally, consumers’ doubt regarding environmentally friendly products has grown because unethical marketing tactics known as greenwashing attempt to exploit environmentally concerned consumers.
This research extends existing research on how consumption values determine purchase decisions made by consumers. Consumer purchasing decisions regarding green products heavily rely on emotional, social, and functional values. These values frequently engage with environmental issues, ethical identity, and green trust, indicating that successful marketing tactics ought to emphasize environmental advantages, social inclusion, and ecological awareness to promote the adoption of green products [4,5,6,7,8].
Most sustainability research has focused on Western countries and specific Asian nations such as China and India, as well as Hong Kong and Taiwan [9,10,11]. As a result, there has been a call for a greater focus on developing countries [12,13,14], particularly emerging and rapidly changing economies, many of which exert an immense environmental impact [15,16].
Regarding the Egyptian context, implementing sustainable development strategies under “Egypt Vision 2030” encounters multiple obstacles because of inadequate information sharing, weak sustainability expertise, and a lack of substantial governmental and private sector backing [17,18]. Moreover, Egypt is affected by urbanization and a scarcity of green space [19]. The country also faces the issue of energy consumption and emissions [20] as well as water scarcity [21] and problems with construction and demolition waste [22]. Furthermore, ineffective waste management procedures and Egypt’s massive annual waste output of 100 million tons are substantial challenges to realizing environmental performance in Egypt [23].
Developing countries like Egypt must quickly develop sustainable practices to handle such challenges, which cause many environmental problems and make academic research work with respect to this issue necessary. By identifying these challenges and gaps, Egypt can improve its chances for better environmental outcomes for a greener future [17,19,20,22,24].
In emerging economies such as Egypt, consumer decision-making is shaped by structural conditions that differ from developed markets. Lower disposable incomes heighten price sensitivity and can shift attention from purely environmental motives toward utilitarian and cost-saving benefits, which changes how environmental knowledge translates into values and intentions [25]. Regulatory frameworks also tend to be less stringent or unevenly enforced, which can reduce perceived institutional efficacy and alter the pathways from concern/knowledge to purchase intentions [26]. Finally, more collectivist social norms prevalent in many emerging contexts can elevate social and emotional value considerations (e.g., norms, reputation, shared responsibility) as drivers of green decisions [27,28]. Together, these features imply that the psychological mechanisms linking environmental knowledge, consumption values, and green purchase intention in Egypt are likely to operate differently than in developed markets, which justifies treating Egypt as a theoretically meaningful context rather than a mere replication.
Grounded in the theory of consumption values (TCV), this study investigates how functional, emotional, and social values influence green purchases, with a focus on the mediating role of green trust and the influence of environmental knowledge.

2. Literature Review

2.1. Theoretical Review

The Theory of Consumption Values (TCV)

Sheth et al. (1991) [29] developed the theory of consumption values (TCV), which uses the functional, social, emotional, epistemic, and conditional value types to explain how consumers purchase. These values are basic elements that influence consumer purchase behaviors, beyond such traditional variables as price.
In the TCV framework, the authors take a holistic approach in understanding various drivers that influence the adoption of green products by considering functional attributes, social and emotional values, environmental attitudes, and external factors that encourage green behavior [4,7,30,31]. The TCV can be used as a predictive research instrument in various consumer studies and is applicable for different types of products [4].
Building on this context, we expect the relationship between environmental knowledge and consumption values to be contingent on emerging-economy constraints. When budgets are tight, knowledge may translate into pro-environmental values only if consumers also perceive functional/economic benefits (e.g., durability, savings) [32]. At the same time, weaker or uneven regulatory enforcement can heighten perceived risk and lower institutional trust, making green trust and perceived risk more central in the route from values to purchase intention [26]. In more collectivist settings, social/emotional values (approval, identity) may be stronger precursors of intention than purely functional values, further differentiating the model in Egypt from developed-market evidence [25,27].

2.2. Empirical Literature Review and Hypotheses Development

2.2.1. Environmental Knowledge

Environmental knowledge (EK) includes consumer awareness and their comprehension of environmental issues and product environmental effects. Green purchase intentions receive direct enhancement through environmental knowledge because they educate consumers about the environmental advantages of green products [33,34,35,36].
Research indicates that increased awareness of the environment makes people form a more favorable perception of sustainable purchasing decisions. For instance, Liu et al. (2020) [37] found that environmental knowledge significantly influences positive behavioral intentions and actual pro-environmental acts by environmental attitudes. Similarly, Tan et al. (2022) [38] endorse that when green knowledge is involved, green purchase intention is promoted. Additionally, a positive correlation has been shown between subjective environmental knowledge and green purchasing intentions, suggesting that consumers are better able to identify eco-friendly products with increased awareness [39]. Pekkanen et al. (2018) [40] also demonstrate how consumers with environmental knowledge are more likely to translate their ecological concerns into green purchasing activity. Nevertheless, environmental consumer behaviors operate within complex patterns, implying that while environmental knowledge is important, it interacts with several other variables that collectively influence purchasing decisions [41,42,43,44].
Studies show that environmental knowledge is positively correlated with various consumption values. For instance, Tunisian consumers with high environmental knowledge focus on the functional value of organic products, thus influencing their purchasing decisions [45]. Rizkalla and Erhan (2020) [46] also state that consumers who know the functional benefits of eco-friendly products tend to make such green selections more.
Likewise, social values are positively affected by environmental knowledge as it is affected by how people perceive peer influences and the social ladder. Kifaya and Rama (2023) [45], Parker et al. (2022) [4], and Harahap et al. (2018) [47] explain that better environmental knowledge among consumers often determines green purchases within social influence.
Similarly, individuals who are more aware of their environment have greater emotional values because they feel more satisfied and proud when they make environmentally conscious choices [4,14,45,48].
It has been shown that environmental knowledge acts as a crucial factor that enhances the impact of functional, social, and emotional values on green consumption behaviors. Thus, as the researchers hypothesize below, environmental knowledge is associated with functional value, social value, and emotional value.
H1. 
Environmental Knowledge is positively correlated with Functional Value regarding green products.
H2. 
Environmental Knowledge is positively correlated with Social Value regarding green products.
H3. 
Environmental Knowledge is positively correlated with Emotional Value regarding green products.

2.2.2. Functional Value

Functional value (FV), as proposed by Majeed et al. (2021) [8], defines product performance and usefulness to stimulate improved customer perceptions. Various studies demonstrate that functional value provides a considerable enhancement of green product purchase intentions because consumers want effective environmentally friendly solutions [49,50,51].
For instance, research by Suphasomboon and Vassanadumrongdee (2022) [52] discovered functional value to be an influential factor in Thai consumers’ purchase intentions for eco-friendly cosmetics and personal care products. Likewise, among Generation Z consumers in Indonesia, functional value positively influences their intentions to buy green products [6]. Supporting this, functional value aspects affecting resale prices and fuel efficiency are robust determinants affecting Malaysian consumers’ perceptions of green cars [53]. Similarly, Cao and Zhang (2024) [54] claim that consumer perception of product functionality becomes stronger when eco-friendly products contain nutritional value and are safe to use, leading to increased purchase intentions.
Though functional value has a direct positive impact on purchase intention, other values like social and emotional values have comparatively higher impacts. Studies in China show that functional value influences purchase intention, although it does not attain the same strength as social and emotional value [55]. Likewise, various studies show that functional value is one of the requirements for green purchasing behavior, but, as a separable phenomenon, it does not push the behavior forward [56,57,58].
In conclusion, consumer purchase intentions for green products heavily depend on functional value, though research shows that functional value’s significance changes across different contexts and other influencing variables [6,52,55,57].
H4. 
Functional value is positively correlated with green purchase intention.

2.2.3. Social Value

Beyond basic functionality, products hold symbolic meaning. Social value (SV) becomes vital for items that others notice when consumed [29]. Social value represents all advantages from relationship engagement and public recognition of one’s actions. Green product consumers typically purchase these items to confirm their social values and develop stronger self-identity while enhancing their societal position [35]. This may happen because our apparent friends and peers create social pressure to choose particular products. People who pursue pleasure buy environmentally friendly products because they think this choice boosts their social status [59].
Wang et al. (2024) [60] argued that green products gain social value from descriptive (how others act) and injunctive (what others expect people to do) social norms. Consumers develop favorable product attitudes leading to purchasing willingness due to perceived social advantages from environmental choices. The social aspect remains vital because it strengthens functional value through a setting that encourages environmentally friendly buying behavior. People who detect sustainable value among their peers tend to adopt matching behaviors that strengthen their green purchase intentions [61]. Studies have demonstrated that social force is an important motivational factor behind numerous green consumption actions [62,63].
Consumers’ purchasing of green products to attain social status and approval substantially affects their conduct. Additionally, social value can enhance green consumption when it has a private attribute, making consumers feel personally responsible for environmental benefits [4,57,58,64].
H5. 
Social value is positively correlated with green purchase intention.

2.2.4. Emotional Value

Consumer choice often stems from subconscious emotional motives [29]. Emotional value has been defined as “contributing to something better,” while describing it as both “feeling one does ‘morally right thing’” and “feels like a better person” ([7], p. 14). Emotional value (EV) describes the emotional experience customers develop through their purchase decisions. The emotional satisfaction consumers experience when buying green products because they feel proud about environmental sustainability strongly influences their purchase behavior [65,66].
Environmental action becomes more likely when individuals experience personal moral feelings [emotional value] about their environmentally friendly product choices, search, and recycling behaviors. People motivated by emotional value buy green products to do what feels morally correct [7].
Research has demonstrated that emotional value creates a positive connection with green purchase behavior [65,67]. For instance, Atmoko et al. (2023) [68] demonstrate how spontaneous emotional responses from ads help strengthen green product purchase intentions based on their analysis of decision making. In the same context, it was found that customer satisfaction factors go beyond product features and include emotional fulfillment from products that ultimately determine purchasing decisions [69]. This aligns with the study of Sharma et al. (2023) [70], which proves that purchase intention in electric vehicle markets shows high sensitivity to customers’ emotional ties between the product’s environmental attributes and supportive governmental policies.
In the context of organic food products, Chakraborty and Dash (2022) [71] claimed that emotional value has a substantial impact on buying intentions, with attitude acting as a moderator variable. Similarly, regarding Halal cosmetics, emotional value is the leading factor influencing purchase intention [72].
In summary, emotional values along with other consumption values and contextual factors are drivers of environmentally friendly consumer choices [52,56,70,71,72].
H6. 
Emotional value is positively correlated with green purchase intention.
Although the present study tests linear relationships between consumption values and green purchase intention, we acknowledge that these associations may exhibit non-linear or context-specific dynamics. For instance, functional value may act as a threshold condition—consumers must first perceive a product as sufficiently functional before considering environmental or social attributes relevant [29]. Beyond this threshold, incremental functional improvements may have diminishing effects on intention. Likewise, social value might exert a stronger influence for publicly consumed green goods (e.g., apparel, personal accessories) compared to privately used ones (e.g., household products), as predicted by visibility-based models of social influence [73]. Future studies could therefore explore non-linear or moderating relationships to deepen understanding of the psychological mechanisms underlying green consumption decisions in emerging markets.

2.2.5. Green Trust

A consumer’s belief in a brand’s environmental sustainability dedication and ability to fulfill promises makes up green trust (GT). Trust formation occurs through consumers’ appreciation of a company’s honest track record, good nature, and environmental performance [74,75]. Several elements combine to form the construct of green trust, including perceived quality, eco-labels, perceived risk, and consumer knowledge. Such green trust transforms consumer behavior by influencing their choice of green products [76,77,78,79,80].
Green trust is a mediating factor in several research analyses on the relationship between consumption values and consumer purchase intention [5,74]. For instance, the more customers perceive a product to provide high functional value, the more they can trust it, and they adjust their purchasing behavior [81,82,83]. Similarly, research states that social value plays a vital role in determining green trust and relating social values to green purchase intentions. The perceived social value by customers increases the level of trust in green products, contributing to increased purchase probability [5,58]. Along with this, a company can increase consumer buying intentions by highlighting the social gain of green products. Green product marketing approaches based on the social value of green products and their reliability will probably be more effective in influencing green purchases [5,60].
In line with the above claims, the findings of the studies suggest that when individuals perceive great emotional importance in green products, there would be high levels of product trust in them in turn [5,55,74,84,85]. Moreover, the relation between green trust and emotional value is supported by empirical data, which shows that green trust mediates the connection between perceived green value and the intention to purchase, in addition to acting as a buffer against negative perceptions, including greenwashing [86,87]. Green marketing needs to create clear sustainability practices that foster successful relationships between brands and consumers through effective emotional contact [88].
In summary, green trust plays the main role of mediation between consumption values (functional, social, emotional) and green purchase intention. This mediation process is affected by greenwash perception and promotional strategy, according to which the complexity of trust, consumer behavior, and perceived value towards green products is reflected [5,58,81,89].
H7. 
Green trust mediates the positive relationship between functional value and green purchase intention.
H8. 
Green trust mediates the positive relationship between social value and green purchase intention.
H9. 
Green trust mediates the positive relationship between emotional value and green purchase intention.

2.2.6. Conceptual Framework

This conceptual model, grounded in the preceding literature review, illustrates the proposed hypothetical relationships (H1–H9) to be tested in this study (Figure 1).

3. Data and Methodology

The researchers employed a survey-based quantitative methodology to gather consumer data from Egypt. Data for this study were collected through a survey conducted in Cairo, Egypt, between September and October 2024. The study population comprises consumers who are likely to exhibit green purchasing intentions. Cairo was chosen as the research setting due to its status as an emerging market with diverse demographic and behavioural characteristics, providing a representative reflection of consumer behaviour in urban environments within emerging economies.
A probability-based sampling strategy was used based on the Time-Location Sampling (TLS) framework as a way of ensuring a representative sample of adult residents in the Cairo metropolitan area because a population registry was not available. The primary sampling frame consisted of pre-identified public and commercial venues across different districts and times of day. To maintain randomness and reduce selection bias at the point of contact, a systematic random intercept procedure was applied at each venue. This started at some random initial start time, and then a fixed-interval systematic selection process was used to select potential respondents. Every individual passing a predetermined point at this interval was screened for eligibility, ensuring that selection was probabilistic at the inception. This method, endorsed for such settings [90,91], provides a transparent and statistically defensible means of generating a representative sample by clearly defining the sampling frame and the random mechanism for participant selection.
In the first section of the questionnaire, demographic questions were included. In the second section, 29 questions were asked about variables within the study model; respondents indicated their level of agreement using a 5-point Likert scale. There were 550 questionnaires distributed to respondents, and 420 were completed, resulting in a 76.4% response rate.

4. Results

4.1. Demographics Data

Table 1 presents the demographic data (Gender, Age, and Educational Level) of the study sample, which amounted to 420 respondents, with the percentages for each category.

4.2. Statistical Analysis

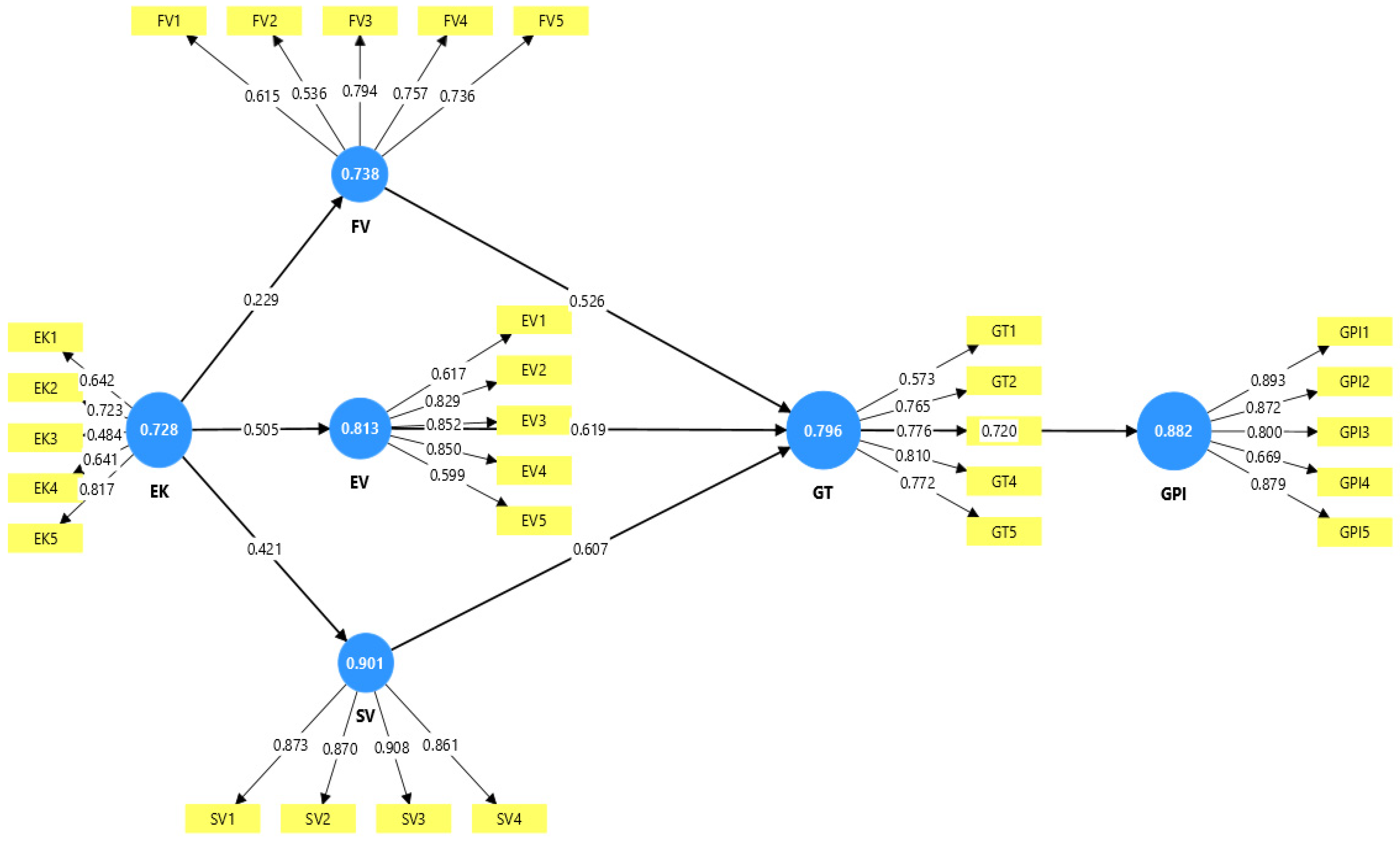
SPSS Statistics 28 was used to extract the KMO test to determine the suitability of the data for exploratory factor analysis. The results of the Kaiser-Meyer-Oelken (KMO) test showed that the data were suitable for exploratory factor analysis with a value of (0.840), which is within the excellent level. The Bartlett test of uniqueness also showed statistical significance (Sig. = 0.000), indicating the existence of relationships between the variables that allow for conducting factor analysis. After confirming the suitability of the data, SmartPLS 4 was used to conduct structural modeling (PLS-SEM) and analyze the relationships between the variables (Figure 2).
The lines connecting each latent construct to its observed items represent factor loadings, reflecting the strength of association between items and their respective constructs.
The numerical values between latent constructs represent standardized path coefficients estimated by the PLS-SEM model, indicating the magnitude and direction of hypothesized relationships rather than simple correlations.
Values displayed within each construct correspond to Cronbach’s alpha coefficients, showing internal consistency reliability. These values represent the initial estimates of the structural model before final refinement.
Items with factor loadings below 0.60 (EK3, EV5, FV2, GT1) will be removed to improve reliability and validity.

4.3. Factor Analysis

Following the removal of items with factor loadings below the 0.60 threshold, as recommended by [92,93], the measurement model was re-estimated to ensure improved construct reliability and validity. Subsequent reliability tests, including Cronbach’s Alpha, Composite Reliability (CR), and Average Variance Extracted (AVE), were recalculated for each latent variable. The revised results indicated that all constructs met or exceeded the recommended thresholds (α and CR > 0.70; AVE > 0.50), confirming that the deletion of low-loading items enhanced the internal consistency and convergent validity of the model.
Table 2 presents the results showing that all factor loadings were above 0.60, which means that the correlation of each paragraph belongs to its assigned factor. The table also shows that reliability and validity values for the variables in the model were high, as the Cronbach’s Alpha coefficients used to measure internal consistency (reliability) were all above 0.70, and the values of composite reliability (rho_c and rho_a) confirmed these findings [94,95], Moreover, the Average Variance Extracted (AVE) values used to measure convergent validity all exceeded 0.50 [96].

4.4. Measurement Model Fit

The results of the measurement model fit indices indicate that the model demonstrates a satisfactory and acceptable fit to the data. The χ2/df ratio (1.84) falls well below the recommended cut-off value of 3.0, while the CFI (0.943) and TLI (0.928) exceed the 0.90 benchmark, reflecting strong comparative and incremental fit. The RMSEA value of 0.044, with a 90% confidence interval between 0.037 and 0.052, confirms a very good approximation of model parameters to the observed data. Similarly, the SRMR value (0.046) is below the 0.08 threshold, indicating minimal residual variance. Collectively, these results confirm that the measurement model achieves a highly robust level of goodness-of-fit consistent with the criteria established by [97,98] (Table 3).

4.5. Common Method Bias

According to Harman’s single-factor test, if the percentage of total variance explained by a single factor is less than 50%, this indicates that the variance in the questionnaire responses is not primarily attributed to common method bias but rather to the constructs being measured. After conducting the test, the first factor accounted for 35.172% of the total variance, indicating that common method bias was not a significant concern in this study.

4.6. Discrimination Validity

Table 4 presents the Fornell-Larcker matrix displaying the square root of the average variance extracted (AVE) for each variable in the main diagonal, along with the correlations between the different variables. The Fornell-Larcker criteria state that the square root of the AVE of any variable should be greater than its correlation with the other variables [96]. Meeting this condition indicates that each construct is distinct and not overly correlated with others, thus confirming discriminant validity.

4.7. Correlations

Table 5 presents the correlation matrix between the variables. The table indicates that there is no problem of high correlation between the independent variables, meaning that all the independent variables are conceptually distinct and not excessively correlated. The matrix also reveals acceptable correlations between the independent, dependent, and mediating variables.

4.8. Path Analysis (PLS-SEM)

The analysis results in Table 6 present a set of important statistical indicators that explain the relationships between the variables in the structural model. The Standard Deviation (STDEV) value indicates the degree of variability between these estimates, i.e., their variability between replications. The lower this value, the more stable the results. The T statistic is used to determine whether an effect is statistically significant, with values exceeding 1.96 considered significant at the 0.05 level. Finally, p values reflect the level of statistical significance of the relationship. When they are less than 0.05, this indicates a significant relationship between the variables under analysis [93]. The table also presents the final decision to support or reject the hypotheses.
The results of the direct hypotheses testing in Panel A indicate strong statistical significance across all hypothesized relationships between the variables. The relationships from the EK variable to FV, SV, and EV (Hypotheses 1, 2, and 3) showed strong significance at high T values exceeding 4.00, and a clear decrease in p values reaching 0.000, supporting the acceptance of all three hypotheses. The results also showed that FV, SV, and EV each directly influence GPI (Hypotheses 4, 5, and 6) with very strong statistical significance, indicated by high t-statistic values and a p-value of nearly zero, thereby confirming the validity of the hypotheses.
In Panel B, the results related to the indirect effects through the mediating variable GT showed that the relationships from FV, SV, and EV to GPI via GT (Hypotheses 7, 8, and 9) were also highly significant, with all t-values above 4.00 and p-values below 0.05 (actually equal to 0.000), supporting the acceptance of all indirect hypotheses. These results demonstrate the robustness of the structural model used and the stability of the relationships between the studied variables.

5. Discussion and Conclusions

This study investigates the influence of key consumption values—specifically functional, social, and emotional—on consumers’ intention to purchase green products, with a particular focus on Egypt as an emerging economy. The data were found to be suitable for analysis, as indicated by a KMO value of 0.840 and a significant Bartlett’s test (p = 0.000). Normal distribution was confirmed through acceptable skewness and kurtosis values. Internal consistency and discriminant validity were confirmed. The Fornell-Larcker criterion showed that the square roots of the AVE values exceeded inter-variable correlations, indicating strong discriminant validity and supporting the reliability of the factorial model.
After ensuring that the data were appropriate for analysis, the main hypotheses were tested using structural models (SmartPLS). Numerous significant findings were obtained. The relationships between EK → FV (T = 4.422, p = 0.000), EK → SV (T = 10.521, p = 0.000), and EK → EV (T = 15.128, p = 0.000) were statistically significant and strong, supporting the direct effects between the variables. These findings align with prior research demonstrating the significant impact of environmental knowledge on functional value [4,45,46,47,48,99]. Additionally, the relationships between FV → GPI (T = 9.512, p = 0.000), SV → GPI (T = 5.562, p = 0.000), and EV → GPI (T = 5.210, p = 0.000), were also significant and strong. Similarly, these findings are consistent with various studies that outlined the positive impact of consumption values on green purchase intentions [4,6,49,50,51,54,60,62,65,66,68].
Likewise, significant indirect effects were found via the mediating variable GT, such as the relationship between FV → GT → GPI (T = 9.523, p = 0.000), SV → GT → GPI (T = 5.581, p = 0.000) and EV → GT → GPI (T = 4.042, p = 0.000), demonstrating the mediating role of green trust in linking consumption values to green purchase intentions. These findings align with previous empirical research [5,55,58,60,82,83,84,85,89].

6. Theoretical Implications

The research presents multiple advancements to our understanding of how consumers purchase green products. First, the research investigates how environmental knowledge affects the development of key consumption values. While previous research has determined that specific consumption values are related to green consumer behavior [6,56,57,58,70,71,100,101], there has been no attempt to understand how such values affect green purchases in these studies. A second contribution of this study is to shed light on whether and how green trust impacts green purchase intentions along with these values. In particular, examining whether functional, emotional, or social values play a greater role in green purchasing decisions. Finally, by focusing on Egypt’s emerging market, the research shed more light on the promotion of sustainability in developing countries as outlined by [12,15,16,102]. The research endeavor will add to a broader understanding of how consumption values and green trust influence the consumers’ green purchases.

7. Practical Implications

The findings of this research have significant implications for both businesses and policymakers. In the first place, the research has identified environmental knowledge as a desirable determinant that promoted functional and emotional value among targeted green product buyers and indicated high environmental knowledge. This means that companies should strive to provide sufficient information that will attract consumers to green products. The research findings also revealed that the perceived losses consumers believe will accompany green product purchases often exceed reality, resulting in a gap between sustainable product attitudes and actual purchasing decisions. On the contrary, people with lower risk aversion and greater knowledge of green products demonstrated consistent attitudes and actions regarding pro-environmental behavior [103,104,105].
Second, the current study shows that green trust mediates the relationship between consumption values and green purchase intentions. Consumer trust in both the fidelity and environmental statements of green products drives an important surge in purchasing intentions among customers. So, stringent rules about green labeling and advertising that companies implement under policymakers’ direction help build green trust by providing accurate environmental information to customers about their products. Policymakers possess the ability to reduce consumer distrust in green products, especially when facing market uncertainties about greenwashing [106]. Additionally, the essential nature of environmental knowledge demonstrated in this study allows policymakers to create educational initiatives showing that sustainable practices benefit people’s health and the environment. Research shows that targeting Generation Z viewers with proper environmental awareness education campaigns through social media channels can produce high-impact results [107].
Finally, the effectiveness of using monetary rewards as a measure to change behavior is an important factor. Lawmakers ought to set up initiatives where consumers who purchase green products and the manufacturers of green products receive adequate financial assistance. The application of this type of economic policy removes the obstacles that financial constraints pose during a purchase [11,108].
From a financial standpoint, the demonstrated role of green trust in strengthening purchase intention and brand loyalty suggests that credible sustainability communication and eco-design can build brand equity—an intangible asset linked to market value and shareholder returns. Prior marketing–finance research shows that customer-facing sustainability and trust-building activities translate into higher market valuation when they enhance customer satisfaction/loyalty and are supported by strong marketing capabilities [109,110]. In practice, higher loyalty lowers acquisition/retention costs and stabilizes cash flows, while authentic green positioning reduces reputational risk and can improve access to ESG-oriented capital [111]. Accordingly, managers can treat green trust as a financing-relevant lever: investments that measurably raise green trust (e.g., verified eco-labels, transparent impact reporting) should be tracked not only on attitudinal outcomes (trust/loyalty) but also on brand-asset metrics (brand value) and financial KPIs [57].

8. Limitations and Future Research Directions

Although this study provides meaningful insights into how consumption values and green trust influence green purchase intention in Egypt’s emerging market, several limitations should be acknowledged.
First, the research used a single cross-sectional survey design, which limits the ability to infer causality among variables and raises the possibility of common method bias (CMB) because all data were collected from the same respondents at the same time using self-reported measures. Future research could mitigate this limitation by adopting longitudinal or experimental designs, or by incorporating multi-source data collection to validate the results.
Second, the geographical area of the research was narrowed to Cairo. The city, though it presents a big urban market, might not be a good representation of the attitudes of other consumers in other parts of Egypt or the emerging markets. It could be investigated further in the future by expanding the sample to other cities or different nations to be more general.
Third, the data is self-reported; therefore, it is likely to be biased (social desirability or exaggeration of behavior intention) and unrelated to purchase intention and behavior. This limitation may be overcome through future studies by monitoring behavioral changes or conducting field experiments.
Fourth, the study assumed linear relationships among variables. However, consumer psychology may involve non-linear or threshold effects—for example, functional value may serve as a minimum requirement (a threshold) before purchase intention increases, and social value may influence purchase decisions more strongly for publicly visible products. Further research could test such non-linear or moderation effects (e.g., by product type, visibility, or cultural context) to enhance theoretical richness.
Finally, future research could examine additional mediators and moderators, such as environmental concern, perceived greenwashing, or generational differences, to provide a more comprehensive understanding of green consumer behavior.

Author Contributions

Conceptualization, A.S.A.; Methodology, A.S.A.; Formal analysis, A.S.A.; Investigation, A.S.A. and A.A.-S.; Data curation, A.S.A.; Writing—original draft, A.S.A.; Writing—review & editing, A.A.-S.; Project administration, A.S.A. All authors have read and agreed to the published version of the manuscript.

Funding

This research received no external funding.

Institutional Review Board Statement

This research was conducted in accordance with the ethical standards of the Declaration of Helsinki (1975, revised in 2013). According to Egyptian national regulations, as analyzed in the 2024 BMC Medical Ethics study on the Egyptian Clinical Research Law, only biomedical and clinical research require Institutional Review Board (IRB) approval. Therefore, anonymous, non-clinical social survey studies such as this are not subject to such approval. All participants provided informed consent, and confidentiality and anonymity were strictly ensured.

Informed Consent Statement

Informed consent was obtained from all subjects involved in the study.

Data Availability Statement

The original contributions presented in this study are included in the article. Further inquiries can be directed to the corresponding author.

Conflicts of Interest

The authors declare that they have no known financial or personal relationships that could have appeared to influence the work reported in this paper. No competing interests, whether financial, professional, or otherwise, have been identified that might have affected the objectivity or integrity of the research presented.

References

  1. Rawat, K.; Sahni, P. Embedding SDG 12 in consumer behaviour. A survey of knowledge, attitude and perception for sustainable consumption. Vis. Sustain. 2023, 20, 1–15. [Google Scholar] [CrossRef]
  2. Surface, D.L.; Akdeniz, M.B.; Talay, M.B. The relationship between eco-labeling claims and abnormal stock returns to new product launches: Empirical evidence from food and Beverage Industries: An abstract. In Developments in Marketing Science: Proceedings of the Academy of Marketing Science; Springer: Cham, Switzerland, 2023; pp. 299–300. [Google Scholar] [CrossRef]
  3. Boivin, C.; Fabien, D.; Lova, R.; Francine, R. Understanding green consumption: Is perceived consumer effectiveness a predictor of green behaviour? In Developments in Marketing Science: Proceedings of the Academy of Marketing Science; Springer: Cham, Switzerland, 2016; pp. 27–31. [Google Scholar] [CrossRef]
  4. Parker, H.; Bhatti, W.A.; Chwialkowska, A.; Marais, T. Factors influencing green purchases: An emerging market perspective. Sustain. Dev. 2022, 31, 865–876. [Google Scholar] [CrossRef]
  5. Amin, S.; Tarun, T. Effect of consumption values on customers’ green purchase intention: A mediating role of green trust. Soc. Responsib. J. 2020, 17, 1320–1336. [Google Scholar] [CrossRef]
  6. Hudayah, S.; Aulia Ramadhani, M.; Arum Sary, K.; Raharjo, S.; Yudaruddin, R. Green perceived value and green product purchase intention of gen z consumers: Moderating role of environmental concern. Environ. Econ. 2023, 14, 87–102. [Google Scholar] [CrossRef]
  7. Lin, P.; Huang, Y. The influence factors on choice behavior regarding green products based on the theory of consumption values. J. Clean. Prod. 2012, 22, 11–18. [Google Scholar] [CrossRef]
  8. Majeed, A.; Ahmed, I.; Rasheed, A. Investigating influencing factors on consumers’ choice behavior and their environmental concerns while purchasing green products in Pakistan. J. Environ. Plan. Manag. 2021, 65, 1110–1134. [Google Scholar] [CrossRef]
  9. Adnan, A.R.; Widowati, R. Nuryakin Customer loyalty in Green Marketing Research: A systematic review. Int. J. Environ. Impacts 2023, 6, 207–214. [Google Scholar] [CrossRef]
  10. Liu, L.; Cui, H.; Nie, Y. CITE space-based bibliometric analysis of Green Marketing. Sustainability 2023, 15, 9840. [Google Scholar] [CrossRef]
  11. Nguyen, T.N.; Lobo, A.; Nguyen, H.L.; Phan, T.T.H.; Cao, T.K. Determinants influencing conservation behaviour: Perceptions of Vietnamese consumers. J. Consum. Behav. 2016, 15, 560–570. [Google Scholar] [CrossRef]
  12. Chwialkowska, A.; Bhatti, W.A.; Glowik, M. The influence of cultural values on pro- environmental behavior. J. Clean. Prod. 2020, 268, 122305. [Google Scholar] [CrossRef]
  13. Hazaea, S.A.; Al-Matari, E.M.; Zedan, K.; Khatib, S.F.; Zhu, J.; Al Amosh, H. Green purchasing: Past, present and future. Sustainability 2022, 14, 5008. [Google Scholar] [CrossRef]
  14. Sumarsono, H.; Narmaditya, B.S.; Rahmawati, F.; Prayitno, P.H.; Sahid, S. Green Marketing for Sustainability Business: A Bibliometric analysis. Multidiscip. Rev. 2024, 8, 2025078. [Google Scholar] [CrossRef]
  15. Aly, A.S.; Santos-Roldán, L.; Palacios-Florencio, B. Building consumer loyalty through Green Marketing: An Egyptian perspective. Environ. Res. Commun. 2025, 7, 045015. [Google Scholar] [CrossRef]
  16. Soyez, K. How national cultural values affect pro-environmental consumer behavior. Int. Mark. Rev. 2012, 29, 623–646. [Google Scholar] [CrossRef]
  17. El Dessouky, N.F. Green economy policy in Egypt: An Advocacy Coalition Perspective. Inf. Sci. Lett. 2023, 12, 2539–2549. [Google Scholar] [CrossRef]
  18. Nassar, H.; Biltagy, M.; Safwat, A. The role of waste-to-energy in waste management in Egypt: A techno-economic analysis. Rev. Econ. Political Sci. 2023, 10, 151–167. [Google Scholar] [CrossRef]
  19. Desouki, M.; Madkour, M.; Abdeen, A.; Elboshy, B. Multicriteria decision-making tool for investigating the feasibility of the Green Roof Systems in Egypt. Sustain. Environ. Res. 2024, 34, 2. [Google Scholar] [CrossRef]
  20. Wahba, S.; Kamil, B.; Nassar, K.; Abdelsalam, A. Green envelop impact on reducing air temperature and enhancing outdoor thermal comfort in arid climates. Civ. Eng. J. 2019, 5, 1124–1135. [Google Scholar] [CrossRef]
  21. Saber, M.; Ahmed, O.B.; Keheila, E.A.; Mohamed, M.A.; Kantoush, S.A.; Abdel-Fattah, M.; Sumi, T. Assessment of the impacts of groundwater overdrafting on water quality and environmental degradation in the fares area, Aswan, Egypt. In Natural Disaster Science and Mitigation Engineering: DPRI Reports; Springer: Singapore, 2021; pp. 529–551. [Google Scholar] [CrossRef]
  22. Abdelhamid, M.S. Assessment of different construction and demolition waste management approaches. HBRC J. 2014, 10, 317–326. [Google Scholar] [CrossRef]
  23. Rezk, M.R.A.; Kapiel, T.; Piccinetti, L.; Salem, N.; Khasawneh, A.; Santoro, D.; Sakr, M. Circular economy in Egypt: An overview of the current landscape and potential for growth. Insights Into Reg. Dev. 2023, 5, 45–57. [Google Scholar] [CrossRef]
  24. Keleg, M.M.; Butina Watson, G.; Salheen, M.A. A critical review for Cairo’s Green Open Spaces Dynamics as a prospect to act as placemaking anchors. URBAN Des. Int. 2022, 27, 232–248. [Google Scholar] [CrossRef]
  25. Belbağ, A.G.; Üner, M.M.; Cavusgil, E.; Cavusgil, S.T. The new middle class in emerging markets: How values and demographics influence discretionary consumption. Thunderbird Int. Bus. Rev. 2019, 61, 325–337. [Google Scholar] [CrossRef]
  26. Zhang, Q.; Zhu, X.; Lee, M.-J. Exploring institutional pressures, Green Innovation, and sustainable performance: Examining the mediated moderation role of Entrepreneurial Orientation. Sustainability 2024, 16, 2058. [Google Scholar] [CrossRef]
  27. Ogiemwonyi, O.; Jan, M.T. The influence of collectivism on consumer responses to Green Behavior. Bus. Strategy Dev. 2023, 6, 542–556. [Google Scholar] [CrossRef]
  28. Qu, D. Collectivism Culture and Green Transition: An Empirical Investigation for the Rice Theory. Front. Environ. Sci. 2023, 11, 1129170. [Google Scholar] [CrossRef]
  29. Sheth, J.N.; Newman, B.I.; Gross, B.L. Why we buy what we buy: A theory of consumption values. J. Bus. Res. 1991, 22, 159–170. [Google Scholar] [CrossRef]
  30. Biswas, A.; Roy, M. Leveraging factors for sustained green consumption behavior based on consumption value perceptions: Testing the structural model. J. Clean. Prod. 2015, 95, 332–340. [Google Scholar] [CrossRef]
  31. Burkert, M.; Hüttl-Maack, V.; Gil, J.M.; Rahmani, D. The influence of green consumption values on how consumers form overall sustainability perceptions of food products and brands. J. Sustain. Mark. 2023, 4, 44–62. [Google Scholar] [CrossRef]
  32. Dinh, C.T.; Uehara, T.; Tsuge, T. Green attributes in young consumers’ purchase intentions: A cross-country, cross-product comparative study using a discrete choice experiment. Sustainability 2021, 13, 9825. [Google Scholar] [CrossRef]
  33. Bakır, M. The influence of environmental knowledge on green purchase intention in the air travel industry: The mediating role of Green Attitude. Int. J. Sustain. Aviat. 2023, 1, 371–388. [Google Scholar] [CrossRef]
  34. Hariyanto, O.I. The relationship of environmental knowledge and green purchase intention. Int. J. Eng. Adv. Technol. (IJEAT) 2019, 8, 142–144. [Google Scholar] [CrossRef]
  35. Joshi, Y.; Rahman, Z. Predictors of young consumer’s green purchase behaviour. Manag. Environ. Qual. Int. J. 2016, 27, 452–472. [Google Scholar] [CrossRef]
  36. Sanny, L.; Saputra, W.A.; Gunawan, V.; Aguzman, G.; Yulieni Ninal, M.M. Antecedent of Purchase Intention on Green Products in Indonesia. In Proceedings of the 2023 10th International Conference on ICT for Smart Society (ICISS), Bandung, Indonesia, 6–7 September 2023; pp. 1–6. [Google Scholar] [CrossRef]
  37. Liu, M.T.; Liu, Y.; Mo, Z. Moral norm is the key. Asia Pac. J. Mark. Logist. 2020, 32, 1823–1841. [Google Scholar] [CrossRef]
  38. Tan, Z.; Sadiq, B.; Bashir, T.; Mahmood, H.; Rasool, Y. Investigating the impact of green marketing components on purchase intention: The mediating role of brand image and brand trust. Sustainability 2022, 14, 5939. [Google Scholar] [CrossRef]
  39. Saraireh, S.A.M. Green purchasing, environmental concern, and subjective knowledge in saudi arabia: The moderating effect of green skepticism. Uncertain Supply Chain. Manag. 2023, 11, 77–86. [Google Scholar] [CrossRef]
  40. Pekkanen, T.; Pätäri, S.; Albadera, L.; Jantunen, A. Who cares about product sustainability information at the moment of purchase? consumer evidence from three countries. Sustain. Dev. 2018, 26, 229–242. [Google Scholar] [CrossRef]
  41. Indriani, I.A.D.; Rahayu, M.; Hadiwidjojo, D. The influence of environmental knowledge on green purchase intention the role of attitude as mediating variable. Int. J. Multicult. Multirelig. Underst. 2019, 6, 627. [Google Scholar] [CrossRef]
  42. Kim, N. Environmental consciousness, purchase intention, and actual purchase behavior of eco-friendly products: The moderating impact of situational context. Int. J. Environ. Res. Public Health 2023, 20, 5312. [Google Scholar] [CrossRef]
  43. Marhadi, M.; Sudibyo, N.; Priatmoko, S.; Suyastri, C. Green Environment and Generation Z’s Attitudes: The Challenges of Eco-Friendly and Product Repurchase. In Proceedings of the 11th International Applied Business and Engineering Conference (ABEC 2023), Bengkalis, Indonesia, 21 September 2023. [Google Scholar] [CrossRef]
  44. Sheng, G.; Xie, F.; Gong, S.; Pan, H. The role of cultural values in green purchasing intention: Empirical evidence from chinese consumers. Int. J. Consum. Stud. 2019, 43, 315–326. [Google Scholar] [CrossRef]
  45. Kifaya, R.; Rama, D. Determinants of organic Tunisian purchasing behaviour: An application of the consumption values theory. Ital. J. Mark. 2023, 2023, 161–177. [Google Scholar] [CrossRef]
  46. Rizkalla, N.; Erhan, T.P. Sustainable consumption behaviour in the context of millennials in Indonesia—Can environmental concern, self-efficacy, guilt and subjective knowledge make a difference? Manag. J. Sustain. Bus. Manag. Solut. Emerg. Econ. 2020, 25, 43. [Google Scholar] [CrossRef]
  47. Harahap, A.; Zuhriyah, A.; Rahmayanti, H. Nadiroh Relationship between knowledge of green product, social impact and perceived value with green purchase behavior. E3S Web Conf. 2018, 74, 04002. [Google Scholar] [CrossRef]
  48. Kim, Y.; Yun, S.; Lee, J.; Ko, E. How consumer knowledge shapes green consumption: An empirical study on voluntary carbon offsetting. Int. J. Advert. 2015, 35, 23–41. [Google Scholar] [CrossRef]
  49. Cao, D.; Zheng, Y.; Liu, C.; Yao, X.; Chen, S. Consumption values, anxiety and organic food purchasing behaviour considering the moderating role of sustainable consumption attitude. Br. Food J. 2021, 124, 3540–3562. [Google Scholar] [CrossRef]
  50. Zhuang, M.; Zhu, W.; Li-hui, H.; Pan, W. Research of influence mechanism of corporate social responsibility for smart cities on consumers’ purchasing intention. Libr. Hi Tech 2021, 40, 1147–1158. [Google Scholar] [CrossRef]
  51. Abdou, A.H.; Shehata, H.S.; Mahmoud, H.M.E.; Albakhit, A.I.; Almakhayitah, M.Y. The Effect of Environmentally Sustainable Practices on Customer Citizenship Behavior in Eco-Friendly Hotels: Does the Green Perceived Value Matter? Sustainability 2022, 14, 7167. [Google Scholar] [CrossRef]
  52. Suphasomboon, T.; Vassanadumrongdee, S. Toward sustainable consumption of green cosmetics and personal care products: The role of perceived value and ethical concern. Sustain. Prod. Consum. 2022, 33, 230–243. [Google Scholar] [CrossRef]
  53. Alganad, A.M.; Isa, N.M.; Fauzi, W.I. Why people do not purchase green cars in Malaysia: The influence of consumption values on consumers’ attitude towards Green Cars. Case Stud. Transp. Policy 2023, 12, 101007. [Google Scholar] [CrossRef]
  54. Cao, C.; Zhang, X. What triggers consumers to purchase eco-friendly food? the impact of micro signals, macro signals and perceived value. Br. Food J. 2024, 126, 2204–2226. [Google Scholar] [CrossRef]
  55. Wang, G.; Musa, R. Does Green Advertising always effectiveness? A multidimensional perceived value analysis based on the SOR model. J. Promot. Manag. 2024, 30, 1293–1321. [Google Scholar] [CrossRef]
  56. Gonçalves, H.M.; Lourenço, T.F.; Silva, G.M. Green buying behavior and the theory of consumption values: A fuzzy-set approach. J. Bus. Res. 2016, 69, 1484–1491. [Google Scholar] [CrossRef]
  57. Wang, K.; Liu, M.; Xu, Y.; He, Y. Brand equity and firm sustainable performance: The signaling effect of the financial analysts’ recommendations. Sustainability 2019, 11, 1086. [Google Scholar] [CrossRef]
  58. Zaidi, S.M.M.R.; Yifei, L.; Bhutto, M.Y.; Ali, R.; Alam, F. The influence of consumption values on green purchase intention: A moderated mediation of greenwash perceptions and green trust. Pak. J. Commer. Soc. Sci. 2019, 13, 826–848. [Google Scholar]
  59. Chwialkowska, A. Money and status or clear conscience and clean air—Should we vary the marketing interventions depending on tourist’s cultural background? J. Travel Tour. Mark. 2021, 38, 75–92. [Google Scholar] [CrossRef]
  60. Wang, E.S.-T.; Chang, S.-C.; Li, F.-Y. Effects of prosocial norms on consumers’ social value perceptions, attitudes, and repurchase intentions toward green products. Present Environ. Sustain. Dev. 2024, 18, 65–77. [Google Scholar] [CrossRef]
  61. Li, S.; Rasiah, R.; Zheng, S.; Yuan, Z. Influence of environmental knowledge and green trust on green purchase behaviour. Environ. Behav. Proc. J. 2023, 8, 353–358. [Google Scholar] [CrossRef]
  62. Budiman, S. The effect of social and personality factor on attitude toward brand and purchase intention. J. Din. Manaj. 2021, 12, 41–52. [Google Scholar] [CrossRef]
  63. Liobikienė, G.; Grincevičienė, S.; Bernatonienė, J. Environmentally friendly behaviour and green purchase in Austria and Lithuania. J. Clean. Prod. 2017, 142, 3789–3797. [Google Scholar] [CrossRef]
  64. Khan, S.N.; Mohsin, M. The power of emotional value: Exploring the effects of values on Green Product Consumer Choice Behavior. J. Clean. Prod. 2017, 150, 65–74. [Google Scholar] [CrossRef]
  65. Khan, R. Impact of functional, social and emotional values for consumption values on green purchase behavior among youth: Empirical study of cosmetic sector of quetta-pakistan. Pak. Lang. Humanit. Rev. 2022, 6, 220–234. [Google Scholar] [CrossRef]
  66. Woo, E.; Kim, Y.G. Consumer attitudes and buying behavior for green food products. Br. Food J. 2019, 121, 320–332. [Google Scholar] [CrossRef]
  67. Kennedy, F.B.; Adhikari, A.M.S.S. Antecedents affecting consumers’ green purchase intention towards green products. Am. J. Interdiscip. Res. Innov. 2022, 1, 47–52. [Google Scholar] [CrossRef]
  68. Atmoko, W.B.; Noor, F.M.; Yulandari, A. Bridging intention-behavior gap on green products consumption. Return Study Manag. Econ. Bussines 2023, 2, 251–259. [Google Scholar] [CrossRef]
  69. Adhitiya, L.; Astuti, R.D. The effect of consumer value on attitude toward green product and green consumer behavior in organic food. IPTEK J. Proc. Ser. 2019, 5, 193. [Google Scholar] [CrossRef]
  70. Sharma, A.; Singh, D.; Misra, R. The role of positive anticipated emotions in influencing purchase intentions of battery electric cars in emerging markets. J. Int. Consum. Mark. 2023, 36, 132–150. [Google Scholar] [CrossRef]
  71. Chakraborty, D.; Dash, G. Using the consumption values to investigate consumer purchase intentions towards Natural Food Products. Br. Food J. 2022, 125, 551–569. [Google Scholar] [CrossRef]
  72. Liew, C.W.; Ramayah, T.; Karia, N. Consumption value and context-specific attributes: The moderating effect of social class on Halal Cosmetics Purchase Intention. Asia-Pac. J. Bus. Adm. 2024, 17, 447–468. [Google Scholar] [CrossRef]
  73. Griskevicius, V.; Tybur, J.M.; Van den Bergh, B. Going green to be seen: Status, reputation, and conspicuous conservation. J. Personal. Soc. Psychol. 2010, 98, 392–404. [Google Scholar] [CrossRef]
  74. Chen, Y.S.; Chang, C.H. Enhance green purchase intentions. Manag. Decis. 2012, 50, 502–520. [Google Scholar] [CrossRef]
  75. Lin, C.; Lai, X.; Yu, C. Switching intent of disruptive green products: The roles of comparative economic value and green trust. Front. Energy Res. 2021, 9, 764581. [Google Scholar] [CrossRef]
  76. Alamsyah, D.P.; Aryanto, R.; Indriana Widjaja, V.F.; Rohaeni, H. The strategy of eco-friendly products with Green Consumer Behavior: Development of Green Trust Model. IOP Conf. Ser. Earth Environ. Sci. 2021, 824, 012044. [Google Scholar] [CrossRef]
  77. Mezger, A.; Cabanelas, P.; Cabiddu, F.; Rüdiger, K. What does it matter for trust of green consumers? an application to German Electricity Market. J. Clean. Prod. 2020, 242, 118484. [Google Scholar] [CrossRef]
  78. Srivastava, N.; Mittal, A. How does green trust mediate the relationship between environmental concern and green brand knowledge during green purchases? Glob. Knowl. Mem. Commun. 2024. ahead of print. [Google Scholar] [CrossRef]
  79. Wasaya, A.; Saleem, M.A.; Ahmad, J.; Nazam, M.; Khan, M.M.; Ishfaq, M. Impact of green trust and green perceived quality on green purchase intentions: A moderation study. Environ. Dev. Sustain. 2021, 23, 13418–13435. [Google Scholar] [CrossRef]
  80. Yang, Y.-C.; Zhao, X. Exploring the relationship of green packaging design with Consumers’ Green Trust, and Green Brand Attachment. Soc. Behav. Personal. Int. J. 2019, 47, 1–10. [Google Scholar] [CrossRef]
  81. Cheung, R.; Lam, A.Y.C.; Lau, M.M. Drivers of green product adoption: The role of green perceived value, green trust and perceived quality. J. Glob. Sch. Mark. Sci. 2015, 25, 232–245. [Google Scholar] [CrossRef]
  82. Dangelico, R.M.; Nonino, F.; Pompei, A. Which are the determinants of green purchase behaviour? A study of Italian consumers. Bus. Strategy Environ. 2021, 30, 2600–2620. [Google Scholar] [CrossRef]
  83. Lam, A.Y.; Lau, M.M.; Cheung, R. Modelling the relationship among green perceived value, Green Trust, satisfaction, and repurchase intention of green products. Contemp. Manag. Res. 2016, 12, 47–60. [Google Scholar] [CrossRef]
  84. Magfiroh, N.N.; Vania, A. We trust in green product: The impact of Green Marketing and packaging on purchase intention. El-Mal J. Kaji. Ekon. Bisnis Islam 2024, 5, 3093–3108. [Google Scholar] [CrossRef]
  85. Sudita, N.P.C.R.; Ekawati, N.W. Pengaruh green perceived value terhadap green repurchase intention yang dimediasi oleh green trust. E-J. Manaj. Univ. Udayana 2018, 7, 5846. [Google Scholar] [CrossRef]
  86. Chen, Y.; Lin, C.; Weng, C. The influence of environmental friendliness on green trust: The mediation effects of green satisfaction and green perceived quality. Sustainability 2015, 7, 10135–10152. [Google Scholar] [CrossRef]
  87. Guerreiro, J.; Pacheco, M.P. How green trust, consumer brand engagement and green word-of-mouth mediate purchasing intentions. Sustainability 2021, 13, 7877. [Google Scholar] [CrossRef]
  88. Deng, Y.; Yang, Y. Exploring the role of green attributes transparency influencing green customer citizenship behavior. Br. Food J. 2021, 124, 1473–1484. [Google Scholar] [CrossRef]
  89. Guan, D.; Lei, Y.; Liu, Y.; Ma, Q. The effect of matching promotion type with purchase type on green consumption. J. Retail. Consum. Serv. 2024, 78, 103732. [Google Scholar] [CrossRef]
  90. Karon, J.M.; Wejnert, C. Statistical methods for the analysis of time–location sampling data. J. Urban Health 2012, 89, 565–586. [Google Scholar] [CrossRef]
  91. United Nations. Household Sample Surveys in Developing and Transition Countries; Studies in Methods, Series F No. 96; United Nations Statistics Division: New York, NY, USA, 2005; Available online: https://unstats.un.org/unsd/demographic/sources/surveys/Handbook23June05.pdf (accessed on 21 October 2025).
  92. Bagozzi, R.; Yi, Y. On the Evaluation of Structural Equation Models. J. Acad. Mark. Sci. 1988, 16, 74–94. [Google Scholar] [CrossRef]
  93. Hair, J.F.; Hult, G.T.M.; Ringle, C.M.; Sarstedt, M. A Primer on Partial Least Squares Structural Equation Modeling (PLS-SEM); Sage: Thousand Oaks, CA, USA, 2017. [Google Scholar]
  94. Hair, J.F.; Anderson, R.E.; Tatham, R.L.; Black, W.C. Multivariate Data Analysis, 5th ed.; Prentice Hall: Upper Saddle River, NJ, USA, 1998. [Google Scholar]
  95. Nunnally, J.C. Psychometric Theory, 2nd ed.; McGraw-Hill: New York, NY, USA, 1978. [Google Scholar]
  96. Fornell, C.; Larcker, D.F. Evaluating Structural Equation Models with Unobservable Variables and Measurement Error. J. Mark. Res. 1981, 18, 39–50. [Google Scholar] [CrossRef]
  97. Hair, J.F.; Risher, J.J.; Sarstedt, M.; Ringle, C.M. When to Use and How to Report the Results of PLS-SEM. Eur. Bus. Rev. 2019, 31, 2–24. [Google Scholar] [CrossRef]
  98. Henseler, J.; Ringle, C.M.; Sarstedt, M. A New Criterion for Assessing Discriminant Validity in Variance-Based Structural Equation Modeling. J. Acad. Mark. Sci. 2015, 43, 115–135. [Google Scholar] [CrossRef]
  99. Wang, S.; Wang, J.; Yu, W.; Yan, J.; Li, J. Environmental knowledge and consumers’ intentions to visit green hotels: The mediating role of consumption values. J. Travel Tour. Mark. 2018, 35, 1261–1271. [Google Scholar] [CrossRef]
  100. Wang, P.; Liu, Q.; Qi, Y. Factors influencing sustainable consumption behavior: A survey of the rural residents in China. J. Clean. Prod. 2014, 63, 152–165. [Google Scholar] [CrossRef]
  101. Liobikienė, G.; Bernatonienė, J. Why determinants of green purchase cannot be treated equally? The case of green cosmetics: Literature review. J. Clean. Prod. 2017, 162, 109–120. [Google Scholar] [CrossRef]
  102. Sawhney, A.; Mehra, P. Inching Towards Sustainability in Developing Countries: An Analysis of the Food Industry—A Case Study of India. In Handbook of Research on Sustainable Consumption and Production for Greener Economies; IGI Global: Hershey, PA, USA, 2023; pp. 301–326. [Google Scholar]
  103. Essiz, O.; Yurteri, S.; Mandrik, C.; Senyuz, A. Exploring the value-action gap in green consumption: Roles of risk aversion, subjective knowledge, and gender differences. J. Glob. Mark. 2023, 36, 67–92. [Google Scholar] [CrossRef]
  104. Eisenhauer, J.G. Ethical Preferences, Risk Aversion, and Taxpayer Behavior. J. Socio-Econ. 2008, 37, 45–63. [Google Scholar] [CrossRef]
  105. Medvecky, F. Valuing Environmental Costs and Benefits in an Uncertain Future: Risk Aversion and Discounting. Erasmus J. Philos. Econ. 2012, 5, 1–23. [Google Scholar] [CrossRef]
  106. Luo, J.; Zhang, B.; Antonoplis, S.; Mroczek, D.K. The Effects of Socioeconomic Status on Personality Development in Adulthood and Aging. J. Personal. 2022, 92, 243–260. [Google Scholar] [CrossRef]
  107. Sun, Y.; Xing, J. The Impact of Gamification Motivation on Green Consumption Behavior—An Empirical Study Based on Ant Forest. Sustainability 2022, 15, 512. [Google Scholar] [CrossRef]
  108. Basheer, M.F.; Hassan, S.G.; Majid, A.; Mahmood, S. The Mediating Role of Green Trust Between Green Marketing and Purchase Intention: Evidence from Emerging Economies. Sustainability 2022, 14, 2761. [Google Scholar] [CrossRef]
  109. Luo, X.; Bhattacharya, C.B. Corporate Social Responsibility, customer satisfaction, and market value. J. Mark. 2006, 70, 1–18. [Google Scholar] [CrossRef]
  110. Mishra, S.; Modi, S.B. Corporate Social Responsibility and shareholder wealth: The Role of Marketing Capability. J. Mark. 2016, 80, 26–46. [Google Scholar] [CrossRef]
  111. Fatemi, A.; Glaum, M.; Kaiser, S. ESG performance and firm value: The moderating role of Disclosure. Glob. Financ. J. 2018, 38, 45–64. [Google Scholar] [CrossRef]
Figure 1. Conceptual model of the study. Source: Developed by the authors (2025).
Figure 1. Conceptual model of the study. Source: Developed by the authors (2025).
Sustainability 17 10109 g001
Figure 2. Structural Equation Modeling (SEM) Results. Source: Developed by the authors (2025). EK: Environmental Knowledge, EV: Emotional Value, FV: Functional Value, SV: Social Value, GT: Green Trust, GPI: Green Purchase Intentions.
Figure 2. Structural Equation Modeling (SEM) Results. Source: Developed by the authors (2025). EK: Environmental Knowledge, EV: Emotional Value, FV: Functional Value, SV: Social Value, GT: Green Trust, GPI: Green Purchase Intentions.
Sustainability 17 10109 g002
Table 1. Demographics data.
Table 1. Demographics data.
VariableCategoryFrequencyPercentage
GenderMale22754.0%
Female19346.0%
Total420100.0%
AgeLee than 25 years8620.5%
From 25 and less than 35 years12730.2%
From 35 and less than 45 years9823.3%
More than 45 years10926.0%
Total420100.0%
Education
Level
Low4611.0%
Intermediate27365.0%
High10124.0%
Total420100.0%
Table 2. Factor Analysis.
Table 2. Factor Analysis.
ConstructsEKEVFVGPIGTSVCaCraCrcAVE
EK10.642 0.7650.8320.8320.584
EK20.723
EK30.641
EK40.817
EV1 0.617 0.8420.8890.8900.602
EV2 0.829
EV3 0.852
EV4 0.850
FV1 0.615 0.7740.8290.8410.596
FV2 0.794
FV3 0.757
FV4 0.736
GPI1 0.893 0.8970.9180.9240.705
GPI2 0.872
GPI3 0.800
GPI4 0.669
GPI5 0.879
GT1 0.765
GT2 0.776
GT3 0.810
GT4 0.772
SV1 0.8730.9150.9300.9430.786
SV2 0.870
SV3 0.908
SV4 0.861
Ca: Cronbach’s alpha, Cra: Composite reliability (rho_a), Crc: Composite reliability (rho_c), AVE: Average variance extracted.
Table 3. Measurement Model Fit.
Table 3. Measurement Model Fit.
Fit IndexRecommended ThresholdObtained ValueInterpretation
χ2 (Chi-Square)Non-significant preferred 624.318 (df = 340, p < 0.001)Acceptable
χ2/df (Normed Chi-Square)≤3.001.84Good model fit
CFI (Comparative Fit Index)≥0.900.943Excellent fit
TLI/NNFI (Tucker–Lewis Index)≥0.900.928Very good fit
RMSEA (Root Mean Square Error of Approximation)≤0.08 (≤0.05 ideal)0.044 (90% CI: 0.037–0.052)Excellent fit
SRMR (Standardized Root Mean Square Residual)≤0.080.046Good fit
GFI (Goodness-of-Fit Index)≥0.900.921Good overall model fit
NFI (Normed Fit Index)≥0.900.915Acceptable fit
Table 4. Validity-Forner Larker Criteria.
Table 4. Validity-Forner Larker Criteria.
EKEVFVGPIGTSV
EK0.758
EV0.4820.775
FV0.3180.4170.829
GPI0.5440.5920.5210.871
GT0.4380.6060.3440.5620.773
SV0.5610.6370.4720.7050.5230.891
Table 5. Correlation matrix.
Table 5. Correlation matrix.
EKEVFVGPIGTSV
EK1.000
EV0.5251.000
FV0.2720.4331.000
GPI0.5940.6730.4451.000
GT0.6310.6510.5530.7521.000
SV0.4640.6720.3410.4740.6261.000
Table 6. Path analysis.
Table 6. Path analysis.
Path(STDEV)T Statistics (|O/STDEV|)p ValuesHypothesisDecision
Panel A: Direct Effect
  EK → FV0.0604.4220.000Hypothesis 1SP
  EK → SV0.04110.5210.000Hypothesis 2SP
  EK → EV0.04315.1280.000Hypothesis 3SP
  FV → GPI0.0319.5120.000Hypothesis 4SP
  SV → GPI0.0475.5620.000Hypothesis 5SP
  EV → GPI0.0685.2100.000Hypothesis 6SP
Panel B: Indirect Effect
  FV → GT → GPI0.0279.5230.000Hypothesis 7SP
  SV → GT → GPI0.0445.5810.000Hypothesis 8SP
  EV → GT → GPI0.0514.0420.000Hypothesis 9SP
Disclaimer/Publisher’s Note: The statements, opinions and data contained in all publications are solely those of the individual author(s) and contributor(s) and not of MDPI and/or the editor(s). MDPI and/or the editor(s) disclaim responsibility for any injury to people or property resulting from any ideas, methods, instructions or products referred to in the content.

Share and Cite

MDPI and ACS Style

Aly, A.S.; Al-Salfiti, A. Linking Consumption Values to Green Purchase Intention: Evidence from Emerging Economies. Sustainability 2025, 17, 10109. https://doi.org/10.3390/su172210109

AMA Style

Aly AS, Al-Salfiti A. Linking Consumption Values to Green Purchase Intention: Evidence from Emerging Economies. Sustainability. 2025; 17(22):10109. https://doi.org/10.3390/su172210109

Chicago/Turabian Style

Aly, Amr Samir, and Ahmad Al-Salfiti. 2025. "Linking Consumption Values to Green Purchase Intention: Evidence from Emerging Economies" Sustainability 17, no. 22: 10109. https://doi.org/10.3390/su172210109

APA Style

Aly, A. S., & Al-Salfiti, A. (2025). Linking Consumption Values to Green Purchase Intention: Evidence from Emerging Economies. Sustainability, 17(22), 10109. https://doi.org/10.3390/su172210109

Note that from the first issue of 2016, this journal uses article numbers instead of page numbers. See further details here.

Article Metrics

Back to TopTop