Balancing Forecast Accuracy and Emissions for Hourly Wind Power at Dumat Al-Jandal: Sustainable AI for Zero-Carbon Transitions
Abstract
1. Introduction
1.1. Cities, Wind Energy Supply, and Saudi Arabia 2023 Vision
1.2. Sustainable Artificial Intelligence (SAI)
1.3. Research Gaps and Problems
1.4. Research Objectives
2. Literature Review
3. Deep Learning Models
4. Research Methodology
4.1. CNN-LSTM-AM Model Architecture
4.2. Model Evaluation and Sustainability Metrics
5. Deep Learning Algorithms Application
5.1. Dumat Al-Jandal Wind Farm Dataset
5.2. Hyperparameter Optimization
6. Results and Analysis
6.1. Results Before Sustainable AI Assessment
6.2. Sustainable AI Trade-Off
7. Discussion and Key Contributions
7.1. Sustainable AI Wind Power Forecasting System (SAI-WPFS)
7.2. Contribution to Sustainability
8. Conclusions
8.1. Research Limitations
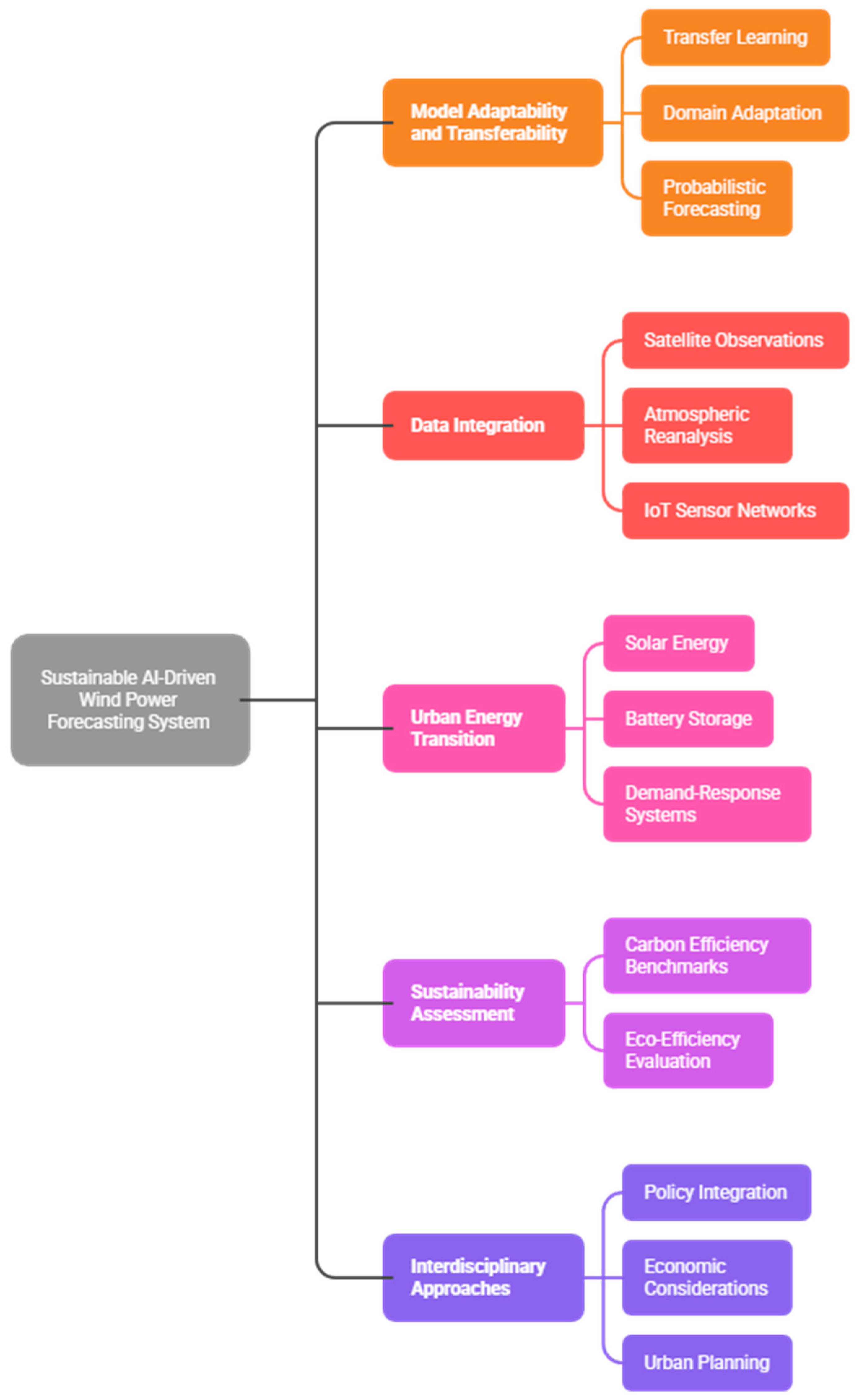
8.2. Future Research
Author Contributions
Funding
Institutional Review Board Statement
Informed Consent Statement
Data Availability Statement
Conflicts of Interest
Abbreviations
| AI | Artificial Intelligence |
| SAI | Sustainable Artificial Intelligence |
| SAI-WPFS | Sustainable AI-Driven Wind Power Forecasting System |
| CNN | Convolutional Neural Network |
| RNN | Recurrent Neural Network |
| LSTM | Long Short-Term Memory |
| GRU | Gated Recurrent Unit |
| AM | Attention Mechanism |
| MAE | Mean Absolute Error |
| MAPE | Mean Absolute Percentage Error |
| RMSE | Root Mean Squared Error |
| R2 | Coefficient of Determination |
| CO2 | Carbon Dioxide |
| UPSDF | Urban Power Supply Decarbonization Framework |
| SDGs | Sustainable Development Goals |
| KSA | Kingdom of Saudi Arabia |
References
- Selim, M.M.; Alshareef, N. Trends and opportunities in renewable energy investment in Saudi Arabia: Insights for achieving vision 2030 and enhancing environmental sustainability. Alex. Eng. J. 2025, 112, 224–234. [Google Scholar] [CrossRef]
- Elmousalami, H.; Hui, F.K.P.; Alnaser, A.A. Enhancing Smart and Zero-Carbon Cities Through a Hybrid CNN-LSTM Algorithm for Sustainable AI-Driven Solar Power Forecasting (SAI-SPF). Buildings 2025, 15, 2785. [Google Scholar] [CrossRef]
- Ubaid, M.; Gulrez, M. Renewable energies in the gulf: The ambitious plans of Saudi Arabia and the United Arab Emirates. Saudi J. Humanit. Soc. Sci. 2025, 10, 9–26. [Google Scholar] [CrossRef]
- Manal, A. The role of renewable energy in driving economic transformation and sustainable development in Saudi Arabia. Int. J. Energy Econ. Policy 2025, 15, 364. [Google Scholar] [CrossRef]
- Altouma, A.; Bashir, B.; Ata, A.B.; Ocwa, A.; Alsalman, E.; Harsányi, S. Mohammed, An environmental impact assessment of Saudi Arabia’s vision 2030 for sustainable urban development: A policy perspective on greenhouse gas emissions. Environ. Sustain. Indic. 2024, 21, 100323. [Google Scholar]
- AlQahtani, A.M. A comprehensive assessment of wind energy potential and wind farm design in a coastal industrial city. World J. Eng. 2025, 22, 529–539. [Google Scholar] [CrossRef]
- Di Lorenzo, G.; Stracqualursi, E.; Vescio, G.; Araneo, R. State of the Art of Renewable Sources Potentialities in the Middle East: A Case Study in the Kingdom of Saudi Arabia. Energies 2024, 17, 1816. Available online: https://iris.uniroma1.it/retrieve/6ff7a0b4-d962-4ce2-b80b-d4adac6aac4d/Di%20Lorenzo_State%20of%20the%20Art_2024.pdf (accessed on 8 September 2025). [CrossRef]
- Islam, M.T.; Ali, A. Sustainable green energy transition in Saudi Arabia: Characterizing policy framework, interrelations and future research directions. Next Energy 2024, 5, 100161. [Google Scholar] [CrossRef]
- Lv, Y.; Hu, Q.; Xu, H.; Lin, H.; Wu, Y. An ultra-short-term wind power prediction method based on spatial-temporal attention graph convolutional model. Energy 2024, 293, 130751. [Google Scholar] [CrossRef]
- Aguilar, D.; Quinones, J.J.; Pineda, L.R.; Ostanek, J.; Castillo, L. Optimal scheduling of renewable energy microgrids: A robust multi-objective approach with machine learning-based probabilistic forecasting. Appl. Energy 2024, 369, 123548. [Google Scholar] [CrossRef]
- Sun, S.; Liu, Y.; Li, Q.; Wang, T.; Chu, F. Short-term multi-step wind power forecasting based on spatio-temporal correlations and transformer neural networks. Energy Convers. Manag. 2023, 283, 116916. [Google Scholar] [CrossRef]
- Elshaboury, N.; Elmousalami, H. Wind speed and power forecasting using Bayesian optimized machine learning models in Gabal Al-Zayt, Egypt. Sci. Rep. 2025, 15, 28500. [Google Scholar] [CrossRef] [PubMed]
- Ye, X.; He, Z.; Heng, W.; Li, Y. Toward Understanding the Effectiveness of Attention Mechanism. AIP Publ. 2023, 13, 035019. Available online: https://pubs.aip.org/aip/adv/article/13/3/035019/2880479 (accessed on 8 September 2025). [CrossRef]
- Yang, M.; Huang, Y.; Guo, Y.; Zhang, W.; Wang, B. Ultra-short-term wind farm cluster power prediction based on FC-GCN and trend-aware switching mechanism. Energy 2024, 290, 130238. [Google Scholar] [CrossRef]
- Wang, R.; Xie, Y.; Wang, S.; Geng, G.; Jiang, Q.; Liu, C.; Wang, B. Capacity credit assessment of regional renewable generation considering multi-time-scale forecast errors. Energy 2025, 331, 136806. [Google Scholar] [CrossRef]
- Tuncar, E.A.; Sağlam, Ş.; Oral, B. A review of short-term wind power generation forecasting methods in recent technological trends. Energy Rep. 2024, 12, 197–209. [Google Scholar] [CrossRef]
- Yigitcanlar, T.; Mehmood, R.; Corchado, J.M. Green artificial intelligence: Towards an efficient, sustainable and equitable technology for smart cities and futures. Sustainability 2021, 13, 8952. [Google Scholar] [CrossRef]
- Elmousalami, H.; Alnaser, A.A.; Hui, F.K.P. Sustainable AI-driven wind energy forecasting: Advancing zero-carbon cities and environmental computation. Artif. Intell. Rev. 2025, 58, 191. [Google Scholar] [CrossRef]
- Martini, B.; Bellisario, D.; Coletti, P. Human-centered and sustainable artificial intelligence in industry 5.0: Challenges and perspectives. Sustainability 2024, 16, 5448. [Google Scholar] [CrossRef]
- Rohde, F.; Wagner, J.; Meyer, A.; Reinhard, P.; Voss, M.; Petschow, U.; Mollen, A. Broadening the perspective for sustainable artificial intelligence: Sustainability criteria and indicators for Artificial Intelligence systems. Curr. Opin. Environ. Sustain. 2024, 66, 101411. [Google Scholar] [CrossRef]
- Bolón-Canedo, V.; Morán-Fernández, L.; Cancela, B.; Alonso-Betanzos, A. A review of green artificial intelligence: Towards a more sustainable future. Neurocomputing 2024, 599, 128096. [Google Scholar] [CrossRef]
- Chen, W.; Men, Y.; Fuster, N.; Osorio, C.; Juan, A.A. Artificial intelligence in logistics optimization with sustainable criteria: A review. Sustainability 2024, 16, 9145. [Google Scholar] [CrossRef]
- Zhao, J.; Fariñas, B.G. Artificial Intelligence and Sustainable Decisions. Eur. Bus. Organ. Law. Rev. 2023, 24, 1–39. [Google Scholar] [CrossRef]
- Aldossary, Y.; Hewahi, N.; Alasaadi, A. Wind Speed Forecasting Based on Data Decomposition and Deep Learning Models: A Case Study of a Wind Farm in Saudi Arabia. Int. J. Renew. Energy Res. 2024, 13, 1285–1296. [Google Scholar] [CrossRef]
- Khan, M.A.; Rehman, A.; Shah, A.A.; Abbas, S.; Alharbi, M.; Ahmad, M.; Ghazal, T.M. Navigating the future of higher education in Saudi Arabia: Implementing AI, machine learning, and big data for sustainable university development. Discov. Sustain. 2025, 6, 495. [Google Scholar] [CrossRef]
- Bommidi, B.S.; Teeparthi, K.; Kosana, V. Hybrid wind speed forecasting using ICEEMDAN and transformer model with novel loss function. Energy 2023, 265, 126383. [Google Scholar] [CrossRef]
- Cassola, F.; Burlando, M. Wind speed and wind energy forecast through Kalman filtering of Numerical Weather Prediction model output. Appl. Energy 2012, 99, 154–166. [Google Scholar] [CrossRef]
- Faraz, M.I. Strategic analysis of wind energy potential and optimal turbine selection in Al-Jouf, Saudi Arabia. Heliyon 2024, 10, e39188. Available online: https://www.cell.com/heliyon/fulltext/S2405-8440(24)15219-X (accessed on 8 September 2025). [CrossRef]
- Rashid, A.; Baloch, N.; Rasheed, R.; Ngah, A.H. Big data analytics-artificial intelligence and sustainable performance through green supply chain practices in manufacturing firms of a developing country. J. Sci. Technol. Policy Manag. 2025, 16, 42–67. [Google Scholar] [CrossRef]
- Xing, Z.; Meng, Z.; Zheng, G.; Ma, G.; Yang, L.; Guo, X.; Tan, L.; Jiang, Y.; Wu, H. Intelligent rehabilitation in an aging population: Empowering human-machine interaction for hand function rehabilitation through 3D deep learning and point cloud. Front. Comput. Neurosci. 2025, 19, 1543643. [Google Scholar] [CrossRef]
- Xing, Z.; Ma, G.; Wang, L.; Yang, L.; Guo, X.; Chen, S. Towards visual interaction: Hand segmentation by combining 3D graph deep learning and laser point cloud for intelligent rehabilitation. IEEE Internet Things J. 2025, 12, 21328–21338. Available online: https://ieeexplore.ieee.org/abstract/document/10907946/ (accessed on 17 October 2025). [CrossRef]
- Marquez, F.P.G.; Gonzalo, P. A comprehensive review of artificial intelligence and wind energy. Arch. Comput. Methods Eng. 2022, 29, 2935–2958. [Google Scholar] [CrossRef]
- Elmousalami, H.H.; Darwish, A.; Hassanien, A.E. The Truth About 5G and COVID-19: Basics, Analysis, and Opportunities. In Digital Transformation and Emerging Technologies for Fighting COVID-19 Pandemic: Innovative Approaches; Hassanien, A.E., Darwish, A., Eds.; Springer International Publishing: Cham, Germany, 2021; pp. 249–259. [Google Scholar] [CrossRef]
- Hossain, M.A.; Chakrabortty, R.K.; Elsawah, S.; Gray, E.; Ryan, M.J. Predicting wind power generation using hybrid deep learning with optimization. IEEE Trans. Appl. Supercond. 2021, 31, 0601305. [Google Scholar] [CrossRef]
- Demolli, H.; Dokuz, A.S.; Ecemis, A.; Gokcek, M. Wind power forecasting based on daily wind speed data using machine learning algorithms. Energy Convers. Manag. 2019, 198, 111823. [Google Scholar] [CrossRef]
- Deng, Y.C.; Tang, X.H.; Zhou, Z.Y.; Yang, Y.; Niu, F. Application of machine learning algorithms in wind power: A review. Energy Sources Part A Recovery Util. Environ. Eff. 2025, 47, 4451–4471. [Google Scholar] [CrossRef]
- de Takara, L.A.; Teixeira, A.C.; Yazdanpanah, H.; Mariani, V.C.; Coelho, L.d.S. Optimizing multi-step wind power forecasting: Integrating advanced deep neural networks with stacking-based probabilistic learning. Appl. Energy 2024, 369, 123487. [Google Scholar] [CrossRef]
- Yu, Y.; Si, X.; Hu, C.; Zhang, J. A review of recurrent neural networks: LSTM cells and network architectures. Neural Comput. 2019, 31, 1235–1270. Available online: https://direct.mit.edu/neco/article-abstract/31/7/1235/8500 (accessed on 8 September 2025). [CrossRef]
- Jiang, Z.; Fang, D.; Zhang, M. Understanding the Causation of Construction Workers’ Unsafe Behaviors Based on System Dynamics Modeling. J. Manag. Eng. 2015, 31, 04014099. [Google Scholar] [CrossRef]
- Marouani, H.; Fouad, Y.; Mrad, H. A techno-economic assessment and optimization of Dumat Al-Jandal wind farm in Kingdom of Saudi Arabia. Energy Sci. Eng. 2023, 11, 4398–4407. [Google Scholar] [CrossRef]
- Naqash, M.T.; Aburamadan, M.H.; Harireche, O.; AlKassem, A.; Farooq, Q.U. The Potential of Wind Energy and Design Implications on Wind Farms in Saudi Arabia; Diponegoro University: Semarang, Indonesia, 2021; Available online: https://www.academia.edu/download/76680458/pdf.pdf (accessed on 8 September 2025).
- Elmousalami, H.H.; Elshaboury, N.A.T.; Maxi, M.M.I.; Ibrahim, A.H.; Elyamany, A.H. Bayesian Optimized Ensemble Learning System for Predicting Conceptual Cost and Construction Duration of Irrigation Improvement Systems. KSCE J. Civ. Eng. 2024, 29, 100014. [Google Scholar] [CrossRef]






| Notation | Parameter | Description | Unit |
|---|---|---|---|
| P1 | Hub Height | Vertical height or elevation at which the turbine hub is positioned. | meters |
| P2 | Wind Direction (Vane) | The prevailing orientation from which the wind originates, measured by a wind vane. | degrees |
| P3 | Air Temperature | Temperature recorded at hub height, influenced by solar radiation, humidity, and elevation. | °C |
| P4 | Relative Humidity | The percentage of water vapor in the air relative to its maximum capacity at the recorded temperature. | % |
| P5 | Air Pressure | Pressure exerted by the atmosphere at the measurement station within the wind farm. | hectopascals (hPa) |
| P6 | Month | Numerical representation of the month during data collection (values from 1 to 12). | – |
| P7 | Hour | Hour of the day in 24 h format, relevant for high-resolution short-term forecasting. | – |
| P8 | Wind Speed | Recorded velocity of wind flow at the measurement point. | m/s |
| P9 | Wind Power | Power output derived from the measured wind speed, normalized per unit area. | W/m2 |
| Model | Optimizer | Learning Rate | Batch Size | Epochs | Hidden Units/Filters | Activation Function | Dropout Rate | Sequence Length | Regularization (L2) |
|---|---|---|---|---|---|---|---|---|---|
| GRU | Adam | 0.0012 | 64 | 120 | 128 | ReLU | 0.2 | 24 | 0.0001 |
| RNN | RMSProp | 0.0015 | 64 | 100 | 128 | Tanh | 0.2 | 24 | 0.0001 |
| CNN-RNN | Adam | 0.0010 | 64 | 150 | 64 (conv) + 128 (rnn) | ReLU | 0.25 | 24 | 0.0001 |
| LSTM-AM | Adam | 0.0008 | 32 | 150 | 256 | Tanh/Softmax (AM) | 0.3 | 36 | 0.00005 |
| CNN-GRU | Adam | 0.0010 | 64 | 120 | 64 (conv) + 128 (gru) | ReLU | 0.25 | 24 | 0.0001 |
| GRU-AM | Adam | 0.0009 | 64 | 150 | 128 | ReLU/Softmax (AM) | 0.25 | 24 | 0.0001 |
| RNN-AM | RMSProp | 0.0012 | 64 | 130 | 128 | Tanh/Softmax (AM) | 0.25 | 24 | 0.0001 |
| CNN-RNN-AM | Adam | 0.0010 | 32 | 180 | 64 (conv) + 128 (rnn) | ReLU/Softmax (AM) | 0.3 | 36 | 0.00005 |
| CNN-LSTM-AM | Adam | 0.0007 | 32 | 200 | 64 (conv) + 256 (lstm) | ReLU/Softmax (AM) | 0.3 | 48 | 0.00005 |
| LSTM | Adam | 0.0010 | 64 | 100 | 256 | Tanh | 0.2 | 24 | 0.0001 |
| CNN-LSTM | Adam | 0.0009 | 32 | 150 | 64 (conv) + 256 (lstm) | ReLU | 0.25 | 36 | 0.0001 |
| CNN-GRU-AM | Adam | 0.0008 | 32 | 180 | 64 (conv) + 128 (gru) | ReLU/Softmax (AM) | 0.3 | 36 | 0.00005 |
| Model | R2 | RMSE | CO2 | RMSE_norm | R2_norm | CO2_norm | SAI_score | Rank |
|---|---|---|---|---|---|---|---|---|
| GRU | 85 | 151.073 | 320 | 0.222 | 1.000 | 0.167 | 0.861 | 1 |
| RNN | 82 | 158.575 | 300 | 0.496 | 0.786 | 0.000 | 0.737 | 2 |
| CNN-RNN | 75 | 150.131 | 340 | 0.188 | 0.286 | 0.333 | 0.611 | 3 |
| LSTM-AM | 73 | 146.323 | 380 | 0.049 | 0.143 | 0.667 | 0.523 | 4 |
| CNN-GRU | 77 | 155.945 | 360 | 0.400 | 0.429 | 0.500 | 0.518 | 5 |
| GRU-AM | 75 | 155.015 | 350 | 0.366 | 0.286 | 0.417 | 0.514 | 6 |
| RNN-AM | 73 | 156.731 | 330 | 0.429 | 0.143 | 0.250 | 0.496 | 7 |
| CNN-RNN-AM | 83 | 162.399 | 390 | 0.636 | 0.857 | 0.750 | 0.478 | 8 |
| CNN-LSTM-AM | 74 | 144.992 | 420 | 0.000 | 0.214 | 1.000 | 0.464 | 9 |
| LSTM | 71 | 166.044 | 350 | 0.769 | 0.000 | 0.417 | 0.267 | 10 |
| CNN-LSTM | 74 | 172.353 | 380 | 1.000 | 0.214 | 0.667 | 0.164 | 11 |
| CNN-GRU-AM | 72 | 168.133 | 390 | 0.846 | 0.071 | 0.750 | 0.158 | 12 |
| SDGs | Contributions |
|---|---|
![]() | Sustainable AI enhances wind farm efficiency and accuracy, enabling greater integration of renewable energy while reducing dependence on fossil fuel emissions. It enhances forecasting reliability, supports grid stability, and reduces the cost of integrating renewable energy, making clean electricity more accessible and affordable. |
![]() | AI-driven forecasting stimulates innovation through advanced turbine technologies, stronger renewable infrastructure, and the creation of new clean energy jobs. It encourages investment in smart grid technologies, strengthens digital infrastructure for energy monitoring, and accelerates the localization of green technology industries. |
![]() | AI improves infrastructure resilience and supports the development of sustainable, smart, and zero-carbon urban communities. It enables better energy planning, reduces reliance on backup fossil-fuel systems, and ensures equitable access to reliable, clean power in growing urban populations. |
![]() | By optimizing wind energy prediction, AI reduces power-sector emissions, mitigates climate risks, and advances the shift toward a low-carbon economy. It supports national climate strategies, contributes to international climate agreements, and provides tools for monitoring and achieving emission-reduction targets. |
![]() | AI forecasting facilitates knowledge transfer, skill development, and global collaboration in managing sustainable energy projects. It strengthens partnerships between academia, industry, and governments, fosters interdisciplinary research, and facilitates capacity building in developing regions transitioning to renewable energy. |
Disclaimer/Publisher’s Note: The statements, opinions and data contained in all publications are solely those of the individual author(s) and contributor(s) and not of MDPI and/or the editor(s). MDPI and/or the editor(s) disclaim responsibility for any injury to people or property resulting from any ideas, methods, instructions or products referred to in the content. |
© 2025 by the authors. Licensee MDPI, Basel, Switzerland. This article is an open access article distributed under the terms and conditions of the Creative Commons Attribution (CC BY) license (https://creativecommons.org/licenses/by/4.0/).
Share and Cite
Elmousalami, H.; Hui, F.K.P.; Alnaser, A.A. Balancing Forecast Accuracy and Emissions for Hourly Wind Power at Dumat Al-Jandal: Sustainable AI for Zero-Carbon Transitions. Sustainability 2025, 17, 9908. https://doi.org/10.3390/su17219908
Elmousalami H, Hui FKP, Alnaser AA. Balancing Forecast Accuracy and Emissions for Hourly Wind Power at Dumat Al-Jandal: Sustainable AI for Zero-Carbon Transitions. Sustainability. 2025; 17(21):9908. https://doi.org/10.3390/su17219908
Chicago/Turabian StyleElmousalami, Haytham, Felix Kin Peng Hui, and Aljawharah A. Alnaser. 2025. "Balancing Forecast Accuracy and Emissions for Hourly Wind Power at Dumat Al-Jandal: Sustainable AI for Zero-Carbon Transitions" Sustainability 17, no. 21: 9908. https://doi.org/10.3390/su17219908
APA StyleElmousalami, H., Hui, F. K. P., & Alnaser, A. A. (2025). Balancing Forecast Accuracy and Emissions for Hourly Wind Power at Dumat Al-Jandal: Sustainable AI for Zero-Carbon Transitions. Sustainability, 17(21), 9908. https://doi.org/10.3390/su17219908






