Abstract
The research investigates the mediating influence of Green Human Resource Management (GHRM) practices—including environmentally focused recruitment, training, and performance management—on the relationship between green leadership and employees’ green advocacy within Saudi Arabia’s hospitality and tourism industry. Data were gathered through a structured questionnaire administered to supervisors and managers working in five-star hotels, producing 544 valid responses for analysis. The conceptual framework was examined using Structural Equation Modeling (SEM) with the WarpPLS 0.7 software to rigorously assess both the measurement validity and structural associations. The analysis demonstrated that green leadership exerts a positive and significant impact on GHRM practices as well as on employees’ willingness to advocate for environmentally responsible behaviors. Furthermore, GHRM initiatives were found to strengthen employees’ pro-environmental engagement and serve as a partial mediating channel between green leadership and green advocacy. Overall, the findings highlight that institutionalizing sustainable HRM approaches is a fundamental route through which leadership enhances environmental accountability and promotes the long-term economic viability of the hospitality sector. The study concludes by underscoring its theoretical and managerial implications, emphasizing how leadership-guided sustainability actions can foster an organizational culture grounded in ecological responsibility.
1. Introduction
In the past few years, sustainability has become a central concern for the tourism and hospitality industry, largely due to escalating environmental issues, the tightening of ecological regulations, and the shifting expectations of consumers who are increasingly conscious of environmental impact. Within this evolving landscape, the concepts of green leadership, GHRM practices, and employee green advocacy have gained prominence as essential frameworks that strengthen environmental responsibility at every organizational level while simultaneously paving the way for sustainable economic growth [1].
Green leadership, defined by its proactive commitment to environmental accountability, visionary perspective on ecological sustainability, and decision-making rooted in sustainable values, serves as a cornerstone for cultivating organizational cultures that prioritize environmental stewardship. This form of leadership not only encourages the implementation of eco-friendly initiatives but also strengthens an organization’s competitive position in markets increasingly influenced by sustainability-oriented expectations [2]. Simultaneously, GHRM practices—such as environmentally conscious recruitment, training, and performance management—function as strategic mechanisms that embed ecological considerations into human resource policies and daily operational systems [3]. Together, these practices signify a paradigm shift toward integrating sustainability into the strategic and economic architecture of tourism and hospitality organizations, thereby aligning environmental responsibility with enduring profitability and institutional resilience [4].
An expanding body of scholarship emphasizes that green leadership serves as a catalyst for fostering employee green advocacy—referring to employees’ voluntary and proactive efforts to promote sustainability and shape environmentally responsible organizational behavior. When leaders consistently embody ecological principles and articulate a compelling vision of sustainability, they inspire employees to engage in self-initiated green practices that extend beyond formal job expectations [5,6]. By modeling ethical conduct, communicating environmental purpose, and reinforcing shared sustainability values, such leaders cultivate an atmosphere where employees actively champion environmental initiatives. These advocacy behaviors ultimately enhance the organization’s environmental outcomes and reinforce its legitimacy, contributing to sustained competitiveness and long-term economic performance [2].
Beyond its direct influence on employees’ environmental behaviors, green leadership also guides the strategic orientation of GHRM practices [7]. Leaders who adopt a sustainability-focused mindset tend to embed environmental considerations across HR functions—ranging from recruiting individuals who demonstrate ecological awareness to implementing specialized training that strengthens sustainability-related knowledge and competencies. They also establish performance appraisal systems that reward environmentally responsible conduct [8]. By infusing green principles into HR structures, leadership transforms sustainability into an organizational norm that shapes employee expectations, evaluation criteria, and performance outcomes [9]. This strategic alignment between leadership vision and HRM systems converts environmental responsibility into a driver of innovation, competitive strength, and long-term resilience within the hospitality sector [10].
Rather than functioning as isolated HR policies, GHRM initiatives actively convert an organization’s sustainability ambitions into consistent employee behaviors that reflect environmental commitment [11]. When employees receive specialized ecological training, they not only gain environmental knowledge but also develop the competence and confidence to embed sustainability principles into their everyday tasks. The process of hiring individuals who already value ecological responsibility further ensures that the workforce naturally aligns with the organization’s green mission. In parallel, appraisal and reward systems designed around environmental performance reinforce this orientation, motivating employees to maintain and expand their green involvement. Through the interplay of these mechanisms, GHRM cultivates a workplace where environmental advocacy becomes part of the organization’s identity—encouraged, institutionalized, and celebrated as a defining source of long-term organizational excellence.
This alignment demonstrates how strategically designed HR systems can function as vital conduits that link environmental responsibility with sustained economic performance, thereby advancing the overarching objective of sustainable development in the tourism industry [10].
Although sustainability has attracted increasing scholarly attention within tourism and hospitality, much of the existing literature has examined green leadership, GHRM practices, and employee green advocacy as separate constructs or within non-service contexts. Research conducted predominantly in Western or manufacturing industries (e.g., [3,12,13]) offers limited insight into how these variables interact in service-driven settings where interpersonal engagement and customer perceptions are fundamental. This absence is even more pronounced in emerging economies such as Saudi Arabia, where the hospitality sector constitutes a central pillar in achieving the nation’s Vision 2030 economic diversification goals. Furthermore, previous studies have largely neglected the mediating function of GHRM practices in connecting green leadership to employee advocacy for environmental causes. While leadership has been widely recognized as a catalyst for sustainable conduct, the HRM mechanisms that operationalize leadership intent into concrete employee behaviors remain inadequately theorized across different cultural and industrial contexts. This conceptual void provides the rationale and scholarly foundation for the present investigation.
In light of the identified research gap, this study seeks to address the following core question: To what extent do GHRM practices mediate the relationship between green leadership and employees’ green advocacy within Saudi Arabia’s hospitality sector? Building on this premise, the research aims to explore how GHRM functions operate as a strategic conduit linking leadership-driven sustainability efforts to employee advocacy behaviors that support environmental and economic sustainability in tourism and hospitality organizations. Specifically, the study pursues four objectives:
- To determine the direct impact of green leadership on employees’ green advocacy.
- To examine how green leadership shapes essential GHRM practices, namely green recruitment, green training, and green performance management.
- To evaluate the influence of these GHRM practices on employees’ engagement in green advocacy behaviors.
- To assess the mediating role of GHRM practices in the relationship between green leadership and employee green advocacy.
This study provides one of the earliest empirical examinations that simultaneously connects green leadership, GHRM practices, and employee green advocacy within the broader context of economic sustainability in an emerging-market setting. By drawing on data from Saudi Arabia—an environment seldom explored in sustainability research—it expands global understanding of how leadership behavior and HRM systems can jointly foster environmental responsibility and economic performance in service-based industries. Through this integration, the study demonstrates that environmentally conscious leadership and HRM functions are not only moral imperatives but also strategic enablers of organizational competitiveness, cost effectiveness, and resilience. Ultimately, it positions sustainability as a deliberate managerial strategy that generates enduring economic value and strengthens the long-term vitality of the global hospitality sector.
2. Literature Review and Development of Hypotheses
2.1. Resource-Based View (RBV)
The Resource-Based View (RBV) offers a robust conceptual lens for understanding how green leadership and GHRM practices function as interdependent organizational assets that enhance sustainable competitiveness and economic resilience within the tourism and hospitality sector [14,15]. From the RBV perspective, enduring organizational success relies on resources that are valuable, rare, inimitable, and non-substitutable (VRIN), which collectively ensure long-term differentiation and sustainability [16]. Within this theoretical context, green leadership represents a distinctive intangible capability that shapes an organization’s strategic direction, environmental ethos, and commitment to sustainability [17]. Complementing this, GHRM practices operationalize leadership’s sustainability vision by embedding environmental values into recruitment, training, performance appraisal, and employee engagement processes. When aligned effectively, green leadership and GHRM practices integrate into a cohesive internal resource system that drives compliance with environmental standards while inspiring employees to engage voluntarily in environmentally responsible behaviors beyond their formal job scope [1]. Consequently, GHRM acts as a strategic mechanism that translates leadership intent into organizational capability, reinforcing adaptability to ecological challenges, fostering economic endurance, and ensuring strategic differentiation in increasingly sustainability-oriented markets [18].
2.2. The Effect of Green Leadership on Employee Green Advocacy
Within modern tourism and hospitality contexts, sustainability has evolved from a managerial choice into a strategic necessity that directly links environmental awareness with organizational competitiveness [19]. Green leadership stands at the heart of this transformation. It embodies foresight, ethical conduct, and ecological accountability that extend beyond symbolic gestures to concrete operational change. Such leaders integrate sustainability into planning, resource allocation, and decision-making processes, setting behavioral standards that encourage employees to emulate environmentally conscious conduct [2]. In service-based industries where daily interactions define brand perception, leadership rooted in sustainability strengthens environmental performance, improves guest satisfaction, and fortifies a company’s market standing in eco-sensitive economies.
Accumulating empirical research confirms that this leadership style substantially increases employees’ voluntary participation in green initiatives [5,6,20,21]. Leaders who actively model sustainable behavior and communicate a compelling environmental vision inspire staff to generate and execute eco-innovative actions—reducing waste, conserving resources, and championing awareness among peers. These actions embed environmental values into the organization’s social fabric, establishing sustainability as both a moral and operational norm. Through the interplay of ethical example, motivational communication, and shared vision, green leaders build a culture where employees perceive environmental responsibility as integral to professional identity [1,2].
Despite growing global evidence, most empirical inquiries have concentrated on Western and industrial contexts, offering limited relevance to service sectors in emerging economies such as Saudi Arabia—where sustainability is positioned as a national development priority under Vision 2030. The distinctive features of hospitality, particularly its reliance on interpersonal service delivery, make it essential to explore how leadership practices translate individual engagement into institutionalized sustainability outcomes.
Drawing upon the RBV, green leadership is understood as a strategic, intangible capability that embodies the VRIN attributes—valuable, rare, inimitable, and non-substitutable [22,23]. By embedding sustainability into everyday managerial routines, leaders cultivate human and cultural capital that competitors cannot easily replicate. This transformation elevates green leadership from an ethical posture to a strategic resource, generating innovation, customer trust, and long-term economic endurance [17]. Employee green advocacy thus becomes the observable manifestation of these internal resources—demonstrating how leadership-driven values materialize as measurable environmental and economic performance.
Consequently, this research extends prior studies by exploring how green leadership stimulates employee advocacy within Saudi Arabia’s hospitality sector—an underexplored setting in sustainability literature. By connecting ecological and economic perspectives, the study clarifies how leadership-inspired advocacy operates as a strategic mechanism for achieving environmental responsibility and economic resilience. Based on these theoretical and empirical foundations [2,6,20,21,23], the following hypothesis is proposed:
H1:
Green leadership positively affects employee green advocacy.
2.3. The Effect of Green Leadership on GHRM Practices
In sustainability-oriented sectors such as tourism and hospitality, green leadership functions as the primary engine that drives the evolution of GHRM practices [24]. Through a strategic commitment to ecological ethics and environmental responsibility, leaders embed sustainability within the organization’s long-term vision and governance structures [25]. This orientation converts sustainability from an abstract principle into a concrete system of HR policies and behavioral standards that permeate all people-management activities [1]. By linking strategic intent with daily HR operations, green leaders turn human resource systems into instruments for achieving both environmental excellence and economic endurance.
A prominent arena where this leadership effect materializes is green recruitment. Here, sustainability principles are translated into talent-acquisition procedures—job descriptions, selection criteria, and interviews are designed to reflect ecological priorities. Leaders who champion environmental integrity intentionally seek applicants whose personal values align with the organization’s green mission, thereby cultivating a workforce predisposed to sustainability from the point of entry [26]. In the hospitality sector, where employees shape guest experiences, such value alignment forms the bedrock of a sustainability-driven culture. From the RBV, this alignment represents a source of rare and valuable human capital that translates environmental objectives into superior service outcomes [2]. Empirical findings support this logic: [27,28] both demonstrate that ecologically minded leaders reinforce sustainable hiring practices and attract candidates capable of advancing organizational green goals.
The second critical dimension, green training, equips employees with the knowledge, technical skills, and environmental awareness needed to integrate sustainability into daily routines [29]. Leaders who prioritize sustainability invest in continuous learning structures that convert ecological objectives into practical competencies. In hospitality operations—where routine activities influence environmental impact—such programs empower staff to reduce waste, conserve resources, and promote eco-friendly engagement with guests [30]. Viewed through the RBV lens, ongoing environmental training becomes a non-substitutable capability that enhances organizational adaptability, innovation, and competitiveness. Green leaders thus cultivate a climate of perpetual learning where ecological accountability forms part of professional identity rather than a temporary initiative [31,32]. Research by [33,34,35] further confirms that such leadership consistently supports training initiatives embedding sustainability within everyday work practice and knowledge development.
Another arena of influence is green performance management, through which environmental criteria are incorporated into evaluation and reward systems [36]. Green leaders design appraisal frameworks that tie accountability and incentives directly to ecological objectives, making environmental performance a defining metric of success. By integrating sustainability indicators into performance assessments, leadership signals that environmental stewardship is integral to both professional advancement and organizational excellence [10]. This approach not only motivates employees to act responsibly but also institutionalizes ecological accountability as a cultural and strategic norm [1,37]. Studies by [33,36,38] collectively show that green leadership plays a decisive role in embedding sustainability metrics into appraisal systems, thereby strengthening the relationship between environmental and financial performance.
Taken together, green leadership serves as both the foundation and the driving force of GHRM, converting HR structures into dynamic systems that integrate sustainability into organizational culture and outcomes [2,39]. From the RBV standpoint, leadership represents a rare and inimitable intangible resource that transforms HR practices into enduring organizational capabilities. These leadership-driven GHRM systems translate ecological responsibility into measurable strategic differentiation and sustained competitive advantage [40]. In the context of Saudi Arabia’s hospitality sector, such alignment between leadership and HRM offers crucial empirical insights into how sustainability-oriented leadership supports the national agenda for economic diversification and long-term sustainable growth.
Based on this conceptual reasoning, the following hypotheses are advanced:
H2:
Green leadership positively affects green recruitment.
H3:
Green leadership positively affects green training.
H4:
Green leadership positively affects green performance management.
2.4. The Effect of GHRM Practices on Employee Green Advocacy
Within tourism and hospitality enterprises, GHRM serves as a strategic mechanism that converts sustainability goals into concrete employee behaviors and organizational outcomes [41]. Employee green advocacy represents a voluntary expression of this transformation—where individuals take proactive steps to promote eco-friendly values, inspire peers, and embed sustainability into everyday organizational life [2,42]. Through the systematic incorporation of sustainability principles across recruitment, training, and performance evaluation, GHRM institutionalizes environmental accountability as part of the organizational DNA, fostering a workplace climate that encourages continuous ecological engagement [9]. When fully integrated, these practices move beyond regulatory compliance, cultivating employees who internalize sustainability as both a moral responsibility and a strategic organizational goal [1].
The process begins with green recruitment, where sustainability principles shape every stage of talent acquisition. Organizations deliberately design job descriptions and interview protocols to attract applicants who possess strong environmental values and intrinsic motivation toward eco-friendly initiatives [43]. This alignment ensures that new hires embody not only the technical qualifications but also the ecological ethos of the company, creating behavioral consistency across the workforce. Employees recruited under such criteria tend to act as internal sustainability advocates, reinforcing environmental culture and influencing peers through example [37]. In hospitality settings—where employee–guest interactions directly influence service perception—this alignment strengthens both brand image and service credibility [44]. Empirical evidence reinforces these dynamics: [11] found that value-based recruitment enhances employees’ green advocacy, while [22,43] demonstrated that sustainability-oriented hiring practices foster stronger intrinsic motivation and participation in eco-initiatives. Interpreted through the lens of the RBV, such recruitment builds a rare and valuable form of human capital that evolves into a strategic resource for sustained competitive advantage.
Green training deepens this commitment by translating environmental vision into knowledge and capability. It equips employees with the cognitive, technical, and behavioral competencies needed to integrate sustainable practices into daily operations [45]. In hospitality environments—where activities directly affect energy and resource consumption—training initiatives empower staff to reduce waste, manage resources efficiently, and engage customers in sustainability efforts [46]. This educational process elevates sustainability from awareness to action, turning learning into a strategic investment that strengthens both environmental consciousness and service excellence. Empirical research supports this linkage: [47] confirmed that green training stimulates active involvement in environmental programs, while [22,48] reported that sustainability-focused training cultivates role-model behaviors and long-term commitment to ecological objectives. Viewed from the RBV perspective, ongoing environmental education represents a non-substitutable capability that enhances adaptability, innovation, and strategic renewal.
Green performance management completes this system by formalizing sustainability within evaluation and reward structures [49]. When ecological performance becomes part of goal-setting, feedback, and compensation mechanisms, employees perceive environmental responsibility as integral to career growth and professional achievement [50]. This alignment encourages proactive engagement, knowledge sharing, and innovation in green practices [37]. Studies by [11,22] confirmed that performance systems embedding sustainability indicators strengthen employees’ motivation to act as environmental advocates, while [33,36,38] showed that linking rewards to ecological outcomes drives both environmental and economic performance. Within the RBV framework, such systems generate intangible organizational assets—trust, innovation, and reputation—that collectively sustain competitive differentiation and long-term resilience [51].
Overall, GHRM practices create an integrated framework that unites environmental and economic performance. When strategically aligned with green leadership, these systems satisfy the VRIN criteria of the RBV—being valuable, rare, inimitable, and non-substitutable—and evolve into enduring organizational capabilities [52]. Through targeted recruitment, training, and evaluation processes, GHRM cultivates employees who act as advocates of sustainability, transforming ecological responsibility into a hallmark of operational excellence. In the Saudi Arabian hospitality industry, such practices not only enhance competitiveness and resilience but also reinforce the broader objectives of national economic diversification and sustainable growth [26]. Building on this foundation, the following hypotheses are proposed:
H5:
Green recruitment positively affects employee green advocacy.
H6:
Green training positively affects employee green advocacy.
H7:
Green performance management positively affects employee green advocacy.
2.5. The Mediating Role of GHRM Practices
Green leadership forms the structural foundation for organizational sustainability by embedding environmental ethics into strategic vision and operational decision-making. Yet, for these leadership intentions to translate into consistent behavioral outcomes—particularly in the form of employee green advocacy—there must be an institutional mechanism that connects leadership ideals with employee actions [53]. GHRM practices provide this essential linkage. Through systems such as green recruitment, green training, and green performance management, GHRM transforms leadership’s environmental vision into structured organizational processes that generate measurable behavioral and cultural outcomes [9]. This mediating relationship is especially critical in tourism and hospitality organizations, where employees’ daily interactions directly shape the firm’s ecological image and long-term sustainability performance [1,54].
Green recruitment serves as the entry point for embedding leadership’s environmental agenda into the workforce. Leaders who prioritize ecological stewardship design hiring systems that attract and select candidates whose personal beliefs mirror the organization’s sustainability goals [43,55]. This alignment ensures that the company’s environmental philosophy becomes woven into its human capital base from the start of employment. Employees recruited through such value-based processes are more inclined to adopt and advocate sustainability-oriented practices within their work environment [37]. In this sense, green recruitment functions as the primary transmission channel through which leadership’s sustainability vision evolves into shared organizational culture. Interpreted via the RBV, this alignment produces a workforce that embodies the VRIN characteristics—valuable, rare, inimitable, and non-substitutable—establishing a foundation for lasting competitive advantage.
Green training extends this leadership influence by equipping employees with the competencies, attitudes, and motivation necessary to act on sustainability goals [29]. When leaders invest in comprehensive, sustainability-focused development programs, they translate ecological aspirations into technical and behavioral capabilities [56]. Beyond skill development, these initiatives serve as socialization platforms that nurture commitment and ownership of sustainability objectives. Within hospitality organizations—where resource consumption and guest interaction directly affect environmental outcomes—green training enables employees to function as active change agents [2]. From an RBV perspective, such continuous learning represents a dynamic organizational capability—difficult to imitate and essential for long-term competitiveness [54].
Green performance management completes the mediating chain by embedding sustainability into performance appraisal and reward mechanisms [57]. Leaders who integrate environmental indicators into evaluation systems signal that sustainability constitutes a central dimension of success rather than a secondary concern. When employees see their ecological contributions formally recognized, their motivation to maintain and enhance environmentally responsible behaviors strengthens [2]. These systems convert sustainability into tangible metrics and institutionalize ecological accountability throughout the organization [8]. Within the RBV framework, such mechanisms evolve into organizational routines that are both valuable and inimitable, positioning sustainability as a strategic differentiator and a driver of economic endurance.
Taken together, the synergy between green leadership and GHRM underscores how leadership—an intangible yet powerful resource—unfolds its potential only when institutionalized through structured HR systems. When strategically aligned with sustainability goals, GHRM transforms leadership intent into actionable practices that satisfy the VRIN conditions of the RBV, establishing enduring organizational capabilities [58,59]. The resulting behavioral outcome—employee green advocacy—reflects this alignment, emerging as an intangible but strategic asset that strengthens both environmental reputation and competitive resilience [11]. In the tourism and hospitality context, this mediating process demonstrates how leadership-driven HRM frameworks transform sustainability from a conceptual vision into a lived organizational culture—enhancing ecological credibility, service excellence, and long-term economic sustainability [2,37]. Building upon this conceptual model, the following hypotheses are advanced:
H8:
Green recruitment mediates the link between green leadership and employee green advocacy.
H9:
Green training mediates the link between green leadership and employee green advocacy.
H10:
Green performance management mediates the link between green leadership and employee green advocacy.
Figure 1 presents the conceptual model of the study, which illustrates the hypothesized relationships among green leadership, GHRM practices (green recruitment, green training, and green performance management), and employee green advocacy, along with the mediating role of GHRM practices.
Figure 1.
The conceptual model.
3. Methodology
3.1. Sample and Data Collection
The empirical validation of the proposed research model was conducted using data collected from managerial and supervisory employees working in five-star hotels across the Kingdom of Saudi Arabia between April and May 2025. Given the wide geographical dispersion of luxury hospitality establishments and the logistical challenges of accessing this professional group, the study adopted a convenience sampling approach. This non-probability method is commonly applied in hospitality research where random sampling is difficult due to accessibility barriers, time limitations, and resource constraints. Although this approach offers flexibility and practicality, it may also entail potential selection bias and limit the generalizability of results. To address these concerns, the research utilized a large, regionally diverse sample of 544 valid responses representing multiple five-star hotels across Saudi regions, thereby enhancing both representativeness and analytical robustness.
To determine an appropriate sample size, the study followed the guidelines outlined by [60], which recommend a minimum of ten respondents per measurement item. As the instrument comprised 23 observed variables, at least 230 valid responses were required to ensure statistical validity and reliability. The data collection process involved the distribution of printed questionnaires delivered personally to hotel managers and supervisors by a trained research team working in coordination with hotel administration to ensure procedural accuracy and consistency. All research activities adhered strictly to ethical standards. Participants were informed of the study’s objectives, and informed consent was obtained before participation. They were assured that their involvement was voluntary, their responses would remain anonymous, and all collected data would be treated with strict confidentiality. Ethical clearance was granted by the institutional research committee, with all procedures conforming to the Declaration of Helsinki ethical guidelines. Out of the 950 questionnaires distributed, 544 were returned as valid, representing a response rate of 57.3%. This final sample exceeded the minimum requirement, providing sufficient statistical power and ensuring that the dataset was robust enough to support the study’s analytical procedures and structural model testing.
3.2. Measures
The survey instrument used in this research was structured into four main sections. The opening section gathered demographic details from respondents, including gender, age, educational attainment, and professional experience within the hospitality field. The remaining three sections were dedicated to assessing the study’s principal constructs: green leadership, GHRM practices—comprising green recruitment, green training, and green performance management—and employee green advocacy. Each construct was measured through multiple statements evaluated on a five-point Likert scale ranging from 1 (“strongly disagree”) to 5 (“strongly agree”), allowing participants to express the degree of their agreement with each item.
- ▪
- Green Leadership was measured using six items adapted from [12]. Sample items included: “My manager can tell if something relating to the natural environment is wrong” and “My manager emphasizes the importance of protecting the natural climate and resources.”
- ▪
- GHRM Practices were evaluated using fourteen items derived from [44], distributed across three dimensions:
- ▪
- Green Recruitment (5 items): For example, “The hotel attracts job applicants who use green criteria to select hotels” and “The hotel prefers to recruit employees who have knowledge about the environment.”
- ▪
- Green Training (4 items): For example, “The hotel emphasizes environmental management as a core organizational value” and “The hotel assesses who needs training in environmental management and provides adequate training to promote environmental practices in operational departments.”
- ▪
- Green Performance Management (5 items): For example, “The hotel evaluates employees’ environmental performance regularly” and “The hotel ensures environmental goals are adopted by every manager and employee.”
- ▪
- Employee Green Advocacy was assessed using three items adopted from [11,13]. Sample items included: “I tried to persuade team members to reuse and recycle office supplies in the workplace” and “My colleagues and I make joint efforts to create a more environmentally friendly working environment.”
The measurement instruments adopted in this study were carefully chosen based on their strong empirical foundations and consistent reliability established in prior sustainability and HRM research. The green leadership scale developed by [12] and the GHRM items introduced by [44] have been extensively validated across various service-industry contexts, ensuring conceptual soundness and methodological comparability with earlier investigations. Utilizing these well-established scales enabled the present study to maintain theoretical alignment with prior work grounded in the RBV framework. Moreover, the items were contextually adapted to reflect the operational realities and cultural characteristics of the Saudi Arabian hospitality industry—specifically addressing the managerial and supervisory structures of five-star hotels—to enhance their contextual validity and ensure precise relevance to this research setting.
3.3. Data Analysis
The study’s hypotheses were analyzed using Partial Least Squares Structural Equation Modeling (PLS-SEM) through WarpPLS version 7.0. This analytical approach is widely recognized in tourism and hospitality research for its ability to evaluate complex theoretical models with high reliability and flexibility, even under non-normal data distributions. The analysis was conducted through a systematic three-stage process encompassing model specification, model evaluation, and structural testing.
In the model specification stage, the initial measurement and structural models were constructed based on the theoretical framework and prior empirical evidence. Each latent construct—green leadership, green recruitment, green training, green performance management, and green advocacy—was represented by multiple observed indicators adapted from validated scales. The parameters estimated included factor loadings, path coefficients, error variances, and R2 values, which collectively determined the strength, significance, and reliability of the relationships among variables.
During the model evaluation and revision stage, the model was iteratively refined to ensure both statistical adequacy and theoretical coherence. Adjustments were made only when supported by theoretical rationale and guided by modification indices provided by WarpPLS. Model adequacy was assessed using the ten fit indices recommended by [61]: the Average Path Coefficient (APC), Average R-squared (ARS), Average Adjusted R-squared (AARS), Average Variance Inflation Factor (AVIF), Average Full Collinearity VIF (AFVIF), Tenenhaus Goodness-of-Fit Index (GoF), Simpson’s Paradox Ratio (SPR), R-squared Contribution Ratio (RSCR), Statistical Suppression Ratio (SSR), and Nonlinear Bivariate Causality Direction Ratio (NLBCDR). These indices collectively verified the model’s goodness of fit, absence of multicollinearity or suppression, and internal consistency.
In the final stage, the structural model was tested to examine both the direct and mediating hypotheses. The analysis produced path coefficients (β), standard errors, critical ratios (CR), and p-values to evaluate the magnitude and significance of each hypothesized path. The model’s explanatory power was confirmed through R2 values for the endogenous constructs, indicating the proportion of variance explained by the predictors. This step ensured that the structural model accurately represented the theoretical relationships among green leadership, GHRM practices, and employee green advocacy.
Overall, this stepwise process—covering model specification, iterative refinement, and structural validation—ensured methodological transparency, theoretical rigor, and replicability in accordance with established PLS-SEM procedures.
4. Results
4.1. Participants’ Profile
According to Table 1, the demographic composition of the respondents indicates that the majority were male (73.2%), while females accounted for 26.8% of the total sample. In terms of age, over half of the participants (53.3%) were between 35 and 45 years old, followed by 26.1% aged 45 to under 55 years. Respondents younger than 35 years represented 8.5%, whereas those aged 55 and above comprised 12.1%. Regarding education, most participants held a bachelor’s degree (90.4%), while 6.1% possessed postgraduate qualifications, and only 3.5% reported having less than a bachelor’s degree. Concerning professional experience, nearly half of the respondents (49.6%) had 10 to less than 15 years of experience in the hospitality sector, followed by 27.2% with 5 to less than 10 years. A smaller proportion had less than 5 years (3.5%) or 15 years and above (19.7%) of experience. Overall, the demographic profile suggests that the sample largely consisted of mid-career professionals with substantial educational and professional backgrounds, enhancing both the reliability and contextual accuracy of their responses within the tourism and hospitality context.
Table 1.
Participants’ profile.
4.2. Measurement Model
A five-factor measurement model was estimated to include green leadership, green recruitment, green training, green performance management, and green advocacy using Confirmatory Factor Analysis (CFA) in WarpPLS version 7.0. Model adequacy was evaluated according to the ten fit indices proposed by [61]: Average Path Coefficient (APC, p < 0.05), Average R-squared (ARS, p < 0.05), Average Adjusted R-squared (AARS, p < 0.05), Average Variance Inflation Factor (AVIF, acceptable ≤ 5, ideally ≤ 3.3), Average Full Collinearity VIF (AFVIF, acceptable ≤ 5, ideally ≤ 3.3), Tenenhaus Goodness-of-Fit Index (GoF, ≥0.10 small, ≥0.25 medium, ≥0.36 large), Simpson’s Paradox Ratio (SPR, acceptable ≥ 0.70, ideally = 1), R-squared Contribution Ratio (RSCR, acceptable ≥ 0.90, ideally = 1), Statistical Suppression Ratio (SSR, acceptable ≥ 0.70), and Nonlinear Bivariate Causality Direction Ratio (NLBCDR, acceptable ≥ 0.70).
The model exhibited an excellent overall fit, with all indices meeting or exceeding recommended thresholds: APC = 0.342 (p < 0.001), ARS = 0.409 (p < 0.001), AARS = 0.361 (p < 0.001), AVIF = 3.351, AFVIF = 3.009, GoF = 0.387, SPR = 1.000, RSCR = 1.000, SSR = 1.000, and NLBCDR = 1.000. These values confirm that the model demonstrates strong explanatory power (as indicated by significant APC and ARS), minimal multicollinearity (AVIF and AFVIF below critical thresholds), and a large overall model fit (GoF = 0.387 > 0.36). The perfect scores for SPR, RSCR, and SSR further indicate the absence of statistical suppression and confirm the model’s robustness and internal consistency.
To verify construct reliability and validity before proceeding to structural model analysis, the measurement model was further evaluated using four standard criteria: factor loadings, Cronbach’s alpha, Composite Reliability (CR), and Average Variance Extracted (AVE). These indicators collectively assess internal consistency and convergent validity. As summarized in Table 2, all factor loadings exceeded the recommended threshold of 0.70, confirming strong item reliability. Cronbach’s alpha values ranged between 0.809 and 0.897, indicating high internal consistency across all latent constructs. Similarly, Composite Reliability (CR) values (0.908–0.944) surpassed the 0.70 benchmark, validating excellent construct reliability. The Average Variance Extracted (AVE) values (0.688–0.767) also exceeded the 0.50 minimum requirement, confirming solid convergent validity. Together, these findings verify that each construct reliably measures its theoretical dimension (high loadings), demonstrates strong internal coherence (high alpha and CR), and exhibits sufficient shared variance among indicators (AVE > 0.50). Accordingly, the results affirm that the measurement model is both statistically reliable and valid, providing a robust foundation for testing the structural relationships among constructs [60].
Table 2.
Measurement model.
Discriminant validity was assessed using two complementary techniques: the Fornell–Larcker criterion and the Heterotrait–Monotrait Ratio (HTMT). Establishing discriminant validity is essential to verify that each construct is empirically distinct from the others, ensuring the conceptual integrity and reliability of the measurement model. As shown in Table 3, the square roots of the Average Variance Extracted (AVE) for all constructs (diagonal elements) were greater than their corresponding inter-construct correlations (off-diagonal elements), thereby satisfying the Fornell–Larcker condition. For example, the square root of the AVE for Green Leadership (0.858) exceeded its highest correlation with another construct—0.671 with Green Advocacy—demonstrating a clear separation between the two constructs.
Table 3.
Discriminant validity.
Additionally, the results presented in Table 4 show that all HTMT ratios were below the conservative cutoff value of 0.85, indicating that multicollinearity and construct redundancy were not present. The highest HTMT value observed was 0.511 (between Green Advocacy and Green Performance Management), which remains well within the acceptable threshold.
Table 4.
HTMT for validity.
These findings collectively affirm that each latent variable captures unique conceptual dimensions and that the constructs are not overlapping. The combination of high Fornell–Larcker separation and low HTMT ratios provides strong evidence of discriminant validity, confirming that the constructs are theoretically independent and empirically distinct, in line with the recommendations of [60].
4.3. Structure Model
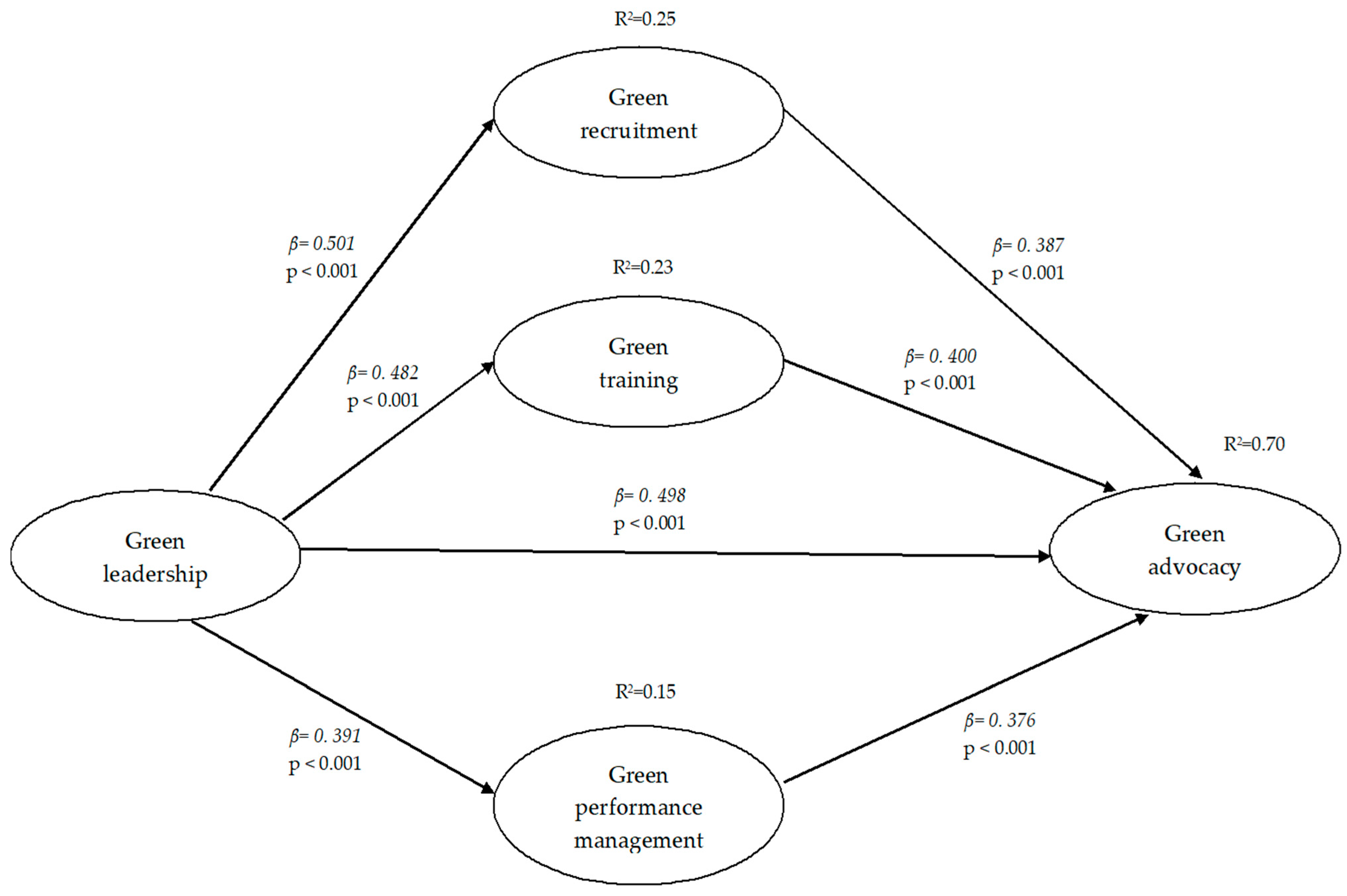
As indicated in Table 5 and Figure 2, the structural model was tested to evaluate both the direct and mediating relationships among the study variables. The analysis results demonstrate that all direct hypotheses (H1–H7) were statistically significant, with path coefficients (β) ranging from 0.376 to 0.501, critical ratios (CR) exceeding the standard threshold of 1.96, and p-values less than 0.001. These findings provide strong empirical support for the proposed theoretical framework and confirm the robustness of the model. Specifically, Green Leadership exhibited a significant and positive effect on Green Advocacy (β = 0.498, p < 0.001), confirming H1. This result suggests that when leaders display consistent commitment to environmental sustainability, employees are more inclined to engage in voluntary advocacy behaviors that promote environmental goals across the organization. This outcome reinforces the role of leadership as a primary catalyst for fostering sustainability-oriented employee engagement.
Table 5.
Hypothesis tests.
Figure 2.
The Structure model.
Green Leadership also demonstrated a strong positive influence on Green Recruitment (β = 0.501, p < 0.001), supporting H2. This indicates that environmentally responsible leaders actively integrate ecological principles into recruitment and selection processes, ensuring that new hires possess values aligned with the organization’s sustainability vision. Such leadership-driven hiring enhances the formation of a green organizational culture from the entry point of employment.
Similarly, Green Leadership had a significant positive impact on Green Training (β = 0.482, p < 0.001), confirming H3. This highlights that sustainability-oriented leaders prioritize developing employees’ environmental awareness and competencies through structured training programs, thereby fostering a learning culture centered on continuous ecological improvement. This finding underscores training as a critical bridge between leadership vision and workforce behavior.
In addition, Green Leadership significantly influenced Green Performance Management (β = 0.391, p < 0.001), validating H4. This emphasizes the role of leaders in aligning performance evaluation systems with sustainability objectives, embedding environmental accountability into appraisal frameworks. Through this process, leadership ensures that sustainability becomes an integral part of employee performance metrics and reward mechanisms.
Furthermore, Green Recruitment was found to significantly predict Green Advocacy (β = 0.387, p < 0.001), supporting H5. This finding indicates that organizations that prioritize recruiting environmentally conscious employees enhance their workforce’s engagement in sustainability initiatives. By selecting individuals whose values resonate with environmental stewardship, firms increase the likelihood of proactive advocacy behaviors.
Green Training also exhibited a significant positive effect on Green Advocacy (β = 0.400, p < 0.001), confirming H6. This shows that employees who acquire environmental knowledge and skills through structured training are more likely to internalize sustainability values and translate them into practical workplace behaviors. Training thus functions as both a capacity-building mechanism and a motivational driver of green advocacy.
Likewise, Green Performance Management positively affected Green Advocacy (β = 0.376, p < 0.001), validating H7. This finding reveals that integrating environmental performance indicators into appraisal systems motivates employees to actively engage in sustainability practices and reinforces green behavior through formal recognition.
Collectively, all seven direct hypotheses (H1–H7) were supported, confirming that Green Leadership not only exerts a direct influence on employee green advocacy but also strengthens sustainability outcomes through the strategic shaping of GHRM practices. These results demonstrate the coherence of the proposed model and its alignment with leadership-driven sustainability theories.
The mediation analysis (H8–H10) further examined the indirect relationships between Green Leadership and Green Advocacy via GHRM practices. All mediating pathways were found to be significant, with critical ratios exceeding 4.0 and p-values below 0.001, indicating strong statistical support for the proposed mediations. Green Recruitment partially mediated the relationship between Green Leadership and Green Advocacy (β = 0.194, p < 0.001), confirming H8. This suggests that leadership’s sustainability vision is translated into employee advocacy through strategic recruitment that attracts individuals predisposed to environmental responsibility. Green Training also served as a significant partial mediator (β = 0.193, p < 0.001), supporting H9. This demonstrates that structured environmental training is a crucial mechanism for converting leadership intent into collective behavioral change, empowering employees to engage in and advocate for sustainability initiatives. Similarly, Green Performance Management acted as a significant mediator (β = 0.147, p < 0.001), validating H10. This confirms that incorporating ecological indicators into performance systems further strengthens the indirect influence of leadership on advocacy behaviors by reinforcing accountability and recognition for sustainable performance. Overall, the results confirm that all three mediations are partial rather than full, as Green Leadership maintains a significant direct effect on Green Advocacy even after the inclusion of mediators. Among the three GHRM practices, Green Recruitment demonstrated the strongest mediating effect (β = 0.194), followed closely by Green Training (β = 0.193) and Green Performance Management (β = 0.147). This pattern indicates that leadership-driven recruitment and capacity-building initiatives are the most influential pathways for translating sustainability vision into action.
5. Discussion
This section directly addresses the study’s core research question: To what extent do Green Human Resource Management (GHRM) practices mediate the relationship between green leadership and employees’ green advocacy within Saudi Arabia’s hospitality sector. The findings clearly demonstrate that GHRM practices—specifically green recruitment, green training, and green performance management—serve as significant partial mediators in this relationship. In particular, the analysis confirms that the influence of green leadership on employee advocacy operates through both direct and indirect pathways, where the indirect effects are transmitted via structured HR mechanisms that institutionalize sustainability. This outcome provides a comprehensive empirical answer to the research question, establishing that leadership commitment to environmental responsibility achieves its full behavioral impact when embedded in GHRM systems. Moreover, the integration of green leadership and GHRM not only fosters ecological engagement but also enhances organizational adaptability and cost efficiency—two essential dimensions of long-term economic sustainability. Accordingly, the study provides clear scientific evidence that the mediating role of GHRM constitutes the primary mechanism linking leadership behaviors to employees’ green advocacy, thereby validating the assumptions of Green Leadership Theory and the Resource-Based View (RBV) in the hospitality context.
The analysis further establishes that green leadership exerts a direct and significant influence on employee green advocacy. Leaders who embody sustainability through visible environmental actions and consistent communication are able to inspire their subordinates to voluntarily participate in eco-driven initiatives. This behavioral ripple effect confirms that leadership authenticity and environmental modeling foster an organizational climate where sustainability becomes a shared belief rather than a managerial directive. These findings are consistent with those of [6], who demonstrated that environmentally committed leadership strengthens employee engagement in sustainability practices, and [21], who emphasized that employee involvement enhances an organization’s ecological reputation and service quality. Similarly, ref. [20] confirmed that leaders acting as ethical exemplars in environmental behavior stimulate corresponding attitudes among employees.
Unlike previous research predominantly conducted in Western contexts, this study contributes evidence from an emerging economy in which sustainability is not a peripheral choice but a strategic national priority linked to Saudi Vision 2030. Within this distinctive setting, sustainability functions as a competitive differentiator—improving operational efficiency, reducing costs, and reinforcing brand reputation. Consequently, the stronger behavioral impact of green leadership observed in this study can be attributed to the strategic integration of sustainability within Saudi Arabia’s hospitality industry, where leadership-driven environmental practices have become an essential component of organizational success and national economic diversification.
The study revealed a clear and significant connection between green leadership and green recruitment, demonstrating that leadership plays a decisive role in shaping environmentally responsible human resource policies. This finding resonates with [27], who emphasized that green leadership facilitates the inclusion of ecological criteria within hiring systems, and with [28], who observed that environmentally oriented leaders prioritize candidates whose values align with the organization’s sustainability vision. However, the current study goes further by showing that this strategic alignment in recruitment also produces tangible economic outcomes. By reducing employee turnover and improving retention rates, leadership-driven recruitment minimizes HR-related costs and enhances workforce continuity. Thus, the results highlight that sustainable recruitment guided by leadership is not only a matter of ethical alignment but also a mechanism for achieving long-term economic resilience through optimized talent management.
A similarly strong and positive link emerged between green leadership and green training. Leaders with a firm commitment to sustainability tend to invest actively in cultivating employees’ environmental competencies and awareness. This pattern aligns with the findings of [35], who noted that leadership engagement fosters sustainability-focused training programs, and [33], who reported that such leaders regard environmental learning as central to workforce development. Additionally, ref. [34] identified leadership involvement as essential for the success of green training initiatives. Distinct from prior work, however, the present study reveals that the benefits of green training extend beyond environmental awareness to include tangible economic gains. By minimizing waste, improving resource efficiency, and streamlining operational processes, organizations not only strengthen their environmental performance but also achieve measurable cost savings and enhanced profitability. Collectively, these insights affirm that leadership commitment to sustainability enhances employees’ ecological capabilities, promotes organizational learning, and establishes a foundation for enduring innovation and competitive strength.
The strong positive effect of green leadership on green performance management illustrates how leaders embed sustainability into organizational accountability systems. By incorporating ecological goals within performance evaluations, leadership ensures that sustainability becomes an integral part of assessing employee effectiveness. This outcome aligns with the findings of [36], who emphasized the inclusion of environmental criteria in appraisal mechanisms, and [38], who identified leadership as a key driver in aligning performance management with sustainability objectives. Similarly, ref. [33] confirmed that leadership involvement is crucial for the development of performance systems consistent with ecological priorities. The current study advances these perspectives by showing that when evaluation frameworks integrate environmental and financial efficiency indicators, employees develop a stronger perception of the connection between sustainability and organizational success. This perception encourages behaviors that simultaneously enhance environmental performance and operational cost-effectiveness. Consequently, performance management emerges as a pivotal mechanism that links employee incentives not only to sustainability outcomes but also to economic resilience and service excellence.
Beyond leadership’s influence, the findings also reveal that green recruitment significantly contributes to employee green advocacy. The results indicate that sustainability-oriented hiring practices directly stimulate environmentally responsible actions within the workplace. This conclusion supports [11], who demonstrated that selecting employees with strong environmental values increases engagement in sustainability practices, and [62], who highlighted that aligning individual and organizational sustainability values fosters proactive participation in green initiatives. Distinct from previous general findings, the present study shows that in the hospitality context, green recruitment also enhances guest satisfaction and strengthens competitive positioning, leading to customer loyalty and stable revenue. Ref. [43] reported similar evidence, suggesting that sustainable hiring promotes a culture of environmental advocacy. Collectively, these results indicate that recruitment strategies emphasizing sustainability serve as strategic investments in human capital that yield both ecological and economic returns over time.
The study’s findings underscore the crucial role of green training in driving employee advocacy for sustainability, demonstrating that such initiatives transform environmental awareness into practical behavioral outcomes. Green-oriented training equips employees with the ability and confidence to apply sustainable practices within daily operations, a conclusion consistent with [47], who showed that targeted training strengthens employees’ capacity to implement environmental strategies effectively. In line with this, ref. [62] emphasized that sustainability-based learning empowers employees to act proactively toward achieving ecological goals, while [48] highlighted that such programs build commitment and personal responsibility toward sustainability principles. The current study adds to this evidence by showing that green training produces not only ecological awareness but also tangible economic benefits. Through encouraging efficiency in resource utilization, lowering energy consumption, and minimizing waste, training programs simultaneously enhance environmental performance and reduce operational costs—creating a dual return of ecological improvement and financial savings.
Furthermore, the strong positive relationship observed between green performance management and employee green advocacy confirms that structured performance evaluation acts as a motivating tool for sustainable conduct. Employees respond positively when environmental criteria are embedded within appraisal systems, perceiving sustainability as a measurable component of job performance. This conclusion is consistent with [11], who found that linking evaluation processes with environmental metrics promotes employee participation in green initiatives, and [63], who demonstrated that such systems enhance accountability and sustained engagement with environmental goals. The present study advances these insights by revealing that the integration of performance indicators reflecting both cost-efficiency and innovation encourages employees to pursue actions that simultaneously achieve ecological progress and economic value. In doing so, green performance management becomes a strategic pillar within GHRM—bridging sustainability outcomes with profitability and innovation. Ultimately, the findings affirm that performance systems are not merely evaluative tools but strategic governance mechanisms that unite environmental stewardship with organizational efficiency and competitiveness.
The mediation analysis confirmed that green recruitment, green training, and green performance management each serve as partial mediators in the relationship between green leadership and employee green advocacy. This outcome validates the theoretical premise that leadership affects employee behavior not only through direct influence but also via structured HR mechanisms that institutionalize sustainability. Among the three mediators, green training exerted the strongest indirect effect, highlighting that investment in employees’ environmental learning yields both behavioral and economic outcomes by enhancing efficiency and lowering operational costs. Consistent with the RBV, these findings illustrate that GHRM practices function as strategic enablers that translate leadership vision into collective organizational behavior. When leadership values are effectively aligned with HR systems that reinforce ecological and financial outcomes, organizations develop internal resources that are valuable, rare, and inimitable—ultimately fostering a sustainable competitive advantage that extends beyond environmental compliance to long-term economic endurance.
Within the framework of Saudi Vision 2030, which prioritizes economic diversification and sustainable growth, these results gain broader strategic relevance. The study demonstrates that the integration of green leadership and GHRM practices simultaneously advances environmental performance and financial stability, underscoring their potential as strategic instruments for achieving the Kingdom’s long-term development goals. Through resource optimization, employee engagement, and the institutionalization of sustainability in daily operations, five-star hotels can reduce costs, enhance service efficiency, and attract environmentally conscious travelers—thereby strengthening their competitive position in the global tourism market. Thus, aligning HR systems with leadership-driven sustainability initiatives provides not only organizational benefits but also contributes directly to the national agenda of economic resilience and sustainable value creation within Saudi Arabia’s hospitality ecosystem.
Overall, the discussion affirms that the empirical results are consistent with prior research, reinforcing the reliability and applicability of the proposed conceptual model. Beyond confirming existing theory, however, the findings reveal how sustainability-oriented HR systems serve as dual mechanisms that advance both ecological stewardship and economic efficiency—establishing GHRM as a central pathway toward integrated environmental and financial sustainability in the hospitality industry.
6. Theoretical Implications
This study offers a meaningful contribution to the RBV by demonstrating how green leadership and GHRM practices jointly operate as strategic resources that sustain organizational value. In line with the RBV, sustainable competitive advantage arises from resources that are valuable, rare, inimitable, and non-substitutable (VRIN). Within this conceptual framework, green leadership functions as an intangible yet vital strategic resource that defines an organization’s environmental direction, while GHRM practices translate this vision into tangible structures and processes. Together, they form an integrated capability that embeds sustainability principles across all managerial and operational layers, driving ecological responsibility and long-term economic success.
This theoretical interpretation advances the RBV by shifting its focus from static resource possession to the dynamic interaction between leadership and HRM systems. When leadership intent is institutionalized through HR frameworks, environmental values evolve into organizational competencies that are enduring and difficult to replicate. Such alignment underscores how intangible assets—like green culture, shared vision, and advocacy—can collectively meet the VRIN criteria, establishing a renewable foundation for sustained competitiveness. Furthermore, the study refines theoretical understanding by redefining GHRM not as a supportive administrative function but as a strategic integrator that embeds sustainability into organizational routines. Through this systemic connection, human resources serve as catalysts for strategic renewal, linking environmental goals with measurable economic outcomes. This integration reflects the RBV’s core principle that genuine competitive advantage stems from internally developed, socially complex capabilities rather than externally sourced assets.
In essence, the study presents a unified theoretical framework explaining how green leadership and GHRM practices coalesce to form a dynamic organizational capability that converts sustainability from an aspirational ideal into a concrete strategic asset. By illustrating that competitive strength in the tourism and hospitality sector emerges from the synergy between leadership vision and HRM systems, this research provides a clearer theoretical pathway for understanding how environmental stewardship and economic sustainability can be simultaneously achieved.
7. Practical Implications
This study presents a set of actionable insights for tourism and hospitality organizations aiming to embed sustainability into their strategic and operational systems. The findings highlight that environmental responsibility extends beyond ethical obligation, serving as a long-term source of financial resilience, operational efficiency, and competitive differentiation. Integrating green leadership with GHRM practices enables hospitality firms to build a unified management approach that simultaneously strengthens ecological outcomes and economic performance.
Positioning green leadership as a core organizational capability—rather than a symbolic initiative—is essential for achieving meaningful transformation. To accomplish this, organizations should establish comprehensive leadership development programs that combine conceptual learning with practical sustainability-driven initiatives. For instance, hotel executives can spearhead projects focused on minimizing water use, expanding recycling programs, or implementing energy-efficient technologies across facilities. Developing a competency framework for green leadership, supported by measurable indicators such as reductions in operating costs, the number of sustainability projects led, and employee participation in environmental programs, ensures that accountability for sustainability outcomes is explicit and measurable. Such an approach fosters a performance-driven culture where environmental stewardship is embedded in both decision-making and managerial evaluations.
Embedding sustainability across all HR processes—from recruitment and training to performance evaluation—is equally critical. Leveraging advanced digital technologies, such as AI-powered recruitment platforms, allows organizations to assess candidates’ environmental awareness and ethical values through behavioral simulations and scenario-based assessments. Similarly, the use of VR-enabled training environments can immerse employees in realistic hospitality contexts—such as managing food waste, optimizing kitchen energy consumption, or promoting eco-conscious guest choices—enhancing engagement and long-term behavioral change. Moreover, incorporating sustainability measures into performance management systems ensures transparent accountability and continuous improvement. Key performance indicators (KPIs) might include reductions in electricity and water consumption per occupied room, the percentage of employees trained in sustainable practices, and revenue generated from eco-certified services. Linking these KPIs to incentive structures and promotion criteria transforms sustainability from a guiding principle into a quantifiable driver of both environmental excellence and financial success.
The mediating influence of GHRM underscores the importance of breaking departmental silos and fostering collaboration across organizational functions. Human resource departments should operate in close partnership with operations, sustainability, and customer service units to align environmental goals with everyday business practices. For instance, the evaluation of sustainability performance should combine internal assessments with customer feedback on eco-friendly initiatives, while training effectiveness can be measured through operational metrics such as waste reduction or improved recycling efficiency. This cross-functional integration not only enhances shared accountability for environmental outcomes but also drives cost optimization and operational innovation.
Employee green advocacy should be recognized as a renewable internal capability that fuels continuous improvement and creativity. Establishing employee-led sustainability committees or innovation platforms can empower staff to generate practical eco-solutions—ranging from smart energy systems and greywater recycling to digital, paperless administrative processes. Recognition initiatives, such as “Green Champion” awards or digital dashboards highlighting sustainable achievements, can further motivate participation and foster a healthy sense of competition. These mechanisms cultivate a culture of collective ownership, transforming employee engagement into a lasting source of innovation and profitability.
Furthermore, tourism and hospitality organizations should reposition GHRM as a proactive strategic function that integrates leadership vision with workforce performance and business outcomes. Embedding sustainability metrics into appraisal systems, linking financial incentives to green key performance indicators (KPIs), and incorporating environmental results into annual strategic reviews ensure that sustainability becomes a measurable dimension of organizational success. Examples include monitoring reductions in resource consumption, tracking employee participation in sustainability programs, and evaluating financial returns from eco-certified initiatives. Through this alignment, sustainability evolves from a corporate value into a quantifiable performance driver that strengthens both cost efficiency and competitive advantage.
Ultimately, this integrated approach enables tourism and hospitality enterprises to lead the transformation toward a more sustainable and economically resilient future—one where environmental stewardship and business performance reinforce each other as pillars of long-term success.
8. Limitations and Future Research
Despite offering valuable insights into how GHRM mechanisms mediate the relationship between green leadership and employee green advocacy, this study is not without its limitations. These boundaries not only frame the interpretation of its findings but also open meaningful directions for further academic inquiry aimed at expanding and contextualizing its theoretical contributions.
To begin with, the research was confined to five-star hotels in Saudi Arabia, which may constrain the extent to which the findings can be generalized to other segments of the tourism and hospitality sector. Luxury hotels typically possess well-structured management systems, substantial financial resources, and stronger institutional commitments to sustainability, all of which may have amplified the magnitude of the relationships observed among leadership, HRM practices, and employee behavior. Consequently, similar associations may manifest differently in smaller or less resource-intensive establishments. Future research should therefore consider incorporating a more heterogeneous sample—covering boutique hotels, mid-range resorts, eco-lodges, and budget accommodations—to evaluate whether the same structural relationships persist across varying organizational sizes, cultures, and resource conditions.
A further limitation lies in the cross-sectional nature of this study, which restricts the ability to infer causality among the variables examined. While the observed relationships are statistically significant, the temporal direction of these effects remains uncertain. It is plausible that organizations with well-established HRM systems are more likely to foster green leadership behaviors, rather than the reverse. Future investigations employing longitudinal designs would enable scholars to capture the dynamic evolution of these relationships over time and evaluate how sustained leadership engagement and HR interventions shape long-term employee advocacy. Additionally, experimental or quasi-experimental approaches could be applied to isolate the causal impact of targeted HR initiatives—such as sustainability-focused recruitment campaigns or leadership development programs—on employees’ pro-environmental behaviors.
A further limitation concerns the exclusive use of self-reported data, which may have introduced common method variance and social desirability bias. Participants could have portrayed themselves as more environmentally proactive than they truly are, aligning their responses with socially accepted “green” standards. This tendency might have inflated the observed correlations between variables. To strengthen the methodological rigor of future research, scholars should employ multi-source datasets that combine employee self-assessments with independent evaluations—such as those from supervisors, HR records, or even customer satisfaction reports. Integrating observational or archival evidence, including performance metrics and sustainability audits, would offer a more objective and triangulated understanding of employee green behavior, thus improving the robustness and external validity of results.
Another limitation lies in the limited conceptualization of GHRM adopted in this study, which focused solely on three dimensions—green recruitment, green training, and green performance management. Although these are central elements, they do not capture the full breadth and interdependence of GHRM as an integrated system. Restricting the scope to these practices may have simplified the intricate mechanisms through which HR systems influence environmental and economic outcomes. Future studies are encouraged to expand this framework by incorporating additional components such as green compensation and rewards, eco-conscious job design, participative decision-making in environmental initiatives, and long-term sustainable career development. A more comprehensive model that explores how these functions interact could yield deeper insight into how HR systems collectively cultivate sustainability-oriented capabilities across organizations.
Finally, the national context of Saudi Arabia represents both an advantage and a boundary for generalization. Conducting this research within a rapidly transforming economy guided by Vision 2030 adds significant contextual relevance, yet the country’s distinctive socio-cultural and institutional features—such as hierarchical work relationships, collectivist values, and state-driven regulation—may shape leadership and HRM dynamics differently from other global contexts. Consequently, the transferability of findings beyond this setting remains limited. Future research should therefore adopt cross-national or comparative designs to examine whether cultural and institutional variations moderate the relationships between green leadership, GHRM practices, and employee advocacy. Such comparative inquiry would not only test the external validity of the proposed model but also refine theoretical understanding of how sustainability-oriented leadership and HR systems operate under varying governance, regulatory, and cultural conditions.
9. Conclusions
This study explored the mediating influence of GHRM practices—comprising green recruitment, green training, and green performance management—on the relationship between green leadership and employee green advocacy within Saudi Arabia’s five-star hotel sector. Anchored in the RBV, the findings demonstrate that green leadership functions as a strategic, intangible organizational resource that instills environmental commitment and converts sustainability-oriented vision into observable employee behavior through formal HRM systems. The evidence confirms that GHRM acts as a pivotal mediating mechanism, channeling leadership intent into proactive environmental advocacy, thereby reinforcing both ecological performance and economic resilience.
From a theoretical standpoint, this research enriches the RBV framework by extending its application to sustainable human resource systems. It conceptualizes GHRM as a distinctive and inimitable organizational capability that fosters competitive advantage through the integration of environmental and strategic goals. On a practical level, the study provides hospitality managers with actionable insights for embedding sustainability within HR structures—demonstrating that incorporating ecological values into recruitment, training, and performance appraisal processes enhances efficiency, innovation, and profitability while strengthening long-term sustainability outcomes.
Overall, the study underscores that the synergy between green leadership and GHRM creates a dual engine for sustainable competitiveness. By illustrating how employee advocacy emerges as a strategic behavioral resource, the findings offer a practical and theoretical foundation for hospitality organizations to align environmental stewardship with economic objectives. Ultimately, the study reaffirms that sustainability is not merely a moral or ethical obligation but a strategic necessity for achieving enduring success and resilience in an increasingly sustainability-driven global economy.
Author Contributions
Conceptualization, B.S.A.-R., S.M.A., S.S. and O.A.; methodology, B.S.A.-R., E.M.A. and O.A.; software, A.A.; validation, F.M.A., S.M.A. and S.S.; formal analysis, A.A., E.M.A. and S.M.A.; investigation, B.S.A.-R., S.S. and O.A.; resources, A.A. and F.M.A.; data curation, B.S.A.-R. and S.M.A.; writing—original draft preparation, A.A., B.S.A.-R., F.M.A., O.A. and S.S.; writing—review and editing, B.S.A.-R., F.M.A., E.M.A. and O.A.; visualization, A.A. and E.M.A.; supervision, A.A., S.M.A. and B.S.A.-R.; project administration, O.A. and S.M.A.; funding acquisition, A.A. All authors have read and agreed to the published version of the manuscript.
Funding
Princess Nourah bint Abdulrahman University Researchers Supporting Project number (PNURSP2025R545), Princess Nourah bint Abdulrahman University, Riyadh, Saudi Arabia.
Institutional Review Board Statement
The study was conducted in accordance with the Declaration of Helsinki and approved by the Deanship of Scientific Research Ethical Committee of the Faculty of Tourism and Hotels (date of approval: 2 March 2025).
Informed Consent Statement
Informed consent was obtained from all subjects involved in the study.
Data Availability Statement
Data are available upon request from researchers who meet the eligibility criteria. Kindly contact the first author privately through e-mail.
Conflicts of Interest
The authors declare no conflicts of interest.
References
- Al-Romeedy, B.; Alharethi, T. Leveraging green human resource management for sustainable tourism and hospitality: A mediation model for enhancing green reputation. Discov. Sustain. 2025, 6, 67. [Google Scholar] [CrossRef]
- Miao, Q.; Nduneseokwu, C. Environmental Leadership in a VUCA Era: An Interdisciplinary Handbook; Springer Nature: Berlin/Heidelberg, Germany, 2025. [Google Scholar]
- Ojo, A.; Tan, C.; Alias, M. Linking green HRM practices to environmental performance through pro-environment behaviour in the information technology sector. Soc. Responsib. J. 2022, 18, 1–18. [Google Scholar]
- Kumari, M.; Kumar, S.; Devi, N. Sustainability in Travel: Exploring the Evolution and Future of CSR in Hospitality and Tourism. In Intersections of Niche Tourism and Marketing; IGI Global Scientific Publishing: Hershey, PA, USA, 2025; pp. 85–112. [Google Scholar]
- Mukhtar, A.; Mahmood, S.; Naeem, M.; Khan, K. I feel green with my leader: When and how green transformational leadership influences employees’ green behavior. Int. J. Ethics Syst. 2025, 41, 590–607. [Google Scholar] [CrossRef]
- Crucke, S.; Servaes, M.; Kluijtmans, T.; Mertens, S.; Schollaert, E. Linking environmentally-specific transformational leadership and employees’ green advocacy: The influence of leadership integrity. Corp. Soc. Responsib. Environ. Manag. 2022, 29, 406–420. [Google Scholar] [CrossRef]
- Rizal, A.; Nuswantara, D.; Ali Alnajar, A. The role of Green Transformational Leadership and Green Product Innovation in Emerging Economies: Green Employee Behaviour and Green Human Resource Management as Intervening Variables. J. Entrep. Bus. 2024, 5, 263–288. [Google Scholar] [CrossRef]
- Al-Romeedy, B. Green human resource management in Egyptian travel agencies: Constraints of implementation and requirements for success. J. Hum. Resour. Hosp. Tour. 2019, 18, 529–548. [Google Scholar] [CrossRef]
- Wojtczuk-Turek, A.; Turek, D.; Edgar, F.; Klein, H.; Bosak, J.; Okay-Somerville, B.; Fu, N.; Raeder, S.; Jurek, P.; Lupina-Wegener, A.; et al. Sustainable human resource management and job satisfaction—Unlocking the power of organizational identification: A cross-cultural perspective from 54 countries. Corp. Soc. Responsib. Environ. Manag. 2024, 31, 4910–4932. [Google Scholar]
- Adekoya, O.; Mordi, C.; Ajonbadi, H. Global Perspectives on Green HRM; Springer: Berlin/Heidelberg, Germany, 2023. [Google Scholar]
- Cheng, Y.; Liu, H.; Yuan, Y.; Zhang, Z.; Zhao, J. What makes employees green advocates? Exploring the effects of green human resource management. Int. J. Environ. Res. Public Health 2022, 19, 1807. [Google Scholar]
- Hu, X.; Li, R.Y.; Kumari, K.; Ben Belgacem, S.; Fu, Q.; Khan, M.; Alkhuraydili, A. Relationship between green leaders’ emotional intelligence and employees’ green behavior: A PLS-SEM approach. Behav. Sci. 2022, 13, 25. [Google Scholar] [CrossRef]
- Kim, A.; Kim, Y.; Han, K.; Jackson, S.; Ployhart, R. Multilevel influences on voluntary workplace green behavior: Individual differences, leader behavior, and coworker advocacy. J. Manag. 2017, 43, 1335–1358. [Google Scholar]
- Kim, T.; Kim, W.; Majeed, S.; Haldorai, K. Does green human resource management lead to a green competitive advantage? A sequential mediation model with three mediators. Int. J. Hosp. Manag. 2023, 111, 103486. [Google Scholar] [CrossRef]
- Hossain, M.; Islam, M.; Kumar, J.; Jamadar, Y. Harnessing STARA for enhancing green performance of hospitality industry: Green HRM, employees commitment as mediators and psychological climate as moderator. J. Hosp. Tour. Insights 2025. [Google Scholar] [CrossRef]
- Wakrim, S.; Khaldi, S. Strategic Human Resource Management Practices and Organizational Resilience: A Theoretical Nexus. Altern. Manag. Econ. 2024, 6, 184–202. [Google Scholar] [CrossRef]
- Fan, L.; Chung, H. Impact of Environmental Leadership on Environmental Behavior: The Mediating Effects of Green Culture, Environmental Management, and Strategic Corporate Social Responsibility. Sustainability 2023, 15, 16549. [Google Scholar] [CrossRef]
- Tanveer, M.; Yusliza, M.; Fawehinmi, O. Green HRM and hospitality industry: Challenges and barriers in adopting environmentally friendly practices. J. Hosp. Tour. Insights 2024, 7, 121–141. [Google Scholar] [CrossRef]
- Asante, K. Hotels’ green leadership and employee pro-environmental behaviour, the role of value congruence and moral consciousness: Evidence from symmetrical and asymmetrical approaches. J. Sustain. Tour. 2024, 32, 1370–1391. [Google Scholar]
- Hasan, A.; Zhang, X.; Mao, D.; Kashif, M.; Mirza, F.; Shabbir, R. Unraveling the impact of eco-centric leadership and pro-environment behaviors in healthcare organizations: Role of green consciousness. J. Clean. Prod. 2024, 434, 139704. [Google Scholar] [CrossRef]
- Giousmpasoglou, C.; Marinakou, E. The Contemporary Hotel Industry: A People Management Perspective; Springer Nature: Berlin/Heidelberg, Germany, 2024. [Google Scholar]
- Liu, S. Green management promotes long-term business competitive advantage through the resource-based view. Total Qual. Manag. Bus. Excell. 2025. [Google Scholar] [CrossRef]
- Yajman, S. Green Management Approaches to Organizational Behavior. In Green Management Approaches to Organizational Behavior; IGI Global Scientific Publishing: Hershey, PA, USA, 2025; pp. 197–230. [Google Scholar]
- Patwary, A.; Mohd, M.; Bah Simpong, D.; Ab Ghaffar, S.; Rahman, M. Examining proactive pro-environmental behaviour through green inclusive leadership and green human resource management: An empirical investigation among Malaysian hotel employees. J. Hosp. Tour. Insights 2023, 6, 2012–2029. [Google Scholar]
- Alemu, B. Cultivating a Culture of Sustainability: The Role of Organizational Values and Leadership in Driving Sustainable Practices. Bus. Ethics Leadersh. 2025, 9, 79–94. [Google Scholar] [CrossRef]
- Alkhozaim, S.; Alshiha, F.; Alnasser, E.; Alshiha, A. How Green Performance Is Affected by Green Talent Management in Tourism and Hospitality Businesses: A Mediation Model. Sustainability 2024, 16, 7093. [Google Scholar] [CrossRef]
- Evina, E.; Saputra, A.; Nuvriasari, A. Green training, green recruitment, and green transformational leadership on employee performance in retail store. Int. J. Manag. Knowl. Learn. 2024, 13, 13–27. [Google Scholar] [CrossRef]
- Ruma, Z. The Influence of Green Training, Green Recruitment and Green Transformational Leadership on Sustainable Corporate Performance at PT Kima Makassar. Econ. Bus. J. (ECBIS) 2024, 2, 145–150. [Google Scholar] [CrossRef]
- Shafait, Z.; Huang, J. Examining the impact of sustainable leadership on green knowledge sharing and green learning: Understanding the roles of green innovation and green organisational performance. J. Clean. Prod. 2024, 457, 142402. [Google Scholar] [CrossRef]
- Legrand, W.; Chen, J.; Laeis, G. Sustainability in the Hospitality Industry: Principles of Sustainable Operations; Routledge: London, UK, 2022. [Google Scholar]
- Basiru, J.; Ejiofor, L.; Onukwulu, C.; Attah, R. Adopting lean management principles in procurement: A conceptual model for improving cost-efficiency and process flow. Iconic Res. Eng. J. 2023, 6, 1503–1522. [Google Scholar]
- Bilderback, S. Integrating training for organizational sustainability: The application of Sustainable Development Goals globally. Eur. J. Train. Dev. 2024, 48, 730–748. [Google Scholar] [CrossRef]
- Awan, F.; Dunnan, L.; Jamil, K.; Gul, R. Stimulating environmental performance via green human resource management, green transformational leadership, and green innovation: A mediation-moderation model. Environ. Sci. Pollut. Res. 2023, 30, 2958–2976. [Google Scholar] [CrossRef]
- Chen, T.; Wu, Z. How to facilitate employees’ green behavior? The joint role of green human resource management practice and green transformational leadership. Front. Psychol. 2022, 13, 906869. [Google Scholar] [CrossRef] [PubMed]
- Jamshed, K.; Shah, S.; Majeed, Z.; Al-Ghazali, B.; Jamshaid, S. Role of green leadership and green training on the green process innovation: Mediation of green managerial innovation. J. Xidian Univ. 2022, 16, 66–72. [Google Scholar] [CrossRef]
- Dahinine, B.; Laghouag, A.; Bensahel, W.; Alsolami, M.; Guendouz, T. Modelling the Combined Effect of Green Leadership and Human Resource Management in Moving to Green Supply Chain Performance Enhancement in Saudi Arabia. Sustainability 2024, 16, 3953. [Google Scholar] [CrossRef]
- Paillé, P. Green Human Resource Management Research: Issues, Trends, and Challenges; Springer: Berlin/Heidelberg, Germany, 2022. [Google Scholar]
- Taj, N.; Rana, S.; Malik, M. Green leadership and green performance nexus: Understanding legal and managerial insights. Int. J. Law Manag. 2025. [Google Scholar] [CrossRef]
- Nguyen, N.; Nguyen, P.; Nguyễn, K.; Huynh, H. Leveraging sustainable performance through government policy and green human resource management: The interplay of green transformational leadership and employee commitment. Int. J. Organ. Anal. 2025. [Google Scholar] [CrossRef]
- Hatipoğlu, Z.; Akduman, G. The Mediating Role of Sustainable Leadership in Green Human Resource Management Practices and Organizational Commitment: A Case Study in Turkey. Sustainability 2025, 17, 4991. [Google Scholar] [CrossRef]
- Vu, T.; Nguyen, T.; Nguyen, H.; Nguyen, M. Sustainable management in the hospitality industry: The influence of green human resource management on employees’ pro-environmental behavior and environmental performance. J. Hosp. Tour. Insights 2025. [Google Scholar] [CrossRef]
- Alam, M.; Babiker, M.; Hashim, F.; Gazi, M.; Alotaibi, H.; Mustafa, Z. Eco-Driven Leadership in Pharmaceutical Industry: The Impact of Knowledge Sharing, Innovation, and Shared Vision on Environmental Performance. J. Environ. Earth Sci. Vol. 2025, 7, 49–71. [Google Scholar] [CrossRef]
- Jamil, S.; Zaman, S.; Kayikci, Y.; Khan, S. The role of green recruitment on organizational sustainability performance: A study within the context of green human resource management. Sustainability 2023, 15, 15567. [Google Scholar] [CrossRef]
- Abdelhamied, H.; Elbaz, A.; Al-Romeedy, B.; Amer, T. Linking green human resource practices and sustainable performance: The mediating role of job satisfaction and green motivation. Sustainability 2023, 15, 4835. [Google Scholar] [CrossRef]
- Pham, N.; Vo-Thanh, T.; Shahbaz, M.; Huynh, T.; Usman, M. Managing environmental challenges: Training as a solution to improve employee green performance. J. Environ. Manag. 2020, 269, 110781. [Google Scholar] [CrossRef]
- Cop, S.; Alola, U.; Alola, A. Perceived behavioral control as a mediator of hotels’ green training, environmental commitment, and organizational citizenship behavior: A sustainable environmental practice. Bus. Strategy Environ. 2020, 29, 3495–3508. [Google Scholar] [CrossRef]
- Othman, A.; Abdelall, H.; Ali, H. Enhancing nurses’ sustainability consciousness and its effect on green behavior intention and green advocacy: Quasi-experimental study. BMC Nurs. 2025, 24, 475. [Google Scholar] [CrossRef]
- Ahmed, M.; Zehou, S.; Raza, S.; Qureshi, M.; Yousufi, S. Impact of CSR and environmental triggers on employee green behavior: The mediating effect of employee well-being. Corp. Soc. Responsib. Environ. Manag. 2020, 27, 2225–2239. [Google Scholar] [CrossRef]
- Hooi, L.W.; Liu, M.; Lin, J. Green human resource management and green organizational citizenship behavior: Do green culture and green values matter? Int. J. Manpow. 2022, 43, 763–785. [Google Scholar]
- Tiwary, K. Green Credibility: Unlocking Employee Engagement Through Environmental Responsibility. In Green Management Approaches to Organizational Behavior; IGI Global Scientific Publishing: Hershey, PA, USA, 2025; pp. 91–120. [Google Scholar]
- Paul, D.; Mathew, J. Using Internal Resources for Transition From Temporary to Sustained Competitive Advantage. In Empowering Sustainable Performance and Competitive Advantage in Tourism; IGI Global Scientific Publishing: Hershey, PA, USA, 2025; pp. 57–88. [Google Scholar]
- Alwali, J.; Alwali, W. Transformational leadership and moral norms: Green human resource management and behaviour. Manag. Decis. 2025, 63, 1417–1442. [Google Scholar] [CrossRef]
- Bakeshlo, Z.; Omidvar, M.; Gigauri, I. Sustainable Path and Green Leadership: Navigating the Challenges of Environmental Sustainability in Iran. In Navigating Corporate Social Responsibility Through Leadership and Sustainable Entrepreneurship; IGI Global Scientific Publishing: Hershey, PA, USA, 2025; pp. 257–278. [Google Scholar]
- Al-Romeedy, B. Green Human Resource Management and Organizational Sustainability in airlines—EgyptAir as a case study. In Green Human Resource Management: A View from Global South Countries; Springer Nature: Singapore, 2024; pp. 367–386. [Google Scholar]
- Iqbal, S.; Gill, A. The Role of HRM in Supporting Green Marketing Strategies. In Regulatory Frameworks and Digital Compliance in Green Marketing; IGI Global Scientific Publishing: Hershey, PA, USA, 2025; pp. 165–208. [Google Scholar]
- Saleem, F.; Mateou, S.; Malik, M. How Green Transformational Leaders Trigger Environmental Performance? Unleashing the Missing Links Through Green Self-Efficacy, Green Empowerment, and Green Training of Employees. Sustainability 2024, 16, 9982. [Google Scholar] [CrossRef]
- Khan, K. Examining the Mediating Role of Employee Engagement to Reinforce Environmental Performance through Green HRM Practices with the Moderating Role of Green Leader Emotional Intelligence Practices with the Moderating Role of Green Leader Emotional Intelligence. Int. J. Bus. Strategy Horiz. 2024, 1, 34–65. [Google Scholar]
- Monson, F. Unveiling the strategic resource dimension: A bibliometric and systematic review of the Resource-Based View and its application to corporate governance. J. High Technol. Manag. Res. 2024, 35, 100516. [Google Scholar] [CrossRef]
- Singh, S.; Del Giudice, M.; Chierici, R.; Graziano, D. Green innovation and environmental performance: The role of green transformational leadership and green human resource management. Technol. Forecast. Soc. Change 2020, 150, 119762. [Google Scholar] [CrossRef]
- Hair, J.; Hult, G.; Ringle, C.; Sarstedt, M. A Primer on Partial Least Squares Structural Equation Modeling (PLS-SEM); Sage Publications: Thousand Oaks, CA, USA, 2021. [Google Scholar]
- Kock, N. WarpPLS User Manual: Version 7.0; ScriptWarp Systems: Laredo, TX, USA, 2021. [Google Scholar]
- Liu, Z.; Li, Y.; Guo, Y.; Zhang, M.; Ramsey, T. Does green human resource management foster green advocacy? A perspective of conservation of resources theory. J. Organ. Change Manag. 2025, 38, 414–435. [Google Scholar]
- Liu, Z.; Guo, Y.; Zhang, M.; Ma, G. Can green human resource management promote employee green advocacy? The mediating role of green passion and the moderating role of supervisory support for the environment. Int. J. Hum. Resour. Manag. 2024, 35, 121–153. [Google Scholar]
Disclaimer/Publisher’s Note: The statements, opinions and data contained in all publications are solely those of the individual author(s) and contributor(s) and not of MDPI and/or the editor(s). MDPI and/or the editor(s) disclaim responsibility for any injury to people or property resulting from any ideas, methods, instructions or products referred to in the content. |
© 2025 by the authors. Licensee MDPI, Basel, Switzerland. This article is an open access article distributed under the terms and conditions of the Creative Commons Attribution (CC BY) license (https://creativecommons.org/licenses/by/4.0/).

