Next Article in Journal
Integrating Computer Science and Informatics Education in Primary Schools: Insights from a Slovenian Professional Development Initiative
Previous Article in Journal
Hybrid Leadership Style in Kibbutz Industries to Promote Sustainability
Previous Article in Special Issue
Establishment and Application of Biomass Model for Vegetation Condition Assessment After Ecological Restoration—Yixing Quarry Case Study
 
 
Font Type:
Arial Georgia Verdana
Font Size:
Aa Aa Aa
Line Spacing:
Column Width:
Background:
Article

Models of Post-Mining Land Reuse in Poland

by
Aleksandra Wyrzykowska
1,*,† and
Monika Janiszek
2,*,†
1
Faculty of Architecture, The Silesian University of Technology, Akademicka 7, 44-100 Gliwice, Poland
2
Institute of Social and Economic Geography and Spatial Management, University of Silesia in Katowice, 60 Będzińska Street, 41-200 Sosnowiec, Poland
*
Authors to whom correspondence should be addressed.
These authors contributed equally to this work.
Sustainability 2025, 17(20), 9069; https://doi.org/10.3390/su17209069 (registering DOI)
Submission received: 29 June 2025 / Revised: 21 August 2025 / Accepted: 27 August 2025 / Published: 13 October 2025
(This article belongs to the Special Issue Sustainable Solutions for Land Reclamation and Post-mining Land Uses)

Abstract

This article evaluates the effectiveness of Poland’s current mine closure model in promoting the sustainable reuse of post-mining land, particularly in urbanised regions such as the Upper Silesian–Zagłębie Metropolis. A mixed-methods approach is applied, combining archival and cartographic analysis, field surveys, and a comparative policy review. The study examines 81 post-mining areas associated with 20 decommissioned coal mines. Two dominant transformation models are identified: planned redevelopment guided by public–private strategies, and unplanned, market-driven reuse based on opportunistic adaptation. While the system ensures technical and environmental safety via the Mine Restructuring Company (SRK S.A.), it remains weakly integrated with spatial planning policies and often marginalises key stakeholders. This leads to fragmented land reuse, underinvestment, and misalignment with sustainability objectives. A comparative review of models from Germany, the UK, and the Czech Republic highlights the importance of institutional coordination, strategic planning tools, and community involvement. The article concludes with policy recommendations to enhance governance, planning coherence, and social inclusion in post-mining transformation processes in Poland.

1. Introduction

Coal has long played a crucial role as a key energy source in the European economy. Its extraction in regions such as Germany’s Ruhr Basin, Spain’s Asturias, the West, Northeast, Yorkshire and Humberside in the United Kingdom, Nord-Pas-de-Calais in France, and Upper Silesia in Poland greatly influenced the economic growth of these areas and left a lasting impact on their cultural identity [1]. However, land development for mining purposes is temporary by nature, and the operational lifespan of mining facilities varies between locations [2]. This land use reflects the lifecycle of mining activity—from initial occupation for economic gain (exploitation of natural resources) to development and maturity (periods of expansion and modernisation), and eventually decline and abandonment (due to resource exhaustion or the lack of economic viability of further operations). The final stage of land use involves its reclamation and redevelopment [2,3].
The decision to cease coal extraction resulted in the collapse of heavy industry and contributed to economic, social, and environmental crises. Considering the strategic and economic significance of coal regions, their revitalisation became a matter of national importance and posed a significant challenge to public authorities, trade unions, and businesses. In an effort to mitigate the adverse effects of mining restructuring and create new identities for post-industrial regions, numerous countries have undertaken diverse initiatives [4,5].
A prominent example of effective post-mining revitalisation is the Internationale Bauausstellung (IBA) Emscher Park programme, implemented between 1989 and 1999. Initiated by the federal government, this experimental regional initiative emerged in response to the limited success of restructuring policies pursued in the Ruhr region since the 1960s [6]. The programme comprised more than 120 varied projects, which collectively facilitated the transformation of the industrial landscape into a space characterised by cultural and economic renewal [5]. The insights and methodologies developed through IBA Emscher Park subsequently influenced similar revitalisation efforts in other German regions, notably in traditional industrial areas such as Lower Lusatia (IBA Fürst-Pückler-Land) and Dessau-Wörlitz-Bitterfeld (Industrielles Gartenreich) [6,7,8].
In France, the Nord-Pas-de-Calais mining basin underwent a state-supported transformation following the closure of its last coal mine in 1990. The French model emphasised the importance of strong public leadership, coordinated regional planning, and the preservation of industrial heritage. Post-mining areas were redeveloped for housing, public services, and tourism, with numerous sites transformed into cultural landmarks. The region’s successful regeneration programme was formally recognised with its designation as a UNESCO World Heritage Site [9,10].
Conversely, the United Kingdom adopted a more liberal approach. In the aftermath of significant mine closures during the 1980s, a shift towards land regeneration emerged, with a focus on public–private partnerships and market-driven redevelopment strategies. A notable example of this transition is the transformation of former mining areas in regions such as South Yorkshire and the North East into residential, commercial, and recreational zones [11,12].
Despite a shared history of coal dependency, not all post-industrial regions have successfully navigated the challenges of transition. For smaller regions in particular, recovering from profound socio-economic decline has been a prolonged and complex process [4]. Central and Eastern European countries have faced even greater difficulties in managing post-mining transformations, as their efforts coincided with broader systemic changes—including political transitions, economic liberalisation, and institutional restructuring. Furthermore, not all regions, including those in Germany, the United Kingdom, or France, were able to implement comprehensive post-mining land management models. Legislative, socio-economic, environmental, and spatial constraints often limited the scope and effectiveness of transformation efforts. Compared to their Western counterparts, Central and Eastern European regions experienced greater barriers due to political instability, persistent social tensions, limited financial resources, and a lack of precedents or comparable institutional frameworks in the post-communist context [4,13]. Another factor that exacerbated the crisis in former Soviet bloc countries was the political and economic transformation of the late 1980s. These areas remain among the most degraded and contaminated today, with recovery often still pending. This is especially evident in Poland, the first post-communist country to attempt restructuring its mining sector.
The restructuring of Poland’s mining sector was directly linked to the political and economic changes that began in 1989 and the transition from a centrally planned economy to a free-market system [14]. The primary objective of this initiative was to enhance the sector’s efficiency and profitability. Consequently, enterprises were compelled to reduce employment, limit coal production, and close unprofitable mines. It was hypothesised that the mining sector would become a sustainable part of the Polish economy if production was adjusted to meet demand, if investments were made in infrastructure, and if debt was reduced [15,16]. At the inception of the reform programme, Poland had 70 hard coal mines producing in excess of 147 million tons per annum. By 2024, this figure had decreased to 19, with a total production output of 42.5 million tons [17,18].
The restructuring process caused considerable social tensions that manifested themselves in the form of trade union protests. Controversy was also fuelled by legal regulations, employment and wage issues, as well as the closure of selected mining facilities. The constraints imposed by limited financial resources and a paucity of comparable experience in other post-communist countries compelled successive governments to engage in ongoing experimentation. A pivotal role in this process was assumed by the Mine Restructuring Company (Spółka Restrukturyzacji Kopalń S.A.), entrusted with the responsibility of assuming control of mines slated for closure and the subsequent reclamation of the post-mining landscape. However, the prevailing model places significant emphasis on technical and environmental dimensions, frequently disregarding spatial planning, public participation, and the integration of these considerations with urban development strategies [19,20].
A significant factor that intensified the crisis was the concentration of coal mining in highly urbanised and densely populated areas. The Upper Silesian Metropolis, located in the northern part of the Upper Silesian Coal Basin (GZW), has been identified as a region particularly vulnerable to the adverse effects of mining restructuring. The Upper Silesian Metropolis is not only a significant contributor to the economy but also a site with important historical and geographical significance, as it is one of Europe’s oldest and largest mining regions. Furthermore, it is the most populous and urbanised region in Poland, with a population density of approximately 1400 people per km2 and over 2.1 million residents [21]. As a consequence of restructuring initiatives initiated in the early 1990s in the Silesian Voivodeship, employment levels within the mining sector diminished from approximately 400,000 to less than 75,000 by the end of 2024 [22,23]. Concurrently, the closure of mining operations resulted in the release of approximately 7600 hectares of land, with 1690.3 hectares situated within the metropolis itself [24,25]. These post-mining plots account for approximately 32.1% of all post-industrial land in the area. The sudden appearance of such extensive plots of former mining land in urbanised zones—especially during the first decade of the 21st century—caused a spatial crisis and raised questions about their future use.
For more than three decades, efforts have been made to oversee and redevelop former mining sites within the geographical confines of the Upper Silesian Metropolis. The outcome of these efforts has been the revitalisation of approximately 35% of these areas [26]. The projects implemented were predominantly local in nature and focused on commercial and service-oriented redevelopment. Despite multiple efforts to implement coordinated management strategies, these have never been fully realised. Although a database of post-industrial sites in the Silesian Voivodeship has been established [27,28], it does not fully reflect the actual use of these lands. Current endeavours are directed towards enhancing this resource with a view to optimising management and fostering investment. This objective is to be pursued by means of identifying sites, standardising descriptions of their characteristics, and compiling data on planning regulations [29].
Today, in view of changing environmental and climatic conditions, one of the key factors underpinning the effective transformation of post-mining regions is the proper management of former mining areas according to the principles of sustainable development. According to the widely accepted definition provided in the Brundtland Report, sustainable development is “development that meets the needs of the present without compromising the ability of future generations to meet their own needs” [30]. In the context of post-mining land use, this translates into a multidimensional approach that balances ecological, economic, and social goals over the long term [31,32]. Neglecting the sustainability dimension not only perpetuates spatial and environmental degradation but also hampers the socio-economic revitalisation of affected areas. Effective post-mining land management should therefore integrate ecological restoration with social inclusion and economic renewal. Such an approach ensures that redevelopment efforts strengthen environmental resilience, generate new employment opportunities, and enhance the quality of life for local communities. Quantitative indicators of sustainability in this context may include the environmental recovery index (e.g., the extent of soil and water remediation), the percentage of newly created green jobs, and metrics of community satisfaction and engagement in redevelopment processes [33,34].
The adaptive reuse of post-mining land can also contribute to the conservation of biodiversity, the mitigation of climate change, and the development of green infrastructure—goals that are aligned with the strategic priorities of the European Union and global commitments related to climate action. Consequently, integrating sustainability into the planning and governance of post-industrial landscapes is not only desirable but essential to achieving long-term territorial cohesion and resilience in former coal-dependent regions [35,36].
In light of these imperatives, it is essential to ask whether the current Polish model, which is predominantly focused on technical and liquidation aspects, genuinely supports the integrated and multifunctional reuse of post-mining areas according to sustainable development principles. To what extent do institutional, legal, socio-economic, and spatial factors influence this model? And how can it be improved to better respond to the long-term needs of regional revitalisation?
A comparative analysis of national and international practices reveals significant gaps in the Polish framework for planning and managing post-mining areas. Many countries have adopted integrated revitalisation programmes that connect technical remediation with long-term socio-economic development strategies. Given the extensive underutilised land resulting from mining operations and the increasing need to repurpose such areas as part of climate adaptation, foreign models provide valuable insights for identifying systemic weaknesses in the Polish approach and for informing more effective and future-oriented solutions. This is particularly relevant in the context of the ongoing amendment to the Spatial Planning and Development Act [37].
This article seeks to address these questions by evaluating the structure and results of the Polish mine closure model, with particular emphasis on the activities of the Mine Restructuring Company (Spółka Restrukturyzacji Kopalń S.A.). The study further investigates the actual land reuse processes in the densely urbanised areas of the Upper Silesian–Zagłębie Metropolis and assesses the extent to which these processes contribute to the sustainable development of urban space.
To broaden the analytical perspective and develop comparative insights, the Polish case is juxtaposed with post-mining transformation models implemented in Germany, the United Kingdom, and the Czech Republic. These countries were selected due to their varying levels of restructuring maturity, institutional and legal diversity, and the strategic significance of their post-mining regions within the context of the EU’s Just Transition policy. This comparative approach facilitates the identification of effective governance mechanisms, planning tools, and cross-sector collaboration models that could be adapted to the Polish context.
Ultimately, the aim of this article is not only to diagnose systemic constraints and identify key drivers of transformation but also to propose evidence-based public policy recommendations. These are intended to support a transition towards a more integrated and forward-looking approach to the management and redevelopment of post-mining areas in Poland—one that advances environmental resilience, social inclusion, and economic revitalisation in coal-dependent regions.

2. Literature Review

The decommissioning of coal mines and the subsequent management of post-mining areas represent one of the core challenges in the transformation of mining regions, particularly in the context of sustainable spatial planning and the revitalisation of post-industrial landscapes. The scientific literature extensively explores a range of models and approaches to these processes, taking into account environmental, social, and economic dimensions.

2.1. Models of Mine Closure and Post-Mining Land Use

A review of the literature reveals several conceptual models and frameworks that delineate the sequential stages of mine closure, including decommissioning, land reclamation, and the determination of future land use. As highlighted by Gasidło [3], Kivinen [2], and Keenan and Holcombe [38], the use of post-mining land is inherently temporary, shaped by the mine’s life cycle—from resource extraction, through phases of development and maturity, to eventual decline or abandonment—often due to resource depletion or economic unviability. The final phase typically involves land reclamation, renewal, and refunctionalisation [39,40,41,42,43,44,45].
Kivinen [2] emphasises that the lifespan of a mining facility is influenced by a complex interplay of geological, economic, and political factors. In this context, Osman R., Frantál B., and Klusáček P. [46] underline the importance of acknowledging the temporary nature of land use under coal mining operations within effective spatial planning strategies. According to Miszczuk, Sekuła, and Miszczuk [47], post-mining land transformation necessitates integrated management that considers both environmental protection and economic development goals. Existing models advocate for reclamation strategies tailored to regional specificities, as confirmed by empirical studies in Germany and the Czech Republic [4].
It is also worth noting international approaches that integrate spatial planning with mining activities. A notable example is the concept of functional zones for underground coal mining (UCM) and aboveground development or protection (ADP) developed by Li et al. in the case study of Jining, China [48]. Through spatiotemporal and technical optimisation, this model aims to minimise conflicts between mining operations and land use planning.
The transformation process has proven more arduous in Central and Eastern Europe than in Western Europe, largely due to historical political instability, heightened social tensions, limited financial resources, and the lack of precedents in other post-communist contexts. Political and economic shifts in the late 1980s further exacerbated the crisis in former Soviet bloc countries, many of which still struggle with hazardous and contaminated landscapes [4]. Poland is a particularly notable case as the first post-communist country to initiate coal sector restructuring.
In the Polish context, mine closure involves multiple actions: securing and decommissioning mining excavations, dismantling infrastructure, mitigating mining-related damages, and carrying out land reclamation [39,49]. These efforts aim to restore the utilitarian as well as the ecological value of degraded land. The complexity of the closure process requires the coordinated involvement of multiple stakeholders. Public administration authorities are tasked with planning, coordinating activities, and ensuring legal compliance, while private investors are responsible for executing redevelopment projects. A third essential stakeholder is the local community, whose engagement is vital to the success of the transformation [50]. Social acceptance should be based on the alignment of planned transformations with residents’ actual needs. An illustrative case is the closure of the Krupiński Coal Mine, where land reclamation efforts encountered difficulties due to inconsistencies with the local spatial development plan [51]. Similarly, plans for recreational and service-oriented redevelopment of the Niwka coal site in Sosnowiec have met with challenges [52].
Post-mining land reclamation can take various forms—from ecological restoration and recreational uses to new industrial functions [53]. Research by Drobniak et al. [54] highlights that a sustainable approach to reclamation necessitates comprehensive spatial planning and an enabling legal framework.
In Poland, a critical issue involves the process of land transfer to the Mine Restructuring Company (SRK), a matter discussed by Wirth, Černič Mali, and Fischer [4] and Biały and Midor [55]. This model differs from approaches used in other countries and may contribute to delays in redevelopment efforts. International case studies, such as the German or British models, indicate a stronger emphasis on spatial planning and long-term economic strategies [40].
Globally, post-mining revitalisation strategies vary, but several successful examples stand out. In Germany, comprehensive post-extraction redevelopment models integrate ecological and socio-economic considerations. These models emphasise the conversion of degraded areas into recreational spaces, cultural hubs, and centres of innovation and entrepreneurship [4,56,57]. They offer valuable insights for Polish policymakers and planners looking to adapt these frameworks to local conditions [58,59].

2.2. Legal Regulations Concerning the Redevelopment of Post-Mining Areas

Post-mining areas constitute significant planning and environmental challenges, requiring coordinated efforts in revitalisation, reclamation, and land reuse. Their future functions must be adapted to both natural and socio-economic conditions, with legal frameworks playing a critical role in guiding this transformation.
In Poland, the management of post-mining lands is governed by a range of legal acts, the most significant of which is the Act of 27 March 2003 on Spatial Planning and Development [37]. This law defines the principles of spatial policy formation at the municipal, regional, and national levels. According to Article 3 of the Act, it is the responsibility of local governments to shape and implement spatial policy, including the adoption of local zoning plans.
Legislative changes in Poland, particularly the amendment of the Spatial Planning and Development Act, adopted on 7 July 2023, have significantly influenced the governance and transformation processes of post-mining territories [37]. One of the key elements of the new planning framework is the requirement for each municipality to prepare a general plan by the end of 2025. The general plan, as a legally binding local act, establishes the municipality’s spatial policy, including land use and development regulations. In the context of post-mining areas, the general plan enables more flexible consideration of local conditions and alignment with community needs, consistent with existing revitalisation strategies and intended land uses.
The reform also mandates the designation of so-called planning zones within general plans, which allows for precise determination of functions for post-mining areas according to their environmental and economic potential. The most relevant zones for these areas include
  • Mining Zone (SG)—designated for lands associated with extractive activities;
  • Green and Recreation Zone (SN)—applicable for reclamation through the creation of green spaces and recreational areas;
  • Economic Zone (SP)—enabling the development of economic activities on post-mining land;
  • Service Zone (SU)—intended for public and commercial services to support local communities.
It is essential that the designation of these zones adheres to municipal urban standards, such as maximum building intensity and minimum biologically active surface areas.
Spatial policy in Poland is implemented through a variety of legal and planning instruments (Table 1). Among the most significant are the General Municipal Plan, the Integrated Investment Plan (IIP), and the Strategic Intervention Area (SIA). The IIP is a newly introduced planning tool, enacted through the 2023 amendment of the Spatial Planning and Development Act. It facilitates the implementation of complex investment undertakings within designated areas [60]. In the context of post-mining areas, IIPs can be employed to revitalise degraded lands through coordinated investment efforts aimed at restoring both their utility and visual quality [61]. These plans also enable the introduction of new spatial functions—such as technology parks, logistics centres, or residential districts—tailored to local needs and development potential. The Strategic Intervention Area (SIA) refers to territories characterised by distinct developmental needs due to either their latent potential or specific barriers to growth. When designating SIAs, planners take into account factors such as the degree of environmental degradation and the socio-economic conditions of the area [62]. Integrated support measures within SIAs may include infrastructure, social, and economic initiatives aimed at comprehensive area revitalisation. SIAs may be designated at both the local and regional levels.
Nonetheless, the implementation of the SIA tool faces several challenges. These include the absence of clear and unified guidelines for defining and delineating such areas, as well as limited availability of spatial data required for accurate demarcation [65]. Additional barriers involve the need for precise boundary definitions, ensuring adequate funding, and effective coordination among multiple actors engaged in the revitalisation process.
In the context of post-mining territories, the provisions of the Geological and Mining Law are of critical relevance, as they govern both the exploitation of mineral deposits and the reclamation of areas following the cessation of extractive activities. According to Article 126 of this Act, mining operators are legally obliged to carry out land reclamation once mining operations have concluded [69]. Although the law requires that reclamation be carried out in accordance with an approved plan, in practice, there is often a lack of coherent guidelines on the future use and functional transformation of such areas [54].
These inconsistencies may stem from difficulties in assessing the degree of land degradation, levels of environmental contamination, as well as from attempts to circumvent potential land use conflicts. Thus, regulatory and planning frameworks for post-mining lands should clearly distinguish between sites requiring technical reclamation and those suitable for natural succession and soft reuse, such as recreational green spaces or afforested zones [3]. Moreover, these frameworks must address the necessity of soil and groundwater remediation [70] and determine whether future land use should prioritise new economic functions or the preservation of cultural and environmental values [71].
Legal regulations concerning the redevelopment of post-mining sites must also align with municipal development strategies and regional operational plans. In Poland, Just Transition programmes play a pivotal role in mitigating the socio-economic consequences of mine closures. The effectiveness of these programmes depends largely on the integration of actions at both local and regional levels, as well as on the availability and allocation of dedicated financial resources [57,67,68].
The revitalisation of post-mining territories is increasingly being integrated into Just Transition policy frameworks, particularly through European instruments such as the Just Transition Fund (JTF), targeted at coal-dependent regions, and the National Recovery Plan, which supports investments in green economy initiatives and renewable energy infrastructure in post-extractive zones [54]. For these programmes to be effective, enhanced coordination between national and local governance structures is essential, as well as the simplification of administrative procedures, which currently impede timely implementation of transformation projects [72,73,74].
The 2023 amendment of the Spatial Planning and Development Act introduced substantial changes to the spatial planning system in Poland, with direct implications for the management of post-mining landscapes. The introduction of the General Municipal Plan and other spatial policy instruments—such as planning zones, Integrated Investment Plans (IIPs), and Strategic Intervention Areas (SIAs)—enables more efficient and sustainable reconfiguration of post-extractive areas. These tools offer the potential to align redevelopment efforts with both local community needs and environmental protection objectives. Nevertheless, the actual effectiveness of these instruments hinges on their proper implementation, adequate financing, and robust collaboration among public authorities, private investors, and civil society stakeholders.

2.3. Barriers and Challenges in Post-Mining Land Management

Despite numerous initiatives to facilitate an effective redevelopment of post-mining areas, the academic and policy literature identifies a wide array of persistent barriers that hinder this process. These barriers are commonly categorised as legal, administrative, financial, social, and environmental [5]. From a legal standpoint, challenges stem primarily from complex land ownership structures [75] and ambiguous legislative frameworks [76,77]. The lack of clear and consistent regulations governing reclamation and land use planning for post-mining territories frequently leads to procedural delays, fragmented interventions, and suboptimal investment strategies [78,79]. Administrative inefficiencies, including cumbersome and inconsistent permitting procedures [4,80], further complicate project implementation. Inadequate coordination between local and regional levels of governance results in misaligned spatial development policies, preventing the implementation of integrated transformation projects [68]. Moreover, unclear eligibility criteria for post-mining regions limit access to targeted support mechanisms [65].
Financial barriers remain a critical obstacle. These include the absence of stable funding streams [77] and prohibitively high costs of land reclamation and revitalisation, often surpassing the fiscal capacity of local governments [72,73,76]. Social barriers are also significant. Despite improvements in participatory processes, local communities often exhibit low acceptance of some redevelopment scenarios, primarily due to concerns about adverse social or economic impacts.
Environmental constraints are exemplified by the vast scale of land degradation, requiring the application of advanced and costly reclamation technologies [81]. Additionally, the absence of a standardised analytical framework to assess the redevelopment potential of post-mining sites contributes to misaligned functional transformations and inefficient land use [75,82].
Against this backdrop, there is a critical need in Poland to establish a comprehensive, coherent national strategy that would streamline and guide the transformation of post-mining areas in an efficient and sustainable manner. Empirical analyses of mine closure, restructuring, and revitalisation processes emphasise the importance of developing standardised procedures and governance models, which should include detailed documentation, strategic decommissioning planning, and continuous monitoring to optimise outcomes and minimise public expenditure [57,83].

2.4. International Experiences and Lessons for Poland

An analysis of the literature indicates the necessity to develop integrated models and governance frameworks for the phased closure of mining operations and the subsequent management of post-mining areas. These models should take into account both national legal and institutional conditions, as well as draw on international experiences in addressing technical, environmental, and socio-economic aspects of land reclamation and reuse.
A comparative analysis of international mine closure and post-mining land reuse models demonstrates that the most effective revitalisation strategies are those that combine technical remediation with comprehensive, long-term spatial, social, and economic planning. German and Czech models are particularly noteworthy for their high level of institutional integration, stable financing mechanisms, and the involvement of dedicated public agencies coordinating the transformation of post-mining landscapes. The experiences of Britain and France further emphasise the importance of strong public leadership and flexible planning frameworks adapted to local needs and the preservation of industrial heritage.
Existing research consistently highlights the importance of strategic, multidisciplinary planning approaches to land reclamation and post-extractive land use, ensuring that environmental, social, and economic objectives are jointly pursued.
In contrast, the Polish model remains predominantly focused on technical and environmental aspects of mine closure, with limited integration of post-industrial areas into broader urban and regional development strategies. The absence of a coherent national and regional land management policy, coupled with fragmented governance and weak public participation, significantly constrains the prospects for sustainable land reuse.
A critical step in addressing these deficiencies involves benchmarking the current Polish regulatory and planning framework against internationally adopted models, with the aim of identifying structural gaps and regulatory shortcomings that may impede the effectiveness, coherence, and sustainability of mine closure and post-mining land redevelopment processes.

3. Materials and Methods

In light of the challenges outlined in the introduction and the growing pressure to implement a sustainable transition in post-mining regions, this study focuses on analysing the procedural frameworks and institutional conditions for the closure of mining facilities in Poland. Particular emphasis is placed on the role of the Mine Restructuring Company (SRK S.A.) as the primary entity responsible for mine decommissioning and for preparing sites for redevelopment. The main objective of the study is to assess the extent to which the current mine closure model enables effective, multifunctional, and spatially integrated reuse of post-mining land in urbanised settings.
The study focuses on the following three specific research aims:
  • To identify the key stages and procedural models used in the mine closure process;
  • To recognise barriers encountered at various stages of post-mining land redevelopment;
  • To assess the extent to which the current model facilitates the integration of post-mining areas into spatial planning systems and local development strategies.
Given recent legislative developments (e.g., the amendment to the Spatial Planning and Development Act) and the increasing volume of underutilised post-industrial land, the question of how effectively these areas are managed and reintegrated has become critically important. A comparative analysis involving international case studies—from Germany, the United Kingdom, and the Czech Republic—allows for the identification of systemic weaknesses in the Polish approach and the formulation of potential improvements based on established institutional and planning solutions.

3.1. Research Question and Hypothesis

The research is guided by the following central research question:
  • To what extent does the current Polish model of mine closure—implemented through the operations of SRK S.A.—enable the sustainable, multifunctional, and spatially integrated reuse of post-mining land in urbanised regions such as the Upper Silesian–Zagłębie Metropolis?
Based on this, the following hypothesis is proposed:
  • While the Polish mine closure model is procedurally effective in technical and environmental terms, it lacks institutional integration, spatial planning coordination, and stakeholder engagement, which significantly limits its capacity to support sustainable and multifunctional redevelopment of post-mining land.

3.2. Research Methods

The methodological approach is grounded in recent studies that have assessed post-industrial land transformations using integrated multi-source data analysis [4,84,85]. Similar to comparative studies conducted in post-mining regions in Germany [86], the Czech Republic [87], and the United Kingdom [88], this research integrates archival review, geospatial analysis, fieldwork, and policy comparison to identify institutional drivers and spatial patterns of post-mining regeneration.
The study relies on six complementary methodological components:
  • Archival research:
    A comprehensive search and analysis of archival and library materials were conducted at the Archive of Surveying and Geological Documentation of the Higher Mining Office in Katowice. The study focused on 20 decommissioned mining facilities, with an emphasis on
    • Mine closure operation plans—examining both general and detailed components, along with updates to identify procedural trends;
    • Mine decommissioning programmes and environmental impact assessments—assessing post-mining transformations and mitigation measures;
    • Situation and land use maps—tracing spatial changes in mining sites over time.
  • Geodetic and cartographic data collection:
    To supplement the archival research, geodetic and cartographic data were collected from district offices in multiple cities across the Upper Silesian and Zagłębie Metropolis (GZM), including Bytom, Będzin, Chorzów, Czeladź, Dąbrowa Górnicza, Gliwice, Jaworzno, Katowice, Mysłowice, Piekary Śląskie, Radzionków, Ruda Śląska, Siemianowice Śląskie, Sosnowiec, Świętochłowice, and Zabrze.
  • Identification and delimitation of decommissioned mining areas (1990–2019):
    The study was conducted on the basis of situation and elevation maps, the development of mining sites, and data collected from district geodetic and cartographic resources (Figure 1).
  • Field research and visual documentation:
    Two phases of site visits (2020–2021 and 2024–2025) allowed for
    • Identifying decommissioned mining areas through on-site verification of archival and geodetic data;
    • Conducting a photographic inventory to document the current condition of post-mining landscapes and infrastructure;
    • Assessing land use and the technical condition of remaining structures;
    • Monitoring spatial, ownership, and usage changes in study areas over time.
  • Typological classification of reuse models:
    Based on criteria derived from the literature on adaptive reuse and regeneration policy [3,29] and field research, the authors identified two types of transformation models:
    • Model 1: Planned and coordinated redevelopment;
    • Model 2: Spontaneous and market-driven adaptation.
    Classification thresholds included the presence of planning instruments, stakeholder involvement, financing sources, and implementation scale.
  • Comparative legal and planning framework analysis:
    To contextualise the Polish case, a comparative analysis was conducted using selected international models: Germany, the United Kingdom, and the Czech Republic. The selection was based on
    • The historical significance of hard coal mining in each country;
    • Institutional diversity in managing mine closure and land reuse (e.g., state-led models vs. market-based or mixed approaches);
    • Explicit alignment of these cases with EU cohesion and Just Transition policies, enabling meaningful policy transferability [4,86,87].
    The comparative analysis included a review of national policies, legal frameworks, financing mechanisms, and strategic programmes (e.g., IBA Emscher Park in Germany, Coalfields Regeneration Trust in the UK, and DIAMO in the Czech Republic).

3.3. Study Area and Case Selection

The research covered 20 closed coal mines, encompassing 81 post-mining areas for which archival documentation enabled identification and delimitation (Figure 2). These areas are located in 14 mining municipalities and cover approximately 970.50 hectares in total.
The study did not include
  • Areas which, according to valid closure plans, were fully operated as mining plants and whose documentation was owned by restructuring companies (Coal Mine “Śląsk”, Coal Mine “Wieczorek”, Coal Mine “Boże Dary”, Coal Mine “Mysłowice”, Coal Mine “Pokój”);
  • Areas of active mining plants, which are private enterprises using the sites of closed mines for their operations (Mine “Siltech”);
  • Landfills, dumps, slag heaps, subsidence areas, reservoirs, peripheral shafts, and other facilities typically located outside the main plant area, which were not technically and organisationally separated according to the adopted definition of a mining plant area.
The obtained results enabled the development of a model for mine closure and post-mining land redevelopment, which encompasses the key stages of the closure process and identifies the main stakeholders and their influence. The developed models integrate legal, ownership, economic, spatial, and environmental aspects, ensuring a comprehensive approach to the transformation of post-mining areas.

4. Results

4.1. Mine Decommission Management Model—Formal Conditions

According to Polish legislation, the principles and conditions governing the cessation of activities related to the extraction of mineral resources from deposits are defined in the Geological and Mining Act of 9 June 2011 [69], along with its implementing regulations.
The closure of a mining facility is regulated by provisions concerning the operation of a mining plant by a mining entrepreneur (Article 129(4) [69]). If no entrepreneur exists, these obligations are assumed by the legal successor [69].
The mine closure process can be divided into five stages:
  • Stage I—decision to place the mine into decommissioning status;
  • Stage II—free transfer of the mine to the Mine Restructuring Company (SRK S.A.);
  • Stage III—preparatory process for mine decommissioning;
  • Stage IV—execution of mine decommissioning;
  • Stage V—completion of mine decommissioning and initiation of land reuse (Figure 3).
This structured approach ensures that the legal, technical, and environmental aspects of mine closure are addressed in accordance with statutory requirements. The decision to place a mine into decommissioning initiates the entire process. In this decision, the entrepreneur must specify several key elements, including the scope of the mine closure, the start date of the liquidation process, the termination date of coal extraction, the anticipated completion date of mine closure, and the appointment of a liquidator [89]. Following this, the mine, or a designated part of it, is transferred free of charge to the Mine Restructuring Company (SRK S.A.) [89].
The Mine Restructuring Company (SRK S.A.) is a legal entity primarily responsible for
  • Conducting mine closure operations and securing adjacent mining facilities against water, gas, and fire hazards;
  • Remediating mining damage and reclaiming post-mining areas;
  • Managing assets, selling real estate from liquidated mining facilities, and supporting the creation of new jobs, particularly for employees of closed mines.
Municipalities do not hold the right of first refusal for acquiring mining property, nor do the relevant provisions of the Act of 21 August 1997 on Real Estate Management apply [89]. However, at any stage of the mine closure process, the mining enterprise may, at the request of a mining municipality or a housing cooperative, donate assets for purposes such as the development of technical infrastructure or other public purposes and the stimulation of economic activity within the mining municipality [89].
Subsequent to the transfer of assets from the mine to SRK SA, the preparatory phase for closure begins. The first and most important step is the establishment of a new SRK SA department responsible for managing all activities related to the liquidation of the mining facility or its designated part.
The next stage involves the formulation of a target operational plan for the mining facility, together with an asset management strategy, ensuring alignment with the company’s goals (Figure 4). At this stage, key decisions are made regarding
  • Retaining certain buildings and infrastructure based on the future operational model;
  • Transferring selected buildings or land for sale;
  • Dismantling structures and infrastructure that lack potential for future reuse [83].
The development of the target mine model by SRK SA is based on an analysis of the mine’s location, identification of potential investor groups, and an initial asset allocation proposal. This proposal is then evaluated for compliance with heritage protection and spatial planning regulations (Figure 4) [83]. It should be noted that this process does not account for potential changes in land use following closure, nor does it involve public debate on the final form of the post-mining area.
It is also important to note that during the operation of a mining facility, the mine site is typically designated as “industrial” in municipal planning documents, reflecting its actual use. This designation does not change automatically with the decision to close the mine (or its part), its liquidation, or immediately after the sale of the assets of the facility. This is due to the time-consuming nature of legislative procedures. As a result, post-mining areas are often assigned for industrial or industrial–service development, which restricts the ability to implement the municipality’s strategic development goals.
Based on the target mine model and the asset management concept, a mine closure programme and strategy are developed. These documents must be approved by the Industrial Development Agency (ARP SA) and validated by the minister competent in mineral deposit management. After approval, the following plans are prepared: the mine closure operation plan, the annual mine closure operation plan, and the detailed structure of the Mine Restructuring Company (SRK SA) branch overseeing the process. The final validation of these documents by mining supervisory authorities marks the formal initiation of the mine closure process [83].
From the standpoint of restructuring companies, the physical closure of a mine comprises three groups of tasks, which are carried out simultaneously (Figure 3). The first group of tasks includes the following:
  • The preparation of required projects, documentation, opinions, expert reports, and analyses related to mine closure;
  • The closure and securing of underground workings, shafts, and boreholes;
  • The protection of adjacent mines from water, gas, and fire hazards;
  • The execution of protective measures and preventive actions associated with the closed mining facility;
  • The repair of damages caused by mining operations;
  • The management and supervision of all activities throughout the mine closure process [83].
The second group of tasks involves maintaining facilities that are to be decommissioned at a later date for safety reasons. The final group encompasses the decommissioning of the mine’s surface infrastructure. Only after all tasks are completed does site rehabilitation begin. The scope of rehabilitation is limited to the areas defined in the mine plan, excluding all other areas utilised during mining operations.
According to Article 168(1)(7) of the Geological and Mining Law [69], mining supervisory authorities are responsible for monitoring and controlling the operation of mining facilities. This includes oversight of their construction, closure, and land reclamation. Consequently, municipalities do not have direct authority over reclamation; they serve as advisory bodies, evaluating compliance with municipal spatial planning policies based on Article 108(9) of the Geological and Mining Law (2011) and Article 22(2)(3) of the Real Estate Management Act (1995). At this stage, land use planning reflects current use rather than potential future transformation.
Most individual closure tasks can be completed either earlier or within the designated timeframe for physical mine decommissioning. According to the mine closure plans, the expected duration of the process is 2–3 years. However, this period may be extended through an amendment to the mine closure plan or the approval of a new plan due to changing geological or mining conditions, economic factors, or social considerations.
The final stage of the mine closure process is the formal shutdown of the mine (Figure 3). It begins with the decision to dissolve the Mine Restructuring Company (SRK SA) branch responsible for the mine and concludes with
  • Normal transfer of the closed mine’s assets to another SRK SA branch or the Central Mine Dewatering Plant (CZOK) of SRK SA, ensuring protection of adjacent mines from water, gas, and fire hazards;
  • Sale or transfer of the land to a new owner;
  • Management and supervision of all activities throughout the mine closure process [83].
At this point, SRK SA’s role in post-mining land management ends.

4.2. Models for the Reuse of Post-Mining Land

The process of reusing post-mining land previously occupied by decommissioned mining facilities in Poland is multistage, including
  • Stage I—decommissioning of the mining facility and basic land reclamation;
  • Stage II—planning the transformation;
  • Stage III—implementation of the planned transformation;
  • Stage IV—reuse of the land.
Only the first—the decommissioning of the facility and primary land reclamation—is centrally supervised and financed. This process is managed by the Mine Restructuring Company (SRK S.A.). Subsequent stages are case-specific and depend on various factors, such as
  • The method of managing the facility’s closure (as previously described);
  • The sale or transfer of the mining facility’s assets to a new owner (private or public);
  • The investment goals of the new owner;
  • The size and location of the area;
  • Applicable legal regulations and available funding sources (public funds, EU funding, private investment).
Although each case is unique, two main models of post-mining land transformation can be distinguished based on these factors, although each case is unique. These models differ significantly in approach while sharing the ultimate goal of facilitating area reintegration:
  • Model 1—Planned and coordinated redevelopment: In this model, the transformation process is meticulously planned, based on detailed analyses and spatial development strategies.
  • Model 2—Spontaneous and market-driven adaptation: Within the framework of this model, post-mining areas transform spontaneously, driven by the immediate needs of investors and local stakeholders or due to a lack of intervention. This model allows quicker investment realisation but carries the risk of leaving land unmanaged and underutilised.
This distinction is crucial for the further development and effectiveness of post-mining area revitalisation processes. The choice of transformation model significantly influences subsequent land use. A planned approach provides greater control and predictability but requires substantial investment and a longer implementation period. In contrast, the unplanned model allows rapid changes but reduces predictability regarding long-term outcomes.
In determining the most appropriate direction for post-mining land redevelopment, the new landowner and local authorities play key roles. The process may involve workshops, professional or student urban-architectural competitions, and the preparation of planning documents such as architectural and urban designs, conceptual projects, master plans, land use studies, local spatial development plans, research studies, and strategic or operational documents (e.g., city development strategies or municipal revitalisation programmes). These efforts typically involve collaboration among professional design studios, research institutions, and interdisciplinary expert teams, with local community organisations and residents frequently participating in the planning process.

4.2.1. Model 1—Planned Land Reuse and Coordinated Redevelopment

The first model of post-mining land transformation is characterised by planned investment projects implemented by major private investors, municipalities, and public–private partnerships. A key feature of this model is a meticulous planning process for land redevelopment. This process is initiated independently of mining activities and begins after the decision to close or fully decommission a mining site. The primary objective is to identify the optimal transformation trajectory that maximises social, economic, and spatial benefits from land reuse (Figure 5 and Figure 6).
During the initial planning phase, a general approach is adopted, focusing on the development of conceptual frameworks and guidelines for the entire area vacated by the mining facility. These documents outline potential transformation directions, functional linkages, expected benefits, and anticipated impacts on urban development. Over time, the process is broken down into a series of smaller investment tasks. These tasks support the preparation of detailed architectural and construction designs, financial and material schedules, funding applications, and the completion of required approvals.
Essential demolition and land reclamation works are also conducted during this phase. Depending on the ownership structure, the site’s location within the urban fabric, the participation of local authorities, and the availability of investment funding, the planning process can take from 2–3 years to over 20 years, or in some cases remain incomplete. This period is used to adequately prepare the land for target investment.
The next step is the implementation of the planned investment, which occurs after the design phase is completed and all necessary permits and approvals are obtained. The implementation phase is often subdivided into smaller subprojects or investment actions that may be executed concurrently or alternately with the planning or design stages, or with subsequent land use, such as redevelopment or expansion.
A critical condition for successful implementation is the availability of financing, i.e., the capacity to secure necessary resources from public or private sources. Insufficient financial resources may render any stage of the process unfeasible, potentially leading to the abandonment of the selected redevelopment concept, a review of strategic approaches, or even the complete cancellation of the intended investment.
If the social, economic, or environmental objectives for which funding is allocated are not clearly defined, the process may be suspended or require a complete restart of planning. Conversely, when objectives are clearly defined but underfunded, the transformation process may be terminated prematurely, or objectives may need to be adjusted to align with available resources.
The final stage is the reuse of the land according to the intended project or development plan. This phase allows continuous monitoring and evaluation of benefits achieved through the new land use, including a post-occupancy evaluation (POE). Insights derived from these assessments have the potential to inform future site transformations and serve as valuable guidelines for other redevelopment projects [3].

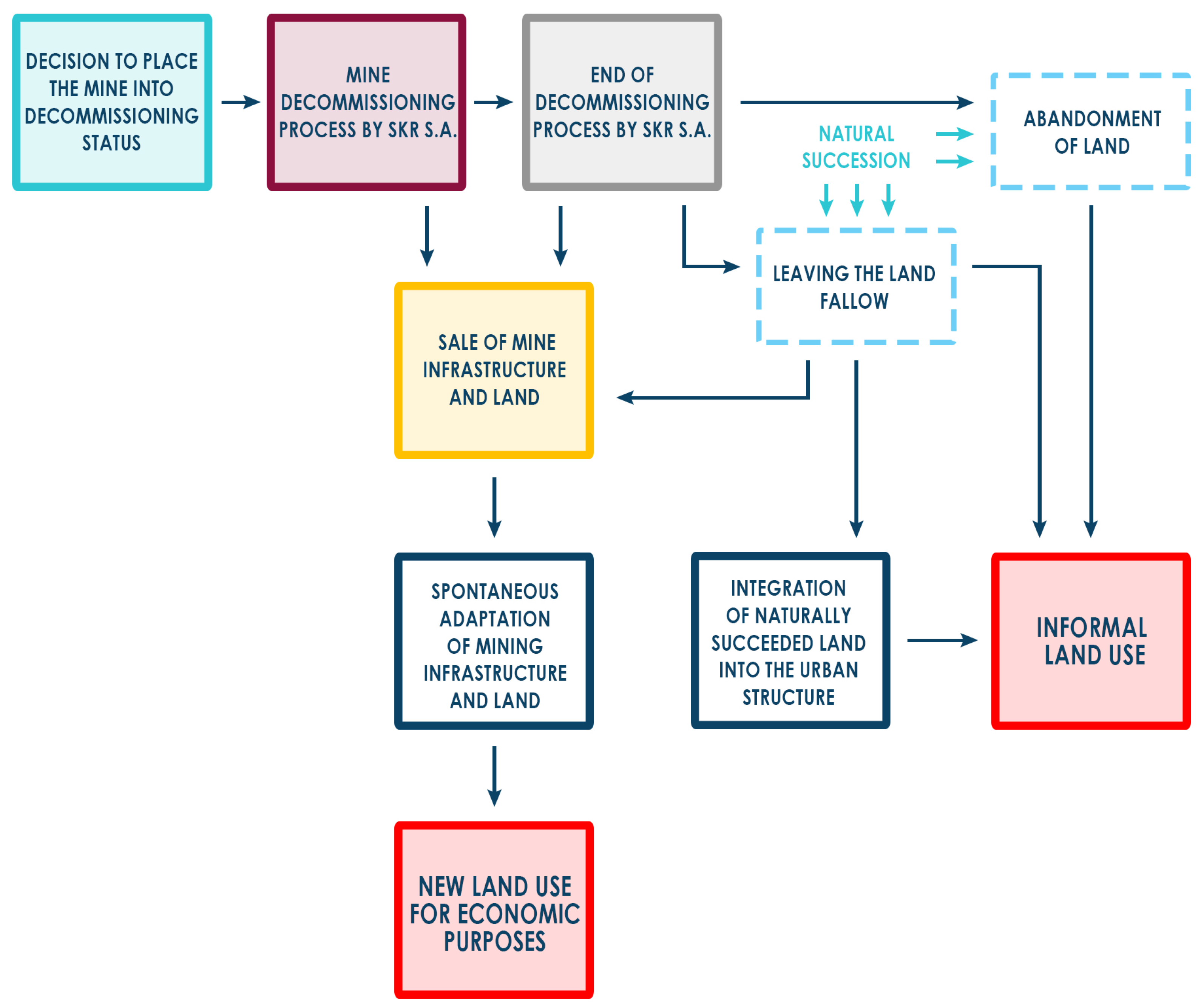
4.2.2. Model 2—Unplanned (Spontaneous) Land Reuse and Market-Driven Adaptation

The second model of spatial transformation involves the unplanned use of post-mining areas and is based on spontaneous adaptive processes. A key feature of this model is the minimal or absent planning and formal redevelopment. An essential aspect of this approach is the effective utilisation of existing infrastructure, which can often be readily adapted to new economic functions while retaining its original industrial or industrial–service character (Figure 7).
Office buildings, warehouses, workshops, and storage yards offer significant potential for continued industrial or service use. These facilities enable rapid and efficient repurposing with minimal financial investment and without the need to amend existing planning regulations. Such initiatives benefit both entities responsible for liquidating mining assets and new owners, who can promptly utilise available resources while minimising adaptation costs.
Another notable phenomenon within this model is the abandonment of sites, which often leads to their unintended and informal use (Figure 8). This typically occurs when land is left unmanaged due to owner neglect, fallowing, or prolonged attempts to sell the property. Over time, these areas naturally degrade, with buildings and infrastructure deteriorating and vegetation encroaching. Such processes increase future redevelopment costs and discourage potential investors. Consequently, the public may perceive these areas as “problematic” zones rather than opportunities for spatial renewal.
In this context, unmanaged structures, remnants, technical infrastructure, and debris—often hidden by vegetation—may pose substantial risks to potential users. Post-industrial or post-mining sites without protective barriers can also become focal points for dysfunctional social behaviours, such as informal gatherings involving alcohol consumption, vandalism, and illegal waste disposal, further diminishing land value and safety.
However, these spaces do not always exhibit negative dynamics. In many cases, post-mining areas are unintentionally repurposed for recreational use. Varied topography—including slopes, elevations, and uneven terrain—supports sports activities such as downhill biking and motocross. This use repurposes the land beneficially and enhances social vitality while fostering integration among individuals with shared sporting interests.
Additionally, post-mining areas near residential neighbourhoods often evolve into natural venues for walking, cycling, and, in winter, sledging or skiing. These areas improve local quality of life and function as multifunctional spaces that combine leisure opportunities with connections to nature, even within urban environments.
While spontaneous use can be advantageous for local residents, it requires an organised approach to spatial planning. Policies should integrate these areas into a broader network of public spaces while mitigating risks associated with informal use. Spatial planning that balances local community needs with economic development potential is crucial for transforming post-mining areas into safe and functional environments.

4.2.3. Strengths and Weaknesses of Management and Reuse Strategies for Post-Mining Land in Poland

Research has shown that the Polish model for the transformation of post-mining areas is based on a dual governance structure, where mine closure processes are centrally coordinated, while decisions regarding land redevelopment remain largely decentralised and adapted to local conditions. This arrangement generates both significant advantages and notable limitations. Among its key strengths are the clear, legally regulated procedures for mine closure, which ensure environmental safety and compliance with national standards. Additionally, the capacity to repurpose existing industrial infrastructure promotes resource efficiency and reduces redevelopment costs. The social potential of these areas is also considerable, as both planned and spontaneous land uses can foster engagement within local communities and contribute to social well-being. However, the model is equally marked by serious weaknesses, including the absence of an integrated national or regional land use strategy, the risk of neglect and degradation of post-mining areas, and rigid spatial planning regulations that constrain the flexible, sustainable reuse of these lands (Table 2).
These factors show opportunities and challenges for effectively integrating post-mining areas into broader sustainable development agendas (Table 2). On one hand, the Polish model actively supports environmental sustainability by implementing structured reclamation procedures and promoting the reuse of existing industrial resources. These practices contribute to limiting environmental degradation, reducing redevelopment costs, and preserving valuable technical infrastructure. On the other hand, socio-economic sustainability is often undermined by fragmented planning processes, inconsistent redevelopment priorities, and the underutilisation of the socio-economic potential of post-mining areas. As a result, opportunities for long-term community and regional development are frequently missed.
Planned redevelopment projects (Model 1) tend to be more consistent with the principles of sustainable development. They offer long-term socio-economic value, promote environmental responsibility, and are typically implemented within defined legal and planning frameworks, often supported by dedicated investment. This approach ensures strategic risk management and facilitates the balanced integration of post-mining areas into the broader spatial, economic, and social landscape. In contrast, unplanned or spontaneous redevelopment (Model 2), while offering flexibility and short-term cost-effectiveness, often operates without a clear strategic framework. Such projects may lack adequate oversight and long-term objectives, increasing the risk of environmental, social, and economic issues, and potentially compromising the sustainability of the area over time.
To ensure that the transformation of post-mining areas in Poland contributes effectively to the goals of sustainable development, it is essential to strengthen the integration of spatial, economic, and social planning frameworks at both national and regional levels. This should involve enhancing local governance capacity, securing stable financial resources for strategic redevelopment projects, and embedding the management of post-mining land within broader national sustainability and territorial development strategies. A coherent, well-coordinated approach would reduce the risks associated with fragmented land management, unlock new opportunities for sustainable growth, and allow post-mining landscapes to play a meaningful role in Poland’s environmental and socio-economic transformation.

5. Discussion

5.1. Evaluation of Existing Hard Coal Mine Closure Models

The processes of hard coal mine closure in Europe have varied significantly, influenced by institutional frameworks, energy policies, and mining traditions specific to each country. A comparative analysis of models implemented in Poland, Germany, the United Kingdom, and the Czech Republic reveals both common elements and distinctive organisational and financial solutions (Table 3).
This comparison indicates shared elements such as planning, reclamation, and risk management, alongside institutional and financial differences. The German and Czech models demonstrate a high degree of integration, strategic planning, and long-term financing for closure and revitalisation processes [90,91]. Additionally, both models have implemented active labour market and education policies to support the professional activation of residents in regions undergoing a just transition [92,93]. The British [94] and Czech models feature a strong state role [90], with top-down integrated policies from national and EU levels. In the German, British, and Czech models, dedicated institutions manage the mine closure process [82], whereas in Poland, responsibility lies with mining companies or SRK. Poland is currently transitioning from a centralised (SRK) to a more decentralised and self-financing system of corporate responsibility [95]. Polish experiences highlight the need for an integrated model that considers local specifics and enables sustainable transformation of post-mining areas [96]. Currently, there is a lack of coherent, regional, and long-term spatial policy to effectively design new land uses for post-mining areas.
Table 3. Comparison of hard coal mine closure and post-mining land reclamation phases in selected European countries.
Table 3. Comparison of hard coal mine closure and post-mining land reclamation phases in selected European countries.
Country/PhasesPolandGermanyUnited KingdomCzech Republic
Decision to closeBased on unprofitability, resource depletion, or environmental reasons.Strategic government and industry decision, supported by energy transition policy.Government decisions supported by economic and environmental analyses.Decisions made by state-owned companies, often linked to resource depletion and EU requirements.
Entity responsible
for closure
Hard Coal Restructuring Company (SRK) until 2023; thereafter, mining companies.RAG AG—company responsible for closure and reclamation.Coal Authority—government agency.DIAMO—state-owned company managing closure and reclamation of post-mining areas.
Planning and
preparation
Development of a technical–economic closure plan, reclamation, and repurposing of assets.Integrated planning encompassing environmental, social, and technical aspects.Detailed technical and environmental audits.Closure documentation approved by the Ministry of Industry and Environment.
Key closure stages
  • Decision to place the mine into decommissioning status;
  • Free transfer of the mine to the Mine Restructuring Company (SRK S.A.);
  • Preparatory process for mine decommissioning;
  • Execution of mine decommissioning;
  • Completion of mine decommissioning and initiation of land reuse.
  • Closure plan;
  • Closure activities (sealing workings, removing infrastructure, dewatering);
  • Securing workings and dismantling infrastructure;
  • Monitoring;
  • Revitalisation.
  • Condition assessment;
  • Sealing workings and removing installations;
  • Reclamation;
  • Risk management.
  • End of extraction;
  • Infrastructure dismantling;
  • Dewatering;
  • Reclamation;
  • Monitoring.
FinancingMine closure fund; previously SRK with public assistance.Industry funds + government grants (multi-year agreements) and state-level funds.Public funds + environmental funds.State budget and EU funds (e.g., Just Transition Fund).
Post-closure
land management
Transfer of land to new owner and designation of new functions.Long-term monitoring, transformation to new functions (e.g., recreation, industry).Oversight of risks (landslides, contamination), transformation.Utilisation for industrial, agricultural, or recreational purposes.
Source: Author’s study based on [90,91,95].

5.2. Analysis of Barriers and Challenges in Mine Closure and Post-Mining Land Reclamation in Poland

The transformation of mining regions in Poland, in the context of gradually phasing out hard coal, constitutes a complex and multifaceted process. Mine closures and the subsequent reclamation of post-mining areas encounter numerous barriers and challenges that hinder effective alignment with the principles of a just and sustainable transition [97]. Below is an in-depth analysis of eight key types of barriers: legal, administrative, financial, social, economic, environmental, spatial, and temporal.
  • Legal Barriers—The absence of unified regulations comprehensively governing the mine closure process and post-mining land reclamation, considering spatial planning, social, and environmental aspects; existing legal acts primarily focus on technical closure aspects, neglecting integrated revitalisation planning or protection of industrial heritage; interpretative ambiguities regarding regulations on post-mining land ownership, the possibility of transferring them to municipalities, and liability for mining damages significantly delay investment processes [98,99].
  • Administrative Barriers—Complexity of administrative procedures, limited coordination, and fragmentation of competences among authorities (e.g., SRK, local government units, environmental protection agencies, mining supervision, ministries); lengthy waiting times for environmental and planning decisions; lack of a dedicated institution responsible for managing the process of post-mining land reclamation, leading to dispersed responsibility and inefficient actions [57]; insufficient staffing and expert resources with adequate knowledge and experience to manage complex post-mining transformations and coordinate inter-institutional actions [29].
  • Financial Barriers—Insufficient financial resources allocated for mine closure and land transformation, as obtaining them depends on SRK’s budgetary capabilities and access to EU funds (e.g., Just Transition Fund); after 2023, the responsibility for financing the process lies with mining companies, leading to slowed closures, especially for less profitable mines [100]; lack of long-term financial instruments and effective mechanisms for attracting investors supporting the transformation of post-mining areas tailored to local needs [101,102].
  • Social Barriers—In many mining regions, the transformation process is perceived as a threat to local identity and economic stability; high unemployment rates, lack of qualifications for work in other sectors, and social resistance to change; low trust in authorities and a deficit of public participation mechanisms (social consultations are often formal and limited) in spatial planning hinder building social acceptance for revitalisation projects [103]; failure to recognise the historical, scientific, and cultural value of mining heritage sites and the investment potential of post-mining areas [29,104].
  • Economic Barriers—High competitiveness of similar sites within the same region, stemming from their location, resource accessibility, or infrastructure availability [3,105,106]; limited investor interest results in prolonged economic stagnation [4,107]; insufficient capacity to secure external financial support, such as from regional operational programmes or funding for heritage protection and cultural development, due to concerns about hidden infrastructure (e.g., foundations, pipelines, tunnels, tanks) and site contamination, which may substantially increase the cost of redevelopment [29].
  • Environmental Barriers—The closure of mines is often associated with a range of negative environmental impacts, including land subsidence, contamination of groundwater, and the presence of heavy metals and toxic gases. The absence of funding for long-term environmental monitoring significantly affects the ability to safely repurpose post-mining land [108]. Without ongoing assessment, these areas may pose enduring risks to public health and environmental quality.
  • Spatial Barriers—Many post-mining sites are characterised by a lack of functional and spatial coherence with surrounding urbanised areas. This includes proximity to heavily urbanised residential–industrial complexes or isolation from dynamically developing urban centres, as well as positioning along major railway lines. These spatial discontinuities present major challenges for effective spatial planning [29], particularly in the absence of up-to-date local land use plans and due to discrepancies between strategic documents and actual socio-economic needs [106]. Additional challenges include limited land availability and conflicts between public and private interests, as well as difficulties in adapting degraded areas for new urban functions [109].
  • Temporal Barrier—Unutilised post-mining areas are subject to natural degradation over time. This gradual decline in the technical condition of mining infrastructure, coupled with spontaneous ecological succession, contributes to rising redevelopment costs for potential investors [106]. Consequently, such areas are often categorised as problematic legacy sites rather than assets with spatial reuse potential [29], further exacerbating their marginalisation in regional development strategies.
The aforementioned barriers (legal, administrative, financial, social, economic, environmental, spatial, and temporal) do not operate in isolation. In practice, these factors often overlap and reinforce each other’s deleterious effects. Case studies of unsuccessful post-mining land transformations reveal clear cause-and-effect relationships that delay the adaptation of degraded landscapes to new functions, hinder the achievement of climate goals, and limit social participation—a fundamental component of sustainable spatial planning.
A significant impediment to this transition is the absence of adequate financial instruments, which hinders the shift towards a low-emission economy and the implementation of green and innovative investments. These investments are crucial for ensuring the long-term socio-economic resilience of post-mining regions. According to data from the Supreme Audit Office [51,110], the average cost of reclaiming 1 hectare of degraded land in the Silesian Voivodeship ranges from PLN 800,000 to PLN 1.5 million, while the annual budgets of many mining municipalities do not exceed several million zlotys. In such circumstances, it is practically impossible for these local governments to independently conduct comprehensive revitalisation activities.
A further significant challenge pertains to the restricted access to funding from the Just Transition Fund (JTF), despite the high allocation thereof. This is attributable to the intricate nature of the application procedures and the necessity to align projects with strategic documents. Additionally, there is an absence of national bridging mechanisms that would facilitate the phased financing of smaller preparatory projects.
A clear example of the multidimensional impact of these barriers is provided by the case of the former “Rozbark” mine in Bytom. In this instance, the intended land transformation was impeded by financial limitations and challenges in the municipal acquisition of land, resulting in prolonged neglect. Consequently, the initial redevelopment strategy had to be modified, the condition of the preserved industrial heritage objects deteriorated, and some structures were irreversibly lost. This case demonstrates the significance of timely and sufficient financing, particularly in the context of safeguarding industrial heritage. In conclusion, the modification of the investment strategy resulted in the designation of the land for sports and recreational usage. In Sosnowiec, a discordance between the provisions of the local spatial development plan and the investor’s proposal for recreational and service development resulted in the withdrawal of the private partner. The absence of flexibility in planning documents, coupled with the challenges encountered in amending them, serves to highlight the impact of administrative, legal, and spatial barriers. Notwithstanding the allocation of EU funds, the project failed to be executed.
The area surrounding the former “Saturn” Coal Mine in Czeladź, despite its favourable location and transport accessibility, remained undeveloped for a considerable number of years. A significant number of investment proposals were unsuccessful due to a lack of financial resources and the unresolved legal status of certain areas of the site. This impeded the execution of actions that were in accordance with the local revitalisation plan. While spontaneous utilisation of the space by residents yielded favourable social outcomes, the municipality lacked the capacity to formally assume control over the area. This predicament highlights a deficiency in the integration of planning and funding processes. It was not until two decades had elapsed since the decision to close the mine that investment activities were initiated.
These examples emphasise the importance of enhancing coordination between the Mine Restructuring Company (Spółka Restrukturyzacji Kopalń S.A.) and local governments. It is imperative to emphasise that only through synchronised action can a seamless transition be ensured from the technical mine closure to the actual spatial revitalisation. The aforementioned cases indicate the necessity for the implementation of an integrated, multi-level governance system for post-mining transformation.
At the same time, due to constrained financial resources and inherent limitations within the operations of restructuring entities, liquidation and reclamation processes frequently remain unfinished. Abandoned infrastructure deteriorates, and undeveloped areas enter a state of natural succession. Consequently, valuable ecological niches emerge, characterised by high biodiversity and resistance to pollution [108,111]. In certain instances, this ecological potential is employed as a rationale for the avoidance of formal reclamation processes [112]. Investors, conversely, are apprehensive about the potential financial obligations associated with the redevelopment of such areas, including the reinforcement of soil, the remediation of the environment, and the extraction of subterranean infrastructure. The dearth of reliable information further discourages investment.
Nevertheless, due to their scale and distribution, post-mining lands may become a crucial element in sustainable development policies, blue–green infrastructure systems, and urban climate adaptation strategies. The effective management of limited spatial resources and the protection of open and green spaces have been demonstrated to contribute to the limitation of urban sprawl, the mitigation of urban heat island effects, the enhancement of natural water retention and air purification, as well as the promotion of social interaction and individual recreation. The impact of aesthetic values on both urban and suburban landscapes is a significant by-product.
However, research conducted by K. Gasidło and A. Wyrzykowska [113] indicates that environmental objectives continue to be marginalised within municipal spatial policies. Post-mining lands designated as green areas account for a mere 3% of the area of closed mining facilities, although around 34% of these unused lands show high ecological potential.
It is also important to recognise the correlation between the passage of time since mine closure and the decreasing likelihood of land development. The factors contributing to this situation include a lack of interest among investors, difficulties in defining the land’s final function, prolonged planning procedures, funding shortages, and a gradual decline in investment attractiveness. With the passage of time, the remaining infrastructure deteriorates technically, and the land is increasingly perceived not as a potential opportunity but as a “problematic” area.
All these barriers clearly indicate that the sustainable development of post-mining areas cannot be limited solely to technical mine closure and environmental reclamation. A comprehensive approach is required—one that involves long-term strategic planning, co-management with local communities, stable financial frameworks, and a new industrial, educational, and spatial policy supporting a just and inclusive transition.

5.3. Recommendations and Proposed Directions for Reform in Mine Closure and Post-Mining Land Management

Findings from the comparative analysis of models implemented in Germany, the United Kingdom, and the Czech Republic underscore the need to establish an integrated system for mine closure and post-mining land management in Poland. At the heart of these reforms should be the implementation of comprehensive and integrated governance frameworks—ones that address not only technical and environmental considerations, but also legal, financial, and socio-economic dimensions. Based on this multi-dimensional perspective, the following recommendations have been formulated across legal, administrative, financial, social, economic, environmental, and spatial domains:
  • Legal Barriers—Recommendations
    • Develop a coherent legislative framework for post-mining areas. There is currently no dedicated law regulating the transition and reuse of post-mining land. It is recommended that Poland consider enacting legislation analogous to the Revitalisation Act, specifically tailored to post-mining transformation.
    • Clarify obligations of mining companies. Establish clear transitional and implementing regulations to define the responsibilities of mining enterprises under the new financing principles related to mine closure, particularly with respect to the use of closure funds.
  • Administrative Barriers—Recommendations
    • Appoint a regional post-mining transformation coordinator. Effective integration of the efforts of local governments, the Mine Restructuring Company (SRK), the State Mining Authority (WUG), investors, and civil society organisations requires institutional coordination at the regional level.
    • Create a national post-mining land registry. Establish a comprehensive database integrating information on land status, ownership structure, environmental burdens, and development potential to support informed planning and investment decisions.
  • Financial Barriers—Recommendations
    • Ensure long-term funding for post-mining transformation. Sustainable transformation requires stable financing, including continued access to the Just Transition Fund and complementary national instruments such as the National Fund for the Revitalisation of Post-Industrial Areas.
    • Support local governments in investment preparation. Develop pre-financing mechanisms for feasibility studies, environmental assessments, and spatial planning documentation to overcome entry barriers for public and private investment.
  • Social Barriers—Recommendations
    • Strengthen public participation in the transition process. Establish local transformation councils, organise inclusive public consultations, and create dialogue platforms to co-design new land uses and identify local needs.
    • Provide psychosocial and vocational support for mining communities. Invest in reskilling and coaching programmes, career development services, and initiatives aimed at preventing social exclusion in deindustrialising regions.
  • Economic Barriers—Recommendations
    • Introduce investment incentives for post-mining sites. Offer tax relief for investors operating in reclaimed areas, particularly those aligned with green economy sectors and knowledge-based industries.
    • Support local SMEs in post-mining regions. Expand support programmes to include components specifically targeting green transformation and diversification in local economies.
  • Environmental Barriers—Recommendations
    • Standardise environmental assessments for post-mining lands. Require mandatory environmental impact assessments for sites intended for redevelopment and integrate them into planning frameworks.
    • Implement long-term post-closure environmental monitoring. Establish a system to monitor groundwater quality, land subsidence, methane emissions, and secondary contamination, financed through dedicated mine closure funds.
    • Include blue–green infrastructure functions and urban climate adaptation objectives in post-mining land redevelopment plans.
    • Prioritise nature-based solutions and investments in renewable and low-emission infrastructure within former mining areas.
    • Integrate EU climate and adaptation policy goals into local and regional post-mining land revitalisation strategies.
  • Spatial Barriers—Recommendations
    • Promote integrated spatial planning tools. Encourage local governments to adopt hybrid governance and planning models that blend strategic, adaptive, spatial, and participatory approaches to manage post-mining land [114,115].
    • Enhance spatial planning flexibility. Adapt spatial policies to dynamic social, economic, and environmental conditions by allowing for interim or phased land uses in transition zones.
In summary, the closure of hard coal mines and the subsequent redevelopment of post-mining areas in Poland presents a complex, multi-layered challenge. International case studies demonstrate that successful transformations depend on early planning, stable institutional frameworks, adequate financing, and the active participation of local communities. As Poland stands on the brink of intensified transformation efforts, it must draw on the experiences of countries such as Germany, the United Kingdom, and the Czech Republic—while adapting these lessons to its unique social, spatial, and economic context.
The identified barriers—legal, administrative, financial, social, economic, environmental, and spatial—necessitate a systemic and coordinated approach at both governmental and regional levels. Streamlining formal procedures and securing long-term financial and institutional support for local governments is particularly urgent. Only then can the mine closure process be carried out efficiently and equitably, while assigning a new identity and function to degraded areas.
The typology of post-mining land reuse models points to the need for flexible and diversified approaches. Transformation efforts should not only align with labour market dynamics and climate policy goals [116,117], but also serve as tools for rebuilding social cohesion, cultural identity, and environmental resilience in post-mining regions.
The effectiveness of transformation efforts under the principles of sustainable development should be evaluated along four key dimensions:
  • Spatial—the extent and quality of reclaimed and reused land;
  • Economic—the increase in jobs and revenue generated by new uses;
  • Social—preservation of local identity and protection of industrial heritage;
  • Environmental—restoration of biodiversity and ecosystem services.
Accordingly, the critical success and failure factors in post-mining land management projects [106] include the following:
  • Success Factors:
    • Long-term planning based on a thorough assessment of local community needs;
    • Strong political and financial backing;
    • An interdisciplinary approach integrating spatial, social, economic, and environmental dimensions;
    • Active engagement of local stakeholders.
  • Failure Factors:
    • Lack of a coherent redevelopment vision;
    • Conflicts of interest between investors and the local population;
    • Underestimation of costs and environmental risks;
    • Absence of post-project monitoring and evaluation.
The sustainable redevelopment of post-mining territories hinges on the synergy between several key elements: a consistent long-term vision, sufficient financing, social engagement, innovative technologies, responsiveness to local conditions, and integration of climate considerations. The absence of any one of these factors may severely limit the benefits of reclamation and revitalisation, and risk the ultimate failure of transformation efforts.

6. Conclusions

The article presents a comprehensive and interdisciplinary analysis of hard coal mine closure processes and the redevelopment of post-mining areas in Poland, emphasising their relevance within the broader framework of sustainable spatial development and post-industrial transformation. The study identifies key strategic areas at both the local and national levels where Poland can implement targeted actions to improve the framework for mine closure and post-closure management. The critical legislative and operational aspects of the closure process, environmental monitoring, and future land use have been highlighted, with particular emphasis on community engagement.
The research findings are compared with legal frameworks and practices in three other European countries (Germany, the United Kingdom, and the Czech Republic), which have a long history of coal mining, diverse approaches to mine closure, and strong alignment with EU and Just Transition policies. As demonstrated by the following examples, these models offer practical solutions that can be successfully adapted to the Polish context.
The research indicates that, despite the existence of a structured institutional framework overseen by the Mine Restructuring Company (Spółka Restrukturyzacji Kopalń S.A.), significant deficiencies persist in the domains of strategic coordination, long-term planning, and stakeholder engagement. The findings corroborate the initial research hypothesis: despite technical and environmental effectiveness, the current model lacks sufficient institutional and planning integration, which significantly limits its capacity to support sustainable revitalisation.
Post-mining land reuse follows two main approaches: planned and unplanned. The planned model, grounded in spatial analyses, community consultations, and the mitigation of environmental risks, enables the strategic refunctionalisation of such areas in line with the objectives of sustainable development. It also facilitates the acquisition of external funding, especially from European Union sources. However, this model requires substantial financial resources, time, and streamlined administrative procedures.
In contrast, the unplanned (spontaneous) model is characterised by faster adaptation and lower initial costs. While it may respond to immediate local needs and foster grassroots engagement, it carries risks of spatial degradation, social deviance, and the loss of future redevelopment potential. Therefore, efforts are being made to define guidelines for spontaneous land use to improve land management efficiency and minimise the risk of permanent land exclusion.
For an effective and just transition, the following elements are essential:
  • Long-term planning embedded in local and regional spatial development strategies;
  • Stable and predictable financing for both closure and revitalisation processes;
  • Genuine engagement of residents, local governments, non-governmental organisations, and experts in the planning and implementation of projects.
The planned model allows for the creation of a resilient spatial and economic structure, while preserving environmental, cultural, and social values. Local governments should play a key role in designing future land functions that are tailored to regional needs. A participatory approach promotes social acceptance, reduces potential conflicts, and enhances the long-term sustainability of revitalisation efforts.
In the context of climate change, post-mining sites—due to their scale and location—can support the development of blue–green infrastructure, improve the quality of life for residents, and offer protection against the impacts of extreme weather events such as droughts and heatwaves.
However, the Polish transformation model requires refinement. Compared to experiences in Germany, the Czech Republic, and the United Kingdom, there is a need to
  • Strengthen the integration of strategic and spatial planning activities;
  • Establish a national institution to coordinate mine closure and revitalisation efforts;
  • Improve access to funding at the local level;
  • Adapt participatory mechanisms to enable the broad involvement of diverse social groups.
Sustainable management of post-mining areas can attract new investments, generate employment opportunities, and improve environmental quality. It can also foster cultural heritage, tourism development, and grassroots community initiatives, ultimately becoming a driver of long-term, integrated regional development.
These efforts aim to foster a coherent and just spatial policy framework—one capable of ensuring long-term resource management at the regional level. The conclusions of this study underscore the importance of cohesive public policy, stable financial instruments, and an integrated interdisciplinary approach as key determinants of successful transformation. The article also outlines future research directions, including deeper spatial analyses, evaluations of socio-economic impacts, and the development of participatory mechanisms.
In light of the findings, further research is recommended in the following areas:
  • Evaluation of the long-term socio-economic impacts of post-mining transformations;
  • Spatial analysis of transformation outcomes, using GIS and environmental data to identify areas at risk of marginalisation or degradation;
  • Studies on participatory mechanisms and their influence on revitalisation success, including the role of local leaders, civil society organisations, and municipalities;
  • Cross-regional and cross-national comparisons to develop best practices adaptable to the Polish context;
  • Conflict management during transformation, with emphasis on developing mediation and planning tools.
This article contributes to the advancement of interdisciplinary research that integrates planning, social, economic, and environmental perspectives. It offers a clear standpoint within the ongoing debate on the effectiveness of post-mining land transformation in Poland and provides analytical and conceptual tools that can inform both national and local policies in the decades ahead.

Author Contributions

Conceptualization, A.W. and M.J.; methodology, A.W. and M.J.; formal analysis, A.W. and M.J.; investigation, A.W. and M.J.; writing—original draft preparation, A.W. and M.J.; writing—review and editing, A.W.; visualization, A.W. All authors have read and agreed to the published version of the manuscript.

Funding

This research received no external funding.

Institutional Review Board Statement

Not applicable.

Informed Consent Statement

Not applicable.

Data Availability Statement

Selected supporting data are available upon reasonable request.

Acknowledgments

Parts of the English translation of this article were assisted by OpenAI’s ChatGPT (GPT-4.5 model, June 2025 version). The authors take full responsibility for the final content, interpretation, and conclusions presented in the manuscript.

Conflicts of Interest

The authors declare no conflicts of interest.

References

  1. Pytel, S.; Sitek, S.; Chmielewska, M.; Zuzańska-Żyśko, E.; Runge, A.; Markiewicz-Patkowska, J. Transformation Directions of Brownfields: The Case of the Górnośląsko-Zagłębiowska Metropolis. Sustainability 2021, 13, 2075. [Google Scholar] [CrossRef]
  2. Kivinen, S. Post-Mining Land Use: Are Closed Metal Mines Abandoned or Re-Used Space? Sustainability 2017, 9, 1705. [Google Scholar] [CrossRef]
  3. Gasidło, K. Problemy przekształceń terenów poprzemysłowych. Zesz. Nauk. Politech. Śl. Ser. Archit. 1998, 37. Available online: https://delibra.bg.polsl.pl/dlibra/doccontent?id=7681 (accessed on 28 June 2025).
  4. Wirth, P.; Černič Mali, B.; Fischer, W. (Eds.) Post-Mining Regions in Central Europe: Problems, Potentials, Possibilities; Oekom Verlag: Munich, Germany, 2012; Available online: https://content-select.com/en/portal/media/view/52e695f6-c180-4192-906f-2f4f2efc1343 (accessed on 28 June 2025)ISBN 978-3-86581-500-2.
  5. Ostręga, A. Organizacyjno-Finansowe Modele Rewitalizacji w Regionach Górniczych; Wydawnictwa AGH: Kraków, Poland, 2013; Available online: https://winntbg.bg.agh.edu.pl/skrypty4/0637/ (accessed on 28 June 2025).
  6. Nadrowska, M. Programy odnowy tradycyjnych regionów przemysłowych. Doświadczenia Niemiec. Zesz. Nauk. Politech. Śl. Ser. Archit. 2006, 44, 109–115. Available online: https://delibra.bg.polsl.pl/dlibra/publication/36419/edition/32698 (accessed on 28 June 2025).
  7. Buława, B. Rozwój Modelu Przekształceń Terenów Zdegradowanych na Przykładzie Międzynarodowej Wystawy Budowlanej w Niemczech. Ph.D. Thesis, Politechnika Śląska, Gliwice, Poland, 2010. Available online: https://delibra.bg.polsl.pl/dlibra/publication/4737 (accessed on 28 June 2025).
  8. Pinch, P.; Adams, N. The German Internationale Bauausstellung (IBA) and Urban Regeneration: Lessons from the IBA Emscher Park. In The Routledge Companion to Urban Regeneration; Leary, M.E., McCarthy, J., Eds.; Routledge: London, UK, 2013; Chapter 19. [Google Scholar]
  9. Didier, C.; Bonneviale, P.; Guise, Y. Closing Down and Securing Underground Mining Works in France. Legal and Technical Aspects. In Proceedings of the Conférence “L’Exploitation Minière et l’Environnement”, Sudbury, ON, Canada, 13–15 September 1999; pp. 819–828. [Google Scholar]
  10. Helfer, M. The Legacy of Coal Mining—A View of Examples in France and Belgium. In Boom–Crisis–Heritage: King Coal and the Energy Revolutions After 1945; Bluma, L., Farrenkopf, M., Meyer, T., Eds.; De Gruyter Oldenbourg: Berlin, Germany; Boston, MA, USA, 2021; pp. 227–242. [Google Scholar] [CrossRef]
  11. Sharma, V.; Loginova, J.; Zhang, R.; Kemp, D.; Shi, G. How Do Past Global Experiences of Coal Phase-Out Inform China’s Domestic Approach to a Just Transition? Sustain. Sci. 2023, 18, 2059–2076. [Google Scholar] [CrossRef]
  12. Aragón, F.M.; Rud, J.P.; Toews, G. Resource Shocks, Employment, and Gender: Evidence from the Collapse of the UK Coal Industry. Labour Econ. 2018, 52, 54–67. [Google Scholar] [CrossRef]
  13. Sokół, W. Metodologia Zarządzania Terenami Poprzemysłowymi z Wykorzystaniem Ekoefektywnych Technologii środowiskowych; Główny Instytut Górnictwa: Katowice, Poland, 2014. [Google Scholar]
  14. Paszcza, H. Procesy restrukturyzacyjne w polskim górnictwie węgla kamiennego w aspekcie zrealizowanych przemian i zmiany bazy zasobowej. Górnictwo I Geoinżynieria 2010, 34, 63–82. [Google Scholar]
  15. Korski, J.; Tobór-Osadnik, K.; Wyganowska, M. Reasons of Problems of the Polish Hard Coal Mining in Connection with Restructuring Changes in the Period 1988–2014. Resour. Policy 2016, 48, 25–31. [Google Scholar] [CrossRef]
  16. Karbownik, A.; Bijańska, J. Restrukturyzacja Polskiego Górnictwa Węgla Kamiennego w Latach 1990–1999; Wydawnictwo Politechniki Śląskiej: Gliwice, Poland, 2000. [Google Scholar]
  17. Kopalnie w Polsce—Aktualizacja 2024. Available online: https://instrat.pl/kopalnie-w-polsce-aktualizacja-2024/ (accessed on 22 March 2024).
  18. Kicki, J. (Ed.) Raport 2020. Górnictwo Węgla Kamiennego w Polsce; Instytut Gospodarki Surowcami Mineralnymi i Energią PAN: Kraków, Poland, 2021; Available online: https://min-pan.krakow.pl/.../Raport-2020_Górnictwo-węgla-kamiennego-w-Polsce.pdf (accessed on 22 March 2024).
  19. Lis, M.; Kotelska, J. Restrukturyzacja Górnictwa Węgla Kamiennego w Polsce w Perspektywie Oceny Interesariuszy; Wydawnictwo Naukowe Akademii WSB: Dąbrowa Górnicza, Poland, 2022. [Google Scholar]
  20. Spółka Restrukturyzacji Kopalń SA. Available online: https://srk.com.pl/ (accessed on 1 December 2023).
  21. Baza Demograficzna. Główny Urząd Statystyczny: Warszawa, Poland. Available online: https://demografia.stat.gov.pl/ (accessed on 1 April 2025).
  22. Szpor, A.; Ziółkowska, K. The Transformation of the Polish Coal Sector; International Institute for Sustainable Development: Winnipeg, MB, Canada, 2018. [Google Scholar]
  23. Agencja Rozwoju Przemysłu S.A. Available online: https://arp.pl/pl/ (accessed on 1 April 2025).
  24. Hamerla, A. Tereny pogórnicze i poprzemysłowe inne niż pogórnicze w systemie OPI-TPP 2.0. In Presentation; Główny Instytut Górnictwa: Katowice, Poland, 2021; (unpublished). [Google Scholar]
  25. Koj, J. Potencjał i kierunki wykorzystania terenów poprzemysłowych w GZM. In Presentation; Instytut Rozwoju Miast i Regionów: Kraków, Poland, 2021; (unpublished). [Google Scholar]
  26. Wyrzykowska, A. The Land Use of Decommissioned Coal Mines Areas in the Upper Silesian Agglomeration (Poland). Archit. Civ. Eng. Environ. 2022, 16, 57–70. [Google Scholar] [CrossRef]
  27. Ogólnodostępna Platforma Informacji Tereny Poprzemysłowe i Zdegradowane. Available online: https://opitpp.gig.eu/celerezultaty.html (accessed on 1 April 2025).
  28. OPI-TPP 2.0: Rozbudowa Systemu Zarządzania Terenami Pogórniczymi na Terenie Województwa śląskiego. Available online: https://opi-tpp2.pl/ (accessed on 1 April 2025).
  29. Wyrzykowska, A. Przekształcenia Przestrzenne Zlikwidowanych Zakładów Górniczych Węgla Kamiennego na Terenie Aglomeracji Górnośląskiej. Ph.D. Thesis, Silesian University of Technology, Gliwice, Poland, 2024. [Google Scholar]
  30. World Commission on Environment and Development. Our Common Future; Oxford University Press: Oxford, UK, 1987; Available online: https://sustainabledevelopment.un.org/content/documents/5987our-common-future.pdf (accessed on 28 June 2025).
  31. United Nations. Transforming Our World: The 2030 Agenda for Sustainable Development; Resolution A/RES/70/1, United Nations General Assembly, 25 September 2015. Available online: https://www.un.org/en/development/desa/population/migration/generalassembly/docs/globalcompact/A_RES_70_1_E.pdf (accessed on 28 June 2025).
  32. European Commission. Europe 2020: A Strategy for Smart, Sustainable and Inclusive Growth; Communication COM(2010) 2020 Final; European Commission: Brussels, Belgium, 3 March 2010; Available online: https://eur-lex.europa.eu/legal-content/EN/ALL/?uri=CELEX:52010DC2020 (accessed on 28 June 2025).
  33. United Nations. Global Indicator Framework for the Sustainable Development Goals and Targets of the 2030 Agenda for Sustainable Development; United Nations: New York, NY, USA, 2020. [Google Scholar]
  34. OECD. How to Measure Distance to SDG Targets Anywhere; OECD Publishing: Paris, France, 2020; Available online: https://www.oecd.org/content/dam/oecd/en/publications/reports/2020/10/how-to-measure-distance-to-sdg-targets-anywhere_b55c20fe/a0ac1413-en.pdf (accessed on 28 June 2025).
  35. Frantál, B.; Frajer, J.; Martinát, S.; Brisudová, L. The curse of coal or peripherality? Energy transitions and the socioeconomic transformation of Czech coal mining and post-mining regions. Morav. Geogr. Rep. 2022, 30, 237–256. [Google Scholar] [CrossRef]
  36. Zhai, X.; Cheng, Z.; Ai, K.; Shang, B. Research on Environmental Sustainability of Coal Cities: A Case Study of Yulin, China. Energies 2020, 13, 2470. [Google Scholar] [CrossRef]
  37. Ustawa z Dnia 27 Marca 2003 r. o Planowaniu i Zagospodarowaniu Przestrzennym, Dz.U. 2003 nr 80 poz. 717; Aktualizacja tj. Dz.U. 2024 poz. 1130. Available online: https://sip.lex.pl/.../17027058 (accessed on 28 June 2025).
  38. Keenan, J.; Holcombe, S. Mining as a temporary land use: A global stocktake of post-mining transitions and repurposing. Extr. Ind. Soc. 2021, 8, 100924. [Google Scholar] [CrossRef]
  39. Bender, J. Rekultywacja terenów pogórniczych w Polsce. Zesz. Probl. Postępów Nauk Rol. 1995, 418, 75–86. Available online: https://agro.icm.edu.pl/... (accessed on 28 June 2025).
  40. Zhengfu, B.; Inyang, H.I.; Daniels, J.L.; Frank, O.; Sue, S. Environmental issues from coal mining and their solutions. Min. Sci. Technol. 2010, 20, 215–223. [Google Scholar] [CrossRef]
  41. Dołzbłasz, S.; Mucha, P. Wykorzystanie terenów pogórniczych na przykładzie Wałbrzycha. Stud. Miej. 2015, 17, 106–118. Available online: https://www.ceeol.com/... (accessed on 28 June 2025).
  42. Guan, Q.; Zuo, R.; Wang, D.; Liu, Y. Temporal and spatial changes of land use and landscape in a coal mining area in Xilingol grassland. In Proceedings of the International Conference on Energy Engineering and Environmental Protection (EEEP 2016), Sanya, China, 21–23 November 2016; Volume 52, p. 012052. [Google Scholar]
  43. Svobodova, K.; Owen, J.R.; Harris, J. The global energy transition and place attachment in coal mining communities: Implications for heavily industrialized landscapes. Energy Res. Soc. Sci. 2021, 71, 101831. [Google Scholar] [CrossRef]
  44. Measham, T.; Walker, J.; Haslam McKenzie, F.; Kirby, J.; Williams, C.; D’Urso, J.; Littleboy, A.; Samper, A.; Rey, R.; Maybee, B.; et al. Beyond closure: A literature review and research agenda for post-mining transitions. Resour. Policy 2024, 90, 104859. [Google Scholar] [CrossRef]
  45. Worden, S.; Svobodova, K.; Côté, C.; Bolz, P. Regional post-mining land use assessment: An interdisciplinary and multi-stakeholder approach. Resour. Policy 2024, 89, 104680. [Google Scholar] [CrossRef]
  46. Osman, R.; Frantál, B.; Klusáček, P.; Kunc, J.; Martinat, S. Factors affecting brownfield regeneration in post-socialist space: The case of the Czech Republic. Land Use Policy 2015, 48, 309–316. [Google Scholar] [CrossRef]
  47. Miszczuk, A.; Sekuła, A.; Miszczuk, M. Zielona Transformacja Gospodarki i Finansów Samorządowych; Wydawnictwo Uniwersytetu Ekonomicznego we Wrocławiu: Wrocław, Poland, 2024; Available online: https://www.dbc.wroc.pl/... (accessed on 28 June 2025).
  48. Li, G.; Hu, Z.; Li, P.; Yuan, D.; Wang, W.; Han, J.; Yang, K. Optimal layout of underground coal mining with ground development or protection: A case study of Jining, China. Resour. Policy 2022, 76, 102639. [Google Scholar] [CrossRef]
  49. Jureczka, J.; Galos, K. Niektóre aspekty ponownego zagospodarowania wybranych złóż. In Polityka Energetyczna; Polityka Energetyczna: Kraków, Poland, 2007; Volume 10, pp. 645–661. [Google Scholar]
  50. Petrova, S.; Marinova, D. Social impacts of mining: Changes within the local social landscape. Rural Soc. 2013, 22, 3350–3377. [Google Scholar] [CrossRef]
  51. Najwyższa Izba Kontroli. Analiza Procesu Likwidacji Kopalń w Polsce. Available online: https://www.nik.gov.pl (accessed on 28 March 2025).
  52. Kozińska, M. Koncepcja rekultywacji i zagospodarowania części terenu po byłej Kopalni Węgla Kamiennego „Niwka” w Sosnowcu. Przegląd Bud. 2013, 3, 82–85. Available online: https://www.przegladbudowlany.pl/... (accessed on 30 March 2025).
  53. Mhlongo, S.E. Evaluating the post-mining land uses of former mine sites for sustainable purposes in South Africa. J. Sustain. Min. 2023, 22, 3. [Google Scholar] [CrossRef]
  54. Drobniak, A.; Ochojski, A.; Churski, P.; Muster, R.; Zakrzewska-Półtorak, A.; Baron, M.; Rzeńca, A.E.; Trembaczowski, Ł.; Korenik, S.; Rynio, D.; et al. Rekomendacje strategiczne dla sprawiedliwej transformacji w Polsce. In Sprawiedliwa Transformacja Regionów węGlowych w Polsce. Impulsy, Konteksty, Rekomendacje Strategiczne; Drobniak, A., Ed.; Wyd. Uniwersytetu Ekonomicznego w Katowicach: Katowice, Poland, 2022; pp. 130–218. Available online: https://sbc.org.pl/... (accessed on 28 June 2025).
  55. Biały, W.; Midor, K. Problemy gminy przy rewitalizacji terenów pogórniczych. Syst. Wspom. W Inż. Prod. 2021, 10, 1–10. Available online: http://www.stegroup.pl/... (accessed on 28 June 2025).
  56. Palka, K.; Biały, W. Perspektywy rekultywacji terenów pogórniczych na obszarze miasta Bohumin – studium przypadku. Syst. Wspom. W Inż. Prod. 2015, 3, 142–151. Available online: https://yadda.icm.edu.pl/... (accessed on 28 June 2025).
  57. Ostręga, A.; Łacny, Z.; Kowalska, N.; Preidl, K. Rekultywacja, zagospodarowanie i rewitalizacja terenów pogórniczych — przegląd doświadczeń Wydziału Górnictwa i Geoinżynierii. Przegląd Górniczy 2019, 75, 11–20. [Google Scholar]
  58. Sorychta-Wojsczyk, B. Model zagospodarowania majątku likwidowanej kopalni węgla kamiennego w gminie górniczej. Zeszyty Naukowe. Organizacja i Zarządzanie, Politechnika Śląska. 2005, pp. 265–279. Available online: https://delibra.bg.polsl.pl/... (accessed on 28 June 2025).
  59. Sorychta-Wojsczyk, B. Model Zagospodarowania Majątku Likwidowanych Kopalń Węgla Kamiennego; Wydawnictwo Politechniki Śląskiej: Gliwice, Poland, 2008. [Google Scholar]
  60. Lorek, A. Jak prawidłowo kształtować relacje gmin z inwestorami? Analiza na przykładzie zintegrowanego planu inwestycyjnego i umowy urbanistycznej. Młoda Palestra–Czasopismo Apl. Adwokackich 2024, 3, 96–107. Available online: https://cejsh.icm.edu.pl/cejsh/element/bwmeta1.element.ojs-issn-2451-327X-year-2024-issue-3-article-8dc23de6-e400-3350-ad13-d88c7478a45a (accessed on 28 June 2025).
  61. Daniel, P.; Kafar, D.; Pawlik, K. Systemowe zmiany w planowaniu przestrzennym, seria Prawo w Praktyce, Wydawnictwo C.H. Beck, Warszawa 2023, ss. 138, ISBN: 978-83-8356-052-6. Stud. Prawa Publicznego 2024, 2, 161–171. [Google Scholar] [CrossRef]
  62. Noworół, A. Strategia rozwoju lokalnego w warunkach globalnej niepewności oraz zmian prawnych i technologicznych. Rozwój Regionalny i Polityka Regionalna 2024, 70s, 9–26. [Google Scholar] [CrossRef]
  63. Szewczyk, E.; Szewczyk, M. Plan ogólny-nowy (stary) instrument planowania przestrzennego. In E-Monografie; nr 217; Prace Naukowe WPiAE Uniwersytetu Wrocławskiego: Wrocław, Poland, 2024. [Google Scholar] [CrossRef]
  64. Lechowska, E. Planowanie przestrzenne na poziomie lokalnym: Powiązanie teorii z praktyką. In Studia Komitetu Przestrzennego Zagospodarowania Kraju PAN; Polska Akademia Nauk, Komitet Przestrzennego Zagospodarowania Kraju: Warszawa, Poland, 2022; Volume 15/207, ISBN 978-83-66847-38-5. [Google Scholar] [CrossRef]
  65. Kowalewski, M. Strategia rozwoju gminy jako główne narzędzie służące do prowadzenia polityki rozwoju–analiza wybranych zagadnień. Stud. Prawa Publicznego 2024, 4, 163–177. [Google Scholar] [CrossRef]
  66. Kowalski, P. Znaczenie strategii rozwoju w procesie integracji planowania strategicznego i przestrzennego. In Współczesne Wyzwania Zarządzania Samorządem Lokalnym–Analiza Wieloaspektowa; Czopek, M., Walczak, J., Eds.; Grupa Wydawnicza PNCE: Poznań, Poland, 2024. [Google Scholar]
  67. Uszkur, A. Plan zagospodarowania przestrzennego województwa jako narzędzie realizacji inwestycji celu publicznego o znaczeniu ponadlokalnym. Urban Dev. Issues 2024, 75, 57–73. [Google Scholar] [CrossRef]
  68. Malec, M.; Stańczak, L.; Ricketts, B. Just transition of post mining areas–technical, economic, environmental and social aspects. Min. Mach. 2023, 41, 11–24. [Google Scholar] [CrossRef]
  69. Ustawa z Dnia 9 Czerwca 2011 r. Prawo Geologiczne i górnicze, Dz.U. 2011 nr 163 poz. 981, art. 126. Available online: https://isap.sejm.gov.pl/isap.nsf/DocDetails.xsp?id=WDU20111630981 (accessed on 28 June 2025).
  70. Siedlecka, E.; Cieślak, A. Rozwiązania rekultywacji zdegradowanych terenów pokopalnianych. Inżynieria środowiska I Biotechnol. I Nowe Technol. 2023, 1, 271–293. [Google Scholar]
  71. Kołsut, B. Główne problemy i wyzwania rewitalizacji miast w Polsce. Rozw. Reg. I Polityka Reg. 2017, 39, 29–46. [Google Scholar] [CrossRef]
  72. Gralak, K. Instrumenty finansowania lokalnych projektów rewitalizacyjnych. Zesz. Nauk. SGGW, Polityki Eur. Finans. I Mark. 2010, 4, 9–17. [Google Scholar] [CrossRef]
  73. Wacławik, B. Instrumenty finansowe w procesie rewitalizacji terenów poprzemysłowych w warunkach polskich. Probl. Rozw. Miast 2013, 10, 87–100. [Google Scholar]
  74. Brzeziński, C. Polityka Przestrzenna w Polsce. Instytucjonalne Uwarunkowania na Poziomie Lokalnym i Jej Skutki Finansowe; Wydawnictwo Uniwersytetu Łódzkiego: Łódź, Poland, 2015. [Google Scholar] [CrossRef]
  75. Niu, H.; Wang, J.; Jing, Z.; Liu, B. Identification and management of land use conflicts in mining cities: A case study of Shuozhou in China. Resour. Policy 2023, 81, 103301. [Google Scholar] [CrossRef]
  76. Hilson, G. An overview of land use conflicts in mining communities. Land Use Policy 2002, 19, 65–73. [Google Scholar] [CrossRef]
  77. Nowak, M.; Cotella, G.; Śleszyński, P. The legal, administrative, and governance frameworks of spatial policy, planning, and land use: Interdependencies, barriers, and directions of change. Land 2021, 10, 1119. [Google Scholar] [CrossRef]
  78. Uberman, R.; Ostręga, A. Reclamation and revitalisation of lands after mining activities: Polish achievements and problems. AGH J. Min. Geoeng. 2012, 36, 285–297. Available online: https://journals.bg.agh.edu.pl/MINING/2012.36.2/mining.2012.36.2.285.pdf (accessed on 28 June 2025).
  79. Kasztelewicz, Z. Approaches to post-mining land reclamation in Polish open-cast lignite mining. Civ. Environ. Eng. Rep. 2014, 12, 55–67. [Google Scholar] [CrossRef]
  80. Jąderko-Skubis, K. Wspomaganie zarządzania terenami pogórniczymi w województwie śląskim–analiza wybranych elementów systemu OPI-TPP 2.0. In Innowacyjna Zielona Gospodarka. Nowe Horyzonty dla Ekoinnowacji Część 5; Kruczka, M., Ed.; Główny Instytut Górnictwa: Katowice, Poland, 2023; pp. 45–57. [Google Scholar]
  81. Pagouni, C.; Pavloudakis, F.; Kapageridis, I.; Yiannakou, A. Transitional and post-mining land uses: A global review of regulatory frameworks, decision-making criteria, and methods. Land 2024, 13, 1051. [Google Scholar] [CrossRef]
  82. Marot, N.; Harfst, J. Post-mining landscapes and their endogenous development potential for small- and medium-sized towns: Examples from Central Europe. Extr. Ind. Soc. 2021, 8, 168–175. [Google Scholar] [CrossRef]
  83. Chmiela, A. Procesy restrukturyzacji i rewitalizacji kopalń postawionych w stan likwidacji. Systemy Wspomagania w Inżynierii Produkcji 2022, 11, 28–39. [Google Scholar]
  84. Feng, S.; Hou, W.; Chang, J. Changing coal-mining brownfields into green infrastructure: Ecological potential assessment in Xuzhou, China. Sustainability 2019, 11, 2252. [Google Scholar] [CrossRef]
  85. Seo, K.H. Urban Resilience through Design: A Holistic Framework for Sustainable Redevelopment of Brownfield Sites. J. Environ. Earth Sci. 2025, 7. [Google Scholar] [CrossRef]
  86. Materna, A.; Theuner, J.; Knippschild, R.; Barrett, T. Regional Design for Post-Mining Transformation: Insights from Implementation in Lusatia. Plan. Pract. Res. 2024, 39, 14–31. [Google Scholar] [CrossRef]
  87. Hendrychová, M.; Svobodova, K.; Kabrna, M. Mine reclamation planning and management: Integrating natural habitats into post-mining land use. Resour. Policy 2020, 69, 101882. [Google Scholar] [CrossRef]
  88. Yates, E.; Clark, I.; Rossiter, W. Local economic governance strategies in the UK’s post-industrial regions. Local Econ. 2021, 36, 122–137. [Google Scholar] [CrossRef]
  89. Ustawa z Dnia 7 Września 2007 r. o Funkcjonowaniu Górnictwa Węgla Kamiennego, Dz.U. 2007 nr 192 poz. 1379, z późn. zm. Available online: https://isap.sejm.gov.pl/isap.nsf/DocDetails.xsp?id=WDU20071921379 (accessed on 28 June 2025).
  90. Oei, P.-Y.; Brauers, H.; Herpich, P. Lessons from Germany’s hard coal mining phase-out: Policies and transition from 1950 to 2018. Clim. Policy 2020, 20, 963–979. [Google Scholar] [CrossRef]
  91. Van de Loo, S.; Brüggemann, R. Post-Mining Research on Reactivation and Transition. Min. Rep. Glückauf 2021, 157, 305–312. Available online: https://mining-report.de/english/post-mining-research-on-reactivation-and-transition/ (accessed on 29 September 2025).
  92. Heffron, R.J.; McCauley, D. What is the ‘Just Transition’? Geoforum 2018, 88, 74–77. [Google Scholar] [CrossRef] [PubMed]
  93. European Commission. Territorial Just Transition Plans. Available online: https://ec.europa.eu/regional_policy/en/information/publications/communications/2021/the-territorial-just-transition-plans (accessed on 28 March 2025).
  94. Coal Authority. Annual Report and Accounts 2020–21. Available online: https://www.gov.uk/government/publications/the-coal-authority-annual-report-and-accounts-2020-2021 (accessed on 15 March 2025).
  95. Hard Coal Restructuring Company. Zasady Funkcjonowania i Zadania SRK. Available online: https://www.srk.com.pl (accessed on 15 March 2025).
  96. Ministry of State Assets. Zasady Finansowania Likwidacji Zakładów Górniczych w Polsce. 2023. Available online: https://www.gov.pl/web/aktywa-panstwowe (accessed on 28 June 2025).
  97. Ministry of Funds and Regional Policy. Program Funduszu na Rzecz Sprawiedliwej Transformacji – Dokument Wdrożeniowy; Ministry of Funds and Regional Policy: Warszawa, Poland, 2022. Available online: https://www.funduszeeuropejskie.gov.pl/strony/o-funduszach/programy-2021-2027/fundusz-na-rzecz-sprawiedliwej-transformacji/ (accessed on 28 June 2025).
  98. Białecka, B.; Midor, K.; Zasadzień, M. Analiza Kierunków Zagospodarowania Terenów Pogórniczych-Studium Przypadku. [In:] Białek, J.; Mielimąka, R.; Czerwińska-Lubszczyk, A. Górnictwo Perspektywy, Zagrożenia. BHP Oraz Ochrona i Rekultywacja Powierzchni, Wydawnictwo P.A. Nova 2014. pp. 41–49. Available online: https://www.europarl.europa.eu/factsheets/pl/sheet/214/fundusz-na-rzecz-sprawiedliwej-transformacji (accessed on 28 June 2025).
  99. World Bank. Managing Coal Mine Closure: Achieving a Just Transition for All; World Bank: Washington, DC, USA, 2018; Available online: https://documents1.worldbank.org/curated/en/484541544643269894/pdf/130659-REVISED-PUBLIC-Managing-Coal-Mine-Closure-Achieving-a-Just-Transition-for-All-November-2018-final.pdf (accessed on 29 September 2025).
  100. Śniegocki, A.; Wasilewski, M.; Zygmunt, I.; Look, W. Just Transition in Poland: A Review of Public Policies to Assist Polish Coal Communities in Transition; Resources for the Future: Washington, DC, USA; WiseEuropa: Warsaw, Poland, 2022; Available online: https://www.rff.org/publications/reports/just-transition-in-poland-a-review-of-public-policies-to-assist-polish-coal-communities-in-transition/ (accessed on 29 September 2025).
  101. European Commission. A Just Transition Mechanism–Making Sure No One Is Left Behind. Available online: https://ec.europa.eu/commission/presscorner/detail/en/fs_20_39 (accessed on 28 March 2025).
  102. European Commission. Just Transition Fund (JTF). Implementation and Monitorin. Available online: https://ec.europa.eu/regional_policy/en/funding/jtf/ (accessed on 28 March 2025).
  103. Krzysztofik, R.; Runge, J.; Kantor-Pietraga, I. Paths of Environmental and Economic Reclamation: The Case of Post-Mining Brownfields. Pol. J. Environ. Stud. 2012, 21, 219–223. Available online: http://www.pjoes.com/Paths-of-Environmental-and-Economic-r-nReclamation-the-Case-of-Post-Mining-Brownfields,88745,0,2.html (accessed on 29 September 2025).
  104. Szady, E. Wykorzystanie terenów likwidowanych kopalń w opiniach górników. Zesz. Nauk. Politech. Śląskiej Ser. Archit. 1995, 25, 63–75. Available online: https://delibra.bg.polsl.pl/Content/15399 (accessed on 28 June 2025).
  105. Domański, B. Przekształcenia terenów poprzemysłowych w województwach śląskim i małopolskim–prawidłowości i uwarunkowania. Pr. Kom. Geogr. Przemysłu Pol. Tow. Geogr. 2001, 3, 51–59. [Google Scholar] [CrossRef]
  106. Janiszek, M. Sukcesja Funkcji Ekonomicznych na Terenach Pogórniczych na Przykładzie Województwa śląskiego. Ph.D. Thesis, Uniwersytet Ekonomiczny, Katowice, Poland, 2020. Unpublished. [Google Scholar]
  107. Janikowska, O.; Kulczycka, J. Just Transition as a Tool for Preventing Energy Poverty among Women in Mining Areas—A Case Study of the Silesia Region, Poland. Energies 2021, 14, 3372. [Google Scholar] [CrossRef]
  108. Clements, W.H.; Herbst, D.B.; Hornberger, M.I.; Mebane, C.A.; Short, T.M. Long-Term Monitoring Reveals Convergent Patterns of Recovery from Mining Contamination across Four Western US Watersheds. Freshw. Sci. 2021, 40, 407–426. [Google Scholar] [CrossRef]
  109. Kowalski, M.; Nowak, A. Planowanie przestrzenne a rewitalizacja obszarów zdegradowanych. Urbanistyka i Architektura 2021, 49, 45–58. [Google Scholar]
  110. Najwyższa Izba Kontroli. Kontrola Likwidacji Kopalni „Krupiński” (Nr ewid. 76/2023/D/22/508/KGP); NIK: Warszawa, Poland, 2023. Available online: https://www.nik.gov.pl/aktualnosci/likwidacja-kopalni-krupinski.html (accessed on 28 June 2025).
  111. Uberman, R.; Pietrzyk-Sokulska, E.; Kulczycka, J. Ocena wpływu działalności górniczej na środowisko–tendencje zmian. Przyszłość. Świat-Eur. 2014, 2, 87–119. [Google Scholar]
  112. Szewczyk-Świątek, A. Architektura i Aktywny Przemysł Ciężki. O Przedsięwzięciach Wpływających na Społeczne Postrzeganie Przemysłu W świetle Niemieckich i Polskich Doświadczeń z Rewitalizacją Terenów Związanych z Górnictwem. Ph.D. Thesis, Politechnika Krakowska, Kraków, Poland, 2023. Unpublished. [Google Scholar]
  113. Gasidło, K.; Wyrzykowska, A. Tereny pogórnicze w dokumentach strategicznych miast Górnośląsko-Zagłębiowskiej Metropolii. Builder 2022, 305, 40–43. [Google Scholar] [CrossRef]
  114. Machowski, R.; Solarski, M.; Rzetala, M.A.; Rzetala, M.; Hamdaoui, A. The Impact of Hard Coal Mining on the Long-Term Spatio-Temporal Evolution of Land Subsidence in the Urban Area (Bielszowice, Poland). Resources 2024, 13, 167. [Google Scholar] [CrossRef]
  115. Harfst, J.; Wirth, P.; Lintz, G. Governing post-mining potentials: The role of regional capacities. In Post-Mining Regions in Central Europe: Problems, Potentials, Possibilities; Wirth, P., Cernic-Mali, B., Fischer, W., Eds.; oekom Verlag 2012; pp. 168–181. Available online: https://www.researchgate.net/profile/Peter-Wirth-3/publication/343152248_Post-Mining_Regions_in_CenâĂę (accessed on 28 June 2025).
  116. Ministerstwo Klimatu i Środowiska. Polityka Energetyczna Polski do 2040 roku. 2021. Available online: https://www.gov.pl/web/klimat (accessed on 15 March 2025).
  117. Ministry of Climate and Environment (Poland). Krajowy Plan na Rzecz Energii i Klimatu na Lata 2021–2030 (NECP). 2025. Available online: https://www.gov.pl/web/klimat/krajowy-plan-na-rzecz-energii-i-klimatu (accessed on 27 March 2025).
Figure 1. (a) Archival map of the mining area (1999); (b) archival map of the mining area (from 2004); (c) identification and delimitation of decommissioned mining areas on the basic archive map and county cartographic resources. The study process is the example of the “Centrum-Szombierki” Coal Mine (Szombierki section) in Bytom. Study by A. Wyrzykowska, based on materials from the Surveying and Geological Documentation Archive of the Higher Mining Office in Katowice and the Geodesy Department of the Bytom Town Hall resources.
Figure 1. (a) Archival map of the mining area (1999); (b) archival map of the mining area (from 2004); (c) identification and delimitation of decommissioned mining areas on the basic archive map and county cartographic resources. The study process is the example of the “Centrum-Szombierki” Coal Mine (Szombierki section) in Bytom. Study by A. Wyrzykowska, based on materials from the Surveying and Geological Documentation Archive of the Higher Mining Office in Katowice and the Geodesy Department of the Bytom Town Hall resources.
Sustainability 17 09069 g001
Figure 2. Areas of decommissioned mining plants in the Upper Silesia. Study: A. Wyrzykowska.
Figure 2. Areas of decommissioned mining plants in the Upper Silesia. Study: A. Wyrzykowska.
Sustainability 17 09069 g002
Figure 3. Simplified model of mine closure management. Source: A. Wyrzykowska, based on Chmiela A. [83]. SRK S.A., Mine Restructuring Company (Spółka Restrukturyzacji Kopalń SA); ARP, Industrial Development Agency (Agencja Rozwoju Przemysłu SA).
Figure 3. Simplified model of mine closure management. Source: A. Wyrzykowska, based on Chmiela A. [83]. SRK S.A., Mine Restructuring Company (Spółka Restrukturyzacji Kopalń SA); ARP, Industrial Development Agency (Agencja Rozwoju Przemysłu SA).
Sustainability 17 09069 g003
Figure 4. Model of the process of developing a concept for the development of mining sites. Source: A. Wyrzykowska, based on Chmiela A [83].
Figure 4. Model of the process of developing a concept for the development of mining sites. Source: A. Wyrzykowska, based on Chmiela A [83].
Sustainability 17 09069 g004
Figure 5. Model of post-mining land transformation—planned land reuse. Study: A. Wyrzykowska.
Figure 5. Model of post-mining land transformation—planned land reuse. Study: A. Wyrzykowska.
Sustainability 17 09069 g005
Figure 6. Example of model 1—transformation of the “Saturn” Coal Mine. Visualisation by AiM Architekci. Photographs by A. Wyrzykowska (2021–2024). (a) Reconstruction project of the assembly hall building of the “Saturn” Coal Mine by AiM Architekci—visualisation (2020). (b) Post-industrial Centre for Coal Mining Heritage in the Zagłębie Region under construction (2021). (c) Post-industrial Centre for Coal Mining Heritage in the Zagłębie Region after opening (2024).
Figure 6. Example of model 1—transformation of the “Saturn” Coal Mine. Visualisation by AiM Architekci. Photographs by A. Wyrzykowska (2021–2024). (a) Reconstruction project of the assembly hall building of the “Saturn” Coal Mine by AiM Architekci—visualisation (2020). (b) Post-industrial Centre for Coal Mining Heritage in the Zagłębie Region under construction (2021). (c) Post-industrial Centre for Coal Mining Heritage in the Zagłębie Region after opening (2024).
Sustainability 17 09069 g006
Figure 7. Model of post-mining land transformation—unplanned (spontaneous) land reuse. Study: A. Wyrzykowska.
Figure 7. Model of post-mining land transformation—unplanned (spontaneous) land reuse. Study: A. Wyrzykowska.
Sustainability 17 09069 g007
Figure 8. Examples of abandoned mining infrastructure and its informal use. Photographs by A. Wyrzykowska (2020–2021). (a) Illegal tyre dump and informal gathering place (area of “Rozalia” shaft, “Siemianowice” Coal Mine in Piekary Śląskie); (b) devastation of unsecured mining structures (area of “Rozalia” shaft, “Siemianowice” Coal Mine in Piekary Śląskie); (c) illegal waste dump and informal gathering place (area of “Grodziec” Coal Mine in Będzin); (d) abandonment of the site for asset liquidation (area of the “Zachodni” shaft, “Kleofas” Coal Mine in Katowice).
Figure 8. Examples of abandoned mining infrastructure and its informal use. Photographs by A. Wyrzykowska (2020–2021). (a) Illegal tyre dump and informal gathering place (area of “Rozalia” shaft, “Siemianowice” Coal Mine in Piekary Śląskie); (b) devastation of unsecured mining structures (area of “Rozalia” shaft, “Siemianowice” Coal Mine in Piekary Śląskie); (c) illegal waste dump and informal gathering place (area of “Grodziec” Coal Mine in Będzin); (d) abandonment of the site for asset liquidation (area of the “Zachodni” shaft, “Kleofas” Coal Mine in Katowice).
Sustainability 17 09069 g008
Table 1. Spatial policy instruments and their relevance to post-mining areas.
Table 1. Spatial policy instruments and their relevance to post-mining areas.
LevelDocumentDescription
LocalGeneral Municipal PlanPrimary planning document at the local level; defines spatial policy and land use [63]
Local Spatial Development Plan (LSDP)Legally binding local document detailing land use and building regulations; crucial for post-mining area revitalisation [64]
Decision on Land Development ConditionsIssued when no local plan exists; applicable to changes in land use on post-mining sites [64]
Integrated Investment Plan (IIP)Enables complex investment projects in designated areas; essential for coordinated transformation efforts [60,61]
Strategic Intervention Area (SIA)Targets areas in need of special support, including post-mining regions; enables preferential access to national and EU funding [62,65]
Municipal Development StrategyShould align with regional policies and reflect local conditions and community needs [66]
RegionalRegional Spatial Development PlanDefines spatial policies at the voivodeship level; includes problematic areas requiring revitalisation [67]
Regional Development StrategyHighlights the need for economic diversification and post-mining land revitalisation [57]
Operational Plans at the Regional LevelSupport just transition for coal regions, addressing socio-economic impacts of mine closures [68]
Source: Author’s study.
Table 2. Strengths and weaknesses of management and reuse strategies for post-mining land in Poland.
Table 2. Strengths and weaknesses of management and reuse strategies for post-mining land in Poland.
StrengthsWeaknesses
Structured and Legally Anchored Closure Process:Lack of Strategic Integration:
The legal and procedural clarity of the mine closure phase, managed by the Mine Restructuring Company (SRK S.A.), ensures that environmental and safety standards are met uniformly across decommissioned sites.The absence of a coordinated national or regional strategy for post-reclamation land use often leads to fragmented development and missed opportunities for holistic urban or regional regeneration.
Reuse of Existing Infrastructure:Vulnerability to Land Neglect:
The capacity to repurpose industrial buildings and technical infrastructure facilitates resource efficiency, reducing the environmental footprint and financial burden of redevelopment.Where planning is lacking, post-mining areas may fall into neglect, become underused, or even pose hazards. This not only delays potential revitalisation but also creates environmental and social risks.
Potential for Social Inclusion:Planning Constraints:
Both planned and spontaneous reuse scenarios can support local engagement. In particular, unplanned recreational use of post-mining landscapes often fosters community interaction and promotes healthier lifestyles.Rigid spatial planning categories, especially the persistent classification of sites as “industrial”, limit flexibility in reimagining these areas for new functions aligned with sustainable urban growth.
Source: Author’s study.
Disclaimer/Publisher’s Note: The statements, opinions and data contained in all publications are solely those of the individual author(s) and contributor(s) and not of MDPI and/or the editor(s). MDPI and/or the editor(s) disclaim responsibility for any injury to people or property resulting from any ideas, methods, instructions or products referred to in the content.

Share and Cite

MDPI and ACS Style

Wyrzykowska, A.; Janiszek, M. Models of Post-Mining Land Reuse in Poland. Sustainability 2025, 17, 9069. https://doi.org/10.3390/su17209069

AMA Style

Wyrzykowska A, Janiszek M. Models of Post-Mining Land Reuse in Poland. Sustainability. 2025; 17(20):9069. https://doi.org/10.3390/su17209069

Chicago/Turabian Style

Wyrzykowska, Aleksandra, and Monika Janiszek. 2025. "Models of Post-Mining Land Reuse in Poland" Sustainability 17, no. 20: 9069. https://doi.org/10.3390/su17209069

APA Style

Wyrzykowska, A., & Janiszek, M. (2025). Models of Post-Mining Land Reuse in Poland. Sustainability, 17(20), 9069. https://doi.org/10.3390/su17209069

Note that from the first issue of 2016, this journal uses article numbers instead of page numbers. See further details here.

Article Metrics

Back to TopTop