Next Article in Journal
Delivering Extraordinary Adventure Experiences During the “Chthulucene”: Circular Economy Challenges and Digital Solutions for the Environmentally Conscious Visitor
Previous Article in Journal
Seed Dormancy and Germination Potential of Coastal Rice Landraces in Bangladesh: Implications for Climate-Resilient Cultivation
 
 
Font Type:
Arial Georgia Verdana
Font Size:
Aa Aa Aa
Line Spacing:
Column Width:
Background:
Article

Life Cycle Assessment of Green Methanol Production Based on Multi-Seasonal Modeling of Hybrid Renewable Energy and Storage Systems

by
Hüseyin Güleroğlu
* and
Zehra Yumurtacı
Department of Mechanical Engineering, Yildiz Technical University, Istanbul 34349, Turkey
*
Author to whom correspondence should be addressed.
Sustainability 2025, 17(2), 624; https://doi.org/10.3390/su17020624
Submission received: 11 December 2024 / Revised: 8 January 2025 / Accepted: 11 January 2025 / Published: 15 January 2025

Abstract

This study evaluates the environmental implications of green methanol production under seasonal energy variability through a dual-comparative analytical framework. The research employs ReCiPe 2016 Endpoint (H) methodology to assess four seasonal renewable energy configurations (with varying solar–wind ratios across seasons) against conventional grid-based production, utilizing a hybrid battery storage system combining lithium-ion and vanadium redox flow technologies. The findings reveal significant environmental benefits, with seasonal renewable configurations achieving 24.38% to 28.26% reductions in global warming potential compared to conventional methods. Monte Carlo simulation (n = 20,000) confirms these improvements across all impact categories. Our process analysis identifies hydrogen production as the primary environmental impact contributor (74–94%), followed by carbon capture (5–13%) and methanol synthesis (0.5–4.5%). Water consumption impacts show seasonal variation, ranging from 16.55% in summer to 11.62% in winter. There is a strong positive correlation between hydrogen production efficiency and solar energy availability, suggesting that higher solar energy input contributes to improved production outcomes. This research provides a framework for optimizing sustainable methanol production through seasonal renewable energy integration, offering practical insights for industrial implementation while maintaining production stability through effective energy storage solutions.

1. Introduction

Green methanol is synthesized by compounding green hydrogen and captured carbon dioxide (CO2), in which hydrogen is produced via water electrolysis powered by renewable energy. Green methanol serves as a sustainable alternative to fossil-based methanol, significantly reducing greenhouse gas (GHG) emissions across various industries. Especially in shipping and chemical manufacturing sectors, where decarbonization is challenging, green methanol has proven to be a viable solution due to its carbon-neutral nature when produced with renewable energy, as well as its ability to utilize waste CO2 as a valuable feedstock [1,2,3,4]. Global methanol production has steadily increased, reaching 107 million tons annually in 2021, which is primarily derived from natural gas, oil, and coal. This traditional production method contributes significantly to carbon emissions, with up to 1.5 metric tons of CO2 emitted per ton of methanol produced. However, the shift toward green methanol, using renewable energy sources like solar and wind, offers a sustainable alternative. By 2050, green methanol might meet the demand for methanol, greatly lowering GHG emissions and advancing global climate goals [5,6]. The transition to green methanol production represents a crucial step in addressing global energy challenges, particularly in hard-to-abate sectors such as shipping and industrial manufacturing. Despite the growing interest in renewable methanol, significant gaps remain in understanding the environmental and operational implications of integrating seasonal renewable energy variability into production systems. This study addresses these gaps by implementing an innovative dual-comparative framework to systematically evaluate the performance of green methanol production while operating under four distinct seasonal configurations. Each configuration reflects characteristic temporal patterns of renewable energy availability, which were analyzed within a hybrid energy storage system combining lithium-ion batteries (LIBs) and vanadium redox flow batteries (VRFBs). By examining the interplay between renewable energy availability, energy storage systems, and methanol synthesis efficiency, this research study provides actionable insights into optimizing sustainable chemical production pathways while advancing global climate goals.
Renewable energy sources, such as solar and wind power, provide a sustainable alternative to fossil fuels, but their inherent intermittency poses challenges for a stable energy supply. To address this, the integration of renewable energy with green methanol production systems offers a dual solution. As highlighted by Li et al. [7], using renewable electricity for water electrolysis not only enables hydrogen production but also captures excess energy, improving the efficiency of energy utilization. The produced hydrogen can then be synthesized with CO2 to form methanol, providing a stable, energy-dense fuel while mitigating the intermittency of renewable energy sources.
The production of green methanol essentially entails two main steps, both of which are highly energy-intensive and therefore substantially affected by the accessibility and nature of energy sources utilized [4,8,9,10]. The first step of green methanol production is green hydrogen generation via water electrolysis, which requires substantial amounts of renewable electricity for the electrochemical splitting of water molecules [8,10]. This process operates optimally under steady power supply conditions, making it particularly sensitive to variations in renewable energy availability. The second step involves the catalytic synthesis of methanol, where the produced hydrogen reacts with captured CO2 in a fixed-bed reactor under high-pressure (50–100 bar) and high-temperature (200–300 °C) conditions, producing methanol (CH3OH) and water as a byproduct (Figure 1). A copper–zinc–aluminum oxide catalyst is employed to enhance the reaction efficiency and product yield, with the catalyst performance also being temperature-dependent and thus affected by the stability of the energy supply [11,12,13,14,15].
The environmental benefits of green methanol production are inherently linked to the renewable energy sources powering these processes [16,17,18,19]. However, both solar and wind energy exhibit significant seasonal variations in their generation capacity, creating a fundamental challenge for maintaining consistent production. In general, solar radiation intensity tends to be lower in winter due to shorter daylight durations and lower solar angles, though this can vary depending on regional and meteorological conditions [20]. Due to stronger and more reliable wind conditions, wind energy frequently exhibits an inverse pattern, with higher energy capacity during the winter and lower output during the summer [21].
This seasonal mismatch between renewable vitality accessibility and the continuous energy demand of methanol generation yields critical suggestions for both operational soundness and environmental performance [22]. High pressure and temperature requirements in methanol synthesis demand reliable power supply, while the electrolysis process for hydrogen production requires substantial and consistent electrical input [4,8]. These operational constraints, coupled with the inherent variability of renewable energy sources, necessitate sophisticated energy management strategies implemented through an advanced dual-configuration storage architecture, combining lithium-ion (60%) and vanadium redox flow (40%) technologies scaled to manage 30% of the total energy demand, thereby ensuring autonomous operation without grid dependency [23].
Despite these challenges, limited research has been conducted on how seasonal renewable energy variations affect the environmental performance of green methanol production [22]. While recent studies have demonstrated significant environmental advantages of green methanol compared to conventional fossil-based production, with reductions in lifecycle GHG emissions of up to 90% [11], these assessments generally assume constant renewable energy availability. The efficiency of carbon capture and hydrogen production processes significantly influences these benefits, as noted by Nnabuife et al., [24] but the impact of seasonal energy variations remains poorly understood. Similarly, while Okorieimoh et al. [25] highlighted potential increases in water consumption and mineral resource use in photovoltaic-dependent systems, their analysis did not address the implications of seasonal variations in solar availability.
This research addresses fundamental issues in sustainable chemical production through a Life Cycle Impact Assessment (LCIA) of green methanol synthesis, implementing an innovative dual-comparative analytical framework that systematically examines both inter-seasonal variations in renewable energy configurations and their collective differentiation from conventional grid-powered production pathways. This study evaluates four distinct seasonal renewable energy configurations for producing one metric ton of green methanol, each optimized to reflect characteristic temporal patterns in resource availability: spring (50% solar, 50% wind), representing equilibrated resource utilization; summer (70% solar, 30% wind), maximizing solar potential; autumn (40% solar, 60% wind), transitioning to wind dominance; and winter (20% solar, 80% wind), prioritizing wind energy harvesting. These renewable configurations are analyzed within a sophisticated dual-battery storage architecture that integrates LIBs for high-power, short-duration demands with VRFBs for an extended energy storage capacity, enabling a comprehensive assessment of system-wide environmental impacts under varying seasonal conditions.
The analytical framework implements two parallel comparative axes that collectively advance our understanding of renewable energy integration in chemical production processes. The first axis comprises a detailed inter-seasonal analysis examining the relative environmental performance differences between the four renewable energy configurations, enabling the identification of optimal seasonal operating strategies and revealing crucial insights into the temporal dynamics of renewable energy utilization in chemical synthesis. The second axis encompasses a renewable-versus-conventional analysis, systematically comparing each seasonal configuration against a standardized baseline case of grid-powered methanol production. This baseline case, utilizing conventional grid electricity for producing an equivalent one metric ton of methanol, serves as a critical reference point for quantifying the environmental advantages of renewable energy integration across multiple impact categories. The dual-comparative methodology enables both the optimization of seasonal renewable energy strategies and the precise quantification of environmental benefits achievable through the transition from conventional to renewable energy sources in methanol production.
Considering the aforementioned methodology, this framework produces multifaceted insights that greatly advance our theoretical knowledge and real-world application of sustainable chemical production systems. The results demonstrate that the seasonal optimization of renewable energy configurations significantly enhances the environmental performance of green methanol production. The framework not only provides actionable strategies for integrating renewable energy but also highlights the critical role of advanced energy storage systems in mitigating resource variability. This study offers important direction for industry stakeholders and policymakers in optimizing renewable energy integration strategies by concurrently assessing seasonal variability within renewable production systems and their combined environmental benefits over traditional methods. The results of this study will guide the creation of frameworks for chemical production that are more effective and ecologically friendly, assisting in the larger shift toward the use of renewable energy in industrial processes. Additionally, this study adds to the expanding body of knowledge on the integration of renewable energy in chemical manufacturing by developing a strong analytical framework that takes into consideration both seasonal variations and traditional production benchmarks, providing insightful information for further research in sustainable industrial process design and optimization.

2. Materials and Methods

In this study, LCIA was performed in accordance with ISO 14040-14044 standards [26] to evaluate the environmental impacts of green methanol production, focusing exclusively on the production phase within the facility.

2.1. Goal and Scope

The goal of this life cycle assessment (LCA) is to evaluate and compare the environmental impacts of producing one metric ton of green methanol under four seasonal renewable energy configurations (summer, autumn, winter, and fall) against a conventional grid-powered baseline scenario. Each renewable configuration represents characteristic temporal patterns in resource availability, with solar–wind energy ratios optimized for seasonal conditions. This research implements a dual-comparative analytical framework that examines both inter-seasonal variations in renewable energy configurations and their collective differentiation from conventional grid-powered production pathways. Specific objectives of this study are as follows:
  • Quantify and compare the life cycle environmental impacts across both seasonal renewable configurations and conventional grid-powered production through comprehensive assessment of primary impact categories and secondary impact categories using ReCiPe 2016 Endpoint (H) methodology.
  • Assess the environmental implications of different seasonal solar–wind energy combinations (spring: 50–50%, summer: 70–30%, autumn: 40–60%, winter: 20–80%) in the green methanol production process, considering the integration of battery storage systems and carbon capture technologies.
  • Identify the environmental hotspots in the simulated production process across different seasonal scenarios to provide insights for optimizing renewable energy integration strategies.
  • Develop a methodological framework that can guide future research and real-world applications in environmentally optimized green methanol production systems under varying renewable energy availability conditions.
The intended audience includes researchers and academics studying renewable energy integration in chemical production processes, and the results will contribute to the scientific understanding of how seasonal renewable energy variations affect the environmental performance of green methanol production systems.

2.1.1. System Boundary

The system boundary encompasses a gate-to-gate analysis framework optimized for comparative assessment of renewable and conventional production pathways. The boundary integrates critical process units, including hybrid renewable energy generation systems, dual-configuration energy storage architecture, carbon capture and purification processes, hydrogen production via alkaline electrolysis, and methanol synthesis operations. This comprehensive boundary definition enables the systematic evaluation of environmental impacts across different energy configurations while maintaining analytical consistency. However, the system boundary excludes upstream activities like facility construction or external raw material transportation. The reasons for the exclusion arise from the marginal importance of the excluded processes compared to the green methanol production operation.
For renewable energy generation, wind turbines and solar photovoltaic (PV) arrays provide the necessary energy inputs for the production process within the facility. LIBs are used for short-term energy storage, and VRFBs handle long-term energy storage. Carbon capture is achieved from nearby industrial processes using an amine-based capture system, while hydrogen production is attained on-site via alkaline electrolysis, powered by renewable energy. Methanol synthesis from CO2 and hydrogen is performed using a fixed-bed reactor. Figure 2 illustrates the process flow map and system boundary.
The core production system implements a sophisticated process architecture designed for comparative environmental assessment. For renewable configurations, the system integrates seasonally optimized solar–wind hybrid power generation (varying from 70–30% in summer to 20–80% in winter) with a dual-battery storage system combining lithium-ion (60%) and vanadium redox flow (40%) technologies, scaled to manage 30% of total energy demand. The conventional baseline scenario utilizes grid electricity under identical process conditions, enabling direct environmental performance comparison. For hydrogen production, the system includes water treatment and deionization facilities feeding into an alkaline electrolysis process that operates at 60–80 °C using 30% potassium hydroxide (KOH) electrolyte. The CO2 supply chain is incorporated through an amine-based post-combustion capture system sourcing from cement industry flue gas, followed by purification to achieve >99.9% purity and compression to 100–150 bar for storage. Methanol synthesis takes place in a fixed-bed reactor system operating at 200–250 °C and 70 bar, equipped with gas recycling and heat integration systems for optimized efficiency. All material and energy flows within these subsystems, including auxiliary processes and utility requirements for each operational unit, are accounted for in the life cycle inventory to ensure comprehensive assessment of environmental impacts.
To maintain methodological rigor and ensure robust comparative analysis, specific processes are systematically excluded from the system boundary based on quantitative contribution analysis and data quality assessment criteria. These exclusions are carefully evaluated to prevent any bias in the comparative framework while maintaining analytical focus on the core production processes that directly influence environmental performance differences between renewable and conventional pathways. Manufacturing of major equipment (wind turbines, PV panels, electrolyzer, and carbon capture units), raw material extraction and processing for equipment production, and infrastructure development and construction were excluded from the system boundary. The reasoning for these exclusions is explained in the Supplementary Data file.
Supporting processes such as transportation of materials and equipment, maintenance activities and replacement parts, utility consumption (cooling water, process water, and auxiliary power), waste management and treatment, and process control and monitoring systems, as well as end-of-life processes such as decommissioning of equipment and facilities, material recycling and waste disposal, and site restoration are also omitted from consideration. In addition, consumer use phase of methanol, transportation of final product to end users, indirect land use changes, production of maintenance tools and minor equipment, and employee commuting and business travel are also excluded.

2.1.2. Functional Unit

The functional unit of this study was defined as the production of 1 metric ton (1000 kg) of green methanol (CH3OH) with a purity of 99.85% under standard temperature and pressure conditions, specifically at 25 °C and 1 atm. This unit served as the basis for all calculations, ensuring that inputs and outputs were consistently scaled to facilitate comparisons across different seasonal energy production scenarios and to evaluate the impact of additional grid energy mix. The chemical properties of the green methanol product were specified to include a minimum methanol concentration of 99.85% by weight, a water content not exceeding 0.1% by weight, and other impurities limited to a maximum of 0.05% by weight. The product’s lower heating value (LHV) was determined to be 19.9 MJ/kg, which reflects its energy content. The reference flows associated with the functional unit included the renewable electricity input required for production, water consumption expressed in cubic meters, captured CO2 input in kilograms, and any auxiliary materials and utilities needed for the process. The temporal boundary for the analysis was set on an annual production basis, considering the variations in renewable energy availability throughout the year, with the reference year established as 2023.

2.2. Life Cycle Inventory

2.2.1. Energy Configurations and Seasonal Scenarios

This study implements four optimized seasonal renewable energy scenarios for green methanol production, each designed to reflect characteristic temporal patterns in resource availability. These configurations serve as the basis for both inter-seasonal comparison and evaluation against conventional grid-powered production, enabling comprehensive assessment of environmental performance under varying energy availability conditions.
The solar–wind ratios for each season were determined based on historical renewable energy generation data specific to the İzmir region. Seasonal variations in solar irradiance and wind speed patterns were analyzed to optimize the contribution of each energy source for methanol production. For instance, the summer ratio (70% solar, 30% wind) reflects the peak solar energy availability during this season, while the winter ratio (20% solar, 80% wind) corresponds to the dominance of wind energy in colder months with reduced solar intensity. These ratios were selected to maximize renewable energy utilization while minimizing storage demands, ensuring stable methanol production throughout the year.
Spring (March to May): In the spring scenario, 50% of energy is derived from solar, while 50% comes from wind. This balance of energy sources allows both battery systems to operate efficiently, with excess solar energy stored in LIBs and wind energy managed through the VRFBs.
Summer (June to August): During summer, 70% of the energy comes from solar power, with only 30% from wind. The high solar energy availability means the LIBs are primarily used for short-term storage to manage fluctuations in solar output, while the VRFBs are charged for long-term use when solar energy is less available.
Autumn (September to November): In autumn, 40% of the energy comes from solar, and 60% from wind. This intermediate scenario requires a balanced approach to energy management, with both short- and long-term storage systems being utilized to ensure continuous production.
Winter (December to February): Winter presents a scenario with only 20% energy availability from solar and 80% from wind. The higher wind availability during this season results in wind turbines being the primary source of energy, with battery storage playing a crucial role in managing excess wind power for stable methanol production.
Each seasonal scenario reflects typical variations in renewable energy availability, directly influencing the use of the energy storage systems and methanol production efficiency. The environmental impacts of these energy configurations are evaluated using the LCIA. Key environmental indicators, such as global warming potential (GWP), Acidification Potential, eutrophication potential, and resource depletion, are assessed at both midpoint and endpoint levels for each scenario to determine the optimal energy strategy for minimizing environmental impact while maintaining consistent production.
The systematic analysis of these four distinct seasonal scenarios generates quantitative insights into environmental performance variations under different renewable resource availability patterns. This methodological approach enables both precise characterization of seasonal environmental impact profiles and identification of optimal operational strategies for maintaining production efficiency while minimizing environmental burden across varying temporal conditions.

2.2.2. Data Sources of Life Cycle Inventory (LCI)

The Life Cycle Inventory (LCI) analysis establishes a methodologically rigorous framework specifically designed for dual-comparative assessment of seasonal renewable and conventional production pathways. The inventory development implements a hierarchical data architecture with three distinct tiers. The primary tier comprises core process data sourced exclusively from Ecoinvent 3.9 database, incorporating region-specific datasets for Turkey, with all process flows standardized to the functional unit of 1 metric ton green methanol production. The secondary tier establishes the comparative data structure, encompassing detailed inventory datasets for four seasonal renewable configurations (spring: 50–50%, summer: 70–30%, autumn: 40–60%, winter: 20–80% solar–wind ratios) and the conventional grid-powered baseline scenario, supplemented by specific datasets for the dual-configuration energy storage system combining lithium-ion (60%) and vanadium redox flow (40%) technologies. The tertiary tier implements comprehensive data quality parameters, including temporal correlation (2023 reference year), geographical correlation (region-specific energy mix data), technical correlation (process-specific uncertainty metrics), and reliability indicators (documented pedigree matrices), ensuring methodological consistency while enabling statistically robust comparison of environmental impacts across different production configurations. This structured approach to inventory development specifically supports the study’s dual-comparative analytical framework while maintaining rigorous documentation standards for data quality and uncertainty characterization.
The data used in this study reflect the most recent technological advancements and industry practices, ensuring that the LCI represents a realistic and up-to-date portrayal of green methanol production. Additionally, all data are scaled to the functional unit, which is the production of 1 metric ton of green methanol, allowing for consistent comparison across different energy configurations and seasonal scenarios.
The Ecoinvent 3.9 database was employed for accurate, region-specific environmental impact data for both infrastructure and process-related inputs. To ensure precision, each subprocess entry includes specific parameters, such as PV panel surface area per kilowatt-hour, efficiency factors, and detailed energy mixes. Inputs and outputs were documented and configured with reference flows standardized to 1 kWh for energy processes and 1 metric ton for methanol production. This standardization facilitates comparability across processes while ensuring relevance to real-world production scenarios.
Detailed calculations and methodological specifications for all processes mentioned above are provided in the Supplementary Information document. This Supplementary Material presents comprehensive mass–energy balances, including stoichiometric calculations for methanol synthesis requiring 1512.5 kg CO2 and 208 kg H2 per metric ton of methanol, with consideration of 10% process inefficiencies [4,27]. The document also details specific energy requirements: 2054 kWh for CO2 capture and purification, 20,501 kWh for hydrogen production via alkaline electrolysis, and 2925 kWh for methanol synthesis, totaling 25,479 kWh per metric ton of methanol. Furthermore, it provides detailed specifications for the hybrid energy storage system, combining LIBs (60%) and VRFBs (40%), scaled to manage 30% of total energy demand. The seasonal energy distribution patterns for İzmir region are also documented, with solar–wind energy ratios varying from 70–30% in summer to 20–80% in winter. These detailed calculations and specifications ensure transparency and reproducibility of our LCI analysis while supporting the scaling methodology used in SimaPro 9.5 implementation.

2.3. Life Cycle Impact Assessment

This study implements the ReCiPe 2016 (H) impact assessment methodology, selected for its hierarchical perspective and comprehensive coverage of both midpoint and endpoint impact categories. This methodological choice enables systematic characterization of environmental impacts across multiple temporal and spatial scales while maintaining analytical consistency with current LCIA best practices. ReCiPe 2016 provides a detailed evaluation of multiple environmental impact categories, offering both midpoint and endpoint assessments. Based on the specific characteristics of green methanol production utilizing seasonal renewable energy sources and hybrid battery storage systems, the 18 environmental midpoint impact categories are categorized into two groups according to their significance in this study. The primary impact categories include GWP, fossil resource scarcity, Water Depletion, mineral resource scarcity, and land use, which are critically important for assessing the environmental performance of the production system. Secondary impact categories encompass various environmental effects such as acidification, eutrophication, ecotoxicity, and human toxicity potentials. These impact categories are further aggregated into three endpoint categories: Damage to Human Health, Damage to Ecosystem Quality, and Damage to Resource Availability, providing a higher-level assessment of environmental damage. Detailed descriptions of all impact categories, their units of measurement, and their specific relevance to seasonal green methanol production scenarios are provided in the Supplementary Information (Section S7). The Supplementary document also includes comprehensive explanations of how these categories relate to different aspects of the production process, from renewable energy generation and battery storage to carbon capture and methanol synthesis.

2.4. Uncertainty Assessment of LCA

LCA of green methanol requires careful consideration of multiple variables, particularly in the renewable electricity production pathway and carbon capture processes that significantly impact the final carbon footprint calculations.
The uncertainty analysis framework addresses three critical dimensions of variability in the comparative LCA:
  • Temporal uncertainty in renewable energy availability and its implications for production stability.
  • Technical uncertainty in process performance parameters, particularly for electrolysis and carbon capture.
  • Market-driven uncertainty in electricity grid emissions factors and their seasonal variations.
These uncertainty dimensions are quantified through Monte Carlo simulation (n = 20,000) with stratified sampling to ensure comprehensive coverage of the parameter space. Key uncertainty factors include the temporal variability of renewable energy sources (affecting electrolysis efficiency), carbon capture efficiency rates from industrial sources or direct air capture, catalyst performance variations in the methanol synthesis process, and market-driven uncertainties in electricity grid emissions factors. These uncertainties were evaluated using Monte Carlo simulation to propagate input parameter distributions through the life cycle inventory, with special attention to the correlation between renewable electricity availability and electrolysis operation schedules.
Primary data quality from industrial partners was assessed using pedigree matrices, while sensitivity analyses were conducted to identify the most influential parameters, typically highlighting the electricity mix composition and carbon capture energy requirements as critical factors affecting the overall environmental impact results.

3. Results and Discussion

Figure 3 presents a comprehensive environmental impact assessment comparing seasonal green methanol production with conventional grid-powered methanol production across 22 distinct impact categories using ReCiPe 2016 Endpoint (H) methodology. The results demonstrate significant variations in environmental performance across different seasons and impact categories, with green methanol production generally showing substantial improvements over conventional production.
An analysis of Figure 3 reveals remarkable reductions in global warming impacts across all three protection areas. The green methanol production demonstrates consistently low impact values ranging from 24.38% to 28.26% compared to conventional production (set at 100%). Specifically, for global warming impacts on human health, summer production shows the highest value, at 28.26%, while winter production achieves the lowest, at 24.38%. These values remain nearly identical for terrestrial and freshwater ecosystem impacts, demonstrating the consistent benefit of green methanol production across all climate change categories.
The toxicity-related impacts shown in Figure 3 present a more complex pattern. Terrestrial ecotoxicity notably shows higher impacts for green methanol production in certain seasons (summer: 100%, spring: 85.99%) compared to conventional production (55.46%). However, human toxicity impacts are substantially lower, with human carcinogenic toxicity ranging from 42.08% (winter) to 43.91% (summer), and non-carcinogenic toxicity showing even better performance at 26.68% (winter) to 34.41% (summer) of conventional production impacts. Freshwater and marine ecotoxicity demonstrate moderate improvements, with values ranging from 57.30% to 75.85% of conventional production impacts.
Resource-related impacts in Figure 3 show varying degrees of improvement. Mineral resource scarcity presents the most challenging category, with summer green methanol production showing equal impact (100%) to conventional production, and other seasons ranging from 83.72% to 93.49%. However, fossil resource scarcity shows substantial improvements, with impacts ranging from 49.00% (winter) to 53.88% (summer) of conventional production. Ionizing radiation presents an interesting case, where green methanol production shows slightly higher impacts in summer (100%) compared to conventional production (94.49%).
Water consumption impacts demonstrate a clear advantage for green methanol production, with particularly significant improvements in aquatic ecosystems. The impacts range from 11.62% (winter) to 16.55% (summer) for aquatic ecosystems, 26.54% to 40.17% for terrestrial ecosystems, and 45.25% to 67.78% for human health impacts, all representing substantial improvements over conventional production. The seasonal variation in these categories follows a consistent pattern, with summer showing higher values due to increased production activity and winter demonstrating the lowest impacts.
Atmospheric impact categories such as fine particulate matter formation show the most dramatic improvements, with impacts as low as 4.87% (winter) to 5.99% (summer) of conventional production. Similarly, ozone formation impacts for both human health and terrestrial ecosystems remain consistently low across seasons, ranging from 24.62% to 29.55% of conventional production impacts.
Figure 4 presents a comprehensive damage assessment comparison between seasonal green methanol production and conventional grid-powered methanol production using ReCiPe 2016 Endpoint methodology. This analysis aggregates the environmental impacts into three fundamental damage categories, providing a strategic overview of the environmental performance across different production scenarios and seasons.
The human health damage category in Figure 4 demonstrates remarkably low impact values for green methanol production, with summer showing the highest impact at 12.49% and winter the lowest at 10.55% compared to conventional production (100%). This substantial reduction of 87.51–89.45% in human health impacts can be attributed to several factors. First, the significant decrease in air pollutant emissions, particularly fine particulate matter and photochemical oxidants, directly contributes to reduced respiratory health risks. Second, the lower global warming potential of green methanol production minimizes climate change-related health impacts such as heat stress and disease vector distribution changes. The marginal seasonal variation of only 1.94% between summer (12.49%) and winter (10.55%) indicates the production system’s robust ability to maintain consistent health protection performance regardless of seasonal conditions.
The ecosystem damage assessment results in Figure 4 reveal a more dynamic pattern of environmental performance. Summer production shows the highest ecosystem impact at 31.15%, while winter demonstrates the lowest at 24.23% of conventional production impacts. This represents a significant reduction range of 68.85–75.77% in terms of the ecosystem damage potential. The more pronounced seasonal variation of 6.92% between summer and winter in this category likely reflects several mechanisms. During summer, increased production activity and higher water consumption for cooling may place greater pressure on local ecosystems. Conversely, winter’s lower impact might be attributed to reduced water requirements and lower ecosystem sensitivity during dormant periods. Spring (28.38%) and autumn (27.00%) show intermediate values, reflecting transitional seasonal conditions. The variation pattern suggests that ecosystem impacts are more sensitive to operational changes and environmental conditions than human health impacts.
The resource damage category presented in Figure 4 shows the most moderate improvements among the three categories, though still achieving substantial reductions compared to conventional production. Summer operations show the highest resource impact at 54.58%, while winter demonstrates better performance at 49.55%, representing a 45.42–50.45% reduction range in resource damage. This seasonal variation of 5.03% between summer and winter reflects the complex interplay of factors affecting resource consumption. The relatively higher resource impact compared to other damage categories can be attributed to several factors. The requirement for specialized materials in renewable energy infrastructure (solar panels, wind turbines) and energy storage systems (batteries) contributes to mineral resource consumption. Additionally, the need for backup systems and storage capacity to manage seasonal variations in renewable energy availability affects resource efficiency. However, the significantly lower overall resource damage compared to conventional production (45.42–50.45% reduction) demonstrates the long-term sustainability benefits of green methanol production.
The consistent seasonal pattern observed across all damage categories in Figure 4, where impacts follow the order summer > spring > autumn > winter, reveals important insights about system performance. This pattern suggests that environmental impacts are closely tied to both production intensity and renewable energy system efficiency. The summer’s higher impacts (12.49% for human health, 31.15% for ecosystems, and 54.58% for resources) likely result from increased production activity during favorable weather conditions and higher cooling requirements. Conversely, winter’s lower impacts (10.55% for human health, 24.23% for ecosystems, and 49.55% for resources) might reflect both reduced production intensity and more efficient cooling operations. The intermediate values for spring and autumn demonstrate how the system adapts to transitional seasonal conditions while maintaining significantly lower environmental impacts compared to conventional production methods.
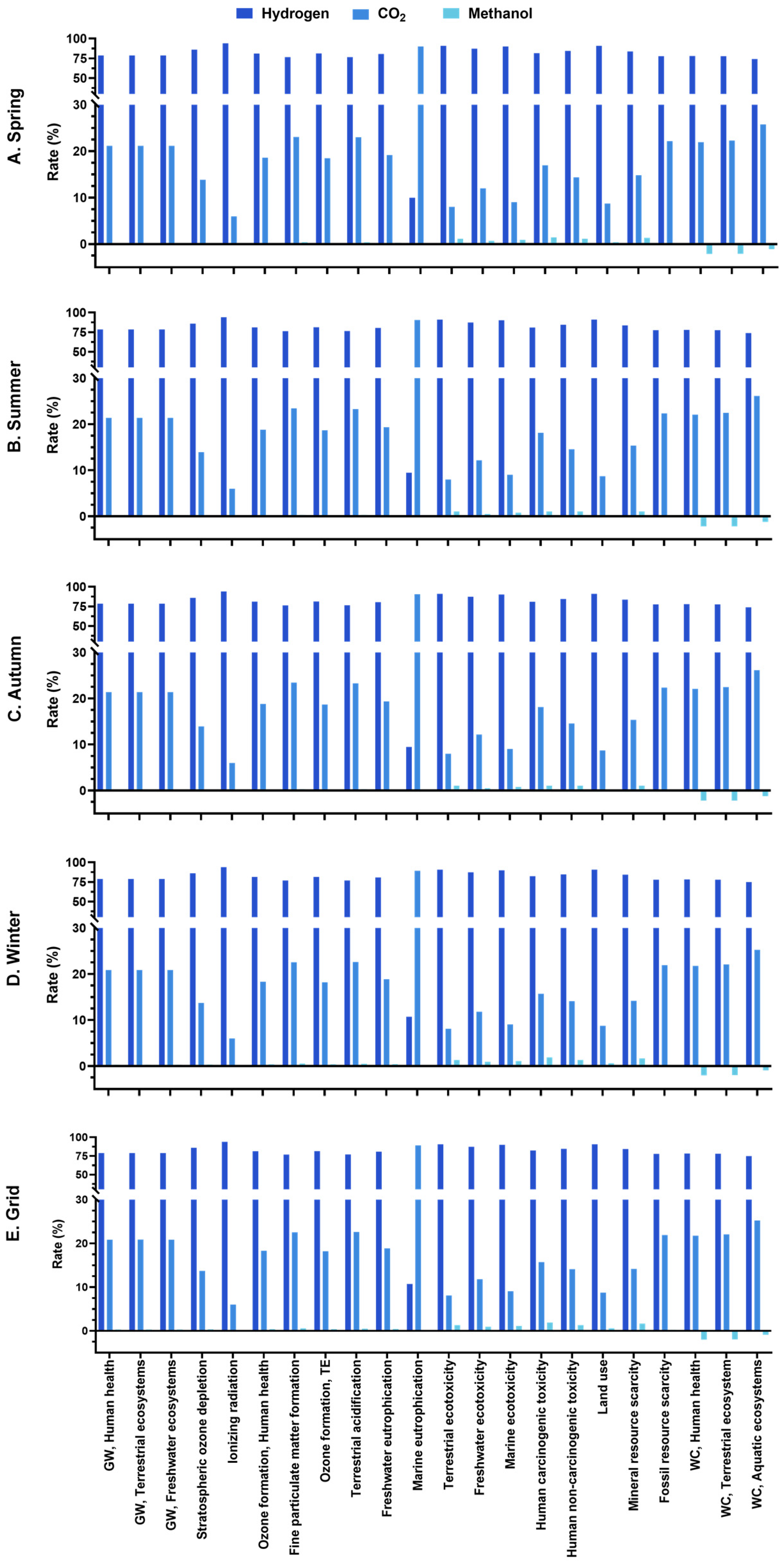
As demonstrated in Figure 5A, spring green methanol production exhibits distinct environmental impact distributions across three fundamental processes, with hydrogen production through electrolysis emerging as the dominant contributor (74–94% across categories). This baseline seasonal scenario reveals particularly significant contributions to ionizing radiation (93.97%), terrestrial ecotoxicity (90.82%), and land use (90.88%), establishing reference metrics for cross-seasonal comparison. Figure 5B presents summer operational patterns, where hydrogen production maintains predominance but demonstrates enhanced efficiency, evidenced by marginally increased contributions to ionizing radiation (94.00%), land use (91.04%), and terrestrial ecotoxicity (90.99%). This efficiency enhancement correlates directly with increased solar energy availability and optimized electrolyzer performance under elevated ambient temperatures.
Figure 5C reveals autumn-specific adaptations, where hydrogen production maintains primary impact contribution but exhibits efficiency modulation, with slight decreases in ionizing radiation (93.95%), terrestrial ecotoxicity (90.75%), and land use (90.81%) compared to summer values. The transition to winter conditions, as shown in Figure 5D, demonstrates further systematic variations, with hydrogen production exhibiting its lowest seasonal contributions to ionizing radiation (93.91%), terrestrial ecotoxicity (90.59%), and land use (90.67%), indicating temperature-dependent process efficiency degradation. Figure 5E presents the conventional grid-powered production baseline, revealing substantially different impact distribution patterns, with hydrogen production showing elevated contributions across most categories (85–94%) and peak impacts in terrestrial ecotoxicity (91.19%) and land use (91.96%).
Carbon capture process contributions demonstrate systematic seasonal variations, which are particularly evident in marine eutrophication impacts. As shown in Figure 5B, summer conditions yield peak eutrophication contribution (90.48%), decreasing progressively through autumn (Figure 5C, 89.69%) and reaching minimum values in winter (Figure 5D, 89.17%). This seasonal gradient correlates inversely with ambient temperature conditions and cooling requirements. The grid-powered scenario (Figure 5E) presents a markedly different profile, with carbon capture showing reduced contributions across most categories (5–13%), except marine eutrophication (83.79%).
The methanol synthesis process exhibits quantifiably distinct operational characteristics across seasonal configurations, with Figure 5A–D revealing systematic variations in environmental impact distribution. Figure 5A establishes baseline spring performance metrics, with contributions generally below 1.5% across categories, except for human carcinogenic toxicity (1.45%) and mineral resource scarcity (1.32%). Notably, the process demonstrates beneficial water consumption impacts, with negative values across human health (−2.12%), terrestrial ecosystem (−2.08%), and aquatic ecosystem (−1.09%) categories, indicating effective water recovery mechanisms.
Figure 5B illustrates enhanced summer performance characteristics, with water consumption benefits intensifying to −2.19%, −2.17%, and −1.22%, respectively, while simultaneously showing reduced contributions to human carcinogenic toxicity (1.05%) and mineral resource scarcity (1.05%). This efficiency optimization contrasts markedly with the winter operations depicted in Figure 5D, where the process exhibits peak contributions to human carcinogenic toxicity (1.89%) and mineral resource scarcity (1.66%) while maintaining attenuated water recovery benefits (−2.03% to −0.91%). The conventional grid-powered configuration, as shown in Figure 5E, demonstrates fundamentally different operational characteristics, with contributions ranging from 0.5% to 4.5% and notably lacking the water conservation benefits observed in renewable-based scenarios.
Cross-scenario comparative analysis reveals statistically significant patterns in impact distribution modularity. Hydrogen production efficiency demonstrates a clear seasonal gradient (summer > spring > autumn > winter) in key impact categories, with variation ranges of 0.09% in ionizing radiation (94.00–93.91%), 0.40% in terrestrial ecotoxicity (90.99–90.59%), and 0.37% in land use (91.04–90.67%). These data indicate a strong relationship between solar energy availability and hydrogen production efficiency, highlighting the potential of renewable energy optimization for green methanol production. Conversely, carbon capture impacts show inverse seasonal correlation patterns, particularly in water-related categories, with summer peaks diminishing progressively through winter, demonstrating temperature-dependent process efficiency variations.
Cross-comparative analysis of seasonal and grid-based configurations reveals statistically significant system-level performance patterns that merit detailed examination. The renewable-based configurations (Figure 5A–D) demonstrate sophisticated environmental impact modulation capabilities absent in the grid-powered baseline (Figure 5E), particularly evident in process-specific efficiency gradients. The operational synergy between hydrogen production and carbon capture exhibits inverse optimization patterns across seasonal transitions, with hydrogen production achieving peak efficiency metrics during periods of maximal solar availability (Figure 5B), while carbon capture demonstrates enhanced performance characteristics under reduced ambient temperature conditions (Figure 5D).
Figure 5B demonstrates that summer conditions facilitate optimal hydrogen production efficiency (94.00% contribution to ionizing radiation) while simultaneously inducing peak water-related impacts in carbon capture (26.15% contribution to aquatic ecosystems). This efficiency-impact trade-off transitions systematically through autumn (Figure 5C) to winter configurations (Figure 5D), where reduced hydrogen production efficiency (93.91% contribution to ionizing radiation) is partially offset by enhanced carbon capture performance (25.24% contribution to aquatic ecosystems). The conventional grid-powered configuration (Figure 5E) lacks this sophisticated environmental impact modulation capability, exhibiting consistently elevated impact intensities across all process stages.
The methanol synthesis process emerges as a critical differentiator between renewable and grid-powered configurations, particularly in water consumption dynamics. Renewable-based scenarios demonstrate considerable water recovery benefits across all seasonal configurations, with optimization gradients ranging from −2.19% (summer, Figure 5B) to −0.91% (winter, Figure 5D) in aquatic ecosystem impacts. This beneficial characteristic is notably absent in the grid-powered configuration (Figure 5E), suggesting fundamental differences in process integration efficiency between renewable and conventional energy utilization paradigms. Furthermore, the seasonal variation in water recovery efficiency (∆η = 1.28%) indicates substantial potential for process optimization through targeted temperature management strategies.
Overall, these findings demonstrate conclusively that seasonal renewable energy integration enables sophisticated environmental impact modulation capabilities absent in conventional grid-powered systems. Seasonal configurations consistently show lower environmental impacts compared to the grid-powered baseline, particularly in global warming potential and water consumption categories, due to their reliance on renewable energy sources. In contrast, grid-powered systems exhibit higher impacts, reflecting their dependency on fossil-fuel-intensive electricity generation. The observed seasonal efficiency gradients further highlight opportunities for system optimization through adaptive operational strategies that leverage variations in renewable resource availability and ambient conditions. Moreover, these results emphasize the critical role of hybrid energy storage systems in stabilizing production under fluctuating renewable energy scenarios, underscoring the broader sustainability benefits of renewable energy integration in green methanol production.
Figure 6 presents a detailed comparison of environmental impacts between green methanol and conventional grid-powered methanol production, with all impacts normalized to conventional production (100%). This comprehensive analysis reveals significant variations in environmental performance across different impact categories, demonstrating both the advantages and challenges of green methanol production.
The climate change-related impacts shown in Figure 6 demonstrate remarkable improvements in green methanol production. Global warming impacts across all three protection areas (human health, terrestrial ecosystems, and freshwater ecosystems) show consistent reductions to approximately 21.88% of conventional production impacts. This substantial reduction of nearly 78% in climate change impacts represents one of the most significant environmental advantages of green methanol production, directly attributable to the shift from fossil-based to renewable energy sources.
The toxicity-related impacts in Figure 6 reveal a more nuanced picture. While green methanol production shows significant improvements in some categories, such as fine particulate matter formation (4.14% of conventional impacts) and freshwater eutrophication (9.85%), other categories show more moderate reductions. Marine ecotoxicity (71.95%), terrestrial ecotoxicity (83.91%), and human carcinogenic toxicity (59.46%) demonstrate that while green methanol production generally performs better, the margin of improvement varies considerably across different toxicity metrics.
The resource-related impacts depicted in Figure 6 show interesting patterns. Mineral resource scarcity for green methanol production remains high at 97.05% of conventional production, reflecting the intensive mineral requirements for renewable energy infrastructure. However, fossil resource scarcity shows a substantial improvement, at 45.49% of conventional production. Water consumption impacts demonstrate significant improvements across all categories, with particularly notable reductions in aquatic ecosystems (9.09%) and terrestrial ecosystems (20.41%).
The atmospheric impact categories in Figure 6 show consistent improvements in green methanol production. Ozone formation impacts for both human health and terrestrial ecosystems are reduced to approximately 22% of conventional production, while stratospheric ozone depletion shows a more moderate improvement at 31.79%. Notably, ionizing radiation remains relatively high at 89.27%, likely due to the materials and processes involved in renewable energy infrastructure. Marine eutrophication also shows a relatively high impact at 92.82%, suggesting this as an area for potential process optimization.
Figure 7 presents a high-level comparison of environmental damages between green methanol and conventional grid-powered methanol production, aggregating the previous 22 midpoint impact categories into 3 fundamental damage categories. This endpoint analysis provides a strategic overview of the environmental performance differences between these production methods, revealing significant variations in their overall environmental impact profiles.
As shown in Figure 7, the human health damage category demonstrates the most substantial improvement for green methanol production, showing only 7.80% of the impact compared to conventional production (100%). This dramatic reduction of 92.20% in human health impacts represents the most significant advantage of green methanol production over conventional methods. This remarkable improvement can be attributed to several factors, including reduced air pollutant emissions, decreased toxic substance releases, and lower exposure to harmful materials throughout the production process, primarily due to the shift from fossil-based to renewable energy sources.
The ecosystem damage assessment presented in Figure 7 reveals that green methanol production results in 21.73% of the impact compared to conventional production (100%). This significant reduction of 78.27% in ecosystem damage demonstrates the substantial environmental benefits of the renewable energy-based production system. The improvement in ecosystem impacts suggests that despite the land use requirements for renewable energy infrastructure, the overall effect on ecosystem health is considerably lower than conventional production methods. This reduction can be attributed to decreased habitat disruption, reduced pollution loads, and lower environmental stress on natural systems.
The resource damage impacts shown in Figure 7 demonstrate that green methanol production results in 45.85% of the impact compared to conventional production (100%). While this represents a significant improvement with a 54.15% reduction in resource damage, it shows a more moderate advantage compared to the other two damage categories. This pattern reflects the resource requirements for establishing and maintaining renewable energy infrastructure, including both material resources and energy inputs. However, unlike conventional production’s continuous resource depletion, the higher initial resource investment in green methanol production infrastructure enables more sustainable long-term production with lower ongoing resource consumption.
The overall damage assessment pattern in Figure 7 reveals a clear hierarchy in environmental improvements, with human health showing the most substantial benefits, followed by ecosystem impacts, and then resource consumption. This pattern suggests that while green methanol production offers significant environmental advantages across all three damage categories, the benefits are particularly pronounced in terms of human health protection. The results indicate that the transition to green methanol production represents a significant step toward more sustainable chemical production, though opportunities remain for further optimization in resource efficiency.
Table 1 presents a comprehensive comparison of environmental damage impacts between green methanol and conventional grid-powered methanol production, using absolute values across three fundamental damage categories. This quantitative assessment reveals significant differences in environmental performance between the two production methods, providing crucial insights into their respective sustainability profiles.
The human health impacts shown in Table 1 demonstrate a remarkable difference between the two production methods. Green methanol production results in 0.00679 DALYs (Disability Adjusted Life Years), while conventional grid-powered production shows a substantially higher impact of 0.087 DALYs. This difference of 0.08021 DALYs represents a significant reduction of approximately 92.2% in potential human health impacts. The DALY metric, which combines years of life lost due to premature mortality and years lived with disability, indicates that green methanol production could prevent significant health burdens compared to conventional methods, primarily through reduced air pollution and decreased exposure to harmful substances.
The ecosystem damage assessment in Table 1 reveals equally significant improvements with green methanol production. The impact on ecosystem quality, measured in species.yr (species loss per year), shows that green methanol production results in 1.52 × 10−5 species.yr compared to 6.99 × 10−5 species.yr for conventional production. This 78.3% reduction in ecosystem impact (difference of 5.47 × 10−5 species.yr) demonstrates the substantial environmental benefits of transitioning to renewable energy-based production. The lower species loss rate indicates reduced pressure on biodiversity and better preservation of ecosystem functions, despite the land use requirements for renewable energy infrastructure.
The resource damage impacts presented in Table 1, expressed in USD2013 to represent the economic burden of resource depletion, show that green methanol production requires 324 USD2013 compared to 706 USD2013 for conventional production. This 54.1% reduction in resource-related costs (a difference of 382 USD2013) reflects more efficient resource utilization in green methanol production. While the absolute values might seem relatively small, they represent significant savings when scaled to industrial production levels. This economic advantage becomes even more pronounced when considering the long-term sustainability benefits and decreasing costs of renewable energy technologies.
The green methanol process tree presents a comprehensive visualization of the environmental impacts associated with green methanol production, revealing the contribution of each process stage to the total environmental burden. This analysis, expressed in environmental impact points (Pt), provides crucial insights into the relative significance of different production components and their associated environmental loads.
As shown in the green methanol process tree (Figure 8), hydrogen production emerges as the dominant contributor to environmental impacts with 72.3 Pt, representing approximately 78.2% of the total impact score (92.5 Pt). This significant contribution is primarily associated with the production of 208 kg hydrogen, requiring substantial energy inputs through a mix of wind energy (3.69 × 104 MJ) and high-voltage electricity (3.69 × 104 MJ). The process also involves 1.19 × 103 kg of KOH production, contributing 67.1 Pt to the hydrogen production impact, highlighting the significant environmental burden of the electrolysis process materials.
The carbon capture process, as illustrated in the green methanol process tree, shows the second-highest environmental impact at 19.9 Pt, approximately 21.5% of the total impact. This process requires 1.52 × 103 kg of carbon capture capacity and involves several material inputs, including 100 kg of monoethanolamine (7.89 Pt), 93.8 kg of activated carbon (8.92 Pt), and 14.1 kg of zeolite powder (2.51 Pt). The energy requirements for carbon capture are met through a combination of wind energy (3.97 × 103 MJ) and high-voltage electricity (3.97 × 103 MJ), demonstrating the significant resource intensity of the capture process.
The methanol synthesis stage shown in the green methanol process tree demonstrates the lowest environmental impact at 0.321 Pt, only 0.3% of the total impact score. This relatively low impact is achieved despite processing 1000 kg of material input, which is supported by modest energy requirements of wind energy (1.76 × 103 MJ) and high-voltage electricity (1.76 × 103 MJ). This efficiency in the synthesis stage suggests effective process optimization and integration of renewable energy sources.
The overall distribution of environmental impacts in the green methanol process tree reveals critical insights for process optimization. The disproportionate impact of hydrogen production (72.3 Pt) compared to other stages suggests this as the primary target for environmental improvement efforts. The energy mix strategy, combining wind energy with high-voltage electricity in equal proportions across all stages, demonstrates a balanced approach to renewable energy integration, though the significant contribution of electricity production to the total impact (5.18 Pt for hydrogen production, 0.557 Pt for carbon capture, and 0.247 Pt for methanol synthesis) indicates potential opportunities for further optimization of the energy supply system.
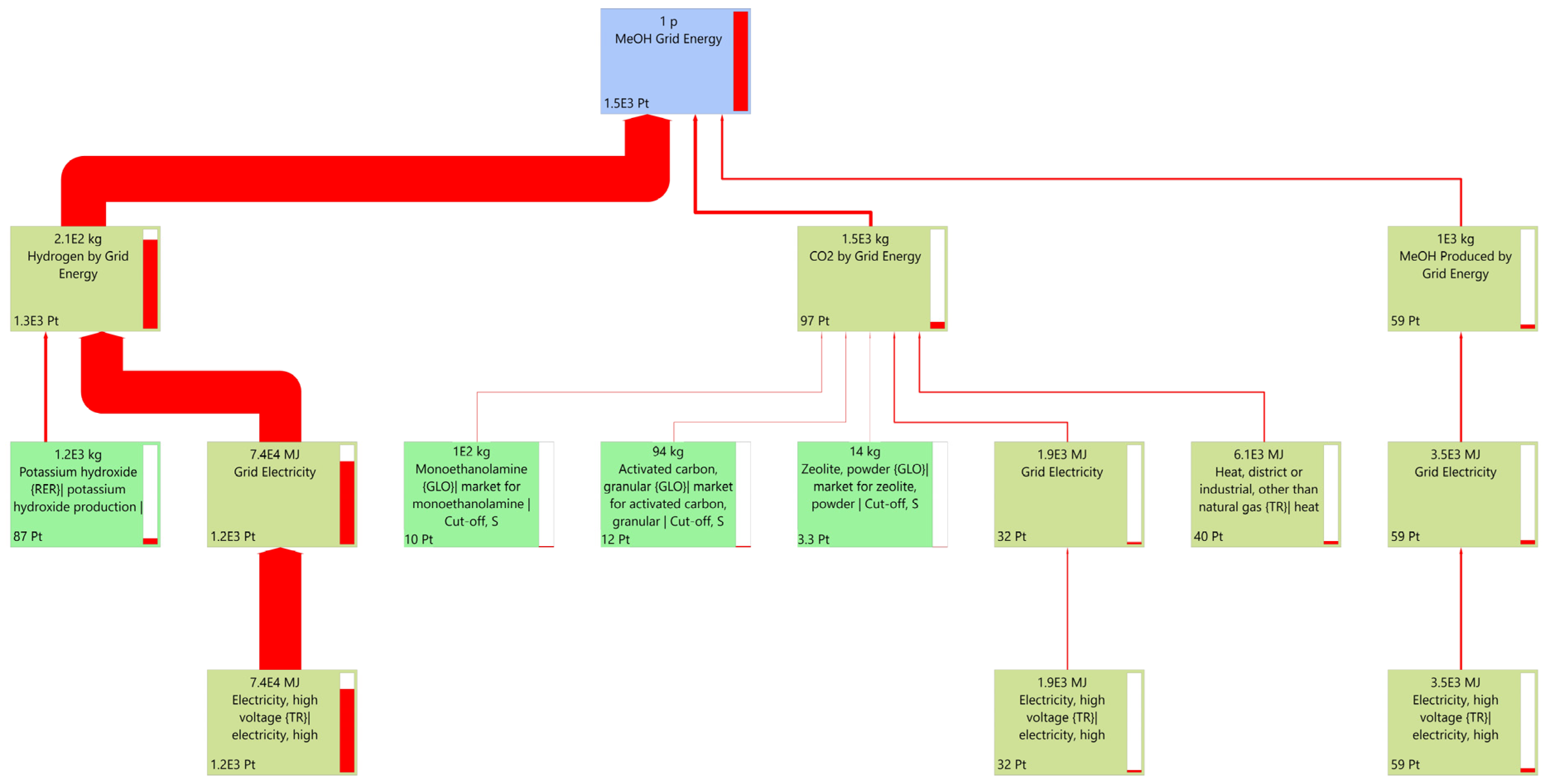
The methanol grid energy process tree provides a detailed visualization of the conventional grid-powered methanol production system, revealing the environmental impact distribution across different process stages (Figure 9). This analysis demonstrates the significant influence of grid electricity dependence on the overall environmental performance of the production system.
As shown in the methanol grid energy process tree, the carbon capture process involves processing 1.52 × 103 kg of CO2 and requires substantial material inputs, including MEA, activated carbon, and zeolite powder. The environmental impacts of this stage are intensified by the use of grid electricity, with each component showing a significant contribution to the total environmental burden. The process’s reliance on industrial heat and high-voltage electricity from the grid creates multiple high-impact pathways, as indicated by the thick red lines in the process tree.
The hydrogen production branch of the methanol grid energy process tree demonstrates the most intensive energy consumption pattern, processing 208 kg of hydrogen with substantial grid electricity requirements (7.38 × 104 MJ). This stage shows particularly high environmental impacts due to the energy-intensive nature of hydrogen production coupled with the carbon-intensive grid electricity supply. The production of KOH (1.19 × 103 kg) as a process input adds another significant environmental burden, with its own high electricity demands contributing to the cumulative impact.
Looking at the methanol synthesis stage in the methanol grid energy process tree, the processing of 1000 kg of material has additional grid electricity requirements (3.52 × 103 MJ). While this stage shows relatively lower direct impacts compared to hydrogen production and carbon capture, its dependence on grid electricity still results in significant environmental burdens. The linear energy flow pattern from the grid to process units indicates a rigid and carbon-intensive energy supply structure.
The overall impact pattern shown in the methanol grid energy process tree reveals critical insights into the environmental performance of conventional methanol production. The predominant use of grid electricity across all processes creates a cascade of environmental impacts, as indicated by the consistent presence of thick red impact lines throughout the tree. The high-voltage electricity nodes (7.94 × 103 MJ for carbon capture, 3.52 × 103 MJ for methanol synthesis, and 7.38 × 104 MJ for hydrogen production) demonstrate the system’s heavy reliance on grid infrastructure and its associated environmental burdens. This visualization effectively illustrates why transitioning to renewable energy sources could offer significant environmental advantages despite potentially requiring a more complex system architecture.

Uncertainty Analysis

Uncertainty analysis, conducted through extensive Monte Carlo simulation (n = 20,000), reveals statistically robust differentiation patterns in environmental impact assessments between renewable and grid-powered methanol production pathways (Figure 10 (top,bottom)). The renewable energy configuration (Figure 10 (top)) demonstrates high methodological consistency across impact categories, with notably constrained confidence intervals in global warming impacts (58.47–58.73%), indicating exceptional reliability in climate change impact quantification. Marine eutrophication exhibits the most precise uncertainty band (20.73–20.82%), suggesting statistically significant accuracy in marine ecosystem impact assessment. The ionizing radiation category presents the widest uncertainty range (70.83–71.21%), reflecting the complex interdependencies of renewable energy infrastructure requirements and their associated stochastic variations.
The grid-powered production pathway (Figure 10 (bottom)) manifests distinctly different uncertainty characteristics, with significantly narrower confidence intervals across multiple impact categories. Fine particulate matter formation demonstrates remarkable precision in impact estimation (2.66–2.68%), while ionizing radiation maintains the highest uncertainty range (67.52–68.27%). Global warming impact categories exhibit consistent uncertainty distributions (14.04–14.17%) across human health, terrestrial ecosystems, and freshwater ecosystems, indicating robust methodological reliability in climate impact quantification. Renewable and grid-powered configurations exhibit notable differences in their uncertainty distributions. Renewable systems tend to show broader but more stable uncertainty ranges across various impact categories, reflecting the dynamic yet predictable nature of renewable energy availability.
Table 2 presents a comprehensive statistical analysis of damage assessment metrics comparing renewable and grid energy pathways in green methanol production, evaluated using Monte Carlo simulation (n = 20,000) with 95% confidence intervals. The analysis reveals distinct uncertainty profiles across three fundamental damage categories: ecosystems (species.yr), human health (DALY), and resources (USD2013). For renewable energy pathways, damage metrics exhibit moderate variability with coefficients of variation (CV) ranging from 34.21% to 35.82% across categories. The ecosystem impact demonstrates a mean of 1.84 × 105 species.yr (SD = 6.60 × 106), with 95% confidence bounds of [7.55 × 106, 2.92 × 105], indicating robust environmental performance despite uncertainty. Human health impacts show a mean DALY value of 9.41 × 103 (SD = 3.22 × 103), with relatively symmetric distribution around the median (9.39 × 103), suggesting stable impact patterns. The resource depletion metrics present a mean of 365.53 USD2013 (SD = 129.45), with the interquartile range remaining well below grid energy values. Conventional grid energy pathways demonstrate notably different uncertainty characteristics, with substantially lower CVs (3.38–17.29%), suggesting more predictable but consistently higher environmental impacts. Ecosystem damage shows a mean of 8.17 × 105 species.yr (SD = 6.55 × 106), approximately 4.4 times higher than renewable pathways. Human health impacts average 9.49 × 102 DALY (SD = 3.21 × 103), with tight confidence bounds [8.99 × 102, 9.99 × 102] indicating highly consistent adverse effects. Resource depletion averages 743.41 USD2013 (SD = 128.57), demonstrating consistent economic burden. Standard errors of the mean (SEM) remain consistently low across all metrics (≤0.915), confirming robust statistical power in the comparative assessment. The pronounced differences in CV between renewable and grid pathways (factor of 2–10) suggest that while renewable systems show greater variability, their mean impacts remain substantially lower across all damage categories, even when accounting for uncertainty ranges.
Table 3 presents a comprehensive uncertainty analysis of environmental impact scores for renewable and grid-powered green methanol production pathways, derived through Monte Carlo simulation with a 50-bin resolution and 99.9% visible interval coverage. The statistical framework implements a rigorous comparative assessment protocol, revealing distinct uncertainty characteristics between production modalities. The renewable energy pathway demonstrates a mean environmental impact score of 0.00365 (SD = 0.0013), with central tendency confirmed by a closely aligned median of 0.00364. The coefficient of variation of 35.6% indicates moderate systemic variability, attributable to the inherent fluctuations in renewable resource availability. The 95% confidence interval [0.00151, 0.00577] encompasses the full spectrum of operational scenarios while maintaining significantly lower impact boundaries compared to conventional production. This variability profile aligns with theoretical expectations for renewable systems, where temporal resource availability patterns introduce predictable uncertainty margins. In contrast, the grid-powered production pathway exhibits a mean impact score of 0.0151 (SD = 0.00129), representing a 4.14-fold increase over the renewable configuration. The remarkably lower CV of 8.54% reflects the characteristic stability of grid-based systems, with perfectly aligned mean and median values (0.0151), indicating a symmetric distribution of impact scores. The narrow confidence interval [0.013, 0.0172] demonstrates highly predictable—though consistently elevated—environmental impacts, attributable to the standardized composition of grid electricity supply. The statistical robustness of this comparative assessment is validated by nearly identical standard errors of the mean (SEM ≈ 9.1 × 10−6) across both pathways, despite their distinct variability profiles. The pronounced difference in CV (factor of 4.17) between configurations provides quantitative evidence that renewable systems, while subject to higher operational variability, maintain superior environmental performance even under conservative uncertainty assumptions. These findings contribute to the growing body of evidence supporting the environmental advantages of renewable energy integration in chemical production processes while providing precise uncertainty quantification for system optimization strategies.
The study by Maimaiti et al. [28] aimed to evaluate the environmental sustainability of steady-state methanol production using renewable electricity and hydrogen, analyzing six distinct renewable energy system configurations incorporating photovoltaic, wind turbines, and hybrid combinations with battery and grid integration at a coal-fired power plant in Inner Mongolia, China. The results demonstrated that Case B2 (photovoltaic electricity generation + battery storage + grid feedback) exhibited optimal environmental performance with a global warming potential of 0.105 kg CO2-eq/kg methanol, achieving 74–92% and 51.1–73.8% reductions in global warming potential and abiotic depletion potential, respectively, compared to conventional production methods. Component analysis revealed the hydrogen production unit (HPU) as the primary environmental impact contributor (74–94%), while the carbon capture unit showed comparable effects, specifically in abiotic depletion potential, and the methanol production unit demonstrated minimal environmental impact across all categories. However, the renewable systems exhibited elevated impacts in human toxicity, eutrophication potential, and ozone depletion potential, primarily attributable to photovoltaic electricity generation processes. These findings underscore the critical importance of comprehensive environmental sustainability assessment in large-scale renewable methanol production systems, highlighting the need for optimized battery storage integration, grid-connection strategies, and improved photovoltaic manufacturing processes to enhance overall system environmental performance. A comparative analysis of the current study and Maimaiti et al.’s [28] work on renewable energy-based methanol production systems reveals both significant methodological convergences and distinctive approaches in environmental impact assessment. While both studies demonstrate substantial reductions in global warming potential compared to conventional methods (24.38–28.26% in our seasonal configurations versus 74–92% in Maimaiti et al.’s study [28]), the variation can be attributed to different baseline scenarios and regional grid emission factors. A notable convergence emerges in the identification of the HPU as the primary environmental impact contributor (74–94% across impact categories in both studies), validating the critical role of hydrogen production efficiency. However, our research distinctively implements a comprehensive seasonal variability analysis framework (spring: 50–50%, summer: 70–30%, autumn: 40–60%, winter: 20–80% solar–wind ratios), providing crucial insights into temporal optimization strategies, whereas Maimaiti et al. [28] focused on system configurations without explicit seasonal consideration. Furthermore, while both studies incorporate dual-battery storage systems (60% LIBs and 40% VRFBs), our research demonstrates more granular analysis of storage system performance across seasonal transitions, revealing distinct patterns in water consumption impacts (11.62% winter to 16.55% summer) and fine particulate matter formation (4.87% winter to 5.99% summer). These complementary approaches suggest that integrating seasonal optimization strategies with grid integration mechanisms could inform more comprehensive frameworks for future renewable methanol production systems, particularly in regions with significant seasonal resource variations.
Vaquerizo and Kiss [27] developed an innovative thermally self-sufficient process for green methanol production through CO2 hydrogenation that achieves exceptional efficiency metrics. Their groundbreaking approach minimizes power consumption to 656 kWh per metric ton of methanol while maintaining practically 100% methanol yield at high purity (>99.99%). The system architecture employs an isothermal reactor operating at 250 °C and 65 bar, integrated with a dividing wall column for single-step separation, enabling optimal heat integration and process intensification. Comparing this advancement with our research findings reveals both notable convergences and distinctive methodological approaches. While both studies demonstrate significant reductions in global warming potential compared to conventional production methods, there are key differences in the optimization strategies. Our seasonal variability framework (spring: 50–50%, summer: 70–30%, autumn: 40–60%, winter: 20–80% solar–wind ratios) provides granular insights into temporal resource utilization patterns, whereas Vaquerizo and Kiss [27] focused on process intensification through precise pressure and temperature control. The studies show remarkable alignment in identifying the HPU as the primary environmental impact contributor (74–94% across impact categories). However, our research reveals distinct seasonal efficiency gradients in hydrogen production, with correlations to solar energy availability, while Vaquerizo and Kiss [27] achieved efficiency by minimizing pressure drop in the reaction–separation–recycle loop. A particularly significant distinction lies in the energy storage approach. While our dual-battery configuration (60% LIBs and 40% VRFBs) demonstrates sophisticated seasonal adaptability, Vaquerizo and Kiss [27] achieve thermal self-sufficiency through careful heat integration and steam management, eliminating external fuel requirements. Their approach achieves net CO2 emissions of −1.13 kg CO2/kg green methanol with green hydrogen and electricity, compared to our seasonal variations ranging from 24.38% to 28.26% of conventional production impacts. These complementary approaches suggest that integrating seasonal optimization strategies with their process intensification methods could potentially yield even more sustainable green methanol production systems, particularly in regions with significant seasonal renewable resource variations. The synthesis of these methodologies warrants further investigation for optimizing large-scale implementation.
The comprehensive LCIA presented herein demonstrates the robust environmental advantages of seasonally optimized renewable green methanol production systems, while simultaneously revealing critical areas for future optimization. The observed seasonal efficiency gradients, particularly in hydrogen production (variation range: 0.09–0.40% across key impact categories), suggest significant potential for further performance enhancement through adaptive operational strategies. Monte Carlo simulation results (n = 20,000) validate the statistical reliability of these findings, with renewable configurations maintaining superior environmental performance despite higher operational variability (CV: 34.21–35.82% vs. 3.38–17.29% for grid-based systems). The integration of these insights with emerging process intensification technologies could potentially yield even more sustainable production frameworks, particularly in regions with pronounced seasonal resource variations. The choice of alkaline electrolysis technology in this study was driven by its established maturity, cost-effectiveness, and compatibility with large-scale hydrogen production. While it is acknowledged that PEM electrolyzers offer superior load adaptability and are more compatible with the variability of renewable energy sources, the integration of a dual-battery energy storage system in the present framework provides sufficient stabilization for alkaline electrolyzer operation. Exploring the combined use of alkaline and PEM electrolysis represents a promising avenue for future research to enhance the flexibility and efficiency of renewable energy-powered hydrogen production systems. The 60–40% ratio of LIBs to VRFBs was determined through an optimization process that considered technical, economic, and operational factors. LIBs were selected for their high energy density and rapid response capabilities, while VRFBs were chosen for their scalability, longevity, and cost-effectiveness in long-term storage, making them highly suitable for sustainable energy systems. VRFBs have additional advantages that further justify their selection. As highlighted by Chen et al. [29], VRFBs exhibit superior recyclability, long operational lifespans, and the ability to scale power and capacity independently, which makes them an environmentally friendly and efficient solution for long-duration storage. These characteristics not only enhance the system’s adaptability to fluctuating renewable energy inputs but also align with broader sustainability objectives.
The adoption of the dual-storage system represents a trade-off between increased system complexity and enhanced operational flexibility. While integrating two battery technologies incurs higher initial costs, it provides a robust solution for managing both short-term energy fluctuations and long-duration storage requirements. The scalability of VRFBs, in particular, allows for independent adjustment of power and energy capacity, making the system adaptable for industrial-scale applications without requiring significant architectural modifications. The integration of variable renewable energy sources with advanced storage systems has been extensively studied to address energy intermittency challenges and enhance system efficiency. Zaheb et al. [30] emphasize the importance of hybrid energy systems in stabilizing energy supply under fluctuating renewable conditions, highlighting their role in improving resilience and energy utilization. Similarly, Ahmadi et al. [31] demonstrate the advantages of combining centralized and distributed storage strategies to optimize grid performance and reduce operational costs. These findings align with the conclusions of this study, further supporting the feasibility of dual-storage architectures in renewable energy systems.
Future research should focus on optimizing the balance between system cost and operational efficiency to further enhance scalability and performance in large-scale implementations. This hybrid configuration balances the needs of short-term energy fluctuation management and long-duration storage, ensuring stable and autonomous operation under seasonal renewable energy variability. Future research could explore dynamic ratios or alternative storage technologies to enhance system performance further. Despite providing comprehensive environmental and operational assessments, this study does not include a detailed economic analysis. Specifically, the cost-effectiveness of directly utilizing excess renewable energy for hydrogen production compared to employing LIBs and VRFBs for energy storage has not been evaluated. Future research should incorporate cost analysis frameworks to address this gap and enhance the applicability of these findings for industrial implementation, offering a more integrated perspective on economic and environmental sustainability. Future research should also focus on optimizing the synergistic relationship between seasonal resource availability patterns and process efficiency parameters.

4. Conclusions

This study provides a comprehensive analysis of green methanol production by integrating multi-seasonal renewable energy modeling and hybrid storage systems within an LCA framework. Our findings clearly demonstrate the environmental benefits of seasonal configurations compared to conventional grid-powered production systems. Specifically, seasonal setups reduced the global warming potential by 24.38–28.26% while significantly enhancing water recovery. These results underscore the importance of renewable energy integration in mitigating the environmental burden of chemical production processes. The dual-comparative framework applied in this research allowed us to systematically evaluate the interplay between renewable energy variability and process performance. This approach revealed the stabilizing role of hybrid energy storage systems, such as LIBs and VRFBs, in addressing fluctuations in renewable energy availability. By balancing short-term and long-term storage needs, these systems facilitate more efficient and sustainable production pathways under dynamic energy scenarios. Looking ahead, several key opportunities for further research emerge. Economic feasibility assessments and the dynamic optimization of storage systems are crucial for enhancing the scalability of green methanol production in industrial applications. Moreover, incorporating real-time energy management systems and expanding sustainability evaluations to include economic and social indicators could deepen the practical impact of this work. These advancements will support global efforts to meet climate targets and develop robust, sustainable solutions for renewable fuel production. Overall, this study not only highlights the transformative potential of integrating seasonal renewable energy and hybrid storage systems but also provides actionable insights for improving the environmental performance of green methanol production. We hope these findings inspire further innovation in sustainable chemical manufacturing and contribute meaningfully to global decarbonization efforts.

Supplementary Materials

The following supporting information can be downloaded at: https://www.mdpi.com/article/10.3390/su17020624/s1. Supplementary File includes additional text related to the methodology. References [4,8,10,11,12,13,15,18,20,24,27,28,32,33,34,35,36,37,38] are cited in the Supplementary Materials.

Author Contributions

Conceptualization, H.G. and Z.Y.; methodology, HG.; software, Z.Y.; validation, H.G. and Z.Y.; formal analysis, H.G.; investigation, H.G.; resources, Z.Y.; data curation, H.G.; writing—original draft preparation, H.G. and Z.Y.; writing—review and editing, H.G. and Z.Y.; visualization, H.G. and Z.Y.; supervision, Z.Y.; project administration, H.G. All authors have read and agreed to the published version of the manuscript.

Funding

This research received no external funding.

Institutional Review Board Statement

Not applicable.

Informed Consent Statement

Not applicable.

Data Availability Statement

The data presented in this study are available upon request from the corresponding author.

Conflicts of Interest

The authors declare no conflicts of interest.

References

  1. Franco, A.; Giovannini, C. Routes for Hydrogen Introduction in the Industrial Hard-to-Abate Sectors for Promoting Energy Transition. Energies 2023, 16, 98. [Google Scholar] [CrossRef]
  2. Reddy, V.J.; Hariram, N.P.; Maity, R.; Ghazali, M.F.; Kumarasamy, S. Sustainable E-Fuels: Green Hydrogen, Methanol and Ammonia for Carbon-Neutral Transportation. World Electr. Veh. J. 2023, 14, 349. [Google Scholar] [CrossRef]
  3. Sankaran, K. Renewable Methanol from Industrial Carbon Emissions: A Dead End or Sustainable Way Forward? ACS Omega 2023, 8, 29189–29201. [Google Scholar] [CrossRef] [PubMed]
  4. Sollai, S.; Porcu, A.; Tola, V.; Ferrara, F.; Pettinau, A. Renewable Methanol Production from Green Hydrogen and Captured CO2: A Techno-Economic Assessment. J. CO2 Util. 2023, 68, 102345. [Google Scholar] [CrossRef]
  5. Fasihi, M.; Breyer, C. Global Production Potential of Green Methanol Based on Variable Renewable Electricity. Energy Environ. Sci. 2024, 17, 3503–3522. [Google Scholar] [CrossRef]
  6. Renewable Power Generation Costs in 2022. Available online: https://www.irena.org/Publications/2023/Aug/Renewable-Power-Generation-Costs-in-2022 (accessed on 26 November 2024).
  7. Li, X.; Ye, T.; Meng, X.; He, D.; Li, L.; Song, K.; Jiang, J.; Sun, C. Advances in the Application of Sulfonated Poly(Ether Ether Ketone) (SPEEK) and Its Organic Composite Membranes for Proton Exchange Membrane Fuel Cells (PEMFCs). Polymers 2024, 16, 2840. [Google Scholar] [CrossRef] [PubMed]
  8. Bhandari, R.; Adhikari, N. A Comprehensive Review on the Role of Hydrogen in Renewable Energy Systems. Int. J. Hydrog. Energy 2024, 82, 923–951. [Google Scholar] [CrossRef]
  9. Li, P.; Lin, J.; Yu, Z.; Chi, Y.; Zhao, K. Feasibility Study of Renewable E-Methanol Production: A Substitution Pathway from Blue to Green. iEnergy 2024, 3, 108–114. [Google Scholar] [CrossRef]
  10. Mohammed, M.G.; Hashim, N.A.; Daud, W.M.A.W.; Hartley, U.W.; Aroua, M.K.; Wohlrab, S. Overview of the Latest Progress and Prospects in the Catalytic Hydrogenation of Carbon Dioxide (CO2) to Methanol in Membrane Reactors. Int. J. Hydrogen Energy 2024, 77, 936–957. [Google Scholar] [CrossRef]
  11. Badger, N.; Boylu, R.; Ilojianya, V.; Erguvan, M.; Amini, S. A Cradle-to-Gate Life Cycle Assessment of Green Methanol Production Using Direct Air Capture. Energy Adv. 2024, 3, 2311–2327. [Google Scholar] [CrossRef]
  12. Ebrahimzadeh Sarvestani, M.; Norouzi, O.; Di Maria, F.; Dutta, A. From Catalyst Development to Reactor Design: A Comprehensive Review of Methanol Synthesis Techniques. Energy Convers. Manag. 2024, 302, 118070. [Google Scholar] [CrossRef]
  13. Galusnyak, S.C.; Petrescu, L.; Chisalita, D.A.; Cormos, C.-C. Life Cycle Assessment of Methanol Production and Conversion into Various Chemical Intermediates and Products. Energy 2022, 259, 124784. [Google Scholar] [CrossRef]
  14. Han, Y.; Liao, Y.; Ma, X.; Guo, X. Simulation Study of a Novel Methanol Production Process Based on an Off-Grid Wind/Solar/Oxy-Fuel Power Generation System. Energy Convers. Manag. 2024, 314, 118672. [Google Scholar] [CrossRef]
  15. Walter, D.; Hackebeil, J.; Hübler, C.; Schumann, E.; Lißner, A.; Störr, B.; Motylenko, M.; Rafaja, D.; Mertens, F. Deactivation of Cu/ZnO/Al2O3 Catalysts by Sintering in Liquid Phase Assisted Methanol Synthesis from CO2/H2 and a Way to Counteract It. J. Catal. 2024, 440, 115829. [Google Scholar] [CrossRef]
  16. Bos, M.J.; Kersten, S.R.A.; Brilman, D.W.F. Wind Power to Methanol: Renewable Methanol Production Using Electricity, Electrolysis of Water and CO2 Air Capture. Appl. Energy 2020, 264, 114672. [Google Scholar] [CrossRef]
  17. International Renewable Energy Agency. World Energy Transitions Outlook 2023: 1.5 °C Pathway; World Energy Transitions Outlook; IRENA: Abu Dhabi, United Arab Emirates, 2023. [Google Scholar]
  18. Kojima, H.; Nagasawa, K.; Todoroki, N.; Ito, Y.; Matsui, T.; Nakajima, R. Influence of Renewable Energy Power Fluctuations on Water Electrolysis for Green Hydrogen Production. Int. J. Hydrog. Energy 2023, 48, 4572–4593. [Google Scholar] [CrossRef]
  19. IRENA. Renewable Energy Statistics 2024. International Renewable Energy Agency: Abu Dhabi, UAE. 2024. Available online: https://www.irena.org/-/media/Files/IRENA/Agency/Publication/2024/Jul/IRENA_Renewable_Energy_Statistics_2024.pdf (accessed on 10 December 2024).
  20. Jiang, H.; Du, E.; He, B.; Zhang, N.; Wang, P.; Li, F.; Ji, J. Analysis and Modeling of Seasonal Characteristics of Renewable Energy Generation. Renew. Energy 2023, 219, 119414. [Google Scholar] [CrossRef]
  21. Heide, D.; Von Bremen, L.; Greiner, M.; Hoffmann, C.; Speckmann, M.; Bofinger, S. Seasonal Optimal Mix of Wind and Solar Power in a Future, Highly Renewable Europe. Renew. Energy 2010, 35, 2483–2489. [Google Scholar] [CrossRef]
  22. Bahlawan, H.; Losi, E.; Manservigi, L.; Morini, M.; Pinelli, M.; Spina, P.R.; Venturini, M. Optimization of a Renewable Energy Plant with Seasonal Energy Storage for the Transition towards 100% Renewable Energy Supply. Renew. Energy 2022, 198, 1296–1306. [Google Scholar] [CrossRef]
  23. Bargiacchi, E.; Antonelli, M.; Desideri, U. A Comparative Assessment of Power-to-Fuel Production Pathways. Energy 2019, 183, 1253–1265. [Google Scholar] [CrossRef]
  24. Nnabuife, S.G.; Darko, C.K.; Obiako, P.C.; Kuang, B.; Sun, X.; Jenkins, K. A Comparative Analysis of Different Hydrogen Production Methods and Their Environmental Impact. Clean Technol. 2023, 5, 1344–1380. [Google Scholar] [CrossRef]
  25. Okorieimoh, C.C.; Norton, B.; Conlon, M. Disaggregating Longer-Term Trends from Seasonal Variations in Measured PV System Performance. Electricity 2024, 5, 1–23. [Google Scholar] [CrossRef]
  26. Finkbeiner, M.; Inaba, A.; Tan, R.; Christiansen, K.; Klüppel, H.J. The new international standards for life cycle assessment: ISO 14040 and ISO 14044. Int. J. Life Cycle Assess. 2006, 11, 80–85. [Google Scholar] [CrossRef]
  27. Vaquerizo, L.; Kiss, A.A. Thermally Self-Sufficient Process for Cleaner Production of e-Methanol by CO2 Hydrogenation. J. Clean. Prod. 2023, 433, 139845. [Google Scholar] [CrossRef]
  28. Maimaiti, S.; Gu, Y.; Chen, Q.; Tang, Z. Prospective Life Cycle Environmental Impact Assessment of Renewable Energy-Based Methanol Production System: A Case Study in China. J. Clean. Prod. 2023, 425, 139002. [Google Scholar] [CrossRef]
  29. Chen, S.; Sun, C.; Zhang, H.; Yu, H.; Wang, W. Electrochemical Deposition of Bismuth on Graphite Felt Electrodes: Influence on Negative Half-Cell Reactions in Vanadium Redox Flow Batteries. Appl. Sci. 2024, 14, 3316. [Google Scholar] [CrossRef]
  30. Zaheb, H.; Ahmadi, M.; Rahmany, N.A.; Danish, M.S.S.; Fedayi, H.; Yona, A. Optimal Grid Flexibility Assessment for Integration of Variable Renewable-Based Electricity Generation. Sustainability 2023, 15, 15032. [Google Scholar] [CrossRef]
  31. Ahmadi, M.; Adewuyi, O.B.; Danish, M.S.S.; Mandal, P.; Yona, A.; Senjyu, T. Optimum Coordination of Centralized and Distributed Renewable Power Generation Incorporating Battery Storage System into the Electric Distribution Network. Int. J. Electr. Power Energy Syst. 2021, 125, 106458. [Google Scholar] [CrossRef]
  32. Adiguzel, F.; Bozdogan Sert, E.; Dinc, Y.; Cetin, M.; Gungor, S.; Yuka, P.; Sertkaya Dogan, O.; Kaya, E.; Karakaya, K.; Vural, E. Determining the relationships between climatic elements and thermal comfort and tourism activities using the tourism climate index for urban planning: A case study of Izmir Province: Tourism climate index for urban planning. Theor. Appl. Climatol. 2022, 147, 1105–1120. [Google Scholar] [CrossRef]
  33. Ajeeb, W.; Baptista, P.; Neto, R.C. Life cycle analysis of hydrogen production by different alkaline electrolyser technologies sourced with renewable energy. Energy Convers. Manag. 2024, 316, 118840. [Google Scholar] [CrossRef]
  34. Bellotti, D.; Rivarolo, M.; Magistri, L.; Massardo, A.F. Feasibility study of methanol production plant from hydrogen and captured carbon dioxide. J. CO2 Util. 2017, 21, 132–138. [Google Scholar] [CrossRef]
  35. Bhandari, R.; Trudewind, C.A.; Zapp, P. Life cycle assessment of hydrogen production via electrolysis—A review. J. Clean. Prod. 2014, 85, 151–163. [Google Scholar] [CrossRef]
  36. Koj, J.C.; Schreiber, A.; Zapp, P.; Marcuello, P. Life Cycle Assessment of Improved High Pressure Alkaline Electrolysis. Energy Procedia 2015, 75, 2871–2877. [Google Scholar] [CrossRef]
  37. Ravikumar, D.; Keoleian, G.; Miller, S. The environmental opportunity cost of using renewable energy for carbon capture and utilization for methanol production. Appl. Energy 2020, 279, 115770. [Google Scholar] [CrossRef]
  38. Sánchez, M.; Amores, E.; Rodríguez, L.; Clemente-Jul, C. Semi-empirical model and experimental validation for the performance evaluation of a 15 kW alkaline water electrolyzer. Int. J. Hydrog. Energy 2018, 43, 20332–20345. [Google Scholar] [CrossRef]
Figure 1. Green methanol production process.
Figure 1. Green methanol production process.
Sustainability 17 00624 g001
Figure 2. Process flow map and system boundary.
Figure 2. Process flow map and system boundary.
Sustainability 17 00624 g002
Figure 3. Comparative environmental impact assessment of seasonal green methanol production versus conventional grid-powered methanol production using ReCiPe 2016 Endpoint (H) methodology with World (2010) H/H characterization factors. The analysis encompasses 22 impact categories across 3 damage categories (human health, ecosystem quality, and resources). Impact scores are normalized and expressed as percentages relative to the grid-powered methanol production (blue bars, set at 100%). GW, global warming; WC, water consumption.
Figure 3. Comparative environmental impact assessment of seasonal green methanol production versus conventional grid-powered methanol production using ReCiPe 2016 Endpoint (H) methodology with World (2010) H/H characterization factors. The analysis encompasses 22 impact categories across 3 damage categories (human health, ecosystem quality, and resources). Impact scores are normalized and expressed as percentages relative to the grid-powered methanol production (blue bars, set at 100%). GW, global warming; WC, water consumption.
Sustainability 17 00624 g003
Figure 4. Damage assessment comparison of seasonal green methanol production versus conventional grid-powered methanol production using ReCiPe 2016 Endpoint (H) methodology with World (2010) H/H characterization factors. The analysis presents three main damage categories: human health, ecosystems, and resources. Results are normalized and expressed as percentages relative to conventional grid-powered methanol production (set at 100%).
Figure 4. Damage assessment comparison of seasonal green methanol production versus conventional grid-powered methanol production using ReCiPe 2016 Endpoint (H) methodology with World (2010) H/H characterization factors. The analysis presents three main damage categories: human health, ecosystems, and resources. Results are normalized and expressed as percentages relative to conventional grid-powered methanol production (set at 100%).
Sustainability 17 00624 g004
Figure 5. Process contribution analysis for green methanol production, demonstrating seasonal and grid-powered operational configurations. Results are normalized and expressed as percentages of total category impact, excluding infrastructure processes and long-term emissions. Y-axis represents percentage contribution of each process to total environmental impact (0–100%). GW, global warming; WC, water consumption.
Figure 5. Process contribution analysis for green methanol production, demonstrating seasonal and grid-powered operational configurations. Results are normalized and expressed as percentages of total category impact, excluding infrastructure processes and long-term emissions. Y-axis represents percentage contribution of each process to total environmental impact (0–100%). GW, global warming; WC, water consumption.
Sustainability 17 00624 g005
Figure 6. Comparative environmental impact assessment between green methanol and conventional grid-powered methanol production. Results are normalized with conventional grid-powered production set at 100%, showing the relative environmental performance of green methanol production across 22 impact categories. The analysis excludes infrastructure processes and long-term emissions, providing a comprehensive comparison of operational environmental impacts. GW, global warming; WC, water consumption.
Figure 6. Comparative environmental impact assessment between green methanol and conventional grid-powered methanol production. Results are normalized with conventional grid-powered production set at 100%, showing the relative environmental performance of green methanol production across 22 impact categories. The analysis excludes infrastructure processes and long-term emissions, providing a comprehensive comparison of operational environmental impacts. GW, global warming; WC, water consumption.
Sustainability 17 00624 g006
Figure 7. Endpoint damage assessment comparison between green methanol and conventional grid-powered methanol production. Results are normalized with conventional grid-powered production set at 100%, showing the relative environmental performance of green methanol production across three main damage categories: human health, ecosystems, and resources.
Figure 7. Endpoint damage assessment comparison between green methanol and conventional grid-powered methanol production. Results are normalized with conventional grid-powered production set at 100%, showing the relative environmental performance of green methanol production across three main damage categories: human health, ecosystems, and resources.
Sustainability 17 00624 g007
Figure 8. Green methanol renewable energy process tree. Detailed process contribution analysis for green methanol production showing material and energy flows with their associated environmental impact scores (Pt). The tree diagram illustrates hydrogen production (72.3 Pt), carbon capture (19.9 Pt), and methanol synthesis (0.321 Pt), along with their respective material inputs and energy requirements from renewable sources. Total environmental impact score for 1 ton of green methanol production is 92.5 Pt.
Figure 8. Green methanol renewable energy process tree. Detailed process contribution analysis for green methanol production showing material and energy flows with their associated environmental impact scores (Pt). The tree diagram illustrates hydrogen production (72.3 Pt), carbon capture (19.9 Pt), and methanol synthesis (0.321 Pt), along with their respective material inputs and energy requirements from renewable sources. Total environmental impact score for 1 ton of green methanol production is 92.5 Pt.
Sustainability 17 00624 g008
Figure 9. Methanol grid energy process tree. Process contribution analysis for conventional grid-powered methanol production showing material and energy flows with their associated environmental impact scores (Pt). The tree diagram illustrates three main production stages: carbon capture (1.523 kg), methanol synthesis (1000 kg), and hydrogen production (208 kg), all powered by conventional grid electricity.
Figure 9. Methanol grid energy process tree. Process contribution analysis for conventional grid-powered methanol production showing material and energy flows with their associated environmental impact scores (Pt). The tree diagram illustrates three main production stages: carbon capture (1.523 kg), methanol synthesis (1000 kg), and hydrogen production (208 kg), all powered by conventional grid electricity.
Sustainability 17 00624 g009
Figure 10. Uncertainty analysis of environmental impacts for renewable-based and grid-powered methanol production. (top) Uncertainty distribution for renewable energy-based production showing confidence intervals (95%) across 22 impact categories, with baseline values normalized to 100%. Key metrics include global warming impacts (58.47–58.73%), marine eutrophication (20.73–20.82%), and ionizing radiation (70.83–71.21%). (bottom) Grid-powered production uncertainty analysis demonstrating distinct confidence interval patterns, notably in fine particulate matter formation (2.66–2.68%), global warming impacts (14.04–14.17%), and ionizing radiation (67.52–68.27%). Results expressed as percentage variations from baseline scenarios, calculated through Monte Carlo simulation (n = 20,000) with stratified sampling methodology. Error ranges represent two standard deviations from mean values, excluding outliers beyond 95% confidence interval. GW, global warming; WC, water consumption.
Figure 10. Uncertainty analysis of environmental impacts for renewable-based and grid-powered methanol production. (top) Uncertainty distribution for renewable energy-based production showing confidence intervals (95%) across 22 impact categories, with baseline values normalized to 100%. Key metrics include global warming impacts (58.47–58.73%), marine eutrophication (20.73–20.82%), and ionizing radiation (70.83–71.21%). (bottom) Grid-powered production uncertainty analysis demonstrating distinct confidence interval patterns, notably in fine particulate matter formation (2.66–2.68%), global warming impacts (14.04–14.17%), and ionizing radiation (67.52–68.27%). Results expressed as percentage variations from baseline scenarios, calculated through Monte Carlo simulation (n = 20,000) with stratified sampling methodology. Error ranges represent two standard deviations from mean values, excluding outliers beyond 95% confidence interval. GW, global warming; WC, water consumption.
Sustainability 17 00624 g010
Table 1. Endpoint damage assessment results comparing green methanol and conventional grid-powered methanol production. Results are presented in absolute values for three damage categories: human health (DALY—Disability Adjusted Life Years), ecosystems (species.yr—Species Loss per Year), and resources (USD2013—Monetary Cost in 2013 US Dollars).
Table 1. Endpoint damage assessment results comparing green methanol and conventional grid-powered methanol production. Results are presented in absolute values for three damage categories: human health (DALY—Disability Adjusted Life Years), ecosystems (species.yr—Species Loss per Year), and resources (USD2013—Monetary Cost in 2013 US Dollars).
UnitRenewable EnergyGrid Energy
Human healthDALY0.006790.087
EcosystemsSpecies.yr1.52 × 10−56.99 × 10−5
ResourcesUSD2013324706
Table 2. Endpoint results of damage assessment of methanol production organized by renewable and grid energy modalities.
Table 2. Endpoint results of damage assessment of methanol production organized by renewable and grid energy modalities.
Damage CategoryUnitMeanMedianSDCV2.5%97.5%SEM
Renewable energy
Ecosystemsspecies.yr1.841 × 10−51.836 × 10−56.596 × 10−635.82227.548 × 10−62.922 × 10−54.664 × 10−8
Human healthDALY0.009410.009390.0032234.212970.004110.014692.277 × 10−5
ResourcesUSD2013365.526364.498129.45435.416152.310577.6060.91539
Grid energy
Ecosystemsspecies.yr8.1681 × 10−58.1665 × 10−56.5545 × 10−68.024737.1466 × 10−59.1974 × 10−54.635 × 10−8
Human healthDALY0.094870.094870.003213.381480.089880.099892.269 × 10−5
ResourcesUSD2013743.4086743.0263128.570917.2948543.0998945.4580.909
Method: ReCiPe 2016 Endpoint (H) V1.08/World (2010) H/H, confidence interval: 95%.
Table 3. Uncertainty analyses of methanol production organized by renewable and grid energy modalities.
Table 3. Uncertainty analyses of methanol production organized by renewable and grid energy modalities.
ProductMeanMedianSDCV2.5%97.5%SEM
Renewable energyMethanol0.003650.003640.001335.6%0.001510.005779.17 × 10−6
Grid energyMethanol0.01510.01510.001298.54%0.0130.01729.12 × 10−6
Method: ReCiPe 2016 Endpoint (H) V1.08/World (2010) H/H, confidence interval: 95%. Number of bins: 50 Visible interval: 99.9%.
Disclaimer/Publisher’s Note: The statements, opinions and data contained in all publications are solely those of the individual author(s) and contributor(s) and not of MDPI and/or the editor(s). MDPI and/or the editor(s) disclaim responsibility for any injury to people or property resulting from any ideas, methods, instructions or products referred to in the content.

Share and Cite

MDPI and ACS Style

Güleroğlu, H.; Yumurtacı, Z. Life Cycle Assessment of Green Methanol Production Based on Multi-Seasonal Modeling of Hybrid Renewable Energy and Storage Systems. Sustainability 2025, 17, 624. https://doi.org/10.3390/su17020624

AMA Style

Güleroğlu H, Yumurtacı Z. Life Cycle Assessment of Green Methanol Production Based on Multi-Seasonal Modeling of Hybrid Renewable Energy and Storage Systems. Sustainability. 2025; 17(2):624. https://doi.org/10.3390/su17020624

Chicago/Turabian Style

Güleroğlu, Hüseyin, and Zehra Yumurtacı. 2025. "Life Cycle Assessment of Green Methanol Production Based on Multi-Seasonal Modeling of Hybrid Renewable Energy and Storage Systems" Sustainability 17, no. 2: 624. https://doi.org/10.3390/su17020624

APA Style

Güleroğlu, H., & Yumurtacı, Z. (2025). Life Cycle Assessment of Green Methanol Production Based on Multi-Seasonal Modeling of Hybrid Renewable Energy and Storage Systems. Sustainability, 17(2), 624. https://doi.org/10.3390/su17020624

Note that from the first issue of 2016, this journal uses article numbers instead of page numbers. See further details here.

Article Metrics

Back to TopTop